Inheritance diagram for DcfStateTest:
Collaboration diagram for DcfStateTest:Classes | |
| struct | ExpectedCollision |
Public Member Functions | |
| DcfStateTest (DcfManagerTest *test, uint32_t i) | |
| void | QueueTx (uint64_t txTime, uint64_t expectedGrantTime) |
Public Member Functions inherited from ns3::DcfState | |
| DcfState () | |
| virtual | ~DcfState () |
| uint32_t | GetAifsn (void) const |
| Return the number of slots that make up an AIFS. More... | |
| uint32_t | GetCw (void) const |
| uint32_t | GetCwMax (void) const |
| Return the maximum congestion window size. More... | |
| uint32_t | GetCwMin (void) const |
| Return the minimum congestion window size. More... | |
| bool | IsAccessRequested (void) const |
| void | ResetCw (void) |
| Update the value of the CW variable to take into account a transmission success or a transmission abort (stop transmission of a packet after the maximum number of retransmissions has been reached). More... | |
| void | SetAifsn (uint32_t aifsn) |
| void | SetCwMax (uint32_t maxCw) |
| Set the maximum congestion window size. More... | |
| void | SetCwMin (uint32_t minCw) |
| Set the minimum congestion window size. More... | |
| void | StartBackoffNow (uint32_t nSlots) |
| void | UpdateFailedCw (void) |
| Update the value of the CW variable to take into account a transmission failure. More... | |
Private Types | |
| typedef std::list< struct ExpectedCollision > | ExpectedCollisions |
| typedef std::pair< uint64_t, uint64_t > | ExpectedGrant |
| typedef std::list< ExpectedGrant > | ExpectedGrants |
Private Member Functions | |
| virtual void | DoNotifyAccessGranted (void) |
| Called by DcfManager to notify a DcfState subclass that access to the medium is granted and can start immediately. More... | |
| virtual void | DoNotifyChannelSwitching (void) |
| Called by DcfManager to notify a DcfState subclass that a channel switching occured. More... | |
| virtual void | DoNotifyCollision (void) |
| Called by DcfManager to notify a DcfState subclass that a normal collision occured, that is, that the medium was busy when access was requested. More... | |
| virtual void | DoNotifyInternalCollision (void) |
| Called by DcfManager to notify a DcfState subclass that an 'internal' collision occured, that is, that the backoff timer of a higher priority DcfState expired at the same time and that access was granted to this higher priority DcfState. More... | |
| virtual void | DoNotifySleep (void) |
| Called by DcfManager to notify a DcfState subclass that the device has begun to sleep. More... | |
| virtual void | DoNotifyWakeUp (void) |
| Called by DcfManager to notify a DcfState subclass that the device has begun to wake up. More... | |
Private Attributes | |
| ExpectedCollisions | m_expectedCollision |
| ExpectedGrants | m_expectedGrants |
| ExpectedCollisions | m_expectedInternalCollision |
| uint32_t | m_i |
| DcfManagerTest * | m_test |
Friends | |
| class | DcfManagerTest |
Definition at line 29 of file dcf-manager-test.cc.
|
private |
Definition at line 50 of file dcf-manager-test.cc.
|
private |
Definition at line 43 of file dcf-manager-test.cc.
|
private |
Definition at line 44 of file dcf-manager-test.cc.
| DcfStateTest::DcfStateTest | ( | DcfManagerTest * | test, |
| uint32_t | i | ||
| ) |
Definition at line 111 of file dcf-manager-test.cc.
Referenced by DcfManagerTest::AddDcfState().
Here is the caller graph for this function:
|
privatevirtual |
Called by DcfManager to notify a DcfState subclass that access to the medium is granted and can start immediately.
Implements ns3::DcfState.
Definition at line 122 of file dcf-manager-test.cc.
References m_i, m_test, and DcfManagerTest::NotifyAccessGranted().
Here is the call graph for this function:
|
privatevirtual |
Called by DcfManager to notify a DcfState subclass that a channel switching occured.
The subclass is expected to flush the queue of packets.
Implements ns3::DcfState.
Definition at line 137 of file dcf-manager-test.cc.
References m_i, m_test, and DcfManagerTest::NotifyChannelSwitching().
Here is the call graph for this function:
|
privatevirtual |
Called by DcfManager to notify a DcfState subclass that a normal collision occured, that is, that the medium was busy when access was requested.
The subclass is expected to start a new backoff by calling DcfState::StartBackoffNow and DcfManager::RequestAccess is access is still needed.
Implements ns3::DcfState.
Definition at line 132 of file dcf-manager-test.cc.
References m_i, m_test, and DcfManagerTest::NotifyCollision().
Here is the call graph for this function:
|
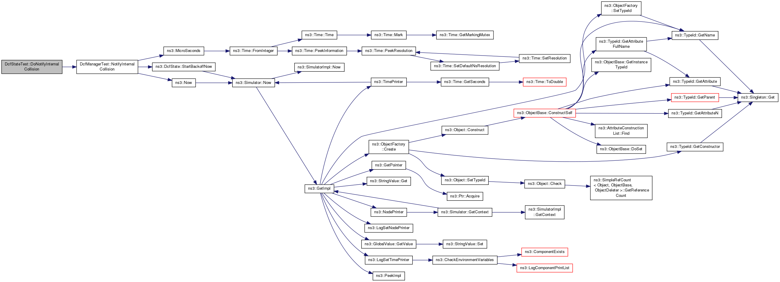
privatevirtual |
Called by DcfManager to notify a DcfState subclass that an 'internal' collision occured, that is, that the backoff timer of a higher priority DcfState expired at the same time and that access was granted to this higher priority DcfState.
The subclass is expected to start a new backoff by calling DcfState::StartBackoffNow and DcfManager::RequestAccess is access is still needed.
Implements ns3::DcfState.
Definition at line 127 of file dcf-manager-test.cc.
References m_i, m_test, and DcfManagerTest::NotifyInternalCollision().
Here is the call graph for this function:
|
privatevirtual |
Called by DcfManager to notify a DcfState subclass that the device has begun to sleep.
The subclass is expected to re-insert the pending packet into the queue
Implements ns3::DcfState.
Definition at line 142 of file dcf-manager-test.cc.
|
privatevirtual |
Called by DcfManager to notify a DcfState subclass that the device has begun to wake up.
The subclass is expected to restart a new backoff by calling DcfState::StartBackoffNow and DcfManager::RequestAccess is access is still needed.
Implements ns3::DcfState.
Definition at line 147 of file dcf-manager-test.cc.
| void DcfStateTest::QueueTx | ( | uint64_t | txTime, |
| uint64_t | expectedGrantTime | ||
| ) |
Definition at line 117 of file dcf-manager-test.cc.
References m_expectedGrants.
Referenced by DcfManagerTest::DoAccessRequest().
Here is the caller graph for this function:
|
friend |
Definition at line 35 of file dcf-manager-test.cc.
|
private |
Definition at line 53 of file dcf-manager-test.cc.
Referenced by DcfManagerTest::EndTest(), DcfManagerTest::ExpectCollision(), and DcfManagerTest::NotifyCollision().
|
private |
Definition at line 54 of file dcf-manager-test.cc.
Referenced by DcfManagerTest::EndTest(), DcfManagerTest::NotifyAccessGranted(), DcfManagerTest::NotifyChannelSwitching(), and QueueTx().
|
private |
Definition at line 52 of file dcf-manager-test.cc.
Referenced by DcfManagerTest::EndTest(), DcfManagerTest::ExpectInternalCollision(), and DcfManagerTest::NotifyInternalCollision().
|
private |
Definition at line 56 of file dcf-manager-test.cc.
Referenced by DoNotifyAccessGranted(), DoNotifyChannelSwitching(), DoNotifyCollision(), and DoNotifyInternalCollision().
|
private |
Definition at line 55 of file dcf-manager-test.cc.
Referenced by DoNotifyAccessGranted(), DoNotifyChannelSwitching(), DoNotifyCollision(), and DoNotifyInternalCollision().