A ping6 application. More...
#include <ping6.h>
Inheritance diagram for ns3::Ping6:
Collaboration diagram for ns3::Ping6:Public Member Functions | |
| Ping6 () | |
| Constructor. More... | |
| virtual | ~Ping6 () |
| Destructor. More... | |
| void | SetIfIndex (uint32_t ifIndex) |
| Set the out interface index. More... | |
| void | SetLocal (Ipv6Address ipv6) |
| Set the local address. More... | |
| void | SetRemote (Ipv6Address ipv6) |
| Set the remote peer. More... | |
| void | SetRouters (std::vector< Ipv6Address > routers) |
| Set routers for routing type 0 (loose routing). More... | |
Public Member Functions inherited from ns3::Application | |
| Application () | |
| virtual | ~Application () |
| Ptr< Node > | GetNode () const |
| void | SetNode (Ptr< Node > node) |
| void | SetStartTime (Time start) |
| Specify application start time. More... | |
| void | SetStopTime (Time stop) |
| Specify application stop time. More... | |
Public Member Functions inherited from ns3::Object | |
| Object () | |
| Constructor. More... | |
| virtual | ~Object () |
| Destructor. More... | |
| void | AggregateObject (Ptr< Object > other) |
| Aggregate two Objects together. More... | |
| void | Dispose (void) |
| Dispose of this Object. More... | |
| AggregateIterator | GetAggregateIterator (void) const |
| Get an iterator to the Objects aggregated to this one. More... | |
| virtual TypeId | GetInstanceTypeId (void) const |
| Implement the GetInstanceTypeId method defined in ObjectBase. More... | |
| template<typename T > | |
| Ptr< T > | GetObject (void) const |
| Get a pointer to the requested aggregated Object. More... | |
| template<typename T > | |
| Ptr< T > | GetObject (TypeId tid) const |
| Get a pointer to the requested aggregated Object. More... | |
| void | Initialize (void) |
| Invoke DoInitialize on all Objects aggregated to this one. More... | |
Public Member Functions inherited from ns3::SimpleRefCount< Object, ObjectBase, ObjectDeleter > | |
| SimpleRefCount () | |
| Constructor. More... | |
| SimpleRefCount (const SimpleRefCount &o) | |
| Copy constructor. More... | |
| uint32_t | GetReferenceCount (void) const |
| Get the reference count of the object. More... | |
| SimpleRefCount & | operator= (const SimpleRefCount &o) |
| Assignment. More... | |
| void | Ref (void) const |
| Increment the reference count. More... | |
| void | Unref (void) const |
| Decrement the reference count. More... | |
Public Member Functions inherited from ns3::ObjectBase | |
| virtual | ~ObjectBase () |
| Virtual destructor. More... | |
| void | GetAttribute (std::string name, AttributeValue &value) const |
| Get the value of an attribute, raising fatal errors if unsuccessful. More... | |
| bool | GetAttributeFailSafe (std::string name, AttributeValue &value) const |
| Get the value of an attribute without raising erros. More... | |
| void | SetAttribute (std::string name, const AttributeValue &value) |
| Set a single attribute, raising fatal errors if unsuccessful. More... | |
| bool | SetAttributeFailSafe (std::string name, const AttributeValue &value) |
| Set a single attribute without raising errors. More... | |
| bool | TraceConnect (std::string name, std::string context, const CallbackBase &cb) |
| Connect a TraceSource to a Callback with a context. More... | |
| bool | TraceConnectWithoutContext (std::string name, const CallbackBase &cb) |
| Connect a TraceSource to a Callback without a context. More... | |
| bool | TraceDisconnect (std::string name, std::string context, const CallbackBase &cb) |
| Disconnect from a TraceSource a Callback previously connected with a context. More... | |
| bool | TraceDisconnectWithoutContext (std::string name, const CallbackBase &cb) |
| Disconnect from a TraceSource a Callback previously connected without a context. More... | |
Static Public Member Functions | |
| static TypeId | GetTypeId () |
| Get the type ID. More... | |
Static Public Member Functions inherited from ns3::Application | |
| static TypeId | GetTypeId (void) |
| Get the type ID. More... | |
Static Public Member Functions inherited from ns3::Object | |
| static TypeId | GetTypeId (void) |
| Register this type. More... | |
Static Public Member Functions inherited from ns3::SimpleRefCount< Object, ObjectBase, ObjectDeleter > | |
| static void | Cleanup (void) |
| Noop. More... | |
Static Public Member Functions inherited from ns3::ObjectBase | |
| static TypeId | GetTypeId (void) |
| Get the type ID. More... | |
Protected Member Functions | |
| virtual void | DoDispose () |
| Dispose this object;. More... | |
Protected Member Functions inherited from ns3::Application | |
| virtual void | DoInitialize (void) |
| Initialize() implementation. More... | |
Protected Member Functions inherited from ns3::Object | |
| Object (const Object &o) | |
| Copy an Object. More... | |
| virtual void | NotifyNewAggregate (void) |
| Notify all Objects aggregated to this one of a new Object being aggregated. More... | |
Protected Member Functions inherited from ns3::ObjectBase | |
| void | ConstructSelf (const AttributeConstructionList &attributes) |
| Complete construction of ObjectBase; invoked by derived classes. More... | |
| virtual void | NotifyConstructionCompleted (void) |
| Notifier called once the ObjectBase is fully constructed. More... | |
Private Member Functions | |
| void | HandleRead (Ptr< Socket > socket) |
| Receive method. More... | |
| void | ScheduleTransmit (Time dt) |
| Schedule sending a packet. More... | |
| void | Send () |
| Send a packet. More... | |
| virtual void | StartApplication () |
| Start the application. More... | |
| virtual void | StopApplication () |
| Stop the application. More... | |
Private Attributes | |
| Ipv6Address | m_address |
| Peer IPv6 address. More... | |
| uint32_t | m_count |
| Number of "Echo request" packets that will be sent. More... | |
| uint32_t | m_ifIndex |
| Out interface (i.e. More... | |
| Time | m_interval |
| Intervall between packets sent. More... | |
| Ipv6Address | m_localAddress |
| Local address. More... | |
| Ipv6Address | m_peerAddress |
| Peer address. More... | |
| std::vector< Ipv6Address > | m_routers |
| Routers addresses for routing type 0. More... | |
| EventId | m_sendEvent |
| Event ID. More... | |
| uint32_t | m_sent |
| Number of packets sent. More... | |
| uint16_t | m_seq |
| Sequence number. More... | |
| uint32_t | m_size |
| Size of the packet. More... | |
| Ptr< Socket > | m_socket |
| Local socket. More... | |
Additional Inherited Members | |
Protected Attributes inherited from ns3::Application | |
| Ptr< Node > | m_node |
| The node that this application is installed on. More... | |
| EventId | m_startEvent |
| The event that will fire at m_startTime to start the application. More... | |
| Time | m_startTime |
| The simulation time that the application will start. More... | |
| EventId | m_stopEvent |
| The event that will fire at m_stopTime to end the application. More... | |
| Time | m_stopTime |
| The simulation time that the application will end. More... | |
Related Functions inherited from ns3::ObjectBase | |
| static TypeId | GetObjectIid (void) |
| Ensure the TypeId for ObjectBase gets fully configured to anchor the inheritance tree properly. More... | |
A ping6 application.
ns3::Ping6 is accessible through the following paths with Config::Set and Config::Connect:
No TraceSources are defined for this type.
Size of this type is 248 bytes (on a 64-bit architecture).
| ns3::Ping6::Ping6 | ( | ) |
Constructor.
Definition at line 79 of file ping6.cc.
References m_sendEvent, m_sent, m_seq, m_socket, and NS_LOG_FUNCTION_NOARGS.
|
virtual |
Destructor.
Definition at line 88 of file ping6.cc.
References m_socket, and NS_LOG_FUNCTION_NOARGS.
|
protectedvirtual |
Dispose this object;.
Reimplemented from ns3::Application.
Definition at line 94 of file ping6.cc.
References ns3::Application::DoDispose(), and NS_LOG_FUNCTION_NOARGS.
Here is the call graph for this function:
|
static |
Get the type ID.
Definition at line 45 of file ping6.cc.
References m_count, m_interval, m_localAddress, m_peerAddress, m_size, ns3::MakeIpv6AddressAccessor(), ns3::MakeIpv6AddressChecker(), ns3::MakeTimeAccessor(), ns3::MakeTimeChecker(), ns3::MakeUintegerAccessor(), ns3::Seconds(), and ns3::TypeId::SetParent().
Referenced by ns3::Ping6Helper::Ping6Helper().
Here is the call graph for this function:
Here is the caller graph for this function:Receive method.
| socket | socket that receive a packet |
Definition at line 237 of file ping6.cc.
References first::address, ns3::Inet6SocketAddress::ConvertFrom(), ns3::Packet::CopyData(), ns3::Ipv6Header::GetHopLimit(), ns3::Icmpv6Echo::GetId(), ns3::Inet6SocketAddress::GetIpv6(), ns3::Icmpv6Echo::GetSeq(), ns3::Packet::GetSize(), ns3::Icmpv6Header::ICMPV6_ECHO_REPLY, ns3::Icmpv6Header::ICMPV6_ERROR_DESTINATION_UNREACHABLE, ns3::Icmpv6Header::ICMPV6_ERROR_TIME_EXCEEDED, ns3::Inet6SocketAddress::IsMatchingType(), NS_LOG_FUNCTION, NS_LOG_INFO, ns3::Socket::RecvFrom(), and ns3::Packet::RemoveHeader().
Referenced by StartApplication().
Here is the call graph for this function:
Here is the caller graph for this function:
|
private |
Schedule sending a packet.
| dt | interval between packet |
Definition at line 148 of file ping6.cc.
References m_sendEvent, NS_LOG_FUNCTION, ns3::Simulator::Schedule(), and Send().
Referenced by Send(), and StartApplication().
Here is the call graph for this function:
Here is the caller graph for this function:
|
private |
Send a packet.
Definition at line 159 of file ping6.cc.
References ns3::Socket::Bind(), data, ns3::Ipv6InterfaceAddress::GetAddress(), ns3::Application::GetNode(), ns3::Object::GetObject(), ns3::Ipv6Header::IPV6_EXT_ROUTING, ns3::Ipv6Header::IPV6_ICMPV6, ns3::EventId::IsExpired(), ns3::Ipv6InterfaceAddress::IsInSameSubnet(), m_count, m_ifIndex, m_interval, m_localAddress, m_peerAddress, m_routers, m_sendEvent, m_sent, m_seq, m_size, m_socket, NS_ASSERT, NS_ASSERT_MSG, NS_LOG_FUNCTION_NOARGS, NS_LOG_INFO, ScheduleTransmit(), ns3::Socket::SendTo(), ns3::ObjectBase::SetAttribute(), ns3::Icmpv6Echo::SetId(), ns3::Ipv6ExtensionHeader::SetLength(), ns3::Ipv6ExtensionHeader::SetNextHeader(), ns3::Ipv6ExtensionLooseRoutingHeader::SetRoutersAddress(), ns3::Ipv6ExtensionRoutingHeader::SetSegmentsLeft(), ns3::Icmpv6Echo::SetSeq(), and ns3::Ipv6ExtensionRoutingHeader::SetTypeRouting().
Referenced by ScheduleTransmit().
Here is the call graph for this function:
Here is the caller graph for this function:| void ns3::Ping6::SetIfIndex | ( | uint32_t | ifIndex | ) |
| void ns3::Ping6::SetLocal | ( | Ipv6Address | ipv6 | ) |
Set the local address.
| ipv6 | the local IPv6 address |
Definition at line 119 of file ping6.cc.
References m_localAddress, and NS_LOG_FUNCTION.
| void ns3::Ping6::SetRemote | ( | Ipv6Address | ipv6 | ) |
Set the remote peer.
| ipv6 | IPv6 address of the peer |
Definition at line 125 of file ping6.cc.
References m_peerAddress, and NS_LOG_FUNCTION.
| void ns3::Ping6::SetRouters | ( | std::vector< Ipv6Address > | routers | ) |
|
privatevirtual |
Start the application.
Reimplemented from ns3::Application.
Definition at line 100 of file ping6.cc.
References ns3::Socket::Bind(), ns3::Socket::CreateSocket(), ns3::Application::GetNode(), HandleRead(), ns3::Ipv6Header::IPV6_ICMPV6, ns3::TypeId::LookupByName(), m_localAddress, m_socket, ns3::MakeCallback(), NS_ASSERT, NS_LOG_FUNCTION_NOARGS, ScheduleTransmit(), ns3::Seconds(), ns3::ObjectBase::SetAttribute(), and ns3::Socket::SetRecvCallback().
Here is the call graph for this function:
|
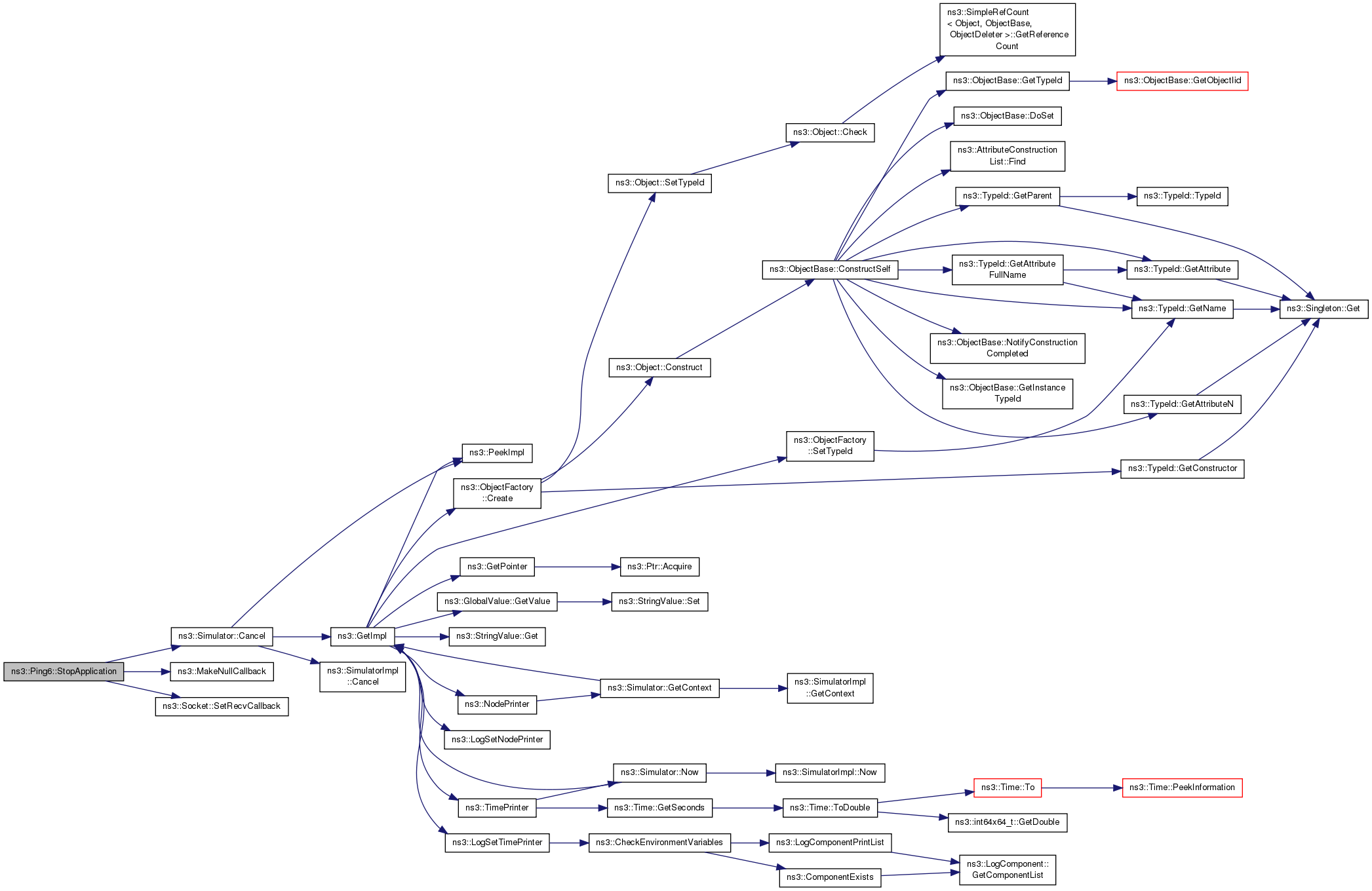
privatevirtual |
Stop the application.
Reimplemented from ns3::Application.
Definition at line 131 of file ping6.cc.
References ns3::Simulator::Cancel(), m_sendEvent, m_socket, ns3::MakeNullCallback(), NS_LOG_FUNCTION_NOARGS, and ns3::Socket::SetRecvCallback().
Here is the call graph for this function:
|
private |
|
private |
Number of "Echo request" packets that will be sent.
Definition at line 132 of file ping6.h.
Referenced by GetTypeId(), and Send().
|
private |
Out interface (i.e.
for link-local communication).
Definition at line 177 of file ping6.h.
Referenced by Send(), and SetIfIndex().
|
private |
Intervall between packets sent.
Definition at line 147 of file ping6.h.
Referenced by GetTypeId(), and Send().
|
private |
Local address.
Definition at line 152 of file ping6.h.
Referenced by GetTypeId(), Send(), SetLocal(), and StartApplication().
|
private |
Peer address.
Definition at line 157 of file ping6.h.
Referenced by GetTypeId(), Send(), and SetRemote().
|
private |
Routers addresses for routing type 0.
Definition at line 182 of file ping6.h.
Referenced by Send(), and SetRouters().
|
private |
Event ID.
Definition at line 172 of file ping6.h.
Referenced by Ping6(), ScheduleTransmit(), Send(), and StopApplication().
|
private |
|
private |
|
private |
Local socket.
Definition at line 162 of file ping6.h.
Referenced by Ping6(), Send(), StartApplication(), StopApplication(), and ~Ping6().