#include <bs-net-device.h>
Inheritance diagram for ns3::BaseStationNetDevice:
Collaboration diagram for ns3::BaseStationNetDevice:Public Types | |
| enum | MacPreamble { SHORT_PREAMBLE = 1, LONG_PREAMBLE } |
| enum | State { BS_STATE_DL_SUB_FRAME, BS_STATE_UL_SUB_FRAME, BS_STATE_TTG, BS_STATE_RTG } |
Public Types inherited from ns3::WimaxNetDevice | |
| enum | Direction { DIRECTION_DOWNLINK, DIRECTION_UPLINK } |
| enum | RangingStatus { RANGING_STATUS_EXPIRED, RANGING_STATUS_CONTINUE, RANGING_STATUS_ABORT, RANGING_STATUS_SUCCESS } |
Public Types inherited from ns3::NetDevice | |
| enum | PacketType { PACKET_HOST = 1, NS3_PACKET_HOST = PACKET_HOST, PACKET_BROADCAST, NS3_PACKET_BROADCAST = PACKET_BROADCAST, PACKET_MULTICAST, NS3_PACKET_MULTICAST = PACKET_MULTICAST, PACKET_OTHERHOST, NS3_PACKET_OTHERHOST = PACKET_OTHERHOST } |
| Packet types are used as they are in Linux. More... | |
| typedef Callback< bool, Ptr< NetDevice >, Ptr< const Packet >, uint16_t, const Address &, const Address &, enum PacketType > | PromiscReceiveCallback |
| typedef Callback< bool, Ptr< NetDevice >, Ptr< const Packet >, uint16_t, const Address & > | ReceiveCallback |
Public Member Functions | |
| BaseStationNetDevice (void) | |
| BaseStationNetDevice (Ptr< Node > node, Ptr< WimaxPhy > phy) | |
| BaseStationNetDevice (Ptr< Node > node, Ptr< WimaxPhy > phy, Ptr< UplinkScheduler > uplinkScheduler, Ptr< BSScheduler > bsScheduler) | |
| ~BaseStationNetDevice (void) | |
| bool | Enqueue (Ptr< Packet > packet, const MacHeaderType &hdrType, Ptr< WimaxConnection > connection) |
| Enqueue a packet into a connection queue. More... | |
| Ptr< IpcsClassifier > | GetBsClassifier (void) const |
| Ptr< BSScheduler > | GetBSScheduler (void) const |
| uint8_t | GetBwReqOppSize (void) const |
| Ptr< WimaxConnection > | GetConnection (Cid cid) |
| Time | GetDcdInterval (void) const |
| Time | GetDlSubframeStartTime (void) const |
| Time | GetInitialRangingInterval (void) const |
| Time | GetIntervalT8 (void) const |
| Ptr< BSLinkManager > | GetLinkManager (void) const |
| uint8_t | GetMaxInvitedRangRetries (void) const |
| uint8_t | GetMaxRangingCorrectionRetries (void) const |
| uint32_t | GetNrDcdSent (void) const |
| uint32_t | GetNrDlSymbols (void) const |
| uint32_t | GetNrUcdSent (void) const |
| uint32_t | GetNrUlSymbols (void) const |
| Time | GetPsDuration (void) const |
| uint8_t | GetRangingOppNumber (void) const |
| uint8_t | GetRangReqOppSize (void) const |
| Ptr< BsServiceFlowManager > | GetServiceFlowManager (void) const |
| Ptr< SSManager > | GetSSManager (void) const |
| Time | GetSymbolDuration (void) const |
| Time | GetUcdInterval (void) const |
| Time | GetUlSubframeStartTime (void) const |
| Ptr< UplinkScheduler > | GetUplinkScheduler (void) const |
| void | InitBaseStationNetDevice (void) |
| initializes the BS net device and sets its parameters to the default values More... | |
| void | MarkRangingOppStart (Time rangingOppStartTime) |
| void | MarkUplinkAllocations (void) |
| void | SetBsClassifier (Ptr< IpcsClassifier > classifier) |
| void | SetBSScheduler (Ptr< BSScheduler > bsSchedule) |
| void | SetBwReqOppSize (uint8_t bwReqOppSize) |
| void | SetDcdInterval (Time dcdInterval) |
| void | SetInitialRangingInterval (Time initialRangInterval) |
| void | SetIntervalT8 (Time interval) |
| void | SetLinkManager (Ptr< BSLinkManager > linkManager) |
| void | SetMaxInvitedRangRetries (uint8_t maxInvitedRangRetries) |
| void | SetMaxRangingCorrectionRetries (uint8_t maxRangCorrectionRetries) |
| void | SetNrDlSymbols (uint32_t dlSymbols) |
| void | SetNrUlSymbols (uint32_t ulSymbols) |
| void | SetRangReqOppSize (uint8_t rangReqOppSize) |
| void | SetServiceFlowManager (Ptr< BsServiceFlowManager >) |
| void | SetSSManager (Ptr< SSManager > ssManager) |
| void | SetUcdInterval (Time ucdInterval) |
| void | SetUplinkScheduler (Ptr< UplinkScheduler > ulScheduler) |
| void | Start (void) |
| void | Stop (void) |
Public Member Functions inherited from ns3::WimaxNetDevice | |
| WimaxNetDevice (void) | |
| virtual | ~WimaxNetDevice (void) |
| virtual void | AddLinkChangeCallback (Callback< void > callback) |
| void | Attach (Ptr< WimaxChannel > channel) |
| void | CreateDefaultConnections (void) |
| void | ForwardDown (Ptr< PacketBurst > burst, WimaxPhy::ModulationType modulationType) |
| void | ForwardUp (Ptr< Packet > packet, const Mac48Address &source, const Mac48Address &dest) |
| virtual Address | GetAddress (void) const |
| Ptr< BandwidthManager > | GetBandwidthManager (void) const |
| virtual Address | GetBroadcast (void) const |
| Ptr< WimaxConnection > | GetBroadcastConnection (void) const |
| Ptr< BurstProfileManager > | GetBurstProfileManager (void) const |
| uint64_t | GetChannel (uint8_t index) const |
| virtual Ptr< Channel > | GetChannel (void) const |
| Ptr< ConnectionManager > | GetConnectionManager (void) const |
| Dcd | GetCurrentDcd (void) const |
| Ucd | GetCurrentUcd (void) const |
| virtual uint32_t | GetIfIndex (void) const |
| Ptr< WimaxConnection > | GetInitialRangingConnection (void) const |
| Mac48Address | GetMacAddress (void) const |
| virtual uint16_t | GetMtu (void) const |
| virtual Address | GetMulticast (void) const |
| virtual Address | GetMulticast (Ipv6Address addr) const |
| Get the MAC multicast address corresponding to the IPv6 address provided. More... | |
| virtual Address | GetMulticast (Ipv4Address multicastGroup) const |
| Make and return a MAC multicast address using the provided multicast group. More... | |
| virtual std::string | GetName (void) const |
| virtual Ptr< Node > | GetNode (void) const |
| uint32_t | GetNrFrames (void) const |
| Ptr< WimaxPhy > | GetPhy (void) const |
| virtual Ptr< Channel > | GetPhyChannel (void) const |
| NetDevice::PromiscReceiveCallback | GetPromiscReceiveCallback (void) |
| uint16_t | GetRtg (void) const |
| uint8_t | GetState (void) const |
| uint16_t | GetTtg (void) const |
| virtual bool | IsBridge (void) const |
| Return true if the net device is acting as a bridge. More... | |
| virtual bool | IsBroadcast (void) const |
| virtual bool | IsLinkUp (void) const |
| virtual bool | IsMulticast (void) const |
| virtual bool | IsPointToPoint (void) const |
| Return true if the net device is on a point-to-point link. More... | |
| bool | IsPromisc (void) |
| virtual Address | MakeMulticastAddress (Ipv4Address multicastGroup) const |
| virtual bool | NeedsArp (void) const |
| void | NotifyPromiscTrace (Ptr< Packet > p) |
| virtual bool | Send (Ptr< Packet > packet, const Address &dest, uint16_t protocolNumber) |
| virtual bool | SendFrom (Ptr< Packet > packet, const Address &source, const Address &dest, uint16_t protocolNumber) |
| virtual void | SetAddress (Address address) |
| Set the address of this interface. More... | |
| void | SetBandwidthManager (Ptr< BandwidthManager > bandwidthManager) |
| void | SetBurstProfileManager (Ptr< BurstProfileManager > burstProfileManager) |
| void | SetChannel (Ptr< WimaxChannel > wimaxChannel) |
| virtual void | SetConnectionManager (Ptr< ConnectionManager > connectionManager) |
| void | SetCurrentDcd (Dcd dcd) |
| void | SetCurrentUcd (Ucd ucd) |
| virtual void | SetIfIndex (const uint32_t index) |
| virtual void | SetLinkChangeCallback (Callback< void > callback) |
| void | SetMacAddress (Mac48Address address) |
| virtual bool | SetMtu (const uint16_t mtu) |
| virtual void | SetName (const std::string name) |
| virtual void | SetNode (Ptr< Node > node) |
| void | SetNrFrames (uint32_t nrFrames) |
| void | SetPhy (Ptr< WimaxPhy > phy) |
| virtual void | SetPromiscReceiveCallback (PromiscReceiveCallback cb) |
| void | SetReceiveCallback (void) |
| virtual void | SetReceiveCallback (NetDevice::ReceiveCallback cb) |
| void | SetRtg (uint16_t rtg) |
| void | SetState (uint8_t state) |
| void | SetTtg (uint16_t ttg) |
| virtual bool | SupportsSendFrom (void) const |
Public Member Functions inherited from ns3::NetDevice | |
| virtual | ~NetDevice () |
Public Member Functions inherited from ns3::Object | |
| Object () | |
| Constructor. More... | |
| virtual | ~Object () |
| Destructor. More... | |
| void | AggregateObject (Ptr< Object > other) |
| Aggregate two Objects together. More... | |
| void | Dispose (void) |
| Dispose of this Object. More... | |
| AggregateIterator | GetAggregateIterator (void) const |
| Get an iterator to the Objects aggregated to this one. More... | |
| virtual TypeId | GetInstanceTypeId (void) const |
| Implement the GetInstanceTypeId method defined in ObjectBase. More... | |
| template<typename T > | |
| Ptr< T > | GetObject (void) const |
| Get a pointer to the requested aggregated Object. More... | |
| template<typename T > | |
| Ptr< T > | GetObject (TypeId tid) const |
| Get a pointer to the requested aggregated Object. More... | |
| void | Initialize (void) |
| Invoke DoInitialize on all Objects aggregated to this one. More... | |
Public Member Functions inherited from ns3::SimpleRefCount< Object, ObjectBase, ObjectDeleter > | |
| SimpleRefCount () | |
| Constructor. More... | |
| SimpleRefCount (const SimpleRefCount &o) | |
| Copy constructor. More... | |
| uint32_t | GetReferenceCount (void) const |
| Get the reference count of the object. More... | |
| SimpleRefCount & | operator= (const SimpleRefCount &o) |
| Assignment. More... | |
| void | Ref (void) const |
| Increment the reference count. More... | |
| void | Unref (void) const |
| Decrement the reference count. More... | |
Public Member Functions inherited from ns3::ObjectBase | |
| virtual | ~ObjectBase () |
| Virtual destructor. More... | |
| void | GetAttribute (std::string name, AttributeValue &value) const |
| Get the value of an attribute, raising fatal errors if unsuccessful. More... | |
| bool | GetAttributeFailSafe (std::string name, AttributeValue &value) const |
| Get the value of an attribute without raising erros. More... | |
| void | SetAttribute (std::string name, const AttributeValue &value) |
| Set a single attribute, raising fatal errors if unsuccessful. More... | |
| bool | SetAttributeFailSafe (std::string name, const AttributeValue &value) |
| Set a single attribute without raising errors. More... | |
| bool | TraceConnect (std::string name, std::string context, const CallbackBase &cb) |
| Connect a TraceSource to a Callback with a context. More... | |
| bool | TraceConnectWithoutContext (std::string name, const CallbackBase &cb) |
| Connect a TraceSource to a Callback without a context. More... | |
| bool | TraceDisconnect (std::string name, std::string context, const CallbackBase &cb) |
| Disconnect from a TraceSource a Callback previously connected with a context. More... | |
| bool | TraceDisconnectWithoutContext (std::string name, const CallbackBase &cb) |
| Disconnect from a TraceSource a Callback previously connected without a context. More... | |
Static Public Member Functions | |
| static TypeId | GetTypeId (void) |
Static Public Member Functions inherited from ns3::WimaxNetDevice | |
| static TypeId | GetTypeId (void) |
Static Public Member Functions inherited from ns3::NetDevice | |
| static TypeId | GetTypeId (void) |
| Get the type ID. More... | |
Static Public Member Functions inherited from ns3::Object | |
| static TypeId | GetTypeId (void) |
| Register this type. More... | |
Static Public Member Functions inherited from ns3::SimpleRefCount< Object, ObjectBase, ObjectDeleter > | |
| static void | Cleanup (void) |
| Noop. More... | |
Static Public Member Functions inherited from ns3::ObjectBase | |
| static TypeId | GetTypeId (void) |
| Get the type ID. More... | |
Private Member Functions | |
| Ptr< Packet > | CreateDcd (void) |
| void | CreateDescriptorMessages (bool sendDcd, bool senUcd) |
| creates the channel descriptor MAC management messages DCD and UCD More... | |
| Ptr< Packet > | CreateDlMap (void) |
| void | CreateMapMessages (void) |
| creates the MAC management messages DL-MAP and UL-MAP More... | |
| Ptr< Packet > | CreateUcd (void) |
| Ptr< Packet > | CreateUlMap (void) |
| void | DoDispose (void) |
| Destructor implementation. More... | |
| void | DoReceive (Ptr< Packet > packet) |
| bool | DoSend (Ptr< Packet > packet, const Mac48Address &source, const Mac48Address &dest, uint16_t protocolNumber) |
| void | EndDlSubFrame (void) |
| void | EndFrame (void) |
| void | EndUlSubFrame (void) |
| void | MarkUplinkAllocationEnd (Time allocationEndTime, Cid cid, uint8_t uiuc) |
| void | MarkUplinkAllocationStart (Time allocationStartTime) |
| void | RangingOppStart (void) |
| void | SendBursts (void) |
| void | SetDlBurstProfiles (Dcd *dcd) |
| void | SetUlBurstProfiles (Ucd *ucd) |
| void | StartDlSubFrame (void) |
| void | StartFrame (void) |
| void | StartUlSubFrame (void) |
| void | UplinkAllocationEnd (Cid cid, uint8_t uiuc) |
| void | UplinkAllocationStart (void) |
Private Attributes | |
| uint32_t | m_allocationStartTime |
| Ptr< IpcsClassifier > | m_bsClassifier |
| TracedCallback< Ptr< const Packet > > | m_bsPromiscRxTrace |
| The trace source fired for packets successfully received by the device immediately before being forwarded up to higher layers (at the L2/L3 transition). More... | |
| TracedCallback< Ptr< const Packet > > | m_bsRxDropTrace |
| The trace source fired when packets coming into the "top" of the device are dropped at the MAC layer during reception. More... | |
| TracedCallback< Ptr< const Packet > > | m_bsRxTrace |
| The trace source fired for packets successfully received by the device immediately before being forwarded up to higher layers (at the L2/L3 transition). More... | |
| TracedCallback< Ptr< const Packet > > | m_bsTxDropTrace |
| The trace source fired when packets coming into the "top" of the device are dropped at the MAC layer during transmission. More... | |
| TracedCallback< Ptr< const Packet > > | m_bsTxTrace |
| The trace source fired when packets come into the "top" of the device at the L3/L2 transition, before being queued for transmission. More... | |
| uint8_t | m_bwReqOppSize |
| CidFactory * | m_cidFactory |
| uint32_t | m_dcdConfigChangeCount |
| Time | m_dcdInterval |
| Time | m_dlSubframeStartTime |
| uint32_t | m_framesSinceLastDcd |
| uint32_t | m_framesSinceLastUcd |
| Time | m_initialRangInterval |
| Time | m_intervalT8 |
| Ptr< BSLinkManager > | m_linkManager |
| uint8_t | m_maxInvitedRangRetries |
| uint8_t | m_maxRangCorrectionRetries |
| uint32_t | m_nrDcdSent |
| uint16_t | m_nrDlAllocations |
| uint32_t | m_nrDlFrames |
| uint32_t | m_nrDlMapSent |
| uint32_t | m_nrDlSymbols |
| uint16_t | m_nrSsRegistered |
| uint32_t | m_nrUcdSent |
| uint16_t | m_nrUlAllocations |
| uint32_t | m_nrUlFrames |
| uint32_t | m_nrUlMapSent |
| uint32_t | m_nrUlSymbols |
| Time | m_psDuration |
| uint8_t | m_rangingOppNumber |
| uint8_t | m_rangReqOppSize |
| Ptr< BSScheduler > | m_scheduler |
| Ptr< BsServiceFlowManager > | m_serviceFlowManager |
| Ptr< SSManager > | m_ssManager |
| Time | m_symbolDuration |
| TracedCallback< Ptr< const Packet >, Mac48Address, Cid > | m_traceBSRx |
| uint32_t | m_ucdConfigChangeCount |
| Time | m_ucdInterval |
| uint8_t | m_ulAllocationNumber |
| Time | m_ulSubframeStartTime |
| Ptr< UplinkScheduler > | m_uplinkScheduler |
Additional Inherited Members | |
Public Attributes inherited from ns3::WimaxNetDevice | |
| TracedCallback< Ptr< const Packet >, const Mac48Address & > | m_traceRx |
| TracedCallback< Ptr< const Packet >, const Mac48Address & > | m_traceTx |
Static Public Attributes inherited from ns3::WimaxNetDevice | |
| static uint8_t | m_direction = ~0 |
| static Time | m_frameStartTime = Seconds (0) |
Protected Member Functions inherited from ns3::Object | |
| Object (const Object &o) | |
| Copy an Object. More... | |
| virtual void | DoInitialize (void) |
| Initialize() implementation. More... | |
| virtual void | NotifyNewAggregate (void) |
| Notify all Objects aggregated to this one of a new Object being aggregated. More... | |
Protected Member Functions inherited from ns3::ObjectBase | |
| void | ConstructSelf (const AttributeConstructionList &attributes) |
| Complete construction of ObjectBase; invoked by derived classes. More... | |
| virtual void | NotifyConstructionCompleted (void) |
| Notifier called once the ObjectBase is fully constructed. More... | |
Related Functions inherited from ns3::ObjectBase | |
| static TypeId | GetObjectIid (void) |
| Ensure the TypeId for ObjectBase gets fully configured to anchor the inheritance tree properly. More... | |
ns3::BaseStationNetDevice is accessible through the following paths with Config::Set and Config::Connect:
Size of this type is 680 bytes (on a 64-bit architecture).
Definition at line 50 of file bs-net-device.h.
| ns3::BaseStationNetDevice::BaseStationNetDevice | ( | void | ) |
Definition at line 191 of file bs-net-device.cc.
References InitBaseStationNetDevice().
Here is the call graph for this function:Definition at line 238 of file bs-net-device.cc.
References InitBaseStationNetDevice(), ns3::WimaxNetDevice::SetNode(), and ns3::WimaxNetDevice::SetPhy().
Here is the call graph for this function:| ns3::BaseStationNetDevice::BaseStationNetDevice | ( | Ptr< Node > | node, |
| Ptr< WimaxPhy > | phy, | ||
| Ptr< UplinkScheduler > | uplinkScheduler, | ||
| Ptr< BSScheduler > | bsScheduler | ||
| ) |
Definition at line 245 of file bs-net-device.cc.
References InitBaseStationNetDevice(), m_scheduler, m_uplinkScheduler, ns3::WimaxNetDevice::SetNode(), and ns3::WimaxNetDevice::SetPhy().
Here is the call graph for this function:| ns3::BaseStationNetDevice::~BaseStationNetDevice | ( | void | ) |
Definition at line 257 of file bs-net-device.cc.
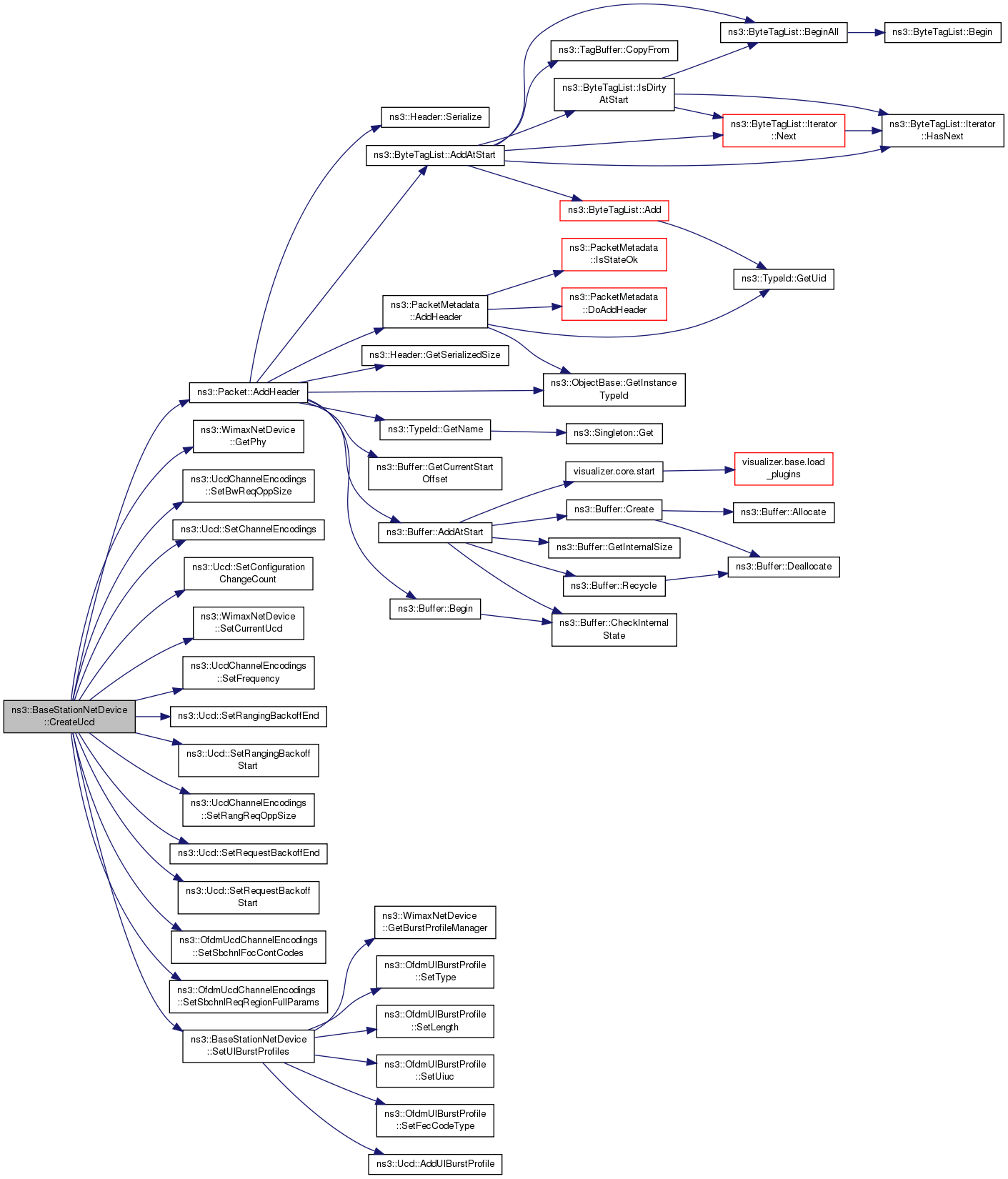
Definition at line 1037 of file bs-net-device.cc.
References ns3::Packet::AddHeader(), ns3::WimaxNetDevice::GetMacAddress(), ns3::WimaxNetDevice::GetNrFrames(), ns3::WimaxNetDevice::GetPhy(), ns3::WimaxNetDevice::GetRtg(), ns3::WimaxNetDevice::GetTtg(), m_dcdConfigChangeCount, ns3::ManagementMessageType::MESSAGE_TYPE_DCD, ns3::OfdmDcdChannelEncodings::SetBaseStationId(), ns3::DcdChannelEncodings::SetBsEirp(), ns3::Dcd::SetChannelEncodings(), ns3::OfdmDcdChannelEncodings::SetChannelNr(), ns3::Dcd::SetConfigurationChangeCount(), ns3::WimaxNetDevice::SetCurrentDcd(), SetDlBurstProfiles(), ns3::DcdChannelEncodings::SetEirxPIrMax(), ns3::OfdmDcdChannelEncodings::SetFrameDurationCode(), ns3::OfdmDcdChannelEncodings::SetFrameNumber(), ns3::DcdChannelEncodings::SetFrequency(), ns3::OfdmDcdChannelEncodings::SetRtg(), and ns3::OfdmDcdChannelEncodings::SetTtg().
Referenced by CreateDescriptorMessages().
Here is the call graph for this function:
Here is the caller graph for this function:
|
private |
creates the channel descriptor MAC management messages DCD and UCD
Definition at line 926 of file bs-net-device.cc.
References CreateDcd(), CreateUcd(), Enqueue(), ns3::WimaxNetDevice::GetBroadcastConnection(), m_framesSinceLastDcd, m_framesSinceLastUcd, m_nrDcdSent, and m_nrUcdSent.
Referenced by CreateMapMessages().
Here is the call graph for this function:
Here is the caller graph for this function:Definition at line 1002 of file bs-net-device.cc.
References ns3::DlMap::AddDlMapElement(), ns3::Packet::AddHeader(), ns3::OfdmDlBurstProfile::DIUC_END_OF_MAP, ns3::WimaxNetDevice::GetMacAddress(), ns3::Cid::InitialRanging(), list, m_dcdConfigChangeCount, m_nrDlAllocations, m_scheduler, ns3::ManagementMessageType::MESSAGE_TYPE_DL_MAP, ns3::DlMap::SetBaseStationId(), ns3::OfdmDlMapIe::SetCid(), ns3::DlMap::SetDcdCount(), ns3::OfdmDlMapIe::SetDiuc(), ns3::OfdmDlMapIe::SetPreamblePresent(), and ns3::OfdmDlMapIe::SetStartTime().
Referenced by CreateMapMessages().
Here is the call graph for this function:
Here is the caller graph for this function:
|
private |
creates the MAC management messages DL-MAP and UL-MAP
Definition at line 882 of file bs-net-device.cc.
References CreateDescriptorMessages(), CreateDlMap(), CreateUlMap(), Enqueue(), ns3::WimaxNetDevice::GetBroadcastConnection(), m_dcdConfigChangeCount, m_nrDlMapSent, m_nrSsRegistered, m_nrUlMapSent, m_ssManager, m_ucdConfigChangeCount, and m_uplinkScheduler.
Referenced by StartDlSubFrame().
Here is the call graph for this function:
Here is the caller graph for this function:Definition at line 1091 of file bs-net-device.cc.
References ns3::Packet::AddHeader(), ns3::WimaxNetDevice::GetPhy(), m_bwReqOppSize, m_rangReqOppSize, m_ucdConfigChangeCount, ns3::ManagementMessageType::MESSAGE_TYPE_UCD, ns3::UcdChannelEncodings::SetBwReqOppSize(), ns3::Ucd::SetChannelEncodings(), ns3::Ucd::SetConfigurationChangeCount(), ns3::WimaxNetDevice::SetCurrentUcd(), ns3::UcdChannelEncodings::SetFrequency(), ns3::Ucd::SetRangingBackoffEnd(), ns3::Ucd::SetRangingBackoffStart(), ns3::UcdChannelEncodings::SetRangReqOppSize(), ns3::Ucd::SetRequestBackoffEnd(), ns3::Ucd::SetRequestBackoffStart(), ns3::OfdmUcdChannelEncodings::SetSbchnlFocContCodes(), ns3::OfdmUcdChannelEncodings::SetSbchnlReqRegionFullParams(), and SetUlBurstProfiles().
Referenced by CreateDescriptorMessages().
Here is the call graph for this function:
Here is the caller graph for this function:Definition at line 1065 of file bs-net-device.cc.
References ns3::Packet::AddHeader(), ns3::UlMap::AddUlMapElement(), m_nrUlAllocations, m_rangingOppNumber, m_ucdConfigChangeCount, m_ulAllocationNumber, m_uplinkScheduler, ns3::ManagementMessageType::MESSAGE_TYPE_UL_MAP, ns3::UlMap::SetAllocationStartTime(), and ns3::UlMap::SetUcdCount().
Referenced by CreateMapMessages().
Here is the call graph for this function:
Here is the caller graph for this function:
|
privatevirtual |
Destructor implementation.
This method is called by Dispose() or by the Object's destructor, whichever comes first.
Subclasses are expected to implement their real destruction code in an overriden version of this method and chain up to their parent's implementation once they are done. i.e, for simplicity, the destructor of every subclass should be empty and its content should be moved to the associated DoDispose() method.
It is safe to call GetObject() from within this method.
Reimplemented from ns3::WimaxNetDevice.
Definition at line 262 of file bs-net-device.cc.
References ns3::WimaxNetDevice::DoDispose(), m_bsClassifier, m_cidFactory, m_linkManager, m_scheduler, m_serviceFlowManager, m_ssManager, and m_uplinkScheduler.
Here is the call graph for this function:Implements ns3::WimaxNetDevice.
Definition at line 677 of file bs-net-device.cc.
References ns3::Packet::AddAtEnd(), ns3::Packet::AddHeader(), ns3::Simulator::Cancel(), ns3::GenericMacHeader::check_hcs(), ns3::BandwidthRequestHeader::check_hcs(), ns3::Packet::Copy(), ns3::WimaxNetDevice::ForwardUp(), ns3::WimaxNetDevice::GetBandwidthManager(), ns3::GenericMacHeader::GetCid(), ns3::BandwidthRequestHeader::GetCid(), GetConnection(), ns3::WimaxNetDevice::GetConnectionManager(), ns3::FragmentationSubheader::GetFc(), ns3::GenericMacHeader::GetHt(), ns3::BandwidthRequestHeader::GetHt(), GetServiceFlowManager(), ns3::Packet::GetSize(), ns3::ManagementMessageType::GetType(), ns3::GenericMacHeader::GetType(), ns3::MacHeaderType::HEADER_TYPE_BANDWIDTH, ns3::MacHeaderType::HEADER_TYPE_GENERIC, ns3::CidFactory::IsBasic(), ns3::Cid::IsBroadcast(), ns3::Cid::IsInitialRanging(), ns3::CidFactory::IsPrimary(), list, m_bsRxDropTrace, m_bsRxTrace, m_cidFactory, m_linkManager, m_ssManager, m_traceBSRx, ns3::ManagementMessageType::MESSAGE_TYPE_DSA_ACK, ns3::ManagementMessageType::MESSAGE_TYPE_DSA_REQ, ns3::ManagementMessageType::MESSAGE_TYPE_DSA_RSP, ns3::ManagementMessageType::MESSAGE_TYPE_REG_REQ, ns3::ManagementMessageType::MESSAGE_TYPE_REG_RSP, ns3::ManagementMessageType::MESSAGE_TYPE_RNG_REQ, ns3::ManagementMessageType::MESSAGE_TYPE_RNG_RSP, NS_ASSERT_MSG, NS_FATAL_ERROR, NS_LOG_INFO, and ns3::Packet::RemoveHeader().
Here is the call graph for this function:
|
privatevirtual |
Implements ns3::WimaxNetDevice.
Definition at line 611 of file bs-net-device.cc.
References Enqueue(), GetServiceFlowManager(), ns3::Packet::GetSize(), m_bsClassifier, m_bsTxDropTrace, m_bsTxTrace, NS_LOG_INFO, ns3::ServiceFlow::SF_DIRECTION_DOWN, and ns3::ServiceFlow::SF_TYPE_ALL.
Here is the call graph for this function:
|
private |
Definition at line 574 of file bs-net-device.cc.
References BS_STATE_TTG, ns3::Time::GetSeconds(), ns3::WimaxNetDevice::GetTtg(), m_nrDlFrames, m_psDuration, ns3::Simulator::Schedule(), ns3::Seconds(), ns3::WimaxNetDevice::SetState(), and StartUlSubFrame().
Referenced by StartDlSubFrame().
Here is the call graph for this function:
Here is the caller graph for this function:
|
private |
Definition at line 605 of file bs-net-device.cc.
References StartFrame().
Referenced by EndUlSubFrame().
Here is the call graph for this function:
Here is the caller graph for this function:
|
private |
Definition at line 597 of file bs-net-device.cc.
References BS_STATE_RTG, EndFrame(), ns3::WimaxNetDevice::GetRtg(), ns3::Time::GetSeconds(), m_nrUlFrames, m_psDuration, ns3::Simulator::Schedule(), ns3::Seconds(), and ns3::WimaxNetDevice::SetState().
Referenced by StartUlSubFrame().
Here is the call graph for this function:
Here is the caller graph for this function:
|
virtual |
Enqueue a packet into a connection queue.
| packet | the packet to be enqueued |
| hdrType | the mac header type to be appended to the packet |
| connection | the connection to be used |
Implements ns3::WimaxNetDevice.
Definition at line 663 of file bs-net-device.cc.
References ns3::GenericMacHeader::GetSerializedSize(), ns3::Packet::GetSize(), NS_ASSERT_MSG, ns3::GenericMacHeader::SetCid(), and ns3::GenericMacHeader::SetLen().
Referenced by CreateDescriptorMessages(), CreateMapMessages(), and DoSend().
Here is the call graph for this function:
Here is the caller graph for this function:| Ptr< IpcsClassifier > ns3::BaseStationNetDevice::GetBsClassifier | ( | void | ) | const |
Definition at line 286 of file bs-net-device.cc.
References m_bsClassifier.
Referenced by GetTypeId().
Here is the caller graph for this function:| Ptr< BSScheduler > ns3::BaseStationNetDevice::GetBSScheduler | ( | void | ) | const |
Definition at line 495 of file bs-net-device.cc.
References m_scheduler.
Referenced by GetTypeId().
Here is the caller graph for this function:| uint8_t ns3::BaseStationNetDevice::GetBwReqOppSize | ( | void | ) | const |
Definition at line 382 of file bs-net-device.cc.
References m_bwReqOppSize.
Referenced by GetTypeId().
Here is the caller graph for this function:| Ptr< WimaxConnection > ns3::BaseStationNetDevice::GetConnection | ( | Cid | cid | ) |
Definition at line 1151 of file bs-net-device.cc.
References ns3::WimaxNetDevice::GetBroadcastConnection(), ns3::WimaxNetDevice::GetConnectionManager(), ns3::WimaxNetDevice::GetInitialRangingConnection(), ns3::Cid::IsBroadcast(), ns3::Cid::IsInitialRanging(), and NS_ASSERT_MSG.
Referenced by DoReceive().
Here is the call graph for this function:
Here is the caller graph for this function:| Time ns3::BaseStationNetDevice::GetDcdInterval | ( | void | ) | const |
Definition at line 310 of file bs-net-device.cc.
References m_dcdInterval.
Referenced by GetTypeId().
Here is the caller graph for this function:| Time ns3::BaseStationNetDevice::GetDlSubframeStartTime | ( | void | ) | const |
Definition at line 424 of file bs-net-device.cc.
References m_dlSubframeStartTime.
| Time ns3::BaseStationNetDevice::GetInitialRangingInterval | ( | void | ) | const |
Definition at line 298 of file bs-net-device.cc.
References m_initialRangInterval.
Referenced by GetTypeId().
Here is the caller graph for this function:| Time ns3::BaseStationNetDevice::GetIntervalT8 | ( | void | ) | const |
Definition at line 334 of file bs-net-device.cc.
References m_intervalT8.
Referenced by GetTypeId().
Here is the caller graph for this function:| Ptr< BSLinkManager > ns3::BaseStationNetDevice::GetLinkManager | ( | void | ) | const |
Definition at line 478 of file bs-net-device.cc.
References m_linkManager.
Referenced by GetTypeId().
Here is the caller graph for this function:| uint8_t ns3::BaseStationNetDevice::GetMaxInvitedRangRetries | ( | void | ) | const |
Definition at line 358 of file bs-net-device.cc.
References m_maxInvitedRangRetries.
| uint8_t ns3::BaseStationNetDevice::GetMaxRangingCorrectionRetries | ( | void | ) | const |
Definition at line 346 of file bs-net-device.cc.
References m_maxRangCorrectionRetries.
Referenced by GetTypeId().
Here is the caller graph for this function:| uint32_t ns3::BaseStationNetDevice::GetNrDcdSent | ( | void | ) | const |
Definition at line 412 of file bs-net-device.cc.
References m_nrDcdSent.
| uint32_t ns3::BaseStationNetDevice::GetNrDlSymbols | ( | void | ) | const |
Definition at line 394 of file bs-net-device.cc.
References m_nrDlSymbols.
| uint32_t ns3::BaseStationNetDevice::GetNrUcdSent | ( | void | ) | const |
Definition at line 418 of file bs-net-device.cc.
References m_nrUcdSent.
| uint32_t ns3::BaseStationNetDevice::GetNrUlSymbols | ( | void | ) | const |
Definition at line 406 of file bs-net-device.cc.
References m_nrUlSymbols.
| Time ns3::BaseStationNetDevice::GetPsDuration | ( | void | ) | const |
Definition at line 501 of file bs-net-device.cc.
References m_psDuration.
| uint8_t ns3::BaseStationNetDevice::GetRangingOppNumber | ( | void | ) | const |
Definition at line 436 of file bs-net-device.cc.
References m_rangingOppNumber.
| uint8_t ns3::BaseStationNetDevice::GetRangReqOppSize | ( | void | ) | const |
Definition at line 370 of file bs-net-device.cc.
References m_rangReqOppSize.
Referenced by GetTypeId().
Here is the caller graph for this function:| Ptr< BsServiceFlowManager > ns3::BaseStationNetDevice::GetServiceFlowManager | ( | void | ) | const |
Definition at line 454 of file bs-net-device.cc.
References m_serviceFlowManager.
Referenced by DoReceive(), DoSend(), and GetTypeId().
Here is the caller graph for this function:Definition at line 442 of file bs-net-device.cc.
References m_ssManager.
Referenced by GetTypeId().
Here is the caller graph for this function:| Time ns3::BaseStationNetDevice::GetSymbolDuration | ( | void | ) | const |
Definition at line 507 of file bs-net-device.cc.
References m_symbolDuration.
|
static |
Definition at line 55 of file bs-net-device.cc.
References GetBsClassifier(), GetBSScheduler(), GetBwReqOppSize(), GetDcdInterval(), GetInitialRangingInterval(), GetIntervalT8(), GetLinkManager(), GetMaxRangingCorrectionRetries(), GetRangReqOppSize(), GetServiceFlowManager(), GetSSManager(), GetUcdInterval(), GetUplinkScheduler(), m_bsPromiscRxTrace, m_bsRxDropTrace, m_bsRxTrace, m_bsTxDropTrace, m_bsTxTrace, m_scheduler, ns3::MakePointerAccessor(), ns3::MakeTimeAccessor(), ns3::MakeTimeChecker(), ns3::MakeTraceSourceAccessor(), ns3::MakeUintegerAccessor(), ns3::Seconds(), SetBsClassifier(), SetBSScheduler(), SetBwReqOppSize(), SetDcdInterval(), SetInitialRangingInterval(), SetIntervalT8(), SetLinkManager(), SetMaxRangingCorrectionRetries(), ns3::TypeId::SetParent(), SetRangReqOppSize(), SetServiceFlowManager(), SetSSManager(), SetUcdInterval(), and SetUplinkScheduler().
Here is the call graph for this function:| Time ns3::BaseStationNetDevice::GetUcdInterval | ( | void | ) | const |
Definition at line 322 of file bs-net-device.cc.
References m_ucdInterval.
Referenced by GetTypeId().
Here is the caller graph for this function:| Time ns3::BaseStationNetDevice::GetUlSubframeStartTime | ( | void | ) | const |
Definition at line 430 of file bs-net-device.cc.
References m_ulSubframeStartTime.
| Ptr< UplinkScheduler > ns3::BaseStationNetDevice::GetUplinkScheduler | ( | void | ) | const |
Definition at line 466 of file bs-net-device.cc.
References m_uplinkScheduler.
Referenced by GetTypeId().
Here is the caller graph for this function:| void ns3::BaseStationNetDevice::InitBaseStationNetDevice | ( | void | ) |
initializes the BS net device and sets its parameters to the default values
Definition at line 197 of file bs-net-device.cc.
References m_allocationStartTime, m_bsClassifier, m_bwReqOppSize, m_cidFactory, m_dcdConfigChangeCount, m_dcdInterval, m_dlSubframeStartTime, m_framesSinceLastDcd, m_framesSinceLastUcd, m_initialRangInterval, m_intervalT8, m_linkManager, m_maxInvitedRangRetries, m_maxRangCorrectionRetries, m_nrDcdSent, m_nrDlAllocations, m_nrDlFrames, m_nrDlMapSent, m_nrDlSymbols, m_nrSsRegistered, m_nrUcdSent, m_nrUlAllocations, m_nrUlFrames, m_nrUlMapSent, m_nrUlSymbols, m_psDuration, m_rangingOppNumber, m_rangReqOppSize, m_serviceFlowManager, m_ssManager, m_symbolDuration, m_ucdConfigChangeCount, m_ucdInterval, m_ulAllocationNumber, m_ulSubframeStartTime, ns3::MilliSeconds(), and ns3::Seconds().
Referenced by BaseStationNetDevice().
Here is the call graph for this function:
Here is the caller graph for this function:| void ns3::BaseStationNetDevice::MarkRangingOppStart | ( | Time | rangingOppStartTime | ) |
Definition at line 1226 of file bs-net-device.cc.
References RangingOppStart(), and ns3::Simulator::Schedule().
Here is the call graph for this function:
|
private |
Definition at line 1199 of file bs-net-device.cc.
References ns3::Simulator::Schedule(), and UplinkAllocationEnd().
Referenced by MarkUplinkAllocations().
Here is the call graph for this function:
Here is the caller graph for this function:| void ns3::BaseStationNetDevice::MarkUplinkAllocations | ( | void | ) |
Definition at line 1172 of file bs-net-device.cc.
References ns3::OfdmUlMapIe::GetCid(), ns3::OfdmUlMapIe::GetDuration(), ns3::Time::GetSeconds(), ns3::OfdmUlMapIe::GetStartTime(), ns3::OfdmUlMapIe::GetUiuc(), m_symbolDuration, m_uplinkScheduler, MarkUplinkAllocationEnd(), MarkUplinkAllocationStart(), ns3::Seconds(), and ns3::OfdmUlBurstProfile::UIUC_END_OF_MAP.
Referenced by StartUlSubFrame().
Here is the call graph for this function:
Here is the caller graph for this function:
|
private |
Definition at line 1193 of file bs-net-device.cc.
References ns3::Simulator::Schedule(), and UplinkAllocationStart().
Referenced by MarkUplinkAllocations().
Here is the call graph for this function:
Here is the caller graph for this function:
|
private |
Definition at line 1232 of file bs-net-device.cc.
References m_rangingOppNumber, ns3::Simulator::Now(), and NS_LOG_DEBUG.
Referenced by MarkRangingOppStart().
Here is the call graph for this function:
Here is the caller graph for this function:
|
private |
Definition at line 960 of file bs-net-device.cc.
References ns3::WimaxNetDevice::DIRECTION_DOWNLINK, ns3::WimaxNetDevice::ForwardDown(), ns3::WimaxNetDevice::GetBroadcastConnection(), ns3::WimaxNetDevice::GetBurstProfileManager(), ns3::OfdmDlMapIe::GetCid(), ns3::OfdmDlMapIe::GetDiuc(), ns3::WimaxNetDevice::GetInitialRangingConnection(), ns3::WimaxNetDevice::GetPhy(), m_scheduler, m_serviceFlowManager, ns3::WimaxPhy::MODULATION_TYPE_BPSK_12, ns3::Simulator::Schedule(), and ns3::Seconds().
Referenced by StartDlSubFrame().
Here is the call graph for this function:
Here is the caller graph for this function:| void ns3::BaseStationNetDevice::SetBsClassifier | ( | Ptr< IpcsClassifier > | classifier | ) |
| classifier | a classifier to be installed on the BS |
Definition at line 280 of file bs-net-device.cc.
References m_bsClassifier.
Referenced by GetTypeId().
Here is the caller graph for this function:| void ns3::BaseStationNetDevice::SetBSScheduler | ( | Ptr< BSScheduler > | bsSchedule | ) |
| bsSchedule | the downlink scheduler to be installed on the BS |
Definition at line 490 of file bs-net-device.cc.
References m_scheduler.
Referenced by GetTypeId().
Here is the caller graph for this function:| void ns3::BaseStationNetDevice::SetBwReqOppSize | ( | uint8_t | bwReqOppSize | ) |
| bwReqOppSize | The bandwidth request opportunity size in symbols |
Definition at line 376 of file bs-net-device.cc.
References m_bwReqOppSize.
Referenced by GetTypeId().
Here is the caller graph for this function:| void ns3::BaseStationNetDevice::SetDcdInterval | ( | Time | dcdInterval | ) |
| dcdInterval | Time between transmission of DCD messages |
Definition at line 304 of file bs-net-device.cc.
References m_dcdInterval.
Referenced by GetTypeId().
Here is the caller graph for this function:
|
private |
Definition at line 1121 of file bs-net-device.cc.
References ns3::Dcd::AddDlBurstProfile(), ns3::WimaxNetDevice::GetBurstProfileManager(), ns3::OfdmDlBurstProfile::SetDiuc(), ns3::OfdmDlBurstProfile::SetFecCodeType(), ns3::OfdmDlBurstProfile::SetLength(), and ns3::OfdmDlBurstProfile::SetType().
Referenced by CreateDcd().
Here is the call graph for this function:
Here is the caller graph for this function:| void ns3::BaseStationNetDevice::SetInitialRangingInterval | ( | Time | initialRangInterval | ) |
| initialRangInterval | Time between Initial Ranging regions assigned by the BS |
Definition at line 292 of file bs-net-device.cc.
References m_initialRangInterval.
Referenced by GetTypeId().
Here is the caller graph for this function:| void ns3::BaseStationNetDevice::SetIntervalT8 | ( | Time | interval | ) |
| interval | the Wait for DSA/DSC Acknowledge timeout |
Definition at line 328 of file bs-net-device.cc.
References m_intervalT8.
Referenced by GetTypeId().
Here is the caller graph for this function:| void ns3::BaseStationNetDevice::SetLinkManager | ( | Ptr< BSLinkManager > | linkManager | ) |
| linkManager | The link manager installed on the BS |
Definition at line 484 of file bs-net-device.cc.
References m_linkManager.
Referenced by GetTypeId().
Here is the caller graph for this function:| void ns3::BaseStationNetDevice::SetMaxInvitedRangRetries | ( | uint8_t | maxInvitedRangRetries | ) |
| maxInvitedRangRetries | the number of retries on contention Ranging |
Definition at line 352 of file bs-net-device.cc.
References m_maxInvitedRangRetries.
| void ns3::BaseStationNetDevice::SetMaxRangingCorrectionRetries | ( | uint8_t | maxRangCorrectionRetries | ) |
| maxRangCorrectionRetries | the number of retries on contention Ranging Requests |
Definition at line 340 of file bs-net-device.cc.
References m_maxRangCorrectionRetries.
Referenced by GetTypeId().
Here is the caller graph for this function:| void ns3::BaseStationNetDevice::SetNrDlSymbols | ( | uint32_t | dlSymbols | ) |
| dlSymbols | the number of symbols in the downlink sub-frame |
Definition at line 388 of file bs-net-device.cc.
References m_nrDlSymbols.
Referenced by StartFrame().
Here is the caller graph for this function:| void ns3::BaseStationNetDevice::SetNrUlSymbols | ( | uint32_t | ulSymbols | ) |
| ulSymbols | the number of symbols in the uplink sub-frame |
Definition at line 400 of file bs-net-device.cc.
References m_nrUlSymbols.
Referenced by StartFrame().
Here is the caller graph for this function:| void ns3::BaseStationNetDevice::SetRangReqOppSize | ( | uint8_t | rangReqOppSize | ) |
| rangReqOppSize | The ranging opportunity size in symbols |
Definition at line 364 of file bs-net-device.cc.
References m_rangReqOppSize.
Referenced by GetTypeId().
Here is the caller graph for this function:| void ns3::BaseStationNetDevice::SetServiceFlowManager | ( | Ptr< BsServiceFlowManager > | sfm | ) |
Definition at line 460 of file bs-net-device.cc.
References m_serviceFlowManager.
Referenced by GetTypeId().
Here is the caller graph for this function:| ssManager | the SS manager to be installed on the BS |
Definition at line 448 of file bs-net-device.cc.
References m_ssManager.
Referenced by GetTypeId().
Here is the caller graph for this function:| void ns3::BaseStationNetDevice::SetUcdInterval | ( | Time | ucdInterval | ) |
| ucdInterval | the Time between transmission of UCD messages |
Definition at line 316 of file bs-net-device.cc.
References m_ucdInterval.
Referenced by GetTypeId().
Here is the caller graph for this function:
|
private |
Definition at line 1135 of file bs-net-device.cc.
References ns3::Ucd::AddUlBurstProfile(), ns3::WimaxNetDevice::GetBurstProfileManager(), ns3::OfdmUlBurstProfile::SetFecCodeType(), ns3::OfdmUlBurstProfile::SetLength(), ns3::OfdmUlBurstProfile::SetType(), and ns3::OfdmUlBurstProfile::SetUiuc().
Referenced by CreateUcd().
Here is the call graph for this function:
Here is the caller graph for this function:| void ns3::BaseStationNetDevice::SetUplinkScheduler | ( | Ptr< UplinkScheduler > | ulScheduler | ) |
| ulScheduler | the ulScheduler to be isnstalled on the BS |
Definition at line 472 of file bs-net-device.cc.
References m_uplinkScheduler.
Referenced by GetTypeId().
Here is the caller graph for this function:
|
virtual |
Implements ns3::WimaxNetDevice.
Definition at line 513 of file bs-net-device.cc.
References ns3::WimaxNetDevice::CreateDefaultConnections(), ns3::WimaxNetDevice::GetBandwidthManager(), ns3::WimaxNetDevice::GetConnectionManager(), ns3::WimaxNetDevice::GetPhy(), ns3::WimaxNetDevice::GetRtg(), ns3::WimaxNetDevice::GetTtg(), m_bwReqOppSize, m_cidFactory, m_linkManager, m_psDuration, m_symbolDuration, m_uplinkScheduler, ns3::Simulator::ScheduleNow(), ns3::WimaxNetDevice::SetReceiveCallback(), ns3::WimaxNetDevice::SetRtg(), ns3::WimaxNetDevice::SetTtg(), and StartFrame().
Here is the call graph for this function:
|
private |
Definition at line 555 of file bs-net-device.cc.
References BS_STATE_DL_SUB_FRAME, CreateMapMessages(), ns3::WimaxNetDevice::DIRECTION_DOWNLINK, EndDlSubFrame(), ns3::WimaxNetDevice::GetNrFrames(), ns3::Time::GetSeconds(), ns3::WimaxNetDevice::m_direction, m_dlSubframeStartTime, ns3::WimaxNetDevice::m_frameStartTime, m_nrDlSymbols, m_scheduler, m_symbolDuration, m_uplinkScheduler, ns3::Simulator::Now(), NS_LOG_DEBUG, ns3::Simulator::Schedule(), ns3::Seconds(), SendBursts(), ns3::WimaxNetDevice::SetNrFrames(), and ns3::WimaxNetDevice::SetState().
Referenced by StartFrame().
Here is the call graph for this function:
Here is the caller graph for this function:
|
private |
Definition at line 540 of file bs-net-device.cc.
References ns3::WimaxNetDevice::GetNrFrames(), ns3::WimaxNetDevice::GetPhy(), ns3::WimaxNetDevice::GetRtg(), ns3::Time::GetSeconds(), ns3::WimaxNetDevice::GetTtg(), ns3::WimaxNetDevice::m_frameStartTime, m_psDuration, m_symbolDuration, ns3::Simulator::Now(), NS_LOG_INFO, SetNrDlSymbols(), SetNrUlSymbols(), and StartDlSubFrame().
Referenced by EndFrame(), and Start().
Here is the call graph for this function:
Here is the caller graph for this function:
|
private |
Definition at line 582 of file bs-net-device.cc.
References BS_STATE_UL_SUB_FRAME, ns3::WimaxNetDevice::DIRECTION_UPLINK, EndUlSubFrame(), ns3::Time::GetSeconds(), ns3::WimaxNetDevice::m_direction, m_nrUlSymbols, m_symbolDuration, m_ulSubframeStartTime, MarkUplinkAllocations(), ns3::Simulator::Now(), NS_LOG_INFO, ns3::Simulator::Schedule(), ns3::Seconds(), and ns3::WimaxNetDevice::SetState().
Referenced by EndDlSubFrame().
Here is the call graph for this function:
Here is the caller graph for this function:
|
virtual |
Implements ns3::WimaxNetDevice.
Definition at line 535 of file bs-net-device.cc.
|
private |
Definition at line 1215 of file bs-net-device.cc.
References ns3::CidFactory::IsBasic(), m_cidFactory, m_linkManager, m_ulAllocationNumber, ns3::Simulator::Now(), and NS_LOG_DEBUG.
Referenced by MarkUplinkAllocationEnd().
Here is the call graph for this function:
Here is the caller graph for this function:
|
private |
Definition at line 1205 of file bs-net-device.cc.
References m_ulAllocationNumber, ns3::Simulator::Now(), and NS_LOG_DEBUG.
Referenced by MarkUplinkAllocationStart().
Here is the call graph for this function:
Here is the caller graph for this function:
|
private |
Definition at line 307 of file bs-net-device.h.
Referenced by InitBaseStationNetDevice().
|
private |
Definition at line 313 of file bs-net-device.h.
Referenced by DoDispose(), DoSend(), GetBsClassifier(), InitBaseStationNetDevice(), and SetBsClassifier().
|
private |
The trace source fired for packets successfully received by the device immediately before being forwarded up to higher layers (at the L2/L3 transition).
This is a promiscuous trace.
Definition at line 344 of file bs-net-device.h.
Referenced by GetTypeId().
|
private |
The trace source fired when packets coming into the "top" of the device are dropped at the MAC layer during reception.
Definition at line 361 of file bs-net-device.h.
Referenced by DoReceive(), and GetTypeId().
|
private |
The trace source fired for packets successfully received by the device immediately before being forwarded up to higher layers (at the L2/L3 transition).
This is a non- promiscuous trace.
Definition at line 353 of file bs-net-device.h.
Referenced by DoReceive(), and GetTypeId().
|
private |
The trace source fired when packets coming into the "top" of the device are dropped at the MAC layer during transmission.
Definition at line 335 of file bs-net-device.h.
Referenced by DoSend(), and GetTypeId().
|
private |
The trace source fired when packets come into the "top" of the device at the L3/L2 transition, before being queued for transmission.
Definition at line 327 of file bs-net-device.h.
Referenced by DoSend(), and GetTypeId().
|
private |
Definition at line 271 of file bs-net-device.h.
Referenced by CreateUcd(), GetBwReqOppSize(), InitBaseStationNetDevice(), SetBwReqOppSize(), and Start().
|
private |
Definition at line 305 of file bs-net-device.h.
Referenced by DoDispose(), DoReceive(), InitBaseStationNetDevice(), Start(), and UplinkAllocationEnd().
|
private |
Definition at line 283 of file bs-net-device.h.
Referenced by CreateDcd(), CreateDlMap(), CreateMapMessages(), and InitBaseStationNetDevice().
|
private |
Definition at line 264 of file bs-net-device.h.
Referenced by GetDcdInterval(), InitBaseStationNetDevice(), and SetDcdInterval().
|
private |
Definition at line 299 of file bs-net-device.h.
Referenced by GetDlSubframeStartTime(), InitBaseStationNetDevice(), and StartDlSubFrame().
|
private |
Definition at line 286 of file bs-net-device.h.
Referenced by CreateDescriptorMessages(), and InitBaseStationNetDevice().
|
private |
Definition at line 287 of file bs-net-device.h.
Referenced by CreateDescriptorMessages(), and InitBaseStationNetDevice().
|
private |
Definition at line 263 of file bs-net-device.h.
Referenced by GetInitialRangingInterval(), InitBaseStationNetDevice(), and SetInitialRangingInterval().
|
private |
Definition at line 266 of file bs-net-device.h.
Referenced by GetIntervalT8(), InitBaseStationNetDevice(), and SetIntervalT8().
|
private |
Definition at line 312 of file bs-net-device.h.
Referenced by DoDispose(), DoReceive(), GetLinkManager(), InitBaseStationNetDevice(), SetLinkManager(), Start(), and UplinkAllocationEnd().
|
private |
Definition at line 269 of file bs-net-device.h.
Referenced by GetMaxInvitedRangRetries(), InitBaseStationNetDevice(), and SetMaxInvitedRangRetries().
|
private |
Definition at line 268 of file bs-net-device.h.
Referenced by GetMaxRangingCorrectionRetries(), InitBaseStationNetDevice(), and SetMaxRangingCorrectionRetries().
|
private |
Definition at line 280 of file bs-net-device.h.
Referenced by CreateDescriptorMessages(), GetNrDcdSent(), and InitBaseStationNetDevice().
|
private |
Definition at line 296 of file bs-net-device.h.
Referenced by CreateDlMap(), and InitBaseStationNetDevice().
|
private |
Definition at line 290 of file bs-net-device.h.
Referenced by EndDlSubFrame(), and InitBaseStationNetDevice().
|
private |
Definition at line 277 of file bs-net-device.h.
Referenced by CreateMapMessages(), and InitBaseStationNetDevice().
|
private |
Definition at line 273 of file bs-net-device.h.
Referenced by GetNrDlSymbols(), InitBaseStationNetDevice(), SetNrDlSymbols(), and StartDlSubFrame().
|
private |
Definition at line 294 of file bs-net-device.h.
Referenced by CreateMapMessages(), and InitBaseStationNetDevice().
|
private |
Definition at line 281 of file bs-net-device.h.
Referenced by CreateDescriptorMessages(), GetNrUcdSent(), and InitBaseStationNetDevice().
|
private |
Definition at line 297 of file bs-net-device.h.
Referenced by CreateUlMap(), and InitBaseStationNetDevice().
|
private |
Definition at line 291 of file bs-net-device.h.
Referenced by EndUlSubFrame(), and InitBaseStationNetDevice().
|
private |
Definition at line 278 of file bs-net-device.h.
Referenced by CreateMapMessages(), and InitBaseStationNetDevice().
|
private |
Definition at line 274 of file bs-net-device.h.
Referenced by GetNrUlSymbols(), InitBaseStationNetDevice(), SetNrUlSymbols(), and StartUlSubFrame().
|
private |
Definition at line 316 of file bs-net-device.h.
Referenced by EndDlSubFrame(), EndUlSubFrame(), GetPsDuration(), InitBaseStationNetDevice(), Start(), and StartFrame().
|
private |
Definition at line 303 of file bs-net-device.h.
Referenced by CreateUlMap(), GetRangingOppNumber(), InitBaseStationNetDevice(), and RangingOppStart().
|
private |
Definition at line 270 of file bs-net-device.h.
Referenced by CreateUcd(), GetRangReqOppSize(), InitBaseStationNetDevice(), and SetRangReqOppSize().
|
private |
Definition at line 311 of file bs-net-device.h.
Referenced by BaseStationNetDevice(), CreateDlMap(), DoDispose(), GetBSScheduler(), GetTypeId(), SendBursts(), SetBSScheduler(), and StartDlSubFrame().
|
private |
Definition at line 314 of file bs-net-device.h.
Referenced by DoDispose(), GetServiceFlowManager(), InitBaseStationNetDevice(), SendBursts(), and SetServiceFlowManager().
Definition at line 309 of file bs-net-device.h.
Referenced by CreateMapMessages(), DoDispose(), DoReceive(), GetSSManager(), InitBaseStationNetDevice(), and SetSSManager().
|
private |
Definition at line 317 of file bs-net-device.h.
Referenced by GetSymbolDuration(), InitBaseStationNetDevice(), MarkUplinkAllocations(), Start(), StartDlSubFrame(), StartFrame(), and StartUlSubFrame().
|
private |
Definition at line 319 of file bs-net-device.h.
Referenced by DoReceive().
|
private |
Definition at line 284 of file bs-net-device.h.
Referenced by CreateMapMessages(), CreateUcd(), CreateUlMap(), and InitBaseStationNetDevice().
|
private |
Definition at line 265 of file bs-net-device.h.
Referenced by GetUcdInterval(), InitBaseStationNetDevice(), and SetUcdInterval().
|
private |
Definition at line 302 of file bs-net-device.h.
Referenced by CreateUlMap(), InitBaseStationNetDevice(), UplinkAllocationEnd(), and UplinkAllocationStart().
|
private |
Definition at line 300 of file bs-net-device.h.
Referenced by GetUlSubframeStartTime(), InitBaseStationNetDevice(), and StartUlSubFrame().
|
private |
Definition at line 310 of file bs-net-device.h.
Referenced by BaseStationNetDevice(), CreateMapMessages(), CreateUlMap(), DoDispose(), GetUplinkScheduler(), MarkUplinkAllocations(), SetUplinkScheduler(), Start(), and StartDlSubFrame().