A Discrete-Event Network Simulator
API
ns3::ChannelListPriv Class Reference

private implementation detail of the ChannelList API. More...

#include <introspected-doxygen.h>

+ Inheritance diagram for ns3::ChannelListPriv:
+ Collaboration diagram for ns3::ChannelListPriv:

Public Member Functions

 ChannelListPriv ()
 
 ~ChannelListPriv ()
 
uint32_t Add (Ptr< Channel > channel)
 
ChannelList::Iterator Begin (void) const
 
ChannelList::Iterator End (void) const
 
Ptr< ChannelGetChannel (uint32_t n)
 
uint32_t GetNChannels (void)
 
- Public Member Functions inherited from ns3::Object
 Object ()
 Constructor. More...
 
virtual ~Object ()
 Destructor. More...
 
void AggregateObject (Ptr< Object > other)
 Aggregate two Objects together. More...
 
void Dispose (void)
 Dispose of this Object. More...
 
AggregateIterator GetAggregateIterator (void) const
 Get an iterator to the Objects aggregated to this one. More...
 
virtual TypeId GetInstanceTypeId (void) const
 Implement the GetInstanceTypeId method defined in ObjectBase. More...
 
template<typename T >
Ptr< T > GetObject (void) const
 Get a pointer to the requested aggregated Object. More...
 
template<typename T >
Ptr< T > GetObject (TypeId tid) const
 Get a pointer to the requested aggregated Object. More...
 
void Initialize (void)
 Invoke DoInitialize on all Objects aggregated to this one. More...
 
- Public Member Functions inherited from ns3::SimpleRefCount< Object, ObjectBase, ObjectDeleter >
 SimpleRefCount ()
 Constructor. More...
 
 SimpleRefCount (const SimpleRefCount &o)
 Copy constructor. More...
 
uint32_t GetReferenceCount (void) const
 Get the reference count of the object. More...
 
SimpleRefCountoperator= (const SimpleRefCount &o)
 Assignment. More...
 
void Ref (void) const
 Increment the reference count. More...
 
void Unref (void) const
 Decrement the reference count. More...
 
- Public Member Functions inherited from ns3::ObjectBase
virtual ~ObjectBase ()
 Virtual destructor. More...
 
void GetAttribute (std::string name, AttributeValue &value) const
 Get the value of an attribute, raising fatal errors if unsuccessful. More...
 
bool GetAttributeFailSafe (std::string name, AttributeValue &value) const
 Get the value of an attribute without raising erros. More...
 
void SetAttribute (std::string name, const AttributeValue &value)
 Set a single attribute, raising fatal errors if unsuccessful. More...
 
bool SetAttributeFailSafe (std::string name, const AttributeValue &value)
 Set a single attribute without raising errors. More...
 
bool TraceConnect (std::string name, std::string context, const CallbackBase &cb)
 Connect a TraceSource to a Callback with a context. More...
 
bool TraceConnectWithoutContext (std::string name, const CallbackBase &cb)
 Connect a TraceSource to a Callback without a context. More...
 
bool TraceDisconnect (std::string name, std::string context, const CallbackBase &cb)
 Disconnect from a TraceSource a Callback previously connected with a context. More...
 
bool TraceDisconnectWithoutContext (std::string name, const CallbackBase &cb)
 Disconnect from a TraceSource a Callback previously connected without a context. More...
 

Static Public Member Functions

static Ptr< ChannelListPrivGet (void)
 Get the channel list object. More...
 
static TypeId GetTypeId (void)
 Get the type ID. More...
 
- Static Public Member Functions inherited from ns3::Object
static TypeId GetTypeId (void)
 Register this type. More...
 
- Static Public Member Functions inherited from ns3::SimpleRefCount< Object, ObjectBase, ObjectDeleter >
static void Cleanup (void)
 Noop. More...
 
- Static Public Member Functions inherited from ns3::ObjectBase
static TypeId GetTypeId (void)
 Get the type ID. More...
 

Private Member Functions

virtual void DoDispose (void)
 Dispose the channels in the list. More...
 

Static Private Member Functions

static void Delete (void)
 Delete the channel list object. More...
 
static Ptr< ChannelListPriv > * DoGet (void)
 Get the channel list object. More...
 

Private Attributes

std::vector< Ptr< Channel > > m_channels
 channel objects container More...
 

Additional Inherited Members

- Protected Member Functions inherited from ns3::Object
 Object (const Object &o)
 Copy an Object. More...
 
virtual void DoInitialize (void)
 Initialize() implementation. More...
 
virtual void NotifyNewAggregate (void)
 Notify all Objects aggregated to this one of a new Object being aggregated. More...
 
- Protected Member Functions inherited from ns3::ObjectBase
void ConstructSelf (const AttributeConstructionList &attributes)
 Complete construction of ObjectBase; invoked by derived classes. More...
 
virtual void NotifyConstructionCompleted (void)
 Notifier called once the ObjectBase is fully constructed. More...
 

Detailed Description

private implementation detail of the ChannelList API.

Config Paths

ns3::ChannelListPriv is accessible through the following paths with Config::Set and Config::Connect:

  • ""

Attributes

No TraceSources are defined for this type.
Size of this type is 56 bytes (on a 64-bit architecture).

Definition at line 36 of file channel-list.cc.

Constructor & Destructor Documentation

ns3::ChannelListPriv::ChannelListPriv ( )

Definition at line 149 of file channel-list.cc.

References NS_LOG_FUNCTION.

ns3::ChannelListPriv::~ChannelListPriv ( )

Definition at line 154 of file channel-list.cc.

References NS_LOG_FUNCTION.

Member Function Documentation

uint32_t ns3::ChannelListPriv::Add ( Ptr< Channel channel)
Parameters
channelchannel to add
Returns
index of channel in list.

This method is called automatically from Channel::Channel so the user has little reason to call it himself.

Definition at line 174 of file channel-list.cc.

References m_channels, and NS_LOG_FUNCTION.

ChannelList::Iterator ns3::ChannelListPriv::Begin ( void  ) const
Returns
a C++ iterator located at the beginning of this list.

Definition at line 184 of file channel-list.cc.

References m_channels, and NS_LOG_FUNCTION.

void ns3::ChannelListPriv::Delete ( void  )
staticprivate

Delete the channel list object.

Definition at line 142 of file channel-list.cc.

References DoGet(), Get(), NS_LOG_FUNCTION_NOARGS, and ns3::Config::UnregisterRootNamespaceObject().

Referenced by DoGet().

+ Here is the call graph for this function:

+ Here is the caller graph for this function:

void ns3::ChannelListPriv::DoDispose ( void  )
privatevirtual

Dispose the channels in the list.

Reimplemented from ns3::Object.

Definition at line 159 of file channel-list.cc.

References ns3::Object::DoDispose(), m_channels, and NS_LOG_FUNCTION.

+ Here is the call graph for this function:

Ptr< ChannelListPriv > * ns3::ChannelListPriv::DoGet ( void  )
staticprivate

Get the channel list object.

Returns
the channel list

Definition at line 128 of file channel-list.cc.

References Delete(), NS_LOG_FUNCTION_NOARGS, ns3::Config::RegisterRootNamespaceObject(), and ns3::Simulator::ScheduleDestroy().

Referenced by Delete(), and Get().

+ Here is the call graph for this function:

+ Here is the caller graph for this function:

ChannelList::Iterator ns3::ChannelListPriv::End ( void  ) const
Returns
a C++ iterator located at the end of this list.

Definition at line 191 of file channel-list.cc.

References m_channels, and NS_LOG_FUNCTION.

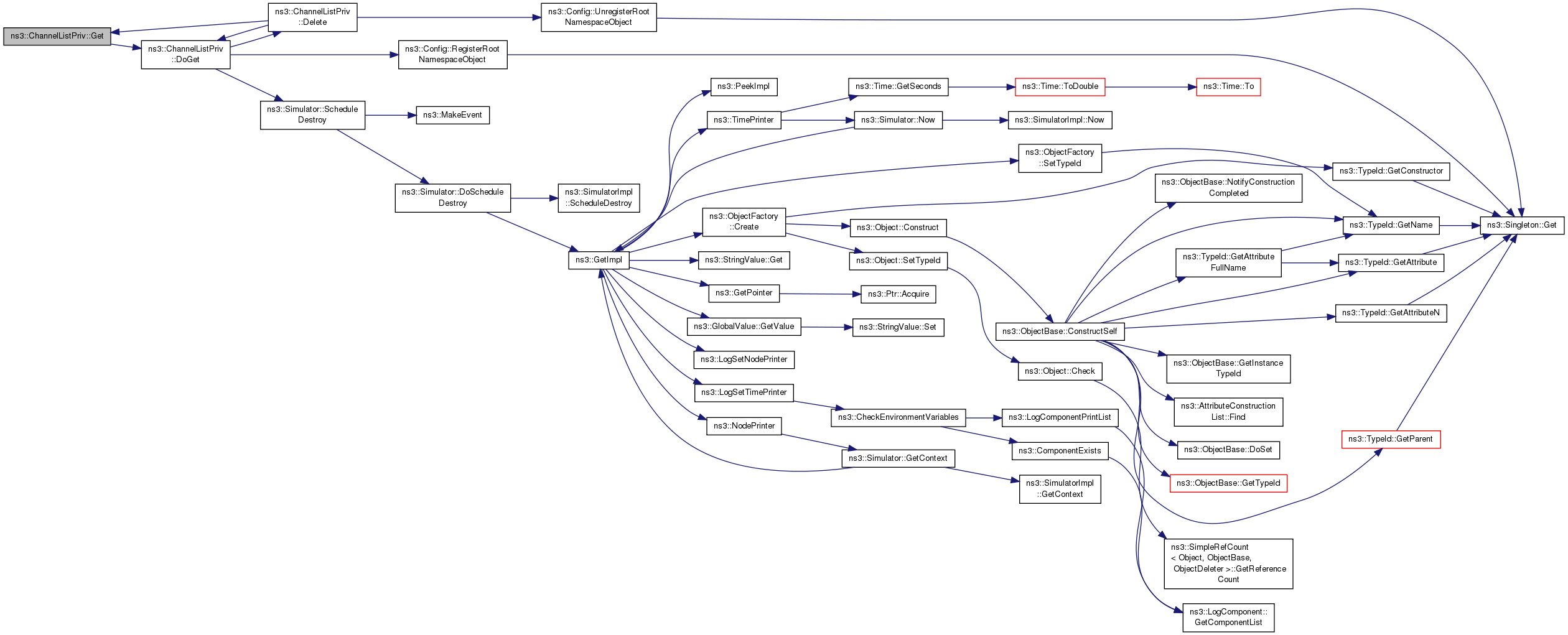
Ptr< ChannelListPriv > ns3::ChannelListPriv::Get ( void  )
static

Get the channel list object.

Returns
the channel list

Definition at line 121 of file channel-list.cc.

References DoGet(), and NS_LOG_FUNCTION_NOARGS.

Referenced by ns3::ChannelList::Add(), ns3::ChannelList::Begin(), Delete(), ns3::ChannelList::End(), ns3::ChannelList::GetChannel(), and ns3::ChannelList::GetNChannels().

+ Here is the call graph for this function:

+ Here is the caller graph for this function:

Ptr< Channel > ns3::ChannelListPriv::GetChannel ( uint32_t  n)
Parameters
nindex of requested channel.
Returns
the Channel associated to index n.

Definition at line 205 of file channel-list.cc.

References m_channels, NS_ASSERT_MSG, and NS_LOG_FUNCTION.

uint32_t ns3::ChannelListPriv::GetNChannels ( void  )
Returns
the number of channels currently in the list.

Definition at line 198 of file channel-list.cc.

References m_channels, and NS_LOG_FUNCTION.

TypeId ns3::ChannelListPriv::GetTypeId ( void  )
static

Get the type ID.

Returns
the object TypeId

Definition at line 107 of file channel-list.cc.

References m_channels, ns3::MakeObjectVectorAccessor(), and ns3::TypeId::SetParent().

+ Here is the call graph for this function:

Member Data Documentation

std::vector<Ptr<Channel> > ns3::ChannelListPriv::m_channels
private

channel objects container

Definition at line 101 of file channel-list.cc.

Referenced by Add(), Begin(), DoDispose(), End(), GetChannel(), GetNChannels(), and GetTypeId().


The documentation for this class was generated from the following file: