This application implements the SGW/PGW functionality. More...
#include <epc-sgw-pgw-application.h>
Inheritance diagram for ns3::EpcSgwPgwApplication:
Collaboration diagram for ns3::EpcSgwPgwApplication:Classes | |
| struct | EnbInfo |
| class | UeInfo |
| store info for each UE connected to this SGW More... | |
Public Member Functions | |
| EpcSgwPgwApplication (const Ptr< VirtualNetDevice > tunDevice, const Ptr< Socket > s1uSocket) | |
| Constructor that binds the tap device to the callback methods. More... | |
| virtual | ~EpcSgwPgwApplication (void) |
| Destructor. More... | |
| void | AddEnb (uint16_t cellId, Ipv4Address enbAddr, Ipv4Address sgwAddr) |
| Let the SGW be aware of a new eNB. More... | |
| void | AddUe (uint64_t imsi) |
| Let the SGW be aware of a new UE. More... | |
| virtual void | DoDispose () |
| Destructor implementation. More... | |
| EpcS11SapSgw * | GetS11SapSgw () |
| void | RecvFromS1uSocket (Ptr< Socket > socket) |
| Method to be assigned to the recv callback of the S1-U socket. More... | |
| bool | RecvFromTunDevice (Ptr< Packet > packet, const Address &source, const Address &dest, uint16_t protocolNumber) |
| Method to be assigned to the callback of the Gi TUN VirtualNetDevice. More... | |
| void | SendToS1uSocket (Ptr< Packet > packet, Ipv4Address enbS1uAddress, uint32_t teid) |
| Send a packet to the SGW via the S1-U interface. More... | |
| void | SendToTunDevice (Ptr< Packet > packet, uint32_t teid) |
| Send a packet to the internet via the Gi interface of the SGW/PGW. More... | |
| void | SetS11SapMme (EpcS11SapMme *s) |
| Set the MME side of the S11 SAP. More... | |
| void | SetUeAddress (uint64_t imsi, Ipv4Address ueAddr) |
| set the address of a previously added UE More... | |
Public Member Functions inherited from ns3::Application | |
| Application () | |
| virtual | ~Application () |
| Ptr< Node > | GetNode () const |
| void | SetNode (Ptr< Node > node) |
| void | SetStartTime (Time start) |
| Specify application start time. More... | |
| void | SetStopTime (Time stop) |
| Specify application stop time. More... | |
Public Member Functions inherited from ns3::Object | |
| Object () | |
| Constructor. More... | |
| virtual | ~Object () |
| Destructor. More... | |
| void | AggregateObject (Ptr< Object > other) |
| Aggregate two Objects together. More... | |
| void | Dispose (void) |
| Dispose of this Object. More... | |
| AggregateIterator | GetAggregateIterator (void) const |
| Get an iterator to the Objects aggregated to this one. More... | |
| virtual TypeId | GetInstanceTypeId (void) const |
| Implement the GetInstanceTypeId method defined in ObjectBase. More... | |
| template<typename T > | |
| Ptr< T > | GetObject (void) const |
| Get a pointer to the requested aggregated Object. More... | |
| template<typename T > | |
| Ptr< T > | GetObject (TypeId tid) const |
| Get a pointer to the requested aggregated Object. More... | |
| void | Initialize (void) |
| Invoke DoInitialize on all Objects aggregated to this one. More... | |
Public Member Functions inherited from ns3::SimpleRefCount< Object, ObjectBase, ObjectDeleter > | |
| SimpleRefCount () | |
| Constructor. More... | |
| SimpleRefCount (const SimpleRefCount &o) | |
| Copy constructor. More... | |
| uint32_t | GetReferenceCount (void) const |
| Get the reference count of the object. More... | |
| SimpleRefCount & | operator= (const SimpleRefCount &o) |
| Assignment. More... | |
| void | Ref (void) const |
| Increment the reference count. More... | |
| void | Unref (void) const |
| Decrement the reference count. More... | |
Public Member Functions inherited from ns3::ObjectBase | |
| virtual | ~ObjectBase () |
| Virtual destructor. More... | |
| void | GetAttribute (std::string name, AttributeValue &value) const |
| Get the value of an attribute, raising fatal errors if unsuccessful. More... | |
| bool | GetAttributeFailSafe (std::string name, AttributeValue &value) const |
| Get the value of an attribute without raising erros. More... | |
| void | SetAttribute (std::string name, const AttributeValue &value) |
| Set a single attribute, raising fatal errors if unsuccessful. More... | |
| bool | SetAttributeFailSafe (std::string name, const AttributeValue &value) |
| Set a single attribute without raising errors. More... | |
| bool | TraceConnect (std::string name, std::string context, const CallbackBase &cb) |
| Connect a TraceSource to a Callback with a context. More... | |
| bool | TraceConnectWithoutContext (std::string name, const CallbackBase &cb) |
| Connect a TraceSource to a Callback without a context. More... | |
| bool | TraceDisconnect (std::string name, std::string context, const CallbackBase &cb) |
| Disconnect from a TraceSource a Callback previously connected with a context. More... | |
| bool | TraceDisconnectWithoutContext (std::string name, const CallbackBase &cb) |
| Disconnect from a TraceSource a Callback previously connected without a context. More... | |
Static Public Member Functions | |
| static TypeId | GetTypeId (void) |
Static Public Member Functions inherited from ns3::Application | |
| static TypeId | GetTypeId (void) |
| Get the type ID. More... | |
Static Public Member Functions inherited from ns3::Object | |
| static TypeId | GetTypeId (void) |
| Register this type. More... | |
Static Public Member Functions inherited from ns3::SimpleRefCount< Object, ObjectBase, ObjectDeleter > | |
| static void | Cleanup (void) |
| Noop. More... | |
Static Public Member Functions inherited from ns3::ObjectBase | |
| static TypeId | GetTypeId (void) |
| Get the type ID. More... | |
Private Member Functions | |
| void | DoCreateSessionRequest (EpcS11SapSgw::CreateSessionRequestMessage msg) |
| void | DoDeleteBearerCommand (EpcS11SapSgw::DeleteBearerCommandMessage req) |
| void | DoDeleteBearerResponse (EpcS11SapSgw::DeleteBearerResponseMessage req) |
| void | DoModifyBearerRequest (EpcS11SapSgw::ModifyBearerRequestMessage msg) |
Private Attributes | |
| std::map< uint16_t, EnbInfo > | m_enbInfoByCellId |
| uint16_t | m_gtpuUdpPort |
| UDP port to be used for GTP. More... | |
| EpcS11SapMme * | m_s11SapMme |
| MME side of the S11 SAP. More... | |
| EpcS11SapSgw * | m_s11SapSgw |
| SGW side of the S11 SAP. More... | |
| Ptr< Socket > | m_s1uSocket |
| UDP socket to send and receive GTP-U packets to and from the S1-U interface. More... | |
| uint32_t | m_teidCount |
| Ptr< VirtualNetDevice > | m_tunDevice |
| TUN VirtualNetDevice used for tunneling/detunneling IP packets from/to the internet over GTP-U/UDP/IP on the S1 interface. More... | |
| std::map< Ipv4Address, Ptr< UeInfo > > | m_ueInfoByAddrMap |
| Map telling for each UE address the corresponding UE info. More... | |
| std::map< uint64_t, Ptr< UeInfo > > | m_ueInfoByImsiMap |
| Map telling for each IMSI the corresponding UE info. More... | |
Friends | |
| class | MemberEpcS11SapSgw< EpcSgwPgwApplication > |
Additional Inherited Members | |
Protected Member Functions inherited from ns3::Application | |
| virtual void | DoInitialize (void) |
| Initialize() implementation. More... | |
Protected Member Functions inherited from ns3::Object | |
| Object (const Object &o) | |
| Copy an Object. More... | |
| virtual void | NotifyNewAggregate (void) |
| Notify all Objects aggregated to this one of a new Object being aggregated. More... | |
Protected Member Functions inherited from ns3::ObjectBase | |
| void | ConstructSelf (const AttributeConstructionList &attributes) |
| Complete construction of ObjectBase; invoked by derived classes. More... | |
| virtual void | NotifyConstructionCompleted (void) |
| Notifier called once the ObjectBase is fully constructed. More... | |
Protected Attributes inherited from ns3::Application | |
| Ptr< Node > | m_node |
| The node that this application is installed on. More... | |
| EventId | m_startEvent |
| The event that will fire at m_startTime to start the application. More... | |
| Time | m_startTime |
| The simulation time that the application will start. More... | |
| EventId | m_stopEvent |
| The event that will fire at m_stopTime to end the application. More... | |
| Time | m_stopTime |
| The simulation time that the application will end. More... | |
Related Functions inherited from ns3::ObjectBase | |
| static TypeId | GetObjectIid (void) |
| Ensure the TypeId for ObjectBase gets fully configured to anchor the inheritance tree properly. More... | |
This application implements the SGW/PGW functionality.
Definition at line 48 of file epc-sgw-pgw-application.h.
| ns3::EpcSgwPgwApplication::EpcSgwPgwApplication | ( | const Ptr< VirtualNetDevice > | tunDevice, |
| const Ptr< Socket > | s1uSocket | ||
| ) |
Constructor that binds the tap device to the callback methods.
| tunDevice | TUN VirtualNetDevice used to tunnel IP packets from the Gi interface of the PGW/SGW over the internet over GTP-U/UDP/IP on the S1-U interface |
| s1uSocket | socket used to send GTP-U packets to the eNBs |
Definition at line 119 of file epc-sgw-pgw-application.cc.
References m_s11SapSgw, m_s1uSocket, ns3::MakeCallback(), NS_LOG_FUNCTION, RecvFromS1uSocket(), and ns3::Socket::SetRecvCallback().
Here is the call graph for this function:
|
virtual |
| void ns3::EpcSgwPgwApplication::AddEnb | ( | uint16_t | cellId, |
| Ipv4Address | enbAddr, | ||
| Ipv4Address | sgwAddr | ||
| ) |
Let the SGW be aware of a new eNB.
| cellId | the cell identifier |
| enbAddr | the address of the eNB |
| sgwAddr | the address of the SGW |
Definition at line 231 of file epc-sgw-pgw-application.cc.
References ns3::EpcSgwPgwApplication::EnbInfo::enbAddr, m_enbInfoByCellId, NS_LOG_FUNCTION, and ns3::EpcSgwPgwApplication::EnbInfo::sgwAddr.
| void ns3::EpcSgwPgwApplication::AddUe | ( | uint64_t | imsi | ) |
Let the SGW be aware of a new UE.
| imsi | the unique identifier of the UE |
Definition at line 241 of file epc-sgw-pgw-application.cc.
References m_ueInfoByImsiMap, and NS_LOG_FUNCTION.
|
private |
Definition at line 259 of file epc-sgw-pgw-application.cc.
References ns3::EpcS11Sap::Fteid::address, ns3::EpcS11SapMme::CreateSessionResponseMessage::bearerContextsCreated, ns3::EpcS11SapSgw::CreateSessionRequestMessage::bearerContextsToBeCreated, ns3::EpcS11SapMme::BearerContextCreated::bearerLevelQos, ns3::EpcS11SapMme::CreateSessionResponse(), ns3::EpcS11SapMme::BearerContextCreated::epsBearerId, ns3::EpcS11Sap::Uli::gci, ns3::EpcS11SapSgw::CreateSessionRequestMessage::imsi, m_enbInfoByCellId, m_s11SapMme, m_teidCount, m_ueInfoByImsiMap, NS_ABORT_IF, NS_ASSERT_MSG, NS_LOG_FUNCTION, ns3::EpcS11SapMme::BearerContextCreated::sgwFteid, ns3::EpcS11Sap::Fteid::teid, ns3::EpcS11SapMme::BearerContextCreated::tft, and ns3::EpcS11SapSgw::CreateSessionRequestMessage::uli.
Here is the call graph for this function:
|
private |
Definition at line 316 of file epc-sgw-pgw-application.cc.
References ns3::EpcS11SapSgw::DeleteBearerCommandMessage::bearerContextsToBeRemoved, ns3::EpcS11SapMme::DeleteBearerRequest(), ns3::EpcS11SapMme::BearerContextRemoved::epsBearerId, m_s11SapMme, m_ueInfoByImsiMap, NS_ASSERT_MSG, and NS_LOG_FUNCTION.
Here is the call graph for this function:
|
private |
Definition at line 339 of file epc-sgw-pgw-application.cc.
References ns3::EpcS11SapSgw::DeleteBearerResponseMessage::bearerContextsRemoved, m_ueInfoByImsiMap, NS_ASSERT_MSG, and NS_LOG_FUNCTION.
|
virtual |
Destructor implementation.
This method is called by Dispose() or by the Object's destructor, whichever comes first.
Subclasses are expected to implement their real destruction code in an overriden version of this method and chain up to their parent's implementation once they are done. i.e, for simplicity, the destructor of every subclass should be empty and its content should be moved to the associated DoDispose() method.
It is safe to call GetObject() from within this method.
Reimplemented from ns3::Application.
Definition at line 109 of file epc-sgw-pgw-application.cc.
References m_s11SapSgw, m_s1uSocket, ns3::MakeNullCallback(), NS_LOG_FUNCTION, and ns3::Socket::SetRecvCallback().
Here is the call graph for this function:
|
private |
Definition at line 297 of file epc-sgw-pgw-application.cc.
References ns3::EpcS11SapMme::ModifyBearerResponseMessage::cause, m_enbInfoByCellId, m_s11SapMme, m_ueInfoByImsiMap, ns3::EpcS11SapMme::ModifyBearerResponse(), NS_ASSERT_MSG, NS_LOG_FUNCTION, ns3::EpcS11SapMme::ModifyBearerResponseMessage::REQUEST_ACCEPTED, ns3::EpcS11Sap::GtpcMessage::teid, and ns3::EpcS11SapSgw::ModifyBearerRequestMessage::uli.
Here is the call graph for this function:| EpcS11SapSgw * ns3::EpcSgwPgwApplication::GetS11SapSgw | ( | ) |
Definition at line 225 of file epc-sgw-pgw-application.cc.
References m_s11SapSgw.
|
static |
Definition at line 100 of file epc-sgw-pgw-application.cc.
References ns3::TypeId::SetParent().
Here is the call graph for this function:Method to be assigned to the recv callback of the S1-U socket.
It is called when the SGW/PGW receives a data packet from the eNB that is to be forwarded to the internet.
| socket | pointer to the S1-U socket |
Definition at line 177 of file epc-sgw-pgw-application.cc.
References ns3::GtpuHeader::GetTeid(), m_s1uSocket, NS_ASSERT, NS_LOG_FUNCTION, ns3::Socket::Recv(), ns3::Packet::RemoveHeader(), ns3::Packet::RemovePacketTag(), and SendToTunDevice().
Referenced by EpcSgwPgwApplication().
Here is the call graph for this function:
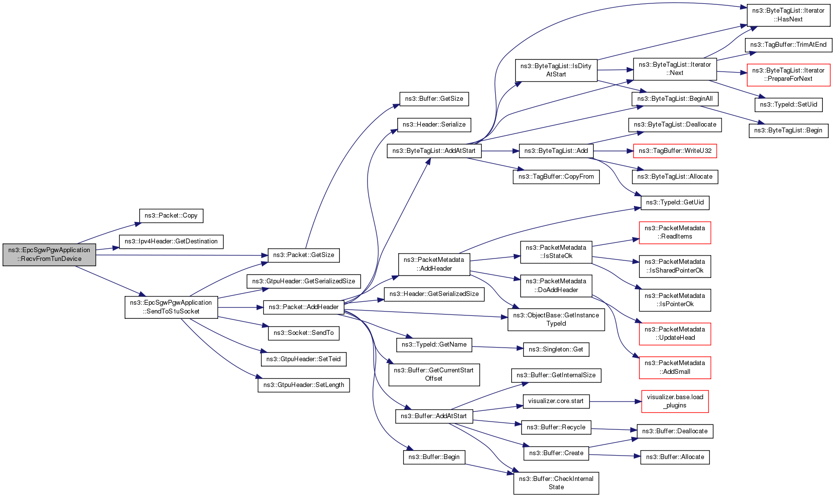
Here is the caller graph for this function:| bool ns3::EpcSgwPgwApplication::RecvFromTunDevice | ( | Ptr< Packet > | packet, |
| const Address & | source, | ||
| const Address & | dest, | ||
| uint16_t | protocolNumber | ||
| ) |
Method to be assigned to the callback of the Gi TUN VirtualNetDevice.
It is called when the SGW/PGW receives a data packet from the internet (including IP headers) that is to be sent to the UE via its associated eNB, tunneling IP over GTP-U/UDP/IP.
| packet | |
| source | |
| dest | |
| protocolNumber |
Definition at line 139 of file epc-sgw-pgw-application.cc.
References ns3::Packet::Copy(), ns3::Ipv4Header::GetDestination(), ns3::Packet::GetSize(), m_ueInfoByAddrMap, NS_LOG_FUNCTION, NS_LOG_LOGIC, NS_LOG_WARN, and SendToS1uSocket().
Referenced by ns3::EmuEpcHelper::DoInitialize(), and ns3::PointToPointEpcHelper::PointToPointEpcHelper().
Here is the call graph for this function:
Here is the caller graph for this function:| void ns3::EpcSgwPgwApplication::SendToS1uSocket | ( | Ptr< Packet > | packet, |
| Ipv4Address | enbS1uAddress, | ||
| uint32_t | teid | ||
| ) |
Send a packet to the SGW via the S1-U interface.
| packet | packet to be sent |
| enbS1uAddress | the address of the eNB |
| teid | the Tunnel Enpoint IDentifier |
Definition at line 203 of file epc-sgw-pgw-application.cc.
References ns3::Packet::AddHeader(), ns3::GtpuHeader::GetSerializedSize(), ns3::Packet::GetSize(), m_gtpuUdpPort, m_s1uSocket, NS_LOG_FUNCTION, ns3::Socket::SendTo(), ns3::GtpuHeader::SetLength(), and ns3::GtpuHeader::SetTeid().
Referenced by RecvFromTunDevice().
Here is the call graph for this function:
Here is the caller graph for this function:Send a packet to the internet via the Gi interface of the SGW/PGW.
| packet |
Definition at line 195 of file epc-sgw-pgw-application.cc.
References ns3::VirtualNetDevice::GetAddress(), ns3::Packet::GetSize(), m_tunDevice, NS_LOG_FUNCTION, NS_LOG_LOGIC, ns3::NetDevice::PACKET_HOST, and ns3::VirtualNetDevice::Receive().
Referenced by RecvFromS1uSocket().
Here is the call graph for this function:
Here is the caller graph for this function:| void ns3::EpcSgwPgwApplication::SetS11SapMme | ( | EpcS11SapMme * | s | ) |
Set the MME side of the S11 SAP.
| s | the MME side of the S11 SAP |
Definition at line 219 of file epc-sgw-pgw-application.cc.
References m_s11SapMme.
| void ns3::EpcSgwPgwApplication::SetUeAddress | ( | uint64_t | imsi, |
| Ipv4Address | ueAddr | ||
| ) |
set the address of a previously added UE
| imsi | the unique identifier of the UE |
| ueAddr | the IPv4 address of the UE |
Definition at line 249 of file epc-sgw-pgw-application.cc.
References m_ueInfoByAddrMap, m_ueInfoByImsiMap, NS_ASSERT_MSG, and NS_LOG_FUNCTION.
|
friend |
Definition at line 50 of file epc-sgw-pgw-application.h.
|
private |
Definition at line 275 of file epc-sgw-pgw-application.h.
Referenced by AddEnb(), DoCreateSessionRequest(), and DoModifyBearerRequest().
|
private |
UDP port to be used for GTP.
Definition at line 253 of file epc-sgw-pgw-application.h.
Referenced by SendToS1uSocket().
|
private |
MME side of the S11 SAP.
Definition at line 261 of file epc-sgw-pgw-application.h.
Referenced by DoCreateSessionRequest(), DoDeleteBearerCommand(), DoModifyBearerRequest(), and SetS11SapMme().
|
private |
SGW side of the S11 SAP.
Definition at line 267 of file epc-sgw-pgw-application.h.
Referenced by DoDispose(), EpcSgwPgwApplication(), and GetS11SapSgw().
UDP socket to send and receive GTP-U packets to and from the S1-U interface.
Definition at line 232 of file epc-sgw-pgw-application.h.
Referenced by DoDispose(), EpcSgwPgwApplication(), RecvFromS1uSocket(), and SendToS1uSocket().
|
private |
Definition at line 255 of file epc-sgw-pgw-application.h.
Referenced by DoCreateSessionRequest().
|
private |
TUN VirtualNetDevice used for tunneling/detunneling IP packets from/to the internet over GTP-U/UDP/IP on the S1 interface.
Definition at line 238 of file epc-sgw-pgw-application.h.
Referenced by SendToTunDevice().
|
private |
Map telling for each UE address the corresponding UE info.
Definition at line 243 of file epc-sgw-pgw-application.h.
Referenced by RecvFromTunDevice(), and SetUeAddress().
Map telling for each IMSI the corresponding UE info.
Definition at line 248 of file epc-sgw-pgw-application.h.
Referenced by AddUe(), DoCreateSessionRequest(), DoDeleteBearerCommand(), DoDeleteBearerResponse(), DoModifyBearerRequest(), and SetUeAddress().