A Discrete-Event Network Simulator
API
ns3::LteRlcAm Class Reference

LTE RLC Acknowledged Mode (AM), see 3GPP TS 36.322. More...

#include <lte-rlc-am.h>

+ Inheritance diagram for ns3::LteRlcAm:
+ Collaboration diagram for ns3::LteRlcAm:

Classes

struct  PduBuffer
 
struct  RetxPdu
 

Public Member Functions

 LteRlcAm ()
 
virtual ~LteRlcAm ()
 
virtual void DoDispose ()
 Destructor implementation. More...
 
virtual void DoNotifyHarqDeliveryFailure ()
 
virtual void DoNotifyTxOpportunity (uint32_t bytes, uint8_t layer, uint8_t harqId)
 MAC SAP. More...
 
virtual void DoReceivePdu (Ptr< Packet > p)
 
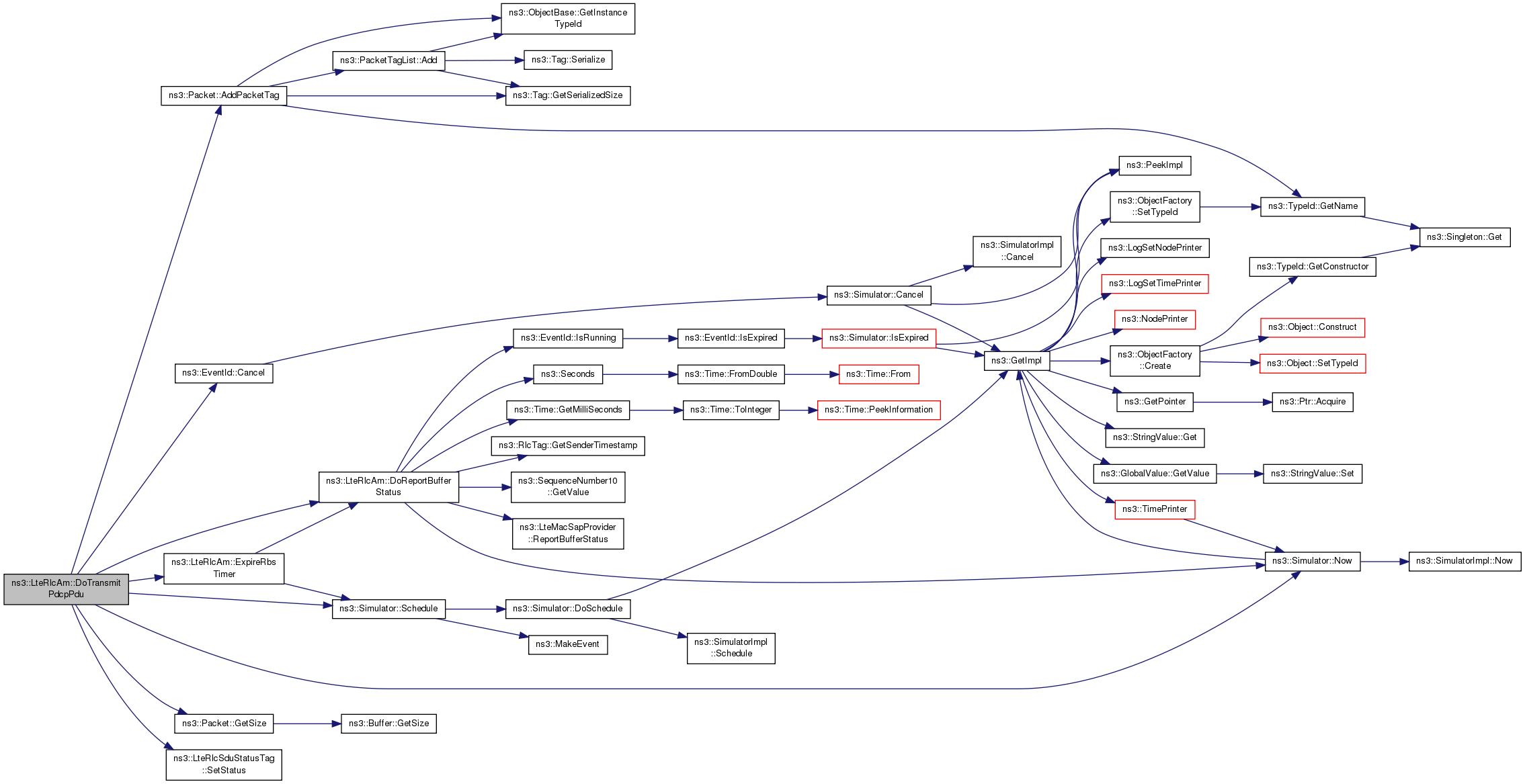
virtual void DoTransmitPdcpPdu (Ptr< Packet > p)
 RLC SAP. More...
 
- Public Member Functions inherited from ns3::LteRlc
 LteRlc ()
 
virtual ~LteRlc ()
 
LteMacSapUserGetLteMacSapUser ()
 
LteRlcSapProviderGetLteRlcSapProvider ()
 
void SetLcId (uint8_t lcId)
 
void SetLteMacSapProvider (LteMacSapProvider *s)
 
void SetLteRlcSapUser (LteRlcSapUser *s)
 
void SetRnti (uint16_t rnti)
 
- Public Member Functions inherited from ns3::Object
 Object ()
 Constructor. More...
 
virtual ~Object ()
 Destructor. More...
 
void AggregateObject (Ptr< Object > other)
 Aggregate two Objects together. More...
 
void Dispose (void)
 Dispose of this Object. More...
 
AggregateIterator GetAggregateIterator (void) const
 Get an iterator to the Objects aggregated to this one. More...
 
virtual TypeId GetInstanceTypeId (void) const
 Implement the GetInstanceTypeId method defined in ObjectBase. More...
 
template<typename T >
Ptr< T > GetObject (void) const
 Get a pointer to the requested aggregated Object. More...
 
template<typename T >
Ptr< T > GetObject (TypeId tid) const
 Get a pointer to the requested aggregated Object. More...
 
void Initialize (void)
 Invoke DoInitialize on all Objects aggregated to this one. More...
 
- Public Member Functions inherited from ns3::SimpleRefCount< Object, ObjectBase, ObjectDeleter >
 SimpleRefCount ()
 Constructor. More...
 
 SimpleRefCount (const SimpleRefCount &o)
 Copy constructor. More...
 
uint32_t GetReferenceCount (void) const
 Get the reference count of the object. More...
 
SimpleRefCountoperator= (const SimpleRefCount &o)
 Assignment. More...
 
void Ref (void) const
 Increment the reference count. More...
 
void Unref (void) const
 Decrement the reference count. More...
 
- Public Member Functions inherited from ns3::ObjectBase
virtual ~ObjectBase ()
 Virtual destructor. More...
 
void GetAttribute (std::string name, AttributeValue &value) const
 Get the value of an attribute, raising fatal errors if unsuccessful. More...
 
bool GetAttributeFailSafe (std::string name, AttributeValue &value) const
 Get the value of an attribute without raising erros. More...
 
void SetAttribute (std::string name, const AttributeValue &value)
 Set a single attribute, raising fatal errors if unsuccessful. More...
 
bool SetAttributeFailSafe (std::string name, const AttributeValue &value)
 Set a single attribute without raising errors. More...
 
bool TraceConnect (std::string name, std::string context, const CallbackBase &cb)
 Connect a TraceSource to a Callback with a context. More...
 
bool TraceConnectWithoutContext (std::string name, const CallbackBase &cb)
 Connect a TraceSource to a Callback without a context. More...
 
bool TraceDisconnect (std::string name, std::string context, const CallbackBase &cb)
 Disconnect from a TraceSource a Callback previously connected with a context. More...
 
bool TraceDisconnectWithoutContext (std::string name, const CallbackBase &cb)
 Disconnect from a TraceSource a Callback previously connected without a context. More...
 

Static Public Member Functions

static TypeId GetTypeId (void)
 
- Static Public Member Functions inherited from ns3::LteRlc
static TypeId GetTypeId (void)
 
- Static Public Member Functions inherited from ns3::Object
static TypeId GetTypeId (void)
 Register this type. More...
 
- Static Public Member Functions inherited from ns3::SimpleRefCount< Object, ObjectBase, ObjectDeleter >
static void Cleanup (void)
 Noop. More...
 
- Static Public Member Functions inherited from ns3::ObjectBase
static TypeId GetTypeId (void)
 Get the type ID. More...
 

Private Types

enum  ReassemblingState_t { NONE = 0, WAITING_S0_FULL = 1, WAITING_SI_SF = 2 }
 SDU Reassembling state. More...
 

Private Member Functions

void DoReportBufferStatus ()
 
void ExpirePollRetransmitTimer (void)
 
void ExpireRbsTimer (void)
 
void ExpireReorderingTimer (void)
 This method will schedule a timeout at WaitReplyTimeout interval in the future, unless a timer is already running for the cache, in which case this method does nothing. More...
 
void ExpireStatusProhibitTimer (void)
 method called when the T_status_prohibit timer expires More...
 
bool IsInsideReceivingWindow (SequenceNumber10 seqNumber)
 
void ReassembleAndDeliver (Ptr< Packet > packet)
 

Private Attributes

uint32_t m_byteWithoutPoll
 
Ptr< Packetm_controlPduBuffer
 
SequenceNumber10 m_expectedSeqNumber
 Expected Sequence Number. More...
 
Ptr< Packetm_keepS0
 
uint16_t m_maxRetxThreshold
 Configurable parameters. More...
 
uint32_t m_pduWithoutPoll
 Counters. More...
 
uint16_t m_pollByte
 
uint16_t m_pollPdu
 
EventId m_pollRetransmitTimer
 Timers. More...
 
bool m_pollRetransmitTimerJustExpired
 
Time m_pollRetransmitTimerValue
 
SequenceNumber10 m_pollSn
 
EventId m_rbsTimer
 
Time m_rbsTimerValue
 
ReassemblingState_t m_reassemblingState
 
EventId m_reorderingTimer
 
Time m_reorderingTimerValue
 
std::vector< RetxPdum_retxBuffer
 Buffer for PDUs considered for retransmission. More...
 
uint32_t m_retxBufferSize
 
std::map< uint16_t, PduBufferm_rxonBuffer
 
std::list< Ptr< Packet > > m_sdusBuffer
 
uint32_t m_statusPduBufferSize
 
bool m_statusPduRequested
 
EventId m_statusProhibitTimer
 
Time m_statusProhibitTimerValue
 
std::vector< RetxPdum_txedBuffer
 Buffer for transmitted and retransmitted PDUs that have not been acked but are not considered for retransmission. More...
 
uint32_t m_txedBufferSize
 
std::vector< Ptr< Packet > > m_txonBuffer
 
uint32_t m_txonBufferSize
 
bool m_txOpportunityForRetxAlwaysBigEnough
 
SequenceNumber10 m_vrH
 
SequenceNumber10 m_vrMr
 
SequenceNumber10 m_vrMs
 
SequenceNumber10 m_vrR
 
SequenceNumber10 m_vrX
 
SequenceNumber10 m_vtA
 State variables. More...
 
SequenceNumber10 m_vtMs
 
SequenceNumber10 m_vtS
 
uint16_t m_windowSize
 Constants. More...
 

Additional Inherited Members

- Public Types inherited from ns3::LteRlc
typedef void(* NotifyTxTracedCallback) (const uint16_t rnti, const uint8_t lcid, const uint32_t bytes)
 TracedCallback signature for NotifyTxOpportunity events. More...
 
typedef void(* ReceiveTracedCallback) (const uint16_t rnti, const uint8_t lcid, const uint32_t bytes, const uint64_t delay)
 TracedCallback signature for. More...
 
- Protected Member Functions inherited from ns3::Object
 Object (const Object &o)
 Copy an Object. More...
 
virtual void DoInitialize (void)
 Initialize() implementation. More...
 
virtual void NotifyNewAggregate (void)
 Notify all Objects aggregated to this one of a new Object being aggregated. More...
 
- Protected Member Functions inherited from ns3::ObjectBase
void ConstructSelf (const AttributeConstructionList &attributes)
 Complete construction of ObjectBase; invoked by derived classes. More...
 
virtual void NotifyConstructionCompleted (void)
 Notifier called once the ObjectBase is fully constructed. More...
 
- Protected Attributes inherited from ns3::LteRlc
uint8_t m_lcid
 
LteMacSapProviderm_macSapProvider
 
LteMacSapUserm_macSapUser
 
LteRlcSapProviderm_rlcSapProvider
 
LteRlcSapUserm_rlcSapUser
 
uint16_t m_rnti
 
TracedCallback< uint16_t, uint8_t, uint32_t, uint64_t > m_rxPdu
 Used to inform of a PDU reception from the MAC SAP user. More...
 
TracedCallback< uint16_t, uint8_t, uint32_t > m_txPdu
 Used to inform of a PDU delivery to the MAC SAP provider. More...
 

Detailed Description

LTE RLC Acknowledged Mode (AM), see 3GPP TS 36.322.

Config Paths

ns3::LteRlcAm is accessible through the following paths with Config::Set and Config::Connect:

  • "/NodeList/[i]/DeviceList/[i]/$ns3::LteUeNetDevice/LteUeRrc/DataRadioBearerMap/[i]/LteRlc/$ns3::LteRlcAm"
  • "/NodeList/[i]/DeviceList/[i]/$ns3::LteUeNetDevice/LteUeRrc/Srb0/LteRlc/$ns3::LteRlcAm"
  • "/NodeList/[i]/DeviceList/[i]/$ns3::LteUeNetDevice/LteUeRrc/Srb1/LteRlc/$ns3::LteRlcAm"
  • "/NodeList/[i]/DeviceList/[i]/$ns3::LteNetDevice/$ns3::LteUeNetDevice/LteUeRrc/DataRadioBearerMap/[i]/LteRlc/$ns3::LteRlcAm"
  • "/NodeList/[i]/DeviceList/[i]/$ns3::LteNetDevice/$ns3::LteUeNetDevice/LteUeRrc/Srb0/LteRlc/$ns3::LteRlcAm"
  • "/NodeList/[i]/DeviceList/[i]/$ns3::LteNetDevice/$ns3::LteUeNetDevice/LteUeRrc/Srb1/LteRlc/$ns3::LteRlcAm"
  • "/NodeList/[i]/DeviceList/[i]/$ns3::LteNetDevice/$ns3::LteEnbNetDevice/LteEnbRrc/UeMap/[i]/DataRadioBearerMap/[i]/LteRlc/$ns3::LteRlcAm"
  • "/NodeList/[i]/DeviceList/[i]/$ns3::LteNetDevice/$ns3::LteEnbNetDevice/LteEnbRrc/UeMap/[i]/Srb0/LteRlc/$ns3::LteRlcAm"
  • "/NodeList/[i]/DeviceList/[i]/$ns3::LteNetDevice/$ns3::LteEnbNetDevice/LteEnbRrc/UeMap/[i]/Srb1/LteRlc/$ns3::LteRlcAm"
  • "/NodeList/[i]/DeviceList/[i]/$ns3::LteEnbNetDevice/LteEnbRrc/UeMap/[i]/DataRadioBearerMap/[i]/LteRlc/$ns3::LteRlcAm"
  • "/NodeList/[i]/DeviceList/[i]/$ns3::LteEnbNetDevice/LteEnbRrc/UeMap/[i]/Srb0/LteRlc/$ns3::LteRlcAm"
  • "/NodeList/[i]/DeviceList/[i]/$ns3::LteEnbNetDevice/LteEnbRrc/UeMap/[i]/Srb1/LteRlc/$ns3::LteRlcAm"

Attributes

  • PollRetransmitTimer: Value of the t-PollRetransmit timer (See section 7.3 of 3GPP TS 36.322)
    • Set with class: ns3::TimeValue
    • Underlying type: Time –9223372036854775808.0ns:+9223372036854775807.0ns
    • Initial value: +20000000.0ns
    • Flags: construct write read
  • ReorderingTimer: Value of the t-Reordering timer (See section 7.3 of 3GPP TS 36.322)
    • Set with class: ns3::TimeValue
    • Underlying type: Time –9223372036854775808.0ns:+9223372036854775807.0ns
    • Initial value: +10000000.0ns
    • Flags: construct write read
  • StatusProhibitTimer: Value of the t-StatusProhibit timer (See section 7.3 of 3GPP TS 36.322)
    • Set with class: ns3::TimeValue
    • Underlying type: Time –9223372036854775808.0ns:+9223372036854775807.0ns
    • Initial value: +10000000.0ns
    • Flags: construct write read
  • ReportBufferStatusTimer: How much to wait to issue a new Report Buffer Status since the last time a new SDU was received
    • Set with class: ns3::TimeValue
    • Underlying type: Time –9223372036854775808.0ns:+9223372036854775807.0ns
    • Initial value: +20000000.0ns
    • Flags: construct write read
  • TxOpportunityForRetxAlwaysBigEnough: If true, always pretend that the size of a TxOpportunity is big enough for retransmission. If false (default and realistic behavior), no retx is performed unless the corresponding TxOpportunity is big enough.
    • Set with class: BooleanValue
    • Underlying type: bool
    • Initial value: false
    • Flags: construct write read

No TraceSources are defined for this type.

TraceSources defined in parent class ns3::LteRlc

Size of this type is 480 bytes (on a 64-bit architecture).

Definition at line 36 of file lte-rlc-am.h.

Member Enumeration Documentation

SDU Reassembling state.

Enumerator
NONE 
WAITING_S0_FULL 
WAITING_SI_SF 

Definition at line 171 of file lte-rlc-am.h.

Constructor & Destructor Documentation

ns3::LteRlcAm::~LteRlcAm ( )
virtual

Definition at line 82 of file lte-rlc-am.cc.

References NS_LOG_FUNCTION.

Member Function Documentation

void ns3::LteRlcAm::DoDispose ( void  )
virtual

Destructor implementation.

This method is called by Dispose() or by the Object's destructor, whichever comes first.

Subclasses are expected to implement their real destruction code in an overriden version of this method and chain up to their parent's implementation once they are done. i.e, for simplicity, the destructor of every subclass should be empty and its content should be moved to the associated DoDispose() method.

It is safe to call GetObject() from within this method.

Reimplemented from ns3::LteRlc.

Definition at line 128 of file lte-rlc-am.cc.

References ns3::EventId::Cancel(), ns3::LteRlc::DoDispose(), m_controlPduBuffer, m_keepS0, m_pollRetransmitTimer, m_rbsTimer, m_reorderingTimer, m_retxBuffer, m_retxBufferSize, m_rxonBuffer, m_sdusBuffer, m_statusProhibitTimer, m_txedBuffer, m_txedBufferSize, m_txonBuffer, m_txonBufferSize, and NS_LOG_FUNCTION.

+ Here is the call graph for this function:

void ns3::LteRlcAm::DoNotifyHarqDeliveryFailure ( )
virtual

Implements ns3::LteRlc.

Definition at line 725 of file lte-rlc-am.cc.

References NS_LOG_FUNCTION.

void ns3::LteRlcAm::DoNotifyTxOpportunity ( uint32_t  bytes,
uint8_t  layer,
uint8_t  harqId 
)
virtual

MAC SAP.

Implements ns3::LteRlc.

Definition at line 189 of file lte-rlc-am.cc.

References ns3::Packet::AddAtEnd(), ns3::Packet::AddByteTag(), ns3::Packet::AddHeader(), ns3::Packet::AddPacketTag(), ns3::EventId::Cancel(), ns3::Packet::Copy(), ns3::Packet::CreateFragment(), ns3::LteRlcAmHeader::DATA_FIELD_FOLLOWS, ns3::LteRlcAmHeader::E_LI_FIELDS_FOLLOWS, ExpirePollRetransmitTimer(), ExpireStatusProhibitTimer(), ns3::LteRlcAmHeader::FIRST_BYTE, ns3::LteRlcSduStatusTag::FIRST_SEGMENT, ns3::LteRlcSduStatusTag::FULL_SDU, ns3::LteRlcAmHeader::GetSerializedSize(), ns3::Packet::GetSize(), ns3::LteRlcSduStatusTag::GetStatus(), ns3::SequenceNumber10::GetValue(), ns3::LteMacSapProvider::TransmitPduParameters::harqProcessId, ns3::EventId::IsRunning(), ns3::LteRlcAmHeader::LAST_BYTE, ns3::LteRlcAmHeader::LAST_PDU_SEGMENT, ns3::LteRlcSduStatusTag::LAST_SEGMENT, ns3::LteMacSapProvider::TransmitPduParameters::layer, ns3::LteMacSapProvider::TransmitPduParameters::lcid, m_byteWithoutPoll, ns3::LteRlc::m_lcid, ns3::LteRlc::m_macSapProvider, m_maxRetxThreshold, m_pduWithoutPoll, m_pollByte, m_pollPdu, m_pollRetransmitTimer, m_pollRetransmitTimerJustExpired, m_pollRetransmitTimerValue, m_pollSn, m_retxBuffer, m_retxBufferSize, ns3::LteRlc::m_rnti, m_rxonBuffer, m_statusPduBufferSize, m_statusPduRequested, m_statusProhibitTimer, m_statusProhibitTimerValue, m_txedBuffer, m_txedBufferSize, m_txonBuffer, m_txonBufferSize, m_txOpportunityForRetxAlwaysBigEnough, ns3::LteRlc::m_txPdu, m_vrMs, m_vrR, m_vtA, m_vtMs, m_vtS, ns3::LteRlcSduStatusTag::MIDDLE_SEGMENT, ns3::LteRlcAmHeader::NO_FIRST_BYTE, ns3::LteRlcAmHeader::NO_LAST_BYTE, ns3::Simulator::Now(), NS_ASSERT, NS_ASSERT_MSG, NS_LOG_FUNCTION, NS_LOG_INFO, NS_LOG_LOGIC, ns3::LteMacSapProvider::TransmitPduParameters::pdu, ns3::LteRlcAmHeader::PDU, ns3::Packet::RemoveAtStart(), ns3::Packet::RemoveHeader(), ns3::Packet::RemovePacketTag(), ns3::LteMacSapProvider::TransmitPduParameters::rnti, ns3::Simulator::Schedule(), ns3::LteRlcAmHeader::SetControlPdu(), ns3::LteRlcAmHeader::SetDataPdu(), ns3::SequenceNumber10::SetModulusBase(), ns3::LteRlcAmHeader::SetPollingBit(), ns3::LteRlcAmHeader::STATUS_PDU, ns3::LteRlcAmHeader::STATUS_REPORT_IS_REQUESTED, ns3::LteRlcAmHeader::STATUS_REPORT_NOT_REQUESTED, and ns3::LteMacSapProvider::TransmitPdu().

+ Here is the call graph for this function:

void ns3::LteRlcAm::ExpirePollRetransmitTimer ( void  )
private
void ns3::LteRlcAm::ExpireRbsTimer ( void  )
private

Definition at line 1703 of file lte-rlc-am.cc.

References DoReportBufferStatus(), m_rbsTimer, m_rbsTimerValue, m_retxBufferSize, m_txedBufferSize, m_txonBufferSize, NS_LOG_LOGIC, and ns3::Simulator::Schedule().

Referenced by DoTransmitPdcpPdu().

+ Here is the call graph for this function:

+ Here is the caller graph for this function:

void ns3::LteRlcAm::ExpireReorderingTimer ( void  )
private

This method will schedule a timeout at WaitReplyTimeout interval in the future, unless a timer is already running for the cache, in which case this method does nothing.

Definition at line 1612 of file lte-rlc-am.cc.

References ns3::SequenceNumber10::GetValue(), m_reorderingTimer, m_reorderingTimerValue, m_rxonBuffer, m_statusPduRequested, m_vrH, m_vrMs, m_vrX, NS_ASSERT_MSG, NS_LOG_FUNCTION, NS_LOG_LOGIC, and ns3::Simulator::Schedule().

Referenced by DoReceivePdu().

+ Here is the call graph for this function:

+ Here is the caller graph for this function:

void ns3::LteRlcAm::ExpireStatusProhibitTimer ( void  )
private

method called when the T_status_prohibit timer expires

Definition at line 1697 of file lte-rlc-am.cc.

References NS_LOG_FUNCTION.

Referenced by DoNotifyTxOpportunity().

+ Here is the caller graph for this function:

bool ns3::LteRlcAm::IsInsideReceivingWindow ( SequenceNumber10  seqNumber)
private

Definition at line 1097 of file lte-rlc-am.cc.

References m_vrMr, m_vrR, NS_LOG_FUNCTION, NS_LOG_LOGIC, and ns3::SequenceNumber10::SetModulusBase().

Referenced by DoReceivePdu().

+ Here is the call graph for this function:

+ Here is the caller graph for this function:

void ns3::LteRlcAm::ReassembleAndDeliver ( Ptr< Packet packet)
private
Todo:
What to do in this case? Discard packet and continue? Or Assert?

Deliver one or multiple PDUs

Deliver full PDUs

Keep S0

ERROR: Transition not possible

Deliver (Kept)S0 + SN

Deliver zero, one or multiple PDUs

Keep SI

Deliver (Kept)S0 + SN

Deliver zero, one or multiple PDUs

Keep S0

ERROR: Transition not possible

Deliver one or multiple PDUs

Deliver full PDUs

Keep S0

Discard SN

Deliver zero, one or multiple PDUs

Discard SI or SN

Deliver zero, one or multiple PDUs

Keep S0

ERROR: Transition not possible

Discard S0

Deliver one or multiple PDUs

Discard S0

Deliver zero, one or multiple PDUs

Keep S0

Discard S0

Discard SI or SN

Deliver zero, one or multiple PDUs

Discard S0

Discard SI or SN

Deliver zero, one or multiple PDUs

Keep S0

ERROR: Transition not possible

Definition at line 1121 of file lte-rlc-am.cc.

References ns3::Packet::AddAtEnd(), ns3::Packet::CreateFragment(), ns3::LteRlcAmHeader::FIRST_BYTE, ns3::LteRlcAmHeader::GetFramingInfo(), ns3::LteRlcAmHeader::GetSequenceNumber(), ns3::Packet::GetSize(), ns3::LteRlcAmHeader::LAST_BYTE, m_expectedSeqNumber, m_keepS0, m_reassemblingState, ns3::LteRlc::m_rlcSapUser, m_sdusBuffer, ns3::LteRlcAmHeader::NO_FIRST_BYTE, ns3::LteRlcAmHeader::NO_LAST_BYTE, NS_LOG_LOGIC, ns3::LteRlcAmHeader::PopExtensionBit(), ns3::LteRlcAmHeader::PopLengthIndicator(), ns3::LteRlcSapUser::ReceivePdcpPdu(), ns3::Packet::RemoveAtStart(), ns3::Packet::RemoveHeader(), WAITING_S0_FULL, and WAITING_SI_SF.

Referenced by DoReceivePdu().

+ Here is the call graph for this function:

+ Here is the caller graph for this function:

Member Data Documentation

uint32_t ns3::LteRlcAm::m_byteWithoutPoll
private

Definition at line 139 of file lte-rlc-am.h.

Referenced by DoNotifyTxOpportunity(), and LteRlcAm().

Ptr<Packet> ns3::LteRlcAm::m_controlPduBuffer
private

Definition at line 112 of file lte-rlc-am.h.

Referenced by DoDispose().

SequenceNumber10 ns3::LteRlcAm::m_expectedSeqNumber
private

Expected Sequence Number.

Definition at line 180 of file lte-rlc-am.h.

Referenced by LteRlcAm(), and ReassembleAndDeliver().

Ptr<Packet> ns3::LteRlcAm::m_keepS0
private

Definition at line 175 of file lte-rlc-am.h.

Referenced by DoDispose(), and ReassembleAndDeliver().

uint16_t ns3::LteRlcAm::m_maxRetxThreshold
private

Configurable parameters.

See section 7.4 in TS 36.322

Definition at line 161 of file lte-rlc-am.h.

Referenced by DoNotifyTxOpportunity(), and LteRlcAm().

uint32_t ns3::LteRlcAm::m_pduWithoutPoll
private

Counters.

See section 7.1 in TS 36.322

Definition at line 138 of file lte-rlc-am.h.

Referenced by DoNotifyTxOpportunity(), and LteRlcAm().

uint16_t ns3::LteRlcAm::m_pollByte
private

Definition at line 163 of file lte-rlc-am.h.

Referenced by DoNotifyTxOpportunity(), and LteRlcAm().

uint16_t ns3::LteRlcAm::m_pollPdu
private
Todo:
How these parameters are configured???

Definition at line 162 of file lte-rlc-am.h.

Referenced by DoNotifyTxOpportunity(), and LteRlcAm().

EventId ns3::LteRlcAm::m_pollRetransmitTimer
private

Timers.

See section 7.3 in TS 36.322

Definition at line 149 of file lte-rlc-am.h.

Referenced by DoDispose(), DoNotifyTxOpportunity(), and DoReceivePdu().

bool ns3::LteRlcAm::m_pollRetransmitTimerJustExpired
private

Definition at line 166 of file lte-rlc-am.h.

Referenced by DoNotifyTxOpportunity(), ExpirePollRetransmitTimer(), and LteRlcAm().

Time ns3::LteRlcAm::m_pollRetransmitTimerValue
private

Definition at line 150 of file lte-rlc-am.h.

Referenced by DoNotifyTxOpportunity(), and GetTypeId().

SequenceNumber10 ns3::LteRlcAm::m_pollSn
private

Definition at line 126 of file lte-rlc-am.h.

Referenced by DoNotifyTxOpportunity(), DoReceivePdu(), and LteRlcAm().

EventId ns3::LteRlcAm::m_rbsTimer
private

Definition at line 155 of file lte-rlc-am.h.

Referenced by DoDispose(), DoTransmitPdcpPdu(), and ExpireRbsTimer().

Time ns3::LteRlcAm::m_rbsTimerValue
private

Definition at line 156 of file lte-rlc-am.h.

Referenced by DoTransmitPdcpPdu(), ExpireRbsTimer(), and GetTypeId().

ReassemblingState_t ns3::LteRlcAm::m_reassemblingState
private

Definition at line 174 of file lte-rlc-am.h.

Referenced by LteRlcAm(), and ReassembleAndDeliver().

EventId ns3::LteRlcAm::m_reorderingTimer
private

Definition at line 151 of file lte-rlc-am.h.

Referenced by DoDispose(), DoReceivePdu(), and ExpireReorderingTimer().

Time ns3::LteRlcAm::m_reorderingTimerValue
private

Definition at line 152 of file lte-rlc-am.h.

Referenced by DoReceivePdu(), ExpireReorderingTimer(), and GetTypeId().

std::vector<RetxPdu> ns3::LteRlcAm::m_retxBuffer
private

Buffer for PDUs considered for retransmission.

Definition at line 93 of file lte-rlc-am.h.

Referenced by DoDispose(), DoNotifyTxOpportunity(), DoReceivePdu(), DoReportBufferStatus(), ExpirePollRetransmitTimer(), and LteRlcAm().

uint32_t ns3::LteRlcAm::m_retxBufferSize
private
std::map<uint16_t, PduBuffer > ns3::LteRlcAm::m_rxonBuffer
private
std::list< Ptr<Packet> > ns3::LteRlcAm::m_sdusBuffer
private

Definition at line 117 of file lte-rlc-am.h.

Referenced by DoDispose(), and ReassembleAndDeliver().

uint32_t ns3::LteRlcAm::m_statusPduBufferSize
private

Definition at line 100 of file lte-rlc-am.h.

Referenced by DoNotifyTxOpportunity(), DoReceivePdu(), DoReportBufferStatus(), and LteRlcAm().

bool ns3::LteRlcAm::m_statusPduRequested
private
EventId ns3::LteRlcAm::m_statusProhibitTimer
private

Definition at line 153 of file lte-rlc-am.h.

Referenced by DoDispose(), DoNotifyTxOpportunity(), DoReceivePdu(), and DoReportBufferStatus().

Time ns3::LteRlcAm::m_statusProhibitTimerValue
private

Definition at line 154 of file lte-rlc-am.h.

Referenced by DoNotifyTxOpportunity(), and GetTypeId().

std::vector<RetxPdu> ns3::LteRlcAm::m_txedBuffer
private

Buffer for transmitted and retransmitted PDUs that have not been acked but are not considered for retransmission.

Definition at line 90 of file lte-rlc-am.h.

Referenced by DoDispose(), DoNotifyTxOpportunity(), DoReceivePdu(), DoReportBufferStatus(), ExpirePollRetransmitTimer(), and LteRlcAm().

uint32_t ns3::LteRlcAm::m_txedBufferSize
private
std::vector< Ptr<Packet> > ns3::LteRlcAm::m_txonBuffer
private
uint32_t ns3::LteRlcAm::m_txonBufferSize
private
bool ns3::LteRlcAm::m_txOpportunityForRetxAlwaysBigEnough
private

Definition at line 165 of file lte-rlc-am.h.

Referenced by DoNotifyTxOpportunity(), and GetTypeId().

SequenceNumber10 ns3::LteRlcAm::m_vrH
private

Definition at line 133 of file lte-rlc-am.h.

Referenced by DoReceivePdu(), ExpireReorderingTimer(), and LteRlcAm().

SequenceNumber10 ns3::LteRlcAm::m_vrMr
private

Definition at line 130 of file lte-rlc-am.h.

Referenced by DoReceivePdu(), IsInsideReceivingWindow(), and LteRlcAm().

SequenceNumber10 ns3::LteRlcAm::m_vrMs
private

Definition at line 132 of file lte-rlc-am.h.

Referenced by DoNotifyTxOpportunity(), DoReceivePdu(), ExpireReorderingTimer(), and LteRlcAm().

SequenceNumber10 ns3::LteRlcAm::m_vrR
private
SequenceNumber10 ns3::LteRlcAm::m_vrX
private

Definition at line 131 of file lte-rlc-am.h.

Referenced by DoReceivePdu(), ExpireReorderingTimer(), and LteRlcAm().

SequenceNumber10 ns3::LteRlcAm::m_vtA
private

State variables.

See section 7.1 in TS 36.322

Definition at line 123 of file lte-rlc-am.h.

Referenced by DoNotifyTxOpportunity(), DoReceivePdu(), DoReportBufferStatus(), ExpirePollRetransmitTimer(), and LteRlcAm().

SequenceNumber10 ns3::LteRlcAm::m_vtMs
private
SequenceNumber10 ns3::LteRlcAm::m_vtS
private
uint16_t ns3::LteRlcAm::m_windowSize
private

Constants.

See section 7.2 in TS 36.322

Definition at line 144 of file lte-rlc-am.h.

Referenced by DoReceivePdu(), and LteRlcAm().


The documentation for this class was generated from the following files: