A Discrete-Event Network Simulator
API
ns3::MpduAggregator Class Referenceabstract

Abstract class that concrete mpdu aggregators have to implement. More...

#include <mpdu-aggregator.h>

+ Inheritance diagram for ns3::MpduAggregator:
+ Collaboration diagram for ns3::MpduAggregator:

Public Types

typedef std::list< std::pair< Ptr< Packet >, AmpduSubframeHeader > > DeaggregatedMpdus
 A list of deaggregated packets and their A-MPDU subframe headers. More...
 
typedef std::list< std::pair< Ptr< Packet >, AmpduSubframeHeader > >::const_iterator DeaggregatedMpdusCI
 A constant iterator for a list of deaggregated packets and their A-MPDU subframe headers. More...
 

Public Member Functions

virtual void AddHeaderAndPad (Ptr< Packet > packet, bool last)=0
 Adds A-MPDU subframe header and padding to each MPDU that is part of an A-MPDU before it is sent. More...
 
virtual bool Aggregate (Ptr< const Packet > packet, Ptr< Packet > aggregatedPacket)=0
 
virtual uint32_t CalculatePadding (Ptr< const Packet > packet)=0
 
virtual bool CanBeAggregated (uint32_t packetSize, Ptr< Packet > aggregatedPacket, uint8_t blockAckSize)=0
 
- Public Member Functions inherited from ns3::Object
 Object ()
 Constructor. More...
 
virtual ~Object ()
 Destructor. More...
 
void AggregateObject (Ptr< Object > other)
 Aggregate two Objects together. More...
 
void Dispose (void)
 Dispose of this Object. More...
 
AggregateIterator GetAggregateIterator (void) const
 Get an iterator to the Objects aggregated to this one. More...
 
virtual TypeId GetInstanceTypeId (void) const
 Implement the GetInstanceTypeId method defined in ObjectBase. More...
 
template<typename T >
Ptr< T > GetObject (void) const
 Get a pointer to the requested aggregated Object. More...
 
template<typename T >
Ptr< T > GetObject (TypeId tid) const
 Get a pointer to the requested aggregated Object. More...
 
void Initialize (void)
 Invoke DoInitialize on all Objects aggregated to this one. More...
 
- Public Member Functions inherited from ns3::SimpleRefCount< Object, ObjectBase, ObjectDeleter >
 SimpleRefCount ()
 Constructor. More...
 
 SimpleRefCount (const SimpleRefCount &o)
 Copy constructor. More...
 
uint32_t GetReferenceCount (void) const
 Get the reference count of the object. More...
 
SimpleRefCountoperator= (const SimpleRefCount &o)
 Assignment. More...
 
void Ref (void) const
 Increment the reference count. More...
 
void Unref (void) const
 Decrement the reference count. More...
 
- Public Member Functions inherited from ns3::ObjectBase
virtual ~ObjectBase ()
 Virtual destructor. More...
 
void GetAttribute (std::string name, AttributeValue &value) const
 Get the value of an attribute, raising fatal errors if unsuccessful. More...
 
bool GetAttributeFailSafe (std::string name, AttributeValue &value) const
 Get the value of an attribute without raising erros. More...
 
void SetAttribute (std::string name, const AttributeValue &value)
 Set a single attribute, raising fatal errors if unsuccessful. More...
 
bool SetAttributeFailSafe (std::string name, const AttributeValue &value)
 Set a single attribute without raising errors. More...
 
bool TraceConnect (std::string name, std::string context, const CallbackBase &cb)
 Connect a TraceSource to a Callback with a context. More...
 
bool TraceConnectWithoutContext (std::string name, const CallbackBase &cb)
 Connect a TraceSource to a Callback without a context. More...
 
bool TraceDisconnect (std::string name, std::string context, const CallbackBase &cb)
 Disconnect from a TraceSource a Callback previously connected with a context. More...
 
bool TraceDisconnectWithoutContext (std::string name, const CallbackBase &cb)
 Disconnect from a TraceSource a Callback previously connected without a context. More...
 

Static Public Member Functions

static DeaggregatedMpdus Deaggregate (Ptr< Packet > aggregatedPacket)
 Deaggregates an A-MPDU by removing the A-MPDU subframe header and padding. More...
 
static TypeId GetTypeId (void)
 
- Static Public Member Functions inherited from ns3::Object
static TypeId GetTypeId (void)
 Register this type. More...
 
- Static Public Member Functions inherited from ns3::SimpleRefCount< Object, ObjectBase, ObjectDeleter >
static void Cleanup (void)
 Noop. More...
 
- Static Public Member Functions inherited from ns3::ObjectBase
static TypeId GetTypeId (void)
 Get the type ID. More...
 

Additional Inherited Members

- Protected Member Functions inherited from ns3::Object
 Object (const Object &o)
 Copy an Object. More...
 
virtual void DoDispose (void)
 Destructor implementation. More...
 
virtual void DoInitialize (void)
 Initialize() implementation. More...
 
virtual void NotifyNewAggregate (void)
 Notify all Objects aggregated to this one of a new Object being aggregated. More...
 
- Protected Member Functions inherited from ns3::ObjectBase
void ConstructSelf (const AttributeConstructionList &attributes)
 Complete construction of ObjectBase; invoked by derived classes. More...
 
virtual void NotifyConstructionCompleted (void)
 Notifier called once the ObjectBase is fully constructed. More...
 

Detailed Description

Abstract class that concrete mpdu aggregators have to implement.

Introspection did not find any typical Config paths.


No Attributes are defined for this type.
No TraceSources are defined for this type.
Size of this type is 32 bytes (on a 64-bit architecture).

Definition at line 39 of file mpdu-aggregator.h.

Member Typedef Documentation

A list of deaggregated packets and their A-MPDU subframe headers.

Definition at line 45 of file mpdu-aggregator.h.

A constant iterator for a list of deaggregated packets and their A-MPDU subframe headers.

Definition at line 49 of file mpdu-aggregator.h.

Member Function Documentation

virtual void ns3::MpduAggregator::AddHeaderAndPad ( Ptr< Packet packet,
bool  last 
)
pure virtual

Adds A-MPDU subframe header and padding to each MPDU that is part of an A-MPDU before it is sent.

Implemented in ns3::MpduStandardAggregator.

Referenced by ns3::MacLow::ForwardDown().

+ Here is the caller graph for this function:

virtual bool ns3::MpduAggregator::Aggregate ( Ptr< const Packet packet,
Ptr< Packet aggregatedPacket 
)
pure virtual
Parameters
packetPacket we have to insert into aggregatedPacket.
aggregatedPacketPacket that will contain packet, if aggregation is possible.
Returns
true if packet can be aggregated to aggregatedPacket, false otherwise.

Adds packet to aggregatedPacket. In concrete aggregator's implementation is specified how and if packet can be added to aggregatedPacket.

Implemented in ns3::MpduStandardAggregator.

Referenced by ns3::MacLow::AggregateToAmpdu().

+ Here is the caller graph for this function:

virtual uint32_t ns3::MpduAggregator::CalculatePadding ( Ptr< const Packet packet)
pure virtual
Returns
padding that must be added to the end of an aggregated packet

Calculates how much padding must be added to the end of an aggregated packet, after that a new packet is added. Each A-MPDU subframe is padded so that its length is multiple of 4 octets.

Implemented in ns3::MpduStandardAggregator.

virtual bool ns3::MpduAggregator::CanBeAggregated ( uint32_t  packetSize,
Ptr< Packet aggregatedPacket,
uint8_t  blockAckSize 
)
pure virtual
Parameters
packetSizesize of the packet we want to insert into aggregatedPacket.
aggregatedPacketpacket that will contain the packet of size packetSize, if aggregation is possible.
blockAckSizesize of the piggybacked block ack request
Returns
true if the packet of size packetSize can be aggregated to aggregatedPacket, false otherwise.

This method is used to determine if a packet could be aggregated to an A-MPDU without exceeding the maximum packet size.

Implemented in ns3::MpduStandardAggregator.

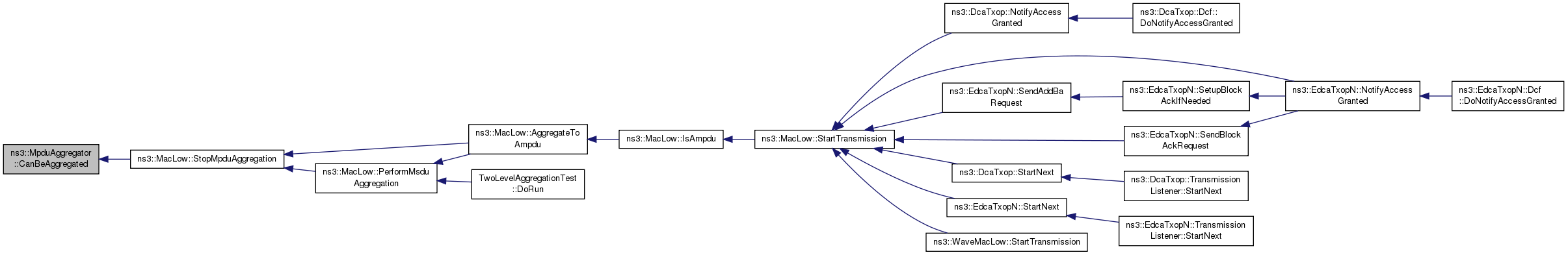
Referenced by ns3::MacLow::StopMpduAggregation().

+ Here is the caller graph for this function:

MpduAggregator::DeaggregatedMpdus ns3::MpduAggregator::Deaggregate ( Ptr< Packet aggregatedPacket)
static

Deaggregates an A-MPDU by removing the A-MPDU subframe header and padding.

Returns
list of deaggragted packets and their A-MPDU subframe headers

Definition at line 42 of file mpdu-aggregator.cc.

References ns3::Packet::CreateFragment(), ns3::AmpduSubframeHeader::GetLength(), ns3::Packet::GetSize(), NS_LOG_FUNCTION_NOARGS, NS_LOG_INFO, ns3::Packet::RemoveAtStart(), and ns3::Packet::RemoveHeader().

Referenced by ns3::MacLow::DeaggregateAmpduAndReceive(), and ns3::MacLow::ReceiveError().

+ Here is the call graph for this function:

+ Here is the caller graph for this function:

TypeId ns3::MpduAggregator::GetTypeId ( void  )
static

Definition at line 32 of file mpdu-aggregator.cc.

References ns3::TypeId::SetGroupName(), and ns3::TypeId::SetParent().

+ Here is the call graph for this function:


The documentation for this class was generated from the following files: