hold a list of per-remote-station state. More...
#include <wifi-remote-station-manager.h>
Inheritance diagram for ns3::WifiRemoteStationManager:
Collaboration diagram for ns3::WifiRemoteStationManager:Public Member Functions | |
| WifiRemoteStationManager () | |
| virtual | ~WifiRemoteStationManager () |
| void | AddAllSupportedModes (Mac48Address address) |
| Invoked in a STA or AP to store all of the modes supported by a destination which is also supported locally. More... | |
| void | AddBasicMcs (uint8_t mcs) |
| Add a given Modulation and Coding Scheme (MCS) index to the set of basic MCS. More... | |
| void | AddBasicMode (WifiMode mode) |
| Invoked in a STA upon association to store the set of rates which belong to the BSSBasicRateSet of the associated AP and which are supported locally. More... | |
| void | AddStationHtCapabilities (Mac48Address from, HtCapabilities htcapabilities) |
| Records HT capabilities of the remote station. More... | |
| void | AddSupportedMcs (Mac48Address address, uint8_t mcs) |
| Record the MCS index supported by the station. More... | |
| void | AddSupportedMode (Mac48Address address, WifiMode mode) |
| Invoked in a STA or AP to store the set of modes supported by a destination which is also supported locally. More... | |
| WifiTxVector | DoGetCtsToSelfTxVector (void) |
| Since CTS-to-self parameters are not dependent on the station, it is implemented in wifiremote station manager. More... | |
| WifiTxVector | GetAckTxVector (Mac48Address address, WifiMode dataMode) |
| uint8_t | GetBasicMcs (uint32_t i) const |
| Return the MCS at the given list index. More... | |
| WifiMode | GetBasicMode (uint32_t i) const |
| Return a basic mode from the set of basic modes. More... | |
| WifiTxVector | GetBlockAckTxVector (Mac48Address address, WifiMode dataMode) |
| WifiTxVector | GetCtsToSelfTxVector (const WifiMacHeader *header, Ptr< const Packet > packet) |
| WifiTxVector | GetCtsTxVector (Mac48Address address, WifiMode rtsMode) |
| WifiTxVector | GetDataTxVector (Mac48Address address, const WifiMacHeader *header, Ptr< const Packet > packet, uint32_t fullPacketSize) |
| uint8_t | GetDefaultMcs (void) const |
| Return the default Modulation and Coding Scheme (MCS) index. More... | |
| WifiMode | GetDefaultMode (void) const |
| Return the default transmission mode. More... | |
| uint8_t | GetDefaultTxPowerLevel (void) const |
| uint32_t | GetFragmentationThreshold (void) const |
| Return the fragmentation threshold. More... | |
| uint32_t | GetFragmentOffset (Mac48Address address, const WifiMacHeader *header, Ptr< const Packet > packet, uint32_t fragmentNumber) |
| uint32_t | GetFragmentSize (Mac48Address address, const WifiMacHeader *header, Ptr< const Packet > packet, uint32_t fragmentNumber) |
| bool | GetGreenfieldSupported (Mac48Address address) const |
| Return whether the station supports Greenfield or not. More... | |
| WifiRemoteStationInfo | GetInfo (Mac48Address address) |
| uint32_t | GetMaxSlrc (void) const |
| Return the maximum STA long retry count (SLRC). More... | |
| uint32_t | GetMaxSsrc (void) const |
| Return the maximum STA short retry count (SSRC). More... | |
| uint32_t | GetNBasicMcs (void) const |
| Return the number of basic MCS index. More... | |
| uint32_t | GetNBasicModes (void) const |
| Return the number of basic modes we support. More... | |
| WifiMode | GetNonUnicastMode (void) const |
| Return a mode for non-unicast packets. More... | |
| uint32_t | GetNumberOfTransmitAntennas (void) |
| uint32_t | GetRtsCtsThreshold (void) const |
| Return the RTS threshold. More... | |
| WifiTxVector | GetRtsTxVector (Mac48Address address, const WifiMacHeader *header, Ptr< const Packet > packet) |
| bool | HasHtSupported (void) const |
| Return whether the device has HT capability support enabled. More... | |
| bool | IsAssociated (Mac48Address address) const |
| Return whether the station associated. More... | |
| bool | IsBrandNew (Mac48Address address) const |
| Return whether the station state is brand new. More... | |
| bool | IsLastFragment (Mac48Address address, const WifiMacHeader *header, Ptr< const Packet > packet, uint32_t fragmentNumber) |
| bool | IsWaitAssocTxOk (Mac48Address address) const |
| Return whether we are waiting for an ACK for the association response we sent. More... | |
| bool | NeedCtsToSelf (WifiTxVector txVector) |
| Return if we need to do Cts-to-self before sending a DATA. More... | |
| bool | NeedDataRetransmission (Mac48Address address, const WifiMacHeader *header, Ptr< const Packet > packet) |
| bool | NeedFragmentation (Mac48Address address, const WifiMacHeader *header, Ptr< const Packet > packet) |
| bool | NeedRts (Mac48Address address, const WifiMacHeader *header, Ptr< const Packet > packet) |
| bool | NeedRtsRetransmission (Mac48Address address, const WifiMacHeader *header, Ptr< const Packet > packet) |
| void | PrepareForQueue (Mac48Address address, const WifiMacHeader *header, Ptr< const Packet > packet, uint32_t fullPacketSize) |
| void | RecordDisassociated (Mac48Address address) |
| Records that the STA was disassociated. More... | |
| void | RecordGotAssocTxFailed (Mac48Address address) |
| Records that we missed an ACK for the association response we sent. More... | |
| void | RecordGotAssocTxOk (Mac48Address address) |
| Records that we got an ACK for the association response we sent. More... | |
| void | RecordWaitAssocTxOk (Mac48Address address) |
| Records that we are waiting for an ACK for the association response we sent. More... | |
| void | ReportDataFailed (Mac48Address address, const WifiMacHeader *header) |
| Should be invoked whenever the AckTimeout associated to a transmission attempt expires. More... | |
| void | ReportDataOk (Mac48Address address, const WifiMacHeader *header, double ackSnr, WifiMode ackMode, double dataSnr) |
| Should be invoked whenever we receive the Ack associated to a data packet we just sent. More... | |
| void | ReportFinalDataFailed (Mac48Address address, const WifiMacHeader *header) |
| Should be invoked after calling ReportDataFailed if NeedDataRetransmission returns false. More... | |
| void | ReportFinalRtsFailed (Mac48Address address, const WifiMacHeader *header) |
| Should be invoked after calling ReportRtsFailed if NeedRtsRetransmission returns false. More... | |
| void | ReportRtsFailed (Mac48Address address, const WifiMacHeader *header) |
| Should be invoked whenever the RtsTimeout associated to a transmission attempt expires. More... | |
| void | ReportRtsOk (Mac48Address address, const WifiMacHeader *header, double ctsSnr, WifiMode ctsMode, double rtsSnr) |
| Should be invoked whenever we receive the Cts associated to an RTS we just sent. More... | |
| void | ReportRxOk (Mac48Address address, const WifiMacHeader *header, double rxSnr, WifiMode txMode) |
| void | Reset (void) |
| Reset the station, invoked in a STA upon dis-association or in an AP upon reboot. More... | |
| void | Reset (Mac48Address address) |
| Invoked in an AP upon disassociation of a specific STA. More... | |
| void | SetDefaultTxPowerLevel (uint8_t txPower) |
| Set the default transmission power level. More... | |
| void | SetFragmentationThreshold (uint32_t threshold) |
| Sets a fragmentation threshold. More... | |
| void | SetHtSupported (bool enable) |
| Enable or disable HT capability support. More... | |
| void | SetMaxSlrc (uint32_t maxSlrc) |
| Sets the maximum STA long retry count (SLRC). More... | |
| void | SetMaxSsrc (uint32_t maxSsrc) |
| Sets the maximum STA short retry count (SSRC). More... | |
| void | SetRtsCtsThreshold (uint32_t threshold) |
| Sets the RTS threshold. More... | |
| virtual void | SetupMac (Ptr< WifiMac > mac) |
| Set up MAC associated with this device since it is the object that knows the full set of timing parameters (e.g. More... | |
| virtual void | SetupPhy (Ptr< WifiPhy > phy) |
| Set up PHY associated with this device since it is the object that knows the full set of transmit rates that are supported. More... | |
Public Member Functions inherited from ns3::Object | |
| Object () | |
| Constructor. More... | |
| virtual | ~Object () |
| Destructor. More... | |
| void | AggregateObject (Ptr< Object > other) |
| Aggregate two Objects together. More... | |
| void | Dispose (void) |
| Dispose of this Object. More... | |
| AggregateIterator | GetAggregateIterator (void) const |
| Get an iterator to the Objects aggregated to this one. More... | |
| virtual TypeId | GetInstanceTypeId (void) const |
| Implement the GetInstanceTypeId method defined in ObjectBase. More... | |
| template<typename T > | |
| Ptr< T > | GetObject (void) const |
| Get a pointer to the requested aggregated Object. More... | |
| template<typename T > | |
| Ptr< T > | GetObject (TypeId tid) const |
| Get a pointer to the requested aggregated Object. More... | |
| void | Initialize (void) |
| Invoke DoInitialize on all Objects aggregated to this one. More... | |
Public Member Functions inherited from ns3::SimpleRefCount< Object, ObjectBase, ObjectDeleter > | |
| SimpleRefCount () | |
| Constructor. More... | |
| SimpleRefCount (const SimpleRefCount &o) | |
| Copy constructor. More... | |
| uint32_t | GetReferenceCount (void) const |
| Get the reference count of the object. More... | |
| SimpleRefCount & | operator= (const SimpleRefCount &o) |
| Assignment. More... | |
| void | Ref (void) const |
| Increment the reference count. More... | |
| void | Unref (void) const |
| Decrement the reference count. More... | |
Public Member Functions inherited from ns3::ObjectBase | |
| virtual | ~ObjectBase () |
| Virtual destructor. More... | |
| void | GetAttribute (std::string name, AttributeValue &value) const |
| Get the value of an attribute, raising fatal errors if unsuccessful. More... | |
| bool | GetAttributeFailSafe (std::string name, AttributeValue &value) const |
| Get the value of an attribute without raising erros. More... | |
| void | SetAttribute (std::string name, const AttributeValue &value) |
| Set a single attribute, raising fatal errors if unsuccessful. More... | |
| bool | SetAttributeFailSafe (std::string name, const AttributeValue &value) |
| Set a single attribute without raising errors. More... | |
| bool | TraceConnect (std::string name, std::string context, const CallbackBase &cb) |
| Connect a TraceSource to a Callback with a context. More... | |
| bool | TraceConnectWithoutContext (std::string name, const CallbackBase &cb) |
| Connect a TraceSource to a Callback without a context. More... | |
| bool | TraceDisconnect (std::string name, std::string context, const CallbackBase &cb) |
| Disconnect from a TraceSource a Callback previously connected with a context. More... | |
| bool | TraceDisconnectWithoutContext (std::string name, const CallbackBase &cb) |
| Disconnect from a TraceSource a Callback previously connected without a context. More... | |
Static Public Member Functions | |
| static TypeId | GetTypeId (void) |
Static Public Member Functions inherited from ns3::Object | |
| static TypeId | GetTypeId (void) |
| Register this type. More... | |
Static Public Member Functions inherited from ns3::SimpleRefCount< Object, ObjectBase, ObjectDeleter > | |
| static void | Cleanup (void) |
| Noop. More... | |
Static Public Member Functions inherited from ns3::ObjectBase | |
| static TypeId | GetTypeId (void) |
| Get the type ID. More... | |
Protected Member Functions | |
| virtual void | DoDispose (void) |
| Destructor implementation. More... | |
| bool | GetGreenfield (const WifiRemoteStation *station) const |
| Return whether the station supports Greenfield or not. More... | |
| uint32_t | GetLongRetryCount (const WifiRemoteStation *station) const |
| Return the long retry limit of the given station. More... | |
| Ptr< WifiMac > | GetMac (void) const |
| Return the WifiMac. More... | |
| uint8_t | GetMcsSupported (const WifiRemoteStation *station, uint32_t i) const |
| Return the MCS index supported by the specified station at the specified index. More... | |
| uint32_t | GetNess (const WifiRemoteStation *station) const |
| uint32_t | GetNMcsSupported (const WifiRemoteStation *station) const |
| Return the number of MCS supported by the given station. More... | |
| uint32_t | GetNSupported (const WifiRemoteStation *station) const |
| Return the number of modes supported by the given station. More... | |
| uint32_t | GetNumberOfReceiveAntennas (const WifiRemoteStation *station) const |
| Return the number of receive antenna the station has. More... | |
| uint32_t | GetNumberOfTransmitAntennas (const WifiRemoteStation *station) const |
| Return the number of transmit antenna the station has. More... | |
| Ptr< WifiPhy > | GetPhy (void) const |
| Return the WifiPhy. More... | |
| bool | GetShortGuardInterval (const WifiRemoteStation *station) const |
| Return whether the given station supports short guard interval. More... | |
| uint32_t | GetShortRetryCount (const WifiRemoteStation *station) const |
| Return the short retry limit of the given station. More... | |
| bool | GetStbc (const WifiRemoteStation *station) const |
| Return whether the given station supports space-time block coding (STBC). More... | |
| WifiMode | GetSupported (const WifiRemoteStation *station, uint32_t i) const |
| Return whether mode associated with the specified station at the specified index. More... | |
Protected Member Functions inherited from ns3::Object | |
| Object (const Object &o) | |
| Copy an Object. More... | |
| virtual void | DoInitialize (void) |
| Initialize() implementation. More... | |
| virtual void | NotifyNewAggregate (void) |
| Notify all Objects aggregated to this one of a new Object being aggregated. More... | |
Protected Member Functions inherited from ns3::ObjectBase | |
| void | ConstructSelf (const AttributeConstructionList &attributes) |
| Complete construction of ObjectBase; invoked by derived classes. More... | |
| virtual void | NotifyConstructionCompleted (void) |
| Notifier called once the ObjectBase is fully constructed. More... | |
Private Types | |
| typedef std::vector< WifiRemoteStation * > | Stations |
| A vector of WifiRemoteStations. More... | |
| typedef std::vector< WifiRemoteStationState * > | StationStates |
| A vector of WifiRemoteStationStates. More... | |
Private Member Functions | |
| virtual WifiRemoteStation * | DoCreateStation (void) const =0 |
| virtual bool | DoGetAckTxGuardInterval (Mac48Address address, WifiMode ackMode) |
| virtual uint8_t | DoGetAckTxNess (Mac48Address address, WifiMode ackMode) |
| virtual uint8_t | DoGetAckTxNss (Mac48Address address, WifiMode ackMode) |
| virtual uint8_t | DoGetAckTxPowerLevel (Mac48Address address, WifiMode ackMode) |
| virtual bool | DoGetAckTxStbc (Mac48Address address, WifiMode ackMode) |
| virtual bool | DoGetBlockAckTxGuardInterval (Mac48Address address, WifiMode blockAckMode) |
| virtual uint8_t | DoGetBlockAckTxNess (Mac48Address address, WifiMode blockAckMode) |
| virtual uint8_t | DoGetBlockAckTxNss (Mac48Address address, WifiMode blockAckMode) |
| virtual uint8_t | DoGetBlockAckTxPowerLevel (Mac48Address address, WifiMode blockAckMode) |
| virtual bool | DoGetBlockAckTxStbc (Mac48Address address, WifiMode blockAckMode) |
| virtual bool | DoGetCtsTxGuardInterval (Mac48Address address, WifiMode ctsMode) |
| virtual uint8_t | DoGetCtsTxNess (Mac48Address address, WifiMode ctsMode) |
| virtual uint8_t | DoGetCtsTxNss (Mac48Address address, WifiMode ctsMode) |
| virtual uint8_t | DoGetCtsTxPowerLevel (Mac48Address address, WifiMode ctsMode) |
| virtual bool | DoGetCtsTxStbc (Mac48Address address, WifiMode ctsMode) |
| virtual WifiTxVector | DoGetDataTxVector (WifiRemoteStation *station, uint32_t size)=0 |
| uint32_t | DoGetFragmentationThreshold (void) const |
| Return the current fragmentation threshold. More... | |
| virtual WifiTxVector | DoGetRtsTxVector (WifiRemoteStation *station)=0 |
| virtual bool | DoNeedDataRetransmission (WifiRemoteStation *station, Ptr< const Packet > packet, bool normally) |
| virtual bool | DoNeedFragmentation (WifiRemoteStation *station, Ptr< const Packet > packet, bool normally) |
| virtual bool | DoNeedRts (WifiRemoteStation *station, Ptr< const Packet > packet, bool normally) |
| virtual bool | DoNeedRtsRetransmission (WifiRemoteStation *station, Ptr< const Packet > packet, bool normally) |
| virtual void | DoReportDataFailed (WifiRemoteStation *station)=0 |
| This method is a pure virtual method that must be implemented by the sub-class. More... | |
| virtual void | DoReportDataOk (WifiRemoteStation *station, double ackSnr, WifiMode ackMode, double dataSnr)=0 |
| This method is a pure virtual method that must be implemented by the sub-class. More... | |
| virtual void | DoReportFinalDataFailed (WifiRemoteStation *station)=0 |
| This method is a pure virtual method that must be implemented by the sub-class. More... | |
| virtual void | DoReportFinalRtsFailed (WifiRemoteStation *station)=0 |
| This method is a pure virtual method that must be implemented by the sub-class. More... | |
| virtual void | DoReportRtsFailed (WifiRemoteStation *station)=0 |
| This method is a pure virtual method that must be implemented by the sub-class. More... | |
| virtual void | DoReportRtsOk (WifiRemoteStation *station, double ctsSnr, WifiMode ctsMode, double rtsSnr)=0 |
| This method is a pure virtual method that must be implemented by the sub-class. More... | |
| virtual void | DoReportRxOk (WifiRemoteStation *station, double rxSnr, WifiMode txMode)=0 |
| This method is a pure virtual method that must be implemented by the sub-class. More... | |
| void | DoSetFragmentationThreshold (uint32_t threshold) |
| Actually sets the fragmentation threshold, it also checks the validity of the given threshold. More... | |
| WifiMode | GetControlAnswerMode (Mac48Address address, WifiMode reqMode) |
| uint32_t | GetNFragments (const WifiMacHeader *header, Ptr< const Packet > packet) |
| Return the number of fragments needed for the given packet. More... | |
| virtual bool | IsLowLatency (void) const =0 |
| WifiRemoteStation * | Lookup (Mac48Address address, uint8_t tid) const |
| Return the station associated with the given address and TID. More... | |
| WifiRemoteStation * | Lookup (Mac48Address address, const WifiMacHeader *header) const |
| Find a remote station by its remote address and TID taken from MAC header. More... | |
| WifiRemoteStationState * | LookupState (Mac48Address address) const |
| Return the state of the station associated with the given address. More... | |
Private Attributes | |
| WifiMcsList | m_bssBasicMcsSet |
| WifiModeList | m_bssBasicRateSet |
| This member is the list of WifiMode objects that comprise the BSSBasicRateSet parameter. More... | |
| uint8_t | m_defaultTxMcs |
| The default transmission modulation-coding scheme (MCS) More... | |
| WifiMode | m_defaultTxMode |
| The default transmission mode. More... | |
| uint8_t | m_defaultTxPowerLevel |
| Default tranmission power level. More... | |
| uint32_t | m_fragmentationThreshold |
| Threshold for fragmentation. More... | |
| bool | m_htSupported |
| Flag if HT capability is supported. More... | |
| TracedCallback< Mac48Address > | m_macTxDataFailed |
| The trace source fired when the transmission of a single data packet has failed. More... | |
| TracedCallback< Mac48Address > | m_macTxFinalDataFailed |
| The trace source fired when the transmission of a data packet has exceeded the maximum number of attempts. More... | |
| TracedCallback< Mac48Address > | m_macTxFinalRtsFailed |
| The trace source fired when the transmission of a RTS has exceeded the maximum number of attempts. More... | |
| TracedCallback< Mac48Address > | m_macTxRtsFailed |
| The trace source fired when the transmission of a single RTS has failed. More... | |
| uint32_t | m_maxSlrc |
| Maximum STA long retry count (SLRC) More... | |
| uint32_t | m_maxSsrc |
| Maximum STA short retry count (SSRC) More... | |
| WifiMode | m_nonUnicastMode |
| Transmission mode for non-unicast DATA frames. More... | |
| uint32_t | m_rtsCtsThreshold |
| Threshold for RTS/CTS. More... | |
| StationStates | m_states |
| States of known stations. More... | |
| Stations | m_stations |
| Information for each known stations. More... | |
| Ptr< WifiMac > | m_wifiMac |
| This is a pointer to the WifiMac associated with this WifiRemoteStationManager that is set on call to WifiRemoteStationManager::SetupMac(). More... | |
| Ptr< WifiPhy > | m_wifiPhy |
| This is a pointer to the WifiPhy associated with this WifiRemoteStationManager that is set on call to WifiRemoteStationManager::SetupPhy(). More... | |
Additional Inherited Members | |
Related Functions inherited from ns3::ObjectBase | |
| static TypeId | GetObjectIid (void) |
| Ensure the TypeId for ObjectBase gets fully configured to anchor the inheritance tree properly. More... | |
hold a list of per-remote-station state.
ns3::WifiRemoteStationManager is accessible through the following paths with Config::Set and Config::Connect:
Size of this type is 248 bytes (on a 64-bit architecture).
Definition at line 86 of file wifi-remote-station-manager.h.
|
private |
A vector of WifiRemoteStations.
Definition at line 917 of file wifi-remote-station-manager.h.
|
private |
A vector of WifiRemoteStationStates.
Definition at line 921 of file wifi-remote-station-manager.h.
| ns3::WifiRemoteStationManager::WifiRemoteStationManager | ( | ) |
Definition at line 326 of file wifi-remote-station-manager.cc.
|
virtual |
Definition at line 331 of file wifi-remote-station-manager.cc.
| void ns3::WifiRemoteStationManager::AddAllSupportedModes | ( | Mac48Address | address | ) |
Invoked in a STA or AP to store all of the modes supported by a destination which is also supported locally.
The set of supported modes includes the BSSBasicRateSet.
| address | the address of the station being recorded |
Definition at line 456 of file wifi-remote-station-manager.cc.
References ns3::WifiPhy::GetMode(), ns3::WifiPhy::GetNModes(), ns3::Mac48Address::IsGroup(), LookupState(), m_wifiPhy, and NS_ASSERT.
Referenced by ns3::AdhocWifiMac::Enqueue(), and ns3::OcbWifiMac::Enqueue().
Here is the call graph for this function:
Here is the caller graph for this function:| void ns3::WifiRemoteStationManager::AddBasicMcs | ( | uint8_t | mcs | ) |
Add a given Modulation and Coding Scheme (MCS) index to the set of basic MCS.
| mcs | the MCS index |
Definition at line 1340 of file wifi-remote-station-manager.cc.
References GetBasicMcs(), GetNBasicMcs(), and m_bssBasicMcsSet.
Here is the call graph for this function:| void ns3::WifiRemoteStationManager::AddBasicMode | ( | WifiMode | mode | ) |
Invoked in a STA upon association to store the set of rates which belong to the BSSBasicRateSet of the associated AP and which are supported locally.
Invoked in an AP to configure the BSSBasicRateSet.
| mode | the WifiMode to be added to the basic mode set |
Definition at line 1315 of file wifi-remote-station-manager.cc.
References GetBasicMode(), GetNBasicModes(), m_bssBasicRateSet, and NS_LOG_FUNCTION.
Referenced by ns3::ApWifiMac::GetSupportedRates(), ns3::StaWifiMac::Receive(), and ns3::MeshWifiInterfaceMac::Receive().
Here is the call graph for this function:
Here is the caller graph for this function:| void ns3::WifiRemoteStationManager::AddStationHtCapabilities | ( | Mac48Address | from, |
| HtCapabilities | htcapabilities | ||
| ) |
Records HT capabilities of the remote station.
| from | the address of the station being recorded |
| htcapabilities | the HT capabilities of the station |
Definition at line 1274 of file wifi-remote-station-manager.cc.
References ns3::HtCapabilities::GetGreenfield(), ns3::HtCapabilities::GetShortGuardInterval20(), LookupState(), ns3::WifiRemoteStationState::m_greenfield, ns3::WifiRemoteStationState::m_shortGuardInterval, and NS_LOG_FUNCTION.
Referenced by ns3::ApWifiMac::Receive(), and ns3::StaWifiMac::Receive().
Here is the call graph for this function:
Here is the caller graph for this function:| void ns3::WifiRemoteStationManager::AddSupportedMcs | ( | Mac48Address | address, |
| uint8_t | mcs | ||
| ) |
Record the MCS index supported by the station.
| address | the address of the station |
| mcs | the MCS index |
Definition at line 489 of file wifi-remote-station-manager.cc.
References ns3::Mac48Address::IsGroup(), LookupState(), NS_ASSERT, and NS_LOG_FUNCTION.
Referenced by ns3::ApWifiMac::Receive(), ns3::StaWifiMac::Receive(), and Reset().
Here is the call graph for this function:
Here is the caller graph for this function:| void ns3::WifiRemoteStationManager::AddSupportedMode | ( | Mac48Address | address, |
| WifiMode | mode | ||
| ) |
Invoked in a STA or AP to store the set of modes supported by a destination which is also supported locally.
The set of supported modes includes the BSSBasicRateSet.
| address | the address of the station being recorded |
| mode | the WifiMode supports by the station |
Definition at line 440 of file wifi-remote-station-manager.cc.
References ns3::Mac48Address::IsGroup(), LookupState(), NS_ASSERT, and NS_LOG_FUNCTION.
Referenced by ns3::MeshWifiInterfaceMac::ForwardDown(), ns3::ApWifiMac::Receive(), ns3::StaWifiMac::Receive(), ns3::MeshWifiInterfaceMac::Receive(), and Reset().
Here is the call graph for this function:
Here is the caller graph for this function:
|
privatepure virtual |
Implemented in ns3::MinstrelWifiManager, ns3::AparfWifiManager, ns3::ParfWifiManager, ns3::RraaWifiManager, ns3::IdealWifiManager, ns3::ArfWifiManager, ns3::OnoeWifiManager, ns3::AmrrWifiManager, ns3::AarfcdWifiManager, ns3::CaraWifiManager, ns3::ConstantRateWifiManager, and ns3::AarfWifiManager.
Referenced by Lookup().
Here is the caller graph for this function:
|
protectedvirtual |
Destructor implementation.
This method is called by Dispose() or by the Object's destructor, whichever comes first.
Subclasses are expected to implement their real destruction code in an overriden version of this method and chain up to their parent's implementation once they are done. i.e, for simplicity, the destructor of every subclass should be empty and its content should be moved to the associated DoDispose() method.
It is safe to call GetObject() from within this method.
Reimplemented from ns3::Object.
Definition at line 335 of file wifi-remote-station-manager.cc.
References m_states, and m_stations.
|
privatevirtual |
Definition at line 1143 of file wifi-remote-station-manager.cc.
References ns3::WifiPhy::GetGuardInterval(), and m_wifiPhy.
Referenced by GetAckTxVector().
Here is the call graph for this function:
Here is the caller graph for this function:
|
privatevirtual |
Definition at line 1154 of file wifi-remote-station-manager.cc.
Referenced by GetAckTxVector().
Here is the caller graph for this function:
|
privatevirtual |
Definition at line 1149 of file wifi-remote-station-manager.cc.
Referenced by GetAckTxVector().
Here is the caller graph for this function:
|
privatevirtual |
| address | the address of the recipient of the ACK |
| ackMode | the mode to be used for the ACK |
Definition at line 1137 of file wifi-remote-station-manager.cc.
References m_defaultTxPowerLevel.
Referenced by GetAckTxVector().
Here is the caller graph for this function:
|
privatevirtual |
Definition at line 1159 of file wifi-remote-station-manager.cc.
References ns3::WifiPhy::GetStbc(), and m_wifiPhy.
Referenced by GetAckTxVector().
Here is the call graph for this function:
Here is the caller graph for this function:
|
privatevirtual |
Definition at line 1171 of file wifi-remote-station-manager.cc.
References ns3::WifiPhy::GetGuardInterval(), and m_wifiPhy.
Referenced by GetBlockAckTxVector().
Here is the call graph for this function:
Here is the caller graph for this function:
|
privatevirtual |
Definition at line 1182 of file wifi-remote-station-manager.cc.
Referenced by GetBlockAckTxVector().
Here is the caller graph for this function:
|
privatevirtual |
Definition at line 1177 of file wifi-remote-station-manager.cc.
Referenced by GetBlockAckTxVector().
Here is the caller graph for this function:
|
privatevirtual |
| address | the address of the recipient of the Block ACK |
| blockAckMode | the mode to be used for the Block ACK |
Definition at line 1165 of file wifi-remote-station-manager.cc.
References m_defaultTxPowerLevel.
Referenced by GetBlockAckTxVector().
Here is the caller graph for this function:
|
privatevirtual |
Definition at line 1187 of file wifi-remote-station-manager.cc.
References ns3::WifiPhy::GetStbc(), and m_wifiPhy.
Referenced by GetBlockAckTxVector().
Here is the call graph for this function:
Here is the caller graph for this function:| WifiTxVector ns3::WifiRemoteStationManager::DoGetCtsToSelfTxVector | ( | void | ) |
Since CTS-to-self parameters are not dependent on the station, it is implemented in wifiremote station manager.
Definition at line 632 of file wifi-remote-station-manager.cc.
References GetDefaultMode(), GetDefaultTxPowerLevel(), ns3::WifiPhy::GetGuardInterval(), GetNumberOfTransmitAntennas(), and m_wifiPhy.
Referenced by GetCtsToSelfTxVector(), and PrepareForQueue().
Here is the call graph for this function:
Here is the caller graph for this function:
|
privatevirtual |
Definition at line 1115 of file wifi-remote-station-manager.cc.
References ns3::WifiPhy::GetGuardInterval(), and m_wifiPhy.
Referenced by GetCtsTxVector().
Here is the call graph for this function:
Here is the caller graph for this function:
|
privatevirtual |
Definition at line 1126 of file wifi-remote-station-manager.cc.
Referenced by GetCtsTxVector().
Here is the caller graph for this function:
|
privatevirtual |
Definition at line 1121 of file wifi-remote-station-manager.cc.
Referenced by GetCtsTxVector().
Here is the caller graph for this function:
|
privatevirtual |
| address | the address of the recipient of the CTS |
| ctsMode | the mode to be used for the CTS |
Definition at line 1109 of file wifi-remote-station-manager.cc.
References m_defaultTxPowerLevel.
Referenced by GetCtsTxVector().
Here is the caller graph for this function:
|
privatevirtual |
Definition at line 1131 of file wifi-remote-station-manager.cc.
References ns3::WifiPhy::GetStbc(), and m_wifiPhy.
Referenced by GetCtsTxVector().
Here is the call graph for this function:
Here is the caller graph for this function:
|
privatepure virtual |
| station | the station that we need to communicate |
| size | size of the packet or fragment we want to send |
Note: This method is called before sending a unicast packet or a fragment of a unicast packet to decide which transmission mode to use.
Implemented in ns3::MinstrelWifiManager, ns3::AparfWifiManager, ns3::ParfWifiManager, ns3::AarfcdWifiManager, ns3::RraaWifiManager, ns3::IdealWifiManager, ns3::ArfWifiManager, ns3::OnoeWifiManager, ns3::AmrrWifiManager, ns3::CaraWifiManager, ns3::ConstantRateWifiManager, and ns3::AarfWifiManager.
Referenced by GetDataTxVector(), and PrepareForQueue().
Here is the caller graph for this function:
|
private |
Return the current fragmentation threshold.
Definition at line 844 of file wifi-remote-station-manager.cc.
References m_fragmentationThreshold.
Referenced by GetFragmentationThreshold(), and GetTypeId().
Here is the caller graph for this function:
|
privatepure virtual |
| station | the station that we need to communicate |
Note: This method is called before sending an rts to a station to decide which transmission mode to use for the rts.
Implemented in ns3::MinstrelWifiManager, ns3::AparfWifiManager, ns3::ParfWifiManager, ns3::AarfcdWifiManager, ns3::RraaWifiManager, ns3::IdealWifiManager, ns3::ArfWifiManager, ns3::OnoeWifiManager, ns3::AmrrWifiManager, ns3::CaraWifiManager, ns3::ConstantRateWifiManager, and ns3::AarfWifiManager.
Referenced by GetRtsTxVector(), and PrepareForQueue().
Here is the caller graph for this function:
|
privatevirtual |
| station | the station that we need to communicate |
| packet | the packet to send |
| normally | indicates whether the normal 802.11 data retransmission mechanism would request that the data is retransmitted or not. |
Note: This method is called after a unicast packet transmission has been attempted and has failed.
Reimplemented in ns3::MinstrelWifiManager.
Definition at line 1390 of file wifi-remote-station-manager.cc.
Referenced by NeedDataRetransmission().
Here is the caller graph for this function:
|
privatevirtual |
| station | the station that we need to communicate |
| packet | the packet to send |
| normally | indicates whether the normal 802.11 data fragmentation mechanism would request that the data packet is fragmented or not. |
Note: This method is called before sending a unicast packet.
Definition at line 1396 of file wifi-remote-station-manager.cc.
Referenced by NeedFragmentation().
Here is the caller graph for this function:
|
privatevirtual |
| station | the station that we need to communicate |
| packet | the packet to send |
| normally | indicates whether the normal 802.11 rts enable mechanism would request that the rts is sent or not. |
Note: This method is called before a unicast packet is sent on the medium.
Reimplemented in ns3::AarfcdWifiManager, ns3::RraaWifiManager, and ns3::CaraWifiManager.
Definition at line 1378 of file wifi-remote-station-manager.cc.
Referenced by NeedRts().
Here is the caller graph for this function:
|
privatevirtual |
| station | the station that we need to communicate |
| packet | the packet to send |
| normally | indicates whether the normal 802.11 rts enable mechanism would request that the rts is retransmitted or not. |
Note: This method is called after an rts/cts handshake has been attempted and has failed.
Definition at line 1384 of file wifi-remote-station-manager.cc.
Referenced by NeedRtsRetransmission().
Here is the caller graph for this function:
|
privatepure virtual |
This method is a pure virtual method that must be implemented by the sub-class.
This allows different types of WifiRemoteStationManager to respond differently,
| station | the station that we failed to send DATA |
Implemented in ns3::MinstrelWifiManager, ns3::AparfWifiManager, ns3::ParfWifiManager, ns3::AarfcdWifiManager, ns3::RraaWifiManager, ns3::IdealWifiManager, ns3::ArfWifiManager, ns3::OnoeWifiManager, ns3::AmrrWifiManager, ns3::CaraWifiManager, ns3::ConstantRateWifiManager, and ns3::AarfWifiManager.
Referenced by ReportDataFailed().
Here is the caller graph for this function:
|
privatepure virtual |
This method is a pure virtual method that must be implemented by the sub-class.
This allows different types of WifiRemoteStationManager to respond differently,
| station | the station that we successfully sent RTS |
| ackSnr | the SNR of the ACK we received |
| ackMode | the WifiMode the receiver used to send the ACK |
| dataSnr | the SNR of the DATA we sent |
Implemented in ns3::MinstrelWifiManager, ns3::AparfWifiManager, ns3::ParfWifiManager, ns3::AarfcdWifiManager, ns3::RraaWifiManager, ns3::IdealWifiManager, ns3::ArfWifiManager, ns3::OnoeWifiManager, ns3::AmrrWifiManager, ns3::CaraWifiManager, ns3::ConstantRateWifiManager, and ns3::AarfWifiManager.
Referenced by ReportDataOk().
Here is the caller graph for this function:
|
privatepure virtual |
This method is a pure virtual method that must be implemented by the sub-class.
This allows different types of WifiRemoteStationManager to respond differently,
| station | the station that we failed to send DATA |
Implemented in ns3::MinstrelWifiManager, ns3::AparfWifiManager, ns3::ParfWifiManager, ns3::AarfcdWifiManager, ns3::RraaWifiManager, ns3::IdealWifiManager, ns3::ArfWifiManager, ns3::OnoeWifiManager, ns3::AmrrWifiManager, ns3::CaraWifiManager, ns3::ConstantRateWifiManager, and ns3::AarfWifiManager.
Referenced by ReportFinalDataFailed().
Here is the caller graph for this function:
|
privatepure virtual |
This method is a pure virtual method that must be implemented by the sub-class.
This allows different types of WifiRemoteStationManager to respond differently,
| station | the station that we failed to send RTS |
Implemented in ns3::MinstrelWifiManager, ns3::AparfWifiManager, ns3::ParfWifiManager, ns3::AarfcdWifiManager, ns3::RraaWifiManager, ns3::IdealWifiManager, ns3::ArfWifiManager, ns3::OnoeWifiManager, ns3::AmrrWifiManager, ns3::CaraWifiManager, ns3::ConstantRateWifiManager, and ns3::AarfWifiManager.
Referenced by ReportFinalRtsFailed().
Here is the caller graph for this function:
|
privatepure virtual |
This method is a pure virtual method that must be implemented by the sub-class.
This allows different types of WifiRemoteStationManager to respond differently,
| station | the station that we failed to send RTS |
Implemented in ns3::MinstrelWifiManager, ns3::AparfWifiManager, ns3::ParfWifiManager, ns3::RraaWifiManager, ns3::IdealWifiManager, ns3::ArfWifiManager, ns3::OnoeWifiManager, ns3::AarfcdWifiManager, ns3::AmrrWifiManager, ns3::CaraWifiManager, ns3::ConstantRateWifiManager, and ns3::AarfWifiManager.
Referenced by ReportRtsFailed().
Here is the caller graph for this function:
|
privatepure virtual |
This method is a pure virtual method that must be implemented by the sub-class.
This allows different types of WifiRemoteStationManager to respond differently,
| station | the station that we successfully sent RTS |
| ctsSnr | the SNR of the CTS we received |
| ctsMode | the WifiMode the receiver used to send the CTS |
| rtsSnr | the SNR of the RTS we sent |
Implemented in ns3::MinstrelWifiManager, ns3::AparfWifiManager, ns3::ParfWifiManager, ns3::AarfcdWifiManager, ns3::RraaWifiManager, ns3::IdealWifiManager, ns3::ArfWifiManager, ns3::OnoeWifiManager, ns3::AmrrWifiManager, ns3::CaraWifiManager, ns3::ConstantRateWifiManager, and ns3::AarfWifiManager.
Referenced by ReportRtsOk().
Here is the caller graph for this function:
|
privatepure virtual |
This method is a pure virtual method that must be implemented by the sub-class.
This allows different types of WifiRemoteStationManager to respond differently,
| station | the station that sent the DATA to us |
| rxSnr | the SNR of the DATA we received |
| txMode | the WifiMode the sender used to send the DATA |
Implemented in ns3::MinstrelWifiManager, ns3::AparfWifiManager, ns3::ParfWifiManager, ns3::RraaWifiManager, ns3::IdealWifiManager, ns3::ArfWifiManager, ns3::OnoeWifiManager, ns3::AmrrWifiManager, ns3::AarfcdWifiManager, ns3::CaraWifiManager, ns3::ConstantRateWifiManager, and ns3::AarfWifiManager.
Referenced by ReportRxOk().
Here is the caller graph for this function:
|
private |
Actually sets the fragmentation threshold, it also checks the validity of the given threshold.
| threshold | the fragmentation threshold |
Definition at line 814 of file wifi-remote-station-manager.cc.
References m_fragmentationThreshold, NS_LOG_FUNCTION, and NS_LOG_WARN.
Referenced by GetTypeId(), and SetFragmentationThreshold().
Here is the caller graph for this function:| WifiTxVector ns3::WifiRemoteStationManager::GetAckTxVector | ( | Mac48Address | address, |
| WifiMode | dataMode | ||
| ) |
| address | |
| dataMode | the transmission mode used to send an ACK we just received |
Definition at line 1082 of file wifi-remote-station-manager.cc.
References DoGetAckTxGuardInterval(), DoGetAckTxNess(), DoGetAckTxNss(), DoGetAckTxPowerLevel(), DoGetAckTxStbc(), GetControlAnswerMode(), ns3::Mac48Address::IsGroup(), NS_ASSERT, and ns3::WifiTxVector::SetMode().
Referenced by ns3::MacLow::GetAckTxVector().
Here is the call graph for this function:
Here is the caller graph for this function:| uint8_t ns3::WifiRemoteStationManager::GetBasicMcs | ( | uint32_t | i | ) | const |
Return the MCS at the given list index.
| i | the position in the list |
Definition at line 1358 of file wifi-remote-station-manager.cc.
References m_bssBasicMcsSet, and NS_ASSERT.
Referenced by AddBasicMcs(), and ns3::ApWifiMac::Receive().
Here is the caller graph for this function:| WifiMode ns3::WifiRemoteStationManager::GetBasicMode | ( | uint32_t | i | ) | const |
Return a basic mode from the set of basic modes.
| i | index of the basic mode in the basic mode set |
Definition at line 1333 of file wifi-remote-station-manager.cc.
References m_bssBasicRateSet, and NS_ASSERT.
Referenced by AddBasicMode(), ns3::MeshWifiInterfaceMac::CheckSupportedRates(), ns3::IdealWifiManager::DoGetRtsTxVector(), GetNonUnicastMode(), ns3::MeshWifiInterfaceMac::GetSupportedRates(), ns3::ApWifiMac::GetSupportedRates(), and ns3::ApWifiMac::Receive().
Here is the caller graph for this function:| WifiTxVector ns3::WifiRemoteStationManager::GetBlockAckTxVector | ( | Mac48Address | address, |
| WifiMode | dataMode | ||
| ) |
| address | |
| dataMode | the transmission mode used to send an ACK we just received |
Definition at line 1095 of file wifi-remote-station-manager.cc.
References DoGetBlockAckTxGuardInterval(), DoGetBlockAckTxNess(), DoGetBlockAckTxNss(), DoGetBlockAckTxPowerLevel(), DoGetBlockAckTxStbc(), GetControlAnswerMode(), ns3::Mac48Address::IsGroup(), NS_ASSERT, and ns3::WifiTxVector::SetMode().
Referenced by ns3::MacLow::GetBlockAckTxVector().
Here is the call graph for this function:
Here is the caller graph for this function:
|
private |
The standard has relatively unambiguous rules for selecting a control response rate (the below is quoted from IEEE 802.11-2012, Section 9.7):
To allow the transmitting STA to calculate the contents of the Duration/ID field, a STA responding to a received frame shall transmit its Control Response frame (either CTS or ACK), other than the BlockAck control frame, at the highest rate in the BSSBasicRateSet parameter that is less than or equal to the rate of the immediately previous frame in the frame exchange sequence (as defined in Annex G) and that is of the same modulation class (see Section 9.7.8) as the received frame...
If no suitable basic rate was found, we search the mandatory rates. The standard (IEEE 802.11-2007, Section 9.6) says:
...If no rate contained in the BSSBasicRateSet parameter meets these conditions, then the control frame sent in response to a received frame shall be transmitted at the highest mandatory rate of the PHY that is less than or equal to the rate of the received frame, and that is of the same modulation class as the received frame. In addition, the Control Response frame shall be sent using the same PHY options as the received frame, unless they conflict with the requirement to use the BSSBasicRateSet parameter.
If we still haven't found a suitable rate for the response then someone has messed up the simulation config. This probably means that the WifiPhyStandard is not set correctly, or that a rate that is not supported by the PHY has been explicitly requested in a WifiRemoteStationManager (or descendant) configuration.
Either way, it is serious - we can either disobey the standard or fail, and I have chosen to do the latter...
Definition at line 914 of file wifi-remote-station-manager.cc.
References GetDefaultMcs(), GetDefaultMode(), ns3::WifiPhy::GetMcs(), ns3::WifiPhy::GetMode(), ns3::WifiMode::GetModulationClass(), ns3::WifiPhy::GetNMcs(), ns3::WifiPhy::GetNModes(), ns3::WifiMode::GetPhyRate(), HasHtSupported(), ns3::WifiMode::IsMandatory(), m_bssBasicMcsSet, m_bssBasicRateSet, m_wifiPhy, ns3::WifiPhy::McsToWifiMode(), NS_FATAL_ERROR, NS_LOG_DEBUG, NS_LOG_FUNCTION, and ns3::WIFI_MOD_CLASS_HT.
Referenced by GetAckTxVector(), GetBlockAckTxVector(), and GetCtsTxVector().
Here is the call graph for this function:
Here is the caller graph for this function:| WifiTxVector ns3::WifiRemoteStationManager::GetCtsToSelfTxVector | ( | const WifiMacHeader * | header, |
| Ptr< const Packet > | packet | ||
| ) |
| header | MAC header |
| packet | the packet to send |
Definition at line 613 of file wifi-remote-station-manager.cc.
References DoGetCtsToSelfTxVector(), ns3::HighLatencyCtsToSelfTxVectorTag::GetCtsToSelfTxVector(), IsLowLatency(), NS_ASSERT, and NS_LOG_FUNCTION.
Referenced by ns3::MacLow::GetCtsToSelfTxVector().
Here is the call graph for this function:
Here is the caller graph for this function:| WifiTxVector ns3::WifiRemoteStationManager::GetCtsTxVector | ( | Mac48Address | address, |
| WifiMode | rtsMode | ||
| ) |
| address | remote address |
| rtsMode | the transmission mode used to send an RTS we just received |
Definition at line 1069 of file wifi-remote-station-manager.cc.
References DoGetCtsTxGuardInterval(), DoGetCtsTxNess(), DoGetCtsTxNss(), DoGetCtsTxPowerLevel(), DoGetCtsTxStbc(), GetControlAnswerMode(), ns3::Mac48Address::IsGroup(), NS_ASSERT, and ns3::WifiTxVector::SetMode().
Referenced by ns3::MacLow::GetCtsTxVector().
Here is the call graph for this function:
Here is the caller graph for this function:| WifiTxVector ns3::WifiRemoteStationManager::GetDataTxVector | ( | Mac48Address | address, |
| const WifiMacHeader * | header, | ||
| Ptr< const Packet > | packet, | ||
| uint32_t | fullPacketSize | ||
| ) |
| address | remote address |
| header | MAC header |
| packet | the packet to send |
| fullPacketSize | the size of the packet after its 802.11 MAC header has been added. |
Definition at line 584 of file wifi-remote-station-manager.cc.
References DoGetDataTxVector(), ns3::HighLatencyDataTxVectorTag::GetDataTxVector(), GetNonUnicastMode(), ns3::Mac48Address::IsGroup(), IsLowLatency(), Lookup(), m_defaultTxPowerLevel, NS_ASSERT, NS_LOG_FUNCTION, ns3::WifiTxVector::SetMode(), ns3::WifiTxVector::SetNess(), ns3::WifiTxVector::SetNss(), ns3::WifiTxVector::SetShortGuardInterval(), ns3::WifiTxVector::SetStbc(), and ns3::WifiTxVector::SetTxPowerLevel().
Referenced by ns3::MacLow::GetDataTxVector().
Here is the call graph for this function:
Here is the caller graph for this function:| uint8_t ns3::WifiRemoteStationManager::GetDefaultMcs | ( | void | ) | const |
Return the default Modulation and Coding Scheme (MCS) index.
Definition at line 1295 of file wifi-remote-station-manager.cc.
References m_defaultTxMcs.
Referenced by GetControlAnswerMode(), LookupState(), and Reset().
Here is the caller graph for this function:| WifiMode ns3::WifiRemoteStationManager::GetDefaultMode | ( | void | ) | const |
Return the default transmission mode.
Definition at line 1290 of file wifi-remote-station-manager.cc.
References m_defaultTxMode.
Referenced by DoGetCtsToSelfTxVector(), ns3::IdealWifiManager::DoGetDataTxVector(), ns3::IdealWifiManager::DoGetRtsTxVector(), GetControlAnswerMode(), LookupState(), and Reset().
Here is the caller graph for this function:| uint8_t ns3::WifiRemoteStationManager::GetDefaultTxPowerLevel | ( | void | ) | const |
Definition at line 1194 of file wifi-remote-station-manager.cc.
References m_defaultTxPowerLevel.
Referenced by DoGetCtsToSelfTxVector(), ns3::AarfWifiManager::DoGetDataTxVector(), ns3::ConstantRateWifiManager::DoGetDataTxVector(), ns3::CaraWifiManager::DoGetDataTxVector(), ns3::AmrrWifiManager::DoGetDataTxVector(), ns3::OnoeWifiManager::DoGetDataTxVector(), ns3::ArfWifiManager::DoGetDataTxVector(), ns3::IdealWifiManager::DoGetDataTxVector(), ns3::RraaWifiManager::DoGetDataTxVector(), ns3::AarfcdWifiManager::DoGetDataTxVector(), ns3::MinstrelWifiManager::DoGetDataTxVector(), ns3::AarfWifiManager::DoGetRtsTxVector(), ns3::ConstantRateWifiManager::DoGetRtsTxVector(), ns3::CaraWifiManager::DoGetRtsTxVector(), ns3::AmrrWifiManager::DoGetRtsTxVector(), ns3::OnoeWifiManager::DoGetRtsTxVector(), ns3::ArfWifiManager::DoGetRtsTxVector(), ns3::IdealWifiManager::DoGetRtsTxVector(), ns3::RraaWifiManager::DoGetRtsTxVector(), ns3::AarfcdWifiManager::DoGetRtsTxVector(), ns3::ParfWifiManager::DoGetRtsTxVector(), ns3::AparfWifiManager::DoGetRtsTxVector(), and ns3::MinstrelWifiManager::DoGetRtsTxVector().
Here is the caller graph for this function:| uint32_t ns3::WifiRemoteStationManager::GetFragmentationThreshold | ( | void | ) | const |
Return the fragmentation threshold.
Definition at line 403 of file wifi-remote-station-manager.cc.
References DoGetFragmentationThreshold().
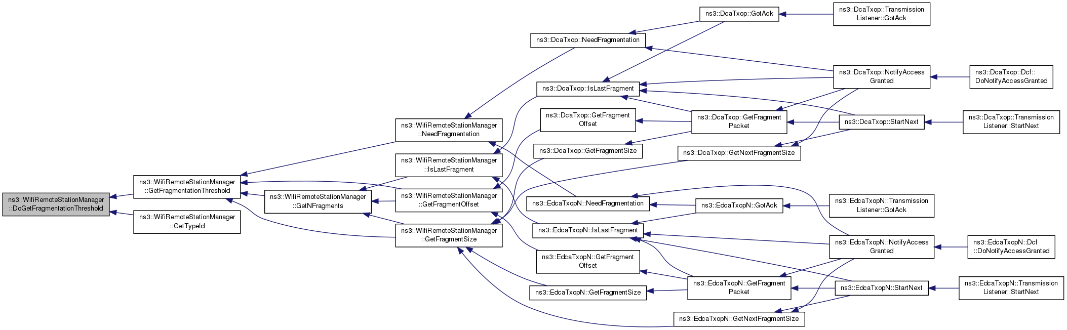
Referenced by GetFragmentOffset(), GetFragmentSize(), GetNFragments(), and NeedFragmentation().
Here is the call graph for this function:
Here is the caller graph for this function:| uint32_t ns3::WifiRemoteStationManager::GetFragmentOffset | ( | Mac48Address | address, |
| const WifiMacHeader * | header, | ||
| Ptr< const Packet > | packet, | ||
| uint32_t | fragmentNumber | ||
| ) |
| address | remote address |
| header | MAC header |
| packet | the packet to send |
| fragmentNumber | the fragment index of the next fragment to send (starts at zero). |
Definition at line 893 of file wifi-remote-station-manager.cc.
References GetFragmentationThreshold(), GetNFragments(), ns3::WifiMacHeader::GetSize(), ns3::Mac48Address::IsGroup(), NS_ASSERT, NS_LOG_DEBUG, NS_LOG_FUNCTION, and ns3::WIFI_MAC_FCS_LENGTH.
Referenced by ns3::DcaTxop::GetFragmentOffset(), and ns3::EdcaTxopN::GetFragmentOffset().
Here is the call graph for this function:
Here is the caller graph for this function:| uint32_t ns3::WifiRemoteStationManager::GetFragmentSize | ( | Mac48Address | address, |
| const WifiMacHeader * | header, | ||
| Ptr< const Packet > | packet, | ||
| uint32_t | fragmentNumber | ||
| ) |
| address | remote address |
| header | MAC header |
| packet | the packet to send |
| fragmentNumber | the fragment index of the next fragment to send (starts at zero). |
Definition at line 866 of file wifi-remote-station-manager.cc.
References GetFragmentationThreshold(), GetNFragments(), ns3::Packet::GetSize(), ns3::WifiMacHeader::GetSize(), ns3::Mac48Address::IsGroup(), NS_ASSERT, NS_LOG_DEBUG, NS_LOG_FUNCTION, and ns3::WIFI_MAC_FCS_LENGTH.
Referenced by ns3::DcaTxop::GetFragmentSize(), ns3::EdcaTxopN::GetFragmentSize(), ns3::DcaTxop::GetNextFragmentSize(), and ns3::EdcaTxopN::GetNextFragmentSize().
Here is the call graph for this function:
Here is the caller graph for this function:
|
protected |
Return whether the station supports Greenfield or not.
| station | the station being queried |
Definition at line 1420 of file wifi-remote-station-manager.cc.
References ns3::WifiRemoteStationState::m_greenfield, and ns3::WifiRemoteStation::m_state.
| bool ns3::WifiRemoteStationManager::GetGreenfieldSupported | ( | Mac48Address | address | ) | const |
Return whether the station supports Greenfield or not.
| address | the address of the station |
Definition at line 1285 of file wifi-remote-station-manager.cc.
References LookupState(), and ns3::WifiRemoteStationState::m_greenfield.
Referenced by ns3::MacLow::CalculateOverallTxTime(), ns3::MacLow::CalculateTransmissionTime(), ns3::MacLow::SendDataAfterCts(), ns3::MacLow::SendDataPacket(), ns3::MacLow::SendRtsForPacket(), ns3::MacLow::StartDataTxTimers(), and ns3::MacLow::StopMpduAggregation().
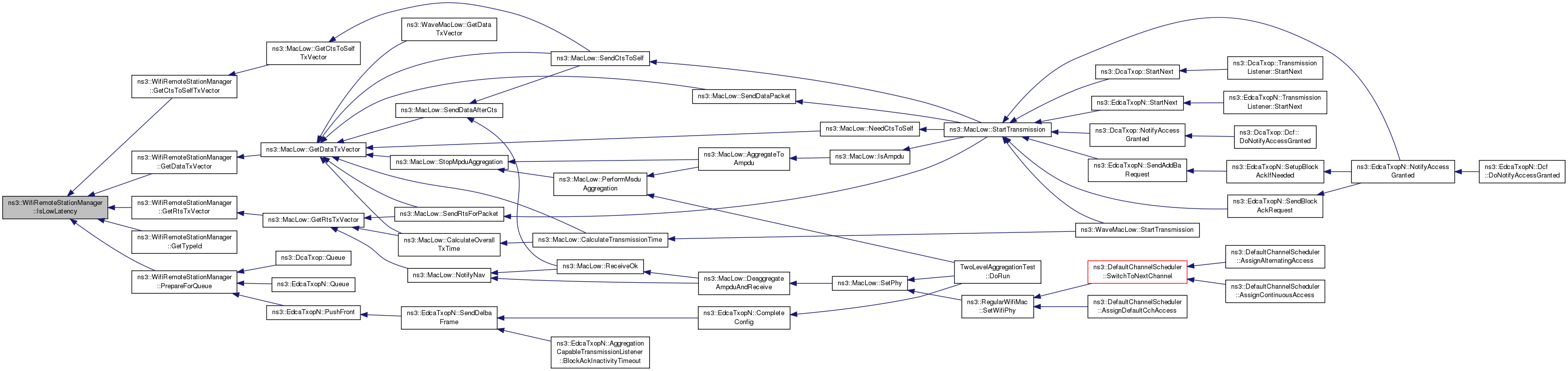
Here is the call graph for this function:
Here is the caller graph for this function:| WifiRemoteStationInfo ns3::WifiRemoteStationManager::GetInfo | ( | Mac48Address | address | ) |
| address | of the remote station |
Definition at line 1201 of file wifi-remote-station-manager.cc.
References LookupState(), and ns3::WifiRemoteStationState::m_info.
Here is the call graph for this function:
|
protected |
Return the long retry limit of the given station.
| station | the station being queried |
Definition at line 1462 of file wifi-remote-station-manager.cc.
References ns3::WifiRemoteStation::m_slrc.
Referenced by ns3::AarfWifiManager::DoGetDataTxVector(), ns3::ConstantRateWifiManager::DoGetDataTxVector(), ns3::CaraWifiManager::DoGetDataTxVector(), ns3::AmrrWifiManager::DoGetDataTxVector(), ns3::OnoeWifiManager::DoGetDataTxVector(), ns3::ArfWifiManager::DoGetDataTxVector(), ns3::IdealWifiManager::DoGetDataTxVector(), ns3::RraaWifiManager::DoGetDataTxVector(), ns3::AarfcdWifiManager::DoGetDataTxVector(), ns3::ParfWifiManager::DoGetDataTxVector(), ns3::AparfWifiManager::DoGetDataTxVector(), ns3::MinstrelWifiManager::DoGetDataTxVector(), ns3::AarfWifiManager::DoGetRtsTxVector(), ns3::CaraWifiManager::DoGetRtsTxVector(), ns3::AmrrWifiManager::DoGetRtsTxVector(), and ns3::ArfWifiManager::DoGetRtsTxVector().
Here is the caller graph for this function:Return the WifiMac.
Definition at line 1456 of file wifi-remote-station-manager.cc.
References m_wifiMac.
Referenced by ns3::MinstrelWifiManager::CalculateTimeUnicastPacket().
Here is the caller graph for this function:| uint32_t ns3::WifiRemoteStationManager::GetMaxSlrc | ( | void | ) | const |
Return the maximum STA long retry count (SLRC).
Definition at line 393 of file wifi-remote-station-manager.cc.
References m_maxSlrc.
Referenced by NeedDataRetransmission().
Here is the caller graph for this function:| uint32_t ns3::WifiRemoteStationManager::GetMaxSsrc | ( | void | ) | const |
Return the maximum STA short retry count (SSRC).
Definition at line 388 of file wifi-remote-station-manager.cc.
References m_maxSsrc.
Referenced by NeedRtsRetransmission().
Here is the caller graph for this function:
|
protected |
Return the MCS index supported by the specified station at the specified index.
| station | the station being queried |
| i | the index |
Definition at line 1409 of file wifi-remote-station-manager.cc.
References GetNMcsSupported(), ns3::WifiRemoteStationState::m_operationalMcsSet, ns3::WifiRemoteStation::m_state, and NS_ASSERT.
Here is the call graph for this function:| uint32_t ns3::WifiRemoteStationManager::GetNBasicMcs | ( | void | ) | const |
Return the number of basic MCS index.
Definition at line 1353 of file wifi-remote-station-manager.cc.
References m_bssBasicMcsSet.
Referenced by AddBasicMcs(), and ns3::ApWifiMac::Receive().
Here is the caller graph for this function:| uint32_t ns3::WifiRemoteStationManager::GetNBasicModes | ( | void | ) | const |
Return the number of basic modes we support.
Definition at line 1328 of file wifi-remote-station-manager.cc.
References m_bssBasicRateSet.
Referenced by AddBasicMode(), ns3::MeshWifiInterfaceMac::CheckSupportedRates(), ns3::IdealWifiManager::DoGetRtsTxVector(), ns3::MeshWifiInterfaceMac::GetSupportedRates(), ns3::ApWifiMac::GetSupportedRates(), and ns3::ApWifiMac::Receive().
Here is the caller graph for this function:
|
protected |
| station | the station being queried |
Definition at line 1440 of file wifi-remote-station-manager.cc.
References ns3::WifiRemoteStationState::m_ness, and ns3::WifiRemoteStation::m_state.
Referenced by ns3::AarfWifiManager::DoGetDataTxVector(), ns3::ConstantRateWifiManager::DoGetDataTxVector(), ns3::CaraWifiManager::DoGetDataTxVector(), ns3::AmrrWifiManager::DoGetDataTxVector(), ns3::OnoeWifiManager::DoGetDataTxVector(), ns3::ArfWifiManager::DoGetDataTxVector(), ns3::IdealWifiManager::DoGetDataTxVector(), ns3::RraaWifiManager::DoGetDataTxVector(), ns3::AarfcdWifiManager::DoGetDataTxVector(), ns3::MinstrelWifiManager::DoGetDataTxVector(), ns3::AarfWifiManager::DoGetRtsTxVector(), ns3::ConstantRateWifiManager::DoGetRtsTxVector(), ns3::CaraWifiManager::DoGetRtsTxVector(), ns3::AmrrWifiManager::DoGetRtsTxVector(), ns3::OnoeWifiManager::DoGetRtsTxVector(), ns3::ArfWifiManager::DoGetRtsTxVector(), ns3::IdealWifiManager::DoGetRtsTxVector(), ns3::RraaWifiManager::DoGetRtsTxVector(), ns3::AarfcdWifiManager::DoGetRtsTxVector(), and ns3::MinstrelWifiManager::DoGetRtsTxVector().
Here is the caller graph for this function:
|
private |
Return the number of fragments needed for the given packet.
| header | MAC header |
| packet | the packet to be fragmented |
Definition at line 850 of file wifi-remote-station-manager.cc.
References GetFragmentationThreshold(), ns3::Packet::GetSize(), ns3::WifiMacHeader::GetSize(), NS_LOG_DEBUG, NS_LOG_FUNCTION, and ns3::WIFI_MAC_FCS_LENGTH.
Referenced by GetFragmentOffset(), GetFragmentSize(), and IsLastFragment().
Here is the call graph for this function:
Here is the caller graph for this function:
|
protected |
Return the number of MCS supported by the given station.
| station | the station being queried |
Definition at line 1472 of file wifi-remote-station-manager.cc.
References ns3::WifiRemoteStationState::m_operationalMcsSet, and ns3::WifiRemoteStation::m_state.
Referenced by GetMcsSupported().
Here is the caller graph for this function:| WifiMode ns3::WifiRemoteStationManager::GetNonUnicastMode | ( | void | ) | const |
Return a mode for non-unicast packets.
Definition at line 1365 of file wifi-remote-station-manager.cc.
References GetBasicMode(), and m_nonUnicastMode.
Referenced by GetDataTxVector().
Here is the call graph for this function:
Here is the caller graph for this function:
|
protected |
Return the number of modes supported by the given station.
| station | the station being queried |
Definition at line 1467 of file wifi-remote-station-manager.cc.
References ns3::WifiRemoteStationState::m_operationalRateSet, and ns3::WifiRemoteStation::m_state.
Referenced by ns3::ParfWifiManager::CheckInit(), ns3::AparfWifiManager::CheckInit(), ns3::MinstrelWifiManager::CheckInit(), ns3::AmrrWifiManager::DoGetDataTxVector(), ns3::OnoeWifiManager::DoGetDataTxVector(), ns3::IdealWifiManager::DoGetDataTxVector(), ns3::AarfWifiManager::DoReportDataOk(), ns3::CaraWifiManager::DoReportDataOk(), ns3::AarfcdWifiManager::DoReportDataOk(), ns3::RraaWifiManager::GetMaxRate(), GetSupported(), ns3::AmrrWifiManager::IncreaseRate(), ns3::AmrrWifiManager::IsMaxRate(), ns3::AmrrWifiManager::UpdateMode(), and ns3::OnoeWifiManager::UpdateMode().
Here is the caller graph for this function:
|
protected |
Return the number of receive antenna the station has.
| station | the station being queried |
Definition at line 1430 of file wifi-remote-station-manager.cc.
References ns3::WifiRemoteStationState::m_rx, and ns3::WifiRemoteStation::m_state.
Referenced by ns3::AarfWifiManager::DoGetDataTxVector(), ns3::ConstantRateWifiManager::DoGetDataTxVector(), ns3::CaraWifiManager::DoGetDataTxVector(), ns3::AmrrWifiManager::DoGetDataTxVector(), ns3::OnoeWifiManager::DoGetDataTxVector(), ns3::ArfWifiManager::DoGetDataTxVector(), ns3::IdealWifiManager::DoGetDataTxVector(), ns3::RraaWifiManager::DoGetDataTxVector(), ns3::AarfcdWifiManager::DoGetDataTxVector(), ns3::ParfWifiManager::DoGetDataTxVector(), ns3::AparfWifiManager::DoGetDataTxVector(), ns3::MinstrelWifiManager::DoGetDataTxVector(), ns3::AarfWifiManager::DoGetRtsTxVector(), ns3::ConstantRateWifiManager::DoGetRtsTxVector(), ns3::CaraWifiManager::DoGetRtsTxVector(), ns3::AmrrWifiManager::DoGetRtsTxVector(), ns3::OnoeWifiManager::DoGetRtsTxVector(), ns3::ArfWifiManager::DoGetRtsTxVector(), ns3::IdealWifiManager::DoGetRtsTxVector(), ns3::RraaWifiManager::DoGetRtsTxVector(), ns3::AarfcdWifiManager::DoGetRtsTxVector(), ns3::ParfWifiManager::DoGetRtsTxVector(), ns3::AparfWifiManager::DoGetRtsTxVector(), and ns3::MinstrelWifiManager::DoGetRtsTxVector().
Here is the caller graph for this function:| uint32_t ns3::WifiRemoteStationManager::GetNumberOfTransmitAntennas | ( | void | ) |
Definition at line 1484 of file wifi-remote-station-manager.cc.
References ns3::WifiPhy::GetNumberOfTransmitAntennas(), and m_wifiPhy.
Referenced by DoGetCtsToSelfTxVector(), ns3::AarfWifiManager::DoGetDataTxVector(), ns3::ConstantRateWifiManager::DoGetDataTxVector(), ns3::CaraWifiManager::DoGetDataTxVector(), ns3::AmrrWifiManager::DoGetDataTxVector(), ns3::OnoeWifiManager::DoGetDataTxVector(), ns3::ArfWifiManager::DoGetDataTxVector(), ns3::IdealWifiManager::DoGetDataTxVector(), ns3::RraaWifiManager::DoGetDataTxVector(), ns3::AarfcdWifiManager::DoGetDataTxVector(), ns3::ParfWifiManager::DoGetDataTxVector(), ns3::AparfWifiManager::DoGetDataTxVector(), ns3::MinstrelWifiManager::DoGetDataTxVector(), ns3::AarfWifiManager::DoGetRtsTxVector(), ns3::ConstantRateWifiManager::DoGetRtsTxVector(), ns3::CaraWifiManager::DoGetRtsTxVector(), ns3::AmrrWifiManager::DoGetRtsTxVector(), ns3::OnoeWifiManager::DoGetRtsTxVector(), ns3::ArfWifiManager::DoGetRtsTxVector(), ns3::IdealWifiManager::DoGetRtsTxVector(), ns3::RraaWifiManager::DoGetRtsTxVector(), ns3::AarfcdWifiManager::DoGetRtsTxVector(), ns3::ParfWifiManager::DoGetRtsTxVector(), ns3::AparfWifiManager::DoGetRtsTxVector(), and ns3::MinstrelWifiManager::DoGetRtsTxVector().
Here is the call graph for this function:
Here is the caller graph for this function:
|
protected |
Return the number of transmit antenna the station has.
| station | the station being queried |
Definition at line 1435 of file wifi-remote-station-manager.cc.
References ns3::WifiRemoteStation::m_state, and ns3::WifiRemoteStationState::m_tx.
Return the WifiPhy.
Definition at line 1451 of file wifi-remote-station-manager.cc.
References m_wifiPhy.
| uint32_t ns3::WifiRemoteStationManager::GetRtsCtsThreshold | ( | void | ) | const |
Return the RTS threshold.
Definition at line 398 of file wifi-remote-station-manager.cc.
References m_rtsCtsThreshold.
Referenced by NeedRts().
Here is the caller graph for this function:| WifiTxVector ns3::WifiRemoteStationManager::GetRtsTxVector | ( | Mac48Address | address, |
| const WifiMacHeader * | header, | ||
| Ptr< const Packet > | packet | ||
| ) |
| address | remote address |
| header | MAC header |
| packet | the packet to send |
Definition at line 638 of file wifi-remote-station-manager.cc.
References DoGetRtsTxVector(), ns3::HighLatencyRtsTxVectorTag::GetRtsTxVector(), ns3::Mac48Address::IsGroup(), IsLowLatency(), Lookup(), NS_ASSERT, and NS_LOG_FUNCTION.
Referenced by ns3::MacLow::GetRtsTxVector().
Here is the call graph for this function:
Here is the caller graph for this function:
|
protected |
Return whether the given station supports short guard interval.
| station | the station being queried |
Definition at line 1415 of file wifi-remote-station-manager.cc.
References ns3::WifiRemoteStationState::m_shortGuardInterval, and ns3::WifiRemoteStation::m_state.
Referenced by ns3::AarfWifiManager::DoGetDataTxVector(), ns3::ConstantRateWifiManager::DoGetDataTxVector(), ns3::CaraWifiManager::DoGetDataTxVector(), ns3::AmrrWifiManager::DoGetDataTxVector(), ns3::OnoeWifiManager::DoGetDataTxVector(), ns3::ArfWifiManager::DoGetDataTxVector(), ns3::IdealWifiManager::DoGetDataTxVector(), ns3::RraaWifiManager::DoGetDataTxVector(), ns3::AarfcdWifiManager::DoGetDataTxVector(), ns3::ParfWifiManager::DoGetDataTxVector(), ns3::AparfWifiManager::DoGetDataTxVector(), ns3::MinstrelWifiManager::DoGetDataTxVector(), ns3::AarfWifiManager::DoGetRtsTxVector(), ns3::ConstantRateWifiManager::DoGetRtsTxVector(), ns3::CaraWifiManager::DoGetRtsTxVector(), ns3::AmrrWifiManager::DoGetRtsTxVector(), ns3::OnoeWifiManager::DoGetRtsTxVector(), ns3::ArfWifiManager::DoGetRtsTxVector(), ns3::IdealWifiManager::DoGetRtsTxVector(), ns3::RraaWifiManager::DoGetRtsTxVector(), ns3::AarfcdWifiManager::DoGetRtsTxVector(), ns3::ParfWifiManager::DoGetRtsTxVector(), ns3::AparfWifiManager::DoGetRtsTxVector(), and ns3::MinstrelWifiManager::DoGetRtsTxVector().
Here is the caller graph for this function:
|
protected |
Return the short retry limit of the given station.
| station | the station being queried |
Definition at line 1445 of file wifi-remote-station-manager.cc.
References ns3::WifiRemoteStation::m_ssrc.
Referenced by ns3::ConstantRateWifiManager::DoGetRtsTxVector(), ns3::OnoeWifiManager::DoGetRtsTxVector(), ns3::IdealWifiManager::DoGetRtsTxVector(), ns3::RraaWifiManager::DoGetRtsTxVector(), ns3::AarfcdWifiManager::DoGetRtsTxVector(), ns3::ParfWifiManager::DoGetRtsTxVector(), ns3::AparfWifiManager::DoGetRtsTxVector(), and ns3::MinstrelWifiManager::DoGetRtsTxVector().
Here is the caller graph for this function:
|
protected |
Return whether the given station supports space-time block coding (STBC).
| station | the station being queried |
Definition at line 1425 of file wifi-remote-station-manager.cc.
References ns3::WifiRemoteStation::m_state, and ns3::WifiRemoteStationState::m_stbc.
Referenced by ns3::AarfWifiManager::DoGetDataTxVector(), ns3::ConstantRateWifiManager::DoGetDataTxVector(), ns3::CaraWifiManager::DoGetDataTxVector(), ns3::AmrrWifiManager::DoGetDataTxVector(), ns3::OnoeWifiManager::DoGetDataTxVector(), ns3::ArfWifiManager::DoGetDataTxVector(), ns3::IdealWifiManager::DoGetDataTxVector(), ns3::RraaWifiManager::DoGetDataTxVector(), ns3::AarfcdWifiManager::DoGetDataTxVector(), ns3::ParfWifiManager::DoGetDataTxVector(), ns3::AparfWifiManager::DoGetDataTxVector(), ns3::MinstrelWifiManager::DoGetDataTxVector(), ns3::AarfWifiManager::DoGetRtsTxVector(), ns3::ConstantRateWifiManager::DoGetRtsTxVector(), ns3::CaraWifiManager::DoGetRtsTxVector(), ns3::AmrrWifiManager::DoGetRtsTxVector(), ns3::OnoeWifiManager::DoGetRtsTxVector(), ns3::ArfWifiManager::DoGetRtsTxVector(), ns3::IdealWifiManager::DoGetRtsTxVector(), ns3::RraaWifiManager::DoGetRtsTxVector(), ns3::AarfcdWifiManager::DoGetRtsTxVector(), ns3::ParfWifiManager::DoGetRtsTxVector(), ns3::AparfWifiManager::DoGetRtsTxVector(), and ns3::MinstrelWifiManager::DoGetRtsTxVector().
Here is the caller graph for this function:
|
protected |
Return whether mode associated with the specified station at the specified index.
| station | the station being queried |
| i | the index |
Definition at line 1403 of file wifi-remote-station-manager.cc.
References GetNSupported(), ns3::WifiRemoteStationState::m_operationalRateSet, ns3::WifiRemoteStation::m_state, and NS_ASSERT.
Referenced by ns3::AarfWifiManager::DoGetDataTxVector(), ns3::CaraWifiManager::DoGetDataTxVector(), ns3::AmrrWifiManager::DoGetDataTxVector(), ns3::OnoeWifiManager::DoGetDataTxVector(), ns3::ArfWifiManager::DoGetDataTxVector(), ns3::IdealWifiManager::DoGetDataTxVector(), ns3::RraaWifiManager::DoGetDataTxVector(), ns3::AarfcdWifiManager::DoGetDataTxVector(), ns3::ParfWifiManager::DoGetDataTxVector(), ns3::AparfWifiManager::DoGetDataTxVector(), ns3::MinstrelWifiManager::DoGetDataTxVector(), ns3::AarfWifiManager::DoGetRtsTxVector(), ns3::CaraWifiManager::DoGetRtsTxVector(), ns3::AmrrWifiManager::DoGetRtsTxVector(), ns3::OnoeWifiManager::DoGetRtsTxVector(), ns3::ArfWifiManager::DoGetRtsTxVector(), ns3::RraaWifiManager::DoGetRtsTxVector(), ns3::AarfcdWifiManager::DoGetRtsTxVector(), ns3::ParfWifiManager::DoGetRtsTxVector(), ns3::AparfWifiManager::DoGetRtsTxVector(), ns3::MinstrelWifiManager::DoGetRtsTxVector(), ns3::MinstrelWifiManager::FindRate(), ns3::RraaWifiManager::GetThresholds(), ns3::MinstrelWifiManager::PrintTable(), ns3::MinstrelWifiManager::RateInit(), and ns3::MinstrelWifiManager::UpdateStats().
Here is the call graph for this function:
Here is the caller graph for this function:
|
static |
Definition at line 259 of file wifi-remote-station-manager.cc.
References DoGetFragmentationThreshold(), DoSetFragmentationThreshold(), IsLowLatency(), m_defaultTxPowerLevel, m_macTxDataFailed, m_macTxFinalDataFailed, m_macTxFinalRtsFailed, m_macTxRtsFailed, m_maxSlrc, m_maxSsrc, m_nonUnicastMode, m_rtsCtsThreshold, ns3::MakeBooleanAccessor(), ns3::MakeBooleanChecker(), ns3::MakeTraceSourceAccessor(), ns3::MakeUintegerAccessor(), ns3::MakeWifiModeAccessor(), ns3::MakeWifiModeChecker(), and ns3::TypeId::SetParent().
Here is the call graph for this function:| bool ns3::WifiRemoteStationManager::HasHtSupported | ( | void | ) | const |
Return whether the device has HT capability support enabled.
Definition at line 383 of file wifi-remote-station-manager.cc.
References m_htSupported.
Referenced by ns3::BlockAckManager::CreateAgreement(), GetControlAnswerMode(), NeedCtsToSelf(), ns3::MacLow::ReceiveMpdu(), ns3::MacLow::SendBlockAckAfterBlockAckRequest(), SetupPhy(), and ns3::MacLow::StartDataTxTimers().
Here is the caller graph for this function:| bool ns3::WifiRemoteStationManager::IsAssociated | ( | Mac48Address | address | ) | const |
Return whether the station associated.
| address | the address of the station |
Definition at line 514 of file wifi-remote-station-manager.cc.
References ns3::WifiRemoteStationState::GOT_ASSOC_TX_OK, ns3::Mac48Address::IsGroup(), LookupState(), and ns3::WifiRemoteStationState::m_state.
Referenced by ns3::ApWifiMac::Enqueue(), and ns3::ApWifiMac::Receive().
Here is the call graph for this function:
Here is the caller graph for this function:| bool ns3::WifiRemoteStationManager::IsBrandNew | ( | Mac48Address | address | ) | const |
Return whether the station state is brand new.
| address | the address of the station |
Definition at line 505 of file wifi-remote-station-manager.cc.
References ns3::WifiRemoteStationState::BRAND_NEW, ns3::Mac48Address::IsGroup(), LookupState(), and ns3::WifiRemoteStationState::m_state.
Referenced by ns3::AdhocWifiMac::Enqueue(), ns3::OcbWifiMac::Enqueue(), and ns3::MeshWifiInterfaceMac::ForwardDown().
Here is the call graph for this function:
Here is the caller graph for this function:| bool ns3::WifiRemoteStationManager::IsLastFragment | ( | Mac48Address | address, |
| const WifiMacHeader * | header, | ||
| Ptr< const Packet > | packet, | ||
| uint32_t | fragmentNumber | ||
| ) |
| address | remote address |
| header | MAC header |
| packet | the packet to send |
| fragmentNumber | the fragment index of the next fragment to send (starts at zero). |
Definition at line 904 of file wifi-remote-station-manager.cc.
References GetNFragments(), ns3::Mac48Address::IsGroup(), NS_ASSERT, NS_LOG_DEBUG, and NS_LOG_FUNCTION.
Referenced by ns3::DcaTxop::IsLastFragment(), and ns3::EdcaTxopN::IsLastFragment().
Here is the call graph for this function:
Here is the caller graph for this function:
|
privatepure virtual |
Note: In this context, low vs high latency is defined in IEEE 802.11 Rate Adaptation: A Practical Approach, by M. Lacage, M.H. Manshaei, and T. Turletti.
Implemented in ns3::MinstrelWifiManager, ns3::AparfWifiManager, ns3::ParfWifiManager, ns3::AarfcdWifiManager, ns3::RraaWifiManager, ns3::IdealWifiManager, ns3::ArfWifiManager, ns3::OnoeWifiManager, ns3::CaraWifiManager, ns3::AmrrWifiManager, ns3::ConstantRateWifiManager, and ns3::AarfWifiManager.
Referenced by GetCtsToSelfTxVector(), GetDataTxVector(), GetRtsTxVector(), GetTypeId(), and PrepareForQueue().
Here is the caller graph for this function:| bool ns3::WifiRemoteStationManager::IsWaitAssocTxOk | ( | Mac48Address | address | ) | const |
Return whether we are waiting for an ACK for the association response we sent.
| address | the address of the station |
Definition at line 523 of file wifi-remote-station-manager.cc.
References ns3::Mac48Address::IsGroup(), LookupState(), ns3::WifiRemoteStationState::m_state, and ns3::WifiRemoteStationState::WAIT_ASSOC_TX_OK.
Referenced by ns3::ApWifiMac::TxFailed(), and ns3::ApWifiMac::TxOk().
Here is the call graph for this function:
Here is the caller graph for this function:
|
private |
Return the station associated with the given address and TID.
| address | the address of the station |
| tid | the TID |
Definition at line 1249 of file wifi-remote-station-manager.cc.
References DoCreateStation(), LookupState(), ns3::WifiRemoteStation::m_slrc, ns3::WifiRemoteStation::m_ssrc, ns3::WifiRemoteStation::m_state, m_stations, ns3::WifiRemoteStation::m_tid, and NS_LOG_FUNCTION.
Referenced by GetDataTxVector(), GetRtsTxVector(), Lookup(), NeedDataRetransmission(), NeedFragmentation(), NeedRts(), NeedRtsRetransmission(), PrepareForQueue(), ReportDataFailed(), ReportDataOk(), ReportFinalDataFailed(), ReportFinalRtsFailed(), ReportRtsFailed(), ReportRtsOk(), and ReportRxOk().
Here is the call graph for this function:
Here is the caller graph for this function:
|
private |
Find a remote station by its remote address and TID taken from MAC header.
Return the station associated with the given address and MAC header. It simply gets TID from the MAC header and calls Lookup with tid.
| address | the address of the station |
| header | MAC header |
Definition at line 1235 of file wifi-remote-station-manager.cc.
References ns3::WifiMacHeader::GetQosTid(), ns3::WifiMacHeader::IsQosData(), and Lookup().
Here is the call graph for this function:
|
private |
Return the state of the station associated with the given address.
| address | the address of the station |
Definition at line 1208 of file wifi-remote-station-manager.cc.
References first::address, ns3::WifiRemoteStationState::BRAND_NEW, GetDefaultMcs(), GetDefaultMode(), ns3::WifiPhy::GetGreenfield(), ns3::WifiPhy::GetGuardInterval(), ns3::WifiRemoteStationState::m_address, ns3::WifiRemoteStationState::m_greenfield, ns3::WifiRemoteStationState::m_ness, ns3::WifiRemoteStationState::m_operationalMcsSet, ns3::WifiRemoteStationState::m_operationalRateSet, ns3::WifiRemoteStationState::m_rx, ns3::WifiRemoteStationState::m_shortGuardInterval, ns3::WifiRemoteStationState::m_state, m_states, ns3::WifiRemoteStationState::m_stbc, ns3::WifiRemoteStationState::m_tx, m_wifiPhy, NS_LOG_DEBUG, and NS_LOG_FUNCTION.
Referenced by AddAllSupportedModes(), AddStationHtCapabilities(), AddSupportedMcs(), AddSupportedMode(), GetGreenfieldSupported(), GetInfo(), IsAssociated(), IsBrandNew(), IsWaitAssocTxOk(), Lookup(), RecordDisassociated(), RecordGotAssocTxFailed(), RecordGotAssocTxOk(), RecordWaitAssocTxOk(), and Reset().
Here is the call graph for this function:
Here is the caller graph for this function:| bool ns3::WifiRemoteStationManager::NeedCtsToSelf | ( | WifiTxVector | txVector | ) |
Return if we need to do Cts-to-self before sending a DATA.
| txVector | the TXVECTOR of the packet to be sent |
Definition at line 745 of file wifi-remote-station-manager.cc.
References ns3::WifiTxVector::GetMode(), HasHtSupported(), m_bssBasicMcsSet, m_bssBasicRateSet, m_wifiPhy, NS_LOG_DEBUG, NS_LOG_FUNCTION, and ns3::WifiPhy::WifiModeToMcs().
Referenced by ns3::MacLow::NeedCtsToSelf().
Here is the call graph for this function:
Here is the caller graph for this function:| bool ns3::WifiRemoteStationManager::NeedDataRetransmission | ( | Mac48Address | address, |
| const WifiMacHeader * | header, | ||
| Ptr< const Packet > | packet | ||
| ) |
| address | remote address |
| header | MAC header |
| packet | the packet to send |
Definition at line 788 of file wifi-remote-station-manager.cc.
References DoNeedDataRetransmission(), GetMaxSlrc(), ns3::Mac48Address::IsGroup(), Lookup(), NS_ASSERT, NS_LOG_DEBUG, and NS_LOG_FUNCTION.
Referenced by ns3::DcaTxop::NeedDataRetransmission(), and ns3::EdcaTxopN::NeedDataRetransmission().
Here is the call graph for this function:
Here is the caller graph for this function:| bool ns3::WifiRemoteStationManager::NeedFragmentation | ( | Mac48Address | address, |
| const WifiMacHeader * | header, | ||
| Ptr< const Packet > | packet | ||
| ) |
| address | remote address |
| header | MAC header |
| packet | the packet to send |
Definition at line 799 of file wifi-remote-station-manager.cc.
References DoNeedFragmentation(), GetFragmentationThreshold(), ns3::Packet::GetSize(), ns3::WifiMacHeader::GetSize(), ns3::Mac48Address::IsGroup(), Lookup(), NS_LOG_DEBUG, NS_LOG_FUNCTION, and ns3::WIFI_MAC_FCS_LENGTH.
Referenced by ns3::DcaTxop::NeedFragmentation(), and ns3::EdcaTxopN::NeedFragmentation().
Here is the call graph for this function:
Here is the caller graph for this function:| bool ns3::WifiRemoteStationManager::NeedRts | ( | Mac48Address | address, |
| const WifiMacHeader * | header, | ||
| Ptr< const Packet > | packet | ||
| ) |
| address | remote address |
| header | MAC header |
| packet | the packet to send |
Definition at line 733 of file wifi-remote-station-manager.cc.
References DoNeedRts(), GetRtsCtsThreshold(), ns3::Packet::GetSize(), ns3::WifiMacHeader::GetSize(), ns3::Mac48Address::IsGroup(), Lookup(), NS_LOG_FUNCTION, and ns3::WIFI_MAC_FCS_LENGTH.
Referenced by ns3::DcaTxop::NeedRts(), and ns3::EdcaTxopN::NeedRts().
Here is the call graph for this function:
Here is the caller graph for this function:| bool ns3::WifiRemoteStationManager::NeedRtsRetransmission | ( | Mac48Address | address, |
| const WifiMacHeader * | header, | ||
| Ptr< const Packet > | packet | ||
| ) |
| address | remote address |
| header | MAC header |
| packet | the packet to send |
Definition at line 777 of file wifi-remote-station-manager.cc.
References DoNeedRtsRetransmission(), GetMaxSsrc(), ns3::Mac48Address::IsGroup(), Lookup(), NS_ASSERT, NS_LOG_DEBUG, and NS_LOG_FUNCTION.
Referenced by ns3::DcaTxop::NeedRtsRetransmission(), and ns3::EdcaTxopN::NeedRtsRetransmission().
Here is the call graph for this function:
Here is the caller graph for this function:| void ns3::WifiRemoteStationManager::PrepareForQueue | ( | Mac48Address | address, |
| const WifiMacHeader * | header, | ||
| Ptr< const Packet > | packet, | ||
| uint32_t | fullPacketSize | ||
| ) |
| address | remote address |
| header | MAC header |
| packet | the packet to queue |
| fullPacketSize | the size of the packet after its 802.11 MAC header has been added. |
This method is typically invoked just before queuing a packet for transmission. It is a no-op unless the IsLowLatency attribute of the attached ns3::WifiRemoteStationManager is set to false, in which case, the tx parameters of the packet are calculated and stored in the packet as a tag. These tx parameters are later retrieved from GetDadaMode and GetRtsMode.
Definition at line 556 of file wifi-remote-station-manager.cc.
References ns3::Packet::AddPacketTag(), data, DoGetCtsToSelfTxVector(), DoGetDataTxVector(), DoGetRtsTxVector(), ns3::Mac48Address::IsGroup(), IsLowLatency(), Lookup(), and NS_LOG_FUNCTION.
Referenced by ns3::EdcaTxopN::PushFront(), ns3::DcaTxop::Queue(), and ns3::EdcaTxopN::Queue().
Here is the call graph for this function:
Here is the caller graph for this function:| void ns3::WifiRemoteStationManager::RecordDisassociated | ( | Mac48Address | address | ) |
Records that the STA was disassociated.
| address | the address of the station |
Definition at line 550 of file wifi-remote-station-manager.cc.
References ns3::WifiRemoteStationState::DISASSOC, ns3::Mac48Address::IsGroup(), LookupState(), ns3::WifiRemoteStationState::m_state, and NS_ASSERT.
Referenced by ns3::AdhocWifiMac::Enqueue(), ns3::OcbWifiMac::Enqueue(), ns3::MeshWifiInterfaceMac::ForwardDown(), and ns3::ApWifiMac::Receive().
Here is the call graph for this function:
Here is the caller graph for this function:| void ns3::WifiRemoteStationManager::RecordGotAssocTxFailed | ( | Mac48Address | address | ) |
Records that we missed an ACK for the association response we sent.
| address | the address of the station |
Definition at line 544 of file wifi-remote-station-manager.cc.
References ns3::WifiRemoteStationState::DISASSOC, ns3::Mac48Address::IsGroup(), LookupState(), ns3::WifiRemoteStationState::m_state, and NS_ASSERT.
Referenced by ns3::ApWifiMac::TxFailed().
Here is the call graph for this function:
Here is the caller graph for this function:| void ns3::WifiRemoteStationManager::RecordGotAssocTxOk | ( | Mac48Address | address | ) |
Records that we got an ACK for the association response we sent.
| address | the address of the station |
Definition at line 538 of file wifi-remote-station-manager.cc.
References ns3::WifiRemoteStationState::GOT_ASSOC_TX_OK, ns3::Mac48Address::IsGroup(), LookupState(), ns3::WifiRemoteStationState::m_state, and NS_ASSERT.
Referenced by ns3::ApWifiMac::TxOk().
Here is the call graph for this function:
Here is the caller graph for this function:| void ns3::WifiRemoteStationManager::RecordWaitAssocTxOk | ( | Mac48Address | address | ) |
Records that we are waiting for an ACK for the association response we sent.
| address | the address of the station |
Definition at line 532 of file wifi-remote-station-manager.cc.
References ns3::Mac48Address::IsGroup(), LookupState(), ns3::WifiRemoteStationState::m_state, NS_ASSERT, and ns3::WifiRemoteStationState::WAIT_ASSOC_TX_OK.
Referenced by ns3::ApWifiMac::Receive().
Here is the call graph for this function:
Here is the caller graph for this function:| void ns3::WifiRemoteStationManager::ReportDataFailed | ( | Mac48Address | address, |
| const WifiMacHeader * | header | ||
| ) |
Should be invoked whenever the AckTimeout associated to a transmission attempt expires.
| address | the address of the receiver |
| header | MAC header of the DATA packet |
Definition at line 667 of file wifi-remote-station-manager.cc.
References DoReportDataFailed(), ns3::Mac48Address::IsGroup(), Lookup(), m_macTxDataFailed, NS_ASSERT, and NS_LOG_FUNCTION.
Referenced by ns3::MacLow::BlockAckTimeout(), ns3::MacLow::FastAckTimeout(), ns3::MacLow::NormalAckTimeout(), ns3::BlockAckManager::NotifyGotBlockAck(), and ns3::MacLow::SuperFastAckTimeout().
Here is the call graph for this function:
Here is the caller graph for this function:| void ns3::WifiRemoteStationManager::ReportDataOk | ( | Mac48Address | address, |
| const WifiMacHeader * | header, | ||
| double | ackSnr, | ||
| WifiMode | ackMode, | ||
| double | dataSnr | ||
| ) |
Should be invoked whenever we receive the Ack associated to a data packet we just sent.
| address | the address of the receiver |
| header | MAC header of the DATA packet |
| ackSnr | the SNR of the ACK we received |
| ackMode | the WifiMode the receiver used to send the ACK |
| dataSnr | the SNR of the DATA we sent |
Definition at line 688 of file wifi-remote-station-manager.cc.
References DoReportDataOk(), ns3::Mac48Address::IsGroup(), Lookup(), NS_ASSERT, and NS_LOG_FUNCTION.
Referenced by ns3::BlockAckManager::NotifyGotBlockAck(), and ns3::MacLow::ReceiveOk().
Here is the call graph for this function:
Here is the caller graph for this function:| void ns3::WifiRemoteStationManager::ReportFinalDataFailed | ( | Mac48Address | address, |
| const WifiMacHeader * | header | ||
| ) |
Should be invoked after calling ReportDataFailed if NeedDataRetransmission returns false.
| address | the address of the receiver |
| header | MAC header of the DATA packet |
Definition at line 710 of file wifi-remote-station-manager.cc.
References DoReportFinalDataFailed(), ns3::Mac48Address::IsGroup(), Lookup(), m_macTxFinalDataFailed, NS_ASSERT, and NS_LOG_FUNCTION.
Referenced by ns3::DcaTxop::MissedAck(), and ns3::EdcaTxopN::MissedAck().
Here is the call graph for this function:
Here is the caller graph for this function:| void ns3::WifiRemoteStationManager::ReportFinalRtsFailed | ( | Mac48Address | address, |
| const WifiMacHeader * | header | ||
| ) |
Should be invoked after calling ReportRtsFailed if NeedRtsRetransmission returns false.
| address | the address of the receiver |
| header | MAC header of the DATA packet |
Definition at line 699 of file wifi-remote-station-manager.cc.
References DoReportFinalRtsFailed(), ns3::Mac48Address::IsGroup(), Lookup(), m_macTxFinalRtsFailed, NS_ASSERT, and NS_LOG_FUNCTION.
Referenced by ns3::DcaTxop::MissedCts(), and ns3::EdcaTxopN::MissedCts().
Here is the call graph for this function:
Here is the caller graph for this function:| void ns3::WifiRemoteStationManager::ReportRtsFailed | ( | Mac48Address | address, |
| const WifiMacHeader * | header | ||
| ) |
Should be invoked whenever the RtsTimeout associated to a transmission attempt expires.
| address | the address of the receiver |
| header | MAC header of the DATA packet |
Definition at line 657 of file wifi-remote-station-manager.cc.
References DoReportRtsFailed(), ns3::Mac48Address::IsGroup(), Lookup(), m_macTxRtsFailed, NS_ASSERT, and NS_LOG_FUNCTION.
Referenced by ns3::MacLow::CtsTimeout().
Here is the call graph for this function:
Here is the caller graph for this function:| void ns3::WifiRemoteStationManager::ReportRtsOk | ( | Mac48Address | address, |
| const WifiMacHeader * | header, | ||
| double | ctsSnr, | ||
| WifiMode | ctsMode, | ||
| double | rtsSnr | ||
| ) |
Should be invoked whenever we receive the Cts associated to an RTS we just sent.
Note that we also get the SNR of the RTS we sent since the receiver put a SnrTag in the CTS.
| address | the address of the receiver |
| header | MAC header of the DATA packet |
| ctsSnr | the SNR of the CTS we received |
| ctsMode | the WifiMode the receiver used to send the CTS |
| rtsSnr | the SNR of the RTS we sent |
Definition at line 677 of file wifi-remote-station-manager.cc.
References DoReportRtsOk(), ns3::Mac48Address::IsGroup(), Lookup(), NS_ASSERT, and NS_LOG_FUNCTION.
Referenced by ns3::MacLow::ReceiveOk().
Here is the call graph for this function:
Here is the caller graph for this function:| void ns3::WifiRemoteStationManager::ReportRxOk | ( | Mac48Address | address, |
| const WifiMacHeader * | header, | ||
| double | rxSnr, | ||
| WifiMode | txMode | ||
| ) |
| address | remote address |
| header | MAC header |
| rxSnr | the snr of the packet received |
| txMode | the transmission mode used for the packet received. |
Should be invoked whenever a packet is successfully received.
Definition at line 721 of file wifi-remote-station-manager.cc.
References DoReportRxOk(), ns3::Mac48Address::IsGroup(), Lookup(), and NS_LOG_FUNCTION.
Referenced by ns3::MacLow::ReceiveOk().
Here is the call graph for this function:
Here is the caller graph for this function:| void ns3::WifiRemoteStationManager::Reset | ( | void | ) |
Reset the station, invoked in a STA upon dis-association or in an AP upon reboot.
Definition at line 1300 of file wifi-remote-station-manager.cc.
References ns3::WifiMode::IsMandatory(), m_bssBasicMcsSet, m_bssBasicRateSet, m_defaultTxMcs, m_defaultTxMode, m_stations, NS_ASSERT, and NS_LOG_FUNCTION.
Referenced by ns3::MacLow::NotifySwitchingStartNow(), SetupMac(), and SetupPhy().
Here is the call graph for this function:
Here is the caller graph for this function:| void ns3::WifiRemoteStationManager::Reset | ( | Mac48Address | address | ) |
Invoked in an AP upon disassociation of a specific STA.
| address | the address of the STA |
Definition at line 429 of file wifi-remote-station-manager.cc.
References AddSupportedMcs(), AddSupportedMode(), GetDefaultMcs(), GetDefaultMode(), ns3::Mac48Address::IsGroup(), LookupState(), NS_ASSERT, and NS_LOG_FUNCTION.
Here is the call graph for this function:| void ns3::WifiRemoteStationManager::SetDefaultTxPowerLevel | ( | uint8_t | txPower | ) |
Set the default transmission power level.
| txPower | the default transmission power level |
Definition at line 1477 of file wifi-remote-station-manager.cc.
References m_defaultTxPowerLevel.
| void ns3::WifiRemoteStationManager::SetFragmentationThreshold | ( | uint32_t | threshold | ) |
Sets a fragmentation threshold.
The method calls a private method DoSetFragmentationThreshold that checks the validity of the value given.
| threshold | the fragmentation threshold |
Definition at line 423 of file wifi-remote-station-manager.cc.
References DoSetFragmentationThreshold().
Here is the call graph for this function:| void ns3::WifiRemoteStationManager::SetHtSupported | ( | bool | enable | ) |
Enable or disable HT capability support.
| enable | enable or disable HT capability support |
Definition at line 377 of file wifi-remote-station-manager.cc.
References m_htSupported.
Referenced by ns3::RegularWifiMac::SetWifiRemoteStationManager().
Here is the caller graph for this function:| void ns3::WifiRemoteStationManager::SetMaxSlrc | ( | uint32_t | maxSlrc | ) |
Sets the maximum STA long retry count (SLRC).
| maxSlrc | the maximum SLRC |
Definition at line 413 of file wifi-remote-station-manager.cc.
References m_maxSlrc.
| void ns3::WifiRemoteStationManager::SetMaxSsrc | ( | uint32_t | maxSsrc | ) |
Sets the maximum STA short retry count (SSRC).
| maxSsrc | the maximum SSRC |
Definition at line 408 of file wifi-remote-station-manager.cc.
References m_maxSsrc.
| void ns3::WifiRemoteStationManager::SetRtsCtsThreshold | ( | uint32_t | threshold | ) |
Sets the RTS threshold.
| threshold | the RTS threshold |
Definition at line 418 of file wifi-remote-station-manager.cc.
References m_rtsCtsThreshold.
Set up MAC associated with this device since it is the object that knows the full set of timing parameters (e.g.
IFS).
| phy | the PHY of this device |
Definition at line 369 of file wifi-remote-station-manager.cc.
References m_wifiMac, and Reset().
Referenced by ns3::WifiNetDevice::CompleteConfig().
Here is the call graph for this function:
Here is the caller graph for this function:Set up PHY associated with this device since it is the object that knows the full set of transmit rates that are supported.
| phy | the PHY of this device |
Reimplemented in ns3::MinstrelWifiManager, ns3::AparfWifiManager, ns3::IdealWifiManager, and ns3::ParfWifiManager.
Definition at line 349 of file wifi-remote-station-manager.cc.
References ns3::WifiPhy::GetMcs(), ns3::WifiPhy::GetMode(), HasHtSupported(), m_defaultTxMcs, m_defaultTxMode, m_wifiPhy, and Reset().
Referenced by ns3::WifiNetDevice::CompleteConfig(), ns3::WaveNetDevice::DoInitialize(), TwoLevelAggregationTest::DoRun(), ns3::ParfWifiManager::SetupPhy(), ns3::AparfWifiManager::SetupPhy(), ns3::IdealWifiManager::SetupPhy(), and ns3::MinstrelWifiManager::SetupPhy().
Here is the call graph for this function:
Here is the caller graph for this function:
|
private |
Definition at line 954 of file wifi-remote-station-manager.h.
Referenced by AddBasicMcs(), GetBasicMcs(), GetControlAnswerMode(), GetNBasicMcs(), NeedCtsToSelf(), and Reset().
|
private |
This member is the list of WifiMode objects that comprise the BSSBasicRateSet parameter.
This list is constructed through calls to WifiRemoteStationManager::AddBasicMode(), and an API that allows external access to it is available through WifiRemoteStationManager::GetNBasicModes() and WifiRemoteStationManager::GetBasicMode().
Definition at line 953 of file wifi-remote-station-manager.h.
Referenced by AddBasicMode(), GetBasicMode(), GetControlAnswerMode(), GetNBasicModes(), NeedCtsToSelf(), and Reset().
|
private |
The default transmission modulation-coding scheme (MCS)
Definition at line 943 of file wifi-remote-station-manager.h.
Referenced by GetDefaultMcs(), Reset(), and SetupPhy().
|
private |
The default transmission mode.
Definition at line 942 of file wifi-remote-station-manager.h.
Referenced by GetDefaultMode(), Reset(), and SetupPhy().
|
private |
Default tranmission power level.
Definition at line 961 of file wifi-remote-station-manager.h.
Referenced by DoGetAckTxPowerLevel(), DoGetBlockAckTxPowerLevel(), DoGetCtsTxPowerLevel(), GetDataTxVector(), GetDefaultTxPowerLevel(), GetTypeId(), and SetDefaultTxPowerLevel().
|
private |
Threshold for fragmentation.
Definition at line 960 of file wifi-remote-station-manager.h.
Referenced by DoGetFragmentationThreshold(), and DoSetFragmentationThreshold().
|
private |
Flag if HT capability is supported.
Definition at line 956 of file wifi-remote-station-manager.h.
Referenced by HasHtSupported(), and SetHtSupported().
|
private |
The trace source fired when the transmission of a single data packet has failed.
Definition at line 971 of file wifi-remote-station-manager.h.
Referenced by GetTypeId(), and ReportDataFailed().
|
private |
The trace source fired when the transmission of a data packet has exceeded the maximum number of attempts.
Definition at line 981 of file wifi-remote-station-manager.h.
Referenced by GetTypeId(), and ReportFinalDataFailed().
|
private |
The trace source fired when the transmission of a RTS has exceeded the maximum number of attempts.
Definition at line 976 of file wifi-remote-station-manager.h.
Referenced by GetTypeId(), and ReportFinalRtsFailed().
|
private |
The trace source fired when the transmission of a single RTS has failed.
Definition at line 967 of file wifi-remote-station-manager.h.
Referenced by GetTypeId(), and ReportRtsFailed().
|
private |
Maximum STA long retry count (SLRC)
Definition at line 958 of file wifi-remote-station-manager.h.
Referenced by GetMaxSlrc(), GetTypeId(), and SetMaxSlrc().
|
private |
Maximum STA short retry count (SSRC)
Definition at line 957 of file wifi-remote-station-manager.h.
Referenced by GetMaxSsrc(), GetTypeId(), and SetMaxSsrc().
|
private |
Transmission mode for non-unicast DATA frames.
Definition at line 962 of file wifi-remote-station-manager.h.
Referenced by GetNonUnicastMode(), and GetTypeId().
|
private |
Threshold for RTS/CTS.
Definition at line 959 of file wifi-remote-station-manager.h.
Referenced by GetRtsCtsThreshold(), GetTypeId(), and SetRtsCtsThreshold().
|
private |
States of known stations.
Definition at line 923 of file wifi-remote-station-manager.h.
Referenced by DoDispose(), and LookupState().
|
private |
Information for each known stations.
Definition at line 924 of file wifi-remote-station-manager.h.
Referenced by DoDispose(), Lookup(), and Reset().
This is a pointer to the WifiMac associated with this WifiRemoteStationManager that is set on call to WifiRemoteStationManager::SetupMac().
Through this pointer the station manager can determine MAC characteristics, such as the interframe spaces.
Definition at line 941 of file wifi-remote-station-manager.h.
Referenced by GetMac(), and SetupMac().
This is a pointer to the WifiPhy associated with this WifiRemoteStationManager that is set on call to WifiRemoteStationManager::SetupPhy().
Through this pointer the station manager can determine PHY characteristics, such as the set of all transmission rates that may be supported (the "DeviceRateSet").
Definition at line 933 of file wifi-remote-station-manager.h.
Referenced by AddAllSupportedModes(), DoGetAckTxGuardInterval(), DoGetAckTxStbc(), DoGetBlockAckTxGuardInterval(), DoGetBlockAckTxStbc(), DoGetCtsToSelfTxVector(), DoGetCtsTxGuardInterval(), DoGetCtsTxStbc(), GetControlAnswerMode(), GetNumberOfTransmitAntennas(), GetPhy(), LookupState(), NeedCtsToSelf(), and SetupPhy().