Routing table for FLAME. More...
#include <flame-rtable.h>
Inheritance diagram for ns3::flame::FlameRtable:
Collaboration diagram for ns3::flame::FlameRtable:Classes | |
| struct | LookupResult |
| Route lookup result, return type of LookupXXX methods. More... | |
| struct | Route |
| Routing table entry. More... | |
Public Member Functions | |
| FlameRtable () | |
| ~FlameRtable () | |
| void | AddPath (const Mac48Address destination, const Mac48Address retransmitter, const uint32_t interface, const uint8_t cost, const uint16_t seqnum) |
| Add path. More... | |
| void | DoDispose () |
| Destructor implementation. More... | |
| LookupResult | Lookup (Mac48Address destination) |
| Lookup path to destination. More... | |
Public Member Functions inherited from ns3::Object | |
| Object () | |
| Constructor. More... | |
| virtual | ~Object () |
| Destructor. More... | |
| void | AggregateObject (Ptr< Object > other) |
| Aggregate two Objects together. More... | |
| void | Dispose (void) |
| Dispose of this Object. More... | |
| AggregateIterator | GetAggregateIterator (void) const |
| Get an iterator to the Objects aggregated to this one. More... | |
| virtual TypeId | GetInstanceTypeId (void) const |
| Implement the GetInstanceTypeId method defined in ObjectBase. More... | |
| template<typename T > | |
| Ptr< T > | GetObject (void) const |
| Get a pointer to the requested aggregated Object. More... | |
| template<typename T > | |
| Ptr< T > | GetObject (TypeId tid) const |
| Get a pointer to the requested aggregated Object. More... | |
| void | Initialize (void) |
| Invoke DoInitialize on all Objects aggregated to this one. More... | |
Public Member Functions inherited from ns3::SimpleRefCount< Object, ObjectBase, ObjectDeleter > | |
| SimpleRefCount () | |
| Constructor. More... | |
| SimpleRefCount (const SimpleRefCount &o) | |
| Copy constructor. More... | |
| uint32_t | GetReferenceCount (void) const |
| Get the reference count of the object. More... | |
| SimpleRefCount & | operator= (const SimpleRefCount &o) |
| Assignment. More... | |
| void | Ref (void) const |
| Increment the reference count. More... | |
| void | Unref (void) const |
| Decrement the reference count. More... | |
Public Member Functions inherited from ns3::ObjectBase | |
| virtual | ~ObjectBase () |
| Virtual destructor. More... | |
| void | GetAttribute (std::string name, AttributeValue &value) const |
| Get the value of an attribute, raising fatal errors if unsuccessful. More... | |
| bool | GetAttributeFailSafe (std::string name, AttributeValue &value) const |
| Get the value of an attribute without raising erros. More... | |
| void | SetAttribute (std::string name, const AttributeValue &value) |
| Set a single attribute, raising fatal errors if unsuccessful. More... | |
| bool | SetAttributeFailSafe (std::string name, const AttributeValue &value) |
| Set a single attribute without raising errors. More... | |
| bool | TraceConnect (std::string name, std::string context, const CallbackBase &cb) |
| Connect a TraceSource to a Callback with a context. More... | |
| bool | TraceConnectWithoutContext (std::string name, const CallbackBase &cb) |
| Connect a TraceSource to a Callback without a context. More... | |
| bool | TraceDisconnect (std::string name, std::string context, const CallbackBase &cb) |
| Disconnect from a TraceSource a Callback previously connected with a context. More... | |
| bool | TraceDisconnectWithoutContext (std::string name, const CallbackBase &cb) |
| Disconnect from a TraceSource a Callback previously connected without a context. More... | |
Static Public Member Functions | |
| static TypeId | GetTypeId () |
Static Public Member Functions inherited from ns3::Object | |
| static TypeId | GetTypeId (void) |
| Register this type. More... | |
Static Public Member Functions inherited from ns3::SimpleRefCount< Object, ObjectBase, ObjectDeleter > | |
| static void | Cleanup (void) |
| Noop. More... | |
Static Public Member Functions inherited from ns3::ObjectBase | |
| static TypeId | GetTypeId (void) |
| Get the type ID. More... | |
Static Public Attributes | |
| static const uint32_t | INTERFACE_ANY = 0xffffffff |
| Means all interfaces. More... | |
| static const uint32_t | MAX_COST = 0xff |
| Maximum (the best?) path cost. More... | |
Private Member Functions | |
| FlameRtable (const FlameRtable &) | |
| FlameRtable & | operator= (const FlameRtable &) |
Private Attributes | |
| Time | m_lifetime |
| Lifetime parameter. More... | |
| std::map< Mac48Address, Route > | m_routes |
| List of routes. More... | |
Additional Inherited Members | |
Protected Member Functions inherited from ns3::Object | |
| Object (const Object &o) | |
| Copy an Object. More... | |
| virtual void | DoInitialize (void) |
| Initialize() implementation. More... | |
| virtual void | NotifyNewAggregate (void) |
| Notify all Objects aggregated to this one of a new Object being aggregated. More... | |
Protected Member Functions inherited from ns3::ObjectBase | |
| void | ConstructSelf (const AttributeConstructionList &attributes) |
| Complete construction of ObjectBase; invoked by derived classes. More... | |
| virtual void | NotifyConstructionCompleted (void) |
| Notifier called once the ObjectBase is fully constructed. More... | |
Related Functions inherited from ns3::ObjectBase | |
| static TypeId | GetObjectIid (void) |
| Ensure the TypeId for ObjectBase gets fully configured to anchor the inheritance tree properly. More... | |
Routing table for FLAME.
Introspection did not find any typical Config paths.
No TraceSources are defined for this type.
Size of this type is 88 bytes (on a 64-bit architecture).
Definition at line 36 of file flame-rtable.h.
| ns3::flame::FlameRtable::FlameRtable | ( | ) |
Definition at line 51 of file flame-rtable.cc.
| ns3::flame::FlameRtable::~FlameRtable | ( | ) |
Definition at line 55 of file flame-rtable.cc.
|
private |
| void ns3::flame::FlameRtable::AddPath | ( | const Mac48Address | destination, |
| const Mac48Address | retransmitter, | ||
| const uint32_t | interface, | ||
| const uint8_t | cost, | ||
| const uint16_t | seqnum | ||
| ) |
Add path.
Definition at line 64 of file flame-rtable.cc.
References ns3::flame::FlameRtable::Route::cost, ns3::flame::FlameRtable::Route::interface, m_lifetime, m_routes, ns3::Simulator::Now(), NS_ASSERT, ns3::flame::FlameRtable::Route::retransmitter, ns3::flame::FlameRtable::Route::seqnum, and ns3::flame::FlameRtable::Route::whenExpire.
Referenced by ns3::flame::FlameProtocol::HandleDataFrame(), FlameRtableTest::TestAddPath(), and FlameRtableTest::TestLookup().
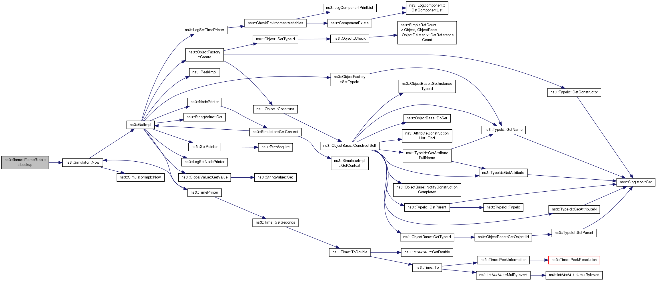
Here is the call graph for this function:
Here is the caller graph for this function:
|
virtual |
Destructor implementation.
This method is called by Dispose() or by the Object's destructor, whichever comes first.
Subclasses are expected to implement their real destruction code in an overriden version of this method and chain up to their parent's implementation once they are done. i.e, for simplicity, the destructor of every subclass should be empty and its content should be moved to the associated DoDispose() method.
It is safe to call GetObject() from within this method.
Reimplemented from ns3::Object.
Definition at line 59 of file flame-rtable.cc.
References m_routes.
|
static |
Definition at line 36 of file flame-rtable.cc.
References m_lifetime, ns3::MakeTimeAccessor(), ns3::MakeTimeChecker(), ns3::Seconds(), and ns3::TypeId::SetParent().
Here is the call graph for this function:| FlameRtable::LookupResult ns3::flame::FlameRtable::Lookup | ( | Mac48Address | destination | ) |
Lookup path to destination.
Definition at line 87 of file flame-rtable.cc.
References m_routes, ns3::Simulator::Now(), and NS_LOG_DEBUG.
Referenced by ns3::flame::FlameProtocol::HandleDataFrame(), ns3::flame::FlameProtocol::RequestRoute(), FlameRtableTest::TestExpire(), and FlameRtableTest::TestLookup().
Here is the call graph for this function:
Here is the caller graph for this function:
|
private |
|
static |
Means all interfaces.
Definition at line 40 of file flame-rtable.h.
Referenced by ns3::flame::FlameRtable::LookupResult::IsValid(), and ns3::flame::FlameProtocol::RequestRoute().
|
private |
Lifetime parameter.
Definition at line 99 of file flame-rtable.h.
Referenced by AddPath(), and GetTypeId().
|
private |
List of routes.
Definition at line 101 of file flame-rtable.h.
Referenced by AddPath(), DoDispose(), and Lookup().
|
static |
Maximum (the best?) path cost.
Definition at line 42 of file flame-rtable.h.
Referenced by ns3::flame::FlameRtable::LookupResult::IsValid().