Inheritance diagram for Udp6SocketImplTest:
Collaboration diagram for Udp6SocketImplTest:Public Member Functions | |
| Udp6SocketImplTest () | |
| virtual void | DoRun (void) |
| Implementation to actually run this TestCase. More... | |
| void | ReceivePacket (Ptr< Socket > socket, Ptr< Packet > packet, const Address &from) |
| void | ReceivePacket2 (Ptr< Socket > socket, Ptr< Packet > packet, const Address &from) |
| void | ReceivePkt (Ptr< Socket > socket) |
| void | ReceivePkt2 (Ptr< Socket > socket) |
Public Member Functions inherited from ns3::TestCase | |
| virtual | ~TestCase () |
| Destructor. More... | |
| std::string | GetName (void) const |
Private Member Functions | |
| void | DoSendData (Ptr< Socket > socket, std::string to) |
| void | SendData (Ptr< Socket > socket, std::string to) |
Private Attributes | |
| Ptr< Packet > | m_receivedPacket |
| Ptr< Packet > | m_receivedPacket2 |
Additional Inherited Members | |
Public Types inherited from ns3::TestCase | |
| enum | TestDuration { QUICK = 1, EXTENSIVE = 2, TAKES_FOREVER = 3 } |
| How long the test takes to execute. More... | |
Protected Member Functions inherited from ns3::TestCase | |
| TestCase (std::string name) | |
| void | AddTestCase (TestCase *testCase, enum TestDuration duration) |
| Add an individual child TestCase to this test suite. More... | |
| TestCase * | GetParent () const |
| bool | IsStatusFailure (void) const |
| bool | IsStatusSuccess (void) const |
| void | SetDataDir (std::string directory) |
| void | ReportTestFailure (std::string cond, std::string actual, std::string limit, std::string message, std::string file, int32_t line) |
| Log the failure of this TestCase. More... | |
| bool | MustAssertOnFailure (void) const |
| bool | MustContinueOnFailure (void) const |
| std::string | CreateDataDirFilename (std::string filename) |
| std::string | CreateTempDirFilename (std::string filename) |
Definition at line 329 of file udp-test.cc.
| Udp6SocketImplTest::Udp6SocketImplTest | ( | ) |
Definition at line 346 of file udp-test.cc.
|
virtual |
Implementation to actually run this TestCase.
Subclasses should override this method to conduct their tests.
Implements ns3::TestCase.
Definition at line 402 of file udp-test.cc.
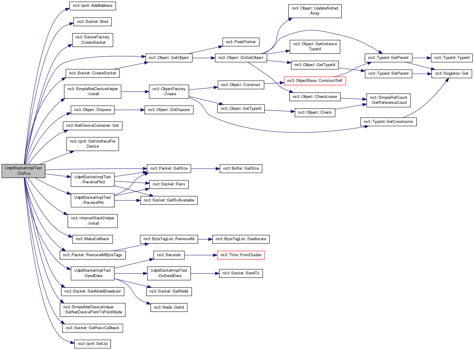
References ns3::Ipv6::AddAddress(), ns3::Socket::Bind(), ns3::SocketFactory::CreateSocket(), ns3::Socket::CreateSocket(), ns3::Object::Dispose(), ns3::NetDeviceContainer::Get(), ns3::Ipv6::GetInterfaceForDevice(), ns3::Object::GetObject(), ns3::Packet::GetSize(), ns3::InternetStackHelper::Install(), ns3::SimpleNetDeviceHelper::Install(), m_receivedPacket, m_receivedPacket2, ns3::MakeCallback(), first::nodes, NS_TEST_EXPECT_MSG_EQ, ReceivePkt(), ReceivePkt2(), ns3::Packet::RemoveAllByteTags(), SendData(), ns3::Socket::SetAllowBroadcast(), ns3::SimpleNetDeviceHelper::SetNetDevicePointToPointMode(), ns3::Socket::SetRecvCallback(), and ns3::Ipv6::SetUp().
Here is the call graph for this function:Definition at line 384 of file udp-test.cc.
References NS_TEST_EXPECT_MSG_EQ, and ns3::Socket::SendTo().
Referenced by SendData().
Here is the call graph for this function:
Here is the caller graph for this function:| void Udp6SocketImplTest::ReceivePacket | ( | Ptr< Socket > | socket, |
| Ptr< Packet > | packet, | ||
| const Address & | from | ||
| ) |
Definition at line 351 of file udp-test.cc.
References m_receivedPacket.
| void Udp6SocketImplTest::ReceivePacket2 | ( | Ptr< Socket > | socket, |
| Ptr< Packet > | packet, | ||
| const Address & | from | ||
| ) |
Definition at line 356 of file udp-test.cc.
References m_receivedPacket2.
Definition at line 361 of file udp-test.cc.
References ns3::Socket::GetRxAvailable(), ns3::Packet::GetSize(), m_receivedPacket, NS_ASSERT, and ns3::Socket::Recv().
Referenced by DoRun().
Here is the call graph for this function:
Here is the caller graph for this function:Definition at line 372 of file udp-test.cc.
References ns3::Socket::GetRxAvailable(), ns3::Packet::GetSize(), m_receivedPacket2, NS_ASSERT, and ns3::Socket::Recv().
Referenced by DoRun().
Here is the call graph for this function:
Here is the caller graph for this function:Definition at line 392 of file udp-test.cc.
References DoSendData(), ns3::Node::GetId(), ns3::Socket::GetNode(), m_receivedPacket, m_receivedPacket2, and ns3::Seconds().
Referenced by DoRun().
Here is the call graph for this function:
Here is the caller graph for this function:Definition at line 331 of file udp-test.cc.
Referenced by DoRun(), ReceivePacket(), ReceivePkt(), and SendData().
Definition at line 332 of file udp-test.cc.
Referenced by DoRun(), ReceivePacket2(), ReceivePkt2(), and SendData().