encapsulates test code More...
#include <test.h>
Inherited by AbstractAnimationInterfaceTestCase, AcousticModemEnergyDepletionTestCase, AcousticModemEnergyTestCase, AddressAllocator6TestCase, AddressAllocatorHelperTestCase, AddressAllocatorTestCase, AddressCollision6TestCase, AddressCollisionTestCase, AggregateObjectTestCase, AlternateFindTestCase, AnnexC_TestCase, AttributeTestCase< T >, BasicAddTestCase, BasicCallbackTestCase, BasicEnergyDepletionTest, BasicEnergyHarvesterTestCase, BasicEnergyUpdateTest, BasicFindTestCase, BasicRenameTestCase, BasicTracedCallbackTestCase, BatteryLifetimeTest, BriteTopologyFunctionTestCase, BriteTopologyStructureTestCase, BufferTest, Bug555TestCase, Bug772ChainTest, BuildingsHelperOneTestCase, BuildingsPathlossTestCase, BuildingsShadowingTestCase, BurstErrorModelSimple, CallbackValueTestCase, ChainRegressionTest, ChannelAccessTestCase, ChannelCoordinationTestCase, ChannelRoutingTestCase, CoDelQueueBasicDrop, CoDelQueueBasicEnqueueDequeue, CoDelQueueBasicOverflow, CoDelQueueControlLawTest, CoDelQueueNewtonStepTest, CollisionTestCase, CommandLineTestCaseBase, CosineAntennaModelTestCase, CreateObjectTestCase, CsmaBridgeTestCase, CsmaBroadcastTestCase, CsmaMulticastTestCase, CsmaOneSubnetTestCase, CsmaPacketSocketTestCase, CsmaPingTestCase, CsmaRawIpSocketTestCase, CsmaStarTestCase, CtrlBAckResponseHeaderTest, DcfManagerTest, DegreesToRadiansTestCase, DiffTestCase, DropTailQueueTestCase, DsaRequestTestCase, DsdvHeaderTestCase, DsdvTableTestCase, DsrAckHeaderTest, DsrAckReqHeaderTest, DsrCacheEntryTest, DsrFsHeaderTest, DsrRerrHeaderTest, DsrRrepHeaderTest, DsrRreqHeaderTest, DsrRreqTableTest, DsrSendBuffTest, DsrSRHeaderTest, DualStackTestCase, EpcS1uDlTestCase, EpcS1uUlTestCase, EpcTftClassifierTestCase, EpsGtpuHeaderTestCase, ErrorModelSimple, EventGarbageCollectorTestCase, ExampleAddress6GeneratorTestCase, ExampleAddressGeneratorTestCase, FileHeaderTestCase, FindPathTestCase, FiveDoublesAverageTestCase, FiveDoublesTestCase, FiveIntegersAverageTestCase, FiveIntegersTestCase, FlameHeaderTest, FlameRegressionTest, FlameRtableTest, FriisPropagationLossModelTestCase, FullyQualifiedAddTestCase, FullyQualifiedFindTestCase, FullyQualifiedRenameTestCase, GeoToCartesianTestCase, GlobalRouteManagerImplTestCase, GlobalValueTestCase, HashTestCase, HistogramTestCase, HwmpDoRfRegressionTest, HwmpProactiveRegressionTest, HwmpReactiveRegressionTest, HwmpRtableTest, HwmpSimplestRegressionTest, IntegerTraceSourceAttributeTestCase, IntegerTraceSourceTestCase, InterferenceHelperSequenceTest, IpAddressHelperTestCasev4, IpAddressHelperTestCasev6, Ipv4DynamicGlobalRoutingTestCase, Ipv4ForwardingTest, Ipv4FragmentationTest, Ipv4GlobalRoutingSlash32TestCase, Ipv4HeaderTest, Ipv4L3ProtocolTestCase, Ipv4ListRoutingNegativeTestCase, Ipv4ListRoutingPositiveTestCase, Ipv4PacketInfoTagTest, Ipv4RawSocketImplTest, Ipv4StaticRoutingSlash32TestCase, Ipv6AddressTestCase1, Ipv6ForwardingTest, Ipv6FragmentationTest, Ipv6L3ProtocolTestCase, Ipv6ListRoutingNegativeTestCase, Ipv6ListRoutingPositiveTestCase, Ipv6PacketInfoTagTest, Ipv6RawSocketImplTest, Ipv6RipngCountToInfinityTest, Ipv6RipngSplitHorizonStrategyTest, Ipv6RipngTest, IsotropicAntennaModelTestCase, ItuR1411LosPropagationLossModelTestCase, ItuR1411NlosOverRooftopPropagationLossModelTestCase, Kun2600MhzPropagationLossModelTestCase, LenaCqaFfMacSchedulerTestCase1, LenaCqaFfMacSchedulerTestCase2, LenaDataPhyErrorModelTestCase, LenaDlCtrlPhyErrorModelTestCase, LenaFdBetFfMacSchedulerTestCase1, LenaFdBetFfMacSchedulerTestCase2, LenaFdMtFfMacSchedulerTestCase, LenaFdTbfqFfMacSchedulerTestCase1, LenaFdTbfqFfMacSchedulerTestCase2, LenaHarqTestCase, LenaMimoTestCase, LenaPfFfMacSchedulerTestCase1, LenaPfFfMacSchedulerTestCase2, LenaPssFfMacSchedulerTestCase1, LenaPssFfMacSchedulerTestCase2, LenaRrFfMacSchedulerTestCase, LenaTdBetFfMacSchedulerTestCase1, LenaTdBetFfMacSchedulerTestCase2, LenaTdMtFfMacSchedulerTestCase, LenaTdTbfqFfMacSchedulerTestCase1, LenaTdTbfqFfMacSchedulerTestCase2, LenaTtaFfMacSchedulerTestCase, LiIonEnergyTestCase, LogDistancePropagationLossModelTestCase, LookupTimeTestCase, LrWpanAckTestCase, LrWpanCcaTestCase, LrWpanCollisionTestCase, LrWpanEdTestCase, LrWpanErrorDistanceTestCase, LrWpanErrorModelTestCase, LrWpanPacketTestCase, LrWpanPlmeAndPdInterfaceTestCase, LrWpanSpectrumValueHelperTestCase, LteCellSelectionTestCase, LteCqiGenerationDlPowerControlTestCase, LteCqiGenerationTestCase, LteDownlinkCtrlSinrTestCase, LteDownlinkDataSinrTestCase, LteDownlinkPowerControlRrcConnectionReconfigurationTestCase, LteDownlinkPowerControlSpectrumValueTestCase, LteDownlinkPowerControlTestCase, LteEarfcnTestCase, LteEnbAntennaTestCase, LteEpcE2eDataTestCase, LteFadingSystemTestCase, LteFadingTestCase, LteFrAreaTestCase, LteFrTestCase, LteHandoverDelayTestCase, LteHandoverTargetTestCase, LteInterferenceHardFrTestCase, LteInterferenceStrictFrTestCase, LteInterferenceTestCase, LteLinkAdaptationTestCase, LteNoisePsdTestCase, LtePathlossModelSystemTestCase, LteRlcAmE2eTestCase, LteRlcAmTransmitterTestCase, LteRlcUmE2eTestCase, LteRlcUmTransmitterTestCase, LteRrcConnectionEstablishmentTestCase, LteSpectrumModelTestCase, LteTxPsdTestCase, LteUeMeasurementsHandoverTestCase, LteUeMeasurementsPiecewiseTestCase1, LteUeMeasurementsPiecewiseTestCase2, LteUeMeasurementsTestCase, LteUplinkDataSinrTestCase, LteUplinkPowerControlTestCase, LteUplinkSrsSinrTestCase, LteX2HandoverMeasuresTestCase, LteX2HandoverTestCase, MakeBoundCallbackTestCase, MakeCallbackTemplatesTestCase, MakeCallbackTestCase, ManyUniformRandomVariablesOneGetValueCallTestCase, MatrixPropagationLossModelTestCase, MeshHeaderTest, MeshInformationElementVectorBist, MobilityTraceTestCase, NetworkAllocatorHelperTestCase, NetworkAndAddress6TestCase, NetworkAndAddressTestCase, NetworkNumber6AllocatorTestCase, NetworkNumberAllocatorTestCase, Ns2MobilityHelperTest, ns3::aodv::AodvRqueueTest, ns3::aodv::AodvRtableEntryTest, ns3::aodv::AodvRtableTest, ns3::aodv::IdCacheTest, ns3::aodv::LoopbackTestCase, ns3::aodv::NeighborTest, ns3::aodv::QueueEntryTest, ns3::aodv::RerrHeaderTest, ns3::aodv::RrepAckHeaderTest, ns3::aodv::RrepHeaderTest, ns3::aodv::RreqHeaderTest, ns3::aodv::TypeHeaderTest, ns3::int64x64::test::Int64x64ArithmeticTestCase, ns3::int64x64::test::Int64x64Bug1786TestCase, ns3::int64x64::test::Int64x64Bug455TestCase, ns3::int64x64::test::Int64x64Bug863TestCase, ns3::int64x64::test::Int64x64CompareTestCase, ns3::int64x64::test::Int64x64DoubleTestCase, ns3::int64x64::test::Int64x64HiLoTestCase, ns3::int64x64::test::Int64x64ImplTestCase, ns3::int64x64::test::Int64x64InputOutputTestCase, ns3::int64x64::test::Int64x64InputTestCase, ns3::int64x64::test::Int64x64InvertTestCase, ns3::LenaDeactivateBearerTestCase, ns3::olsr::Bug780Test, ns3::olsr::HelloRegressionTest, ns3::olsr::TcRegressionTest, ns3::RlcAmStatusPduTestCase, ns3::TcpHeaderFlagsToString, ns3::TcpHeaderGetSetTestCase, ns3::TcpHeaderWithRFC793OptionTestCase, ns3::TcpOptionTSTestCase, ns3::TcpOptionWSTestCase, ns3::TestSuite, ns3::TimestampTestCase, ns3::TimestampValueTestCase, ns3::WScalingTestCase, Ns3TcpCwndTestCase1, Ns3TcpCwndTestCase2, Ns3TcpInteroperabilityTestCase, Ns3TcpLossTestCase, Ns3TcpNoDelayTestCase, Ns3TcpSocketTestCase1, Ns3TcpSocketTestCase2, Ns3TcpStateTestCase, Ns3WimaxCsParamTlvTestCase, Ns3WimaxFragmentationTestCase, Ns3WimaxManagementConnectionsTestCase, Ns3WimaxNetworkEntryTestCase, Ns3WimaxSchedulingTestCase, Ns3WimaxSfCreationTestCase, Ns3WimaxSfTlvTestCase, Ns3WimaxSFTypeTestCase, Ns3WimaxSimpleOFDMTestCase, Ns3WimaxSNRtoBLERTestCase, NscTcpLossTestCase1, NscTcpLossTestCase2, NullifyCallbackTestCase, ObjectFactoryTestCase, ObjectMapAttributeTestCase, ObjectVectorAttributeTestCase, ObjectVectorConfigTestCase, ObjectVectorTraceConfigTestCase, OcbWifiMacTestCase, OkumuraHataPropagationLossModelTestCase, OlsrEmfTestCase, OlsrHelloTestCase, OlsrHnaTestCase, OlsrMidTestCase, OlsrMprTestCase, OlsrTcTestCase, OneIntegerAverageTestCase, OneIntegerTestCase, OneUniformRandomVariableManyGetValueCallsTestCase, OneVectorConstructorTestCase, PacketBufferingCaseA, PacketBufferingCaseB, PacketLossCounterTestCase, PacketMetadataTest, PacketSocketAppsTest, PacketTagListTest, PacketTest, ParabolicAntennaModelTestCase, PbbTestCase, PeerLinkFrameStartTest, PeerManagementProtocolRegressionTest, PointerAttributeTestCase, PointToPointTest, PowerRateAdaptationTest, ProbeTestCase1, PtrTestCase, QosUtilsIsOldPacketTest, RadiansToDegreesTestCase, RandCartAroundGeoTestCase, RandomRoomPositionAllocatorTestCase, RandomVariableStreamAttributeTestCase, RandomVariableStreamConstantTestCase, RandomVariableStreamDeterministicTestCase, RandomVariableStreamEmpiricalAntitheticTestCase, RandomVariableStreamEmpiricalTestCase, RandomVariableStreamErlangAntitheticTestCase, RandomVariableStreamErlangTestCase, RandomVariableStreamExponentialAntitheticTestCase, RandomVariableStreamExponentialTestCase, RandomVariableStreamGammaAntitheticTestCase, RandomVariableStreamGammaTestCase, RandomVariableStreamLogNormalAntitheticTestCase, RandomVariableStreamLogNormalTestCase, RandomVariableStreamNormalAntitheticTestCase, RandomVariableStreamNormalTestCase, RandomVariableStreamParetoAntitheticTestCase, RandomVariableStreamParetoTestCase, RandomVariableStreamSequentialTestCase, RandomVariableStreamUniformAntitheticTestCase, RandomVariableStreamUniformTestCase, RandomVariableStreamWeibullAntitheticTestCase, RandomVariableStreamWeibullTestCase, RandomVariableStreamZetaAntitheticTestCase, RandomVariableStreamZetaTestCase, RandomVariableStreamZipfAntitheticTestCase, RandomVariableStreamZipfTestCase, RangePropagationLossModelTestCase, ReadFileTestCase, ReadModeCreateTestCase, RecordHeaderTestCase, RedQueueTestCase, RelativeAddTestCase, RelativeFindTestCase, RelativeRenameTestCase, ResetAllocatorHelperTestCase, RngExponentialTestCase, RngNormalTestCase, RngParetoTestCase, RngUniformTestCase, RocketfuelTopologyReaderTest, RootNamespaceConfigTestCase, RrcHeaderTestCase, RttEstimatorTestCase, SameRoomPositionAllocatorTestCase, SampleTestCase1, SearchAttributesOfParentObjectsTestCase, SequenceNumberTestCase, SimulatorEventsTestCase, SimulatorTemplateTestCase, SixlowpanFragmentationTest, SixlowpanHc1ImplTest, SixlowpanIphcImplTest, SpectrumIdealPhyTestCase, SpectrumInterferenceTestCase, SpectrumValueTestCase, SteadyStateRandomWaypointTest, StringContextAddTestCase, StringContextFindTestCase, StringContextRenameTestCase, SwitchFlowTableTestCase, TcpTestCase, TestEmptyOptionField, TestFulfilledAlignment, TestOptionWithAlignment, TestOptionWithoutAlignment, ThreadedSimulatorEventsTestCase, TimeIntputOutputTestCase, TimerStateTestCase, TimerTemplateTestCase, TimeSimpleTestCase, TimesWithSignsTestCase, TracedCallbackTestCase, TvHelperDistributionTestCase, TvSpectrumTransmitterTestCase, TwoLevelAggregationTest, TwoRayGroundPropagationLossModelTestCase, TwoVectorsConstructorTestCase, TxDurationTest, TypeTraitsTestCase, UanTest, Udp6SocketImplTest, Udp6SocketLoopbackTest, UdpClientServerTestCase, UdpEchoClientSetFillTestCase, UdpSocketImplTest, UdpSocketLoopbackTest, UdpTraceClientServerTestCase, UnderRootNamespaceConfigTestCase, UniqueTypeIdTestCase, WatchdogTestCase, WaveformGeneratorTestCase, WaypointInitialPositionIsWaypoint, WaypointLazyNotifyFalse, WaypointLazyNotifyTrue, WaypointMobilityModelNotifyTest, WaypointMobilityModelViaHelper, WifiInterferenceTestCase, WifiMsduAggregatorThroughputTest, WifiTest, and WriteModeCreateTestCase.
Collaboration diagram for ns3::TestCase:Classes | |
| struct | Result |
Public Types | |
| enum | TestDuration { QUICK = 1, EXTENSIVE = 2, TAKES_FOREVER = 3 } |
| How long the test takes to execute. More... | |
Public Member Functions | |
| virtual | ~TestCase () |
| Destructor. More... | |
| std::string | GetName (void) const |
Protected Member Functions | |
| TestCase (std::string name) | |
| void | AddTestCase (TestCase *testCase, enum TestDuration duration) |
| Add an individual child TestCase to this test suite. More... | |
| TestCase * | GetParent () const |
| bool | IsStatusFailure (void) const |
| bool | IsStatusSuccess (void) const |
| void | SetDataDir (std::string directory) |
| void | ReportTestFailure (std::string cond, std::string actual, std::string limit, std::string message, std::string file, int32_t line) |
| Log the failure of this TestCase. More... | |
| bool | MustAssertOnFailure (void) const |
| bool | MustContinueOnFailure (void) const |
| std::string | CreateDataDirFilename (std::string filename) |
| std::string | CreateTempDirFilename (std::string filename) |
Private Member Functions | |
| TestCase (TestCase &tc) | |
| Private, to block copying. More... | |
| virtual void | DoRun (void)=0 |
| Implementation to actually run this TestCase. More... | |
| virtual void | DoSetup (void) |
| Implementation to do any local setup required for this TestCase. More... | |
| virtual void | DoTeardown (void) |
| Implementation to do any local setup required for this TestCase. More... | |
| bool | IsFailed (void) const |
| TestCase & | operator= (TestCase &tc) |
| Private, to block copying. More... | |
| void | Run (TestRunnerImpl *runner) |
| Actually run this TestCase. More... | |
Private Attributes | |
| std::vector< TestCase * > | m_children |
| Vector of my children. More... | |
| std::string | m_dataDir |
| My data directory. More... | |
| enum TestDuration | m_duration |
| TestCase duration. More... | |
| std::string | m_name |
| TestCase name. More... | |
| TestCase * | m_parent |
| Pointer to my parent TestCase. More... | |
| struct Result * | m_result |
| Results data. More... | |
| TestRunnerImpl * | m_runner |
| Pointer to the TestRunner. More... | |
Friends | |
| class | TestRunnerImpl |
encapsulates test code
To allow a new test to be run within the ns-3 test framework, users need to create subclasses of this base class, override the DoRun method, and use the NS_TEST_* macros within DoRun.
|
virtual |
Destructor.
Definition at line 176 of file test.cc.
References m_children, m_parent, m_result, m_runner, NS_ASSERT, and NS_LOG_FUNCTION.
|
protected |
| name | the name of the new TestCase created |
Definition at line 165 of file test.cc.
References NS_LOG_FUNCTION.
|
private |
Private, to block copying.
|
protected |
Add an individual child TestCase to this test suite.
| testCase | Pointer to the TestCase object to be added. |
| duration | Amount of time this test takes to execute. |
Definition at line 190 of file test.cc.
References m_children, m_duration, m_name, m_parent, NS_FATAL_ERROR, and NS_LOG_FUNCTION.
Referenced by AnglesTestSuite::AnglesTestSuite(), AnimationInterfaceTestSuite::AnimationInterfaceTestSuite(), ns3::aodv::AodvTestSuite::AodvTestSuite(), Asn1EncodingSuite::Asn1EncodingSuite(), AttributesTestSuite::AttributesTestSuite(), AverageTestSuite::AverageTestSuite(), BasicDataCalculatorsTestSuite::BasicDataCalculatorsTestSuite(), BasicEnergyHarvesterTestSuite::BasicEnergyHarvesterTestSuite(), BasicEnergyModelTestSuite::BasicEnergyModelTestSuite(), BlockAckTestSuite::BlockAckTestSuite(), BriteTestSuite::BriteTestSuite(), BufferTestSuite::BufferTestSuite(), BuildingPositionAllocatorTestSuite::BuildingPositionAllocatorTestSuite(), BuildingsHelperTestSuite::BuildingsHelperTestSuite(), BuildingsPathlossTestSuite::BuildingsPathlossTestSuite(), BuildingsShadowingTestSuite::BuildingsShadowingTestSuite(), CallbackTestSuite::CallbackTestSuite(), CoDelQueueTestSuite::CoDelQueueTestSuite(), CommandLineTestSuite::CommandLineTestSuite(), ConfigTestSuite::ConfigTestSuite(), CosineAntennaModelTestSuite::CosineAntennaModelTestSuite(), CsmaSystemTestSuite::CsmaSystemTestSuite(), DcfTestSuite::DcfTestSuite(), DegreesRadiansTestSuite::DegreesRadiansTestSuite(), Dot11sTestSuite::Dot11sTestSuite(), DropTailQueueTestSuite::DropTailQueueTestSuite(), DsdvTestSuite::DsdvTestSuite(), DsrTestSuite::DsrTestSuite(), EpcS1uDlTestSuite::EpcS1uDlTestSuite(), EpcS1uUlTestSuite::EpcS1uUlTestSuite(), EpcTftClassifierTestSuite::EpcTftClassifierTestSuite(), EpsGtpuTestSuite::EpsGtpuTestSuite(), ErrorModelTestSuite::ErrorModelTestSuite(), EventGarbageCollectorTestSuite::EventGarbageCollectorTestSuite(), FlameTestSuite::FlameTestSuite(), GeoToCartesianTestSuite::GeoToCartesianTestSuite(), GlobalRouteManagerImplTestSuite::GlobalRouteManagerImplTestSuite(), GlobalValueTestSuite::GlobalValueTestSuite(), HashTestSuite::HashTestSuite(), HistogramTestSuite::HistogramTestSuite(), ns3::aodv::IdCacheTestSuite::IdCacheTestSuite(), ns3::int64x64::test::Int64x64TestSuite::Int64x64TestSuite(), Ipv4AddressGeneratorTestSuite::Ipv4AddressGeneratorTestSuite(), Ipv4AddressHelperTestSuite::Ipv4AddressHelperTestSuite(), Ipv4ForwardingTestSuite::Ipv4ForwardingTestSuite(), Ipv4FragmentationTestSuite::Ipv4FragmentationTestSuite(), Ipv4GlobalRoutingTestSuite::Ipv4GlobalRoutingTestSuite(), Ipv4HeaderTestSuite::Ipv4HeaderTestSuite(), IPv4L3ProtocolTestSuite::IPv4L3ProtocolTestSuite(), Ipv4ListRoutingTestSuite::Ipv4ListRoutingTestSuite(), Ipv4PacketInfoTagTestSuite::Ipv4PacketInfoTagTestSuite(), Ipv4RawTestSuite::Ipv4RawTestSuite(), Ipv4StaticRoutingTestSuite::Ipv4StaticRoutingTestSuite(), Ipv6AddressGeneratorTestSuite::Ipv6AddressGeneratorTestSuite(), Ipv6AddressHelperTestSuite::Ipv6AddressHelperTestSuite(), Ipv6AddressTestSuite::Ipv6AddressTestSuite(), Ipv6DualStackTestSuite::Ipv6DualStackTestSuite(), Ipv6ForwardingTestSuite::Ipv6ForwardingTestSuite(), Ipv6FragmentationTestSuite::Ipv6FragmentationTestSuite(), IPv6L3ProtocolTestSuite::IPv6L3ProtocolTestSuite(), Ipv6ListRoutingTestSuite::Ipv6ListRoutingTestSuite(), Ipv6PacketInfoTagTestSuite::Ipv6PacketInfoTagTestSuite(), Ipv6RawTestSuite::Ipv6RawTestSuite(), Ipv6RipngTestSuite::Ipv6RipngTestSuite(), IsotropicAntennaModelTestSuite::IsotropicAntennaModelTestSuite(), ItuR1411LosPropagationLossModelTestSuite::ItuR1411LosPropagationLossModelTestSuite(), ItuR1411NlosOverRooftopPropagationLossModelTestSuite::ItuR1411NlosOverRooftopPropagationLossModelTestSuite(), Kun2600MhzPropagationLossModelTestSuite::Kun2600MhzPropagationLossModelTestSuite(), ns3::LenaTestBearerDeactivateSuite::LenaTestBearerDeactivateSuite(), LenaTestCqaFfMacSchedulerSuite::LenaTestCqaFfMacSchedulerSuite(), LenaTestFdBetFfMacSchedulerSuite::LenaTestFdBetFfMacSchedulerSuite(), LenaTestFdMtFfMacSchedulerSuite::LenaTestFdMtFfMacSchedulerSuite(), LenaTestFdTbfqFfMacSchedulerSuite::LenaTestFdTbfqFfMacSchedulerSuite(), LenaTestHarqSuite::LenaTestHarqSuite(), LenaTestMimoSuite::LenaTestMimoSuite(), LenaTestPfFfMacSchedulerSuite::LenaTestPfFfMacSchedulerSuite(), LenaTestPhyErrorModelSuite::LenaTestPhyErrorModelSuite(), LenaTestPssFfMacSchedulerSuite::LenaTestPssFfMacSchedulerSuite(), LenaTestRrFfMacSchedulerSuite::LenaTestRrFfMacSchedulerSuite(), LenaTestTdBetFfMacSchedulerSuite::LenaTestTdBetFfMacSchedulerSuite(), LenaTestTdMtFfMacSchedulerSuite::LenaTestTdMtFfMacSchedulerSuite(), LenaTestTdTbfqFfMacSchedulerSuite::LenaTestTdTbfqFfMacSchedulerSuite(), LenaTestTtaFfMacSchedulerSuite::LenaTestTtaFfMacSchedulerSuite(), LiIonEnergySourceTestSuite::LiIonEnergySourceTestSuite(), LrWpanAckTestSuite::LrWpanAckTestSuite(), LrWpanCcaTestSuite::LrWpanCcaTestSuite(), LrWpanCollisionTestSuite::LrWpanCollisionTestSuite(), LrWpanEdTestSuite::LrWpanEdTestSuite(), LrWpanErrorModelTestSuite::LrWpanErrorModelTestSuite(), LrWpanPacketTestSuite::LrWpanPacketTestSuite(), LrWpanPlmeAndPdInterfaceTestSuite::LrWpanPlmeAndPdInterfaceTestSuite(), LrWpanSpectrumValueHelperTestSuite::LrWpanSpectrumValueHelperTestSuite(), LteAntennaTestSuite::LteAntennaTestSuite(), LteCellSelectionTestSuite::LteCellSelectionTestSuite(), LteCqiGenerationTestSuite::LteCqiGenerationTestSuite(), LteDownlinkPowerControlTestSuite::LteDownlinkPowerControlTestSuite(), LteDownlinkSinrTestSuite::LteDownlinkSinrTestSuite(), LteEarfcnTestSuite::LteEarfcnTestSuite(), LteEpcE2eDataTestSuite::LteEpcE2eDataTestSuite(), LteFadingTestSuite::LteFadingTestSuite(), LteFrequencyReuseTestSuite::LteFrequencyReuseTestSuite(), LteHandoverTargetTestSuite::LteHandoverTargetTestSuite(), LteInterferenceFrTestSuite::LteInterferenceFrTestSuite(), LteInterferenceTestSuite::LteInterferenceTestSuite(), LteLinkAdaptationTestSuite::LteLinkAdaptationTestSuite(), LtePathlossModelTestSuite::LtePathlossModelTestSuite(), LteRlcAmE2eTestSuite::LteRlcAmE2eTestSuite(), LteRlcAmTransmitterTestSuite::LteRlcAmTransmitterTestSuite(), ns3::LteRlcHeaderTestSuite::LteRlcHeaderTestSuite(), LteRlcUmE2eTestSuite::LteRlcUmE2eTestSuite(), LteRlcUmTransmitterTestSuite::LteRlcUmTransmitterTestSuite(), LteRrcTestSuite::LteRrcTestSuite(), LteSpectrumValueHelperTestSuite::LteSpectrumValueHelperTestSuite(), LteUeMeasurementsHandoverTestSuite::LteUeMeasurementsHandoverTestSuite(), LteUeMeasurementsPiecewiseTestSuite1::LteUeMeasurementsPiecewiseTestSuite1(), LteUeMeasurementsPiecewiseTestSuite2::LteUeMeasurementsPiecewiseTestSuite2(), LteUeMeasurementsTestSuite::LteUeMeasurementsTestSuite(), LteUplinkPowerControlTestSuite::LteUplinkPowerControlTestSuite(), LteUplinkSinrTestSuite::LteUplinkSinrTestSuite(), LteX2HandoverMeasuresTestSuite::LteX2HandoverMeasuresTestSuite(), LteX2HandoverTestSuite::LteX2HandoverTestSuite(), ManyUniformRandomVariablesOneGetValueCallTestSuite::ManyUniformRandomVariablesOneGetValueCallTestSuite(), MeshTestSuite::MeshTestSuite(), MobilityTestSuite::MobilityTestSuite(), MobilityTraceTestSuite::MobilityTraceTestSuite(), NamesTestSuite::NamesTestSuite(), Ns3TcpCwndTestSuite::Ns3TcpCwndTestSuite(), Ns3TcpInteroperabilityTestSuite::Ns3TcpInteroperabilityTestSuite(), Ns3TcpLossTestSuite::Ns3TcpLossTestSuite(), Ns3TcpNoDelayTestSuite::Ns3TcpNoDelayTestSuite(), Ns3TcpSocketTestSuite::Ns3TcpSocketTestSuite(), Ns3TcpStateTestSuite::Ns3TcpStateTestSuite(), Ns3WimaxFragmentationTestSuite::Ns3WimaxFragmentationTestSuite(), Ns3WimaxMacMessagesTestSuite::Ns3WimaxMacMessagesTestSuite(), Ns3WimaxPhyTestSuite::Ns3WimaxPhyTestSuite(), Ns3WimaxQoSTestSuite::Ns3WimaxQoSTestSuite(), Ns3WimaxServiceFlowTestSuite::Ns3WimaxServiceFlowTestSuite(), Ns3WimaxSSMacTestSuite::Ns3WimaxSSMacTestSuite(), Ns3WimaxTlvTestSuite::Ns3WimaxTlvTestSuite(), NscTcpLossTestSuite::NscTcpLossTestSuite(), ObjectTestSuite::ObjectTestSuite(), OcbTestSuite::OcbTestSuite(), OkumuraHataPropagationLossModelTestSuite::OkumuraHataPropagationLossModelTestSuite(), OlsrProtocolTestSuite::OlsrProtocolTestSuite(), OlsrTestSuite::OlsrTestSuite(), OneUniformRandomVariableManyGetValueCallsTestSuite::OneUniformRandomVariableManyGetValueCallsTestSuite(), PacketMetadataTestSuite::PacketMetadataTestSuite(), PacketSocketAppsTestSuite::PacketSocketAppsTestSuite(), PacketTestSuite::PacketTestSuite(), ParabolicAntennaModelTestSuite::ParabolicAntennaModelTestSuite(), PbbTestSuite::PbbTestSuite(), PcapFileTestSuite::PcapFileTestSuite(), PointToPointTestSuite::PointToPointTestSuite(), PowerRateAdaptationTestSuite::PowerRateAdaptationTestSuite(), ProbeTestSuite::ProbeTestSuite(), PropagationLossModelsTestSuite::PropagationLossModelsTestSuite(), PtrTestSuite::PtrTestSuite(), RandCartAroundGeoTestSuite::RandCartAroundGeoTestSuite(), RandomVariableStreamTestSuite::RandomVariableStreamTestSuite(), RedQueueTestSuite::RedQueueTestSuite(), RngTestSuite::RngTestSuite(), RocketfuelTopologyReaderTestSuite::RocketfuelTopologyReaderTestSuite(), RttEstimatorTestSuite::RttEstimatorTestSuite(), RvBatteryModelTestSuite::RvBatteryModelTestSuite(), SampleTestSuite::SampleTestSuite(), SequenceNumberTestSuite::SequenceNumberTestSuite(), SimulatorTestSuite::SimulatorTestSuite(), SixlowpanFragmentationTestSuite::SixlowpanFragmentationTestSuite(), SixlowpanHc1TestSuite::SixlowpanHc1TestSuite(), SixlowpanIphcTestSuite::SixlowpanIphcTestSuite(), SpectrumConverterTestSuite::SpectrumConverterTestSuite(), SpectrumIdealPhyTestSuite::SpectrumIdealPhyTestSuite(), SpectrumInterferenceTestSuite::SpectrumInterferenceTestSuite(), SpectrumValueTestSuite::SpectrumValueTestSuite(), SwitchTestSuite::SwitchTestSuite(), ns3::TcpHeaderTestSuite::TcpHeaderTestSuite(), ns3::TcpOptionTestSuite::TcpOptionTestSuite(), TcpTestSuite::TcpTestSuite(), ns3::TcpTimestampTestSuite::TcpTimestampTestSuite(), ns3::TcpWScalingTestSuite::TcpWScalingTestSuite(), ThreadedSimulatorTestSuite::ThreadedSimulatorTestSuite(), TimerTestSuite::TimerTestSuite(), TimeTestSuite::TimeTestSuite(), TracedCallbackTestSuite::TracedCallbackTestSuite(), TvHelperDistributionTestSuite::TvHelperDistributionTestSuite(), TvSpectrumTransmitterTestSuite::TvSpectrumTransmitterTestSuite(), TxDurationTestSuite::TxDurationTestSuite(), TypeIdPerformanceSuite::TypeIdPerformanceSuite(), TypeIdTestSuite::TypeIdTestSuite(), TypeTraitsTestSuite::TypeTraitsTestSuite(), UanEnergyModelTestSuite::UanEnergyModelTestSuite(), UanTestSuite::UanTestSuite(), UdpClientServerTestSuite::UdpClientServerTestSuite(), UdpTestSuite::UdpTestSuite(), WatchdogTestSuite::WatchdogTestSuite(), WaveformGeneratorTestSuite::WaveformGeneratorTestSuite(), WaveMacTestSuite::WaveMacTestSuite(), WifiAggregationTestSuite::WifiAggregationTestSuite(), WifiInterferenceTestSuite::WifiInterferenceTestSuite(), WifiMsduAggregatorTestSuite::WifiMsduAggregatorTestSuite(), and WifiTestSuite::WifiTestSuite().
|
protected |
| filename | the bare (no path) file name |
Definition at line 295 of file test.cc.
References ns3::SystemPath::Append(), ns3::TestRunnerImpl::GetTopLevelSourceDir(), m_dataDir, m_parent, m_runner, NS_FATAL_ERROR, and NS_LOG_FUNCTION.
Referenced by CreateTempDirFilename(), MobilityTraceTestCase::DoRun(), ReadFileTestCase::DoRun(), DiffTestCase::DoRun(), and Ns3TcpLossTestCase::DoSetup().
Here is the call graph for this function:
Here is the caller graph for this function:
|
protected |
| filename | the bare (no path) file name |
Definition at line 313 of file test.cc.
References ns3::SystemPath::Append(), CreateDataDirFilename(), ns3::TestRunnerImpl::GetTempDir(), ns3::SystemPath::Join(), m_name, m_parent, m_runner, ns3::SystemPath::MakeDirectories(), ns3::TestRunnerImpl::MustUpdateData(), and NS_LOG_FUNCTION.
Referenced by PeerManagementProtocolRegressionTest::CreateDevices(), Bug772ChainTest::CreateDevices(), FlameRegressionTest::CreateDevices(), HwmpProactiveRegressionTest::CreateDevices(), HwmpDoRfRegressionTest::CreateDevices(), HwmpSimplestRegressionTest::CreateDevices(), HwmpReactiveRegressionTest::CreateDevices(), ChainRegressionTest::CreateDevices(), ns3::olsr::Bug780Test::CreateNodes(), ns3::olsr::HelloRegressionTest::CreateNodes(), ns3::olsr::TcRegressionTest::CreateNodes(), MobilityTraceTestCase::DoRun(), WriteModeCreateTestCase::DoSetup(), ReadModeCreateTestCase::DoSetup(), FileHeaderTestCase::DoSetup(), and RecordHeaderTestCase::DoSetup().
Here is the call graph for this function:
Here is the caller graph for this function:
|
privatepure virtual |
Implementation to actually run this TestCase.
Subclasses should override this method to conduct their tests.
Implemented in RandomVariableStreamEmpiricalAntitheticTestCase, RandomVariableStreamEmpiricalTestCase, RandomVariableStreamDeterministicTestCase, RandomVariableStreamZetaAntitheticTestCase, RandomVariableStreamZetaTestCase, RandomVariableStreamZipfAntitheticTestCase, RandomVariableStreamZipfTestCase, RandomVariableStreamErlangAntitheticTestCase, RandomVariableStreamErlangTestCase, RandomVariableStreamGammaAntitheticTestCase, RandomVariableStreamGammaTestCase, RandomVariableStreamLogNormalAntitheticTestCase, RandomVariableStreamLogNormalTestCase, RandomVariableStreamWeibullAntitheticTestCase, ns3::TestSuite, CallbackValueTestCase, RandomVariableStreamWeibullTestCase, PointerAttributeTestCase, ns3::int64x64::test::Int64x64ImplTestCase, TracedCallbackTestCase, RandomVariableStreamParetoAntitheticTestCase, DiffTestCase, IntegerTraceSourceTestCase, ns3::int64x64::test::Int64x64DoubleTestCase, ReadFileTestCase, IntegerTraceSourceAttributeTestCase, RandomVariableStreamParetoTestCase, MeasurementReportTestCase, CsmaStarTestCase, ObjectMapAttributeTestCase, AlternateFindTestCase, RrcConnectionRejectTestCase, ns3::int64x64::test::Int64x64InvertTestCase, AnnexC_TestCase, RrcConnectionReestablishmentCompleteTestCase, RandomVariableStreamExponentialAntitheticTestCase, ObjectVectorAttributeTestCase, RelativeFindTestCase, CsmaRawIpSocketTestCase, RrcConnectionReestablishmentTestCase, RandomVariableStreamAttributeTestCase, ns3::int64x64::test::Int64x64CompareTestCase, FullyQualifiedFindTestCase, RrcConnectionReestablishmentRequestTestCase, RandomVariableStreamExponentialTestCase, StringContextFindTestCase, AttributeTestCase< T >, SearchAttributesOfParentObjectsTestCase, CsmaPingTestCase, RecordHeaderTestCase, HandoverPreparationInfoTestCase, AttributeTestCase< T >, BasicFindTestCase, ns3::int64x64::test::Int64x64Bug1786TestCase, AttributeTestCase< T >, MakeCallbackTemplatesTestCase, FindPathTestCase, CsmaPacketSocketTestCase, RandomVariableStreamNormalAntitheticTestCase, ns3::int64x64::test::Int64x64Bug863TestCase, ObjectVectorTraceConfigTestCase, AttributeTestCase< T >, NullifyCallbackTestCase, RelativeRenameTestCase, LteRrcConnectionEstablishmentErrorTestCase, GeoToCartesianTestCase, ns3::int64x64::test::Int64x64Bug455TestCase, DsrRreqTableTest, ns3::aodv::AodvRtableTest, ChannelAccessTestCase, Ipv6RipngSplitHorizonStrategyTest, PacketTagListTest, FullyQualifiedRenameTestCase, RrcConnectionReconfigurationTestCase, RandomVariableStreamNormalTestCase, CsmaOneSubnetTestCase, FileHeaderTestCase, AttributeTestCase< T >, RangePropagationLossModelTestCase, RrcConnectionReconfigurationCompleteTestCase, ns3::aodv::AodvRtableEntryTest, DsrSendBuffTest, StringContextRenameTestCase, Ns3TcpCwndTestCase2, ObjectVectorConfigTestCase, RandomVariableStreamSequentialTestCase, Bug555TestCase, MatrixPropagationLossModelTestCase, RrcConnectionSetupCompleteTestCase, CoDelQueueBasicDrop, ns3::int64x64::test::Int64x64ArithmeticTestCase, ObjectFactoryTestCase, AttributeTestCase< T >, LteUeMeasurementsHandoverTestCase, DsrCacheEntryTest, ns3::TimestampValueTestCase, Udp6SocketImplTest, RngParetoTestCase, BasicRenameTestCase, RandomVariableStreamConstantTestCase, ns3::TcpHeaderFlagsToString, IncrementalTestCase, CoDelQueueControlLawTest, RrcConnectionSetupTestCase, AttributeTestCase< T >, DsrAckHeaderTest, ns3::aodv::AodvRqueueTest, Ipv4GlobalRoutingSlash32TestCase, MakeBoundCallbackTestCase, Hash64FunctionPtrTestCase, WaypointMobilityModelViaHelper, CsmaMulticastTestCase, ChannelRoutingTestCase, EpcS1uUlTestCase, UnderRootNamespaceConfigTestCase, LogDistancePropagationLossModelTestCase, UdpEchoClientSetFillTestCase, ns3::int64x64::test::Int64x64InputOutputTestCase, CoDelQueueNewtonStepTest, RelativeAddTestCase, Ipv6RipngCountToInfinityTest, ns3::aodv::QueueEntryTest, DsrAckReqHeaderTest, Hash32FunctionPtrTestCase, RrcConnectionRequestTestCase, PacketMetadataTest, OlsrHnaTestCase, AddressCollisionTestCase, RngExponentialTestCase, Ns2MobilityHelperTest, ns3::aodv::RerrHeaderTest, LteUeMeasurementsPiecewiseTestCase2, DsrRerrHeaderTest, PacketTest, CtrlBAckResponseHeaderTest, InterferenceHelperSequenceTest, BasicEnergyDepletionTest, OlsrTcTestCase, RandomVariableStreamUniformAntitheticTestCase, ns3::aodv::RrepAckHeaderTest, AddressCollision6TestCase, RootNamespaceConfigTestCase, CommandLineStringTestCase, PeerLinkFrameStartTest, LteDistributedFfrAreaTestCase, ReadModeCreateTestCase, FullyQualifiedAddTestCase, LookupTimeTestCase, AcousticModemEnergyDepletionTestCase, LteEnhancedFfrAreaTestCase, PacketLossCounterTestCase, ns3::int64x64::test::Int64x64InputTestCase, QosUtilsIsOldPacketTest, ExampleAddressGeneratorTestCase, TestFulfilledAlignment, IpAddressHelperTestCasev4, ChainRegressionTest, Murmur3TestCase, CoDelQueueBasicOverflow, LteSoftFfrAreaTestCase, FiveDoublesTestCase, Ns3TcpCwndTestCase1, DsrSRHeaderTest, SimulatorTemplateTestCase, FiveDoublesAverageTestCase, CommandLineUnsignedIntTestCase, AggregateObjectTestCase, LteSoftFrAreaTestCase, ns3::aodv::RrepHeaderTest, MakeCallbackTestCase, TimeIntputOutputTestCase, ExampleAddress6GeneratorTestCase, CsmaBroadcastTestCase, NscTcpLossTestCase2, LteStrictFrAreaTestCase, WaypointInitialPositionIsWaypoint, Ns3WimaxSFTypeTestCase, Ns3TcpSocketTestCase2, OlsrHelloTestCase, UdpSocketImplTest, Fnv1aTestCase, SameRoomPositionAllocatorTestCase, BurstErrorModelSimple, PacketBufferingCaseB, TestOptionWithAlignment, RngNormalTestCase, ns3::TcpHeaderWithRFC793OptionTestCase, TwoRayGroundPropagationLossModelTestCase, DsrRrepHeaderTest, CommandLineIntTestCase, Ns3WimaxSfTlvTestCase, StringContextAddTestCase, LteFrAreaTestCase, LteUeMeasurementsPiecewiseTestCase1, Ipv6FragmentationTest, NetworkAndAddressTestCase, UdpTraceClientServerTestCase, ns3::int64x64::test::Int64x64HiLoTestCase, ns3::aodv::RreqHeaderTest, NetworkAndAddress6TestCase, CollisionTestCase, ResetAllocatorHelperTestCase, LteRlcAmTransmitterReportBufferStatusTestCase, LteRlcUmTransmitterReportBufferStatusTestCase, Ns3WimaxSNRtoBLERTestCase, DefaultHashTestCase, LteTxPsdTestCase, LteHandoverTargetTestCase, FiveIntegersTestCase, CreateObjectTestCase, TimesWithSignsTestCase, FiveIntegersAverageTestCase, LteRlcAmTransmitterConcatenationTestCase, DsdvTableTestCase, Udp6SocketLoopbackTest, LteRlcUmTransmitterConcatenationTestCase, WaypointLazyNotifyTrue, LteStrictFrTestCase, ns3::aodv::TypeHeaderTest, ns3::TcpOptionTSTestCase, Ns3WimaxManagementConnectionsTestCase, LteCellSelectionTestCase, TimerTemplateTestCase, LteUplinkClosedLoopPowerControlAccumulatedModeTestCase, SixlowpanFragmentationTest, BuildingsHelperOneTestCase, LteEarfcnUlTestCase, BriteTopologyFunctionTestCase, ns3::RlcAmStatusPduTestCase, DsrRreqHeaderTest, RrcHeaderTestCase, Ipv4FragmentationTest, Ipv6ListRoutingPositiveTestCase, LteRlcAmTransmitterSegmentationTestCase, LteRlcUmTransmitterSegmentationTestCase, LteEpcE2eDataTestCase, WriteModeCreateTestCase, ns3::olsr::TcRegressionTest, CommandLineBooleanTestCase, HwmpRtableTest, LteDownlinkPowerControlRrcConnectionReconfigurationTestCase, LteUplinkClosedLoopPowerControlAbsoluteModeTestCase, Ns3TcpInteroperabilityTestCase, TestOptionWithoutAlignment, Ipv4ListRoutingPositiveTestCase, LteX2HandoverMeasuresTestCase, Ipv4PacketInfoTagTest, WifiTest, Ipv4HeaderTest, OcbWifiMacTestCase, LteHardFrTestCase, AddressAllocatorTestCase, EpcS1uDlTestCase, LteNoisePsdTestCase, LteFadingSystemTestCase, LteUplinkOpenLoopPowerControlTestCase, ProbeTestCase1, TwoVectorsConstructorTestCase, LteRlcAmTransmitterOneSduTestCase, SequenceNumberTestCase, SixlowpanHc1ImplTest, SixlowpanIphcImplTest, RadiansToDegreesTestCase, AddressAllocatorHelperTestCase, LteRlcUmTransmitterOneSduTestCase, HwmpReactiveRegressionTest, SpectrumIdealPhyTestCase, AddressAllocator6TestCase, Ipv6PacketInfoTagTest, RandomVariableStreamUniformTestCase, Ipv4ForwardingTest, LteUplinkSrsSinrTestCase, HwmpSimplestRegressionTest, ErrorModelSimple, Bug772ChainTest, BasicAddTestCase, ns3::WScalingTestCase, HwmpDoRfRegressionTest, LteCqiGenerationDlPowerControlTestCase, LteEarfcnDlTestCase, RandomRoomPositionAllocatorTestCase, LenaDlCtrlPhyErrorModelTestCase, EpcTftClassifierTestCase, LteHandoverDelayTestCase, LteDownlinkPowerControlTestCase, LenaFdTbfqFfMacSchedulerTestCase2, LenaPssFfMacSchedulerTestCase2, LenaTdTbfqFfMacSchedulerTestCase2, LteUeMeasurementsTestCase, ns3::TimestampTestCase, RandCartAroundGeoTestCase, Ns3TcpStateTestCase, PacketBufferingCaseA, LenaCqaFfMacSchedulerTestCase2, LenaFdBetFfMacSchedulerTestCase2, LenaTdBetFfMacSchedulerTestCase2, TcpTestCase, LenaPfFfMacSchedulerTestCase2, Ns3TcpLossTestCase, Ipv4RawSocketImplTest, Ipv6ListRoutingNegativeTestCase, UdpSocketLoopbackTest, LteInterferenceStrictFrTestCase, ns3::olsr::HelloRegressionTest, BatteryLifetimeTest, Ipv6RawSocketImplTest, LteDownlinkCtrlSinrTestCase, DcfManagerTest, ThreadedSimulatorEventsTestCase, DsrFsHeaderTest, CoDelQueueBasicEnqueueDequeue, LrWpanErrorModelTestCase, HwmpProactiveRegressionTest, FlameRtableTest, Ipv6RipngTest, LteX2HandoverTestCase, FlameRegressionTest, LteRrcConnectionEstablishmentTestCase, CsmaBridgeTestCase, RngUniformTestCase, DualStackTestCase, PeerManagementProtocolRegressionTest, WifiInterferenceTestCase, Ipv4ListRoutingNegativeTestCase, DsdvHeaderTestCase, LteUplinkPowerControlTestCase, LteEnbAntennaTestCase, TvHelperDistributionTestCase, NscTcpLossTestCase1, PtrTestCase, Ipv6ForwardingTest, LteDownlinkPowerControlSpectrumValueTestCase, LteRlcAmTransmitterTestCase, TimerStateTestCase, LrWpanCcaTestCase, LteFadingTestCase, LteFrTestCase, LtePathlossModelSystemTestCase, LteRlcUmTransmitterTestCase, Ns3TcpSocketTestCase1, Ipv6L3ProtocolTestCase, LteInterferenceTestCase, LteRlcAmE2eTestCase, TvSpectrumTransmitterTestCase, Ns3TcpNoDelayTestCase, BasicEnergyUpdateTest, Ipv4StaticRoutingSlash32TestCase, OlsrMidTestCase, UdpClientServerTestCase, Ipv4DynamicGlobalRoutingTestCase, Ipv4L3ProtocolTestCase, MobilityTraceTestCase, AbstractAnimationInterfaceTestCase, AcousticModemEnergyTestCase, LrWpanErrorDistanceTestCase, LteLinkAdaptationTestCase, LteUplinkDataSinrTestCase, ChannelCoordinationTestCase, LrWpanAckTestCase, LenaFdBetFfMacSchedulerTestCase1, LenaFdMtFfMacSchedulerTestCase, LenaFdTbfqFfMacSchedulerTestCase1, LenaPssFfMacSchedulerTestCase1, LenaTdBetFfMacSchedulerTestCase1, LenaTdMtFfMacSchedulerTestCase, LenaTdTbfqFfMacSchedulerTestCase1, LenaTtaFfMacSchedulerTestCase, WifiMsduAggregatorThroughputTest, PowerRateAdaptationTest, CosineAntennaModelTestCase, ParabolicAntennaModelTestCase, EpsGtpuHeaderTestCase, LteCqiGenerationTestCase, LteDownlinkDataSinrTestCase, LenaPfFfMacSchedulerTestCase1, WaypointMobilityModelNotifyTest, OlsrMprTestCase, ns3::TcpHeaderGetSetTestCase, LenaCqaFfMacSchedulerTestCase1, LteInterferenceHardFrTestCase, LenaDataPhyErrorModelTestCase, LteRlcUmE2eTestCase, WaypointLazyNotifyFalse, BuildingsPathlossTestCase, BuildingsShadowingTestCase, LrWpanEdTestCase, LenaRrFfMacSchedulerTestCase, SwitchFlowTableTestCase, Ns3WimaxSimpleOFDMTestCase, UniqueTypeIdTestCase, MeshInformationElementVectorBist, ns3::olsr::Bug780Test, HashTestCase, LrWpanCollisionTestCase, LenaHarqTestCase, Ns3WimaxSfCreationTestCase, ns3::aodv::IdCacheTest, LteSpectrumModelTestCase, FriisPropagationLossModelTestCase, Ns3WimaxCsParamTlvTestCase, LteEarfcnTestCase, ItuR1411LosPropagationLossModelTestCase, ItuR1411NlosOverRooftopPropagationLossModelTestCase, Kun2600MhzPropagationLossModelTestCase, OkumuraHataPropagationLossModelTestCase, Ns3WimaxSchedulingTestCase, Ns3WimaxNetworkEntryTestCase, Ns3WimaxFragmentationTestCase, BasicEnergyHarvesterTestCase, SteadyStateRandomWaypointTest, SpectrumInterferenceTestCase, SpectrumValueTestCase, UanTest, BriteTopologyStructureTestCase, ManyUniformRandomVariablesOneGetValueCallTestCase, OneUniformRandomVariableManyGetValueCallsTestCase, TestEmptyOptionField, LrWpanPacketTestCase, LenaMimoTestCase, PacketSocketAppsTest, OneIntegerAverageTestCase, OneIntegerTestCase, RocketfuelTopologyReaderTest, BasicCallbackTestCase, TimeSimpleTestCase, PbbTestCase, TxDurationTest, DegreesToRadiansTestCase, IsotropicAntennaModelTestCase, ns3::aodv::LoopbackTestCase, ns3::TcpOptionWSTestCase, MeshHeaderTest, OneVectorConstructorTestCase, LiIonEnergyTestCase, IpAddressHelperTestCasev6, LrWpanPlmeAndPdInterfaceTestCase, WaveformGeneratorTestCase, TwoLevelAggregationTest, EventGarbageCollectorTestCase, GlobalRouteManagerImplTestCase, FlameHeaderTest, ns3::aodv::NeighborTest, GlobalValueTestCase, RttEstimatorTestCase, LrWpanSpectrumValueHelperTestCase, RedQueueTestCase, DsaRequestTestCase, SampleTestCase1, SimulatorEventsTestCase, BasicTracedCallbackTestCase, TypeTraitsTestCase, NetworkAllocatorHelperTestCase, HistogramTestCase, NetworkNumber6AllocatorTestCase, OlsrEmfTestCase, WatchdogTestCase, NetworkNumberAllocatorTestCase, DropTailQueueTestCase, Ipv6AddressTestCase1, PointToPointTest, ns3::LenaDeactivateBearerTestCase, and BufferTest.
Referenced by Run().
Here is the caller graph for this function:
|
privatevirtual |
Implementation to do any local setup required for this TestCase.
Subclasses should override this method to perform any costly per-test setup before DoRun is invoked.
Reimplemented in ReadFileTestCase, RecordHeaderTestCase, NullifyCallbackTestCase, FileHeaderTestCase, MakeBoundCallbackTestCase, Ns2MobilityHelperTest, ReadModeCreateTestCase, LookupTimeTestCase, MakeCallbackTestCase, TimesWithSignsTestCase, WriteModeCreateTestCase, Ns3TcpInteroperabilityTestCase, Ns3TcpStateTestCase, Ns3TcpLossTestCase, ThreadedSimulatorEventsTestCase, BasicCallbackTestCase, and TimeSimpleTestCase.
Definition at line 355 of file test.cc.
References NS_LOG_FUNCTION.
Referenced by Run().
Here is the caller graph for this function:
|
privatevirtual |
Implementation to do any local setup required for this TestCase.
Subclasses should override this method to perform any costly per-test teardown
Reimplemented in ReadFileTestCase, AlternateFindTestCase, RelativeFindTestCase, FullyQualifiedFindTestCase, StringContextFindTestCase, RecordHeaderTestCase, BasicFindTestCase, FindPathTestCase, RelativeRenameTestCase, FullyQualifiedRenameTestCase, FileHeaderTestCase, StringContextRenameTestCase, LteUeMeasurementsHandoverTestCase, ns3::TimestampValueTestCase, BasicRenameTestCase, RelativeAddTestCase, AddressCollisionTestCase, LteUeMeasurementsPiecewiseTestCase2, Ns2MobilityHelperTest, AddressCollision6TestCase, ReadModeCreateTestCase, FullyQualifiedAddTestCase, ExampleAddressGeneratorTestCase, IpAddressHelperTestCasev4, ExampleAddress6GeneratorTestCase, ns3::TcpHeaderWithRFC793OptionTestCase, StringContextAddTestCase, LteUeMeasurementsPiecewiseTestCase1, NetworkAndAddressTestCase, NetworkAndAddress6TestCase, ResetAllocatorHelperTestCase, LteHandoverTargetTestCase, TimesWithSignsTestCase, ns3::TcpOptionTSTestCase, TimerTemplateTestCase, WriteModeCreateTestCase, Ns3TcpInteroperabilityTestCase, AddressAllocatorTestCase, AddressAllocatorHelperTestCase, AddressAllocator6TestCase, BasicAddTestCase, ns3::WScalingTestCase, ns3::TimestampTestCase, Ns3TcpStateTestCase, TcpTestCase, Ns3TcpLossTestCase, ThreadedSimulatorEventsTestCase, DualStackTestCase, WaypointMobilityModelNotifyTest, ns3::TcpHeaderGetSetTestCase, SteadyStateRandomWaypointTest, TimeSimpleTestCase, ns3::TcpOptionWSTestCase, IpAddressHelperTestCasev6, RttEstimatorTestCase, NetworkAllocatorHelperTestCase, NetworkNumber6AllocatorTestCase, and NetworkNumberAllocatorTestCase.
Definition at line 360 of file test.cc.
References NS_LOG_FUNCTION.
Referenced by Run().
Here is the caller graph for this function:| std::string ns3::TestCase::GetName | ( | void | ) | const |
Definition at line 253 of file test.cc.
References m_name, and NS_LOG_FUNCTION.
Referenced by PacketTagListTest::AddRemoveTime(), HashTestCase::Check(), ns3::int64x64::test::Int64x64HiLoTestCase::Check(), TimeIntputOutputTestCase::Check(), ns3::int64x64::test::Int64x64InputTestCase::Check(), ns3::int64x64::test::Int64x64InputOutputTestCase::Check(), ns3::int64x64::test::Int64x64ArithmeticTestCase::Check(), ns3::int64x64::test::Int64x64Bug455TestCase::Check(), ns3::int64x64::test::Int64x64Bug863TestCase::Check(), ns3::int64x64::test::Int64x64Bug1786TestCase::Check(), ns3::int64x64::test::Int64x64CompareTestCase::Check(), ns3::int64x64::test::Int64x64DoubleTestCase::Check(), ns3::int64x64::test::Int64x64InvertTestCase::CheckCase(), LenaMimoTestCase::DoRun(), UniqueTypeIdTestCase::DoRun(), LenaCqaFfMacSchedulerTestCase1::DoRun(), LteInterferenceHardFrTestCase::DoRun(), LenaFdTbfqFfMacSchedulerTestCase1::DoRun(), LenaPssFfMacSchedulerTestCase1::DoRun(), LenaTdTbfqFfMacSchedulerTestCase1::DoRun(), LteInterferenceTestCase::DoRun(), LteFadingTestCase::DoRun(), LteRrcConnectionEstablishmentTestCase::DoRun(), LteInterferenceStrictFrTestCase::DoRun(), LteUeMeasurementsTestCase::DoRun(), LteEpcE2eDataTestCase::DoRun(), LteCellSelectionTestCase::DoRun(), LteHandoverTargetTestCase::DoRun(), DefaultHashTestCase::DoRun(), CollisionTestCase::DoRun(), ns3::int64x64::test::Int64x64HiLoTestCase::DoRun(), LteUeMeasurementsPiecewiseTestCase1::DoRun(), TimeIntputOutputTestCase::DoRun(), ns3::int64x64::test::Int64x64InputTestCase::DoRun(), LookupTimeTestCase::DoRun(), LteUeMeasurementsPiecewiseTestCase2::DoRun(), ns3::int64x64::test::Int64x64InputOutputTestCase::DoRun(), IncrementalTestCase::DoRun(), LteUeMeasurementsHandoverTestCase::DoRun(), ns3::int64x64::test::Int64x64ArithmeticTestCase::DoRun(), PacketTagListTest::DoRun(), ns3::int64x64::test::Int64x64Bug455TestCase::DoRun(), LteRrcConnectionEstablishmentErrorTestCase::DoRun(), ns3::int64x64::test::Int64x64Bug863TestCase::DoRun(), ns3::int64x64::test::Int64x64Bug1786TestCase::DoRun(), ns3::int64x64::test::Int64x64CompareTestCase::DoRun(), ns3::int64x64::test::Int64x64InvertTestCase::DoRun(), ns3::int64x64::test::Int64x64DoubleTestCase::DoRun(), ns3::int64x64::test::Int64x64ImplTestCase::DoRun(), ns3::TestRunnerImpl::FilterTests(), LteCellSelectionTestCase::LteCellSelectionTestCase(), LteRrcConnectionEstablishmentErrorTestCase::LteRrcConnectionEstablishmentErrorTestCase(), LteRrcConnectionEstablishmentTestCase::LteRrcConnectionEstablishmentTestCase(), ns3::TestRunnerImpl::PrintReport(), ns3::TestRunnerImpl::PrintTestNameList(), PacketTagListTest::RemoveTime(), and LteCellSelectionTestCase::~LteCellSelectionTestCase().
|
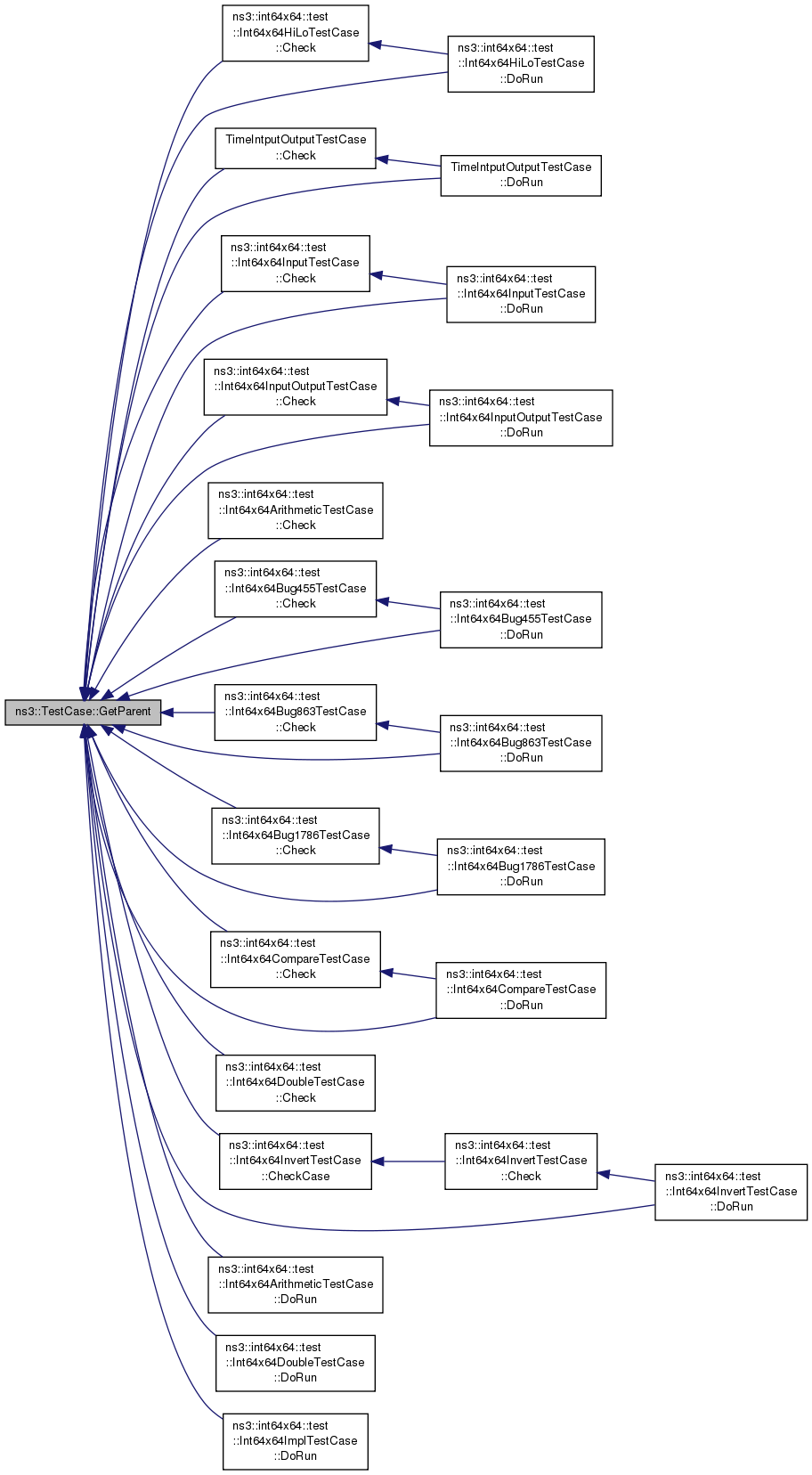
protected |
Definition at line 259 of file test.cc.
References m_parent.
Referenced by ns3::int64x64::test::Int64x64HiLoTestCase::Check(), TimeIntputOutputTestCase::Check(), ns3::int64x64::test::Int64x64InputTestCase::Check(), ns3::int64x64::test::Int64x64InputOutputTestCase::Check(), ns3::int64x64::test::Int64x64ArithmeticTestCase::Check(), ns3::int64x64::test::Int64x64Bug455TestCase::Check(), ns3::int64x64::test::Int64x64Bug863TestCase::Check(), ns3::int64x64::test::Int64x64Bug1786TestCase::Check(), ns3::int64x64::test::Int64x64CompareTestCase::Check(), ns3::int64x64::test::Int64x64DoubleTestCase::Check(), ns3::int64x64::test::Int64x64InvertTestCase::CheckCase(), ns3::int64x64::test::Int64x64HiLoTestCase::DoRun(), TimeIntputOutputTestCase::DoRun(), ns3::int64x64::test::Int64x64InputTestCase::DoRun(), ns3::int64x64::test::Int64x64InputOutputTestCase::DoRun(), ns3::int64x64::test::Int64x64ArithmeticTestCase::DoRun(), ns3::int64x64::test::Int64x64Bug455TestCase::DoRun(), ns3::int64x64::test::Int64x64Bug863TestCase::DoRun(), ns3::int64x64::test::Int64x64Bug1786TestCase::DoRun(), ns3::int64x64::test::Int64x64CompareTestCase::DoRun(), ns3::int64x64::test::Int64x64InvertTestCase::DoRun(), ns3::int64x64::test::Int64x64DoubleTestCase::DoRun(), and ns3::int64x64::test::Int64x64ImplTestCase::DoRun().
Here is the caller graph for this function:
|
private |
Definition at line 223 of file test.cc.
References ns3::TestCase::Result::childrenFailed, ns3::TestCase::Result::failure, m_result, and NS_LOG_FUNCTION.
Referenced by ns3::TestRunnerImpl::PrintReport(), ns3::TestRunnerImpl::Run(), and Run().
Here is the caller graph for this function:
|
protected |
Definition at line 335 of file test.cc.
References IsStatusSuccess(), and NS_LOG_FUNCTION.
Here is the call graph for this function:
|
protected |
Definition at line 341 of file test.cc.
References ns3::TestCase::Result::failure, m_result, and NS_LOG_FUNCTION.
Referenced by Ns3TcpLossTestCase::Ipv4L3Tx(), Ns3TcpStateTestCase::Ipv4L3Tx(), Ns3TcpInteroperabilityTestCase::Ipv4L3Tx(), and IsStatusFailure().
Here is the caller graph for this function:
|
protected |
Definition at line 282 of file test.cc.
References m_runner, ns3::TestRunnerImpl::MustAssertOnFailure(), and NS_LOG_FUNCTION.
Here is the call graph for this function:
|
protected |
Definition at line 288 of file test.cc.
References m_runner, ns3::TestRunnerImpl::MustContinueOnFailure(), and NS_LOG_FUNCTION.
Here is the call graph for this function:
|
protected |
Log the failure of this TestCase.
| cond | The test condition. |
| actual | Actual value of the test. |
| limit | Expected value of the test. |
| message | Message indicating the type of failure. |
| file | The file where the test failed. |
| line | The line number in file where the test failed. |
Definition at line 265 of file test.cc.
References ns3::TestCase::Result::childrenFailed, ns3::TestCase::Result::failure, m_parent, m_result, and NS_LOG_FUNCTION.
|
private |
Actually run this TestCase.
| runner | The test runner implementation. |
Definition at line 230 of file test.cc.
References ns3::TestCase::Result::clock, DoRun(), DoSetup(), DoTeardown(), ns3::SystemWallClockMs::End(), IsFailed(), m_children, m_result, m_runner, NS_LOG_FUNCTION, Run(), ns3::SystemWallClockMs::Start(), and test().
Referenced by ns3::TestRunnerImpl::Run(), and Run().
Here is the call graph for this function:
Here is the caller graph for this function:
|
protected |
| directory | the directory where the test data is located |
In general, this method is invoked as SetDataDir (NS_TEST_SOURCEDIR); However, if a module contains a test directory with subdirectories (e.g. src/mesh/test), and the test data (e.g. pcap traces) is located in one of these subdirectories, then the variable NS_TEST_SOURCEDIR may not work and the user may want to explicitly pass in a directory string.
Note that NS_TEST_SOURCEDIR is set in src/wscript for each module
Definition at line 348 of file test.cc.
References m_dataDir, and NS_LOG_FUNCTION.
Referenced by MobilityTraceTestCase::DoRun(), Ns3TcpLossTestSuite::Ns3TcpLossTestSuite(), and PcapFileTestSuite::PcapFileTestSuite().
Here is the caller graph for this function:
|
friend |
|
private |
Vector of my children.
Definition at line 1263 of file test.h.
Referenced by AddTestCase(), ns3::TestRunnerImpl::PrintReport(), Run(), and ~TestCase().
|
private |
My data directory.
Definition at line 1264 of file test.h.
Referenced by CreateDataDirFilename(), and SetDataDir().
|
private |
TestCase duration.
Definition at line 1268 of file test.h.
Referenced by AddTestCase(), and ns3::TestRunnerImpl::FilterTests().
|
private |
TestCase name.
Definition at line 1267 of file test.h.
Referenced by AddTestCase(), CreateTempDirFilename(), GetName(), and ns3::TestRunnerImpl::PrintReport().
|
private |
Pointer to my parent TestCase.
Definition at line 1260 of file test.h.
Referenced by AddTestCase(), CreateDataDirFilename(), CreateTempDirFilename(), GetParent(), ReportTestFailure(), and ~TestCase().
|
private |
Results data.
Definition at line 1266 of file test.h.
Referenced by IsFailed(), IsStatusSuccess(), ns3::TestRunnerImpl::PrintReport(), ReportTestFailure(), Run(), and ~TestCase().
|
private |
Pointer to the TestRunner.
Definition at line 1265 of file test.h.
Referenced by CreateDataDirFilename(), CreateTempDirFilename(), MustAssertOnFailure(), MustContinueOnFailure(), Run(), and ~TestCase().