This class implements a simple downlink scheduler for rtPS flows. More...
#include <bs-scheduler-rtps.h>
 Inheritance diagram for ns3::BSSchedulerRtps:
 Inheritance diagram for ns3::BSSchedulerRtps: Collaboration diagram for ns3::BSSchedulerRtps:
 Collaboration diagram for ns3::BSSchedulerRtps:| Public Member Functions | |
| BSSchedulerRtps () | |
| BSSchedulerRtps (Ptr< BaseStationNetDevice > bs) | |
| ~BSSchedulerRtps (void) | |
| void | AddDownlinkBurst (Ptr< const WimaxConnection > connection, uint8_t diuc, WimaxPhy::ModulationType modulationType, Ptr< PacketBurst > burst) | 
| void | BSSchedulerBasicConnection (uint32_t &availableSymbols) | 
| void | BSSchedulerBEConnection (uint32_t &availableSymbols) | 
| void | BSSchedulerBroadcastConnection (uint32_t &availableSymbols) | 
| void | BSSchedulerInitialRangingConnection (uint32_t &availableSymbols) | 
| void | BSSchedulerNRTPSConnection (uint32_t &availableSymbols) | 
| void | BSSchedulerPrimaryConnection (uint32_t &availableSymbols) | 
| void | BSSchedulerRTPSConnection (uint32_t &availableSymbols) | 
| Downlink Scheduler for rtPS connections.  More... | |
| void | BSSchedulerUGSConnection (uint32_t &availableSymbols) | 
| Ptr< PacketBurst > | CreateUgsBurst (ServiceFlow *serviceFlow, WimaxPhy::ModulationType modulationType, uint32_t availableSymbols) | 
| std::list< std::pair< OfdmDlMapIe *, Ptr< PacketBurst > > > * | GetDownlinkBursts (void) const | 
| void | Schedule (void) | 
| Schedule function.  More... | |
| bool | SelectBEConnection (Ptr< WimaxConnection > &connection) | 
| Check for BE connections that have packets to transmit.  More... | |
| bool | SelectConnection (Ptr< WimaxConnection > &connection) | 
| bool | SelectIRandBCConnection (Ptr< WimaxConnection > &connection) | 
| Check for IR and Broadcast connections that have packets to transmit.  More... | |
| bool | SelectMenagementConnection (Ptr< WimaxConnection > &connection) | 
| Check for Basic and Primary connections that have packets to transmit.  More... | |
| bool | SelectNRTPSConnection (Ptr< WimaxConnection > &connection) | 
| Check for nrtPS connections that have packets to transmit.  More... | |
| bool | SelectRTPSConnection (Ptr< WimaxConnection > &connection) | 
| Check for rtPS connections that have packets to transmit.  More... | |
| bool | SelectUGSConnection (Ptr< WimaxConnection > &connection) | 
| Check for UGS connections that have packets to transmit.  More... | |
|  Public Member Functions inherited from ns3::BSScheduler | |
| BSScheduler () | |
| BSScheduler (Ptr< BaseStationNetDevice > bs) | |
| ~BSScheduler (void) | |
| bool | CheckForFragmentation (Ptr< WimaxConnection > connection, int availableSymbols, WimaxPhy::ModulationType modulationType) | 
| virtual Ptr< BaseStationNetDevice > | GetBs (void) | 
| virtual void | SetBs (Ptr< BaseStationNetDevice > bs) | 
|  Public Member Functions inherited from ns3::Object | |
| Object () | |
| Constructor.  More... | |
| virtual | ~Object () | 
| Destructor.  More... | |
| void | AggregateObject (Ptr< Object > other) | 
| Aggregate two Objects together.  More... | |
| void | Dispose (void) | 
| Dispose of this Object.  More... | |
| AggregateIterator | GetAggregateIterator (void) const | 
| Get an iterator to the Objects aggregated to this one.  More... | |
| virtual TypeId | GetInstanceTypeId (void) const | 
| Implement the GetInstanceTypeId method defined in ObjectBase.  More... | |
| template<typename T > | |
| Ptr< T > | GetObject (void) const | 
| Get a pointer to the requested aggregated Object.  More... | |
| template<typename T > | |
| Ptr< T > | GetObject (TypeId tid) const | 
| Get a pointer to the requested aggregated Object.  More... | |
| void | Initialize (void) | 
| Invoke DoInitialize on all Objects aggregated to this one.  More... | |
|  Public Member Functions inherited from ns3::SimpleRefCount< Object, ObjectBase, ObjectDeleter > | |
| SimpleRefCount () | |
| Constructor.  More... | |
| SimpleRefCount (const SimpleRefCount &o) | |
| Copy constructor.  More... | |
| uint32_t | GetReferenceCount (void) const | 
| Get the reference count of the object.  More... | |
| SimpleRefCount & | operator= (const SimpleRefCount &o) | 
| Assignment.  More... | |
| void | Ref (void) const | 
| Increment the reference count.  More... | |
| void | Unref (void) const | 
| Decrement the reference count.  More... | |
|  Public Member Functions inherited from ns3::ObjectBase | |
| virtual | ~ObjectBase () | 
| Virtual destructor.  More... | |
| void | GetAttribute (std::string name, AttributeValue &value) const | 
| Get the value of an attribute, raising fatal errors if unsuccessful.  More... | |
| bool | GetAttributeFailSafe (std::string name, AttributeValue &value) const | 
| Get the value of an attribute without raising erros.  More... | |
| void | SetAttribute (std::string name, const AttributeValue &value) | 
| Set a single attribute, raising fatal errors if unsuccessful.  More... | |
| bool | SetAttributeFailSafe (std::string name, const AttributeValue &value) | 
| Set a single attribute without raising errors.  More... | |
| bool | TraceConnect (std::string name, std::string context, const CallbackBase &cb) | 
| Connect a TraceSource to a Callback with a context.  More... | |
| bool | TraceConnectWithoutContext (std::string name, const CallbackBase &cb) | 
| Connect a TraceSource to a Callback without a context.  More... | |
| bool | TraceDisconnect (std::string name, std::string context, const CallbackBase &cb) | 
| Disconnect from a TraceSource a Callback previously connected with a context.  More... | |
| bool | TraceDisconnectWithoutContext (std::string name, const CallbackBase &cb) | 
| Disconnect from a TraceSource a Callback previously connected without a context.  More... | |
| Static Public Member Functions | |
| static TypeId | GetTypeId (void) | 
|  Static Public Member Functions inherited from ns3::BSScheduler | |
| static TypeId | GetTypeId (void) | 
|  Static Public Member Functions inherited from ns3::Object | |
| static TypeId | GetTypeId (void) | 
| Register this type.  More... | |
|  Static Public Member Functions inherited from ns3::SimpleRefCount< Object, ObjectBase, ObjectDeleter > | |
| static void | Cleanup (void) | 
| Noop.  More... | |
|  Static Public Member Functions inherited from ns3::ObjectBase | |
| static TypeId | GetTypeId (void) | 
| Get the type ID.  More... | |
| Private Attributes | |
| std::list< std::pair< OfdmDlMapIe *, Ptr< PacketBurst > > > * | m_downlinkBursts | 
| Additional Inherited Members | |
|  Protected Member Functions inherited from ns3::Object | |
| Object (const Object &o) | |
| Copy an Object.  More... | |
| virtual void | DoDispose (void) | 
| Destructor implementation.  More... | |
| virtual void | DoInitialize (void) | 
| Initialize() implementation.  More... | |
| virtual void | NotifyNewAggregate (void) | 
| Notify all Objects aggregated to this one of a new Object being aggregated.  More... | |
|  Protected Member Functions inherited from ns3::ObjectBase | |
| void | ConstructSelf (const AttributeConstructionList &attributes) | 
| Complete construction of ObjectBase; invoked by derived classes.  More... | |
| virtual void | NotifyConstructionCompleted (void) | 
| Notifier called once the ObjectBase is fully constructed.  More... | |
|  Related Functions inherited from ns3::ObjectBase | |
| static TypeId | GetObjectIid (void) | 
| Ensure the TypeId for ObjectBase gets fully configured to anchor the inheritance tree properly.  More... | |
This class implements a simple downlink scheduler for rtPS flows.
Introspection did not find any typical Config paths.
The DL-rtPS-Scheduler assigns the available bandwidth the service flows in the following order: IR Connections, Broadcast Connections, Basic and Primary Connections, UGS Connections, rtPS Connections, nrtPS Connections, BE Connections. The IR, Broadcast and Basic/Primary Connections must transmit all packet in the queue. The UGS flows can transmit the quota of date equal to the "Grant Size" (that is one of service flows QoS parameters) according to their requested MaxLatency (another QoS parameter). All rtPS flows are able to transmit all packet in the queue according to the available bandwidth. The bandwidth saturation control has been implemented to redistribute the effective available bandwidth to all rtPS flows that have at least one packet to transmit. The remaining bandwidth is allocated to rntPS and BE Connections.
 No Attributes are defined for this type.
 No TraceSources are defined for this type.
 Size of this type is 56 bytes (on a 64-bit architecture). 
Definition at line 58 of file bs-scheduler-rtps.h.
| ns3::BSSchedulerRtps::BSSchedulerRtps | ( | ) | 
Definition at line 53 of file bs-scheduler-rtps.cc.
References ns3::BSScheduler::SetBs().
 Here is the call graph for this function:
 Here is the call graph for this function:| ns3::BSSchedulerRtps::BSSchedulerRtps | ( | Ptr< BaseStationNetDevice > | bs | ) | 
Definition at line 59 of file bs-scheduler-rtps.cc.
References ns3::BSScheduler::SetBs().
 Here is the call graph for this function:
 Here is the call graph for this function:| ns3::BSSchedulerRtps::~BSSchedulerRtps | ( | void | ) | 
Definition at line 67 of file bs-scheduler-rtps.cc.
References m_downlinkBursts, and ns3::BSScheduler::SetBs().
 Here is the call graph for this function:
 Here is the call graph for this function:| 
 | virtual | 
Implements ns3::BSScheduler.
Definition at line 91 of file bs-scheduler-rtps.cc.
References m_downlinkBursts, NS_LOG_INFO, ns3::OfdmDlMapIe::SetCid(), ns3::OfdmDlMapIe::SetDiuc(), and ns3::Cid::TRANSPORT.
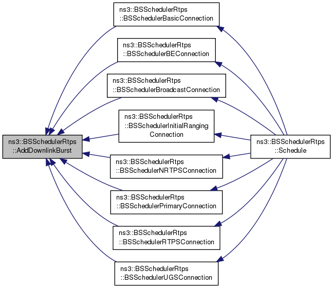
Referenced by BSSchedulerBasicConnection(), BSSchedulerBEConnection(), BSSchedulerBroadcastConnection(), BSSchedulerInitialRangingConnection(), BSSchedulerNRTPSConnection(), BSSchedulerPrimaryConnection(), BSSchedulerRTPSConnection(), and BSSchedulerUGSConnection().
 Here is the call graph for this function:
 Here is the call graph for this function: Here is the caller graph for this function:
 Here is the caller graph for this function:| void ns3::BSSchedulerRtps::BSSchedulerBasicConnection | ( | uint32_t & | availableSymbols | ) | 
Definition at line 307 of file bs-scheduler-rtps.cc.
References AddDownlinkBurst(), ns3::Cid::BASIC, ns3::BSScheduler::CheckForFragmentation(), ns3::WimaxNetDevice::DIRECTION_DOWNLINK, ns3::OfdmDlBurstProfile::DIUC_BURST_PROFILE_1, ns3::BSScheduler::GetBs(), ns3::GenericMacHeader::GetCid(), ns3::Packet::GetSize(), ns3::MacHeaderType::HEADER_TYPE_GENERIC, ns3::WimaxPhy::MODULATION_TYPE_BPSK_12, and NS_ASSERT_MSG.
Referenced by Schedule().
 Here is the call graph for this function:
 Here is the call graph for this function: Here is the caller graph for this function:
 Here is the caller graph for this function:| void ns3::BSSchedulerRtps::BSSchedulerBEConnection | ( | uint32_t & | availableSymbols | ) | 
Definition at line 673 of file bs-scheduler-rtps.cc.
References AddDownlinkBurst(), ns3::WimaxNetDevice::DIRECTION_DOWNLINK, ns3::BSScheduler::GetBs(), ns3::GenericMacHeader::GetCid(), ns3::Packet::GetSize(), ns3::WimaxPhy::MODULATION_TYPE_BPSK_12, ns3::Cid::MULTICAST, NS_ASSERT_MSG, and ns3::ServiceFlow::SF_TYPE_BE.
Referenced by Schedule().
 Here is the call graph for this function:
 Here is the call graph for this function: Here is the caller graph for this function:
 Here is the caller graph for this function:| void ns3::BSSchedulerRtps::BSSchedulerBroadcastConnection | ( | uint32_t & | availableSymbols | ) | 
Definition at line 212 of file bs-scheduler-rtps.cc.
References AddDownlinkBurst(), ns3::BSScheduler::CheckForFragmentation(), ns3::OfdmDlBurstProfile::DIUC_BURST_PROFILE_1, ns3::BSScheduler::GetBs(), ns3::GenericMacHeader::GetCid(), ns3::Cid::GetIdentifier(), ns3::Packet::GetSize(), ns3::MacHeaderType::HEADER_TYPE_GENERIC, ns3::WimaxPhy::MODULATION_TYPE_BPSK_12, and NS_ASSERT_MSG.
Referenced by Schedule().
 Here is the call graph for this function:
 Here is the call graph for this function: Here is the caller graph for this function:
 Here is the caller graph for this function:| void ns3::BSSchedulerRtps::BSSchedulerInitialRangingConnection | ( | uint32_t & | availableSymbols | ) | 
Definition at line 259 of file bs-scheduler-rtps.cc.
References AddDownlinkBurst(), ns3::BSScheduler::CheckForFragmentation(), ns3::OfdmDlBurstProfile::DIUC_BURST_PROFILE_1, ns3::BSScheduler::GetBs(), ns3::GenericMacHeader::GetCid(), ns3::Packet::GetSize(), ns3::MacHeaderType::HEADER_TYPE_GENERIC, ns3::WimaxPhy::MODULATION_TYPE_BPSK_12, and NS_ASSERT_MSG.
Referenced by Schedule().
 Here is the call graph for this function:
 Here is the call graph for this function: Here is the caller graph for this function:
 Here is the caller graph for this function:| void ns3::BSSchedulerRtps::BSSchedulerNRTPSConnection | ( | uint32_t & | availableSymbols | ) | 
Definition at line 618 of file bs-scheduler-rtps.cc.
References AddDownlinkBurst(), ns3::WimaxNetDevice::DIRECTION_DOWNLINK, ns3::BSScheduler::GetBs(), ns3::GenericMacHeader::GetCid(), ns3::Packet::GetSize(), ns3::WimaxPhy::MODULATION_TYPE_BPSK_12, ns3::Cid::MULTICAST, NS_ASSERT_MSG, and ns3::ServiceFlow::SF_TYPE_NRTPS.
Referenced by Schedule().
 Here is the call graph for this function:
 Here is the call graph for this function: Here is the caller graph for this function:
 Here is the caller graph for this function:| void ns3::BSSchedulerRtps::BSSchedulerPrimaryConnection | ( | uint32_t & | availableSymbols | ) | 
Definition at line 366 of file bs-scheduler-rtps.cc.
References AddDownlinkBurst(), ns3::BSScheduler::CheckForFragmentation(), ns3::WimaxNetDevice::DIRECTION_DOWNLINK, ns3::BSScheduler::GetBs(), ns3::GenericMacHeader::GetCid(), ns3::Packet::GetSize(), ns3::MacHeaderType::HEADER_TYPE_GENERIC, ns3::WimaxPhy::MODULATION_TYPE_BPSK_12, NS_ASSERT_MSG, and ns3::Cid::PRIMARY.
Referenced by Schedule().
 Here is the call graph for this function:
 Here is the call graph for this function: Here is the caller graph for this function:
 Here is the caller graph for this function:| void ns3::BSSchedulerRtps::BSSchedulerRTPSConnection | ( | uint32_t & | availableSymbols | ) | 
Downlink Scheduler for rtPS connections.
| availableSymbols | available symbols for rtPS flows | 
This method represent the DL Scheduler for rtPS connections. The scheduler is designed to serve all rtPS connections that have at least one packet to transmit, every DL Subframe. To each rtPS connections are allocated, at the beginning, the bandwidth to transmit a quota of data equal to the queue length. If the sum of all pre-allocated bandwidth exceed the available symbols for rtPS connections, the Channel Saturation Control function is called to redistribute the available bandwidth.
Definition at line 481 of file bs-scheduler-rtps.cc.
References AddDownlinkBurst(), ns3::BSScheduler::CheckForFragmentation(), ns3::WimaxNetDevice::DIRECTION_DOWNLINK, ns3::BSScheduler::GetBs(), ns3::GenericMacHeader::GetCid(), ns3::MacHeaderType::HEADER_TYPE_GENERIC, ns3::Cid::MULTICAST, ns3::Simulator::Now(), NS_ASSERT_MSG, NS_LOG_INFO, ns3::ServiceFlowRecord::SetDlTimeStamp(), and ns3::ServiceFlow::SF_TYPE_RTPS.
Referenced by Schedule().
 Here is the call graph for this function:
 Here is the call graph for this function: Here is the caller graph for this function:
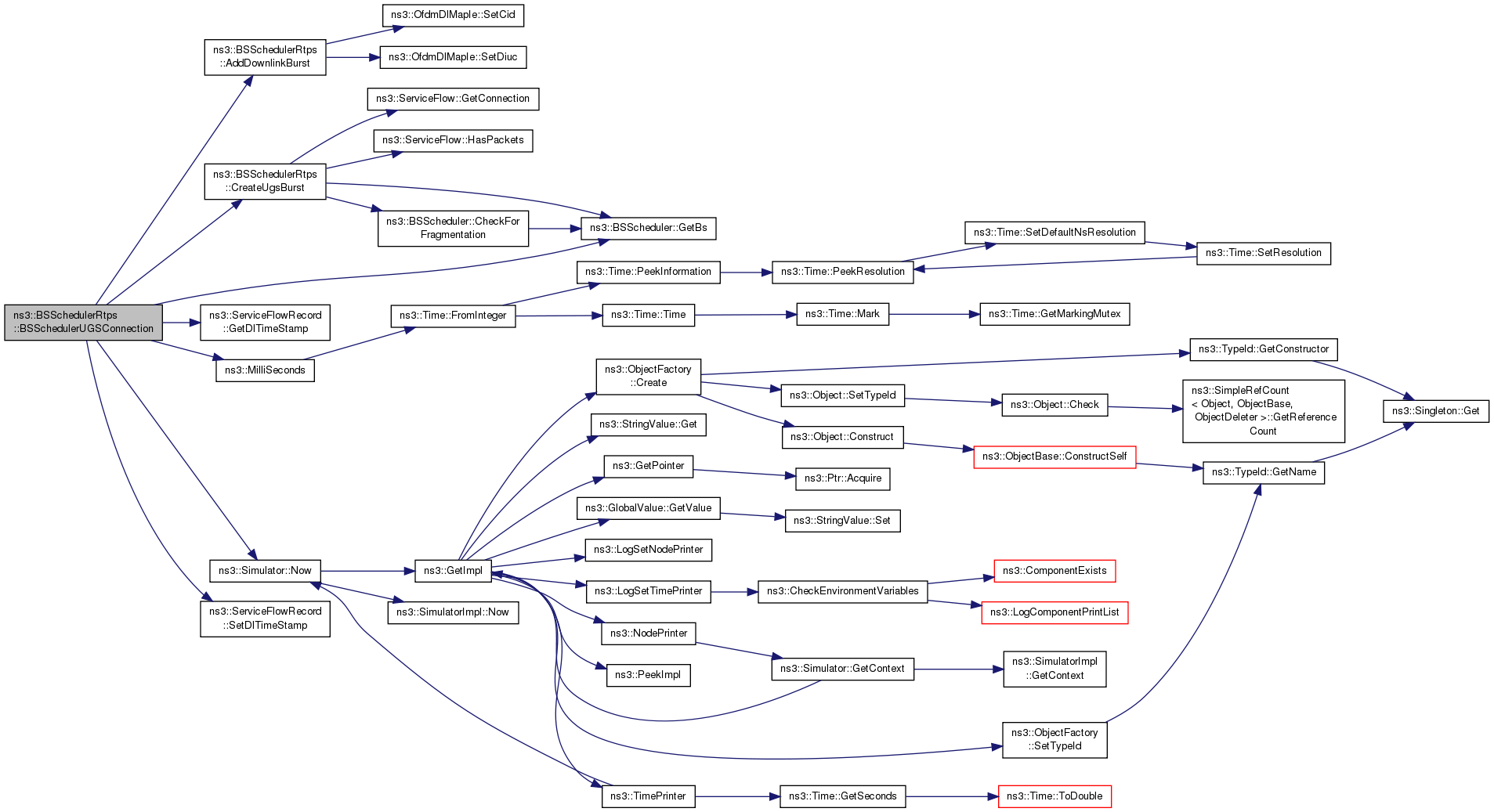
 Here is the caller graph for this function:| void ns3::BSSchedulerRtps::BSSchedulerUGSConnection | ( | uint32_t & | availableSymbols | ) | 
Definition at line 424 of file bs-scheduler-rtps.cc.
References AddDownlinkBurst(), CreateUgsBurst(), ns3::WimaxNetDevice::DIRECTION_DOWNLINK, ns3::BSScheduler::GetBs(), ns3::ServiceFlowRecord::GetDlTimeStamp(), ns3::MilliSeconds(), ns3::WimaxPhy::MODULATION_TYPE_BPSK_12, ns3::Cid::MULTICAST, ns3::Simulator::Now(), ns3::ServiceFlowRecord::SetDlTimeStamp(), and ns3::ServiceFlow::SF_TYPE_UGS.
Referenced by Schedule().
 Here is the call graph for this function:
 Here is the call graph for this function: Here is the caller graph for this function:
 Here is the caller graph for this function:| 
 | virtual | 
Implements ns3::BSScheduler.
Definition at line 166 of file bs-scheduler-rtps.cc.
References ns3::BSScheduler::CheckForFragmentation(), ns3::BSScheduler::GetBs(), ns3::ServiceFlow::GetConnection(), ns3::ServiceFlow::HasPackets(), and ns3::MacHeaderType::HEADER_TYPE_GENERIC.
Referenced by BSSchedulerUGSConnection().
 Here is the call graph for this function:
 Here is the call graph for this function: Here is the caller graph for this function:
 Here is the caller graph for this function:| 
 | virtual | 
Implements ns3::BSScheduler.
Definition at line 85 of file bs-scheduler-rtps.cc.
References m_downlinkBursts.
| 
 | static | 
Definition at line 47 of file bs-scheduler-rtps.cc.
References ns3::TypeId::SetParent().
 Here is the call graph for this function:
 Here is the call graph for this function:| 
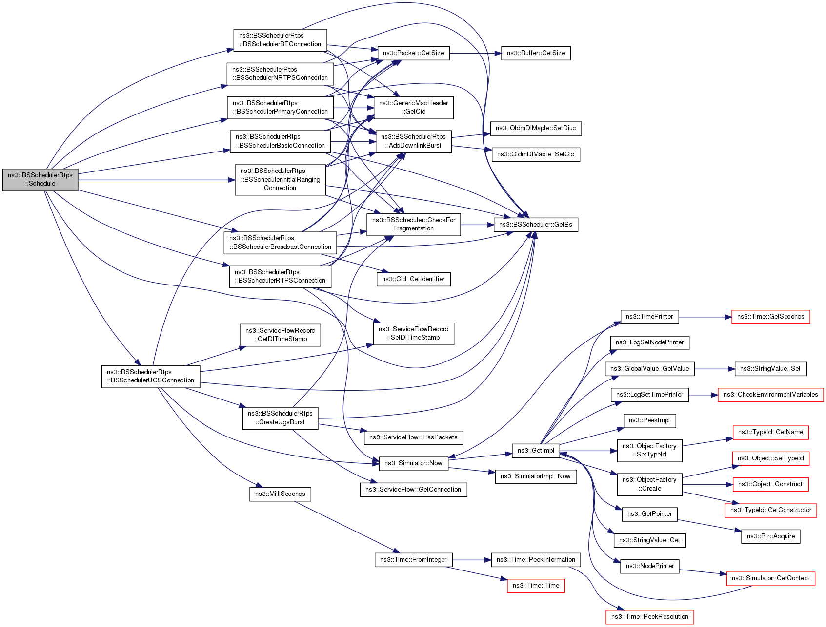
 | virtual | 
Schedule function.
A DownLink Scheduler for rtPS Flows.
The DL Scheduler assigns the available bandwidth in the following order:
Implements ns3::BSScheduler.
Definition at line 128 of file bs-scheduler-rtps.cc.
References ns3::Cid::BASIC, BSSchedulerBasicConnection(), BSSchedulerBEConnection(), BSSchedulerBroadcastConnection(), BSSchedulerInitialRangingConnection(), BSSchedulerNRTPSConnection(), BSSchedulerPrimaryConnection(), BSSchedulerRTPSConnection(), BSSchedulerUGSConnection(), ns3::BSScheduler::GetBs(), m_downlinkBursts, NS_LOG_DEBUG, ns3::Cid::PRIMARY, ns3::ServiceFlow::SF_TYPE_ALL, ns3::ServiceFlow::SF_TYPE_NONE, and ns3::Cid::TRANSPORT.
 Here is the call graph for this function:
 Here is the call graph for this function:| bool ns3::BSSchedulerRtps::SelectBEConnection | ( | Ptr< WimaxConnection > & | connection | ) | 
Check for BE connections that have packets to transmit.
| 
 | virtual | 
Implements ns3::BSScheduler.
Definition at line 206 of file bs-scheduler-rtps.cc.
| bool ns3::BSSchedulerRtps::SelectIRandBCConnection | ( | Ptr< WimaxConnection > & | connection | ) | 
Check for IR and Broadcast connections that have packets to transmit.
| connection | will point to a initial ranging or broadcast connection wich have packets to transmit | 
| bool ns3::BSSchedulerRtps::SelectMenagementConnection | ( | Ptr< WimaxConnection > & | connection | ) | 
Check for Basic and Primary connections that have packets to transmit.
| connection | will point to a basic or primary connection wich have packets to transmit | 
| bool ns3::BSSchedulerRtps::SelectNRTPSConnection | ( | Ptr< WimaxConnection > & | connection | ) | 
Check for nrtPS connections that have packets to transmit.
| bool ns3::BSSchedulerRtps::SelectRTPSConnection | ( | Ptr< WimaxConnection > & | connection | ) | 
Check for rtPS connections that have packets to transmit.
| bool ns3::BSSchedulerRtps::SelectUGSConnection | ( | Ptr< WimaxConnection > & | connection | ) | 
Check for UGS connections that have packets to transmit.
The method return the UGS connection that have packets to transmits, according to the MaxLatency specifications.
| 
 | private | 
Definition at line 200 of file bs-scheduler-rtps.h.
Referenced by AddDownlinkBurst(), GetDownlinkBursts(), Schedule(), and ~BSSchedulerRtps().