Introspection did not find any typical Config paths. More...
#include <bs-scheduler-simple.h>
Inheritance diagram for ns3::BSSchedulerSimple:
Collaboration diagram for ns3::BSSchedulerSimple:Public Member Functions | |
| BSSchedulerSimple () | |
| BSSchedulerSimple (Ptr< BaseStationNetDevice > bs) | |
| ~BSSchedulerSimple (void) | |
| void | AddDownlinkBurst (Ptr< const WimaxConnection > connection, uint8_t diuc, WimaxPhy::ModulationType modulationType, Ptr< PacketBurst > burst) |
| Ptr< PacketBurst > | CreateUgsBurst (ServiceFlow *serviceFlow, WimaxPhy::ModulationType modulationType, uint32_t availableSymbols) |
| std::list< std::pair< OfdmDlMapIe *, Ptr< PacketBurst > > > * | GetDownlinkBursts (void) const |
| void | Schedule (void) |
| bool | SelectConnection (Ptr< WimaxConnection > &connection) |
Public Member Functions inherited from ns3::BSScheduler | |
| BSScheduler () | |
| BSScheduler (Ptr< BaseStationNetDevice > bs) | |
| ~BSScheduler (void) | |
| bool | CheckForFragmentation (Ptr< WimaxConnection > connection, int availableSymbols, WimaxPhy::ModulationType modulationType) |
| virtual Ptr< BaseStationNetDevice > | GetBs (void) |
| virtual void | SetBs (Ptr< BaseStationNetDevice > bs) |
Public Member Functions inherited from ns3::Object | |
| Object () | |
| Constructor. More... | |
| virtual | ~Object () |
| Destructor. More... | |
| void | AggregateObject (Ptr< Object > other) |
| Aggregate two Objects together. More... | |
| void | Dispose (void) |
| Dispose of this Object. More... | |
| AggregateIterator | GetAggregateIterator (void) const |
| Get an iterator to the Objects aggregated to this one. More... | |
| virtual TypeId | GetInstanceTypeId (void) const |
| Implement the GetInstanceTypeId method defined in ObjectBase. More... | |
| template<typename T > | |
| Ptr< T > | GetObject (void) const |
| Get a pointer to the requested aggregated Object. More... | |
| template<typename T > | |
| Ptr< T > | GetObject (TypeId tid) const |
| Get a pointer to the requested aggregated Object. More... | |
| void | Initialize (void) |
| Invoke DoInitialize on all Objects aggregated to this one. More... | |
Public Member Functions inherited from ns3::SimpleRefCount< Object, ObjectBase, ObjectDeleter > | |
| SimpleRefCount () | |
| Constructor. More... | |
| SimpleRefCount (const SimpleRefCount &o) | |
| Copy constructor. More... | |
| uint32_t | GetReferenceCount (void) const |
| Get the reference count of the object. More... | |
| SimpleRefCount & | operator= (const SimpleRefCount &o) |
| Assignment. More... | |
| void | Ref (void) const |
| Increment the reference count. More... | |
| void | Unref (void) const |
| Decrement the reference count. More... | |
Public Member Functions inherited from ns3::ObjectBase | |
| virtual | ~ObjectBase () |
| Virtual destructor. More... | |
| void | GetAttribute (std::string name, AttributeValue &value) const |
| Get the value of an attribute, raising fatal errors if unsuccessful. More... | |
| bool | GetAttributeFailSafe (std::string name, AttributeValue &value) const |
| Get the value of an attribute without raising erros. More... | |
| void | SetAttribute (std::string name, const AttributeValue &value) |
| Set a single attribute, raising fatal errors if unsuccessful. More... | |
| bool | SetAttributeFailSafe (std::string name, const AttributeValue &value) |
| Set a single attribute without raising errors. More... | |
| bool | TraceConnect (std::string name, std::string context, const CallbackBase &cb) |
| Connect a TraceSource to a Callback with a context. More... | |
| bool | TraceConnectWithoutContext (std::string name, const CallbackBase &cb) |
| Connect a TraceSource to a Callback without a context. More... | |
| bool | TraceDisconnect (std::string name, std::string context, const CallbackBase &cb) |
| Disconnect from a TraceSource a Callback previously connected with a context. More... | |
| bool | TraceDisconnectWithoutContext (std::string name, const CallbackBase &cb) |
| Disconnect from a TraceSource a Callback previously connected without a context. More... | |
Static Public Member Functions | |
| static TypeId | GetTypeId (void) |
Static Public Member Functions inherited from ns3::BSScheduler | |
| static TypeId | GetTypeId (void) |
Static Public Member Functions inherited from ns3::Object | |
| static TypeId | GetTypeId (void) |
| Register this type. More... | |
Static Public Member Functions inherited from ns3::SimpleRefCount< Object, ObjectBase, ObjectDeleter > | |
| static void | Cleanup (void) |
| Noop. More... | |
Static Public Member Functions inherited from ns3::ObjectBase | |
| static TypeId | GetTypeId (void) |
| Get the type ID. More... | |
Private Attributes | |
| std::list< std::pair< OfdmDlMapIe *, Ptr< PacketBurst > > > * | m_downlinkBursts |
Additional Inherited Members | |
Protected Member Functions inherited from ns3::Object | |
| Object (const Object &o) | |
| Copy an Object. More... | |
| virtual void | DoDispose (void) |
| Destructor implementation. More... | |
| virtual void | DoInitialize (void) |
| Initialize() implementation. More... | |
| virtual void | NotifyNewAggregate (void) |
| Notify all Objects aggregated to this one of a new Object being aggregated. More... | |
Protected Member Functions inherited from ns3::ObjectBase | |
| void | ConstructSelf (const AttributeConstructionList &attributes) |
| Complete construction of ObjectBase; invoked by derived classes. More... | |
| virtual void | NotifyConstructionCompleted (void) |
| Notifier called once the ObjectBase is fully constructed. More... | |
Related Functions inherited from ns3::ObjectBase | |
| static TypeId | GetObjectIid (void) |
| Ensure the TypeId for ObjectBase gets fully configured to anchor the inheritance tree properly. More... | |
Introspection did not find any typical Config paths.
No Attributes are defined for this type.
No TraceSources are defined for this type.
Size of this type is 56 bytes (on a 64-bit architecture).
Definition at line 43 of file bs-scheduler-simple.h.
| ns3::BSSchedulerSimple::BSSchedulerSimple | ( | ) |
Definition at line 50 of file bs-scheduler-simple.cc.
References ns3::BSScheduler::SetBs().
Here is the call graph for this function:| ns3::BSSchedulerSimple::BSSchedulerSimple | ( | Ptr< BaseStationNetDevice > | bs | ) |
Definition at line 56 of file bs-scheduler-simple.cc.
References ns3::BSScheduler::SetBs().
Here is the call graph for this function:| ns3::BSSchedulerSimple::~BSSchedulerSimple | ( | void | ) |
Definition at line 64 of file bs-scheduler-simple.cc.
References m_downlinkBursts, and ns3::BSScheduler::SetBs().
Here is the call graph for this function:
|
virtual |
Implements ns3::BSScheduler.
Definition at line 85 of file bs-scheduler-simple.cc.
References m_downlinkBursts, NS_LOG_INFO, ns3::OfdmDlMapIe::SetCid(), ns3::OfdmDlMapIe::SetDiuc(), and ns3::Cid::TRANSPORT.
Referenced by Schedule().
Here is the call graph for this function:
Here is the caller graph for this function:
|
virtual |
Implements ns3::BSScheduler.
Definition at line 325 of file bs-scheduler-simple.cc.
References ns3::BSScheduler::CheckForFragmentation(), ns3::BSScheduler::GetBs(), ns3::ServiceFlow::GetConnection(), ns3::ServiceFlow::HasPackets(), and ns3::MacHeaderType::HEADER_TYPE_GENERIC.
Referenced by Schedule().
Here is the call graph for this function:
Here is the caller graph for this function:
|
virtual |
Implements ns3::BSScheduler.
Definition at line 80 of file bs-scheduler-simple.cc.
References m_downlinkBursts.
|
static |
Definition at line 44 of file bs-scheduler-simple.cc.
References ns3::TypeId::SetParent().
Here is the call graph for this function:
|
virtual |
Implements ns3::BSScheduler.
Definition at line 106 of file bs-scheduler-simple.cc.
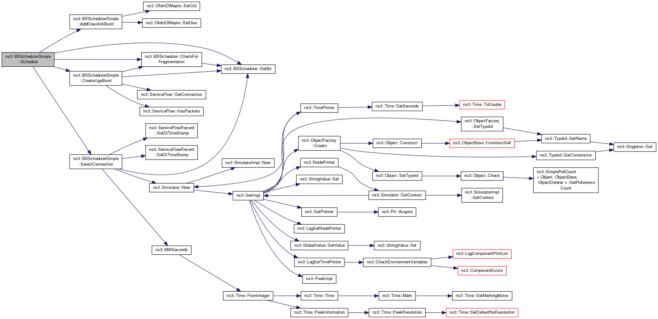
References AddDownlinkBurst(), ns3::Cid::BASIC, ns3::BSScheduler::CheckForFragmentation(), CreateUgsBurst(), ns3::WimaxNetDevice::DIRECTION_DOWNLINK, ns3::OfdmDlBurstProfile::DIUC_BURST_PROFILE_1, ns3::BSScheduler::GetBs(), ns3::MacHeaderType::HEADER_TYPE_GENERIC, m_downlinkBursts, ns3::WimaxPhy::MODULATION_TYPE_BPSK_12, ns3::Cid::MULTICAST, NS_LOG_DEBUG, ns3::Cid::PRIMARY, SelectConnection(), ns3::ServiceFlow::SF_TYPE_ALL, ns3::ServiceFlow::SF_TYPE_NONE, ns3::ServiceFlow::SF_TYPE_UGS, and ns3::Cid::TRANSPORT.
Here is the call graph for this function:
|
virtual |
Implements ns3::BSScheduler.
Definition at line 217 of file bs-scheduler-simple.cc.
References ns3::Cid::BASIC, ns3::BSScheduler::GetBs(), ns3::ServiceFlowRecord::GetDlTimeStamp(), ns3::MilliSeconds(), ns3::Simulator::Now(), NS_LOG_INFO, ns3::Cid::PRIMARY, ns3::ServiceFlowRecord::SetDlTimeStamp(), ns3::ServiceFlow::SF_TYPE_BE, ns3::ServiceFlow::SF_TYPE_NRTPS, ns3::ServiceFlow::SF_TYPE_RTPS, and ns3::ServiceFlow::SF_TYPE_UGS.
Referenced by Schedule().
Here is the call graph for this function:
Here is the caller graph for this function:
|
private |
Definition at line 91 of file bs-scheduler-simple.h.
Referenced by AddDownlinkBurst(), GetDownlinkBursts(), Schedule(), and ~BSSchedulerSimple().