Base class for data collection framework objects. More...
#include <data-collection-object.h>
Inheritance diagram for ns3::DataCollectionObject:
Collaboration diagram for ns3::DataCollectionObject:Public Member Functions | |
| DataCollectionObject () | |
| virtual | ~DataCollectionObject () |
| void | Disable (void) |
| Unset the status of an individual object. More... | |
| void | Enable (void) |
| Set the status of an individual object. More... | |
| std::string | GetName (void) const |
| Get the object's name. More... | |
| virtual bool | IsEnabled (void) const |
| Check the status of an individual object. More... | |
| void | SetName (std::string name) |
| Set the object's name. All spaces are replaced by underscores. More... | |
Public Member Functions inherited from ns3::Object | |
| Object () | |
| Constructor. More... | |
| virtual | ~Object () |
| Destructor. More... | |
| void | AggregateObject (Ptr< Object > other) |
| Aggregate two Objects together. More... | |
| void | Dispose (void) |
| Dispose of this Object. More... | |
| AggregateIterator | GetAggregateIterator (void) const |
| Get an iterator to the Objects aggregated to this one. More... | |
| virtual TypeId | GetInstanceTypeId (void) const |
| Implement the GetInstanceTypeId method defined in ObjectBase. More... | |
| template<typename T > | |
| Ptr< T > | GetObject (void) const |
| Get a pointer to the requested aggregated Object. More... | |
| template<typename T > | |
| Ptr< T > | GetObject (TypeId tid) const |
| Get a pointer to the requested aggregated Object. More... | |
| void | Initialize (void) |
| Invoke DoInitialize on all Objects aggregated to this one. More... | |
Public Member Functions inherited from ns3::SimpleRefCount< Object, ObjectBase, ObjectDeleter > | |
| SimpleRefCount () | |
| Constructor. More... | |
| SimpleRefCount (const SimpleRefCount &o) | |
| Copy constructor. More... | |
| uint32_t | GetReferenceCount (void) const |
| Get the reference count of the object. More... | |
| SimpleRefCount & | operator= (const SimpleRefCount &o) |
| Assignment. More... | |
| void | Ref (void) const |
| Increment the reference count. More... | |
| void | Unref (void) const |
| Decrement the reference count. More... | |
Public Member Functions inherited from ns3::ObjectBase | |
| virtual | ~ObjectBase () |
| Virtual destructor. More... | |
| void | GetAttribute (std::string name, AttributeValue &value) const |
| Get the value of an attribute, raising fatal errors if unsuccessful. More... | |
| bool | GetAttributeFailSafe (std::string name, AttributeValue &value) const |
| Get the value of an attribute without raising erros. More... | |
| void | SetAttribute (std::string name, const AttributeValue &value) |
| Set a single attribute, raising fatal errors if unsuccessful. More... | |
| bool | SetAttributeFailSafe (std::string name, const AttributeValue &value) |
| Set a single attribute without raising errors. More... | |
| bool | TraceConnect (std::string name, std::string context, const CallbackBase &cb) |
| Connect a TraceSource to a Callback with a context. More... | |
| bool | TraceConnectWithoutContext (std::string name, const CallbackBase &cb) |
| Connect a TraceSource to a Callback without a context. More... | |
| bool | TraceDisconnect (std::string name, std::string context, const CallbackBase &cb) |
| Disconnect from a TraceSource a Callback previously connected with a context. More... | |
| bool | TraceDisconnectWithoutContext (std::string name, const CallbackBase &cb) |
| Disconnect from a TraceSource a Callback previously connected without a context. More... | |
Static Public Member Functions | |
| static TypeId | GetTypeId () |
| Get the type ID. More... | |
Static Public Member Functions inherited from ns3::Object | |
| static TypeId | GetTypeId (void) |
| Register this type. More... | |
Static Public Member Functions inherited from ns3::SimpleRefCount< Object, ObjectBase, ObjectDeleter > | |
| static void | Cleanup (void) |
| Noop. More... | |
Static Public Member Functions inherited from ns3::ObjectBase | |
| static TypeId | GetTypeId (void) |
| Get the type ID. More... | |
Protected Attributes | |
| bool | m_enabled |
| Object's activation state. More... | |
| std::string | m_name |
| Name of the object within the data collection framework. More... | |
Additional Inherited Members | |
Protected Member Functions inherited from ns3::Object | |
| Object (const Object &o) | |
| Copy an Object. More... | |
| virtual void | DoDispose (void) |
| Destructor implementation. More... | |
| virtual void | DoInitialize (void) |
| Initialize() implementation. More... | |
| virtual void | NotifyNewAggregate (void) |
| Notify all Objects aggregated to this one of a new Object being aggregated. More... | |
Protected Member Functions inherited from ns3::ObjectBase | |
| void | ConstructSelf (const AttributeConstructionList &attributes) |
| Complete construction of ObjectBase; invoked by derived classes. More... | |
| virtual void | NotifyConstructionCompleted (void) |
| Notifier called once the ObjectBase is fully constructed. More... | |
Related Functions inherited from ns3::ObjectBase | |
| static TypeId | GetObjectIid (void) |
| Ensure the TypeId for ObjectBase gets fully configured to anchor the inheritance tree properly. More... | |
Base class for data collection framework objects.
Introspection did not find any typical Config paths.
All data collection objects have 1) a string name, and 2) enabled or disabled status.
No TraceSources are defined for this type.
Size of this type is 40 bytes (on a 64-bit architecture).
Definition at line 37 of file data-collection-object.h.
| ns3::DataCollectionObject::DataCollectionObject | ( | ) |
Definition at line 50 of file data-collection-object.cc.
|
virtual |
Definition at line 54 of file data-collection-object.cc.
References NS_LOG_FUNCTION.
| void ns3::DataCollectionObject::Disable | ( | void | ) |
Unset the status of an individual object.
Definition at line 91 of file data-collection-object.cc.
References m_enabled, and NS_LOG_FUNCTION.
Referenced by anonymous_namespace{gnuplot-aggregator-example.cc}::Create2dPlot(), anonymous_namespace{file-aggregator-example.cc}::CreateCommaSeparatedFile(), anonymous_namespace{file-aggregator-example.cc}::CreateFormattedFile(), and anonymous_namespace{file-aggregator-example.cc}::CreateSpaceSeparatedFile().
Here is the caller graph for this function:| void ns3::DataCollectionObject::Enable | ( | void | ) |
Set the status of an individual object.
Definition at line 84 of file data-collection-object.cc.
References m_enabled, and NS_LOG_FUNCTION.
Referenced by anonymous_namespace{gnuplot-aggregator-example.cc}::Create2dPlot(), anonymous_namespace{file-aggregator-example.cc}::CreateCommaSeparatedFile(), anonymous_namespace{file-aggregator-example.cc}::CreateFormattedFile(), and anonymous_namespace{file-aggregator-example.cc}::CreateSpaceSeparatedFile().
Here is the caller graph for this function:| std::string ns3::DataCollectionObject::GetName | ( | void | ) | const |
Get the object's name.
Definition at line 66 of file data-collection-object.cc.
References m_name.
Referenced by ProbeTestCase1::DoRun(), and GetTypeId().
Here is the caller graph for this function:
|
static |
Get the type ID.
Definition at line 34 of file data-collection-object.cc.
References GetName(), m_enabled, ns3::MakeBooleanAccessor(), ns3::MakeBooleanChecker(), ns3::MakeStringAccessor(), ns3::MakeStringChecker(), SetName(), and ns3::TypeId::SetParent().
Here is the call graph for this function:
|
virtual |
Check the status of an individual object.
Reimplemented in ns3::Probe.
Definition at line 60 of file data-collection-object.cc.
References m_enabled.
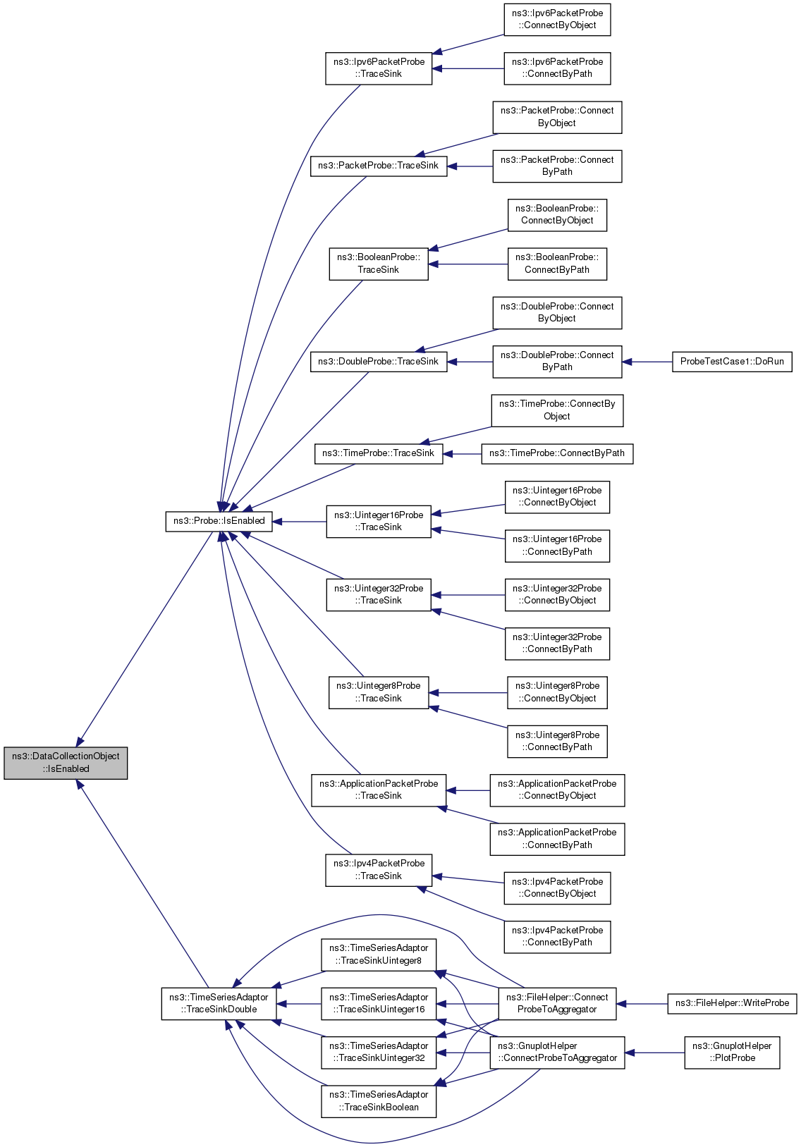
Referenced by ns3::Probe::IsEnabled(), and ns3::TimeSeriesAdaptor::TraceSinkDouble().
Here is the caller graph for this function:| void ns3::DataCollectionObject::SetName | ( | std::string | name | ) |
Set the object's name. All spaces are replaced by underscores.
Definition at line 72 of file data-collection-object.cc.
References m_name, and NS_LOG_FUNCTION.
Referenced by ProbeTestCase1::DoRun(), and GetTypeId().
Here is the caller graph for this function:
|
protected |
Object's activation state.
Definition at line 65 of file data-collection-object.h.
Referenced by Disable(), Enable(), GetTypeId(), IsEnabled(), ns3::FileAggregator::Write10d(), ns3::FileAggregator::Write1d(), ns3::GnuplotAggregator::Write2d(), ns3::FileAggregator::Write2d(), ns3::GnuplotAggregator::Write2dDatasetEmptyLine(), ns3::GnuplotAggregator::Write2dWithXErrorDelta(), ns3::GnuplotAggregator::Write2dWithXYErrorDelta(), ns3::GnuplotAggregator::Write2dWithYErrorDelta(), ns3::FileAggregator::Write3d(), ns3::FileAggregator::Write4d(), ns3::FileAggregator::Write5d(), ns3::FileAggregator::Write6d(), ns3::FileAggregator::Write7d(), ns3::FileAggregator::Write8d(), and ns3::FileAggregator::Write9d().
|
protected |
Name of the object within the data collection framework.
Definition at line 68 of file data-collection-object.h.