Models the transmission of RRC messages from the UE to the eNB in a real fashion, by creating real RRC PDUs and transmitting them over Signaling Radio Bearers using radio resources allocated by the LTE MAC scheduler. More...
#include <lte-rrc-protocol-real.h>
Inheritance diagram for ns3::LteEnbRrcProtocolReal:
Collaboration diagram for ns3::LteEnbRrcProtocolReal:Public Member Functions | |
| LteEnbRrcProtocolReal () | |
| virtual | ~LteEnbRrcProtocolReal () |
| virtual void | DoDispose (void) |
| Destructor implementation. More... | |
| LteEnbRrcSapUser * | GetLteEnbRrcSapUser () |
| LteUeRrcSapProvider * | GetUeRrcSapProvider (uint16_t rnti) |
| void | SetCellId (uint16_t cellId) |
| void | SetLteEnbRrcSapProvider (LteEnbRrcSapProvider *p) |
| void | SetUeRrcSapProvider (uint16_t rnti, LteUeRrcSapProvider *p) |
Public Member Functions inherited from ns3::Object | |
| Object () | |
| Constructor. More... | |
| virtual | ~Object () |
| Destructor. More... | |
| void | AggregateObject (Ptr< Object > other) |
| Aggregate two Objects together. More... | |
| void | Dispose (void) |
| Dispose of this Object. More... | |
| AggregateIterator | GetAggregateIterator (void) const |
| Get an iterator to the Objects aggregated to this one. More... | |
| virtual TypeId | GetInstanceTypeId (void) const |
| Implement the GetInstanceTypeId method defined in ObjectBase. More... | |
| template<typename T > | |
| Ptr< T > | GetObject (void) const |
| Get a pointer to the requested aggregated Object. More... | |
| template<typename T > | |
| Ptr< T > | GetObject (TypeId tid) const |
| Get a pointer to the requested aggregated Object. More... | |
| void | Initialize (void) |
| Invoke DoInitialize on all Objects aggregated to this one. More... | |
Public Member Functions inherited from ns3::SimpleRefCount< Object, ObjectBase, ObjectDeleter > | |
| SimpleRefCount () | |
| Constructor. More... | |
| SimpleRefCount (const SimpleRefCount &o) | |
| Copy constructor. More... | |
| uint32_t | GetReferenceCount (void) const |
| Get the reference count of the object. More... | |
| SimpleRefCount & | operator= (const SimpleRefCount &o) |
| Assignment. More... | |
| void | Ref (void) const |
| Increment the reference count. More... | |
| void | Unref (void) const |
| Decrement the reference count. More... | |
Public Member Functions inherited from ns3::ObjectBase | |
| virtual | ~ObjectBase () |
| Virtual destructor. More... | |
| void | GetAttribute (std::string name, AttributeValue &value) const |
| Get the value of an attribute, raising fatal errors if unsuccessful. More... | |
| bool | GetAttributeFailSafe (std::string name, AttributeValue &value) const |
| Get the value of an attribute without raising erros. More... | |
| void | SetAttribute (std::string name, const AttributeValue &value) |
| Set a single attribute, raising fatal errors if unsuccessful. More... | |
| bool | SetAttributeFailSafe (std::string name, const AttributeValue &value) |
| Set a single attribute without raising errors. More... | |
| bool | TraceConnect (std::string name, std::string context, const CallbackBase &cb) |
| Connect a TraceSource to a Callback with a context. More... | |
| bool | TraceConnectWithoutContext (std::string name, const CallbackBase &cb) |
| Connect a TraceSource to a Callback without a context. More... | |
| bool | TraceDisconnect (std::string name, std::string context, const CallbackBase &cb) |
| Disconnect from a TraceSource a Callback previously connected with a context. More... | |
| bool | TraceDisconnectWithoutContext (std::string name, const CallbackBase &cb) |
| Disconnect from a TraceSource a Callback previously connected without a context. More... | |
Static Public Member Functions | |
| static TypeId | GetTypeId (void) |
Static Public Member Functions inherited from ns3::Object | |
| static TypeId | GetTypeId (void) |
| Register this type. More... | |
Static Public Member Functions inherited from ns3::SimpleRefCount< Object, ObjectBase, ObjectDeleter > | |
| static void | Cleanup (void) |
| Noop. More... | |
Static Public Member Functions inherited from ns3::ObjectBase | |
| static TypeId | GetTypeId (void) |
| Get the type ID. More... | |
Private Attributes | |
| uint16_t | m_cellId |
| std::map< uint16_t, LteEnbRrcSapProvider::CompleteSetupUeParameters > | m_completeSetupUeParametersMap |
| LteEnbRrcSapProvider * | m_enbRrcSapProvider |
| std::map< uint16_t, LteUeRrcSapProvider * > | m_enbRrcSapProviderMap |
| LteEnbRrcSapUser * | m_enbRrcSapUser |
| uint16_t | m_rnti |
| std::map< uint16_t, LteEnbRrcSapUser::SetupUeParameters > | m_setupUeParametersMap |
Additional Inherited Members | |
Protected Member Functions inherited from ns3::Object | |
| Object (const Object &o) | |
| Copy an Object. More... | |
| virtual void | DoInitialize (void) |
| Initialize() implementation. More... | |
| virtual void | NotifyNewAggregate (void) |
| Notify all Objects aggregated to this one of a new Object being aggregated. More... | |
Protected Member Functions inherited from ns3::ObjectBase | |
| void | ConstructSelf (const AttributeConstructionList &attributes) |
| Complete construction of ObjectBase; invoked by derived classes. More... | |
| virtual void | NotifyConstructionCompleted (void) |
| Notifier called once the ObjectBase is fully constructed. More... | |
Related Functions inherited from ns3::ObjectBase | |
| static TypeId | GetObjectIid (void) |
| Ensure the TypeId for ObjectBase gets fully configured to anchor the inheritance tree properly. More... | |
Models the transmission of RRC messages from the UE to the eNB in a real fashion, by creating real RRC PDUs and transmitting them over Signaling Radio Bearers using radio resources allocated by the LTE MAC scheduler.
Introspection did not find any typical Config paths.
No Attributes are defined for this type.
No TraceSources are defined for this type.
Size of this type is 192 bytes (on a 64-bit architecture).
Definition at line 104 of file lte-rrc-protocol-real.h.
| ns3::LteEnbRrcProtocolReal::LteEnbRrcProtocolReal | ( | ) |
Definition at line 354 of file lte-rrc-protocol-real.cc.
References m_enbRrcSapUser, and NS_LOG_FUNCTION.
|
virtual |
Definition at line 361 of file lte-rrc-protocol-real.cc.
References NS_LOG_FUNCTION.
|
private |
Definition at line 756 of file lte-rrc-protocol-real.cc.
References ns3::RrcConnectionReconfigurationHeader::GetMessage(), and ns3::Packet::RemoveHeader().
Here is the call graph for this function:
|
private |
Definition at line 737 of file lte-rrc-protocol-real.cc.
References ns3::HandoverPreparationInfoHeader::GetMessage(), and ns3::Packet::RemoveHeader().
Here is the call graph for this function:
|
virtual |
Destructor implementation.
This method is called by Dispose() or by the Object's destructor, whichever comes first.
Subclasses are expected to implement their real destruction code in an overriden version of this method and chain up to their parent's implementation once they are done. i.e, for simplicity, the destructor of every subclass should be empty and its content should be moved to the associated DoDispose() method.
It is safe to call GetObject() from within this method.
Reimplemented from ns3::Object.
Definition at line 367 of file lte-rrc-protocol-real.cc.
References m_completeSetupUeParametersMap, m_enbRrcSapUser, and NS_LOG_FUNCTION.
|
private |
Definition at line 746 of file lte-rrc-protocol-real.cc.
References ns3::Packet::AddHeader(), and ns3::RrcConnectionReconfigurationHeader::SetMessage().
Here is the call graph for this function:
|
private |
Definition at line 726 of file lte-rrc-protocol-real.cc.
References ns3::Packet::AddHeader(), and ns3::HandoverPreparationInfoHeader::SetMessage().
Here is the call graph for this function:Definition at line 652 of file lte-rrc-protocol-real.cc.
References ns3::RrcConnectionRequestHeader::GetMessage(), ns3::RrcConnectionReestablishmentRequestHeader::GetMessage(), ns3::RrcAsn1Header::GetMessageType(), m_enbRrcSapProvider, ns3::Packet::PeekHeader(), ns3::LteEnbRrcSapProvider::RecvRrcConnectionReestablishmentRequest(), ns3::LteEnbRrcSapProvider::RecvRrcConnectionRequest(), and ns3::Packet::RemoveHeader().
Referenced by ns3::RealProtocolRlcSapUser::ReceivePdcpPdu().
Here is the call graph for this function:
Here is the caller graph for this function:
|
private |
Definition at line 681 of file lte-rrc-protocol-real.cc.
References ns3::RrcConnectionSetupCompleteHeader::GetMessage(), ns3::RrcConnectionReconfigurationCompleteHeader::GetMessage(), ns3::RrcConnectionReestablishmentCompleteHeader::GetMessage(), ns3::MeasurementReportHeader::GetMessage(), ns3::RrcAsn1Header::GetMessageType(), m_enbRrcSapProvider, ns3::LtePdcpSapUser::ReceivePdcpSduParameters::pdcpSdu, ns3::Packet::PeekHeader(), ns3::LteEnbRrcSapProvider::RecvMeasurementReport(), ns3::LteEnbRrcSapProvider::RecvRrcConnectionReconfigurationCompleted(), ns3::LteEnbRrcSapProvider::RecvRrcConnectionReestablishmentComplete(), ns3::LteEnbRrcSapProvider::RecvRrcConnectionSetupCompleted(), ns3::Packet::RemoveHeader(), and ns3::LtePdcpSapUser::ReceivePdcpSduParameters::rnti.
Here is the call graph for this function:
|
private |
Definition at line 492 of file lte-rrc-protocol-real.cc.
References m_completeSetupUeParametersMap, m_enbRrcSapProviderMap, m_setupUeParametersMap, NS_ASSERT, and NS_LOG_FUNCTION.
|
private |
Definition at line 580 of file lte-rrc-protocol-real.cc.
References ns3::Packet::AddHeader(), ns3::LtePdcpSapProvider::TransmitPdcpSduParameters::lcid, m_setupUeParametersMap, ns3::LtePdcpSapProvider::TransmitPdcpSduParameters::pdcpSdu, ns3::LtePdcpSapProvider::TransmitPdcpSduParameters::rnti, and ns3::RrcConnectionReconfigurationHeader::SetMessage().
Here is the call graph for this function:
|
private |
Definition at line 598 of file lte-rrc-protocol-real.cc.
References ns3::Packet::AddHeader(), ns3::LteRlcSapProvider::TransmitPdcpPduParameters::lcid, m_setupUeParametersMap, ns3::LteRlcSapProvider::TransmitPdcpPduParameters::pdcpPdu, ns3::LteRlcSapProvider::TransmitPdcpPduParameters::rnti, and ns3::RrcConnectionReestablishmentHeader::SetMessage().
Here is the call graph for this function:
|
private |
Definition at line 616 of file lte-rrc-protocol-real.cc.
References ns3::Packet::AddHeader(), ns3::LteRlcSapProvider::TransmitPdcpPduParameters::lcid, m_setupUeParametersMap, ns3::LteRlcSapProvider::TransmitPdcpPduParameters::pdcpPdu, ns3::LteRlcSapProvider::TransmitPdcpPduParameters::rnti, and ns3::RrcConnectionReestablishmentRejectHeader::SetMessage().
Here is the call graph for this function:
|
private |
Definition at line 562 of file lte-rrc-protocol-real.cc.
References ns3::Packet::AddHeader(), ns3::LteRlcSapProvider::TransmitPdcpPduParameters::lcid, m_setupUeParametersMap, ns3::LteRlcSapProvider::TransmitPdcpPduParameters::pdcpPdu, ns3::LteRlcSapProvider::TransmitPdcpPduParameters::rnti, and ns3::RrcConnectionRejectHeader::SetMessage().
Here is the call graph for this function:
|
private |
Definition at line 634 of file lte-rrc-protocol-real.cc.
References ns3::Packet::AddHeader(), ns3::LtePdcpSapProvider::TransmitPdcpSduParameters::lcid, m_setupUeParametersMap, ns3::LtePdcpSapProvider::TransmitPdcpSduParameters::pdcpSdu, ns3::LtePdcpSapProvider::TransmitPdcpSduParameters::rnti, and ns3::RrcConnectionReleaseHeader::SetMessage().
Here is the call graph for this function:
|
private |
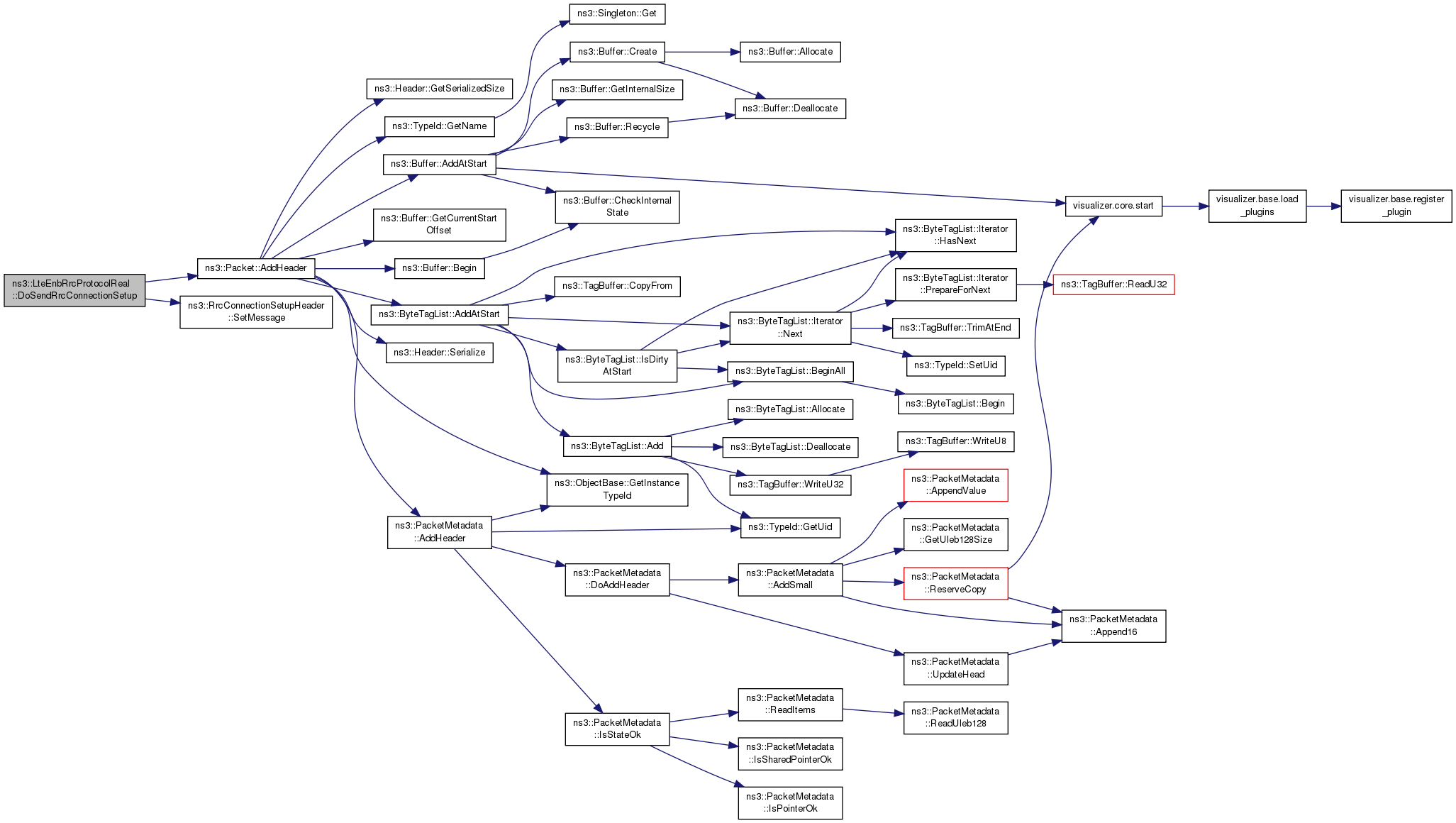
Definition at line 537 of file lte-rrc-protocol-real.cc.
References ns3::Packet::AddHeader(), ns3::LteRlcSapProvider::TransmitPdcpPduParameters::lcid, m_setupUeParametersMap, ns3::LteRlcSapProvider::TransmitPdcpPduParameters::pdcpPdu, ns3::LteRlcSapProvider::TransmitPdcpPduParameters::rnti, and ns3::RrcConnectionSetupHeader::SetMessage().
Here is the call graph for this function:
|
private |
Definition at line 506 of file lte-rrc-protocol-real.cc.
References ns3::NodeList::Begin(), ns3::NodeList::End(), ns3::Node::GetDevice(), ns3::Node::GetNDevices(), m_cellId, NS_LOG_FUNCTION, NS_LOG_LOGIC, ns3::LteUeRrcSapProvider::RecvSystemInformation(), and ns3::Simulator::Schedule().
Here is the call graph for this function:
|
private |
Definition at line 430 of file lte-rrc-protocol-real.cc.
References ns3::LteEnbRrcSapProvider::CompleteSetupUe(), m_completeSetupUeParametersMap, m_enbRrcSapProvider, m_enbRrcSapProviderMap, m_setupUeParametersMap, NS_LOG_FUNCTION, RealProtocolRlcSapUser, ns3::LteEnbRrcSapProvider::CompleteSetupUeParameters::srb0SapUser, and ns3::LteEnbRrcSapProvider::CompleteSetupUeParameters::srb1SapUser.
Here is the call graph for this function:| LteEnbRrcSapUser * ns3::LteEnbRrcProtocolReal::GetLteEnbRrcSapUser | ( | ) |
Definition at line 400 of file lte-rrc-protocol-real.cc.
References m_enbRrcSapUser.
|
static |
Definition at line 383 of file lte-rrc-protocol-real.cc.
References ns3::TypeId::SetParent().
Here is the call graph for this function:| LteUeRrcSapProvider * ns3::LteEnbRrcProtocolReal::GetUeRrcSapProvider | ( | uint16_t | rnti | ) |
Definition at line 412 of file lte-rrc-protocol-real.cc.
References m_enbRrcSapProviderMap, and NS_ASSERT_MSG.
|
private |
| void ns3::LteEnbRrcProtocolReal::SetCellId | ( | uint16_t | cellId | ) |
Definition at line 406 of file lte-rrc-protocol-real.cc.
References m_cellId.
| void ns3::LteEnbRrcProtocolReal::SetLteEnbRrcSapProvider | ( | LteEnbRrcSapProvider * | p | ) |
Definition at line 394 of file lte-rrc-protocol-real.cc.
References m_enbRrcSapProvider.
| void ns3::LteEnbRrcProtocolReal::SetUeRrcSapProvider | ( | uint16_t | rnti, |
| LteUeRrcSapProvider * | p | ||
| ) |
Definition at line 421 of file lte-rrc-protocol-real.cc.
References m_enbRrcSapProviderMap, and NS_ASSERT_MSG.
|
friend |
Definition at line 107 of file lte-rrc-protocol-real.h.
|
friend |
Definition at line 108 of file lte-rrc-protocol-real.h.
|
friend |
Definition at line 106 of file lte-rrc-protocol-real.h.
|
friend |
Definition at line 109 of file lte-rrc-protocol-real.h.
Referenced by DoSetupUe().
|
private |
Definition at line 148 of file lte-rrc-protocol-real.h.
Referenced by DoSendSystemInformation(), and SetCellId().
|
private |
Definition at line 153 of file lte-rrc-protocol-real.h.
Referenced by DoDispose(), DoRemoveUe(), and DoSetupUe().
|
private |
Definition at line 149 of file lte-rrc-protocol-real.h.
Referenced by DoReceivePdcpPdu(), DoReceivePdcpSdu(), DoSetupUe(), and SetLteEnbRrcSapProvider().
|
private |
Definition at line 151 of file lte-rrc-protocol-real.h.
Referenced by DoRemoveUe(), DoSetupUe(), GetUeRrcSapProvider(), and SetUeRrcSapProvider().
|
private |
Definition at line 150 of file lte-rrc-protocol-real.h.
Referenced by DoDispose(), GetLteEnbRrcSapUser(), and LteEnbRrcProtocolReal().
|
private |
Definition at line 147 of file lte-rrc-protocol-real.h.
|
private |
Definition at line 152 of file lte-rrc-protocol-real.h.
Referenced by DoRemoveUe(), DoSendRrcConnectionReconfiguration(), DoSendRrcConnectionReestablishment(), DoSendRrcConnectionReestablishmentReject(), DoSendRrcConnectionReject(), DoSendRrcConnectionRelease(), DoSendRrcConnectionSetup(), and DoSetupUe().