A Discrete-Event Network Simulator
API
ns3::PacketSocket Class Reference

A PacketSocket is a link between an application and a net device. More...

#include <packet-socket.h>

+ Inheritance diagram for ns3::PacketSocket:
+ Collaboration diagram for ns3::PacketSocket:

Public Member Functions

 PacketSocket ()
 
virtual ~PacketSocket ()
 
virtual int Bind (void)
 Bind the socket to the NetDevice and register the protocol handler. More...
 
virtual int Bind (const Address &address)
 Bind the socket to the NetDevice and register the protocol handler specified in the address. More...
 
virtual int Bind6 (void)
 Bind the socket to the NetDevice and register the protocol handler. More...
 
virtual int Close (void)
 Close a socket. More...
 
virtual int Connect (const Address &address)
 Initiate a connection to a remote host. More...
 
virtual bool GetAllowBroadcast () const
 Query whether broadcast datagram transmissions are allowed. More...
 
virtual enum SocketErrno GetErrno (void) const
 Get last error number. More...
 
virtual Ptr< NodeGetNode (void) const
 Return the node this socket is associated with. More...
 
virtual uint32_t GetRxAvailable (void) const
 Return number of bytes which can be returned from one or multiple calls to Recv. More...
 
virtual enum SocketType GetSocketType (void) const
 
virtual int GetSockName (Address &address) const
 Get socket address. More...
 
virtual uint32_t GetTxAvailable (void) const
 Returns the number of bytes which can be sent in a single call to Send. More...
 
virtual int Listen (void)
 Listen for incoming connections. More...
 
virtual Ptr< PacketRecv (uint32_t maxSize, uint32_t flags)
 Read data from the socket. More...
 
virtual Ptr< PacketRecvFrom (uint32_t maxSize, uint32_t flags, Address &fromAddress)
 Read a single packet from the socket and retrieve the sender address. More...
 
virtual int Send (Ptr< Packet > p, uint32_t flags)
 Send data (or dummy data) to the remote host. More...
 
virtual int SendTo (Ptr< Packet > p, uint32_t flags, const Address &toAddress)
 Send data to a specified peer. More...
 
virtual bool SetAllowBroadcast (bool allowBroadcast)
 Configure whether broadcast datagram transmissions are allowed. More...
 
void SetNode (Ptr< Node > node)
 Set the associated node. More...
 
virtual int ShutdownRecv (void)
 
virtual int ShutdownSend (void)
 
- Public Member Functions inherited from ns3::Socket
 Socket (void)
 
virtual ~Socket (void)
 
virtual void BindToNetDevice (Ptr< NetDevice > netdevice)
 Bind a socket to specific device. More...
 
Ptr< NetDeviceGetBoundNetDevice ()
 Returns socket's bound netdevice, if any. More...
 
uint8_t GetIpTos (void) const
 Query the value of IP Type of Service of this socket. More...
 
virtual uint8_t GetIpTtl (void) const
 Query the value of IP Time to Live field of this socket. More...
 
virtual uint8_t GetIpv6HopLimit (void) const
 Query the value of IP Hop Limit field of this socket. More...
 
uint8_t GetIpv6Tclass (void) const
 Query the value of IPv6 Traffic Class field of this socket. More...
 
bool IsIpRecvTos (void) const
 Ask if the socket is currently passing information about IP Type of Service up the stack. More...
 
bool IsIpRecvTtl (void) const
 Ask if the socket is currently passing information about IP_TTL up the stack. More...
 
bool IsIpv6RecvHopLimit (void) const
 Ask if the socket is currently passing information about IPv6 Hop Limit up the stack. More...
 
bool IsIpv6RecvTclass (void) const
 Ask if the socket is currently passing information about IPv6 Traffic Class up the stack. More...
 
bool IsRecvPktInfo () const
 Get status indicating whether enable/disable packet information to socket. More...
 
Ptr< PacketRecv (void)
 Read a single packet from the socket. More...
 
int Recv (uint8_t *buf, uint32_t size, uint32_t flags)
 Recv data (or dummy data) from the remote host. More...
 
Ptr< PacketRecvFrom (Address &fromAddress)
 Read a single packet from the socket and retrieve the sender address. More...
 
int RecvFrom (uint8_t *buf, uint32_t size, uint32_t flags, Address &fromAddress)
 Read a single packet from the socket and retrieve the sender address. More...
 
int Send (Ptr< Packet > p)
 Send data (or dummy data) to the remote host. More...
 
int Send (const uint8_t *buf, uint32_t size, uint32_t flags)
 Send data (or dummy data) to the remote host. More...
 
int SendTo (const uint8_t *buf, uint32_t size, uint32_t flags, const Address &address)
 Send data to a specified peer. More...
 
void SetAcceptCallback (Callback< bool, Ptr< Socket >, const Address & > connectionRequest, Callback< void, Ptr< Socket >, const Address & > newConnectionCreated)
 Accept connection requests from remote hosts. More...
 
void SetCloseCallbacks (Callback< void, Ptr< Socket > > normalClose, Callback< void, Ptr< Socket > > errorClose)
 Detect socket recv() events such as graceful shutdown or error. More...
 
void SetConnectCallback (Callback< void, Ptr< Socket > > connectionSucceeded, Callback< void, Ptr< Socket > > connectionFailed)
 Specify callbacks to allow the caller to determine if the connection succeeds of fails. More...
 
void SetDataSentCallback (Callback< void, Ptr< Socket >, uint32_t > dataSent)
 Notify application when a packet has been sent from transport protocol (non-standard socket call) More...
 
void SetIpRecvTos (bool ipv4RecvTos)
 Tells a socket to pass information about IP Type of Service up the stack. More...
 
void SetIpRecvTtl (bool ipv4RecvTtl)
 Tells a socket to pass information about IP_TTL up the stack. More...
 
void SetIpTos (uint8_t ipTos)
 Manually set IP Type of Service field. More...
 
virtual void SetIpTtl (uint8_t ipTtl)
 Manually set IP Time to Live field. More...
 
virtual void SetIpv6HopLimit (uint8_t ipHopLimit)
 Manually set IPv6 Hop Limit. More...
 
void SetIpv6RecvHopLimit (bool ipv6RecvHopLimit)
 Tells a socket to pass information about IPv6 Hop Limit up the stack. More...
 
void SetIpv6RecvTclass (bool ipv6RecvTclass)
 Tells a socket to pass information about IPv6 Traffic Class up the stack. More...
 
void SetIpv6Tclass (int ipTclass)
 Manually set IPv6 Traffic Class field. More...
 
void SetRecvCallback (Callback< void, Ptr< Socket > >)
 Notify application when new data is available to be read. More...
 
void SetRecvPktInfo (bool flag)
 Enable/Disable receive packet information to socket. More...
 
void SetSendCallback (Callback< void, Ptr< Socket >, uint32_t > sendCb)
 Notify application when space in transmit buffer is added. More...
 
- Public Member Functions inherited from ns3::Object
 Object ()
 Constructor. More...
 
virtual ~Object ()
 Destructor. More...
 
void AggregateObject (Ptr< Object > other)
 Aggregate two Objects together. More...
 
void Dispose (void)
 Dispose of this Object. More...
 
AggregateIterator GetAggregateIterator (void) const
 Get an iterator to the Objects aggregated to this one. More...
 
virtual TypeId GetInstanceTypeId (void) const
 Implement the GetInstanceTypeId method defined in ObjectBase. More...
 
template<typename T >
Ptr< T > GetObject (void) const
 Get a pointer to the requested aggregated Object. More...
 
template<typename T >
Ptr< T > GetObject (TypeId tid) const
 Get a pointer to the requested aggregated Object. More...
 
void Initialize (void)
 Invoke DoInitialize on all Objects aggregated to this one. More...
 
- Public Member Functions inherited from ns3::SimpleRefCount< Object, ObjectBase, ObjectDeleter >
 SimpleRefCount ()
 Constructor. More...
 
 SimpleRefCount (const SimpleRefCount &o)
 Copy constructor. More...
 
uint32_t GetReferenceCount (void) const
 Get the reference count of the object. More...
 
SimpleRefCountoperator= (const SimpleRefCount &o)
 Assignment. More...
 
void Ref (void) const
 Increment the reference count. More...
 
void Unref (void) const
 Decrement the reference count. More...
 
- Public Member Functions inherited from ns3::ObjectBase
virtual ~ObjectBase ()
 Virtual destructor. More...
 
void GetAttribute (std::string name, AttributeValue &value) const
 Get the value of an attribute, raising fatal errors if unsuccessful. More...
 
bool GetAttributeFailSafe (std::string name, AttributeValue &value) const
 Get the value of an attribute without raising erros. More...
 
void SetAttribute (std::string name, const AttributeValue &value)
 Set a single attribute, raising fatal errors if unsuccessful. More...
 
bool SetAttributeFailSafe (std::string name, const AttributeValue &value)
 Set a single attribute without raising errors. More...
 
bool TraceConnect (std::string name, std::string context, const CallbackBase &cb)
 Connect a TraceSource to a Callback with a context. More...
 
bool TraceConnectWithoutContext (std::string name, const CallbackBase &cb)
 Connect a TraceSource to a Callback without a context. More...
 
bool TraceDisconnect (std::string name, std::string context, const CallbackBase &cb)
 Disconnect from a TraceSource a Callback previously connected with a context. More...
 
bool TraceDisconnectWithoutContext (std::string name, const CallbackBase &cb)
 Disconnect from a TraceSource a Callback previously connected without a context. More...
 

Static Public Member Functions

static TypeId GetTypeId (void)
 Get the type ID. More...
 
- Static Public Member Functions inherited from ns3::Socket
static Ptr< SocketCreateSocket (Ptr< Node > node, TypeId tid)
 This method wraps the creation of sockets that is performed on a given node by a SocketFactory specified by TypeId. More...
 
static TypeId GetTypeId (void)
 Get the type ID. More...
 
- Static Public Member Functions inherited from ns3::Object
static TypeId GetTypeId (void)
 Register this type. More...
 
- Static Public Member Functions inherited from ns3::SimpleRefCount< Object, ObjectBase, ObjectDeleter >
static void Cleanup (void)
 Noop. More...
 
- Static Public Member Functions inherited from ns3::ObjectBase
static TypeId GetTypeId (void)
 Get the type ID. More...
 

Private Types

enum  State { STATE_OPEN, STATE_BOUND, STATE_CONNECTED, STATE_CLOSED }
 States of the socket. More...
 

Private Member Functions

int DoBind (const PacketSocketAddress &address)
 Bind the socket to the NetDevice and register the protocol handler specified in the address. More...
 
virtual void DoDispose (void)
 Destructor implementation. More...
 
void ForwardUp (Ptr< NetDevice > device, Ptr< const Packet > packet, uint16_t protocol, const Address &from, const Address &to, NetDevice::PacketType packetType)
 Called by the L3 protocol when it received a packet to pass on to TCP. More...
 
uint32_t GetMinMtu (PacketSocketAddress ad) const
 Get the minimum MTU supported by the NetDevices bound to a specific address. More...
 

Private Attributes

std::queue< Ptr< Packet > > m_deliveryQueue
 Rx queue. More...
 
Address m_destAddr
 Default destination address. More...
 
uint32_t m_device
 index of the bound NetDevice More...
 
TracedCallback< Ptr< const Packet > > m_dropTrace
 Traced callback: dropped packets. More...
 
enum SocketErrno m_errno
 Socket error code. More...
 
bool m_isSingleDevice
 Is bound to a single netDevice. More...
 
Ptr< Nodem_node
 the associated node More...
 
uint16_t m_protocol
 Socket protocol. More...
 
uint32_t m_rcvBufSize
 Rx buffer size [Bytes]. More...
 
uint32_t m_rxAvailable
 Rx queue size [Bytes]. More...
 
bool m_shutdownRecv
 Receive no longer allowed. More...
 
bool m_shutdownSend
 Send no longer allowed. More...
 
enum State m_state
 Socket state. More...
 

Additional Inherited Members

- Public Types inherited from ns3::Socket
enum  SocketErrno {
  ERROR_NOTERROR, ERROR_ISCONN, ERROR_NOTCONN, ERROR_MSGSIZE,
  ERROR_AGAIN, ERROR_SHUTDOWN, ERROR_OPNOTSUPP, ERROR_AFNOSUPPORT,
  ERROR_INVAL, ERROR_BADF, ERROR_NOROUTETOHOST, ERROR_NODEV,
  ERROR_ADDRNOTAVAIL, ERROR_ADDRINUSE, SOCKET_ERRNO_LAST
}
 Enumeration of the possible errors returned by a socket. More...
 
enum  SocketType { NS3_SOCK_STREAM, NS3_SOCK_SEQPACKET, NS3_SOCK_DGRAM, NS3_SOCK_RAW }
 Enumeration of the possible socket types. More...
 
- Protected Member Functions inherited from ns3::Socket
bool IsManualIpTos (void) const
 Checks if the socket has a specific IPv4 ToS set. More...
 
bool IsManualIpTtl (void) const
 Checks if the socket has a specific IPv4 TTL set. More...
 
bool IsManualIpv6HopLimit (void) const
 Checks if the socket has a specific IPv6 Hop Limit set. More...
 
bool IsManualIpv6Tclass (void) const
 Checks if the socket has a specific IPv6 Tclass set. More...
 
void NotifyConnectionFailed (void)
 Notify through the callback (if set) that the connection has not been established due to an error. More...
 
bool NotifyConnectionRequest (const Address &from)
 Notify through the callback (if set) that an incoming connection is being requested by a remote host. More...
 
void NotifyConnectionSucceeded (void)
 Notify through the callback (if set) that the connection has been established. More...
 
void NotifyDataRecv (void)
 Notify through the callback (if set) that some data have been received. More...
 
void NotifyDataSent (uint32_t size)
 Notify through the callback (if set) that some data have been sent. More...
 
void NotifyErrorClose (void)
 Notify through the callback (if set) that the connection has been closed due to an error. More...
 
void NotifyNewConnectionCreated (Ptr< Socket > socket, const Address &from)
 Notify through the callback (if set) that a new connection has been created. More...
 
void NotifyNormalClose (void)
 Notify through the callback (if set) that the connection has been closed. More...
 
void NotifySend (uint32_t spaceAvailable)
 Notify through the callback (if set) that some data have been sent. More...
 
- Protected Member Functions inherited from ns3::Object
 Object (const Object &o)
 Copy an Object. More...
 
virtual void DoInitialize (void)
 Initialize() implementation. More...
 
virtual void NotifyNewAggregate (void)
 Notify all Objects aggregated to this one of a new Object being aggregated. More...
 
- Protected Member Functions inherited from ns3::ObjectBase
void ConstructSelf (const AttributeConstructionList &attributes)
 Complete construction of ObjectBase; invoked by derived classes. More...
 
virtual void NotifyConstructionCompleted (void)
 Notifier called once the ObjectBase is fully constructed. More...
 
- Protected Attributes inherited from ns3::Socket
Ptr< NetDevicem_boundnetdevice
 the device this socket is bound to (might be null). More...
 
bool m_recvPktInfo
 if the socket should add packet info tags to the packet forwarded to L4. More...
 

Detailed Description

A PacketSocket is a link between an application and a net device.

Introspection did not find any typical Config paths.

A PacketSocket can be used to connect an application to a net device. The application provides the buffers of data, the socket converts them to a raw packet and the net device then adds the protocol specific headers and trailers. This socket type is very similar to the linux and BSD "packet" sockets.

Here is a summary of the semantics of this class:

  • Bind: Bind uses only the protocol and device fields of the PacketSocketAddress. If none are provided, Bind uses zero for both, which means that the socket is bound to all protocols on all devices on the node.
  • Connect: uses only the protocol, device and "physical address" field of the PacketSocketAddress. It is used to set the default destination address for outgoing packets.
  • Send: send the input packet to the underlying NetDevices with the default destination address. The socket must be bound and connected.
  • SendTo: uses the protocol, device, and "physical address" fields of the PacketSocketAddress. The device value is used to specialize the packet transmission to a single device, the protocol value specifies the protocol of this packet only and the "physical address" field is used to override the default destination address. The socket must be bound.
  • Recv: The address represents the address of the packer originator. The fields "physical address", device, and protocol are filled.
  • Accept: not allowed
  • Listen: returns -1 (OPNOTSUPP)


Attributes

  • RcvBufSize: PacketSocket maximum receive buffer size (bytes)
    • Set with class: ns3::UintegerValue
    • Underlying type: uint32_t 0:4294967295
    • Initial value: 131072
    • Flags: construct write read

TraceSources

Size of this type is 304 bytes (on a 64-bit architecture).

Definition at line 78 of file packet-socket.h.

Constructor & Destructor Documentation

ns3::PacketSocket::PacketSocket ( )
ns3::PacketSocket::~PacketSocket ( )
virtual

Definition at line 75 of file packet-socket.cc.

References NS_LOG_FUNCTION.

Member Function Documentation

int ns3::PacketSocket::Bind ( void  )
virtual

Bind the socket to the NetDevice and register the protocol handler.

Warning
this will actually bind protocol "0".
Returns
0 on success, -1 on failure.

Implements ns3::Socket.

Definition at line 109 of file packet-socket.cc.

References first::address, DoBind(), NS_LOG_FUNCTION, ns3::PacketSocketAddress::SetAllDevices(), and ns3::PacketSocketAddress::SetProtocol().

Referenced by Bind6().

+ Here is the call graph for this function:

+ Here is the caller graph for this function:

int ns3::PacketSocket::Bind ( const Address address)
virtual

Bind the socket to the NetDevice and register the protocol handler specified in the address.

Parameters
addressthe packet socket address
Returns
0 on success, -1 on failure.

Implements ns3::Socket.

Definition at line 126 of file packet-socket.cc.

References ns3::PacketSocketAddress::ConvertFrom(), DoBind(), ns3::Socket::ERROR_INVAL, ns3::PacketSocketAddress::IsMatchingType(), m_errno, and NS_LOG_FUNCTION.

+ Here is the call graph for this function:

int ns3::PacketSocket::Bind6 ( void  )
virtual

Bind the socket to the NetDevice and register the protocol handler.

Warning
this will actually bind protocol "0".
Returns
0 on success, -1 on failure.

Implements ns3::Socket.

Definition at line 119 of file packet-socket.cc.

References Bind(), and NS_LOG_FUNCTION.

+ Here is the call graph for this function:

int ns3::PacketSocket::Close ( void  )
virtual

Close a socket.

Returns
zero on success, -1 on failure.

After the Close call, the socket is no longer valid, and cannot safely be used for subsequent operations.

Implements ns3::Socket.

Definition at line 199 of file packet-socket.cc.

References ns3::Socket::ERROR_BADF, ForwardUp(), m_errno, m_node, m_shutdownRecv, m_shutdownSend, m_state, ns3::MakeCallback(), NS_LOG_FUNCTION, STATE_BOUND, STATE_CLOSED, STATE_CONNECTED, and ns3::Node::UnregisterProtocolHandler().

+ Here is the call graph for this function:

int ns3::PacketSocket::Connect ( const Address address)
virtual

Initiate a connection to a remote host.

Parameters
addressAddress of remote.
Returns
0 on success, -1 on error (in which case errno is set).

Implements ns3::Socket.

Definition at line 218 of file packet-socket.cc.

References first::address, ns3::Socket::ERROR_AFNOSUPPORT, ns3::Socket::ERROR_BADF, ns3::Socket::ERROR_INVAL, ns3::Socket::ERROR_ISCONN, ns3::PacketSocketAddress::IsMatchingType(), m_destAddr, m_errno, m_state, ns3::Socket::NotifyConnectionFailed(), ns3::Socket::NotifyConnectionSucceeded(), NS_LOG_FUNCTION, STATE_CLOSED, STATE_CONNECTED, and STATE_OPEN.

+ Here is the call graph for this function:

int ns3::PacketSocket::DoBind ( const PacketSocketAddress address)
private

Bind the socket to the NetDevice and register the protocol handler specified in the address.

Parameters
addressthe packet socket address
Returns
0 on success, -1 on failure.

Definition at line 139 of file packet-socket.cc.

References ns3::Socket::ERROR_BADF, ns3::Socket::ERROR_INVAL, ForwardUp(), ns3::Node::GetDevice(), ns3::PacketSocketAddress::GetProtocol(), ns3::PacketSocketAddress::GetSingleDevice(), ns3::PacketSocketAddress::IsSingleDevice(), ns3::Socket::m_boundnetdevice, m_device, m_errno, m_isSingleDevice, m_node, m_protocol, m_state, ns3::MakeCallback(), NS_LOG_FUNCTION, ns3::Node::RegisterProtocolHandler(), STATE_BOUND, STATE_CLOSED, and STATE_CONNECTED.

Referenced by Bind().

+ Here is the call graph for this function:

+ Here is the caller graph for this function:

void ns3::PacketSocket::DoDispose ( void  )
privatevirtual

Destructor implementation.

This method is called by Dispose() or by the Object's destructor, whichever comes first.

Subclasses are expected to implement their real destruction code in an overriden version of this method and chain up to their parent's implementation once they are done. i.e, for simplicity, the destructor of every subclass should be empty and its content should be moved to the associated DoDispose() method.

It is safe to call GetObject() from within this method.

Reimplemented from ns3::Socket.

Definition at line 81 of file packet-socket.cc.

References m_device, and NS_LOG_FUNCTION.

void ns3::PacketSocket::ForwardUp ( Ptr< NetDevice device,
Ptr< const Packet packet,
uint16_t  protocol,
const Address from,
const Address to,
NetDevice::PacketType  packetType 
)
private

Called by the L3 protocol when it received a packet to pass on to TCP.

Parameters
devicethe incoming NetDevice
packetthe incoming packet
protocolthe protocol
fromsender address
todestination address
packetTypepacket type

Definition at line 378 of file packet-socket.cc.

References ns3::Packet::AddPacketTag(), first::address, ns3::Packet::Copy(), ns3::Packet::GetSize(), ns3::Packet::GetUid(), m_deliveryQueue, m_dropTrace, m_rcvBufSize, m_rxAvailable, m_shutdownRecv, ns3::Socket::NotifyDataRecv(), NS_LOG_FUNCTION, NS_LOG_LOGIC, NS_LOG_WARN, ns3::SocketAddressTag::SetAddress(), ns3::PacketSocketTag::SetDestAddress(), ns3::DeviceNameTag::SetDeviceName(), ns3::PacketSocketTag::SetPacketType(), ns3::PacketSocketAddress::SetPhysicalAddress(), ns3::PacketSocketAddress::SetProtocol(), and ns3::PacketSocketAddress::SetSingleDevice().

Referenced by Close(), and DoBind().

+ Here is the call graph for this function:

+ Here is the caller graph for this function:

bool ns3::PacketSocket::GetAllowBroadcast ( ) const
virtual

Query whether broadcast datagram transmissions are allowed.

This method corresponds to using getsockopt() SO_BROADCAST of real network or BSD sockets.

Returns
true if broadcast is allowed, false otherwise

Implements ns3::Socket.

Definition at line 503 of file packet-socket.cc.

References NS_LOG_FUNCTION.

enum Socket::SocketErrno ns3::PacketSocket::GetErrno ( void  ) const
virtual

Get last error number.

Returns
the errno associated to the last call which failed in this socket. Each socket's errno is initialized to zero when the socket is created.

Implements ns3::Socket.

Definition at line 88 of file packet-socket.cc.

References m_errno, and NS_LOG_FUNCTION.

uint32_t ns3::PacketSocket::GetMinMtu ( PacketSocketAddress  ad) const
private

Get the minimum MTU supported by the NetDevices bound to a specific address.

Parameters
adthe socket address to check for
Returns
The minimum MTU

Definition at line 273 of file packet-socket.cc.

References ns3::Node::GetDevice(), ns3::Node::GetNDevices(), ns3::PacketSocketAddress::GetSingleDevice(), ns3::PacketSocketAddress::IsSingleDevice(), m_node, and NS_LOG_FUNCTION.

Referenced by GetTxAvailable(), and SendTo().

+ Here is the call graph for this function:

+ Here is the caller graph for this function:

Ptr< Node > ns3::PacketSocket::GetNode ( void  ) const
virtual

Return the node this socket is associated with.

Returns
the node

Implements ns3::Socket.

Definition at line 102 of file packet-socket.cc.

References m_node, and NS_LOG_FUNCTION.

uint32_t ns3::PacketSocket::GetRxAvailable ( void  ) const
virtual

Return number of bytes which can be returned from one or multiple calls to Recv.

Must be possible to call this method from the Recv callback.

Returns
the number of bytes which can be returned from one or multiple Recv calls.

Implements ns3::Socket.

Definition at line 423 of file packet-socket.cc.

References m_rxAvailable, and NS_LOG_FUNCTION.

enum Socket::SocketType ns3::PacketSocket::GetSocketType ( void  ) const
virtual
Returns
the socket type, analogous to getsockopt (SO_TYPE)

Implements ns3::Socket.

Definition at line 95 of file packet-socket.cc.

References ns3::Socket::NS3_SOCK_RAW, and NS_LOG_FUNCTION.

int ns3::PacketSocket::GetSockName ( Address address) const
virtual

Get socket address.

Parameters
addressthe address name this socket is associated with.
Returns
0 if success, -1 otherwise

Implements ns3::Socket.

Definition at line 469 of file packet-socket.cc.

References ns3::PacketSocketAddress::ConvertFrom(), ns3::Node::GetDevice(), ns3::PacketSocketAddress::GetSingleDevice(), m_device, m_isSingleDevice, m_node, m_protocol, NS_LOG_FUNCTION, ns3::PacketSocketAddress::SetAllDevices(), ns3::PacketSocketAddress::SetPhysicalAddress(), ns3::PacketSocketAddress::SetProtocol(), and ns3::PacketSocketAddress::SetSingleDevice().

+ Here is the call graph for this function:

uint32_t ns3::PacketSocket::GetTxAvailable ( void  ) const
virtual

Returns the number of bytes which can be sent in a single call to Send.

For datagram sockets, this returns the number of bytes that can be passed atomically through the underlying protocol.

For stream sockets, this returns the available space in bytes left in the transmit buffer.

Returns
The number of bytes which can be sent in a single Send call.

Implements ns3::Socket.

Definition at line 294 of file packet-socket.cc.

References ns3::PacketSocketAddress::ConvertFrom(), GetMinMtu(), m_destAddr, m_state, NS_LOG_FUNCTION, and STATE_CONNECTED.

Referenced by SendTo().

+ Here is the call graph for this function:

+ Here is the caller graph for this function:

TypeId ns3::PacketSocket::GetTypeId ( void  )
static

Get the type ID.

Returns
the object TypeId

Definition at line 39 of file packet-socket.cc.

References m_dropTrace, m_rcvBufSize, ns3::MakeTraceSourceAccessor(), ns3::MakeUintegerAccessor(), and ns3::TypeId::SetParent().

+ Here is the call graph for this function:

int ns3::PacketSocket::Listen ( void  )
virtual

Listen for incoming connections.

Returns
0 on success, -1 on error (in which case errno is set).

Implements ns3::Socket.

Definition at line 252 of file packet-socket.cc.

References ns3::Socket::ERROR_OPNOTSUPP, m_errno, and NS_LOG_FUNCTION.

Ptr< Packet > ns3::PacketSocket::Recv ( uint32_t  maxSize,
uint32_t  flags 
)
virtual

Read data from the socket.

This function matches closely in semantics to the recv() function call in the standard C library (libc): ssize_t recv (int s, void *buf, size_t len, int flags); except that the receive I/O is asynchronous. This is the primary Recv method at this low-level API and must be implemented by subclasses.

This method is normally used only on a connected socket. In a typical blocking sockets model, this call would block until at least one byte is returned or the connection closes. In ns-3 at this API, the call returns immediately in such a case and returns 0 if nothing is available to be read. However, an application can set a callback, ns3::SetRecvCallback, to be notified of data being available to be read (when it conceptually unblocks); this is an asynchronous I/O model for recv().

This variant of Recv() uses class ns3::Packet to encapsulate data, rather than providing a raw pointer and length field. This allows an ns-3 application to attach tags if desired (such as a flow ID) and may allow the simulator to avoid some data copies. Despite the appearance of receiving Packets on a stream socket, just think of it as a fancy byte buffer with streaming semantics.

The semantics depend on the type of socket. For a datagram socket, each Recv() returns the data from at most one Send(), and order is not necessarily preserved. For a stream socket, the bytes are delivered in order, and on-the-wire packet boundaries are not preserved.

The flags argument is formed by or'ing one or more of the values: MSG_OOB process out-of-band data MSG_PEEK peek at incoming message None of these flags are supported for now.

Some variants of Recv() are supported as additional API, including RecvFrom(), overloaded Recv() without arguments, and variants that use raw character buffers.

Parameters
maxSizereader will accept packet up to maxSize
flagsSocket control flags
Returns
Ptr<Packet> of the next in-sequence packet. Returns 0 if the socket cannot return a next in-sequence packet conforming to the maxSize and flags.
See also
SetRecvCallback

Implements ns3::Socket.

Definition at line 432 of file packet-socket.cc.

References ns3::Packet::GetSize(), m_deliveryQueue, m_rxAvailable, and NS_LOG_FUNCTION.

+ Here is the call graph for this function:

Ptr< Packet > ns3::PacketSocket::RecvFrom ( uint32_t  maxSize,
uint32_t  flags,
Address fromAddress 
)
virtual

Read a single packet from the socket and retrieve the sender address.

Calls Recv(maxSize, flags) with maxSize implicitly set to maximum sized integer, and flags set to zero.

This method has similar semantics to Recv () but subclasses may want to provide checks on socket state, so the implementation is pushed to subclasses.

Parameters
maxSizereader will accept packet up to maxSize
flagsSocket control flags
fromAddressoutput parameter that will return the address of the sender of the received packet, if any. Remains untouched if no packet is received.
Returns
Ptr<Packet> of the next in-sequence packet. Returns 0 if the socket cannot return a next in-sequence packet.

Implements ns3::Socket.

Definition at line 453 of file packet-socket.cc.

References ns3::SocketAddressTag::GetAddress(), NS_ASSERT, NS_LOG_FUNCTION, ns3::Packet::PeekPacketTag(), and ns3::Socket::Recv().

+ Here is the call graph for this function:

int ns3::PacketSocket::Send ( Ptr< Packet p,
uint32_t  flags 
)
virtual

Send data (or dummy data) to the remote host.

This function matches closely in semantics to the send() function call in the standard C library (libc): ssize_t send (int s, const void *msg, size_t len, int flags); except that the send I/O is asynchronous. This is the primary Send method at this low-level API and must be implemented by subclasses.

In a typical blocking sockets model, this call would block upon lack of space to hold the message to be sent. In ns-3 at this API, the call returns immediately in such a case, but the callback registered with SetSendCallback() is invoked when the socket has space (when it conceptually unblocks); this is an asynchronous I/O model for send().

This variant of Send() uses class ns3::Packet to encapsulate data, rather than providing a raw pointer and length field. This allows an ns-3 application to attach tags if desired (such as a flow ID) and may allow the simulator to avoid some data copies. Despite the appearance of sending Packets on a stream socket, just think of it as a fancy byte buffer with streaming semantics.

If either the message buffer within the Packet is too long to pass atomically through the underlying protocol (for datagram sockets), or the message buffer cannot entirely fit in the transmit buffer (for stream sockets), -1 is returned and SocketErrno is set to ERROR_MSGSIZE. If the packet does not fit, the caller can split the Packet (based on information obtained from GetTxAvailable) and reattempt to send the data.

The flags argument is formed by or'ing one or more of the values: MSG_OOB process out-of-band data MSG_DONTROUTE bypass routing, use direct interface These flags are unsupported as of ns-3.1.

Parameters
pns3::Packet to send
flagsSocket control flags
Returns
the number of bytes accepted for transmission if no error occurs, and -1 otherwise.
See also
SetSendCallback

Implements ns3::Socket.

Definition at line 260 of file packet-socket.cc.

References ns3::Socket::ERROR_NOTCONN, m_destAddr, m_errno, m_state, NS_LOG_FUNCTION, SendTo(), STATE_BOUND, and STATE_OPEN.

+ Here is the call graph for this function:

int ns3::PacketSocket::SendTo ( Ptr< Packet p,
uint32_t  flags,
const Address toAddress 
)
virtual

Send data to a specified peer.

This method has similar semantics to Send () but subclasses may want to provide checks on socket state, so the implementation is pushed to subclasses.

Parameters
ppacket to send
flagsSocket control flags
toAddressIP Address of remote host
Returns
-1 in case of error or the number of bytes copied in the internal buffer and accepted for transmission.

Implements ns3::Socket.

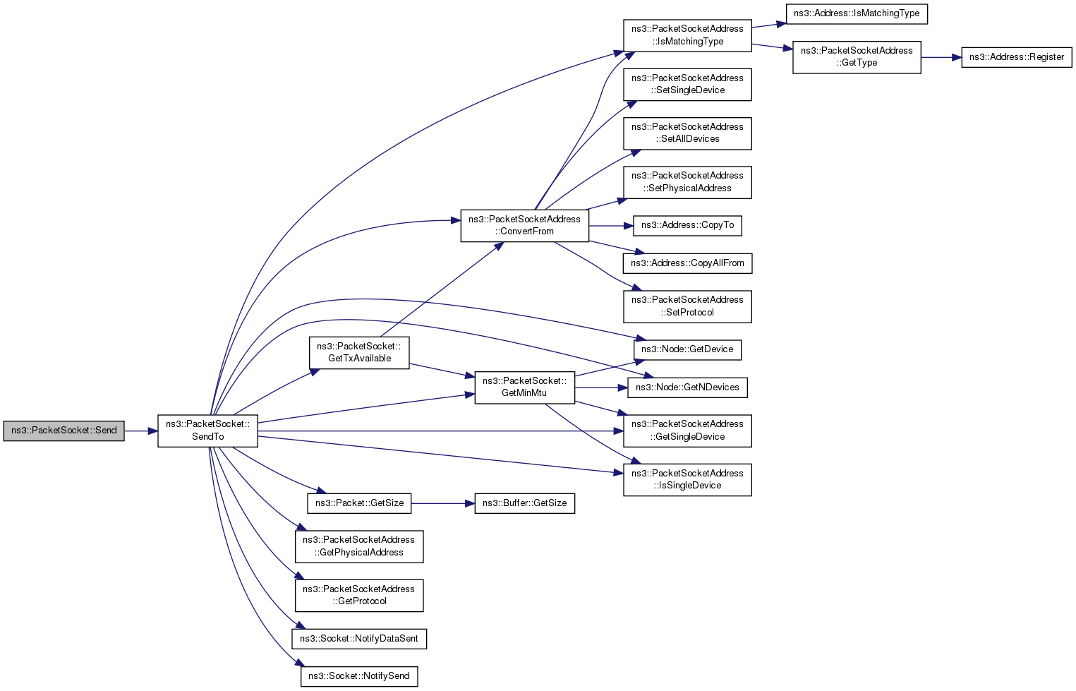
Definition at line 307 of file packet-socket.cc.

References ns3::PacketSocketAddress::ConvertFrom(), ns3::Socket::ERROR_AFNOSUPPORT, ns3::Socket::ERROR_BADF, ns3::Socket::ERROR_INVAL, ns3::Socket::ERROR_MSGSIZE, ns3::Socket::ERROR_SHUTDOWN, ns3::Node::GetDevice(), GetMinMtu(), ns3::Node::GetNDevices(), ns3::PacketSocketAddress::GetPhysicalAddress(), ns3::PacketSocketAddress::GetProtocol(), ns3::PacketSocketAddress::GetSingleDevice(), ns3::Packet::GetSize(), GetTxAvailable(), ns3::PacketSocketAddress::IsMatchingType(), ns3::PacketSocketAddress::IsSingleDevice(), m_errno, m_node, m_shutdownSend, m_state, ns3::Socket::NotifyDataSent(), ns3::Socket::NotifySend(), NS_LOG_FUNCTION, NS_LOG_LOGIC, and STATE_CLOSED.

Referenced by Send().

+ Here is the call graph for this function:

+ Here is the caller graph for this function:

bool ns3::PacketSocket::SetAllowBroadcast ( bool  allowBroadcast)
virtual

Configure whether broadcast datagram transmissions are allowed.

This method corresponds to using setsockopt() SO_BROADCAST of real network or BSD sockets. If set on a socket, this option will enable or disable packets to be transmitted to broadcast destination addresses.

Parameters
allowBroadcastWhether broadcast is allowed
Returns
true if operation succeeds

Implements ns3::Socket.

Definition at line 492 of file packet-socket.cc.

References NS_LOG_FUNCTION.

void ns3::PacketSocket::SetNode ( Ptr< Node node)

Set the associated node.

Parameters
nodethe node

Definition at line 69 of file packet-socket.cc.

References m_node, and NS_LOG_FUNCTION.

int ns3::PacketSocket::ShutdownRecv ( void  )
virtual
Returns
zero on success, -1 on failure.

Do not allow any further Recv calls. This method is typically implemented for Tcp sockets by a half close.

Implements ns3::Socket.

Definition at line 186 of file packet-socket.cc.

References ns3::Socket::ERROR_BADF, m_errno, m_shutdownRecv, m_state, NS_LOG_FUNCTION, and STATE_CLOSED.

int ns3::PacketSocket::ShutdownSend ( void  )
virtual
Returns
zero on success, -1 on failure.

Do not allow any further Send calls. This method is typically implemented for Tcp sockets by a half close.

Implements ns3::Socket.

Definition at line 173 of file packet-socket.cc.

References ns3::Socket::ERROR_BADF, m_errno, m_shutdownSend, m_state, NS_LOG_FUNCTION, and STATE_CLOSED.

Member Data Documentation

std::queue<Ptr<Packet> > ns3::PacketSocket::m_deliveryQueue
private

Rx queue.

Definition at line 189 of file packet-socket.h.

Referenced by ForwardUp(), and Recv().

Address ns3::PacketSocket::m_destAddr
private

Default destination address.

Definition at line 187 of file packet-socket.h.

Referenced by Connect(), GetTxAvailable(), and Send().

uint32_t ns3::PacketSocket::m_device
private

index of the bound NetDevice

Definition at line 186 of file packet-socket.h.

Referenced by DoBind(), DoDispose(), GetSockName(), and PacketSocket().

TracedCallback<Ptr<const Packet> > ns3::PacketSocket::m_dropTrace
private

Traced callback: dropped packets.

Definition at line 193 of file packet-socket.h.

Referenced by ForwardUp(), and GetTypeId().

enum SocketErrno ns3::PacketSocket::m_errno
private
bool ns3::PacketSocket::m_isSingleDevice
private

Is bound to a single netDevice.

Definition at line 185 of file packet-socket.h.

Referenced by DoBind(), GetSockName(), and PacketSocket().

Ptr<Node> ns3::PacketSocket::m_node
private

the associated node

Definition at line 179 of file packet-socket.h.

Referenced by Close(), DoBind(), GetMinMtu(), GetNode(), GetSockName(), SendTo(), and SetNode().

uint16_t ns3::PacketSocket::m_protocol
private

Socket protocol.

Definition at line 184 of file packet-socket.h.

Referenced by DoBind(), and GetSockName().

uint32_t ns3::PacketSocket::m_rcvBufSize
private

Rx buffer size [Bytes].

Definition at line 196 of file packet-socket.h.

Referenced by ForwardUp(), and GetTypeId().

uint32_t ns3::PacketSocket::m_rxAvailable
private

Rx queue size [Bytes].

Definition at line 190 of file packet-socket.h.

Referenced by ForwardUp(), GetRxAvailable(), and Recv().

bool ns3::PacketSocket::m_shutdownRecv
private

Receive no longer allowed.

Definition at line 182 of file packet-socket.h.

Referenced by Close(), ForwardUp(), PacketSocket(), and ShutdownRecv().

bool ns3::PacketSocket::m_shutdownSend
private

Send no longer allowed.

Definition at line 181 of file packet-socket.h.

Referenced by Close(), PacketSocket(), SendTo(), and ShutdownSend().

enum State ns3::PacketSocket::m_state
private

The documentation for this class was generated from the following files: