Create an EPC network with PointToPoint links. More...
#include <point-to-point-epc-helper.h>
Inheritance diagram for ns3::PointToPointEpcHelper:
Collaboration diagram for ns3::PointToPointEpcHelper:Public Member Functions | |
| PointToPointEpcHelper () | |
| Constructor. More... | |
| virtual | ~PointToPointEpcHelper () |
| Destructor. More... | |
| virtual uint8_t | ActivateEpsBearer (Ptr< NetDevice > ueLteDevice, uint64_t imsi, Ptr< EpcTft > tft, EpsBearer bearer) |
| Activate an EPS bearer, setting up the corresponding S1-U tunnel. More... | |
| virtual void | AddEnb (Ptr< Node > enbNode, Ptr< NetDevice > lteEnbNetDevice, uint16_t cellId) |
| Add an eNB to the EPC. More... | |
| virtual void | AddUe (Ptr< NetDevice > ueLteDevice, uint64_t imsi) |
| Notify the EPC of the existance of a new UE which might attach at a later time. More... | |
| virtual void | AddX2Interface (Ptr< Node > enbNode1, Ptr< Node > enbNode2) |
| Add an X2 interface between two eNB. More... | |
| virtual Ipv4InterfaceContainer | AssignUeIpv4Address (NetDeviceContainer ueDevices) |
| Assign IPv4 addresses to UE devices. More... | |
| virtual void | DoDispose () |
| Destructor implementation. More... | |
| virtual Ptr< Node > | GetPgwNode () |
| virtual Ipv4Address | GetUeDefaultGatewayAddress () |
Public Member Functions inherited from ns3::EpcHelper | |
| EpcHelper () | |
| Constructor. More... | |
| virtual | ~EpcHelper () |
| Destructor. More... | |
Public Member Functions inherited from ns3::Object | |
| Object () | |
| Constructor. More... | |
| virtual | ~Object () |
| Destructor. More... | |
| void | AggregateObject (Ptr< Object > other) |
| Aggregate two Objects together. More... | |
| void | Dispose (void) |
| Dispose of this Object. More... | |
| AggregateIterator | GetAggregateIterator (void) const |
| Get an iterator to the Objects aggregated to this one. More... | |
| virtual TypeId | GetInstanceTypeId (void) const |
| Implement the GetInstanceTypeId method defined in ObjectBase. More... | |
| template<typename T > | |
| Ptr< T > | GetObject (void) const |
| Get a pointer to the requested aggregated Object. More... | |
| template<typename T > | |
| Ptr< T > | GetObject (TypeId tid) const |
| Get a pointer to the requested aggregated Object. More... | |
| void | Initialize (void) |
| Invoke DoInitialize on all Objects aggregated to this one. More... | |
Public Member Functions inherited from ns3::SimpleRefCount< Object, ObjectBase, ObjectDeleter > | |
| SimpleRefCount () | |
| Constructor. More... | |
| SimpleRefCount (const SimpleRefCount &o) | |
| Copy constructor. More... | |
| uint32_t | GetReferenceCount (void) const |
| Get the reference count of the object. More... | |
| SimpleRefCount & | operator= (const SimpleRefCount &o) |
| Assignment. More... | |
| void | Ref (void) const |
| Increment the reference count. More... | |
| void | Unref (void) const |
| Decrement the reference count. More... | |
Public Member Functions inherited from ns3::ObjectBase | |
| virtual | ~ObjectBase () |
| Virtual destructor. More... | |
| void | GetAttribute (std::string name, AttributeValue &value) const |
| Get the value of an attribute, raising fatal errors if unsuccessful. More... | |
| bool | GetAttributeFailSafe (std::string name, AttributeValue &value) const |
| Get the value of an attribute without raising erros. More... | |
| void | SetAttribute (std::string name, const AttributeValue &value) |
| Set a single attribute, raising fatal errors if unsuccessful. More... | |
| bool | SetAttributeFailSafe (std::string name, const AttributeValue &value) |
| Set a single attribute without raising errors. More... | |
| bool | TraceConnect (std::string name, std::string context, const CallbackBase &cb) |
| Connect a TraceSource to a Callback with a context. More... | |
| bool | TraceConnectWithoutContext (std::string name, const CallbackBase &cb) |
| Connect a TraceSource to a Callback without a context. More... | |
| bool | TraceDisconnect (std::string name, std::string context, const CallbackBase &cb) |
| Disconnect from a TraceSource a Callback previously connected with a context. More... | |
| bool | TraceDisconnectWithoutContext (std::string name, const CallbackBase &cb) |
| Disconnect from a TraceSource a Callback previously connected without a context. More... | |
Static Public Member Functions | |
| static TypeId | GetTypeId (void) |
| Register this type. More... | |
Static Public Member Functions inherited from ns3::EpcHelper | |
| static TypeId | GetTypeId (void) |
| Register this type. More... | |
Static Public Member Functions inherited from ns3::Object | |
| static TypeId | GetTypeId (void) |
| Register this type. More... | |
Static Public Member Functions inherited from ns3::SimpleRefCount< Object, ObjectBase, ObjectDeleter > | |
| static void | Cleanup (void) |
| Noop. More... | |
Static Public Member Functions inherited from ns3::ObjectBase | |
| static TypeId | GetTypeId (void) |
| Get the type ID. More... | |
Private Attributes | |
| uint16_t | m_gtpuUdpPort |
| UDP port where the GTP-U Socket is bound, fixed by the standard as 2152. More... | |
| std::map< uint64_t, Ptr< NetDevice > > | m_imsiEnbDeviceMap |
| Map storing for each IMSI the corresponding eNB NetDevice. More... | |
| Ptr< EpcMme > | m_mme |
| MME network element. More... | |
| Ipv4AddressHelper | m_s1uIpv4AddressHelper |
| S1-U interfaces. More... | |
| DataRate | m_s1uLinkDataRate |
| The data rate to be used for the next S1-U link to be created. More... | |
| Time | m_s1uLinkDelay |
| The delay to be used for the next S1-U link to be created. More... | |
| uint16_t | m_s1uLinkMtu |
| The MTU of the next S1-U link to be created. More... | |
| Ptr< Node > | m_sgwPgw |
| SGW-PGW network element. More... | |
| Ptr< EpcSgwPgwApplication > | m_sgwPgwApp |
| SGW-PGW application. More... | |
| Ptr< VirtualNetDevice > | m_tunDevice |
| TUN device implementing tunneling of user data over GTP-U/UDP/IP. More... | |
| Ipv4AddressHelper | m_ueAddressHelper |
| helper to assign addresses to UE devices as well as to the TUN device of the SGW/PGW More... | |
| Ipv4AddressHelper | m_x2Ipv4AddressHelper |
| helper to assign addresses to X2 NetDevices More... | |
| DataRate | m_x2LinkDataRate |
| The data rate to be used for the next X2 link to be created. More... | |
| Time | m_x2LinkDelay |
| The delay to be used for the next X2 link to be created. More... | |
| uint16_t | m_x2LinkMtu |
| The MTU of the next X2 link to be created. More... | |
Additional Inherited Members | |
Protected Member Functions inherited from ns3::Object | |
| Object (const Object &o) | |
| Copy an Object. More... | |
| virtual void | DoInitialize (void) |
| Initialize() implementation. More... | |
| virtual void | NotifyNewAggregate (void) |
| Notify all Objects aggregated to this one of a new Object being aggregated. More... | |
Protected Member Functions inherited from ns3::ObjectBase | |
| void | ConstructSelf (const AttributeConstructionList &attributes) |
| Complete construction of ObjectBase; invoked by derived classes. More... | |
| virtual void | NotifyConstructionCompleted (void) |
| Notifier called once the ObjectBase is fully constructed. More... | |
Related Functions inherited from ns3::ObjectBase | |
| static TypeId | GetObjectIid (void) |
| Ensure the TypeId for ObjectBase gets fully configured to anchor the inheritance tree properly. More... | |
Create an EPC network with PointToPoint links.
Introspection did not find any typical Config paths.
This Helper will create an EPC network topology comprising of a single node that implements both the SGW and PGW functionality, and an MME node. The S1-U, X2-U and X2-C interfaces are realized over PointToPoint links.
No TraceSources are defined for this type.
Size of this type is 232 bytes (on a 64-bit architecture).
Definition at line 51 of file point-to-point-epc-helper.h.
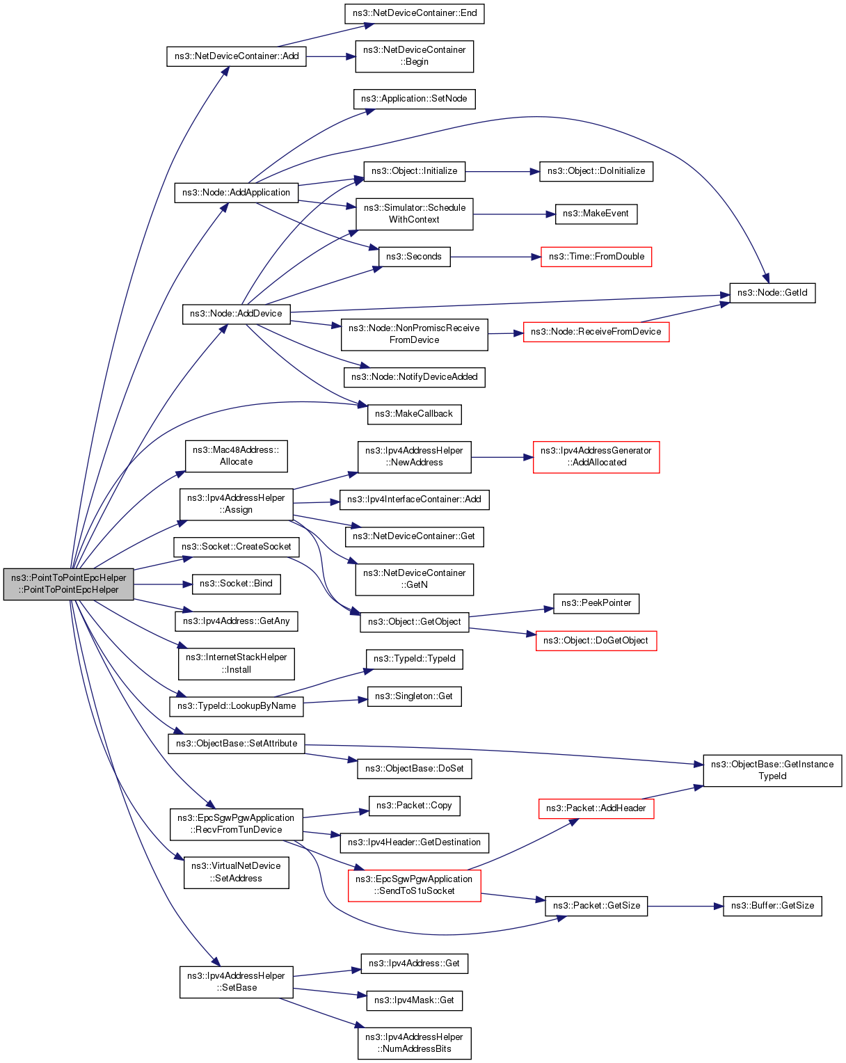
| ns3::PointToPointEpcHelper::PointToPointEpcHelper | ( | ) |
Constructor.
Definition at line 50 of file point-to-point-epc-helper.cc.
References ns3::NetDeviceContainer::Add(), ns3::Node::AddApplication(), ns3::Node::AddDevice(), ns3::Mac48Address::Allocate(), ns3::Ipv4AddressHelper::Assign(), ns3::Socket::Bind(), ns3::Socket::CreateSocket(), ns3::Ipv4Address::GetAny(), ns3::InternetStackHelper::Install(), ns3::TypeId::LookupByName(), m_gtpuUdpPort, m_mme, m_s1uIpv4AddressHelper, m_sgwPgw, m_sgwPgwApp, m_tunDevice, m_ueAddressHelper, m_x2Ipv4AddressHelper, ns3::MakeCallback(), NS_ASSERT, NS_LOG_FUNCTION, ns3::EpcSgwPgwApplication::RecvFromTunDevice(), ns3::VirtualNetDevice::SetAddress(), ns3::ObjectBase::SetAttribute(), and ns3::Ipv4AddressHelper::SetBase().
Here is the call graph for this function:
|
virtual |
Destructor.
Definition at line 105 of file point-to-point-epc-helper.cc.
References NS_LOG_FUNCTION.
|
virtual |
Activate an EPS bearer, setting up the corresponding S1-U tunnel.
| ueLteDevice | the Ipv4-enabled device of the UE, normally connected via the LTE radio interface |
| imsi | the unique identifier of the UE |
| tft | the Traffic Flow Template of the new bearer |
| bearer | struct describing the characteristics of the EPS bearer to be activated |
Implements ns3::EpcHelper.
Definition at line 297 of file point-to-point-epc-helper.cc.
References ns3::Object::GetObject(), m_mme, m_sgwPgwApp, NS_ASSERT, NS_ASSERT_MSG, NS_LOG_FUNCTION, and NS_LOG_LOGIC.
Referenced by EpcS1uDlTestCase::DoRun(), and EpcS1uUlTestCase::DoRun().
Here is the call graph for this function:
Here is the caller graph for this function:
|
virtual |
Add an eNB to the EPC.
| enbNode | the previosuly created eNB node which is to be added to the EPC |
| lteEnbNetDevice | the LteEnbNetDevice of the eNB node |
| cellId | ID of the eNB |
Implements ns3::EpcHelper.
Definition at line 163 of file point-to-point-epc-helper.cc.
References ns3::NodeContainer::Add(), ns3::Node::AddApplication(), ns3::Object::AggregateObject(), ns3::Ipv4AddressHelper::Assign(), ns3::Socket::Bind(), ns3::Socket::Connect(), ns3::Socket::CreateSocket(), ns3::NetDeviceContainer::Get(), ns3::Ipv4InterfaceContainer::GetAddress(), ns3::Node::GetApplication(), ns3::Mac48Address::GetBroadcast(), ns3::Node::GetNApplications(), ns3::Ipv4::GetNInterfaces(), ns3::Object::GetObject(), ns3::PointToPointHelper::Install(), ns3::InternetStackHelper::Install(), ns3::TypeId::LookupByName(), m_gtpuUdpPort, m_mme, m_s1uIpv4AddressHelper, m_s1uLinkDataRate, m_s1uLinkDelay, m_s1uLinkMtu, m_sgwPgw, m_sgwPgwApp, ns3::Ipv4AddressHelper::NewNetwork(), NS_ASSERT, NS_ASSERT_MSG, NS_LOG_FUNCTION, NS_LOG_INFO, NS_LOG_LOGIC, ns3::Ipv4L3Protocol::PROT_NUMBER, ns3::PointToPointHelper::SetChannelAttribute(), ns3::PointToPointHelper::SetDeviceAttribute(), ns3::PacketSocketAddress::SetPhysicalAddress(), ns3::PacketSocketAddress::SetProtocol(), and ns3::PacketSocketAddress::SetSingleDevice().
Referenced by EpcS1uDlTestCase::DoRun(), and EpcS1uUlTestCase::DoRun().
Here is the call graph for this function:
Here is the caller graph for this function:Notify the EPC of the existance of a new UE which might attach at a later time.
| ueLteDevice | the UE device to be attached |
| imsi | the unique identifier of the UE |
Implements ns3::EpcHelper.
Definition at line 286 of file point-to-point-epc-helper.cc.
References m_mme, m_sgwPgwApp, and NS_LOG_FUNCTION.
Referenced by EpcS1uDlTestCase::DoRun(), and EpcS1uUlTestCase::DoRun().
Here is the caller graph for this function:
|
virtual |
Add an X2 interface between two eNB.
| enbNode1 | one eNB peer of the X2 interface |
| enbNode2 | the other eNB peer of the X2 interface |
Implements ns3::EpcHelper.
Definition at line 239 of file point-to-point-epc-helper.cc.
References ns3::NodeContainer::Add(), ns3::Ipv4AddressHelper::Assign(), ns3::NetDeviceContainer::Get(), ns3::Ipv4InterfaceContainer::GetAddress(), ns3::LteEnbNetDevice::GetCellId(), ns3::Node::GetDevice(), ns3::Ipv4::GetNInterfaces(), ns3::Object::GetObject(), ns3::PointToPointHelper::Install(), m_x2Ipv4AddressHelper, m_x2LinkDataRate, m_x2LinkDelay, m_x2LinkMtu, ns3::Ipv4AddressHelper::NewNetwork(), NS_LOG_FUNCTION, NS_LOG_LOGIC, ns3::PointToPointHelper::SetChannelAttribute(), and ns3::PointToPointHelper::SetDeviceAttribute().
Here is the call graph for this function:
|
virtual |
Assign IPv4 addresses to UE devices.
| ueDevices | the set of UE devices |
Implements ns3::EpcHelper.
Definition at line 331 of file point-to-point-epc-helper.cc.
References ns3::Ipv4AddressHelper::Assign(), and m_ueAddressHelper.
Referenced by LteX2HandoverTestCase::DoRun(), EpcS1uDlTestCase::DoRun(), LteX2HandoverMeasuresTestCase::DoRun(), LteCellSelectionTestCase::DoRun(), and EpcS1uUlTestCase::DoRun().
Here is the call graph for this function:
Here is the caller graph for this function:
|
virtual |
Destructor implementation.
This method is called by Dispose() or by the Object's destructor, whichever comes first.
Subclasses are expected to implement their real destruction code in an overriden version of this method and chain up to their parent's implementation once they are done. i.e, for simplicity, the destructor of every subclass should be empty and its content should be moved to the associated DoDispose() method.
It is safe to call GetObject() from within this method.
Reimplemented from ns3::EpcHelper.
Definition at line 152 of file point-to-point-epc-helper.cc.
References ns3::Object::Dispose(), m_sgwPgw, m_sgwPgwApp, m_tunDevice, ns3::MakeNullCallback(), NS_LOG_FUNCTION, and ns3::VirtualNetDevice::SetSendCallback().
Here is the call graph for this function:Implements ns3::EpcHelper.
Definition at line 324 of file point-to-point-epc-helper.cc.
References m_sgwPgw.
Referenced by LteX2HandoverTestCase::DoRun(), EpcS1uDlTestCase::DoRun(), LteX2HandoverMeasuresTestCase::DoRun(), LteCellSelectionTestCase::DoRun(), and EpcS1uUlTestCase::DoRun().
Here is the caller graph for this function:
|
static |
Register this type.
Definition at line 111 of file point-to-point-epc-helper.cc.
References m_s1uLinkDataRate, m_s1uLinkDelay, m_s1uLinkMtu, m_x2LinkDataRate, m_x2LinkDelay, m_x2LinkMtu, ns3::MakeDataRateAccessor(), ns3::MakeDataRateChecker(), ns3::MakeTimeAccessor(), ns3::MakeTimeChecker(), ns3::MakeUintegerAccessor(), ns3::Seconds(), and ns3::TypeId::SetParent().
Here is the call graph for this function:
|
virtual |
Implements ns3::EpcHelper.
Definition at line 339 of file point-to-point-epc-helper.cc.
References ns3::Object::GetObject(), and m_sgwPgw.
Referenced by LteX2HandoverTestCase::DoRun(), LteX2HandoverMeasuresTestCase::DoRun(), LteCellSelectionTestCase::DoRun(), and EpcS1uUlTestCase::DoRun().
Here is the call graph for this function:
Here is the caller graph for this function:
|
private |
UDP port where the GTP-U Socket is bound, fixed by the standard as 2152.
Definition at line 141 of file point-to-point-epc-helper.h.
Referenced by AddEnb(), and PointToPointEpcHelper().
Map storing for each IMSI the corresponding eNB NetDevice.
Definition at line 146 of file point-to-point-epc-helper.h.
MME network element.
Definition at line 109 of file point-to-point-epc-helper.h.
Referenced by ActivateEpsBearer(), AddEnb(), AddUe(), and PointToPointEpcHelper().
|
private |
S1-U interfaces.
helper to assign addresses to S1-U NetDevices
Definition at line 118 of file point-to-point-epc-helper.h.
Referenced by AddEnb(), and PointToPointEpcHelper().
|
private |
The data rate to be used for the next S1-U link to be created.
Definition at line 123 of file point-to-point-epc-helper.h.
Referenced by AddEnb(), and GetTypeId().
|
private |
The delay to be used for the next S1-U link to be created.
Definition at line 128 of file point-to-point-epc-helper.h.
Referenced by AddEnb(), and GetTypeId().
|
private |
The MTU of the next S1-U link to be created.
Note that, because of the additional GTP/UDP/IP tunneling overhead, you need a MTU larger than the end-to-end MTU that you want to support.
Definition at line 136 of file point-to-point-epc-helper.h.
Referenced by AddEnb(), and GetTypeId().
SGW-PGW network element.
Definition at line 94 of file point-to-point-epc-helper.h.
Referenced by AddEnb(), DoDispose(), GetPgwNode(), GetUeDefaultGatewayAddress(), and PointToPointEpcHelper().
|
private |
SGW-PGW application.
Definition at line 99 of file point-to-point-epc-helper.h.
Referenced by ActivateEpsBearer(), AddEnb(), AddUe(), DoDispose(), and PointToPointEpcHelper().
|
private |
TUN device implementing tunneling of user data over GTP-U/UDP/IP.
Definition at line 104 of file point-to-point-epc-helper.h.
Referenced by DoDispose(), and PointToPointEpcHelper().
|
private |
helper to assign addresses to UE devices as well as to the TUN device of the SGW/PGW
Definition at line 89 of file point-to-point-epc-helper.h.
Referenced by AssignUeIpv4Address(), and PointToPointEpcHelper().
|
private |
helper to assign addresses to X2 NetDevices
Definition at line 151 of file point-to-point-epc-helper.h.
Referenced by AddX2Interface(), and PointToPointEpcHelper().
|
private |
The data rate to be used for the next X2 link to be created.
Definition at line 156 of file point-to-point-epc-helper.h.
Referenced by AddX2Interface(), and GetTypeId().
|
private |
The delay to be used for the next X2 link to be created.
Definition at line 161 of file point-to-point-epc-helper.h.
Referenced by AddX2Interface(), and GetTypeId().
|
private |
The MTU of the next X2 link to be created.
Note that, because of some big X2 messages, you need a big MTU.
Definition at line 167 of file point-to-point-epc-helper.h.
Referenced by AddX2Interface(), and GetTypeId().