The Supported Rates Information ElementThis class knows how to serialise and deserialise the Supported Rates Element that holds the first 8 (non-HT) supported rates. More...
#include <supported-rates.h>
Inheritance diagram for ns3::SupportedRates:
Collaboration diagram for ns3::SupportedRates:Public Member Functions | |
| SupportedRates () | |
| SupportedRates (const SupportedRates &) | |
| void | AddSupportedRate (uint32_t bs) |
| Add the given rate to the supported rates. More... | |
| uint8_t | DeserializeInformationField (Buffer::Iterator start, uint8_t length) |
| Deserialize information (i.e., the body of the IE, not including the Element ID and length octets) More... | |
| WifiInformationElementId | ElementId () const |
| Own unique Element ID. More... | |
| uint8_t | GetInformationFieldSize () const |
| Length of serialized information (i.e., the length of the body of the IE, not including the Element ID and length octets. More... | |
| uint8_t | GetNRates (void) const |
| Return the number of supported rates. More... | |
| uint32_t | GetRate (uint8_t i) const |
| Return the rate at the given index. More... | |
| bool | IsBasicRate (uint32_t bs) const |
| Check if the given rate is a basic rate. More... | |
| bool | IsSupportedRate (uint32_t bs) const |
| Check if the given rate is supported. More... | |
| SupportedRates & | operator= (const SupportedRates &) |
| void | SerializeInformationField (Buffer::Iterator start) const |
| Serialize information (i.e., the body of the IE, not including the Element ID and length octets) More... | |
| void | SetBasicRate (uint32_t bs) |
| Set the given rate to basic rates. More... | |
Public Member Functions inherited from ns3::WifiInformationElement | |
| virtual | ~WifiInformationElement () |
| Buffer::Iterator | Deserialize (Buffer::Iterator i) |
| Deserialize entire IE, which must be present. More... | |
| Buffer::Iterator | DeserializeIfPresent (Buffer::Iterator i) |
| Deserialize entire IE if it is present. More... | |
| uint16_t | GetSerializedSize () const |
| Get the size of the serialized IE including Element ID and length fields. More... | |
| virtual bool | operator< (WifiInformationElement const &a) const |
| Compare information elements using Element ID. More... | |
| virtual bool | operator== (WifiInformationElement const &a) const |
| Compare two IEs for equality by ID & Length, and then through memcmp of serialised version. More... | |
| virtual void | Print (std::ostream &os) const |
| Generate human-readable form of IE. More... | |
| Buffer::Iterator | Serialize (Buffer::Iterator i) const |
| Serialize entire IE including Element ID and length fields. More... | |
Public Member Functions inherited from ns3::SimpleRefCount< WifiInformationElement > | |
| SimpleRefCount () | |
| Constructor. More... | |
| SimpleRefCount (const SimpleRefCount &o) | |
| Copy constructor. More... | |
| uint32_t | GetReferenceCount (void) const |
| Get the reference count of the object. More... | |
| SimpleRefCount & | operator= (const SimpleRefCount &o) |
| Assignment. More... | |
| void | Ref (void) const |
| Increment the reference count. More... | |
| void | Unref (void) const |
| Decrement the reference count. More... | |
Public Attributes | |
| ExtendedSupportedRatesIE | extended |
Static Public Attributes | |
| static const uint8_t | MAX_SUPPORTED_RATES = 32 |
| This defines the maximum number of supported rates that a STA is allowed to have. More... | |
Private Attributes | |
| uint8_t | m_nRates |
| Number of supported rates. More... | |
| uint8_t | m_rates [MAX_SUPPORTED_RATES] |
| List of supported bitrate (divided by 500000) More... | |
Friends | |
| class | ExtendedSupportedRatesIE |
Additional Inherited Members | |
Static Public Member Functions inherited from ns3::SimpleRefCount< WifiInformationElement > | |
| static void | Cleanup (void) |
| Noop. More... | |
The Supported Rates Information Element
This class knows how to serialise and deserialise the Supported Rates Element that holds the first 8 (non-HT) supported rates.
The ExtendedSupportedRatesIE class (of which an instance exists in objects of this class) deals with rates beyond the first 8.
Definition at line 102 of file supported-rates.h.
| ns3::SupportedRates::SupportedRates | ( | ) |
Definition at line 29 of file supported-rates.cc.
| ns3::SupportedRates::SupportedRates | ( | const SupportedRates & | rates | ) |
Definition at line 35 of file supported-rates.cc.
References extended, m_nRates, m_rates, MAX_SUPPORTED_RATES, and ns3::ExtendedSupportedRatesIE::SetSupportedRates().
Here is the call graph for this function:| void ns3::SupportedRates::AddSupportedRate | ( | uint32_t | bs | ) |
Add the given rate to the supported rates.
| bs | the rate to be added |
Definition at line 55 of file supported-rates.cc.
References IsSupportedRate(), m_nRates, m_rates, MAX_SUPPORTED_RATES, NS_ASSERT, and NS_LOG_DEBUG.
Referenced by ns3::MeshWifiInterfaceMac::GetSupportedRates(), ns3::StaWifiMac::GetSupportedRates(), ns3::ApWifiMac::GetSupportedRates(), and SetBasicRate().
Here is the call graph for this function:
Here is the caller graph for this function:
|
virtual |
Deserialize information (i.e., the body of the IE, not including the Element ID and length octets)
| start | an iterator which points to where the information should be written. |
| length |
Implements ns3::WifiInformationElement.
Definition at line 146 of file supported-rates.cc.
References m_nRates, m_rates, NS_ASSERT, and ns3::Buffer::Iterator::Read().
Here is the call graph for this function:
|
virtual |
Own unique Element ID.
Implements ns3::WifiInformationElement.
Definition at line 125 of file supported-rates.cc.
References IE_SUPPORTED_RATES.
|
virtual |
Length of serialized information (i.e., the length of the body of the IE, not including the Element ID and length octets.
This is the value that will appear in the second octet of the entire IE - the length field)
Implements ns3::WifiInformationElement.
Definition at line 130 of file supported-rates.cc.
References m_nRates.
| uint8_t ns3::SupportedRates::GetNRates | ( | void | ) | const |
Return the number of supported rates.
Definition at line 114 of file supported-rates.cc.
References m_nRates.
Referenced by ns3::operator<<().
Here is the caller graph for this function:| uint32_t ns3::SupportedRates::GetRate | ( | uint8_t | i | ) | const |
Return the rate at the given index.
| i | the given index |
Definition at line 119 of file supported-rates.cc.
References m_rates.
Referenced by ns3::operator<<().
Here is the caller graph for this function:| bool ns3::SupportedRates::IsBasicRate | ( | uint32_t | bs | ) | const |
Check if the given rate is a basic rate.
| bs | the rate to be checked |
Definition at line 87 of file supported-rates.cc.
References m_nRates, and m_rates.
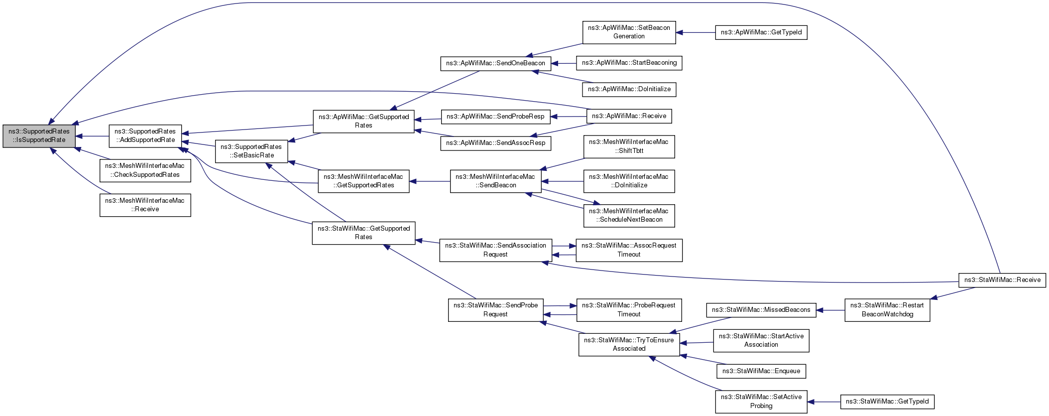
Referenced by ns3::operator<<(), ns3::StaWifiMac::Receive(), and ns3::MeshWifiInterfaceMac::Receive().
Here is the caller graph for this function:| bool ns3::SupportedRates::IsSupportedRate | ( | uint32_t | bs | ) | const |
Check if the given rate is supported.
| bs | the rate to be checked |
Definition at line 100 of file supported-rates.cc.
References m_nRates, and m_rates.
Referenced by AddSupportedRate(), ns3::MeshWifiInterfaceMac::CheckSupportedRates(), ns3::ApWifiMac::Receive(), ns3::StaWifiMac::Receive(), and ns3::MeshWifiInterfaceMac::Receive().
Here is the caller graph for this function:| SupportedRates & ns3::SupportedRates::operator= | ( | const SupportedRates & | rates | ) |
Definition at line 45 of file supported-rates.cc.
References extended, m_nRates, m_rates, MAX_SUPPORTED_RATES, and ns3::ExtendedSupportedRatesIE::SetSupportedRates().
Here is the call graph for this function:
|
virtual |
Serialize information (i.e., the body of the IE, not including the Element ID and length octets)
| start | an iterator which points to where the information should be written. |
Implements ns3::WifiInformationElement.
Definition at line 138 of file supported-rates.cc.
References m_nRates, m_rates, and ns3::Buffer::Iterator::Write().
Here is the call graph for this function:| void ns3::SupportedRates::SetBasicRate | ( | uint32_t | bs | ) |
Set the given rate to basic rates.
| bs | the rate to be set |
Definition at line 67 of file supported-rates.cc.
References AddSupportedRate(), m_nRates, m_rates, and NS_LOG_DEBUG.
Referenced by ns3::MeshWifiInterfaceMac::GetSupportedRates(), ns3::StaWifiMac::GetSupportedRates(), and ns3::ApWifiMac::GetSupportedRates().
Here is the call graph for this function:
Here is the caller graph for this function:
|
friend |
Definition at line 173 of file supported-rates.h.
| ExtendedSupportedRatesIE ns3::SupportedRates::extended |
Definition at line 174 of file supported-rates.h.
Referenced by ns3::dot11s::PeerLinkFrameStart::Deserialize(), ns3::MgtAssocRequestHeader::Deserialize(), ns3::MgtAssocResponseHeader::Deserialize(), ns3::MgtProbeRequestHeader::Deserialize(), ns3::MgtProbeResponseHeader::Deserialize(), ns3::dot11s::PeerLinkFrameStart::GetSerializedSize(), ns3::MgtAssocRequestHeader::GetSerializedSize(), ns3::MgtAssocResponseHeader::GetSerializedSize(), ns3::MgtProbeRequestHeader::GetSerializedSize(), ns3::MgtProbeResponseHeader::GetSerializedSize(), operator=(), ns3::dot11s::PeerLinkFrameStart::Serialize(), ns3::MgtAssocRequestHeader::Serialize(), ns3::MgtAssocResponseHeader::Serialize(), ns3::MgtProbeRequestHeader::Serialize(), ns3::MgtProbeResponseHeader::Serialize(), and SupportedRates().
|
private |
Number of supported rates.
Definition at line 176 of file supported-rates.h.
Referenced by AddSupportedRate(), ns3::ExtendedSupportedRatesIE::DeserializeInformationField(), DeserializeInformationField(), ns3::ExtendedSupportedRatesIE::GetInformationFieldSize(), GetInformationFieldSize(), GetNRates(), ns3::ExtendedSupportedRatesIE::GetSerializedSize(), IsBasicRate(), IsSupportedRate(), operator=(), ns3::ExtendedSupportedRatesIE::Serialize(), ns3::ExtendedSupportedRatesIE::SerializeInformationField(), SerializeInformationField(), SetBasicRate(), and SupportedRates().
|
private |
List of supported bitrate (divided by 500000)
Definition at line 177 of file supported-rates.h.
Referenced by AddSupportedRate(), ns3::ExtendedSupportedRatesIE::DeserializeInformationField(), DeserializeInformationField(), GetRate(), IsBasicRate(), IsSupportedRate(), operator=(), ns3::ExtendedSupportedRatesIE::SerializeInformationField(), SerializeInformationField(), SetBasicRate(), and SupportedRates().
|
static |
This defines the maximum number of supported rates that a STA is allowed to have.
Currently this number is set for IEEE 802.11b/g and SISO IEE 802.11n stations which need 2 rates each from Clauses 15 and 18, and then 8 from Clause 19.
Definition at line 116 of file supported-rates.h.
Referenced by AddSupportedRate(), ns3::ExtendedSupportedRatesIE::DeserializeInformationField(), operator=(), and SupportedRates().