The Wifi MAC high model for a non-AP STA in a BSS. More...
#include "sta-wifi-mac.h"
 Inheritance diagram for ns3::StaWifiMac:
 Collaboration diagram for ns3::StaWifiMac:Public Member Functions | |
| StaWifiMac () | |
| virtual | ~StaWifiMac () | 
| virtual void | Enqueue (Ptr< const Packet > packet, Mac48Address to) | 
| void | SetAssocRequestTimeout (Time timeout) | 
| void | SetMaxMissedBeacons (uint32_t missed) | 
| void | SetProbeRequestTimeout (Time timeout) | 
| void | StartActiveAssociation (void) | 
| Start an active association sequence immediately.  More... | |
  Public Member Functions inherited from ns3::RegularWifiMac | |
| RegularWifiMac () | |
| virtual | ~RegularWifiMac () | 
| virtual void | Enqueue (Ptr< const Packet > packet, Mac48Address to, Mac48Address from) | 
| Time | GetAckTimeout (void) const | 
| virtual Mac48Address | GetAddress (void) const | 
| virtual Time | GetBasicBlockAckTimeout (void) const | 
| virtual Mac48Address | GetBssid (void) const | 
| virtual Time | GetCompressedBlockAckTimeout (void) const | 
| Time | GetCtsTimeout (void) const | 
| bool | GetCtsToSelfSupported () const | 
| Return whether the device supports CTS-to-self capability.  More... | |
| Time | GetEifsNoDifs (void) const | 
| Time | GetPifs (void) const | 
| Time | GetRifs (void) const | 
| Time | GetSifs (void) const | 
| Time | GetSlot (void) const | 
| virtual Ssid | GetSsid (void) const | 
| virtual Ptr< WifiPhy > | GetWifiPhy (void) const | 
| virtual Ptr< WifiRemoteStationManager > | GetWifiRemoteStationManager (void) const | 
| virtual void | ResetWifiPhy (void) | 
| removes attached WifiPhy device from this MAC.  More... | |
| void | SetAckTimeout (Time ackTimeout) | 
| virtual void | SetAddress (Mac48Address address) | 
| virtual void | SetBasicBlockAckTimeout (Time blockAckTimeout) | 
| virtual void | SetBssid (Mac48Address bssid) | 
| virtual void | SetCompressedBlockAckTimeout (Time blockAckTimeout) | 
| void | SetCtsTimeout (Time ctsTimeout) | 
| void | SetCtsToSelfSupported (bool enable) | 
| Enable or disable CTS-to-self feature.  More... | |
| void | SetEifsNoDifs (Time eifsNoDifs) | 
| virtual void | SetForwardUpCallback (ForwardUpCallback upCallback) | 
| virtual void | SetLinkDownCallback (Callback< void > linkDown) | 
| virtual void | SetLinkUpCallback (Callback< void > linkUp) | 
| void | SetPifs (Time pifs) | 
| virtual void | SetPromisc (void) | 
| Sets the interface in promiscuous mode.  More... | |
| void | SetRifs (Time rifs) | 
| void | SetSifs (Time sifs) | 
| void | SetSlot (Time slotTime) | 
| virtual void | SetSsid (Ssid ssid) | 
| virtual void | SetWifiPhy (Ptr< WifiPhy > phy) | 
| virtual void | SetWifiRemoteStationManager (Ptr< WifiRemoteStationManager > stationManager) | 
| virtual bool | SupportsSendFrom (void) const | 
  Public Member Functions inherited from ns3::WifiMac | |
| void | ConfigureStandard (enum WifiPhyStandard standard) | 
| Time | GetMaxPropagationDelay (void) const | 
| Time | GetMsduLifetime (void) const | 
| void | NotifyPromiscRx (Ptr< const Packet > packet) | 
| void | NotifyRx (Ptr< const Packet > packet) | 
| void | NotifyRxDrop (Ptr< const Packet > packet) | 
| void | NotifyTx (Ptr< const Packet > packet) | 
| void | NotifyTxDrop (Ptr< const Packet > packet) | 
| virtual void | SetForwardUpCallback (Callback< void, Ptr< Packet >, Mac48Address, Mac48Address > upCallback)=0 | 
| void | SetMaxPropagationDelay (Time delay) | 
  Public Member Functions inherited from ns3::Object | |
| Object () | |
| Constructor.  More... | |
| virtual | ~Object () | 
| Destructor.  More... | |
| void | AggregateObject (Ptr< Object > other) | 
| Aggregate two Objects together.  More... | |
| void | Dispose (void) | 
| Dispose of this Object.  More... | |
| AggregateIterator | GetAggregateIterator (void) const | 
| Get an iterator to the Objects aggregated to this one.  More... | |
| virtual TypeId | GetInstanceTypeId (void) const | 
| Implement the GetInstanceTypeId method defined in ObjectBase.  More... | |
| template<typename T > | |
| Ptr< T > | GetObject (void) const | 
| Get a pointer to the requested aggregated Object.  More... | |
| template<typename T > | |
| Ptr< T > | GetObject (TypeId tid) const | 
| Get a pointer to the requested aggregated Object by TypeId.  More... | |
| void | Initialize (void) | 
| Invoke DoInitialize on all Objects aggregated to this one.  More... | |
  Public Member Functions inherited from ns3::SimpleRefCount< Object, ObjectBase, ObjectDeleter > | |
| SimpleRefCount () | |
| Constructor.  More... | |
| SimpleRefCount (const SimpleRefCount &o) | |
| Copy constructor.  More... | |
| uint32_t | GetReferenceCount (void) const | 
| Get the reference count of the object.  More... | |
| SimpleRefCount & | operator= (const SimpleRefCount &o) | 
| Assignment.  More... | |
| void | Ref (void) const | 
| Increment the reference count.  More... | |
| void | Unref (void) const | 
| Decrement the reference count.  More... | |
  Public Member Functions inherited from ns3::ObjectBase | |
| virtual | ~ObjectBase () | 
| Virtual destructor.  More... | |
| void | GetAttribute (std::string name, AttributeValue &value) const | 
| Get the value of an attribute, raising fatal errors if unsuccessful.  More... | |
| bool | GetAttributeFailSafe (std::string name, AttributeValue &value) const | 
| Get the value of an attribute without raising erros.  More... | |
| void | SetAttribute (std::string name, const AttributeValue &value) | 
| Set a single attribute, raising fatal errors if unsuccessful.  More... | |
| bool | SetAttributeFailSafe (std::string name, const AttributeValue &value) | 
| Set a single attribute without raising errors.  More... | |
| bool | TraceConnect (std::string name, std::string context, const CallbackBase &cb) | 
| Connect a TraceSource to a Callback with a context.  More... | |
| bool | TraceConnectWithoutContext (std::string name, const CallbackBase &cb) | 
| Connect a TraceSource to a Callback without a context.  More... | |
| bool | TraceDisconnect (std::string name, std::string context, const CallbackBase &cb) | 
| Disconnect from a TraceSource a Callback previously connected with a context.  More... | |
| bool | TraceDisconnectWithoutContext (std::string name, const CallbackBase &cb) | 
| Disconnect from a TraceSource a Callback previously connected without a context.  More... | |
Static Public Member Functions | |
| static TypeId | GetTypeId (void) | 
  Static Public Member Functions inherited from ns3::RegularWifiMac | |
| static TypeId | GetTypeId (void) | 
  Static Public Member Functions inherited from ns3::WifiMac | |
| static TypeId | GetTypeId (void) | 
  Static Public Member Functions inherited from ns3::Object | |
| static TypeId | GetTypeId (void) | 
| Register this type.  More... | |
  Static Public Member Functions inherited from ns3::SimpleRefCount< Object, ObjectBase, ObjectDeleter > | |
| static void | Cleanup (void) | 
| Noop.  More... | |
  Static Public Member Functions inherited from ns3::ObjectBase | |
| static TypeId | GetTypeId (void) | 
| Get the type ID.  More... | |
Private Types | |
| enum | MacState {  ASSOCIATED, WAIT_PROBE_RESP, WAIT_ASSOC_RESP, BEACON_MISSED, REFUSED }  | 
| The current MAC state of the STA.  More... | |
Private Member Functions | |
| void | AssocRequestTimeout (void) | 
| This method is called after the association timeout occurred.  More... | |
| bool | GetActiveProbing (void) const | 
| Return whether active probing is enabled.  More... | |
| HtCapabilities | GetHtCapabilities (void) const | 
| Return the HT capability of the current AP.  More... | |
| SupportedRates | GetSupportedRates (void) const | 
| Return an instance of SupportedRates that contains all rates that we support including HT rates.  More... | |
| VhtCapabilities | GetVhtCapabilities (void) const | 
| Return the VHT capability of the current AP.  More... | |
| bool | IsAssociated (void) const | 
| Return whether we are associated with an AP.  More... | |
| bool | IsWaitAssocResp (void) const | 
| Return whether we are waiting for an association response from an AP.  More... | |
| void | MissedBeacons (void) | 
| This method is called after we have not received a beacon from the AP.  More... | |
| void | ProbeRequestTimeout (void) | 
| This method is called after the probe request timeout occurred.  More... | |
| virtual void | Receive (Ptr< Packet > packet, const WifiMacHeader *hdr) | 
| This method acts as the MacRxMiddle receive callback and is invoked to notify us that a frame has been received.  More... | |
| void | RestartBeaconWatchdog (Time delay) | 
| Restarts the beacon timer.  More... | |
| void | SendAssociationRequest (void) | 
| Forward an association request packet to the DCF.  More... | |
| void | SendProbeRequest (void) | 
| Forward a probe request packet to the DCF.  More... | |
| void | SetActiveProbing (bool enable) | 
| Enable or disable active probing.  More... | |
| void | SetState (enum MacState value) | 
| Set the current MAC state.  More... | |
| void | TryToEnsureAssociated (void) | 
| Try to ensure that we are associated with an AP by taking an appropriate action depending on the current association status.  More... | |
Additional Inherited Members | |
  Public Types inherited from ns3::RegularWifiMac | |
| typedef Callback< void, Ptr< Packet >, Mac48Address, Mac48Address > | ForwardUpCallback | 
| This type defines the callback of a higher layer that a WifiMac(-derived) object invokes to pass a packet up the stack.  More... | |
  Protected Types inherited from ns3::RegularWifiMac | |
| typedef std::map< AcIndex, Ptr< EdcaTxopN > > | EdcaQueues | 
| This type defines a mapping between an Access Category index, and a pointer to the corresponding channel access function.  More... | |
  Protected Member Functions inherited from ns3::RegularWifiMac | |
| virtual void | DeaggregateAmsduAndForward (Ptr< Packet > aggregatedPacket, const WifiMacHeader *hdr) | 
| This method can be called to de-aggregate an A-MSDU and forward the constituent packets up the stack.  More... | |
| virtual void | DoDispose () | 
| Destructor implementation.  More... | |
| virtual void | DoInitialize () | 
| Initialize() implementation.  More... | |
| virtual void | FinishConfigureStandard (enum WifiPhyStandard standard) | 
| void | ForwardUp (Ptr< Packet > packet, Mac48Address from, Mac48Address to) | 
| Forward the packet up to the device.  More... | |
| Ptr< EdcaTxopN > | GetBEQueue (void) const | 
| Accessor for the AC_BE channel access function.  More... | |
| Ptr< EdcaTxopN > | GetBKQueue (void) const | 
| Accessor for the AC_BK channel access function.  More... | |
| Ptr< DcaTxop > | GetDcaTxop (void) const | 
| Accessor for the DCF object.  More... | |
| bool | GetHtSupported () const | 
| Return whether the device supports HT.  More... | |
| bool | GetQosSupported () const | 
| Return whether the device supports QoS.  More... | |
| bool | GetVhtSupported () const | 
| Return whether the device supports VHT.  More... | |
| Ptr< EdcaTxopN > | GetVIQueue (void) const | 
| Accessor for the AC_VI channel access function.  More... | |
| Ptr< EdcaTxopN > | GetVOQueue (void) const | 
| Accessor for the AC_VO channel access function.  More... | |
| virtual void | SendAddBaResponse (const MgtAddBaRequestHeader *reqHdr, Mac48Address originator) | 
| This method can be called to accept a received ADDBA Request.  More... | |
| void | SetHtSupported (bool enable) | 
| Enable or disable HT support for the device.  More... | |
| void | SetQosSupported (bool enable) | 
| Enable or disable QoS support for the device.  More... | |
| void | SetTypeOfStation (TypeOfStation type) | 
| This method is invoked by a subclass to specify what type of station it is implementing.  More... | |
| void | SetVhtSupported (bool enable) | 
| Enable or disable HT support for the device.  More... | |
| virtual void | TxFailed (const WifiMacHeader &hdr) | 
| The packet we sent was successfully received by the receiver (i.e.  More... | |
| virtual void | TxOk (const WifiMacHeader &hdr) | 
| The packet we sent was successfully received by the receiver (i.e.  More... | |
  Protected Member Functions inherited from ns3::WifiMac | |
| void | ConfigureDcf (Ptr< Dcf > dcf, uint32_t cwmin, uint32_t cwmax, enum AcIndex ac) | 
  Protected Member Functions inherited from ns3::Object | |
| Object (const Object &o) | |
| Copy an Object.  More... | |
| virtual void | NotifyNewAggregate (void) | 
| Notify all Objects aggregated to this one of a new Object being aggregated.  More... | |
  Protected Member Functions inherited from ns3::ObjectBase | |
| void | ConstructSelf (const AttributeConstructionList &attributes) | 
| Complete construction of ObjectBase; invoked by derived classes.  More... | |
| virtual void | NotifyConstructionCompleted (void) | 
| Notifier called once the ObjectBase is fully constructed.  More... | |
  Protected Attributes inherited from ns3::RegularWifiMac | |
| Ptr< DcaTxop > | m_dca | 
| This holds a pointer to the DCF instance for this WifiMac - used for transmission of frames to non-QoS peers.  More... | |
| DcfManager * | m_dcfManager | 
| DCF manager (access to channel)  More... | |
| EdcaQueues | m_edca | 
| This is a map from Access Category index to the corresponding channel access function.  More... | |
| ForwardUpCallback | m_forwardUp | 
| Callback to forward packet up the stack.  More... | |
| bool | m_htSupported | 
This Boolean is set true iff this WifiMac is to model 802.11n.  More... | |
| Callback< void > | m_linkDown | 
| Callback when a link is down.  More... | |
| Callback< void > | m_linkUp | 
| Callback when a link is up.  More... | |
| Ptr< MacLow > | m_low | 
| MacLow (RTS, CTS, DATA, ACK etc.)  More... | |
| Ptr< WifiPhy > | m_phy | 
| Wifi PHY.  More... | |
| bool | m_qosSupported | 
This Boolean is set true iff this WifiMac is to model 802.11e/WMM style Quality of Service.  More... | |
| MacRxMiddle * | m_rxMiddle | 
| RX middle (de-fragmentation etc.)  More... | |
| Ssid | m_ssid | 
| Service Set ID (SSID)  More... | |
| Ptr< WifiRemoteStationManager > | m_stationManager | 
| Remote station manager (rate control, RTS/CTS/fragmentation thresholds etc.)  More... | |
| MacTxMiddle * | m_txMiddle | 
| TX middle (aggregation etc.)  More... | |
| bool | m_vhtSupported | 
This Boolean is set true iff this WifiMac is to model 802.11ac.  More... | |
  Related Functions inherited from ns3::ObjectBase | |
| static TypeId | GetObjectIid (void) | 
| Ensure the TypeId for ObjectBase gets fully configured to anchor the inheritance tree properly.  More... | |
The Wifi MAC high model for a non-AP STA in a BSS.
ns3::StaWifiMac is accessible through the following paths with Config::Set and Config::Connect:
Size of this type is 480 bytes (on a 64-bit architecture).
Definition at line 41 of file sta-wifi-mac.h.
| ns3::StaWifiMac::StaWifiMac | ( | ) | 
Definition at line 104 of file sta-wifi-mac.cc.
References NS_LOG_FUNCTION, ns3::RegularWifiMac::SetTypeOfStation(), and ns3::STA.
 Here is the call graph for this function:
      
  | 
  virtual | 
Definition at line 117 of file sta-wifi-mac.cc.
References NS_LOG_FUNCTION.
      
  | 
  private | 
This method is called after the association timeout occurred.
We switch the state to WAIT_ASSOC_RESP and re-send an association request.
Definition at line 295 of file sta-wifi-mac.cc.
References NS_LOG_FUNCTION, SendAssociationRequest(), SetState(), and WAIT_ASSOC_RESP.
Referenced by SendAssociationRequest().
 Here is the call graph for this function:
 Here is the caller graph for this function:
      
  | 
  virtual | 
| packet | the packet to send. | 
| to | the address to which the packet should be sent. | 
The packet should be enqueued in a tx queue, and should be dequeued as soon as the channel access function determines that access is granted to this MAC.
Implements ns3::RegularWifiMac.
Definition at line 355 of file sta-wifi-mac.cc.
References ns3::MacLow::GetAddress(), ns3::RegularWifiMac::GetBssid(), IsAssociated(), ns3::RegularWifiMac::m_dca, ns3::RegularWifiMac::m_edca, ns3::RegularWifiMac::m_htSupported, ns3::RegularWifiMac::m_low, ns3::RegularWifiMac::m_qosSupported, ns3::RegularWifiMac::m_vhtSupported, ns3::WifiMacHeader::NORMAL_ACK, ns3::WifiMac::NotifyTxDrop(), NS_ASSERT, NS_LOG_FUNCTION, ns3::QosUtilsGetTidForPacket(), ns3::QosUtilsMapTidToAc(), ns3::WifiMacHeader::SetAddr1(), ns3::WifiMacHeader::SetAddr2(), ns3::WifiMacHeader::SetAddr3(), ns3::WifiMacHeader::SetDsNotFrom(), ns3::WifiMacHeader::SetDsTo(), ns3::WifiMacHeader::SetNoOrder(), ns3::WifiMacHeader::SetQosAckPolicy(), ns3::WifiMacHeader::SetQosNoAmsdu(), ns3::WifiMacHeader::SetQosNoEosp(), ns3::WifiMacHeader::SetQosTid(), ns3::WifiMacHeader::SetQosTxopLimit(), ns3::WifiMacHeader::SetType(), ns3::WifiMacHeader::SetTypeData(), TryToEnsureAssociated(), and ns3::WIFI_MAC_QOSDATA.
 Here is the call graph for this function:
      
  | 
  private | 
Return whether active probing is enabled.
Definition at line 165 of file sta-wifi-mac.cc.
References m_activeProbing.
Referenced by GetTypeId().
 Here is the caller graph for this function:
      
  | 
  private | 
Return the HT capability of the current AP.
Definition at line 659 of file sta-wifi-mac.cc.
References ns3::WifiPhy::GetChannelWidth(), ns3::WifiMode::GetDataRate(), ns3::WifiPhy::GetGreenfield(), ns3::WifiPhy::GetGuardInterval(), ns3::WifiPhy::GetLdpc(), ns3::WifiPhy::GetMcs(), ns3::WifiMode::GetMcsValue(), ns3::WifiPhy::GetNMcs(), ns3::WifiPhy::GetNumberOfTransmitAntennas(), ns3::RegularWifiMac::m_htSupported, ns3::RegularWifiMac::m_phy, ns3::HtCapabilities::SetGreenfield(), ns3::HtCapabilities::SetHtSupported(), ns3::HtCapabilities::SetLdpc(), ns3::HtCapabilities::SetLSigProtectionSupport(), ns3::HtCapabilities::SetMaxAmpduLength(), ns3::HtCapabilities::SetMaxAmsduLength(), ns3::HtCapabilities::SetRxHighestSupportedDataRate(), ns3::HtCapabilities::SetRxMcsBitmask(), ns3::HtCapabilities::SetShortGuardInterval20(), ns3::HtCapabilities::SetShortGuardInterval40(), ns3::HtCapabilities::SetSupportedChannelWidth(), ns3::HtCapabilities::SetTxMaxNSpatialStreams(), and ns3::HtCapabilities::SetTxMcsSetDefined().
Referenced by SendAssociationRequest(), and SendProbeRequest().
 Here is the call graph for this function:
 Here is the caller graph for this function:
      
  | 
  private | 
Return an instance of SupportedRates that contains all rates that we support including HT rates.
Definition at line 640 of file sta-wifi-mac.cc.
References ns3::SupportedRates::AddSupportedRate(), ns3::WifiPhy::GetBssMembershipSelector(), ns3::WifiPhy::GetChannelWidth(), ns3::WifiMode::GetDataRate(), ns3::WifiPhy::GetMode(), ns3::WifiPhy::GetNBssMembershipSelectors(), ns3::WifiPhy::GetNModes(), ns3::RegularWifiMac::m_htSupported, ns3::RegularWifiMac::m_phy, ns3::RegularWifiMac::m_vhtSupported, and ns3::SupportedRates::SetBasicRate().
Referenced by SendAssociationRequest(), and SendProbeRequest().
 Here is the call graph for this function:
 Here is the caller graph for this function:
      
  | 
  static | 
Definition at line 65 of file sta-wifi-mac.cc.
References GetActiveProbing(), m_assocLogger, m_assocRequestTimeout, m_deAssocLogger, m_maxMissedBeacons, m_probeRequestTimeout, ns3::MakeBooleanAccessor(), ns3::MakeBooleanChecker(), ns3::MakeTimeAccessor(), ns3::MakeTimeChecker(), ns3::MakeTraceSourceAccessor(), ns3::MakeUintegerAccessor(), ns3::Seconds(), SetActiveProbing(), and ns3::TypeId::SetParent().
 Here is the call graph for this function:
      
  | 
  private | 
Return the VHT capability of the current AP.
Definition at line 691 of file sta-wifi-mac.cc.
References ns3::WifiPhy::GetChannelWidth(), ns3::WifiPhy::GetGuardInterval(), ns3::WifiPhy::GetLdpc(), ns3::WifiPhy::GetMcs(), ns3::WifiMode::GetMcsValue(), ns3::WifiPhy::GetNMcs(), ns3::RegularWifiMac::m_phy, ns3::RegularWifiMac::m_vhtSupported, ns3::VhtCapabilities::SetMaxAmpduLengthExponent(), ns3::VhtCapabilities::SetMaxMpduLength(), ns3::VhtCapabilities::SetRxLdpc(), ns3::VhtCapabilities::SetRxMcsMap(), ns3::VhtCapabilities::SetShortGuardIntervalFor160Mhz(), ns3::VhtCapabilities::SetShortGuardIntervalFor80Mhz(), ns3::VhtCapabilities::SetSupportedChannelWidthSet(), ns3::VhtCapabilities::SetTxMcsMap(), and ns3::VhtCapabilities::SetVhtSupported().
Referenced by SendAssociationRequest(), and SendProbeRequest().
 Here is the call graph for this function:
 Here is the caller graph for this function:
      
  | 
  private | 
Return whether we are associated with an AP.
Definition at line 343 of file sta-wifi-mac.cc.
References ASSOCIATED, and m_state.
Referenced by Enqueue(), and Receive().
 Here is the caller graph for this function:
      
  | 
  private | 
Return whether we are waiting for an association response from an AP.
Definition at line 349 of file sta-wifi-mac.cc.
References m_state, and WAIT_ASSOC_RESP.
Referenced by Receive().
 Here is the caller graph for this function:
      
  | 
  private | 
This method is called after we have not received a beacon from the AP.
Definition at line 311 of file sta-wifi-mac.cc.
References BEACON_MISSED, ns3::EventId::Cancel(), ns3::EventId::IsRunning(), m_beaconWatchdog, m_beaconWatchdogEnd, ns3::Simulator::Now(), NS_LOG_DEBUG, NS_LOG_FUNCTION, ns3::Simulator::Schedule(), SetState(), and TryToEnsureAssociated().
Referenced by RestartBeaconWatchdog().
 Here is the call graph for this function:
 Here is the caller graph for this function:
      
  | 
  private | 
This method is called after the probe request timeout occurred.
We switch the state to WAIT_PROBE_RESP and re-send a probe request.
Definition at line 303 of file sta-wifi-mac.cc.
References NS_LOG_FUNCTION, SendProbeRequest(), SetState(), and WAIT_PROBE_RESP.
Referenced by SendProbeRequest().
 Here is the call graph for this function:
 Here is the caller graph for this function:
      
  | 
  privatevirtual | 
This method acts as the MacRxMiddle receive callback and is invoked to notify us that a frame has been received.
The implementation is intended to capture logic that is going to be common to all (or most) derived classes. Specifically, handling of Block Ack managment frames is dealt with here.
This method will need, however, to be overriden by derived classes so that they can perform their data handling before invoking the base version.
| packet | the packet that has been received. | 
| hdr | a pointer to the MAC header of the received frame. | 
Reimplemented from ns3::RegularWifiMac.
Definition at line 425 of file sta-wifi-mac.cc.
References ns3::WifiRemoteStationManager::AddBasicMode(), ns3::WifiRemoteStationManager::AddStationHtCapabilities(), ns3::WifiRemoteStationManager::AddStationVhtCapabilities(), ns3::WifiRemoteStationManager::AddSupportedMcs(), ns3::WifiRemoteStationManager::AddSupportedMode(), ASSOCIATED, BEACON_MISSED, ns3::EventId::Cancel(), ns3::RegularWifiMac::DeaggregateAmsduAndForward(), ns3::RegularWifiMac::ForwardUp(), ns3::WifiMacHeader::GetAddr1(), ns3::WifiMacHeader::GetAddr2(), ns3::WifiMacHeader::GetAddr3(), ns3::RegularWifiMac::GetAddress(), ns3::MgtProbeResponseHeader::GetBeaconIntervalUs(), ns3::RegularWifiMac::GetBssid(), ns3::WifiPhy::GetBssMembershipSelector(), ns3::WifiPhy::GetChannelWidth(), ns3::WifiMode::GetDataRate(), ns3::MgtAssocResponseHeader::GetHtCapabilities(), ns3::WifiPhy::GetMcs(), ns3::WifiMode::GetMcsValue(), ns3::WifiPhy::GetMode(), ns3::WifiMode::GetModulationClass(), ns3::WifiPhy::GetNBssMembershipSelectors(), ns3::WifiPhy::GetNMcs(), ns3::WifiPhy::GetNModes(), ns3::RegularWifiMac::GetSsid(), ns3::MgtProbeResponseHeader::GetSsid(), ns3::MgtAssocResponseHeader::GetStatusCode(), ns3::MgtAssocResponseHeader::GetSupportedRates(), ns3::MgtProbeResponseHeader::GetSupportedRates(), ns3::MgtAssocResponseHeader::GetVhtCapabilities(), IsAssociated(), ns3::WifiMacHeader::IsAssocReq(), ns3::WifiMacHeader::IsAssocResp(), ns3::SupportedRates::IsBasicRate(), ns3::WifiMacHeader::IsBeacon(), ns3::WifiMacHeader::IsCtl(), ns3::WifiMacHeader::IsData(), ns3::Ssid::IsEqual(), ns3::WifiMacHeader::IsFromDs(), ns3::Mac48Address::IsGroup(), ns3::Callback< R, T1, T2, T3, T4, T5, T6, T7, T8, T9 >::IsNull(), ns3::WifiMacHeader::IsProbeReq(), ns3::WifiMacHeader::IsProbeResp(), ns3::WifiMacHeader::IsQosAmsdu(), ns3::WifiMacHeader::IsQosData(), ns3::EventId::IsRunning(), ns3::StatusCode::IsSuccess(), ns3::HtCapabilities::IsSupportedMcs(), ns3::SupportedRates::IsSupportedRate(), ns3::VhtCapabilities::IsSupportedTxMcs(), ns3::WifiMacHeader::IsToDs(), IsWaitAssocResp(), m_assocRequestEvent, ns3::RegularWifiMac::m_htSupported, ns3::RegularWifiMac::m_linkUp, m_maxMissedBeacons, ns3::RegularWifiMac::m_phy, m_probeRequestEvent, m_state, ns3::RegularWifiMac::m_stationManager, ns3::RegularWifiMac::m_vhtSupported, ns3::MicroSeconds(), ns3::WifiMac::NotifyRxDrop(), NS_ASSERT, NS_LOG_DEBUG, NS_LOG_FUNCTION, NS_LOG_LOGIC, ns3::RegularWifiMac::Receive(), REFUSED, ns3::Packet::RemoveHeader(), RestartBeaconWatchdog(), SendAssociationRequest(), ns3::RegularWifiMac::SetBssid(), SetState(), WAIT_ASSOC_RESP, WAIT_PROBE_RESP, ns3::WIFI_MOD_CLASS_HT, and ns3::WIFI_MOD_CLASS_VHT.
      
  | 
  private | 
Restarts the beacon timer.
| delay | the delay before the watchdog fires | 
Definition at line 330 of file sta-wifi-mac.cc.
References ns3::Simulator::GetDelayLeft(), ns3::EventId::IsExpired(), m_beaconWatchdog, m_beaconWatchdogEnd, MissedBeacons(), ns3::Simulator::Now(), NS_LOG_DEBUG, NS_LOG_FUNCTION, and ns3::Simulator::Schedule().
Referenced by Receive().
 Here is the call graph for this function:
 Here is the caller graph for this function:
      
  | 
  private | 
Forward an association request packet to the DCF.
The standard is not clear on the correct queue for management frames if QoS is supported. We always use the DCF.
Definition at line 211 of file sta-wifi-mac.cc.
References ns3::Packet::AddHeader(), AssocRequestTimeout(), ns3::EventId::Cancel(), ns3::RegularWifiMac::GetAddress(), ns3::RegularWifiMac::GetBssid(), GetHtCapabilities(), ns3::RegularWifiMac::GetSsid(), GetSupportedRates(), GetVhtCapabilities(), ns3::EventId::IsRunning(), m_assocRequestEvent, m_assocRequestTimeout, ns3::RegularWifiMac::m_dca, ns3::RegularWifiMac::m_htSupported, ns3::RegularWifiMac::m_vhtSupported, NS_LOG_FUNCTION, ns3::Simulator::Schedule(), ns3::WifiMacHeader::SetAddr1(), ns3::WifiMacHeader::SetAddr2(), ns3::WifiMacHeader::SetAddr3(), ns3::WifiMacHeader::SetAssocReq(), ns3::WifiMacHeader::SetDsNotFrom(), ns3::WifiMacHeader::SetDsNotTo(), ns3::WifiMacHeader::SetNoOrder(), and ns3::MgtAssocRequestHeader::SetSsid().
Referenced by AssocRequestTimeout(), and Receive().
 Here is the call graph for this function:
 Here is the caller graph for this function:
      
  | 
  private | 
Forward a probe request packet to the DCF.
The standard is not clear on the correct queue for management frames if QoS is supported. We always use the DCF.
Definition at line 171 of file sta-wifi-mac.cc.
References ns3::Packet::AddHeader(), ns3::EventId::Cancel(), ns3::RegularWifiMac::GetAddress(), ns3::Mac48Address::GetBroadcast(), GetHtCapabilities(), ns3::RegularWifiMac::GetSsid(), GetSupportedRates(), GetVhtCapabilities(), ns3::EventId::IsRunning(), ns3::RegularWifiMac::m_dca, ns3::RegularWifiMac::m_htSupported, m_probeRequestEvent, m_probeRequestTimeout, ns3::RegularWifiMac::m_vhtSupported, NS_LOG_FUNCTION, ProbeRequestTimeout(), ns3::Simulator::Schedule(), ns3::WifiMacHeader::SetAddr1(), ns3::WifiMacHeader::SetAddr2(), ns3::WifiMacHeader::SetAddr3(), ns3::WifiMacHeader::SetDsNotFrom(), ns3::WifiMacHeader::SetDsNotTo(), ns3::WifiMacHeader::SetNoOrder(), ns3::WifiMacHeader::SetProbeReq(), and ns3::MgtProbeRequestHeader::SetSsid().
Referenced by ProbeRequestTimeout(), and TryToEnsureAssociated().
 Here is the call graph for this function:
 Here is the caller graph for this function:
      
  | 
  private | 
Enable or disable active probing.
| enable | enable or disable active probing | 
Definition at line 151 of file sta-wifi-mac.cc.
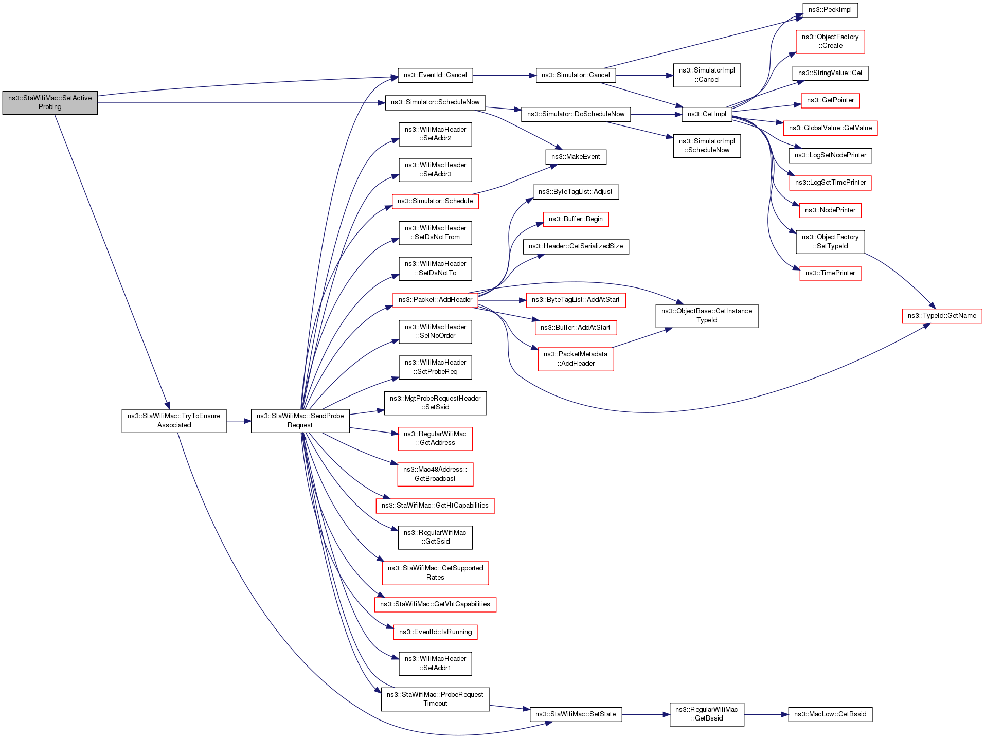
References ns3::EventId::Cancel(), m_activeProbing, m_probeRequestEvent, NS_LOG_FUNCTION, ns3::Simulator::ScheduleNow(), and TryToEnsureAssociated().
Referenced by GetTypeId().
 Here is the call graph for this function:
 Here is the caller graph for this function:| void ns3::StaWifiMac::SetAssocRequestTimeout | ( | Time | timeout | ) | 
| timeout | If no association response is received within the specified timeout, the station sends a new association request. | 
Definition at line 137 of file sta-wifi-mac.cc.
References m_assocRequestTimeout, NS_LOG_FUNCTION, and timeout.
| void ns3::StaWifiMac::SetMaxMissedBeacons | ( | uint32_t | missed | ) | 
| missed | the number of beacons which must be missed before a new association sequence is started. | 
Definition at line 123 of file sta-wifi-mac.cc.
References m_maxMissedBeacons, and NS_LOG_FUNCTION.
| void ns3::StaWifiMac::SetProbeRequestTimeout | ( | Time | timeout | ) | 
| timeout | If no probe response is received within the specified timeout, the station sends a new probe request. | 
Definition at line 130 of file sta-wifi-mac.cc.
References m_probeRequestTimeout, NS_LOG_FUNCTION, and timeout.
      
  | 
  private | 
Set the current MAC state.
| value | the new state | 
Definition at line 726 of file sta-wifi-mac.cc.
References ASSOCIATED, ns3::RegularWifiMac::GetBssid(), m_assocLogger, m_deAssocLogger, and m_state.
Referenced by AssocRequestTimeout(), MissedBeacons(), ProbeRequestTimeout(), Receive(), and TryToEnsureAssociated().
 Here is the call graph for this function:
 Here is the caller graph for this function:| void ns3::StaWifiMac::StartActiveAssociation | ( | void | ) | 
Start an active association sequence immediately.
Definition at line 144 of file sta-wifi-mac.cc.
References NS_LOG_FUNCTION, and TryToEnsureAssociated().
 Here is the call graph for this function:
      
  | 
  private | 
Try to ensure that we are associated with an AP by taking an appropriate action depending on the current association status.
Definition at line 251 of file sta-wifi-mac.cc.
References ASSOCIATED, BEACON_MISSED, m_activeProbing, ns3::RegularWifiMac::m_linkDown, m_state, NS_LOG_FUNCTION, REFUSED, SendProbeRequest(), SetState(), WAIT_ASSOC_RESP, and WAIT_PROBE_RESP.
Referenced by Enqueue(), MissedBeacons(), SetActiveProbing(), and StartActiveAssociation().
 Here is the call graph for this function:
 Here is the caller graph for this function:
      
  | 
  private | 
Definition at line 194 of file sta-wifi-mac.h.
Referenced by GetActiveProbing(), SetActiveProbing(), and TryToEnsureAssociated().
      
  | 
  private | 
Definition at line 196 of file sta-wifi-mac.h.
Referenced by GetTypeId(), and SetState().
      
  | 
  private | 
Definition at line 190 of file sta-wifi-mac.h.
Referenced by Receive(), and SendAssociationRequest().
      
  | 
  private | 
Definition at line 188 of file sta-wifi-mac.h.
Referenced by GetTypeId(), SendAssociationRequest(), and SetAssocRequestTimeout().
      
  | 
  private | 
Definition at line 191 of file sta-wifi-mac.h.
Referenced by MissedBeacons(), and RestartBeaconWatchdog().
      
  | 
  private | 
Definition at line 192 of file sta-wifi-mac.h.
Referenced by MissedBeacons(), and RestartBeaconWatchdog().
      
  | 
  private | 
Definition at line 197 of file sta-wifi-mac.h.
Referenced by GetTypeId(), and SetState().
      
  | 
  private | 
Definition at line 193 of file sta-wifi-mac.h.
Referenced by GetTypeId(), Receive(), and SetMaxMissedBeacons().
      
  | 
  private | 
Definition at line 189 of file sta-wifi-mac.h.
Referenced by Receive(), SendProbeRequest(), and SetActiveProbing().
      
  | 
  private | 
Definition at line 187 of file sta-wifi-mac.h.
Referenced by GetTypeId(), SendProbeRequest(), and SetProbeRequestTimeout().
      
  | 
  private | 
Definition at line 186 of file sta-wifi-mac.h.
Referenced by IsAssociated(), IsWaitAssocResp(), Receive(), SetState(), and TryToEnsureAssociated().