A Discrete-Event Network Simulator
API
ns3::WifiRemoteStationManager Class Referenceabstract

hold a list of per-remote-station state. More...

#include "wifi-remote-station-manager.h"

+ Inheritance diagram for ns3::WifiRemoteStationManager:
+ Collaboration diagram for ns3::WifiRemoteStationManager:

Public Types

typedef void(* PowerChangeTracedCallback) (uint8_t power, Mac48Address remoteAddress)
 TracedCallback signature for power change events. More...
 
typedef void(* RateChangeTracedCallback) (uint32_t rate, Mac48Address remoteAddress)
 TracedCallback signature for rate change events. More...
 

Public Member Functions

 WifiRemoteStationManager ()
 
virtual ~WifiRemoteStationManager ()
 
void AddAllSupportedModes (Mac48Address address)
 Invoked in a STA or AP to store all of the modes supported by a destination which is also supported locally. More...
 
void AddBasicMcs (WifiMode mcs)
 Add a given Modulation and Coding Scheme (MCS) index to the set of basic MCS. More...
 
void AddBasicMode (WifiMode mode)
 Invoked in a STA upon association to store the set of rates which belong to the BSSBasicRateSet of the associated AP and which are supported locally. More...
 
void AddStationHtCapabilities (Mac48Address from, HtCapabilities htcapabilities)
 Records HT capabilities of the remote station. More...
 
void AddStationVhtCapabilities (Mac48Address from, VhtCapabilities vhtcapabilities)
 Records VHT capabilities of the remote station. More...
 
void AddSupportedMcs (Mac48Address address, WifiMode mcs)
 Record the MCS index supported by the station. More...
 
void AddSupportedMode (Mac48Address address, WifiMode mode)
 Invoked in a STA or AP to store the set of modes supported by a destination which is also supported locally. More...
 
WifiTxVector DoGetCtsToSelfTxVector (void)
 Since CTS-to-self parameters are not dependent on the station, it is implemented in wifiremote station manager. More...
 
WifiTxVector GetAckTxVector (Mac48Address address, WifiMode dataMode)
 
WifiMode GetBasicMcs (uint32_t i) const
 Return the MCS at the given list index. More...
 
WifiMode GetBasicMode (uint32_t i) const
 Return a basic mode from the set of basic modes. More...
 
WifiTxVector GetBlockAckTxVector (Mac48Address address, WifiMode dataMode)
 
WifiTxVector GetCtsToSelfTxVector (const WifiMacHeader *header, Ptr< const Packet > packet)
 
WifiTxVector GetCtsTxVector (Mac48Address address, WifiMode rtsMode)
 
WifiTxVector GetDataTxVector (Mac48Address address, const WifiMacHeader *header, Ptr< const Packet > packet, uint32_t fullPacketSize)
 
WifiMode GetDefaultMcs (void) const
 Return the default Modulation and Coding Scheme (MCS) index. More...
 
WifiMode GetDefaultMode (void) const
 Return the default transmission mode. More...
 
uint8_t GetDefaultTxPowerLevel (void) const
 
uint32_t GetFragmentationThreshold (void) const
 Return the fragmentation threshold. More...
 
uint32_t GetFragmentOffset (Mac48Address address, const WifiMacHeader *header, Ptr< const Packet > packet, uint32_t fragmentNumber)
 
uint32_t GetFragmentSize (Mac48Address address, const WifiMacHeader *header, Ptr< const Packet > packet, uint32_t fragmentNumber)
 
bool GetGreenfieldSupported (Mac48Address address) const
 Return whether the station supports Greenfield or not. More...
 
WifiRemoteStationInfo GetInfo (Mac48Address address)
 
uint32_t GetMaxSlrc (void) const
 Return the maximum STA long retry count (SLRC). More...
 
uint32_t GetMaxSsrc (void) const
 Return the maximum STA short retry count (SSRC). More...
 
uint32_t GetNBasicMcs (void) const
 Return the number of basic MCS index. More...
 
uint32_t GetNBasicModes (void) const
 Return the number of basic modes we support. More...
 
WifiMode GetNonUnicastMode (void) const
 Return a mode for non-unicast packets. More...
 
uint32_t GetNumberOfTransmitAntennas (void)
 
uint32_t GetRtsCtsThreshold (void) const
 Return the RTS threshold. More...
 
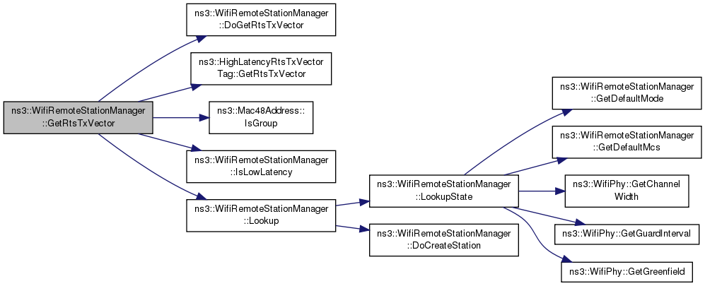
WifiTxVector GetRtsTxVector (Mac48Address address, const WifiMacHeader *header, Ptr< const Packet > packet)
 
bool HasHtSupported (void) const
 Return whether the device has HT capability support enabled. More...
 
bool HasVhtSupported (void) const
 Return whether the device has VHT capability support enabled. More...
 
bool IsAssociated (Mac48Address address) const
 Return whether the station associated. More...
 
bool IsBrandNew (Mac48Address address) const
 Return whether the station state is brand new. More...
 
bool IsLastFragment (Mac48Address address, const WifiMacHeader *header, Ptr< const Packet > packet, uint32_t fragmentNumber)
 
bool IsWaitAssocTxOk (Mac48Address address) const
 Return whether we are waiting for an ACK for the association response we sent. More...
 
bool NeedCtsToSelf (WifiTxVector txVector)
 Return if we need to do Cts-to-self before sending a DATA. More...
 
bool NeedDataRetransmission (Mac48Address address, const WifiMacHeader *header, Ptr< const Packet > packet)
 
bool NeedFragmentation (Mac48Address address, const WifiMacHeader *header, Ptr< const Packet > packet)
 
bool NeedRts (Mac48Address address, const WifiMacHeader *header, Ptr< const Packet > packet)
 
bool NeedRtsRetransmission (Mac48Address address, const WifiMacHeader *header, Ptr< const Packet > packet)
 
void PrepareForQueue (Mac48Address address, const WifiMacHeader *header, Ptr< const Packet > packet, uint32_t fullPacketSize)
 
void RecordDisassociated (Mac48Address address)
 Records that the STA was disassociated. More...
 
void RecordGotAssocTxFailed (Mac48Address address)
 Records that we missed an ACK for the association response we sent. More...
 
void RecordGotAssocTxOk (Mac48Address address)
 Records that we got an ACK for the association response we sent. More...
 
void RecordWaitAssocTxOk (Mac48Address address)
 Records that we are waiting for an ACK for the association response we sent. More...
 
void ReportDataFailed (Mac48Address address, const WifiMacHeader *header)
 Should be invoked whenever the AckTimeout associated to a transmission attempt expires. More...
 
void ReportDataOk (Mac48Address address, const WifiMacHeader *header, double ackSnr, WifiMode ackMode, double dataSnr)
 Should be invoked whenever we receive the Ack associated to a data packet we just sent. More...
 
void ReportFinalDataFailed (Mac48Address address, const WifiMacHeader *header)
 Should be invoked after calling ReportDataFailed if NeedDataRetransmission returns false. More...
 
void ReportFinalRtsFailed (Mac48Address address, const WifiMacHeader *header)
 Should be invoked after calling ReportRtsFailed if NeedRtsRetransmission returns false. More...
 
void ReportRtsFailed (Mac48Address address, const WifiMacHeader *header)
 Should be invoked whenever the RtsTimeout associated to a transmission attempt expires. More...
 
void ReportRtsOk (Mac48Address address, const WifiMacHeader *header, double ctsSnr, WifiMode ctsMode, double rtsSnr)
 Should be invoked whenever we receive the Cts associated to an RTS we just sent. More...
 
void ReportRxOk (Mac48Address address, const WifiMacHeader *header, double rxSnr, WifiMode txMode)
 
void Reset (void)
 Reset the station, invoked in a STA upon dis-association or in an AP upon reboot. More...
 
void Reset (Mac48Address address)
 Invoked in an AP upon disassociation of a specific STA. More...
 
void SetDefaultTxPowerLevel (uint8_t txPower)
 Set the default transmission power level. More...
 
void SetFragmentationThreshold (uint32_t threshold)
 Sets a fragmentation threshold. More...
 
void SetHtSupported (bool enable)
 Enable or disable HT capability support. More...
 
void SetMaxSlrc (uint32_t maxSlrc)
 Sets the maximum STA long retry count (SLRC). More...
 
void SetMaxSsrc (uint32_t maxSsrc)
 Sets the maximum STA short retry count (SSRC). More...
 
void SetRtsCtsThreshold (uint32_t threshold)
 Sets the RTS threshold. More...
 
virtual void SetupMac (Ptr< WifiMac > mac)
 Set up MAC associated with this device since it is the object that knows the full set of timing parameters (e.g. More...
 
virtual void SetupPhy (Ptr< WifiPhy > phy)
 Set up PHY associated with this device since it is the object that knows the full set of transmit rates that are supported. More...
 
void SetVhtSupported (bool enable)
 Enable or disable VHT capability support. More...
 
void UpdateFragmentationThreshold (void)
 Typically called to update the fragmentation threshold at the start of a new transmission. More...
 
- Public Member Functions inherited from ns3::Object
 Object ()
 Constructor. More...
 
virtual ~Object ()
 Destructor. More...
 
void AggregateObject (Ptr< Object > other)
 Aggregate two Objects together. More...
 
void Dispose (void)
 Dispose of this Object. More...
 
AggregateIterator GetAggregateIterator (void) const
 Get an iterator to the Objects aggregated to this one. More...
 
virtual TypeId GetInstanceTypeId (void) const
 Implement the GetInstanceTypeId method defined in ObjectBase. More...
 
template<typename T >
Ptr< T > GetObject (void) const
 Get a pointer to the requested aggregated Object. More...
 
template<typename T >
Ptr< T > GetObject (TypeId tid) const
 Get a pointer to the requested aggregated Object by TypeId. More...
 
void Initialize (void)
 Invoke DoInitialize on all Objects aggregated to this one. More...
 
- Public Member Functions inherited from ns3::SimpleRefCount< Object, ObjectBase, ObjectDeleter >
 SimpleRefCount ()
 Constructor. More...
 
 SimpleRefCount (const SimpleRefCount &o)
 Copy constructor. More...
 
uint32_t GetReferenceCount (void) const
 Get the reference count of the object. More...
 
SimpleRefCountoperator= (const SimpleRefCount &o)
 Assignment. More...
 
void Ref (void) const
 Increment the reference count. More...
 
void Unref (void) const
 Decrement the reference count. More...
 
- Public Member Functions inherited from ns3::ObjectBase
virtual ~ObjectBase ()
 Virtual destructor. More...
 
void GetAttribute (std::string name, AttributeValue &value) const
 Get the value of an attribute, raising fatal errors if unsuccessful. More...
 
bool GetAttributeFailSafe (std::string name, AttributeValue &value) const
 Get the value of an attribute without raising erros. More...
 
void SetAttribute (std::string name, const AttributeValue &value)
 Set a single attribute, raising fatal errors if unsuccessful. More...
 
bool SetAttributeFailSafe (std::string name, const AttributeValue &value)
 Set a single attribute without raising errors. More...
 
bool TraceConnect (std::string name, std::string context, const CallbackBase &cb)
 Connect a TraceSource to a Callback with a context. More...
 
bool TraceConnectWithoutContext (std::string name, const CallbackBase &cb)
 Connect a TraceSource to a Callback without a context. More...
 
bool TraceDisconnect (std::string name, std::string context, const CallbackBase &cb)
 Disconnect from a TraceSource a Callback previously connected with a context. More...
 
bool TraceDisconnectWithoutContext (std::string name, const CallbackBase &cb)
 Disconnect from a TraceSource a Callback previously connected without a context. More...
 

Static Public Member Functions

static TypeId GetTypeId (void)
 
- Static Public Member Functions inherited from ns3::Object
static TypeId GetTypeId (void)
 Register this type. More...
 
- Static Public Member Functions inherited from ns3::SimpleRefCount< Object, ObjectBase, ObjectDeleter >
static void Cleanup (void)
 Noop. More...
 
- Static Public Member Functions inherited from ns3::ObjectBase
static TypeId GetTypeId (void)
 Get the type ID. More...
 

Protected Member Functions

virtual void DoDispose (void)
 Destructor implementation. More...
 
bool GetAggregation (const WifiRemoteStation *station) const
 Return whether the given station supports A-MPDU. More...
 
uint32_t GetChannelWidth (const WifiRemoteStation *station) const
 Return the channel width supported by the station. More...
 
bool GetGreenfield (const WifiRemoteStation *station) const
 Return whether the station supports Greenfield or not. More...
 
uint32_t GetLongRetryCount (const WifiRemoteStation *station) const
 Return the long retry limit of the given station. More...
 
Ptr< WifiMacGetMac (void) const
 Return the WifiMac. More...
 
WifiMode GetMcsSupported (const WifiRemoteStation *station, uint32_t i) const
 Return the WifiMode supported by the specified station at the specified index. More...
 
uint32_t GetNess (const WifiRemoteStation *station) const
 
uint32_t GetNMcsSupported (const WifiRemoteStation *station) const
 Return the number of MCS supported by the given station. More...
 
uint32_t GetNSupported (const WifiRemoteStation *station) const
 Return the number of modes supported by the given station. More...
 
uint32_t GetNumberOfReceiveAntennas (const WifiRemoteStation *station) const
 Return the number of receive antennas the station has. More...
 
uint32_t GetNumberOfTransmitAntennas (const WifiRemoteStation *station) const
 Return the number of transmit antennas the station has. More...
 
Ptr< WifiPhyGetPhy (void) const
 Return the WifiPhy. More...
 
bool GetShortGuardInterval (const WifiRemoteStation *station) const
 Return whether the given station supports short guard interval. More...
 
uint32_t GetShortRetryCount (const WifiRemoteStation *station) const
 Return the short retry limit of the given station. More...
 
bool GetStbc (const WifiRemoteStation *station) const
 Return whether the given station supports space-time block coding (STBC). More...
 
WifiMode GetSupported (const WifiRemoteStation *station, uint32_t i) const
 Return whether mode associated with the specified station at the specified index. More...
 
- Protected Member Functions inherited from ns3::Object
 Object (const Object &o)
 Copy an Object. More...
 
virtual void DoInitialize (void)
 Initialize() implementation. More...
 
virtual void NotifyNewAggregate (void)
 Notify all Objects aggregated to this one of a new Object being aggregated. More...
 
- Protected Member Functions inherited from ns3::ObjectBase
void ConstructSelf (const AttributeConstructionList &attributes)
 Complete construction of ObjectBase; invoked by derived classes. More...
 
virtual void NotifyConstructionCompleted (void)
 Notifier called once the ObjectBase is fully constructed. More...
 

Private Types

typedef std::vector< WifiRemoteStation * > Stations
 A vector of WifiRemoteStations. More...
 
typedef std::vector< WifiRemoteStationState * > StationStates
 A vector of WifiRemoteStationStates. More...
 

Private Member Functions

virtual WifiRemoteStationDoCreateStation (void) const =0
 
virtual uint32_t DoGetAckTxChannelWidth (Mac48Address address, WifiMode ctsMode)
 
virtual bool DoGetAckTxGuardInterval (Mac48Address address, WifiMode ackMode)
 
virtual uint8_t DoGetAckTxNess (Mac48Address address, WifiMode ackMode)
 
virtual uint8_t DoGetAckTxNss (Mac48Address address, WifiMode ackMode)
 
virtual uint8_t DoGetAckTxPowerLevel (Mac48Address address, WifiMode ackMode)
 
virtual bool DoGetAckTxStbc (Mac48Address address, WifiMode ackMode)
 
virtual uint32_t DoGetBlockAckTxChannelWidth (Mac48Address address, WifiMode ctsMode)
 
virtual bool DoGetBlockAckTxGuardInterval (Mac48Address address, WifiMode blockAckMode)
 
virtual uint8_t DoGetBlockAckTxNess (Mac48Address address, WifiMode blockAckMode)
 
virtual uint8_t DoGetBlockAckTxNss (Mac48Address address, WifiMode blockAckMode)
 
virtual uint8_t DoGetBlockAckTxPowerLevel (Mac48Address address, WifiMode blockAckMode)
 
virtual bool DoGetBlockAckTxStbc (Mac48Address address, WifiMode blockAckMode)
 
virtual uint32_t DoGetCtsTxChannelWidth (Mac48Address address, WifiMode ctsMode)
 
virtual bool DoGetCtsTxGuardInterval (Mac48Address address, WifiMode ctsMode)
 
virtual uint8_t DoGetCtsTxNess (Mac48Address address, WifiMode ctsMode)
 
virtual uint8_t DoGetCtsTxNss (Mac48Address address, WifiMode ctsMode)
 
virtual uint8_t DoGetCtsTxPowerLevel (Mac48Address address, WifiMode ctsMode)
 
virtual bool DoGetCtsTxStbc (Mac48Address address, WifiMode ctsMode)
 
virtual WifiTxVector DoGetDataTxVector (WifiRemoteStation *station, uint32_t size)=0
 
uint32_t DoGetFragmentationThreshold (void) const
 Return the current fragmentation threshold. More...
 
virtual WifiTxVector DoGetRtsTxVector (WifiRemoteStation *station)=0
 
virtual bool DoNeedDataRetransmission (WifiRemoteStation *station, Ptr< const Packet > packet, bool normally)
 
virtual bool DoNeedFragmentation (WifiRemoteStation *station, Ptr< const Packet > packet, bool normally)
 
virtual bool DoNeedRts (WifiRemoteStation *station, Ptr< const Packet > packet, bool normally)
 
virtual bool DoNeedRtsRetransmission (WifiRemoteStation *station, Ptr< const Packet > packet, bool normally)
 
virtual void DoReportDataFailed (WifiRemoteStation *station)=0
 This method is a pure virtual method that must be implemented by the sub-class. More...
 
virtual void DoReportDataOk (WifiRemoteStation *station, double ackSnr, WifiMode ackMode, double dataSnr)=0
 This method is a pure virtual method that must be implemented by the sub-class. More...
 
virtual void DoReportFinalDataFailed (WifiRemoteStation *station)=0
 This method is a pure virtual method that must be implemented by the sub-class. More...
 
virtual void DoReportFinalRtsFailed (WifiRemoteStation *station)=0
 This method is a pure virtual method that must be implemented by the sub-class. More...
 
virtual void DoReportRtsFailed (WifiRemoteStation *station)=0
 This method is a pure virtual method that must be implemented by the sub-class. More...
 
virtual void DoReportRtsOk (WifiRemoteStation *station, double ctsSnr, WifiMode ctsMode, double rtsSnr)=0
 This method is a pure virtual method that must be implemented by the sub-class. More...
 
virtual void DoReportRxOk (WifiRemoteStation *station, double rxSnr, WifiMode txMode)=0
 This method is a pure virtual method that must be implemented by the sub-class. More...
 
void DoSetFragmentationThreshold (uint32_t threshold)
 Actually sets the fragmentation threshold, it also checks the validity of the given threshold. More...
 
WifiMode GetControlAnswerMode (Mac48Address address, WifiMode reqMode)
 
uint32_t GetNFragments (const WifiMacHeader *header, Ptr< const Packet > packet)
 Return the number of fragments needed for the given packet. More...
 
virtual bool IsLowLatency (void) const =0
 
WifiRemoteStationLookup (Mac48Address address, uint8_t tid) const
 Return the station associated with the given address and TID. More...
 
WifiRemoteStationLookup (Mac48Address address, const WifiMacHeader *header) const
 Find a remote station by its remote address and TID taken from MAC header. More...
 
WifiRemoteStationStateLookupState (Mac48Address address) const
 Return the state of the station associated with the given address. More...
 

Private Attributes

WifiModeList m_bssBasicMcsSet
 
WifiModeList m_bssBasicRateSet
 This member is the list of WifiMode objects that comprise the BSSBasicRateSet parameter. More...
 
WifiMode m_defaultTxMcs
 The default transmission modulation-coding scheme (MCS) More...
 
WifiMode m_defaultTxMode
 The default transmission mode. More...
 
uint8_t m_defaultTxPowerLevel
 Default tranmission power level. More...
 
uint32_t m_fragmentationThreshold
 Current threshold for fragmentation. More...
 
bool m_htSupported
 Flag if HT capability is supported. More...
 
TracedCallback< Mac48Addressm_macTxDataFailed
 The trace source fired when the transmission of a single data packet has failed. More...
 
TracedCallback< Mac48Addressm_macTxFinalDataFailed
 The trace source fired when the transmission of a data packet has exceeded the maximum number of attempts. More...
 
TracedCallback< Mac48Addressm_macTxFinalRtsFailed
 The trace source fired when the transmission of a RTS has exceeded the maximum number of attempts. More...
 
TracedCallback< Mac48Addressm_macTxRtsFailed
 The trace source fired when the transmission of a single RTS has failed. More...
 
uint32_t m_maxSlrc
 Maximum STA long retry count (SLRC) More...
 
uint32_t m_maxSsrc
 Maximum STA short retry count (SSRC) More...
 
uint32_t m_nextFragmentationThreshold
 Threshold for fragmentation that will be used for the next transmission. More...
 
WifiMode m_nonUnicastMode
 Transmission mode for non-unicast DATA frames. More...
 
uint32_t m_rtsCtsThreshold
 Threshold for RTS/CTS. More...
 
StationStates m_states
 States of known stations. More...
 
Stations m_stations
 Information for each known stations. More...
 
bool m_vhtSupported
 Flag if VHT capability is supported. More...
 
Ptr< WifiMacm_wifiMac
 This is a pointer to the WifiMac associated with this WifiRemoteStationManager that is set on call to WifiRemoteStationManager::SetupMac(). More...
 
Ptr< WifiPhym_wifiPhy
 This is a pointer to the WifiPhy associated with this WifiRemoteStationManager that is set on call to WifiRemoteStationManager::SetupPhy(). More...
 

Additional Inherited Members

Detailed Description

hold a list of per-remote-station state.

See also
ns3::WifiRemoteStation.

Config Paths

ns3::WifiRemoteStationManager is accessible through the following paths with Config::Set and Config::Connect:

  • "/NodeList/[i]/DeviceList/[i]/$ns3::WifiNetDevice/RemoteStationManager"

Attributes

  • IsLowLatency: If true, we attempt to modelize a so-called low-latency device: a device where decisions about tx parameters can be made on a per-packet basis and feedback about the transmission of each packet is obtained before sending the next. Otherwise, we modelize a high-latency device, that is a device where we cannot update our decision about tx parameters after every packet transmission.
    • Set with class: BooleanValue
    • Underlying type: bool
    • Flags: read
  • MaxSsrc: The maximum number of retransmission attempts for an RTS. This value will not have any effect on some rate control algorithms.
    • Set with class: ns3::UintegerValue
    • Underlying type: uint32_t 0:4294967295
    • Initial value: 7
    • Flags: construct write read
  • MaxSlrc: The maximum number of retransmission attempts for a DATA packet. This value will not have any effect on some rate control algorithms.
    • Set with class: ns3::UintegerValue
    • Underlying type: uint32_t 0:4294967295
    • Initial value: 7
    • Flags: construct write read
  • RtsCtsThreshold: If the size of the data packet + LLC header + MAC header + FCS trailer is bigger than this value, we use an RTS/CTS handshake before sending the data, as per IEEE Std. 802.11-2012, Section 9.3.5. This value will not have any effect on some rate control algorithms.
    • Set with class: ns3::UintegerValue
    • Underlying type: uint32_t 0:4294967295
    • Initial value: 2346
    • Flags: construct write read
  • FragmentationThreshold: If the size of the data packet + LLC header + MAC header + FCS trailer is biggerthan this value, we fragment it such that the size of the fragments are equal or smaller than this value, as per IEEE Std. 802.11-2012, Section 9.5. This value will not have any effect on some rate control algorithms.
    • Set with class: ns3::UintegerValue
    • Underlying type: uint32_t 0:4294967295
    • Initial value: 2346
    • Flags: construct write read
  • NonUnicastMode: Wifi mode used for non-unicast transmissions.
    • Set with class: WifiModeValue
    • Underlying type: WifiMode
    • Initial value: Invalid-WifiMode
    • Flags: construct write read
  • DefaultTxPowerLevel: Default power level to be used for transmissions. This is the power level that is used by all those WifiManagers that do notimplement TX power control.
    • Set with class: ns3::UintegerValue
    • Underlying type: uint8_t 0:255
    • Initial value: 0
    • Flags: construct write read

TraceSources

Size of this type is 248 bytes (on a 64-bit architecture).

Definition at line 88 of file wifi-remote-station-manager.h.

Member Typedef Documentation

typedef void(* ns3::WifiRemoteStationManager::PowerChangeTracedCallback) (uint8_t power, Mac48Address remoteAddress)

TracedCallback signature for power change events.

Parameters
[in]powerThe new power.
[in]addressThe remote station MAC address.

Definition at line 623 of file wifi-remote-station-manager.h.

typedef void(* ns3::WifiRemoteStationManager::RateChangeTracedCallback) (uint32_t rate, Mac48Address remoteAddress)

TracedCallback signature for rate change events.

Parameters
[in]rateThe new rate.
[in]addressThe remote station MAC address.

Definition at line 631 of file wifi-remote-station-manager.h.

A vector of WifiRemoteStations.

Definition at line 1009 of file wifi-remote-station-manager.h.

A vector of WifiRemoteStationStates.

Definition at line 1013 of file wifi-remote-station-manager.h.

Constructor & Destructor Documentation

ns3::WifiRemoteStationManager::WifiRemoteStationManager ( )

Definition at line 347 of file wifi-remote-station-manager.cc.

ns3::WifiRemoteStationManager::~WifiRemoteStationManager ( )
virtual

Definition at line 353 of file wifi-remote-station-manager.cc.

Member Function Documentation

void ns3::WifiRemoteStationManager::AddAllSupportedModes ( Mac48Address  address)

Invoked in a STA or AP to store all of the modes supported by a destination which is also supported locally.

The set of supported modes includes the BSSBasicRateSet.

Parameters
addressthe address of the station being recorded

Definition at line 500 of file wifi-remote-station-manager.cc.

References ns3::WifiPhy::GetMode(), ns3::WifiPhy::GetNModes(), ns3::Mac48Address::IsGroup(), LookupState(), m_wifiPhy, and NS_ASSERT.

Referenced by ns3::AdhocWifiMac::Enqueue(), and ns3::OcbWifiMac::Enqueue().

+ Here is the call graph for this function:

+ Here is the caller graph for this function:

void ns3::WifiRemoteStationManager::AddBasicMcs ( WifiMode  mcs)

Add a given Modulation and Coding Scheme (MCS) index to the set of basic MCS.

Parameters
mcsthe WifiMode to be added to the basic MCS set

Definition at line 1464 of file wifi-remote-station-manager.cc.

References GetBasicMcs(), ns3::WifiMode::GetMcsValue(), GetNBasicMcs(), m_bssBasicMcsSet, and NS_LOG_FUNCTION.

+ Here is the call graph for this function:

void ns3::WifiRemoteStationManager::AddBasicMode ( WifiMode  mode)

Invoked in a STA upon association to store the set of rates which belong to the BSSBasicRateSet of the associated AP and which are supported locally.

Invoked in an AP to configure the BSSBasicRateSet.

Parameters
modethe WifiMode to be added to the basic mode set

Definition at line 1433 of file wifi-remote-station-manager.cc.

References GetBasicMode(), ns3::WifiMode::GetModulationClass(), GetNBasicModes(), m_bssBasicRateSet, NS_FATAL_ERROR, NS_LOG_FUNCTION, ns3::WIFI_MOD_CLASS_HT, and ns3::WIFI_MOD_CLASS_VHT.

Referenced by ns3::ApWifiMac::GetSupportedRates(), ns3::StaWifiMac::Receive(), and ns3::MeshWifiInterfaceMac::Receive().

+ Here is the call graph for this function:

+ Here is the caller graph for this function:

void ns3::WifiRemoteStationManager::AddStationHtCapabilities ( Mac48Address  from,
HtCapabilities  htcapabilities 
)

Records HT capabilities of the remote station.

Parameters
fromthe address of the station being recorded
htcapabilitiesthe HT capabilities of the station

Definition at line 1357 of file wifi-remote-station-manager.cc.

References ns3::HtCapabilities::GetGreenfield(), ns3::HtCapabilities::GetShortGuardInterval20(), ns3::HtCapabilities::GetSupportedChannelWidth(), LookupState(), ns3::WifiRemoteStationState::m_channelWidth, ns3::WifiRemoteStationState::m_greenfield, ns3::WifiRemoteStationState::m_shortGuardInterval, and NS_LOG_FUNCTION.

Referenced by ns3::StaWifiMac::Receive(), and ns3::ApWifiMac::Receive().

+ Here is the call graph for this function:

+ Here is the caller graph for this function:

void ns3::WifiRemoteStationManager::AddStationVhtCapabilities ( Mac48Address  from,
VhtCapabilities  vhtcapabilities 
)

Records VHT capabilities of the remote station.

Parameters
fromthe address of the station being recorded
vhtcapabilitiesthe VHT capabilities of the station

Definition at line 1376 of file wifi-remote-station-manager.cc.

References ns3::WifiPhy::GetChannelWidth(), ns3::VhtCapabilities::GetSupportedChannelWidthSet(), LookupState(), ns3::WifiRemoteStationState::m_channelWidth, m_wifiPhy, and NS_LOG_FUNCTION.

Referenced by ns3::StaWifiMac::Receive(), and ns3::ApWifiMac::Receive().

+ Here is the call graph for this function:

+ Here is the caller graph for this function:

void ns3::WifiRemoteStationManager::AddSupportedMcs ( Mac48Address  address,
WifiMode  mcs 
)

Record the MCS index supported by the station.

Parameters
addressthe address of the station
mcsthe WifiMode supported by the station

Definition at line 512 of file wifi-remote-station-manager.cc.

References ns3::Mac48Address::IsGroup(), LookupState(), NS_ASSERT, and NS_LOG_FUNCTION.

Referenced by ns3::StaWifiMac::Receive(), ns3::ApWifiMac::Receive(), and Reset().

+ Here is the call graph for this function:

+ Here is the caller graph for this function:

void ns3::WifiRemoteStationManager::AddSupportedMode ( Mac48Address  address,
WifiMode  mode 
)

Invoked in a STA or AP to store the set of modes supported by a destination which is also supported locally.

The set of supported modes includes the BSSBasicRateSet.

Parameters
addressthe address of the station being recorded
modethe WifiMode supports by the station

Definition at line 483 of file wifi-remote-station-manager.cc.

References ns3::Mac48Address::IsGroup(), LookupState(), NS_ASSERT, and NS_LOG_FUNCTION.

Referenced by ns3::MeshWifiInterfaceMac::ForwardDown(), ns3::StaWifiMac::Receive(), ns3::ApWifiMac::Receive(), ns3::MeshWifiInterfaceMac::Receive(), and Reset().

+ Here is the call graph for this function:

+ Here is the caller graph for this function:

virtual WifiRemoteStation* ns3::WifiRemoteStationManager::DoCreateStation ( void  ) const
privatepure virtual
void ns3::WifiRemoteStationManager::DoDispose ( void  )
protectedvirtual

Destructor implementation.

This method is called by Dispose() or by the Object's destructor, whichever comes first.

Subclasses are expected to implement their real destruction code in an overriden version of this method and chain up to their parent's implementation once they are done. i.e, for simplicity, the destructor of every subclass should be empty and its content should be moved to the associated DoDispose() method.

It is safe to call GetObject() from within this method.

Reimplemented from ns3::Object.

Definition at line 358 of file wifi-remote-station-manager.cc.

References m_states, and m_stations.

uint32_t ns3::WifiRemoteStationManager::DoGetAckTxChannelWidth ( Mac48Address  address,
WifiMode  ctsMode 
)
privatevirtual

Definition at line 1210 of file wifi-remote-station-manager.cc.

References ns3::WifiPhy::GetChannelWidth(), and m_wifiPhy.

Referenced by GetAckTxVector().

+ Here is the call graph for this function:

+ Here is the caller graph for this function:

bool ns3::WifiRemoteStationManager::DoGetAckTxGuardInterval ( Mac48Address  address,
WifiMode  ackMode 
)
privatevirtual

Definition at line 1216 of file wifi-remote-station-manager.cc.

References ns3::WifiPhy::GetGuardInterval(), and m_wifiPhy.

Referenced by GetAckTxVector().

+ Here is the call graph for this function:

+ Here is the caller graph for this function:

uint8_t ns3::WifiRemoteStationManager::DoGetAckTxNess ( Mac48Address  address,
WifiMode  ackMode 
)
privatevirtual

Definition at line 1228 of file wifi-remote-station-manager.cc.

Referenced by GetAckTxVector().

+ Here is the caller graph for this function:

uint8_t ns3::WifiRemoteStationManager::DoGetAckTxNss ( Mac48Address  address,
WifiMode  ackMode 
)
privatevirtual

Definition at line 1222 of file wifi-remote-station-manager.cc.

Referenced by GetAckTxVector().

+ Here is the caller graph for this function:

uint8_t ns3::WifiRemoteStationManager::DoGetAckTxPowerLevel ( Mac48Address  address,
WifiMode  ackMode 
)
privatevirtual
Parameters
addressthe address of the recipient of the ACK
ackModethe mode to be used for the ACK
Returns
the power level to be used to send the ACK

Definition at line 1204 of file wifi-remote-station-manager.cc.

References m_defaultTxPowerLevel.

Referenced by GetAckTxVector().

+ Here is the caller graph for this function:

bool ns3::WifiRemoteStationManager::DoGetAckTxStbc ( Mac48Address  address,
WifiMode  ackMode 
)
privatevirtual

Definition at line 1234 of file wifi-remote-station-manager.cc.

References ns3::WifiPhy::GetStbc(), and m_wifiPhy.

Referenced by GetAckTxVector().

+ Here is the call graph for this function:

+ Here is the caller graph for this function:

uint32_t ns3::WifiRemoteStationManager::DoGetBlockAckTxChannelWidth ( Mac48Address  address,
WifiMode  ctsMode 
)
privatevirtual

Definition at line 1246 of file wifi-remote-station-manager.cc.

References ns3::WifiPhy::GetChannelWidth(), and m_wifiPhy.

Referenced by GetBlockAckTxVector().

+ Here is the call graph for this function:

+ Here is the caller graph for this function:

bool ns3::WifiRemoteStationManager::DoGetBlockAckTxGuardInterval ( Mac48Address  address,
WifiMode  blockAckMode 
)
privatevirtual

Definition at line 1252 of file wifi-remote-station-manager.cc.

References ns3::WifiPhy::GetGuardInterval(), and m_wifiPhy.

Referenced by GetBlockAckTxVector().

+ Here is the call graph for this function:

+ Here is the caller graph for this function:

uint8_t ns3::WifiRemoteStationManager::DoGetBlockAckTxNess ( Mac48Address  address,
WifiMode  blockAckMode 
)
privatevirtual

Definition at line 1264 of file wifi-remote-station-manager.cc.

Referenced by GetBlockAckTxVector().

+ Here is the caller graph for this function:

uint8_t ns3::WifiRemoteStationManager::DoGetBlockAckTxNss ( Mac48Address  address,
WifiMode  blockAckMode 
)
privatevirtual

Definition at line 1258 of file wifi-remote-station-manager.cc.

Referenced by GetBlockAckTxVector().

+ Here is the caller graph for this function:

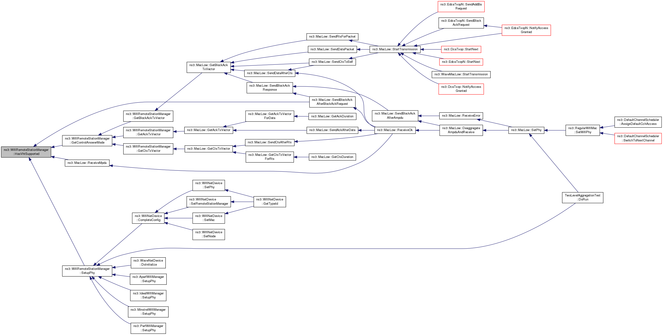
uint8_t ns3::WifiRemoteStationManager::DoGetBlockAckTxPowerLevel ( Mac48Address  address,
WifiMode  blockAckMode 
)
privatevirtual
Parameters
addressthe address of the recipient of the Block ACK
blockAckModethe mode to be used for the Block ACK
Returns
the power level to be used to send the Block ACK

Definition at line 1240 of file wifi-remote-station-manager.cc.

References m_defaultTxPowerLevel.

Referenced by GetBlockAckTxVector().

+ Here is the caller graph for this function:

bool ns3::WifiRemoteStationManager::DoGetBlockAckTxStbc ( Mac48Address  address,
WifiMode  blockAckMode 
)
privatevirtual

Definition at line 1270 of file wifi-remote-station-manager.cc.

References ns3::WifiPhy::GetStbc(), and m_wifiPhy.

Referenced by GetBlockAckTxVector().

+ Here is the call graph for this function:

+ Here is the caller graph for this function:

WifiTxVector ns3::WifiRemoteStationManager::DoGetCtsToSelfTxVector ( void  )

Since CTS-to-self parameters are not dependent on the station, it is implemented in wifiremote station manager.

Returns
the transmission mode to use to send the CTS-to-self prior to the transmission of the data packet itself.

Definition at line 666 of file wifi-remote-station-manager.cc.

References ns3::WifiPhy::GetChannelWidth(), GetDefaultMode(), GetDefaultTxPowerLevel(), ns3::WifiPhy::GetGuardInterval(), GetNumberOfTransmitAntennas(), and m_wifiPhy.

Referenced by GetCtsToSelfTxVector(), and PrepareForQueue().

+ Here is the call graph for this function:

+ Here is the caller graph for this function:

uint32_t ns3::WifiRemoteStationManager::DoGetCtsTxChannelWidth ( Mac48Address  address,
WifiMode  ctsMode 
)
privatevirtual

Definition at line 1174 of file wifi-remote-station-manager.cc.

References ns3::WifiPhy::GetChannelWidth(), and m_wifiPhy.

Referenced by GetCtsTxVector().

+ Here is the call graph for this function:

+ Here is the caller graph for this function:

bool ns3::WifiRemoteStationManager::DoGetCtsTxGuardInterval ( Mac48Address  address,
WifiMode  ctsMode 
)
privatevirtual

Definition at line 1180 of file wifi-remote-station-manager.cc.

References ns3::WifiPhy::GetGuardInterval(), and m_wifiPhy.

Referenced by GetCtsTxVector().

+ Here is the call graph for this function:

+ Here is the caller graph for this function:

uint8_t ns3::WifiRemoteStationManager::DoGetCtsTxNess ( Mac48Address  address,
WifiMode  ctsMode 
)
privatevirtual

Definition at line 1192 of file wifi-remote-station-manager.cc.

Referenced by GetCtsTxVector().

+ Here is the caller graph for this function:

uint8_t ns3::WifiRemoteStationManager::DoGetCtsTxNss ( Mac48Address  address,
WifiMode  ctsMode 
)
privatevirtual

Definition at line 1186 of file wifi-remote-station-manager.cc.

Referenced by GetCtsTxVector().

+ Here is the caller graph for this function:

uint8_t ns3::WifiRemoteStationManager::DoGetCtsTxPowerLevel ( Mac48Address  address,
WifiMode  ctsMode 
)
privatevirtual
Parameters
addressthe address of the recipient of the CTS
ctsModethe mode to be used for the CTS
Returns
the power level to be used to send the CTS

Definition at line 1168 of file wifi-remote-station-manager.cc.

References m_defaultTxPowerLevel.

Referenced by GetCtsTxVector().

+ Here is the caller graph for this function:

bool ns3::WifiRemoteStationManager::DoGetCtsTxStbc ( Mac48Address  address,
WifiMode  ctsMode 
)
privatevirtual

Definition at line 1198 of file wifi-remote-station-manager.cc.

References ns3::WifiPhy::GetStbc(), and m_wifiPhy.

Referenced by GetCtsTxVector().

+ Here is the call graph for this function:

+ Here is the caller graph for this function:

virtual WifiTxVector ns3::WifiRemoteStationManager::DoGetDataTxVector ( WifiRemoteStation station,
uint32_t  size 
)
privatepure virtual
Parameters
stationthe station that we need to communicate
sizesize of the packet or fragment we want to send
Returns
the transmission mode to use to send a packet to the station

Note: This method is called before sending a unicast packet or a fragment of a unicast packet to decide which transmission mode to use.

Implemented in ns3::MinstrelWifiManager, ns3::AparfWifiManager, ns3::AarfcdWifiManager, ns3::RraaWifiManager, ns3::IdealWifiManager, ns3::ParfWifiManager, ns3::ArfWifiManager, ns3::OnoeWifiManager, ns3::AmrrWifiManager, ns3::CaraWifiManager, ns3::ConstantRateWifiManager, and ns3::AarfWifiManager.

Referenced by GetDataTxVector(), and PrepareForQueue().

+ Here is the caller graph for this function:

uint32_t ns3::WifiRemoteStationManager::DoGetFragmentationThreshold ( void  ) const
private

Return the current fragmentation threshold.

Returns
the fragmentation threshold

Definition at line 901 of file wifi-remote-station-manager.cc.

References m_fragmentationThreshold.

Referenced by GetFragmentationThreshold(), and GetTypeId().

+ Here is the caller graph for this function:

virtual WifiTxVector ns3::WifiRemoteStationManager::DoGetRtsTxVector ( WifiRemoteStation station)
privatepure virtual
Parameters
stationthe station that we need to communicate
Returns
the transmission mode to use to send an rts to the station

Note: This method is called before sending an rts to a station to decide which transmission mode to use for the rts.

Implemented in ns3::MinstrelWifiManager, ns3::AparfWifiManager, ns3::AarfcdWifiManager, ns3::RraaWifiManager, ns3::IdealWifiManager, ns3::ParfWifiManager, ns3::ArfWifiManager, ns3::OnoeWifiManager, ns3::AmrrWifiManager, ns3::CaraWifiManager, ns3::ConstantRateWifiManager, and ns3::AarfWifiManager.

Referenced by GetRtsTxVector(), and PrepareForQueue().

+ Here is the caller graph for this function:

bool ns3::WifiRemoteStationManager::DoNeedDataRetransmission ( WifiRemoteStation station,
Ptr< const Packet packet,
bool  normally 
)
privatevirtual
Parameters
stationthe station that we need to communicate
packetthe packet to send
normallyindicates whether the normal 802.11 data retransmission mechanism would request that the data is retransmitted or not.
Returns
true if we want to resend a packet after a failed transmission attempt, false otherwise.

Note: This method is called after a unicast packet transmission has been attempted and has failed.

Reimplemented in ns3::MinstrelWifiManager.

Definition at line 1518 of file wifi-remote-station-manager.cc.

Referenced by NeedDataRetransmission().

+ Here is the caller graph for this function:

bool ns3::WifiRemoteStationManager::DoNeedFragmentation ( WifiRemoteStation station,
Ptr< const Packet packet,
bool  normally 
)
privatevirtual
Parameters
stationthe station that we need to communicate
packetthe packet to send
normallyindicates whether the normal 802.11 data fragmentation mechanism would request that the data packet is fragmented or not.
Returns
true if this packet should be fragmented, false otherwise.

Note: This method is called before sending a unicast packet.

Definition at line 1525 of file wifi-remote-station-manager.cc.

Referenced by NeedFragmentation().

+ Here is the caller graph for this function:

bool ns3::WifiRemoteStationManager::DoNeedRts ( WifiRemoteStation station,
Ptr< const Packet packet,
bool  normally 
)
privatevirtual
Parameters
stationthe station that we need to communicate
packetthe packet to send
normallyindicates whether the normal 802.11 rts enable mechanism would request that the rts is sent or not.
Returns
true if we want to use an RTS/CTS handshake for this packet before sending it, false otherwise.

Note: This method is called before a unicast packet is sent on the medium.

Reimplemented in ns3::AarfcdWifiManager, ns3::RraaWifiManager, and ns3::CaraWifiManager.

Definition at line 1504 of file wifi-remote-station-manager.cc.

Referenced by NeedRts().

+ Here is the caller graph for this function:

bool ns3::WifiRemoteStationManager::DoNeedRtsRetransmission ( WifiRemoteStation station,
Ptr< const Packet packet,
bool  normally 
)
privatevirtual
Parameters
stationthe station that we need to communicate
packetthe packet to send
normallyindicates whether the normal 802.11 rts enable mechanism would request that the rts is retransmitted or not.
Returns
true if we want to restart a failed RTS/CTS handshake, false otherwise.

Note: This method is called after an rts/cts handshake has been attempted and has failed.

Definition at line 1511 of file wifi-remote-station-manager.cc.

Referenced by NeedRtsRetransmission().

+ Here is the caller graph for this function:

virtual void ns3::WifiRemoteStationManager::DoReportDataFailed ( WifiRemoteStation station)
privatepure virtual

This method is a pure virtual method that must be implemented by the sub-class.

This allows different types of WifiRemoteStationManager to respond differently,

Parameters
stationthe station that we failed to send DATA

Implemented in ns3::MinstrelWifiManager, ns3::AparfWifiManager, ns3::AarfcdWifiManager, ns3::RraaWifiManager, ns3::IdealWifiManager, ns3::ParfWifiManager, ns3::ArfWifiManager, ns3::OnoeWifiManager, ns3::AmrrWifiManager, ns3::CaraWifiManager, ns3::ConstantRateWifiManager, and ns3::AarfWifiManager.

Referenced by ReportDataFailed().

+ Here is the caller graph for this function:

virtual void ns3::WifiRemoteStationManager::DoReportDataOk ( WifiRemoteStation station,
double  ackSnr,
WifiMode  ackMode,
double  dataSnr 
)
privatepure virtual

This method is a pure virtual method that must be implemented by the sub-class.

This allows different types of WifiRemoteStationManager to respond differently,

Parameters
stationthe station that we successfully sent RTS
ackSnrthe SNR of the ACK we received
ackModethe WifiMode the receiver used to send the ACK
dataSnrthe SNR of the DATA we sent

Implemented in ns3::MinstrelWifiManager, ns3::AparfWifiManager, ns3::AarfcdWifiManager, ns3::RraaWifiManager, ns3::IdealWifiManager, ns3::ParfWifiManager, ns3::ArfWifiManager, ns3::OnoeWifiManager, ns3::AmrrWifiManager, ns3::CaraWifiManager, ns3::ConstantRateWifiManager, and ns3::AarfWifiManager.

Referenced by ReportDataOk().

+ Here is the caller graph for this function:

virtual void ns3::WifiRemoteStationManager::DoReportFinalDataFailed ( WifiRemoteStation station)
privatepure virtual

This method is a pure virtual method that must be implemented by the sub-class.

This allows different types of WifiRemoteStationManager to respond differently,

Parameters
stationthe station that we failed to send DATA

Implemented in ns3::MinstrelWifiManager, ns3::AparfWifiManager, ns3::AarfcdWifiManager, ns3::RraaWifiManager, ns3::IdealWifiManager, ns3::ParfWifiManager, ns3::ArfWifiManager, ns3::OnoeWifiManager, ns3::AmrrWifiManager, ns3::CaraWifiManager, ns3::ConstantRateWifiManager, and ns3::AarfWifiManager.

Referenced by ReportFinalDataFailed().

+ Here is the caller graph for this function:

virtual void ns3::WifiRemoteStationManager::DoReportFinalRtsFailed ( WifiRemoteStation station)
privatepure virtual

This method is a pure virtual method that must be implemented by the sub-class.

This allows different types of WifiRemoteStationManager to respond differently,

Parameters
stationthe station that we failed to send RTS

Implemented in ns3::MinstrelWifiManager, ns3::AparfWifiManager, ns3::AarfcdWifiManager, ns3::RraaWifiManager, ns3::IdealWifiManager, ns3::ParfWifiManager, ns3::ArfWifiManager, ns3::OnoeWifiManager, ns3::AmrrWifiManager, ns3::CaraWifiManager, ns3::ConstantRateWifiManager, and ns3::AarfWifiManager.

Referenced by ReportFinalRtsFailed().

+ Here is the caller graph for this function:

virtual void ns3::WifiRemoteStationManager::DoReportRtsFailed ( WifiRemoteStation station)
privatepure virtual

This method is a pure virtual method that must be implemented by the sub-class.

This allows different types of WifiRemoteStationManager to respond differently,

Parameters
stationthe station that we failed to send RTS

Implemented in ns3::MinstrelWifiManager, ns3::AparfWifiManager, ns3::RraaWifiManager, ns3::IdealWifiManager, ns3::ParfWifiManager, ns3::ArfWifiManager, ns3::OnoeWifiManager, ns3::AmrrWifiManager, ns3::AarfcdWifiManager, ns3::CaraWifiManager, ns3::ConstantRateWifiManager, and ns3::AarfWifiManager.

Referenced by ReportRtsFailed().

+ Here is the caller graph for this function:

virtual void ns3::WifiRemoteStationManager::DoReportRtsOk ( WifiRemoteStation station,
double  ctsSnr,
WifiMode  ctsMode,
double  rtsSnr 
)
privatepure virtual

This method is a pure virtual method that must be implemented by the sub-class.

This allows different types of WifiRemoteStationManager to respond differently,

Parameters
stationthe station that we successfully sent RTS
ctsSnrthe SNR of the CTS we received
ctsModethe WifiMode the receiver used to send the CTS
rtsSnrthe SNR of the RTS we sent

Implemented in ns3::MinstrelWifiManager, ns3::AparfWifiManager, ns3::AarfcdWifiManager, ns3::RraaWifiManager, ns3::IdealWifiManager, ns3::ParfWifiManager, ns3::ArfWifiManager, ns3::OnoeWifiManager, ns3::AmrrWifiManager, ns3::CaraWifiManager, ns3::ConstantRateWifiManager, and ns3::AarfWifiManager.

Referenced by ReportRtsOk().

+ Here is the caller graph for this function:

virtual void ns3::WifiRemoteStationManager::DoReportRxOk ( WifiRemoteStation station,
double  rxSnr,
WifiMode  txMode 
)
privatepure virtual

This method is a pure virtual method that must be implemented by the sub-class.

This allows different types of WifiRemoteStationManager to respond differently,

Parameters
stationthe station that sent the DATA to us
rxSnrthe SNR of the DATA we received
txModethe WifiMode the sender used to send the DATA

Implemented in ns3::MinstrelWifiManager, ns3::AparfWifiManager, ns3::RraaWifiManager, ns3::IdealWifiManager, ns3::ParfWifiManager, ns3::ArfWifiManager, ns3::OnoeWifiManager, ns3::AmrrWifiManager, ns3::CaraWifiManager, ns3::AarfcdWifiManager, ns3::ConstantRateWifiManager, and ns3::AarfWifiManager.

Referenced by ReportRxOk().

+ Here is the caller graph for this function:

void ns3::WifiRemoteStationManager::DoSetFragmentationThreshold ( uint32_t  threshold)
private

Actually sets the fragmentation threshold, it also checks the validity of the given threshold.

Parameters
thresholdthe fragmentation threshold

Definition at line 865 of file wifi-remote-station-manager.cc.

References m_nextFragmentationThreshold, NS_LOG_FUNCTION, and NS_LOG_WARN.

Referenced by GetTypeId(), and SetFragmentationThreshold().

+ Here is the caller graph for this function:

WifiTxVector ns3::WifiRemoteStationManager::GetAckTxVector ( Mac48Address  address,
WifiMode  dataMode 
)
Parameters
address
dataModethe transmission mode used to send an ACK we just received
Returns
the transmission mode to use for the ACK to complete the data/ACK handshake.

Definition at line 1138 of file wifi-remote-station-manager.cc.

References DoGetAckTxChannelWidth(), DoGetAckTxGuardInterval(), DoGetAckTxNess(), DoGetAckTxNss(), DoGetAckTxPowerLevel(), DoGetAckTxStbc(), GetControlAnswerMode(), ns3::Mac48Address::IsGroup(), NS_ASSERT, and ns3::WifiTxVector::SetMode().

Referenced by ns3::MacLow::GetAckTxVector().

+ Here is the call graph for this function:

+ Here is the caller graph for this function:

bool ns3::WifiRemoteStationManager::GetAggregation ( const WifiRemoteStation station) const
protected
WifiMode ns3::WifiRemoteStationManager::GetBasicMcs ( uint32_t  i) const

Return the MCS at the given list index.

Parameters
ithe position in the list
Returns
the basic mcs at the given list index

Definition at line 1484 of file wifi-remote-station-manager.cc.

References m_bssBasicMcsSet, and NS_ASSERT.

Referenced by AddBasicMcs(), and ns3::ApWifiMac::Receive().

+ Here is the caller graph for this function:

WifiMode ns3::WifiRemoteStationManager::GetBasicMode ( uint32_t  i) const

Return a basic mode from the set of basic modes.

Parameters
iindex of the basic mode in the basic mode set
Returns
the basic mode at the given index

Definition at line 1457 of file wifi-remote-station-manager.cc.

References m_bssBasicRateSet, and NS_ASSERT.

Referenced by AddBasicMode(), ns3::MeshWifiInterfaceMac::CheckSupportedRates(), ns3::IdealWifiManager::DoGetRtsTxVector(), GetNonUnicastMode(), ns3::MeshWifiInterfaceMac::GetSupportedRates(), ns3::ApWifiMac::GetSupportedRates(), and ns3::ApWifiMac::Receive().

+ Here is the caller graph for this function:

WifiTxVector ns3::WifiRemoteStationManager::GetBlockAckTxVector ( Mac48Address  address,
WifiMode  dataMode 
)
Parameters
address
dataModethe transmission mode used to send an ACK we just received
Returns
the transmission mode to use for the ACK to complete the data/ACK handshake.

Definition at line 1153 of file wifi-remote-station-manager.cc.

References DoGetBlockAckTxChannelWidth(), DoGetBlockAckTxGuardInterval(), DoGetBlockAckTxNess(), DoGetBlockAckTxNss(), DoGetBlockAckTxPowerLevel(), DoGetBlockAckTxStbc(), GetControlAnswerMode(), ns3::Mac48Address::IsGroup(), NS_ASSERT, and ns3::WifiTxVector::SetMode().

Referenced by ns3::MacLow::GetBlockAckTxVector().

+ Here is the call graph for this function:

+ Here is the caller graph for this function:

uint32_t ns3::WifiRemoteStationManager::GetChannelWidth ( const WifiRemoteStation station) const
protected
WifiMode ns3::WifiRemoteStationManager::GetControlAnswerMode ( Mac48Address  address,
WifiMode  reqMode 
)
private

The standard has relatively unambiguous rules for selecting a control response rate (the below is quoted from IEEE 802.11-2012, Section 9.7):

To allow the transmitting STA to calculate the contents of the Duration/ID field, a STA responding to a received frame shall transmit its Control Response frame (either CTS or ACK), other than the BlockAck control frame, at the highest rate in the BSSBasicRateSet parameter that is less than or equal to the rate of the immediately previous frame in the frame exchange sequence (as defined in Annex G) and that is of the same modulation class (see Section 9.7.8) as the received frame...

If no suitable basic rate was found, we search the mandatory rates. The standard (IEEE 802.11-2007, Section 9.6) says:

...If no rate contained in the BSSBasicRateSet parameter meets these conditions, then the control frame sent in response to a received frame shall be transmitted at the highest mandatory rate of the PHY that is less than or equal to the rate of the received frame, and that is of the same modulation class as the received frame. In addition, the Control Response frame shall be sent using the same PHY options as the received frame, unless they conflict with the requirement to use the BSSBasicRateSet parameter.

Todo:
Note that we're ignoring the last sentence for now, because there is not yet any manipulation here of PHY options.

If we still haven't found a suitable rate for the response then someone has messed up the simulation config. This probably means that the WifiPhyStandard is not set correctly, or that a rate that is not supported by the PHY has been explicitly requested in a WifiRemoteStationManager (or descendant) configuration.

Either way, it is serious - we can either disobey the standard or fail, and I have chosen to do the latter...

Definition at line 974 of file wifi-remote-station-manager.cc.

References ns3::WifiPhy::GetChannelWidth(), GetDefaultMcs(), GetDefaultMode(), ns3::WifiPhy::GetGuardInterval(), ns3::WifiPhy::GetMcs(), ns3::WifiPhy::GetMode(), ns3::WifiMode::GetModulationClass(), ns3::WifiPhy::GetNMcs(), ns3::WifiPhy::GetNModes(), ns3::WifiMode::GetPhyRate(), HasHtSupported(), HasVhtSupported(), ns3::WifiMode::IsMandatory(), m_bssBasicMcsSet, m_bssBasicRateSet, m_wifiPhy, NS_FATAL_ERROR, NS_LOG_DEBUG, NS_LOG_FUNCTION, ns3::WIFI_MOD_CLASS_HT, and ns3::WIFI_MOD_CLASS_VHT.

Referenced by GetAckTxVector(), GetBlockAckTxVector(), and GetCtsTxVector().

+ Here is the call graph for this function:

+ Here is the caller graph for this function:

WifiTxVector ns3::WifiRemoteStationManager::GetCtsToSelfTxVector ( const WifiMacHeader header,
Ptr< const Packet packet 
)
Parameters
headerMAC header
packetthe packet to send
Returns
the transmission mode to use to send the CTS-to-self prior to the transmission of the data packet itself.

Definition at line 647 of file wifi-remote-station-manager.cc.

References DoGetCtsToSelfTxVector(), ns3::HighLatencyCtsToSelfTxVectorTag::GetCtsToSelfTxVector(), IsLowLatency(), NS_ASSERT, and NS_LOG_FUNCTION.

Referenced by ns3::MacLow::GetCtsToSelfTxVector().

+ Here is the call graph for this function:

+ Here is the caller graph for this function:

WifiTxVector ns3::WifiRemoteStationManager::GetCtsTxVector ( Mac48Address  address,
WifiMode  rtsMode 
)
Parameters
addressremote address
rtsModethe transmission mode used to send an RTS we just received
Returns
the transmission mode to use for the CTS to complete the RTS/CTS handshake.

Definition at line 1123 of file wifi-remote-station-manager.cc.

References DoGetCtsTxChannelWidth(), DoGetCtsTxGuardInterval(), DoGetCtsTxNess(), DoGetCtsTxNss(), DoGetCtsTxPowerLevel(), DoGetCtsTxStbc(), GetControlAnswerMode(), ns3::Mac48Address::IsGroup(), NS_ASSERT, and ns3::WifiTxVector::SetMode().

Referenced by ns3::MacLow::GetCtsTxVector().

+ Here is the call graph for this function:

+ Here is the caller graph for this function:

WifiTxVector ns3::WifiRemoteStationManager::GetDataTxVector ( Mac48Address  address,
const WifiMacHeader header,
Ptr< const Packet packet,
uint32_t  fullPacketSize 
)
Parameters
addressremote address
headerMAC header
packetthe packet to send
fullPacketSizethe size of the packet after its 802.11 MAC header has been added.
Returns
the transmission mode to use to send this packet

Definition at line 616 of file wifi-remote-station-manager.cc.

References DoGetDataTxVector(), ns3::WifiPhy::GetChannelWidth(), ns3::HighLatencyDataTxVectorTag::GetDataTxVector(), ns3::WifiPhy::GetGuardInterval(), GetNonUnicastMode(), ns3::Mac48Address::IsGroup(), IsLowLatency(), Lookup(), m_defaultTxPowerLevel, m_wifiPhy, NS_ASSERT, NS_LOG_FUNCTION, ns3::WifiTxVector::SetChannelWidth(), ns3::WifiTxVector::SetMode(), ns3::WifiTxVector::SetNess(), ns3::WifiTxVector::SetNss(), ns3::WifiTxVector::SetShortGuardInterval(), ns3::WifiTxVector::SetStbc(), and ns3::WifiTxVector::SetTxPowerLevel().

Referenced by ns3::MacLow::GetDataTxVector().

+ Here is the call graph for this function:

+ Here is the caller graph for this function:

WifiMode ns3::WifiRemoteStationManager::GetDefaultMcs ( void  ) const

Return the default Modulation and Coding Scheme (MCS) index.

Returns
the default WifiMode

Definition at line 1411 of file wifi-remote-station-manager.cc.

References m_defaultTxMcs.

Referenced by GetControlAnswerMode(), LookupState(), and Reset().

+ Here is the caller graph for this function:

WifiMode ns3::WifiRemoteStationManager::GetDefaultMode ( void  ) const

Return the default transmission mode.

Returns
WifiMode the default transmission mode

Definition at line 1405 of file wifi-remote-station-manager.cc.

References m_defaultTxMode.

Referenced by DoGetCtsToSelfTxVector(), ns3::IdealWifiManager::DoGetDataTxVector(), ns3::IdealWifiManager::DoGetRtsTxVector(), GetControlAnswerMode(), LookupState(), and Reset().

+ Here is the caller graph for this function:

uint32_t ns3::WifiRemoteStationManager::GetFragmentationThreshold ( void  ) const

Return the fragmentation threshold.

Returns
the fragmentation threshold

Definition at line 465 of file wifi-remote-station-manager.cc.

References DoGetFragmentationThreshold().

Referenced by GetFragmentOffset(), GetFragmentSize(), GetNFragments(), and NeedFragmentation().

+ Here is the call graph for this function:

+ Here is the caller graph for this function:

uint32_t ns3::WifiRemoteStationManager::GetFragmentOffset ( Mac48Address  address,
const WifiMacHeader header,
Ptr< const Packet packet,
uint32_t  fragmentNumber 
)
Parameters
addressremote address
headerMAC header
packetthe packet to send
fragmentNumberthe fragment index of the next fragment to send (starts at zero).
Returns
the offset within the original packet where this fragment starts.

Definition at line 951 of file wifi-remote-station-manager.cc.

References GetFragmentationThreshold(), GetNFragments(), ns3::WifiMacHeader::GetSize(), ns3::Mac48Address::IsGroup(), NS_ASSERT, NS_LOG_DEBUG, NS_LOG_FUNCTION, and ns3::WIFI_MAC_FCS_LENGTH.

Referenced by ns3::DcaTxop::GetFragmentOffset(), and ns3::EdcaTxopN::GetFragmentOffset().

+ Here is the call graph for this function:

+ Here is the caller graph for this function:

uint32_t ns3::WifiRemoteStationManager::GetFragmentSize ( Mac48Address  address,
const WifiMacHeader header,
Ptr< const Packet packet,
uint32_t  fragmentNumber 
)
Parameters
addressremote address
headerMAC header
packetthe packet to send
fragmentNumberthe fragment index of the next fragment to send (starts at zero).
Returns
the size of the corresponding fragment.

Definition at line 923 of file wifi-remote-station-manager.cc.

References GetFragmentationThreshold(), GetNFragments(), ns3::Packet::GetSize(), ns3::WifiMacHeader::GetSize(), ns3::Mac48Address::IsGroup(), NS_ASSERT, NS_LOG_DEBUG, NS_LOG_FUNCTION, and ns3::WIFI_MAC_FCS_LENGTH.

Referenced by ns3::DcaTxop::GetFragmentSize(), ns3::EdcaTxopN::GetFragmentSize(), ns3::DcaTxop::GetNextFragmentSize(), and ns3::EdcaTxopN::GetNextFragmentSize().

+ Here is the call graph for this function:

+ Here is the caller graph for this function:

bool ns3::WifiRemoteStationManager::GetGreenfield ( const WifiRemoteStation station) const
protected

Return whether the station supports Greenfield or not.

Parameters
stationthe station being queried
Returns
true if Greenfield is supported by the station, false otherwise

Definition at line 1558 of file wifi-remote-station-manager.cc.

References ns3::WifiRemoteStationState::m_greenfield, and ns3::WifiRemoteStation::m_state.

bool ns3::WifiRemoteStationManager::GetGreenfieldSupported ( Mac48Address  address) const

Return whether the station supports Greenfield or not.

Parameters
addressthe address of the station
Returns
true if Greenfield is supported by the station, false otherwise

Definition at line 1399 of file wifi-remote-station-manager.cc.

References LookupState(), and ns3::WifiRemoteStationState::m_greenfield.

Referenced by ns3::MacLow::CalculateOverallTxTime(), ns3::MacLow::CalculateTransmissionTime(), ns3::MacLow::SendDataAfterCts(), ns3::MacLow::SendDataPacket(), ns3::MacLow::SendRtsForPacket(), ns3::MacLow::StartDataTxTimers(), and ns3::MacLow::StopMpduAggregation().

+ Here is the call graph for this function:

+ Here is the caller graph for this function:

WifiRemoteStationInfo ns3::WifiRemoteStationManager::GetInfo ( Mac48Address  address)
Parameters
addressof the remote station
Returns
information regarding the remote station associated with the given address

Definition at line 1282 of file wifi-remote-station-manager.cc.

References LookupState(), and ns3::WifiRemoteStationState::m_info.

+ Here is the call graph for this function:

Ptr< WifiMac > ns3::WifiRemoteStationManager::GetMac ( void  ) const
protected

Return the WifiMac.

Returns
WifiMac

Definition at line 1606 of file wifi-remote-station-manager.cc.

References m_wifiMac.

Referenced by ns3::MinstrelWifiManager::CalculateTimeUnicastPacket().

+ Here is the caller graph for this function:

uint32_t ns3::WifiRemoteStationManager::GetMaxSlrc ( void  ) const

Return the maximum STA long retry count (SLRC).

Returns
the maximum SLRC

Definition at line 453 of file wifi-remote-station-manager.cc.

References m_maxSlrc.

Referenced by NeedDataRetransmission().

+ Here is the caller graph for this function:

uint32_t ns3::WifiRemoteStationManager::GetMaxSsrc ( void  ) const

Return the maximum STA short retry count (SSRC).

Returns
the maximum SSRC

Definition at line 447 of file wifi-remote-station-manager.cc.

References m_maxSsrc.

Referenced by NeedRtsRetransmission().

+ Here is the caller graph for this function:

WifiMode ns3::WifiRemoteStationManager::GetMcsSupported ( const WifiRemoteStation station,
uint32_t  i 
) const
protected

Return the WifiMode supported by the specified station at the specified index.

Parameters
stationthe station being queried
ithe index
Returns
the WifiMode at the given index of the specified station

Definition at line 1539 of file wifi-remote-station-manager.cc.

References GetNMcsSupported(), ns3::WifiRemoteStationState::m_operationalMcsSet, ns3::WifiRemoteStation::m_state, and NS_ASSERT.

+ Here is the call graph for this function:

uint32_t ns3::WifiRemoteStationManager::GetNBasicMcs ( void  ) const

Return the number of basic MCS index.

Returns
the number of basic MCS index

Definition at line 1478 of file wifi-remote-station-manager.cc.

References m_bssBasicMcsSet.

Referenced by AddBasicMcs(), and ns3::ApWifiMac::Receive().

+ Here is the caller graph for this function:

uint32_t ns3::WifiRemoteStationManager::GetNBasicModes ( void  ) const

Return the number of basic modes we support.

Returns
the number of basic modes we support

Definition at line 1451 of file wifi-remote-station-manager.cc.

References m_bssBasicRateSet.

Referenced by AddBasicMode(), ns3::MeshWifiInterfaceMac::CheckSupportedRates(), ns3::IdealWifiManager::DoGetRtsTxVector(), ns3::MeshWifiInterfaceMac::GetSupportedRates(), ns3::ApWifiMac::GetSupportedRates(), and ns3::ApWifiMac::Receive().

+ Here is the caller graph for this function:

uint32_t ns3::WifiRemoteStationManager::GetNess ( const WifiRemoteStation station) const
protected
Returns
the number of Ness the station has.
Parameters
stationthe station being queried
Returns
the number of Ness the station has

Definition at line 1588 of file wifi-remote-station-manager.cc.

References ns3::WifiRemoteStationState::m_ness, and ns3::WifiRemoteStation::m_state.

uint32_t ns3::WifiRemoteStationManager::GetNFragments ( const WifiMacHeader header,
Ptr< const Packet packet 
)
private

Return the number of fragments needed for the given packet.

Parameters
headerMAC header
packetthe packet to be fragmented
Returns
the number of fragments needed

Definition at line 907 of file wifi-remote-station-manager.cc.

References GetFragmentationThreshold(), ns3::Packet::GetSize(), ns3::WifiMacHeader::GetSize(), NS_LOG_DEBUG, NS_LOG_FUNCTION, and ns3::WIFI_MAC_FCS_LENGTH.

Referenced by GetFragmentOffset(), GetFragmentSize(), and IsLastFragment().

+ Here is the call graph for this function:

+ Here is the caller graph for this function:

uint32_t ns3::WifiRemoteStationManager::GetNMcsSupported ( const WifiRemoteStation station) const
protected

Return the number of MCS supported by the given station.

Parameters
stationthe station being queried
Returns
the number of MCS supported by the given station

Definition at line 1624 of file wifi-remote-station-manager.cc.

References ns3::WifiRemoteStationState::m_operationalMcsSet, and ns3::WifiRemoteStation::m_state.

Referenced by GetMcsSupported().

+ Here is the caller graph for this function:

WifiMode ns3::WifiRemoteStationManager::GetNonUnicastMode ( void  ) const

Return a mode for non-unicast packets.

Returns
WifiMode for non-unicast packets

Definition at line 1491 of file wifi-remote-station-manager.cc.

References GetBasicMode(), and m_nonUnicastMode.

Referenced by GetDataTxVector().

+ Here is the call graph for this function:

+ Here is the caller graph for this function:

uint32_t ns3::WifiRemoteStationManager::GetNumberOfReceiveAntennas ( const WifiRemoteStation station) const
protected

Return the number of receive antennas the station has.

Parameters
stationthe station being queried
Returns
the number of receive antennas the station has

Definition at line 1576 of file wifi-remote-station-manager.cc.

References ns3::WifiRemoteStationState::m_rx, and ns3::WifiRemoteStation::m_state.

uint32_t ns3::WifiRemoteStationManager::GetNumberOfTransmitAntennas ( void  )
Returns
the number of transmit antennas supported by the phy layer

Definition at line 1636 of file wifi-remote-station-manager.cc.

References ns3::WifiPhy::GetNumberOfTransmitAntennas(), and m_wifiPhy.

Referenced by DoGetCtsToSelfTxVector().

+ Here is the call graph for this function:

+ Here is the caller graph for this function:

uint32_t ns3::WifiRemoteStationManager::GetNumberOfTransmitAntennas ( const WifiRemoteStation station) const
protected

Return the number of transmit antennas the station has.

Parameters
stationthe station being queried
Returns
the number of transmit antennas the station has

Definition at line 1582 of file wifi-remote-station-manager.cc.

References ns3::WifiRemoteStation::m_state, and ns3::WifiRemoteStationState::m_tx.

Ptr< WifiPhy > ns3::WifiRemoteStationManager::GetPhy ( void  ) const
protected

Return the WifiPhy.

Returns
WifiPhy

Definition at line 1600 of file wifi-remote-station-manager.cc.

References m_wifiPhy.

uint32_t ns3::WifiRemoteStationManager::GetRtsCtsThreshold ( void  ) const

Return the RTS threshold.

Returns
the RTS threshold

Definition at line 459 of file wifi-remote-station-manager.cc.

References m_rtsCtsThreshold.

Referenced by NeedRts().

+ Here is the caller graph for this function:

WifiTxVector ns3::WifiRemoteStationManager::GetRtsTxVector ( Mac48Address  address,
const WifiMacHeader header,
Ptr< const Packet packet 
)
Parameters
addressremote address
headerMAC header
packetthe packet to send
Returns
the transmission mode to use to send the RTS prior to the transmission of the data packet itself.

Definition at line 680 of file wifi-remote-station-manager.cc.

References DoGetRtsTxVector(), ns3::HighLatencyRtsTxVectorTag::GetRtsTxVector(), ns3::Mac48Address::IsGroup(), IsLowLatency(), Lookup(), NS_ASSERT, and NS_LOG_FUNCTION.

Referenced by ns3::MacLow::GetRtsTxVector().

+ Here is the call graph for this function:

+ Here is the caller graph for this function:

bool ns3::WifiRemoteStationManager::GetShortGuardInterval ( const WifiRemoteStation station) const
protected

Return whether the given station supports short guard interval.

Parameters
stationthe station being queried
Returns
true if the station supports short guard interval, false otherwise

Definition at line 1552 of file wifi-remote-station-manager.cc.

References ns3::WifiRemoteStationState::m_shortGuardInterval, and ns3::WifiRemoteStation::m_state.

Referenced by ns3::ConstantRateWifiManager::DoGetDataTxVector(), ns3::ConstantRateWifiManager::DoGetRtsTxVector(), and ns3::RraaWifiManager::GetThresholds().

+ Here is the caller graph for this function:

uint32_t ns3::WifiRemoteStationManager::GetShortRetryCount ( const WifiRemoteStation station) const
protected
bool ns3::WifiRemoteStationManager::GetStbc ( const WifiRemoteStation station) const
protected

Return whether the given station supports space-time block coding (STBC).

Parameters
stationthe station being queried
Returns
true if the station supports STBC, false otherwise

Definition at line 1570 of file wifi-remote-station-manager.cc.

References ns3::WifiRemoteStation::m_state, and ns3::WifiRemoteStationState::m_stbc.

WifiMode ns3::WifiRemoteStationManager::GetSupported ( const WifiRemoteStation station,
uint32_t  i 
) const
protected

Return whether mode associated with the specified station at the specified index.

Parameters
stationthe station being queried
ithe index
Returns
WifiMode at the given index of the specified station

Definition at line 1532 of file wifi-remote-station-manager.cc.

References GetNSupported(), ns3::WifiRemoteStationState::m_operationalRateSet, ns3::WifiRemoteStation::m_state, and NS_ASSERT.

Referenced by ns3::AarfWifiManager::DoGetDataTxVector(), ns3::CaraWifiManager::DoGetDataTxVector(), ns3::AmrrWifiManager::DoGetDataTxVector(), ns3::OnoeWifiManager::DoGetDataTxVector(), ns3::ArfWifiManager::DoGetDataTxVector(), ns3::ParfWifiManager::DoGetDataTxVector(), ns3::IdealWifiManager::DoGetDataTxVector(), ns3::RraaWifiManager::DoGetDataTxVector(), ns3::AarfcdWifiManager::DoGetDataTxVector(), ns3::AparfWifiManager::DoGetDataTxVector(), ns3::MinstrelWifiManager::DoGetDataTxVector(), ns3::AarfWifiManager::DoGetRtsTxVector(), ns3::CaraWifiManager::DoGetRtsTxVector(), ns3::AmrrWifiManager::DoGetRtsTxVector(), ns3::OnoeWifiManager::DoGetRtsTxVector(), ns3::ArfWifiManager::DoGetRtsTxVector(), ns3::ParfWifiManager::DoGetRtsTxVector(), ns3::RraaWifiManager::DoGetRtsTxVector(), ns3::AarfcdWifiManager::DoGetRtsTxVector(), ns3::AparfWifiManager::DoGetRtsTxVector(), ns3::MinstrelWifiManager::DoGetRtsTxVector(), ns3::MinstrelWifiManager::FindRate(), ns3::RraaWifiManager::GetThresholds(), ns3::MinstrelWifiManager::PrintTable(), ns3::MinstrelWifiManager::RateInit(), and ns3::MinstrelWifiManager::UpdateStats().

+ Here is the call graph for this function:

+ Here is the caller graph for this function:

bool ns3::WifiRemoteStationManager::HasHtSupported ( void  ) const

Return whether the device has HT capability support enabled.

Returns
true if HT capability support is enabled, false otherwise

Definition at line 429 of file wifi-remote-station-manager.cc.

References m_htSupported.

Referenced by ns3::BlockAckManager::CreateAgreement(), GetControlAnswerMode(), NeedCtsToSelf(), ns3::MacLow::ReceiveMpdu(), ns3::MacLow::SendBlockAckAfterBlockAckRequest(), SetupPhy(), and ns3::MacLow::StartDataTxTimers().

+ Here is the caller graph for this function:

bool ns3::WifiRemoteStationManager::HasVhtSupported ( void  ) const

Return whether the device has VHT capability support enabled.

Returns
true if VHT capability support is enabled, false otherwise

Definition at line 441 of file wifi-remote-station-manager.cc.

References m_vhtSupported.

Referenced by GetControlAnswerMode(), ns3::MacLow::ReceiveMpdu(), ns3::MacLow::SendBlockAckAfterBlockAckRequest(), and SetupPhy().

+ Here is the caller graph for this function:

bool ns3::WifiRemoteStationManager::IsAssociated ( Mac48Address  address) const

Return whether the station associated.

Parameters
addressthe address of the station
Returns
true if the station is associated, false otherwise

Definition at line 539 of file wifi-remote-station-manager.cc.

References ns3::WifiRemoteStationState::GOT_ASSOC_TX_OK, ns3::Mac48Address::IsGroup(), LookupState(), and ns3::WifiRemoteStationState::m_state.

Referenced by ns3::ApWifiMac::Enqueue(), and ns3::ApWifiMac::Receive().

+ Here is the call graph for this function:

+ Here is the caller graph for this function:

bool ns3::WifiRemoteStationManager::IsBrandNew ( Mac48Address  address) const

Return whether the station state is brand new.

Parameters
addressthe address of the station
Returns
true if the state of the station is brand new, false otherwise

Definition at line 529 of file wifi-remote-station-manager.cc.

References ns3::WifiRemoteStationState::BRAND_NEW, ns3::Mac48Address::IsGroup(), LookupState(), and ns3::WifiRemoteStationState::m_state.

Referenced by ns3::AdhocWifiMac::Enqueue(), ns3::OcbWifiMac::Enqueue(), and ns3::MeshWifiInterfaceMac::ForwardDown().

+ Here is the call graph for this function:

+ Here is the caller graph for this function:

bool ns3::WifiRemoteStationManager::IsLastFragment ( Mac48Address  address,
const WifiMacHeader header,
Ptr< const Packet packet,
uint32_t  fragmentNumber 
)
Parameters
addressremote address
headerMAC header
packetthe packet to send
fragmentNumberthe fragment index of the next fragment to send (starts at zero).
Returns
true if this is the last fragment, false otherwise.

Definition at line 963 of file wifi-remote-station-manager.cc.

References GetNFragments(), ns3::Mac48Address::IsGroup(), NS_ASSERT, NS_LOG_DEBUG, and NS_LOG_FUNCTION.

Referenced by ns3::DcaTxop::IsLastFragment(), and ns3::EdcaTxopN::IsLastFragment().

+ Here is the call graph for this function:

+ Here is the caller graph for this function:

virtual bool ns3::WifiRemoteStationManager::IsLowLatency ( void  ) const
privatepure virtual
Returns
whether this manager is a manager designed to work in low-latency environments.

Note: In this context, low vs high latency is defined in IEEE 802.11 Rate Adaptation: A Practical Approach, by M. Lacage, M.H. Manshaei, and T. Turletti.

Implemented in ns3::MinstrelWifiManager, ns3::AparfWifiManager, ns3::AarfcdWifiManager, ns3::RraaWifiManager, ns3::IdealWifiManager, ns3::ParfWifiManager, ns3::ArfWifiManager, ns3::OnoeWifiManager, ns3::CaraWifiManager, ns3::AmrrWifiManager, ns3::ConstantRateWifiManager, and ns3::AarfWifiManager.

Referenced by GetCtsToSelfTxVector(), GetDataTxVector(), GetRtsTxVector(), GetTypeId(), and PrepareForQueue().

+ Here is the caller graph for this function:

bool ns3::WifiRemoteStationManager::IsWaitAssocTxOk ( Mac48Address  address) const

Return whether we are waiting for an ACK for the association response we sent.

Parameters
addressthe address of the station
Returns
true if the station is associated, false otherwise

Definition at line 549 of file wifi-remote-station-manager.cc.

References ns3::Mac48Address::IsGroup(), LookupState(), ns3::WifiRemoteStationState::m_state, and ns3::WifiRemoteStationState::WAIT_ASSOC_TX_OK.

Referenced by ns3::ApWifiMac::TxFailed(), and ns3::ApWifiMac::TxOk().

+ Here is the call graph for this function:

+ Here is the caller graph for this function:

WifiRemoteStation * ns3::WifiRemoteStationManager::Lookup ( Mac48Address  address,
uint8_t  tid 
) const
private

Return the station associated with the given address and TID.

Parameters
addressthe address of the station
tidthe TID
Returns
WifiRemoteStation corresponding to the address

Definition at line 1334 of file wifi-remote-station-manager.cc.

References DoCreateStation(), LookupState(), ns3::WifiRemoteStation::m_slrc, ns3::WifiRemoteStation::m_ssrc, ns3::WifiRemoteStation::m_state, m_stations, ns3::WifiRemoteStation::m_tid, and NS_LOG_FUNCTION.

Referenced by GetDataTxVector(), GetRtsTxVector(), Lookup(), NeedDataRetransmission(), NeedFragmentation(), NeedRts(), NeedRtsRetransmission(), PrepareForQueue(), ReportDataFailed(), ReportDataOk(), ReportFinalDataFailed(), ReportFinalRtsFailed(), ReportRtsFailed(), ReportRtsOk(), and ReportRxOk().

+ Here is the call graph for this function:

+ Here is the caller graph for this function:

WifiRemoteStation * ns3::WifiRemoteStationManager::Lookup ( Mac48Address  address,
const WifiMacHeader header 
) const
private

Find a remote station by its remote address and TID taken from MAC header.

Return the station associated with the given address and MAC header. It simply gets TID from the MAC header and calls Lookup with tid.

Parameters
addressthe address of the station
headerMAC header
Returns
WifiRemoteStation corresponding to the address

Definition at line 1319 of file wifi-remote-station-manager.cc.

References ns3::WifiMacHeader::GetQosTid(), ns3::WifiMacHeader::IsQosData(), and Lookup().

+ Here is the call graph for this function:

WifiRemoteStationState * ns3::WifiRemoteStationManager::LookupState ( Mac48Address  address) const
private
bool ns3::WifiRemoteStationManager::NeedCtsToSelf ( WifiTxVector  txVector)

Return if we need to do Cts-to-self before sending a DATA.

Parameters
txVectorthe TXVECTOR of the packet to be sent
Returns
true if Cts-to-self is needed, false otherwise

Definition at line 796 of file wifi-remote-station-manager.cc.

References ns3::WifiTxVector::GetMode(), HasHtSupported(), m_bssBasicMcsSet, m_bssBasicRateSet, NS_LOG_DEBUG, and NS_LOG_FUNCTION.

Referenced by ns3::MacLow::NeedCtsToSelf().

+ Here is the call graph for this function:

+ Here is the caller graph for this function:

bool ns3::WifiRemoteStationManager::NeedDataRetransmission ( Mac48Address  address,
const WifiMacHeader header,
Ptr< const Packet packet 
)
Parameters
addressremote address
headerMAC header
packetthe packet to send
Returns
true if we want to resend a packet after a failed transmission attempt, false otherwise.

Definition at line 838 of file wifi-remote-station-manager.cc.

References DoNeedDataRetransmission(), GetMaxSlrc(), ns3::Mac48Address::IsGroup(), Lookup(), NS_ASSERT, NS_LOG_DEBUG, and NS_LOG_FUNCTION.

Referenced by ns3::DcaTxop::NeedDataRetransmission(), and ns3::EdcaTxopN::NeedDataRetransmission().

+ Here is the call graph for this function:

+ Here is the caller graph for this function:

bool ns3::WifiRemoteStationManager::NeedFragmentation ( Mac48Address  address,
const WifiMacHeader header,
Ptr< const Packet packet 
)
Parameters
addressremote address
headerMAC header
packetthe packet to send
Returns
true if this packet should be fragmented, false otherwise.

Definition at line 850 of file wifi-remote-station-manager.cc.

References DoNeedFragmentation(), GetFragmentationThreshold(), ns3::Packet::GetSize(), ns3::WifiMacHeader::GetSize(), ns3::Mac48Address::IsGroup(), Lookup(), NS_LOG_DEBUG, NS_LOG_FUNCTION, and ns3::WIFI_MAC_FCS_LENGTH.

Referenced by ns3::DcaTxop::NeedFragmentation(), and ns3::EdcaTxopN::NeedFragmentation().

+ Here is the call graph for this function:

+ Here is the caller graph for this function:

bool ns3::WifiRemoteStationManager::NeedRts ( Mac48Address  address,
const WifiMacHeader header,
Ptr< const Packet packet 
)
Parameters
addressremote address
headerMAC header
packetthe packet to send
Returns
true if we want to use an RTS/CTS handshake for this packet before sending it, false otherwise.

Definition at line 783 of file wifi-remote-station-manager.cc.

References DoNeedRts(), GetRtsCtsThreshold(), ns3::Packet::GetSize(), ns3::WifiMacHeader::GetSize(), ns3::Mac48Address::IsGroup(), Lookup(), NS_LOG_FUNCTION, and ns3::WIFI_MAC_FCS_LENGTH.

Referenced by ns3::DcaTxop::NeedRts(), and ns3::EdcaTxopN::NeedRts().

+ Here is the call graph for this function:

+ Here is the caller graph for this function:

bool ns3::WifiRemoteStationManager::NeedRtsRetransmission ( Mac48Address  address,
const WifiMacHeader header,
Ptr< const Packet packet 
)
Parameters
addressremote address
headerMAC header
packetthe packet to send
Returns
true if we want to restart a failed RTS/CTS handshake, false otherwise.

Definition at line 826 of file wifi-remote-station-manager.cc.

References DoNeedRtsRetransmission(), GetMaxSsrc(), ns3::Mac48Address::IsGroup(), Lookup(), NS_ASSERT, NS_LOG_DEBUG, and NS_LOG_FUNCTION.

Referenced by ns3::DcaTxop::NeedRtsRetransmission(), and ns3::EdcaTxopN::NeedRtsRetransmission().

+ Here is the call graph for this function:

+ Here is the caller graph for this function:

void ns3::WifiRemoteStationManager::PrepareForQueue ( Mac48Address  address,
const WifiMacHeader header,
Ptr< const Packet packet,
uint32_t  fullPacketSize 
)
Parameters
addressremote address
headerMAC header
packetthe packet to queue
fullPacketSizethe size of the packet after its 802.11 MAC header has been added.

This method is typically invoked just before queuing a packet for transmission. It is a no-op unless the IsLowLatency attribute of the attached ns3::WifiRemoteStationManager is set to false, in which case, the tx parameters of the packet are calculated and stored in the packet as a tag. These tx parameters are later retrieved from GetDadaMode and GetRtsMode.

Definition at line 587 of file wifi-remote-station-manager.cc.

References ns3::Packet::AddPacketTag(), data, DoGetCtsToSelfTxVector(), DoGetDataTxVector(), DoGetRtsTxVector(), ns3::Mac48Address::IsGroup(), IsLowLatency(), Lookup(), and NS_LOG_FUNCTION.

Referenced by ns3::EdcaTxopN::PushFront(), ns3::DcaTxop::Queue(), and ns3::EdcaTxopN::Queue().

+ Here is the call graph for this function:

+ Here is the caller graph for this function:

void ns3::WifiRemoteStationManager::RecordDisassociated ( Mac48Address  address)

Records that the STA was disassociated.

Parameters
addressthe address of the station

Definition at line 580 of file wifi-remote-station-manager.cc.

References ns3::WifiRemoteStationState::DISASSOC, ns3::Mac48Address::IsGroup(), LookupState(), ns3::WifiRemoteStationState::m_state, and NS_ASSERT.

Referenced by ns3::AdhocWifiMac::Enqueue(), ns3::OcbWifiMac::Enqueue(), ns3::MeshWifiInterfaceMac::ForwardDown(), and ns3::ApWifiMac::Receive().

+ Here is the call graph for this function:

+ Here is the caller graph for this function:

void ns3::WifiRemoteStationManager::RecordGotAssocTxFailed ( Mac48Address  address)

Records that we missed an ACK for the association response we sent.

Parameters
addressthe address of the station

Definition at line 573 of file wifi-remote-station-manager.cc.

References ns3::WifiRemoteStationState::DISASSOC, ns3::Mac48Address::IsGroup(), LookupState(), ns3::WifiRemoteStationState::m_state, and NS_ASSERT.

Referenced by ns3::ApWifiMac::TxFailed().

+ Here is the call graph for this function:

+ Here is the caller graph for this function:

void ns3::WifiRemoteStationManager::RecordGotAssocTxOk ( Mac48Address  address)

Records that we got an ACK for the association response we sent.

Parameters
addressthe address of the station

Definition at line 566 of file wifi-remote-station-manager.cc.

References ns3::WifiRemoteStationState::GOT_ASSOC_TX_OK, ns3::Mac48Address::IsGroup(), LookupState(), ns3::WifiRemoteStationState::m_state, and NS_ASSERT.

Referenced by ns3::ApWifiMac::TxOk().

+ Here is the call graph for this function:

+ Here is the caller graph for this function:

void ns3::WifiRemoteStationManager::RecordWaitAssocTxOk ( Mac48Address  address)

Records that we are waiting for an ACK for the association response we sent.

Parameters
addressthe address of the station

Definition at line 559 of file wifi-remote-station-manager.cc.

References ns3::Mac48Address::IsGroup(), LookupState(), ns3::WifiRemoteStationState::m_state, NS_ASSERT, and ns3::WifiRemoteStationState::WAIT_ASSOC_TX_OK.

Referenced by ns3::ApWifiMac::Receive().

+ Here is the call graph for this function:

+ Here is the caller graph for this function:

void ns3::WifiRemoteStationManager::ReportDataFailed ( Mac48Address  address,
const WifiMacHeader header 
)

Should be invoked whenever the AckTimeout associated to a transmission attempt expires.

Parameters
addressthe address of the receiver
headerMAC header of the DATA packet

Definition at line 711 of file wifi-remote-station-manager.cc.

References DoReportDataFailed(), ns3::Mac48Address::IsGroup(), Lookup(), m_macTxDataFailed, NS_ASSERT, and NS_LOG_FUNCTION.

Referenced by ns3::MacLow::BlockAckTimeout(), ns3::MacLow::FastAckTimeout(), ns3::MacLow::NormalAckTimeout(), ns3::BlockAckManager::NotifyGotBlockAck(), and ns3::MacLow::SuperFastAckTimeout().

+ Here is the call graph for this function:

+ Here is the caller graph for this function:

void ns3::WifiRemoteStationManager::ReportDataOk ( Mac48Address  address,
const WifiMacHeader header,
double  ackSnr,
WifiMode  ackMode,
double  dataSnr 
)

Should be invoked whenever we receive the Ack associated to a data packet we just sent.

Parameters
addressthe address of the receiver
headerMAC header of the DATA packet
ackSnrthe SNR of the ACK we received
ackModethe WifiMode the receiver used to send the ACK
dataSnrthe SNR of the DATA we sent

Definition at line 734 of file wifi-remote-station-manager.cc.

References DoReportDataOk(), ns3::Mac48Address::IsGroup(), Lookup(), NS_ASSERT, and NS_LOG_FUNCTION.

Referenced by ns3::BlockAckManager::NotifyGotBlockAck(), and ns3::MacLow::ReceiveOk().

+ Here is the call graph for this function:

+ Here is the caller graph for this function:

void ns3::WifiRemoteStationManager::ReportFinalDataFailed ( Mac48Address  address,
const WifiMacHeader header 
)

Should be invoked after calling ReportDataFailed if NeedDataRetransmission returns false.

Parameters
addressthe address of the receiver
headerMAC header of the DATA packet

Definition at line 758 of file wifi-remote-station-manager.cc.

References DoReportFinalDataFailed(), ns3::Mac48Address::IsGroup(), Lookup(), m_macTxFinalDataFailed, NS_ASSERT, and NS_LOG_FUNCTION.

Referenced by ns3::DcaTxop::MissedAck(), and ns3::EdcaTxopN::MissedAck().

+ Here is the call graph for this function:

+ Here is the caller graph for this function:

void ns3::WifiRemoteStationManager::ReportFinalRtsFailed ( Mac48Address  address,
const WifiMacHeader header 
)

Should be invoked after calling ReportRtsFailed if NeedRtsRetransmission returns false.

Parameters
addressthe address of the receiver
headerMAC header of the DATA packet

Definition at line 746 of file wifi-remote-station-manager.cc.

References DoReportFinalRtsFailed(), ns3::Mac48Address::IsGroup(), Lookup(), m_macTxFinalRtsFailed, NS_ASSERT, and NS_LOG_FUNCTION.

Referenced by ns3::DcaTxop::MissedCts(), and ns3::EdcaTxopN::MissedCts().

+ Here is the call graph for this function:

+ Here is the caller graph for this function:

void ns3::WifiRemoteStationManager::ReportRtsFailed ( Mac48Address  address,
const WifiMacHeader header 
)

Should be invoked whenever the RtsTimeout associated to a transmission attempt expires.

Parameters
addressthe address of the receiver
headerMAC header of the DATA packet

Definition at line 700 of file wifi-remote-station-manager.cc.

References DoReportRtsFailed(), ns3::Mac48Address::IsGroup(), Lookup(), m_macTxRtsFailed, NS_ASSERT, and NS_LOG_FUNCTION.

Referenced by ns3::MacLow::CtsTimeout().

+ Here is the call graph for this function:

+ Here is the caller graph for this function:

void ns3::WifiRemoteStationManager::ReportRtsOk ( Mac48Address  address,
const WifiMacHeader header,
double  ctsSnr,
WifiMode  ctsMode,
double  rtsSnr 
)

Should be invoked whenever we receive the Cts associated to an RTS we just sent.

Note that we also get the SNR of the RTS we sent since the receiver put a SnrTag in the CTS.

Parameters
addressthe address of the receiver
headerMAC header of the DATA packet
ctsSnrthe SNR of the CTS we received
ctsModethe WifiMode the receiver used to send the CTS
rtsSnrthe SNR of the RTS we sent

Definition at line 722 of file wifi-remote-station-manager.cc.

References DoReportRtsOk(), ns3::Mac48Address::IsGroup(), Lookup(), NS_ASSERT, and NS_LOG_FUNCTION.

Referenced by ns3::MacLow::ReceiveOk().

+ Here is the call graph for this function:

+ Here is the caller graph for this function:

void ns3::WifiRemoteStationManager::ReportRxOk ( Mac48Address  address,
const WifiMacHeader header,
double  rxSnr,
WifiMode  txMode 
)
Parameters
addressremote address
headerMAC header
rxSnrthe snr of the packet received
txModethe transmission mode used for the packet received.

Should be invoked whenever a packet is successfully received.

Definition at line 770 of file wifi-remote-station-manager.cc.

References DoReportRxOk(), ns3::Mac48Address::IsGroup(), Lookup(), and NS_LOG_FUNCTION.

Referenced by ns3::MacLow::ReceiveOk().

+ Here is the call graph for this function:

+ Here is the caller graph for this function:

void ns3::WifiRemoteStationManager::Reset ( void  )

Reset the station, invoked in a STA upon dis-association or in an AP upon reboot.

Definition at line 1417 of file wifi-remote-station-manager.cc.

References ns3::WifiMode::IsMandatory(), m_bssBasicMcsSet, m_bssBasicRateSet, m_defaultTxMcs, m_defaultTxMode, m_stations, NS_ASSERT, and NS_LOG_FUNCTION.

Referenced by ns3::MacLow::NotifySwitchingStartNow(), SetupMac(), and SetupPhy().

+ Here is the call graph for this function:

+ Here is the caller graph for this function:

void ns3::WifiRemoteStationManager::Reset ( Mac48Address  address)

Invoked in an AP upon disassociation of a specific STA.

Parameters
addressthe address of the STA

Definition at line 471 of file wifi-remote-station-manager.cc.

References AddSupportedMcs(), AddSupportedMode(), GetDefaultMcs(), GetDefaultMode(), ns3::Mac48Address::IsGroup(), LookupState(), NS_ASSERT, and NS_LOG_FUNCTION.

+ Here is the call graph for this function:

void ns3::WifiRemoteStationManager::SetDefaultTxPowerLevel ( uint8_t  txPower)

Set the default transmission power level.

Parameters
txPowerthe default transmission power level

Definition at line 1630 of file wifi-remote-station-manager.cc.

References m_defaultTxPowerLevel.

void ns3::WifiRemoteStationManager::SetFragmentationThreshold ( uint32_t  threshold)

Sets a fragmentation threshold.

The method calls a private method DoSetFragmentationThreshold that checks the validity of the value given.

Parameters
thresholdthe fragmentation threshold

Definition at line 423 of file wifi-remote-station-manager.cc.

References DoSetFragmentationThreshold().

+ Here is the call graph for this function:

void ns3::WifiRemoteStationManager::SetHtSupported ( bool  enable)

Enable or disable HT capability support.

Parameters
enableenable or disable HT capability support

Definition at line 399 of file wifi-remote-station-manager.cc.

References m_htSupported.

Referenced by ns3::RegularWifiMac::SetWifiRemoteStationManager().

+ Here is the caller graph for this function:

void ns3::WifiRemoteStationManager::SetMaxSlrc ( uint32_t  maxSlrc)

Sets the maximum STA long retry count (SLRC).

Parameters
maxSlrcthe maximum SLRC

Definition at line 411 of file wifi-remote-station-manager.cc.

References m_maxSlrc.

void ns3::WifiRemoteStationManager::SetMaxSsrc ( uint32_t  maxSsrc)

Sets the maximum STA short retry count (SSRC).

Parameters
maxSsrcthe maximum SSRC

Definition at line 405 of file wifi-remote-station-manager.cc.

References m_maxSsrc.

void ns3::WifiRemoteStationManager::SetRtsCtsThreshold ( uint32_t  threshold)

Sets the RTS threshold.

Parameters
thresholdthe RTS threshold

Definition at line 417 of file wifi-remote-station-manager.cc.

References m_rtsCtsThreshold.

void ns3::WifiRemoteStationManager::SetupMac ( Ptr< WifiMac mac)
virtual

Set up MAC associated with this device since it is the object that knows the full set of timing parameters (e.g.

IFS).

Parameters
phythe PHY of this device

Definition at line 390 of file wifi-remote-station-manager.cc.

References m_wifiMac, third::mac, and Reset().

Referenced by ns3::WifiNetDevice::CompleteConfig().

+ Here is the call graph for this function:

+ Here is the caller graph for this function:

void ns3::WifiRemoteStationManager::SetupPhy ( Ptr< WifiPhy phy)
virtual

Set up PHY associated with this device since it is the object that knows the full set of transmit rates that are supported.

Parameters
phythe PHY of this device

Reimplemented in ns3::MinstrelWifiManager, ns3::AparfWifiManager, ns3::IdealWifiManager, and ns3::ParfWifiManager.

Definition at line 373 of file wifi-remote-station-manager.cc.

References ns3::WifiPhy::GetMcs(), ns3::WifiPhy::GetMode(), HasHtSupported(), HasVhtSupported(), m_defaultTxMcs, m_defaultTxMode, m_wifiPhy, third::phy, and Reset().

Referenced by ns3::WifiNetDevice::CompleteConfig(), ns3::WaveNetDevice::DoInitialize(), TwoLevelAggregationTest::DoRun(), ns3::ParfWifiManager::SetupPhy(), ns3::AparfWifiManager::SetupPhy(), ns3::IdealWifiManager::SetupPhy(), and ns3::MinstrelWifiManager::SetupPhy().

+ Here is the call graph for this function:

+ Here is the caller graph for this function:

void ns3::WifiRemoteStationManager::SetVhtSupported ( bool  enable)

Enable or disable VHT capability support.

Parameters
enableenable or disable VHT capability support

Definition at line 435 of file wifi-remote-station-manager.cc.

References m_vhtSupported.

Referenced by ns3::RegularWifiMac::SetWifiRemoteStationManager().

+ Here is the caller graph for this function:

void ns3::WifiRemoteStationManager::UpdateFragmentationThreshold ( void  )

Typically called to update the fragmentation threshold at the start of a new transmission.

This avoid that the fragmentation threshold gets changed during a transmission (see bug 730).

Definition at line 895 of file wifi-remote-station-manager.cc.

References m_fragmentationThreshold, and m_nextFragmentationThreshold.

Referenced by ns3::DcaTxop::NotifyAccessGranted(), and ns3::EdcaTxopN::NotifyAccessGranted().

+ Here is the caller graph for this function:

Member Data Documentation

WifiModeList ns3::WifiRemoteStationManager::m_bssBasicMcsSet
private
WifiModeList ns3::WifiRemoteStationManager::m_bssBasicRateSet
private

This member is the list of WifiMode objects that comprise the BSSBasicRateSet parameter.

This list is constructed through calls to WifiRemoteStationManager::AddBasicMode(), and an API that allows external access to it is available through WifiRemoteStationManager::GetNBasicModes() and WifiRemoteStationManager::GetBasicMode().

Definition at line 1041 of file wifi-remote-station-manager.h.

Referenced by AddBasicMode(), GetBasicMode(), GetControlAnswerMode(), GetNBasicModes(), NeedCtsToSelf(), and Reset().

WifiMode ns3::WifiRemoteStationManager::m_defaultTxMcs
private

The default transmission modulation-coding scheme (MCS)

Definition at line 1048 of file wifi-remote-station-manager.h.

Referenced by GetDefaultMcs(), Reset(), and SetupPhy().

WifiMode ns3::WifiRemoteStationManager::m_defaultTxMode
private

The default transmission mode.

Definition at line 1047 of file wifi-remote-station-manager.h.

Referenced by GetDefaultMode(), Reset(), and SetupPhy().

uint8_t ns3::WifiRemoteStationManager::m_defaultTxPowerLevel
private
uint32_t ns3::WifiRemoteStationManager::m_fragmentationThreshold
private

Current threshold for fragmentation.

Definition at line 1055 of file wifi-remote-station-manager.h.

Referenced by DoGetFragmentationThreshold(), and UpdateFragmentationThreshold().

bool ns3::WifiRemoteStationManager::m_htSupported
private

Flag if HT capability is supported.

Definition at line 1050 of file wifi-remote-station-manager.h.

Referenced by HasHtSupported(), and SetHtSupported().

TracedCallback<Mac48Address> ns3::WifiRemoteStationManager::m_macTxDataFailed
private

The trace source fired when the transmission of a single data packet has failed.

Definition at line 1067 of file wifi-remote-station-manager.h.

Referenced by GetTypeId(), and ReportDataFailed().

TracedCallback<Mac48Address> ns3::WifiRemoteStationManager::m_macTxFinalDataFailed
private

The trace source fired when the transmission of a data packet has exceeded the maximum number of attempts.

Definition at line 1077 of file wifi-remote-station-manager.h.

Referenced by GetTypeId(), and ReportFinalDataFailed().

TracedCallback<Mac48Address> ns3::WifiRemoteStationManager::m_macTxFinalRtsFailed
private

The trace source fired when the transmission of a RTS has exceeded the maximum number of attempts.

Definition at line 1072 of file wifi-remote-station-manager.h.

Referenced by GetTypeId(), and ReportFinalRtsFailed().

TracedCallback<Mac48Address> ns3::WifiRemoteStationManager::m_macTxRtsFailed
private

The trace source fired when the transmission of a single RTS has failed.

Definition at line 1063 of file wifi-remote-station-manager.h.

Referenced by GetTypeId(), and ReportRtsFailed().

uint32_t ns3::WifiRemoteStationManager::m_maxSlrc
private

Maximum STA long retry count (SLRC)

Definition at line 1053 of file wifi-remote-station-manager.h.

Referenced by GetMaxSlrc(), GetTypeId(), and SetMaxSlrc().

uint32_t ns3::WifiRemoteStationManager::m_maxSsrc
private

Maximum STA short retry count (SSRC)

Definition at line 1052 of file wifi-remote-station-manager.h.

Referenced by GetMaxSsrc(), GetTypeId(), and SetMaxSsrc().

uint32_t ns3::WifiRemoteStationManager::m_nextFragmentationThreshold
private

Threshold for fragmentation that will be used for the next transmission.

Definition at line 1056 of file wifi-remote-station-manager.h.

Referenced by DoSetFragmentationThreshold(), and UpdateFragmentationThreshold().

WifiMode ns3::WifiRemoteStationManager::m_nonUnicastMode
private

Transmission mode for non-unicast DATA frames.

Definition at line 1058 of file wifi-remote-station-manager.h.

Referenced by GetNonUnicastMode(), and GetTypeId().

uint32_t ns3::WifiRemoteStationManager::m_rtsCtsThreshold
private

Threshold for RTS/CTS.

Definition at line 1054 of file wifi-remote-station-manager.h.

Referenced by GetRtsCtsThreshold(), GetTypeId(), and SetRtsCtsThreshold().

StationStates ns3::WifiRemoteStationManager::m_states
private

States of known stations.

Definition at line 1044 of file wifi-remote-station-manager.h.

Referenced by DoDispose(), and LookupState().

Stations ns3::WifiRemoteStationManager::m_stations
private

Information for each known stations.

Definition at line 1045 of file wifi-remote-station-manager.h.

Referenced by DoDispose(), Lookup(), and Reset().

bool ns3::WifiRemoteStationManager::m_vhtSupported
private

Flag if VHT capability is supported.

Definition at line 1051 of file wifi-remote-station-manager.h.

Referenced by HasVhtSupported(), and SetVhtSupported().

Ptr<WifiMac> ns3::WifiRemoteStationManager::m_wifiMac
private

This is a pointer to the WifiMac associated with this WifiRemoteStationManager that is set on call to WifiRemoteStationManager::SetupMac().

Through this pointer the station manager can determine MAC characteristics, such as the interframe spaces.

Definition at line 1031 of file wifi-remote-station-manager.h.

Referenced by GetMac(), and SetupMac().

Ptr<WifiPhy> ns3::WifiRemoteStationManager::m_wifiPhy
private

The documentation for this class was generated from the following files: