Helper class for UAN CW MAC example. More...
#include "uan-cw-example.h"
Collaboration diagram for Experiment:Public Member Functions | |
| Experiment () | |
| Experiment (std::string name) | |
| Experiment () | |
| Experiment (std::string name) | |
| Experiment () | |
| Experiment (std::string name) | |
| Experiment () | |
| Default constructor. More... | |
| Experiment () | |
| Default constructor. More... | |
| bool | CommandSetup (int argc, char **argv) |
| void | CreateDualModes (uint32_t fc) |
| Create m_numRates matching control and data modes. More... | |
| UanTxMode | CreateMode (uint32_t kass, uint32_t fc, bool upperblock, std::string name) |
| Create a UanTxMode. More... | |
| std::string | GetOutputFileName () |
| std::string | GetRateManager () |
| std::string | GetRtsThreshold () |
| uint32_t | GetScenario () |
| void | IncrementCw (uint32_t cw) |
| Compute average throughput for a set of runs, then increment CW. More... | |
| bool | IsMobility () |
| bool | IsRouting () |
| void | ReceivePacket (Ptr< Socket > socket) |
| Receive all available packets from a socket. More... | |
| void | ReceivePacket (Ptr< Socket > socket) |
| Callback to receive a packet. More... | |
| void | ResetData () |
| Save the throughput from a single run. More... | |
| Gnuplot2dDataset | Run (const WifiHelper &wifi, const YansWifiPhyHelper &wifiPhy, const NqosWifiMacHelper &wifiMac, const YansWifiChannelHelper &wifiChannel) |
| uint32_t | Run (const WifiHelper &wifi, const YansWifiPhyHelper &wifiPhy, const NqosWifiMacHelper &wifiMac, const YansWifiChannelHelper &wifiChannel) |
| Gnuplot2dDataset | Run (UanHelper &uan) |
| Run an experiment across a range of congestion window values. More... | |
| Gnuplot2dDataset | Run (const WifiHelper &wifi, const YansWifiPhyHelper &wifiPhy, const NqosWifiMacHelper &wifiMac, const YansWifiChannelHelper &wifiChannel, const MobilityHelper &mobility) |
| uint32_t | Run (uint32_t param) |
| Run a parametrized experiment. More... | |
| void | UpdatePositions (NodeContainer &nodes) |
| Assign new random positions to a set of nodes. More... | |
Public Attributes | |
| std::string | m_asciitracefile |
| Name for ascii trace file, default uan-cw-example.asc. More... | |
| uint32_t | m_avgs |
| Number of topologies to test for each cw point. More... | |
| std::string | m_bhCfgFile |
| (Unused) More... | |
| double | m_boundary |
| Size of boundary in meters. More... | |
| UanModesList | m_controlModes |
| List of UanTxModes used for control channels. More... | |
| uint32_t | m_cwMax |
| Max CW to simulate. More... | |
| uint32_t | m_cwMin |
| Min CW to simulate. More... | |
| uint32_t | m_cwStep |
| CW step size, default 10. More... | |
| Gnuplot2dDataset | m_data |
| Container for the simulation data. More... | |
| UanModesList | m_dataModes |
| List of UanTxModes used for data channels. More... | |
| uint32_t | m_dataRate |
| DataRate in bps. More... | |
| double | m_depth |
| Depth of transmitting and sink nodes. More... | |
| bool | m_doNode |
| 1 for do max nodes simulation (invalidates AMin and AMax values). More... | |
| std::string | m_gnudatfile |
| Name for GNU Plot output, default uan-cw-example.gpl. More... | |
| std::string | m_gnuplotfile |
| Filename for GnuPlot. More... | |
| uint32_t | m_maxRange |
| Maximum range between gateway and acoustic node. More... | |
| uint32_t | m_numNodes |
| Number of transmitting nodes. More... | |
| uint32_t | m_numRates |
| Number of divided rates ( (NumberRates+1)TotalRate should be 0). More... | |
| uint32_t | m_packetSize |
| Generated packet size in bytes. More... | |
| uint32_t | m_pktSize |
| Packet size in bytes. More... | |
| Time | m_sifs |
| SIFS time duration. More... | |
| uint32_t | m_simMax |
| Maximum parameter to test. More... | |
| uint32_t | m_simMin |
| Minimum parameter to test. More... | |
| uint32_t | m_simStep |
| Amount to increment param per trial. More... | |
| Time | m_simTime |
| Simulation run time, default 1000 s. More... | |
| Time | m_slotTime |
| Slot time duration. More... | |
| std::vector< double > | m_throughputs |
| Throughput for each run. More... | |
| uint32_t | m_totalRate |
| Total channel capacity. More... | |
Private Member Functions | |
| void | AdvancePosition (Ptr< Node > node) |
| void | ApplicationSetup (Ptr< Node > client, Ptr< Node > server, double start, double stop) |
| void | AssignNeighbors (NodeContainer c) |
| Take the grid map, divide it into 4 quadrants Assign all nodes from each quadrant to a specific container. More... | |
| void | CheckThroughput () |
| NodeContainer | GenerateNeighbors (NodeContainer c, uint32_t senderId) |
| Generate 1-hop and 2-hop neighbors of a node in grid topology. More... | |
| void | GenerateTraffic (Ptr< Socket > socket, uint32_t pktSize, uint32_t pktCount, Time pktInterval) |
| Vector | GetPosition (Ptr< Node > node) |
| Vector | GetPosition (Ptr< Node > node) |
| void | ReceivePacket (Ptr< Socket > socket) |
| void | ReceivePacket (Ptr< Socket > socket) |
| void | ReceivePacket (Ptr< Socket > socket) |
| void | SelectSrcDest (NodeContainer c) |
| Sources and destinations are randomly selected such that a node may be the source for multiple destinations and a node maybe a destination for multiple sources. More... | |
| void | SendMultiDestinations (Ptr< Node > sender, NodeContainer c) |
| A sender node will set up a flow to each of the its neighbors in its quadrant randomly. More... | |
| void | SetPosition (Ptr< Node > node, Vector position) |
| void | SetPosition (Ptr< Node > node, Vector position) |
| Ptr< Socket > | SetupPacketReceive (Ptr< Node > node) |
| Ptr< Socket > | SetupPacketReceive (Ptr< Node > node) |
| Ptr< Socket > | SetupPacketReceive (Ptr< Node > node) |
Private Attributes | |
| uint32_t | bytesTotal |
| NodeContainer | containerA |
| NodeContainer | containerB |
| NodeContainer | containerC |
| NodeContainer | containerD |
| bool | enableFlowMon |
| bool | enableMobility |
| bool | enablePcap |
| bool | enableRouting |
| bool | enableTracing |
| double | expMean |
| uint32_t | gridSize |
| uint32_t | m_bytesTotal |
| Total bytes received. More... | |
| Gnuplot2dDataset | m_output |
| uint32_t | m_pktsTotal |
| uint32_t | nodeDistance |
| std::string | outputFileName |
| uint32_t | packetSize |
| uint32_t | port |
| std::string | rateManager |
| std::string | rtsThreshold |
| double | samplingPeriod |
| uint32_t | scenario |
| double | totalTime |
Helper class for UAN CW MAC example.
Container for the parameters describing a single experiment.
An experiment measures the average throughput for a series of CW values.
An experiment samples a range of parameter values. The parameter controls the number of nodes (if m_doNode is true), or the UanMacRcGw MaxReservations attribute.
Definition at line 71 of file multirate.cc.
| Experiment::Experiment | ( | ) |
Definition at line 125 of file multirate.cc.
| Experiment::Experiment | ( | std::string | name | ) |
Definition at line 129 of file multirate.cc.
References m_output, and ns3::Gnuplot2dDataset::SetStyle().
Here is the call graph for this function:| Experiment::Experiment | ( | ) |
| Experiment::Experiment | ( | std::string | name | ) |
| Experiment::Experiment | ( | ) |
| Experiment::Experiment | ( | std::string | name | ) |
| Experiment::Experiment | ( | ) |
Default constructor.
| Experiment::Experiment | ( | ) |
Default constructor.
Definition at line 77 of file wifi-adhoc.cc.
References ns3::Gnuplot2dDataset::Add(), GetPosition(), m_bytesTotal, m_output, ns3::Seconds(), and SetPosition().
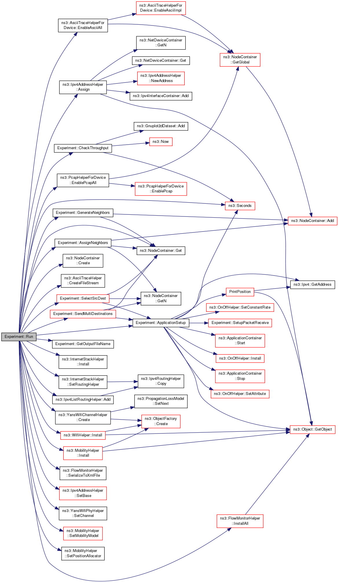
Referenced by Run().
Here is the call graph for this function:
Here is the caller graph for this function:
|
private |
Definition at line 349 of file multirate.cc.
References ns3::Ipv4::GetAddress(), ns3::Object::GetObject(), ns3::OnOffHelper::Install(), NS_LOG_DEBUG, packetSize, port, PrintPosition(), ns3::Seconds(), ns3::OnOffHelper::SetAttribute(), ns3::OnOffHelper::SetConstantRate(), SetupPacketReceive(), ns3::ApplicationContainer::Start(), and ns3::ApplicationContainer::Stop().
Referenced by Run(), SelectSrcDest(), and SendMultiDestinations().
Here is the call graph for this function:
Here is the caller graph for this function:
|
private |
Take the grid map, divide it into 4 quadrants Assign all nodes from each quadrant to a specific container.
Definition at line 192 of file multirate.cc.
References ns3::NodeContainer::Add(), containerA, containerB, containerC, containerD, ns3::NodeContainer::Get(), ns3::NodeContainer::GetN(), and gridSize.
Referenced by Run().
Here is the call graph for this function:
Here is the caller graph for this function:
|
private |
Definition at line 175 of file multirate.cc.
References ns3::Gnuplot2dDataset::Add(), bytesTotal, m_output, ns3::Now(), samplingPeriod, and ns3::Seconds().
Referenced by Run().
Here is the call graph for this function:
Here is the caller graph for this function:| bool Experiment::CommandSetup | ( | int | argc, |
| char ** | argv | ||
| ) |
Definition at line 532 of file multirate.cc.
References ns3::CommandLine::AddValue(), second::cmd, enableMobility, enableRouting, outputFileName, packetSize, ns3::CommandLine::Parse(), rateManager, rtsThreshold, samplingPeriod, scenario, and totalTime.
Here is the call graph for this function:| void Experiment::CreateDualModes | ( | uint32_t | fc | ) |
Create m_numRates matching control and data modes.
| fc | Mode center frequency offset. |
Definition at line 132 of file uan-rc-example.cc.
References ns3::UanModesList::AppendMode(), CreateMode(), m_controlModes, m_dataModes, and m_numRates.
Here is the call graph for this function:| UanTxMode Experiment::CreateMode | ( | uint32_t | kass, |
| uint32_t | fc, | ||
| bool | upperblock, | ||
| std::string | name | ||
| ) |
Create a UanTxMode.
The mode physical rate is set equal to m_totalRate. The data rate and bandwidth are set to
The center frequency is set to
where the upper sign is taken if upperblock is true.
| kass | Fraction of total bandwidth assigned to mode. |
| fc | Mode center frequency offset. |
| upperblock | Sign choise in setting the center frequency. |
| name | Mode name. |
Definition at line 98 of file uan-rc-example.cc.
References m_numRates, and m_totalRate.
Referenced by CreateDualModes().
Here is the caller graph for this function:
|
private |
Generate 1-hop and 2-hop neighbors of a node in grid topology.
Definition at line 233 of file multirate.cc.
References ns3::NodeContainer::Add(), and ns3::NodeContainer::Get().
Referenced by Run().
Here is the call graph for this function:
Here is the caller graph for this function:
|
private |
Definition at line 102 of file wifi-clear-channel-cmu.cc.
References ns3::Socket::Close(), and ns3::Socket::Send().
Here is the call graph for this function:
|
inline |
Definition at line 87 of file multirate.cc.
Referenced by Run().
Here is the caller graph for this function:Definition at line 70 of file wifi-adhoc.cc.
References ns3::Object::GetObject(), ns3::MobilityModel::GetPosition(), and third::mobility.
Referenced by AdvancePosition(), and Run().
Here is the call graph for this function:
Here is the caller graph for this function:
|
inline |
Definition at line 88 of file multirate.cc.
|
inline |
Definition at line 86 of file multirate.cc.
|
inline |
Definition at line 84 of file multirate.cc.
| void Experiment::IncrementCw | ( | uint32_t | cw | ) |
Compute average throughput for a set of runs, then increment CW.
| cw | CW value for completed runs. |
Definition at line 86 of file uan-cw-example.cc.
References ns3::Gnuplot2dDataset::Add(), m_avgs, m_cwStep, m_data, m_throughputs, NS_ASSERT, NS_LOG_DEBUG, and ns3::Config::Set().
Referenced by Run().
Here is the call graph for this function:
Here is the caller graph for this function:
|
inline |
Definition at line 82 of file multirate.cc.
|
inline |
Definition at line 81 of file multirate.cc.
Receive all available packets from a socket.
| socket | The receive socket. |
Callback to receive a packet.
| socket | The socket receiving packets. |
Definition at line 165 of file multirate.cc.
References bytesTotal, ns3::Packet::GetSize(), and ns3::Socket::Recv().
Referenced by Run(), and SetupPacketReceive().
Here is the call graph for this function:
Here is the caller graph for this function:| void Experiment::ResetData | ( | ) |
Save the throughput from a single run.
Definition at line 78 of file uan-cw-example.cc.
References ns3::Time::GetSeconds(), m_bytesTotal, m_simTime, m_throughputs, ns3::Now(), and NS_LOG_DEBUG.
Referenced by Run().
Here is the call graph for this function:
Here is the caller graph for this function:| uint32_t Experiment::Run | ( | const WifiHelper & | wifi, |
| const YansWifiPhyHelper & | wifiPhy, | ||
| const NqosWifiMacHelper & | wifiMac, | ||
| const YansWifiChannelHelper & | wifiChannel | ||
| ) |
Definition at line 114 of file wifi-adhoc.cc.
References ns3::ListPositionAllocator::Add(), AdvancePosition(), ns3::YansWifiChannelHelper::Create(), ns3::NodeContainer::Create(), first::devices, ns3::NetDeviceContainer::Get(), ns3::NodeContainer::Get(), ns3::PacketSocketHelper::Install(), ns3::OnOffHelper::Install(), ns3::WifiHelper::Install(), ns3::MobilityHelper::Install(), m_bytesTotal, m_output, third::mac, third::mobility, third::phy, ns3::Seconds(), ns3::OnOffHelper::SetAttribute(), ns3::YansWifiPhyHelper::SetChannel(), ns3::OnOffHelper::SetConstantRate(), ns3::MobilityHelper::SetMobilityModel(), ns3::PacketSocketAddress::SetPhysicalAddress(), ns3::MobilityHelper::SetPositionAllocator(), ns3::PacketSocketAddress::SetProtocol(), ns3::PacketSocketAddress::SetSingleDevice(), SetupPacketReceive(), ns3::ApplicationContainer::Start(), and ns3::ApplicationContainer::Stop().
Here is the call graph for this function:| uint32_t Experiment::Run | ( | const WifiHelper & | wifi, |
| const YansWifiPhyHelper & | wifiPhy, | ||
| const NqosWifiMacHelper & | wifiMac, | ||
| const YansWifiChannelHelper & | wifiChannel | ||
| ) |
| Gnuplot2dDataset Experiment::Run | ( | UanHelper & | uan | ) |
Run an experiment across a range of congestion window values.
| uan | The Uan stack helper to configure nodes in the model. |
Definition at line 132 of file uan-cw-example.cc.
References ns3::ListPositionAllocator::Add(), ns3::Object::AggregateObject(), ns3::Socket::Bind(), third::channel, ns3::NodeContainer::Create(), first::devices, ns3::UanHelper::EnableAsciiAll(), ns3::NetDeviceContainer::Get(), ns3::NodeContainer::Get(), ns3::NetDeviceContainer::GetN(), ns3::NodeContainer::GetN(), ns3::Object::GetObject(), GetPosition(), ns3::UniformRandomVariable::GetValue(), IncrementCw(), ns3::PacketSocketHelper::Install(), ns3::OnOffHelper::Install(), ns3::MobilityHelper::Install(), ns3::UanHelper::Install(), m_asciitracefile, m_avgs, m_boundary, m_bytesTotal, m_cwMax, m_cwMin, m_cwStep, m_data, m_dataRate, m_depth, m_numNodes, m_packetSize, m_simTime, m_slotTime, ns3::MakeCallback(), third::mobility, NS_FATAL_ERROR, NS_LOG_DEBUG, ReceivePacket(), ResetData(), ns3::Seconds(), ns3::OnOffHelper::SetAttribute(), ns3::UanHelper::SetMac(), ns3::MobilityHelper::SetMobilityModel(), ns3::PacketSocketAddress::SetPhysicalAddress(), ns3::MobilityHelper::SetPositionAllocator(), ns3::PacketSocketAddress::SetProtocol(), ns3::Socket::SetRecvCallback(), ns3::PacketSocketAddress::SetSingleDevice(), ns3::ApplicationContainer::Start(), ns3::ApplicationContainer::Stop(), UpdatePositions(), and sample-rng-plot::x.
Here is the call graph for this function:| Gnuplot2dDataset Experiment::Run | ( | const WifiHelper & | wifi, |
| const YansWifiPhyHelper & | wifiPhy, | ||
| const NqosWifiMacHelper & | wifiMac, | ||
| const YansWifiChannelHelper & | wifiChannel, | ||
| const MobilityHelper & | mobility | ||
| ) |
Definition at line 373 of file multirate.cc.
References ns3::Ipv4ListRoutingHelper::Add(), first::address, ApplicationSetup(), ns3::Ipv4AddressHelper::Assign(), AssignNeighbors(), CheckThroughput(), containerA, containerB, containerC, containerD, ns3::YansWifiChannelHelper::Create(), ns3::NodeContainer::Create(), ns3::AsciiTraceHelper::CreateFileStream(), first::devices, ns3::AsciiTraceHelperForDevice::EnableAsciiAll(), enableFlowMon, enableMobility, enablePcap, ns3::PcapHelperForDevice::EnablePcapAll(), enableRouting, enableTracing, GenerateNeighbors(), ns3::NodeContainer::Get(), GetOutputFileName(), gridSize, ns3::InternetStackHelper::Install(), ns3::WifiHelper::Install(), ns3::MobilityHelper::Install(), ns3::FlowMonitorHelper::InstallAll(), list, m_output, third::mac, third::mobility, nodeDistance, NS_LOG_DEBUG, third::phy, scenario, ns3::Seconds(), SelectSrcDest(), SendMultiDestinations(), ns3::FlowMonitorHelper::SerializeToXmlFile(), ns3::Ipv4AddressHelper::SetBase(), ns3::YansWifiPhyHelper::SetChannel(), ns3::MobilityHelper::SetMobilityModel(), ns3::MobilityHelper::SetPositionAllocator(), ns3::InternetStackHelper::SetRoutingHelper(), and totalTime.
Here is the call graph for this function:| uint32_t Experiment::Run | ( | uint32_t | param | ) |
Run a parametrized experiment.
The parameter sets either the number of nodes (if m_doNode is true) or the "a" parameter, which controls the UanMacRcGw MaxReservations attribute.
| param | The parameter value. |
Definition at line 147 of file uan-rc-example.cc.
References ns3::ListPositionAllocator::Add(), ns3::Socket::Bind(), ns3::NodeContainer::Create(), first::devices, ns3::NetDeviceContainer::Get(), ns3::PacketSocketHelper::Install(), ns3::OnOffHelper::Install(), ns3::MobilityHelper::Install(), ns3::UanHelper::Install(), m_bytesTotal, m_controlModes, m_dataModes, m_doNode, m_maxRange, m_numNodes, m_numRates, m_pktSize, m_sifs, m_simTime, m_totalRate, ns3::MakeCallback(), third::mobility, first::nodes, ReceivePacket(), ns3::Seconds(), ns3::OnOffHelper::SetAttribute(), ns3::UanHelper::SetMac(), ns3::MobilityHelper::SetMobilityModel(), ns3::UanHelper::SetPhy(), ns3::PacketSocketAddress::SetPhysicalAddress(), ns3::MobilityHelper::SetPositionAllocator(), ns3::PacketSocketAddress::SetProtocol(), ns3::Socket::SetRecvCallback(), ns3::PacketSocketAddress::SetSingleDevice(), ns3::ApplicationContainer::Start(), ns3::ApplicationContainer::Stop(), and sample-rng-plot::x.
Here is the call graph for this function:
|
private |
Sources and destinations are randomly selected such that a node may be the source for multiple destinations and a node maybe a destination for multiple sources.
Definition at line 255 of file multirate.cc.
References ApplicationSetup(), ns3::NodeContainer::Get(), ns3::RandomVariableStream::GetInteger(), ns3::NodeContainer::GetN(), ns3::ObjectBase::SetAttribute(), and totalTime.
Referenced by Run().
Here is the call graph for this function:
Here is the caller graph for this function:
|
private |
A sender node will set up a flow to each of the its neighbors in its quadrant randomly.
All the flows are exponentially distributed
Definition at line 278 of file multirate.cc.
References ApplicationSetup(), expMean, ns3::NodeContainer::Get(), ns3::Node::GetId(), ns3::NodeContainer::GetN(), ns3::UniformRandomVariable::GetValue(), ns3::ExponentialRandomVariable::GetValue(), NS_LOG_DEBUG, ns3::ObjectBase::SetAttribute(), visualizer.core::start(), and totalTime.
Referenced by Run().
Here is the call graph for this function:
Here is the caller graph for this function:Definition at line 63 of file wifi-adhoc.cc.
References ns3::Object::GetObject(), third::mobility, and ns3::MobilityModel::SetPosition().
Referenced by AdvancePosition().
Here is the call graph for this function:
Here is the caller graph for this function:Definition at line 153 of file multirate.cc.
References ns3::Socket::Bind(), ns3::MakeCallback(), port, ReceivePacket(), and ns3::Socket::SetRecvCallback().
Referenced by ApplicationSetup(), and Run().
Here is the call graph for this function:
Here is the caller graph for this function:| void Experiment::UpdatePositions | ( | NodeContainer & | nodes | ) |
Assign new random positions to a set of nodes.
New positions are randomly assigned within the bounding box.
| nodes | The nodes to reposition. |
Definition at line 106 of file uan-cw-example.cc.
References ns3::NodeContainer::Begin(), ns3::NodeContainer::End(), ns3::Object::GetObject(), ns3::UniformRandomVariable::GetValue(), m_boundary, ns3::Now(), NS_LOG_DEBUG, and ns3::MobilityModel::SetPosition().
Referenced by Run().
Here is the call graph for this function:
Here is the caller graph for this function:
|
private |
Definition at line 108 of file multirate.cc.
Referenced by CheckThroughput(), and ReceivePacket().
|
private |
Definition at line 121 of file multirate.cc.
Referenced by AssignNeighbors(), and Run().
|
private |
Definition at line 121 of file multirate.cc.
Referenced by AssignNeighbors(), and Run().
|
private |
Definition at line 121 of file multirate.cc.
Referenced by AssignNeighbors(), and Run().
|
private |
Definition at line 121 of file multirate.cc.
Referenced by AssignNeighbors(), and Run().
|
private |
Definition at line 117 of file multirate.cc.
Referenced by Run().
|
private |
Definition at line 119 of file multirate.cc.
Referenced by CommandSetup(), and Run().
|
private |
Definition at line 115 of file multirate.cc.
Referenced by Run().
|
private |
Definition at line 118 of file multirate.cc.
Referenced by CommandSetup(), and Run().
|
private |
Definition at line 116 of file multirate.cc.
Referenced by Run().
|
private |
Definition at line 105 of file multirate.cc.
Referenced by SendMultiDestinations().
|
private |
Definition at line 110 of file multirate.cc.
Referenced by AssignNeighbors(), and Run().
| std::string Experiment::m_asciitracefile |
Name for ascii trace file, default uan-cw-example.asc.
Definition at line 85 of file uan-cw-example.h.
Referenced by Run().
| uint32_t Experiment::m_avgs |
Number of topologies to test for each cw point.
Definition at line 79 of file uan-cw-example.h.
Referenced by IncrementCw(), and Run().
| std::string Experiment::m_bhCfgFile |
(Unused)
Definition at line 86 of file uan-cw-example.h.
| double Experiment::m_boundary |
Size of boundary in meters.
Definition at line 73 of file uan-cw-example.h.
Referenced by Run(), and UpdatePositions().
|
private |
Total bytes received.
Total number of bytes received in a simulation run.
Definition at line 48 of file wifi-adhoc.cc.
Referenced by AdvancePosition(), ResetData(), and Run().
| UanModesList Experiment::m_controlModes |
List of UanTxModes used for control channels.
Definition at line 62 of file uan-rc-example.h.
Referenced by CreateDualModes(), and Run().
| uint32_t Experiment::m_cwMax |
| uint32_t Experiment::m_cwMin |
| uint32_t Experiment::m_cwStep |
CW step size, default 10.
Definition at line 78 of file uan-cw-example.h.
Referenced by IncrementCw(), and Run().
| Gnuplot2dDataset Experiment::m_data |
Container for the simulation data.
Definition at line 88 of file uan-cw-example.h.
Referenced by IncrementCw(), and Run().
| UanModesList Experiment::m_dataModes |
List of UanTxModes used for data channels.
Definition at line 61 of file uan-rc-example.h.
Referenced by CreateDualModes(), and Run().
| uint32_t Experiment::m_dataRate |
| double Experiment::m_depth |
Depth of transmitting and sink nodes.
Definition at line 72 of file uan-cw-example.h.
Referenced by Run().
| bool Experiment::m_doNode |
1 for do max nodes simulation (invalidates AMin and AMax values).
Definition at line 53 of file uan-rc-example.h.
Referenced by Run().
| std::string Experiment::m_gnudatfile |
Name for GNU Plot output, default uan-cw-example.gpl.
Definition at line 84 of file uan-cw-example.h.
| std::string Experiment::m_gnuplotfile |
Filename for GnuPlot.
Definition at line 57 of file uan-rc-example.h.
| uint32_t Experiment::m_maxRange |
Maximum range between gateway and acoustic node.
Definition at line 50 of file uan-rc-example.h.
Referenced by Run().
| uint32_t Experiment::m_numNodes |
Number of transmitting nodes.
Number of nodes (invalid for m_doNode true).
Definition at line 70 of file uan-cw-example.h.
Referenced by Run().
| uint32_t Experiment::m_numRates |
Number of divided rates ( (NumberRates+1)TotalRate should be 0).
Definition at line 48 of file uan-rc-example.h.
Referenced by CreateDualModes(), CreateMode(), and Run().
|
private |
Definition at line 102 of file multirate.cc.
Referenced by AdvancePosition(), CheckThroughput(), Experiment(), and Run().
| uint32_t Experiment::m_packetSize |
Generated packet size in bytes.
Definition at line 74 of file uan-cw-example.h.
Referenced by Run().
| uint32_t Experiment::m_pktSize |
|
private |
Definition at line 52 of file wifi-clear-channel-cmu.cc.
| Time Experiment::m_sifs |
| uint32_t Experiment::m_simMax |
Maximum parameter to test.
Definition at line 46 of file uan-rc-example.h.
| uint32_t Experiment::m_simMin |
Minimum parameter to test.
Definition at line 45 of file uan-rc-example.h.
| uint32_t Experiment::m_simStep |
Amount to increment param per trial.
Definition at line 47 of file uan-rc-example.h.
| Time Experiment::m_simTime |
Simulation run time, default 1000 s.
Simulation time per trial.
Definition at line 82 of file uan-cw-example.h.
Referenced by ResetData(), and Run().
| Time Experiment::m_slotTime |
| std::vector<double> Experiment::m_throughputs |
Throughput for each run.
Definition at line 89 of file uan-cw-example.h.
Referenced by IncrementCw(), and ResetData().
| uint32_t Experiment::m_totalRate |
Total channel capacity.
Definition at line 49 of file uan-rc-example.h.
Referenced by CreateMode(), and Run().
|
private |
Definition at line 111 of file multirate.cc.
Referenced by Run().
|
private |
Definition at line 122 of file multirate.cc.
Referenced by CommandSetup().
|
private |
Definition at line 109 of file multirate.cc.
Referenced by ApplicationSetup(), and CommandSetup().
|
private |
Definition at line 112 of file multirate.cc.
Referenced by ApplicationSetup(), and SetupPacketReceive().
|
private |
Definition at line 122 of file multirate.cc.
Referenced by CommandSetup().
|
private |
Definition at line 122 of file multirate.cc.
Referenced by CommandSetup().
|
private |
Definition at line 106 of file multirate.cc.
Referenced by CheckThroughput(), and CommandSetup().
|
private |
Definition at line 113 of file multirate.cc.
Referenced by CommandSetup(), and Run().
|
private |
Definition at line 104 of file multirate.cc.
Referenced by CommandSetup(), Run(), SelectSrcDest(), and SendMultiDestinations().