A Discrete-Event Network Simulator
API
ns3::Ipv6QueueDiscItem Class Reference

Ipv6QueueDiscItem is a subclass of QueueDiscItem which stores IPv6 packets. More...

#include "ipv6-queue-disc-item.h"

+ Inheritance diagram for ns3::Ipv6QueueDiscItem:
+ Collaboration diagram for ns3::Ipv6QueueDiscItem:

Public Member Functions

 Ipv6QueueDiscItem (Ptr< Packet > p, const Address &addr, uint16_t protocol, const Ipv6Header &header)
 Create an IPv6 queue disc item containing an IPv6 packet. More...
 
virtual ~Ipv6QueueDiscItem ()
 
virtual void AddHeader (void)
 Add the header to the packet. More...
 
const Ipv6HeaderGetHeader (void) const
 
virtual uint32_t GetPacketSize (void) const
 
virtual void Print (std::ostream &os) const
 Print the item contents. More...
 
- Public Member Functions inherited from ns3::QueueDiscItem
 QueueDiscItem (Ptr< Packet > p, const Address &addr, uint16_t protocol)
 Create a queue disc item. More...
 
virtual ~QueueDiscItem ()
 
Address GetAddress (void) const
 Get the MAC address included in this item. More...
 
uint16_t GetProtocol (void) const
 Get the L3 protocol included in this item. More...
 
uint8_t GetTxQueueIndex (void) const
 Get the transmission queue index included in this item. More...
 
void SetTxQueueIndex (uint8_t txq)
 Set the transmission queue index to store in this item. More...
 
- Public Member Functions inherited from ns3::QueueItem
 QueueItem (Ptr< Packet > p)
 Create a queue item containing a packet. More...
 
virtual ~QueueItem ()
 
Ptr< PacketGetPacket (void) const
 
- Public Member Functions inherited from ns3::SimpleRefCount< QueueItem >
 SimpleRefCount ()
 Constructor. More...
 
 SimpleRefCount (const SimpleRefCount &o)
 Copy constructor. More...
 
uint32_t GetReferenceCount (void) const
 Get the reference count of the object. More...
 
SimpleRefCountoperator= (const SimpleRefCount &o)
 Assignment. More...
 
void Ref (void) const
 Increment the reference count. More...
 
void Unref (void) const
 Decrement the reference count. More...
 

Private Member Functions

 Ipv6QueueDiscItem ()
 Default constructor. More...
 
 Ipv6QueueDiscItem (const Ipv6QueueDiscItem &)
 Copy constructor. More...
 
Ipv6QueueDiscItemoperator= (const Ipv6QueueDiscItem &)
 Assignment operator. More...
 

Private Attributes

Ipv6Header m_header
 
bool m_headerAdded
 

Additional Inherited Members

- Public Types inherited from ns3::QueueItem
typedef void(* TracedCallback) (Ptr< const QueueItem > item)
 TracedCallback signature for Ptr<QueueItem> More...
 
- Static Public Member Functions inherited from ns3::SimpleRefCount< QueueItem >
static void Cleanup (void)
 Noop. More...
 

Detailed Description

Ipv6QueueDiscItem is a subclass of QueueDiscItem which stores IPv6 packets.

Header and payload are kept separate to allow the queue disc to manipulate the header, which is added to the packet when the packet is dequeued.

Definition at line 38 of file ipv6-queue-disc-item.h.

Constructor & Destructor Documentation

ns3::Ipv6QueueDiscItem::Ipv6QueueDiscItem ( Ptr< Packet p,
const Address addr,
uint16_t  protocol,
const Ipv6Header header 
)

Create an IPv6 queue disc item containing an IPv6 packet.

Parameters
pthe packet included in the created item.
addrthe destination MAC address
protocolthe protocol number
headerthe IPv6 header

Definition at line 26 of file ipv6-queue-disc-item.cc.

ns3::Ipv6QueueDiscItem::~Ipv6QueueDiscItem ( )
virtual

Definition at line 34 of file ipv6-queue-disc-item.cc.

References NS_LOG_FUNCTION.

ns3::Ipv6QueueDiscItem::Ipv6QueueDiscItem ( )
private

Default constructor.

Defined and unimplemented to avoid misuse

ns3::Ipv6QueueDiscItem::Ipv6QueueDiscItem ( const Ipv6QueueDiscItem )
private

Copy constructor.

Defined and unimplemented to avoid misuse

Member Function Documentation

void ns3::Ipv6QueueDiscItem::AddHeader ( void  )
virtual

Add the header to the packet.

Implements ns3::QueueDiscItem.

Definition at line 57 of file ipv6-queue-disc-item.cc.

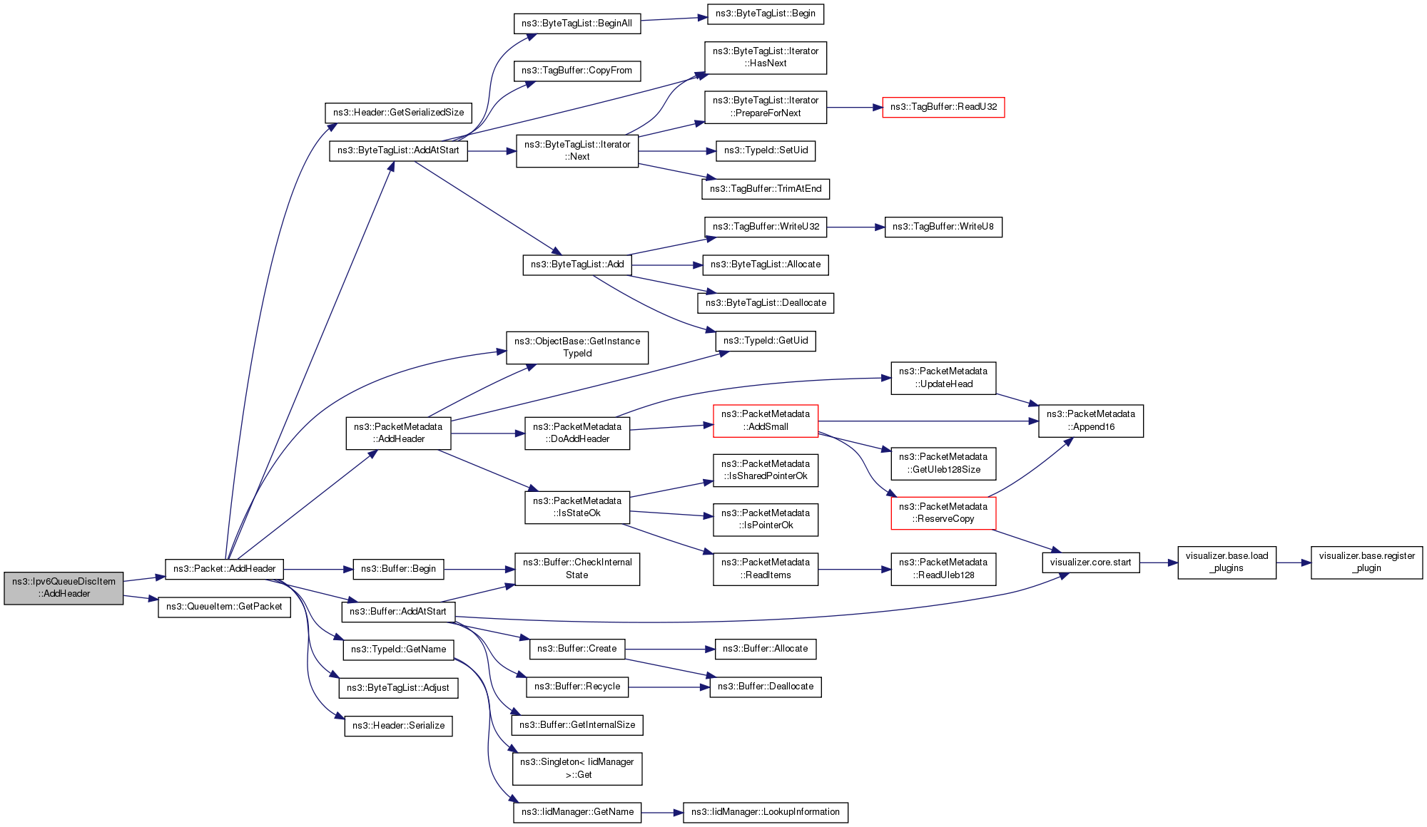
References ns3::Packet::AddHeader(), ns3::QueueItem::GetPacket(), m_header, m_headerAdded, NS_ASSERT, NS_ASSERT_MSG, and NS_LOG_FUNCTION.

+ Here is the call graph for this function:

const Ipv6Header & ns3::Ipv6QueueDiscItem::GetHeader ( void  ) const
Returns
the header stored in this item..

Definition at line 52 of file ipv6-queue-disc-item.cc.

References m_header.

uint32_t ns3::Ipv6QueueDiscItem::GetPacketSize ( void  ) const
virtual
Returns
the correct packet size (header plus payload).

Reimplemented from ns3::QueueItem.

Definition at line 39 of file ipv6-queue-disc-item.cc.

References ns3::QueueItem::GetPacket(), ns3::Ipv6Header::GetSerializedSize(), ns3::Packet::GetSize(), m_header, m_headerAdded, and NS_ASSERT.

+ Here is the call graph for this function:

Ipv6QueueDiscItem& ns3::Ipv6QueueDiscItem::operator= ( const Ipv6QueueDiscItem )
private

Assignment operator.

Defined and unimplemented to avoid misuse

Returns
void ns3::Ipv6QueueDiscItem::Print ( std::ostream &  os) const
virtual

Print the item contents.

Parameters
osoutput stream in which the data should be printed.

Reimplemented from ns3::QueueDiscItem.

Definition at line 69 of file ipv6-queue-disc-item.cc.

References ns3::QueueDiscItem::GetAddress(), ns3::QueueItem::GetPacket(), ns3::QueueDiscItem::GetProtocol(), ns3::QueueDiscItem::GetTxQueueIndex(), m_header, and m_headerAdded.

+ Here is the call graph for this function:

Member Data Documentation

Ipv6Header ns3::Ipv6QueueDiscItem::m_header
private

Definition at line 93 of file ipv6-queue-disc-item.h.

Referenced by AddHeader(), GetHeader(), GetPacketSize(), and Print().

bool ns3::Ipv6QueueDiscItem::m_headerAdded
private

Definition at line 94 of file ipv6-queue-disc-item.h.

Referenced by AddHeader(), GetPacketSize(), and Print().


The documentation for this class was generated from the following files: