FLAME protocol regression test of three stations: More...
#include "flame-regression.h"
Inheritance diagram for FlameRegressionTest:
Collaboration diagram for FlameRegressionTest:Public Member Functions | |
| FlameRegressionTest () | |
| virtual | ~FlameRegressionTest () |
| void | CheckResults () |
| virtual void | DoRun () |
| Implementation to actually run this TestCase. More... | |
Public Member Functions inherited from ns3::TestCase | |
| virtual | ~TestCase () |
| Destructor. More... | |
| std::string | GetName (void) const |
Private Member Functions | |
| void | CreateDevices () |
| void | CreateNodes () |
| void | HandleReadClient (Ptr< Socket > socket) |
| Handle a packet reception. More... | |
| void | HandleReadServer (Ptr< Socket > socket) |
| Handle a packet reception. More... | |
| void | InstallApplications () |
| void | SendData (Ptr< Socket > socket) |
| Send data. More... | |
Private Attributes | |
| Ptr< Socket > | m_clientSocket |
| Client-side socket. More... | |
| Ipv4InterfaceContainer | m_interfaces |
| Needed to install applications. More... | |
| NodeContainer * | m_nodes |
| uint32_t | m_sentPktsCounter |
| Ptr< Socket > | m_serverSocket |
| Server-side socket. More... | |
| Time | m_time |
| Simulation time. More... | |
Additional Inherited Members | |
Public Types inherited from ns3::TestCase | |
| enum | TestDuration { QUICK = 1, EXTENSIVE = 2, TAKES_FOREVER = 3 } |
| How long the test takes to execute. More... | |
Protected Member Functions inherited from ns3::TestCase | |
| TestCase (std::string name) | |
| Constructor. More... | |
| void | AddTestCase (TestCase *testCase, enum TestDuration duration) |
| Add an individual child TestCase to this test suite. More... | |
| TestCase * | GetParent () const |
| Get the parent of this TestCsse. More... | |
| bool | IsStatusFailure (void) const |
| Check if any tests failed. More... | |
| bool | IsStatusSuccess (void) const |
| Check if all tests passed. More... | |
| void | SetDataDir (std::string directory) |
| Set the data directory where reference trace files can be found. More... | |
| void | ReportTestFailure (std::string cond, std::string actual, std::string limit, std::string message, std::string file, int32_t line) |
| Log the failure of this TestCase. More... | |
| bool | MustAssertOnFailure (void) const |
| Check if this run should assert on failure. More... | |
| bool | MustContinueOnFailure (void) const |
| Check if this run should continue on failure. More... | |
| std::string | CreateDataDirFilename (std::string filename) |
| Construct the full path to a file in the data directory. More... | |
| std::string | CreateTempDirFilename (std::string filename) |
| Construct the full path to a file in a temporary directory. More... | |
FLAME protocol regression test of three stations:
* <-----------|-----------> Broadcast frame * |----------->| Unicast frame * Source Destination * <-----------|----------->| | ARP request * |<-----------|----------->| ARP request * | |<-----------| ARP reply * |<-----------| | ARP reply * |----------->| | Data * | |----------->| Data * | |<-----------|-----------> PATH_UPDATE (no broadcast was sent) * |<-----------|----------->| PATH_UPDATE * <-----------|----------->| | PATH_UPDATE * | |<-----------|-----------> ARP request * |<-----------|----------->| ARP request * <-----------|----------->| | ARP request * |----------->| | ARP reply * | |----------->| ARP reply * | |<-----------| Data * |<-----------| | Data * |............|............| * After five seconds data is transmitted again as * broadcast, and PATH_UPDATE is sent *
Definition at line 56 of file flame-regression.h.
| FlameRegressionTest::FlameRegressionTest | ( | ) |
Definition at line 44 of file flame-regression.cc.
|
virtual |
Definition at line 51 of file flame-regression.cc.
References m_nodes.
| void FlameRegressionTest::CheckResults | ( | ) |
Definition at line 143 of file flame-regression.cc.
References NS_PCAP_TEST_EXPECT_EQ, and PREFIX.
Referenced by DoRun().
Here is the caller graph for this function:
|
private |
Definition at line 92 of file flame-regression.cc.
References first::address, ns3::Ipv4AddressHelper::Assign(), ns3::YansWifiChannelHelper::AssignStreams(), ns3::MeshHelper::AssignStreams(), ns3::InternetStackHelper::AssignStreams(), ns3::YansWifiChannelHelper::Create(), ns3::TestCase::CreateTempDirFilename(), ns3::PcapHelperForDevice::EnablePcapAll(), ns3::NetDeviceContainer::GetN(), ns3::InternetStackHelper::Install(), ns3::MeshHelper::Install(), m_interfaces, m_nodes, NS_TEST_ASSERT_MSG_EQ, PREFIX, ns3::Seconds(), ns3::Ipv4AddressHelper::SetBase(), ns3::YansWifiPhyHelper::SetChannel(), ns3::WifiPhyHelper::SetErrorRateModel(), ns3::MeshHelper::SetMacType(), ns3::MeshHelper::SetNumberOfInterfaces(), and ns3::MeshHelper::SetStackInstaller().
Referenced by DoRun().
Here is the call graph for this function:
Here is the caller graph for this function:
|
private |
Definition at line 75 of file flame-regression.cc.
References ns3::NodeContainer::Create(), ns3::MobilityHelper::Install(), m_nodes, third::mobility, ns3::MobilityHelper::SetMobilityModel(), and ns3::MobilityHelper::SetPositionAllocator().
Referenced by DoRun().
Here is the call graph for this function:
Here is the caller graph for this function:
|
virtual |
Implementation to actually run this TestCase.
Subclasses should override this method to conduct their tests.
Implements ns3::TestCase.
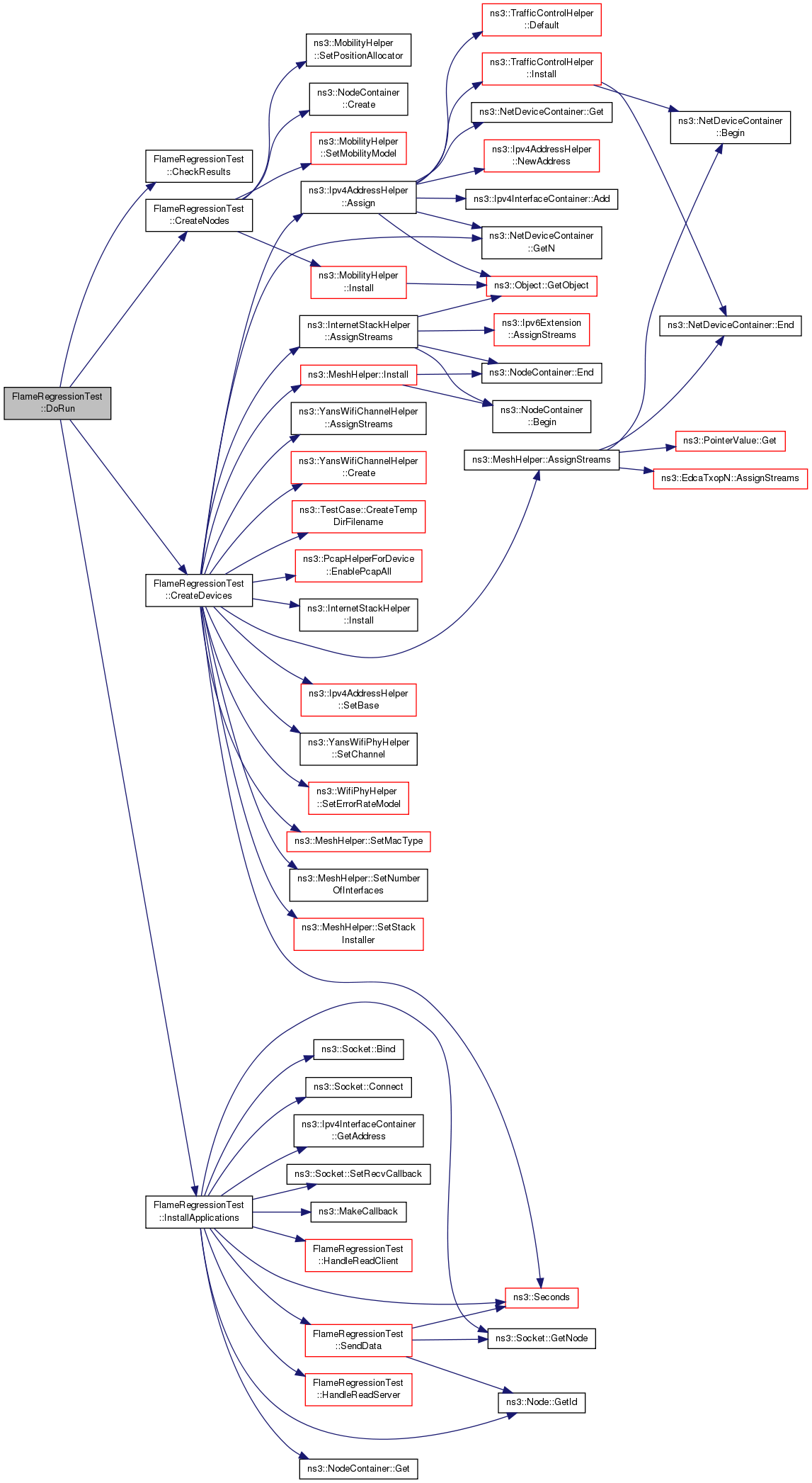
Definition at line 57 of file flame-regression.cc.
References CheckResults(), CreateDevices(), CreateNodes(), InstallApplications(), m_nodes, and m_time.
Here is the call graph for this function:Handle a packet reception.
This function is called by lower layers.
| socket | the socket the packet was received to. |
Definition at line 178 of file flame-regression.cc.
References ns3::Socket::RecvFrom().
Referenced by InstallApplications().
Here is the call graph for this function:
Here is the caller graph for this function:Handle a packet reception.
This function is called by lower layers.
| socket | the socket the packet was received to. |
Definition at line 164 of file flame-regression.cc.
References ns3::Socket::RecvFrom(), ns3::Packet::RemoveAllByteTags(), ns3::Packet::RemoveAllPacketTags(), and ns3::Socket::SendTo().
Referenced by InstallApplications().
Here is the call graph for this function:
Here is the caller graph for this function:
|
private |
Definition at line 126 of file flame-regression.cc.
References ns3::Socket::Bind(), ns3::Socket::Connect(), ns3::NodeContainer::Get(), ns3::Ipv4InterfaceContainer::GetAddress(), ns3::Node::GetId(), ns3::Socket::GetNode(), HandleReadClient(), HandleReadServer(), m_clientSocket, m_interfaces, m_nodes, m_serverSocket, ns3::MakeCallback(), ns3::Seconds(), SendData(), and ns3::Socket::SetRecvCallback().
Referenced by DoRun().
Here is the call graph for this function:
Here is the caller graph for this function:Send data.
| socket | the sending socket |
Definition at line 152 of file flame-regression.cc.
References ns3::Node::GetId(), ns3::Socket::GetNode(), m_sentPktsCounter, m_time, ns3::Now(), ns3::Seconds(), and ns3::Socket::Send().
Referenced by InstallApplications().
Here is the call graph for this function:
Here is the caller graph for this function:Client-side socket.
Definition at line 80 of file flame-regression.h.
Referenced by InstallApplications().
|
private |
Needed to install applications.
Definition at line 71 of file flame-regression.h.
Referenced by CreateDevices(), and InstallApplications().
|
private |
Definition at line 67 of file flame-regression.h.
Referenced by CreateDevices(), CreateNodes(), DoRun(), InstallApplications(), and ~FlameRegressionTest().
|
private |
Definition at line 83 of file flame-regression.h.
Referenced by SendData().
Server-side socket.
Definition at line 78 of file flame-regression.h.
Referenced by InstallApplications().
|
private |
Simulation time.
Definition at line 69 of file flame-regression.h.
Referenced by DoRun(), and SendData().