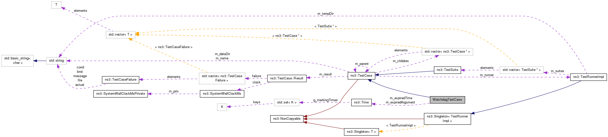
 Inheritance diagram for WatchdogTestCase:
 Inheritance diagram for WatchdogTestCase: Collaboration diagram for WatchdogTestCase:
 Collaboration diagram for WatchdogTestCase:| Public Member Functions | |
| WatchdogTestCase () | |
| virtual void | DoRun (void) | 
| Implementation to actually run this TestCase.  More... | |
| void | Expire (Time expected) | 
|  Public Member Functions inherited from ns3::TestCase | |
| virtual | ~TestCase () | 
| Destructor.  More... | |
| std::string | GetName (void) const | 
| Public Attributes | |
| bool | m_expired | 
| Time | m_expiredArgument | 
| Time | m_expiredTime | 
| Additional Inherited Members | |
|  Public Types inherited from ns3::TestCase | |
| enum | TestDuration { QUICK = 1, EXTENSIVE = 2, TAKES_FOREVER = 3 } | 
| How long the test takes to execute.  More... | |
|  Protected Member Functions inherited from ns3::TestCase | |
| TestCase (std::string name) | |
| Constructor.  More... | |
| void | AddTestCase (TestCase *testCase, enum TestDuration duration) | 
| Add an individual child TestCase to this test suite.  More... | |
| TestCase * | GetParent () const | 
| Get the parent of this TestCsse.  More... | |
| bool | IsStatusFailure (void) const | 
| Check if any tests failed.  More... | |
| bool | IsStatusSuccess (void) const | 
| Check if all tests passed.  More... | |
| void | SetDataDir (std::string directory) | 
| Set the data directory where reference trace files can be found.  More... | |
| void | ReportTestFailure (std::string cond, std::string actual, std::string limit, std::string message, std::string file, int32_t line) | 
| Log the failure of this TestCase.  More... | |
| bool | MustAssertOnFailure (void) const | 
| Check if this run should assert on failure.  More... | |
| bool | MustContinueOnFailure (void) const | 
| Check if this run should continue on failure.  More... | |
| std::string | CreateDataDirFilename (std::string filename) | 
| Construct the full path to a file in the data directory.  More... | |
| std::string | CreateTempDirFilename (std::string filename) | 
| Construct the full path to a file in a temporary directory.  More... | |
Definition at line 25 of file watchdog-test-suite.cc.
| WatchdogTestCase::WatchdogTestCase | ( | ) | 
Definition at line 36 of file watchdog-test-suite.cc.
| 
 | virtual | 
Implementation to actually run this TestCase.
Subclasses should override this method to conduct their tests.
Implements ns3::TestCase.
Definition at line 50 of file watchdog-test-suite.cc.
References Expire(), m_expired, m_expiredArgument, m_expiredTime, ns3::MicroSeconds(), NS_TEST_ASSERT_MSG_EQ, ns3::Watchdog::Ping(), ns3::Seconds(), ns3::Watchdog::SetArguments(), and ns3::Watchdog::SetFunction().
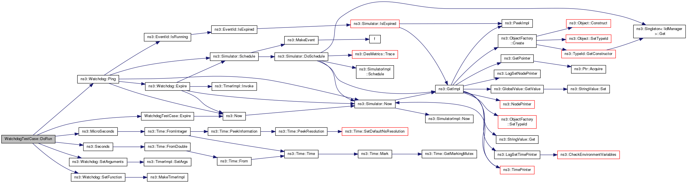
 Here is the call graph for this function:
 Here is the call graph for this function:| void WatchdogTestCase::Expire | ( | Time | expected | ) | 
Definition at line 42 of file watchdog-test-suite.cc.
References m_expired, m_expiredArgument, m_expiredTime, and ns3::Now().
Referenced by DoRun().
 Here is the call graph for this function:
 Here is the call graph for this function: Here is the caller graph for this function:
 Here is the caller graph for this function:| bool WatchdogTestCase::m_expired | 
Definition at line 31 of file watchdog-test-suite.cc.
| Time WatchdogTestCase::m_expiredArgument | 
Definition at line 33 of file watchdog-test-suite.cc.
| Time WatchdogTestCase::m_expiredTime | 
Definition at line 32 of file watchdog-test-suite.cc.