Nix-vector routing protocol. More...
#include "ipv4-nix-vector-routing.h"
 Inheritance diagram for ns3::Ipv4NixVectorRouting:
 Inheritance diagram for ns3::Ipv4NixVectorRouting: Collaboration diagram for ns3::Ipv4NixVectorRouting:
 Collaboration diagram for ns3::Ipv4NixVectorRouting:| Public Member Functions | |
| Ipv4NixVectorRouting () | |
| ~Ipv4NixVectorRouting () | |
| void | FlushGlobalNixRoutingCache (void) const | 
| Called when run-time link topology change occurs which iterates through the node list and flushes any nix vector caches.  More... | |
| void | SetNode (Ptr< Node > node) | 
| Set the Node pointer of the node for which this routing protocol is to be placed.  More... | |
|  Public Member Functions inherited from ns3::Object | |
| Object () | |
| Constructor.  More... | |
| virtual | ~Object () | 
| Destructor.  More... | |
| void | AggregateObject (Ptr< Object > other) | 
| Aggregate two Objects together.  More... | |
| void | Dispose (void) | 
| Dispose of this Object.  More... | |
| AggregateIterator | GetAggregateIterator (void) const | 
| Get an iterator to the Objects aggregated to this one.  More... | |
| virtual TypeId | GetInstanceTypeId (void) const | 
| Implement the GetInstanceTypeId method defined in ObjectBase.  More... | |
| template<typename T > | |
| Ptr< T > | GetObject (void) const | 
| Get a pointer to the requested aggregated Object.  More... | |
| template<typename T > | |
| Ptr< T > | GetObject (TypeId tid) const | 
| Get a pointer to the requested aggregated Object by TypeId.  More... | |
| void | Initialize (void) | 
| Invoke DoInitialize on all Objects aggregated to this one.  More... | |
| bool | IsInitialized (void) const | 
| Check if the object has been initialized.  More... | |
|  Public Member Functions inherited from ns3::SimpleRefCount< Object, ObjectBase, ObjectDeleter > | |
| SimpleRefCount () | |
| Constructor.  More... | |
| SimpleRefCount (const SimpleRefCount &o) | |
| Copy constructor.  More... | |
| uint32_t | GetReferenceCount (void) const | 
| Get the reference count of the object.  More... | |
| SimpleRefCount & | operator= (const SimpleRefCount &o) | 
| Assignment.  More... | |
| void | Ref (void) const | 
| Increment the reference count.  More... | |
| void | Unref (void) const | 
| Decrement the reference count.  More... | |
|  Public Member Functions inherited from ns3::ObjectBase | |
| virtual | ~ObjectBase () | 
| Virtual destructor.  More... | |
| void | GetAttribute (std::string name, AttributeValue &value) const | 
| Get the value of an attribute, raising fatal errors if unsuccessful.  More... | |
| bool | GetAttributeFailSafe (std::string name, AttributeValue &value) const | 
| Get the value of an attribute without raising erros.  More... | |
| void | SetAttribute (std::string name, const AttributeValue &value) | 
| Set a single attribute, raising fatal errors if unsuccessful.  More... | |
| bool | SetAttributeFailSafe (std::string name, const AttributeValue &value) | 
| Set a single attribute without raising errors.  More... | |
| bool | TraceConnect (std::string name, std::string context, const CallbackBase &cb) | 
| Connect a TraceSource to a Callback with a context.  More... | |
| bool | TraceConnectWithoutContext (std::string name, const CallbackBase &cb) | 
| Connect a TraceSource to a Callback without a context.  More... | |
| bool | TraceDisconnect (std::string name, std::string context, const CallbackBase &cb) | 
| Disconnect from a TraceSource a Callback previously connected with a context.  More... | |
| bool | TraceDisconnectWithoutContext (std::string name, const CallbackBase &cb) | 
| Disconnect from a TraceSource a Callback previously connected without a context.  More... | |
| Static Public Member Functions | |
| static TypeId | GetTypeId (void) | 
| The Interface ID of the Global Router interface.  More... | |
|  Static Public Member Functions inherited from ns3::Ipv4RoutingProtocol | |
| static TypeId | GetTypeId (void) | 
| Get the type ID.  More... | |
|  Static Public Member Functions inherited from ns3::Object | |
| static TypeId | GetTypeId (void) | 
| Register this type.  More... | |
|  Static Public Member Functions inherited from ns3::SimpleRefCount< Object, ObjectBase, ObjectDeleter > | |
| static void | Cleanup (void) | 
| Noop.  More... | |
|  Static Public Member Functions inherited from ns3::ObjectBase | |
| static TypeId | GetTypeId (void) | 
| Get the type ID.  More... | |
| Private Member Functions | |
| bool | BFS (uint32_t numberOfNodes, Ptr< Node > source, Ptr< Node > dest, std::vector< Ptr< Node > > &parentVector, Ptr< NetDevice > oif) | 
| bool | BuildNixVector (const std::vector< Ptr< Node > > &parentVector, uint32_t source, uint32_t dest, Ptr< NixVector > nixVector) | 
| bool | BuildNixVectorLocal (Ptr< NixVector > nixVector) | 
| void | CheckCacheStateAndFlush (void) const | 
| void | DoDispose (void) | 
| Destructor implementation.  More... | |
| uint32_t | FindNetDeviceForNixIndex (uint32_t nodeIndex, Ipv4Address &gatewayIp) | 
| uint32_t | FindTotalNeighbors (void) | 
| void | FlushIpv4RouteCache (void) const | 
| void | FlushNixCache (void) const | 
| void | GetAdjacentNetDevices (Ptr< NetDevice >, Ptr< Channel >, NetDeviceContainer &) | 
| Ptr< Ipv4Route > | GetIpv4RouteInCache (Ipv4Address) | 
| Ptr< NixVector > | GetNixVector (Ptr< Node >, Ipv4Address, Ptr< NetDevice >) | 
| Ptr< NixVector > | GetNixVectorInCache (Ipv4Address) | 
| Ptr< Node > | GetNodeByIp (Ipv4Address) | 
| Ptr< BridgeNetDevice > | NetDeviceIsBridged (Ptr< NetDevice > nd) const | 
| virtual void | NotifyAddAddress (uint32_t interface, Ipv4InterfaceAddress address) | 
| virtual void | NotifyInterfaceDown (uint32_t interface) | 
| virtual void | NotifyInterfaceUp (uint32_t interface) | 
| virtual void | NotifyRemoveAddress (uint32_t interface, Ipv4InterfaceAddress address) | 
| virtual void | PrintRoutingTable (Ptr< OutputStreamWrapper > stream) const | 
| Print the Routing Table entries.  More... | |
| void | ResetTotalNeighbors (void) | 
| virtual bool | RouteInput (Ptr< const Packet > p, const Ipv4Header &header, Ptr< const NetDevice > idev, UnicastForwardCallback ucb, MulticastForwardCallback mcb, LocalDeliverCallback lcb, ErrorCallback ecb) | 
| Route an input packet (to be forwarded or locally delivered)  More... | |
| virtual Ptr< Ipv4Route > | RouteOutput (Ptr< Packet > p, const Ipv4Header &header, Ptr< NetDevice > oif, Socket::SocketErrno &sockerr) | 
| Query routing cache for an existing route, for an outbound packet.  More... | |
| virtual void | SetIpv4 (Ptr< Ipv4 > ipv4) | 
| Private Attributes | |
| Ptr< Ipv4 > | m_ipv4 | 
| Ipv4RouteMap_t | m_ipv4RouteCache | 
| NixMap_t | m_nixCache | 
| Ptr< Node > | m_node | 
| uint32_t | m_totalNeighbors | 
| Static Private Attributes | |
| static bool | g_isCacheDirty = false | 
| Additional Inherited Members | |
|  Public Types inherited from ns3::Ipv4RoutingProtocol | |
| typedef Callback< void, Ptr< const Packet >, const Ipv4Header &, Socket::SocketErrno > | ErrorCallback | 
| Callback for routing errors (e.g., no route found)  More... | |
| typedef Callback< void, Ptr< const Packet >, const Ipv4Header &, uint32_t > | LocalDeliverCallback | 
| Callback for packets to be locally delivered.  More... | |
| typedef Callback< void, Ptr< Ipv4MulticastRoute >, Ptr< const Packet >, const Ipv4Header & > | MulticastForwardCallback | 
| Callback for multicast packets to be forwarded.  More... | |
| typedef Callback< void, Ptr< Ipv4Route >, Ptr< const Packet >, const Ipv4Header & > | UnicastForwardCallback | 
| Callback for unicast packets to be forwarded.  More... | |
|  Protected Member Functions inherited from ns3::Object | |
| Object (const Object &o) | |
| Copy an Object.  More... | |
| virtual void | DoInitialize (void) | 
| Initialize() implementation.  More... | |
| virtual void | NotifyNewAggregate (void) | 
| Notify all Objects aggregated to this one of a new Object being aggregated.  More... | |
|  Protected Member Functions inherited from ns3::ObjectBase | |
| void | ConstructSelf (const AttributeConstructionList &attributes) | 
| Complete construction of ObjectBase; invoked by derived classes.  More... | |
| virtual void | NotifyConstructionCompleted (void) | 
| Notifier called once the ObjectBase is fully constructed.  More... | |
|  Related Functions inherited from ns3::ObjectBase | |
| static TypeId | GetObjectIid (void) | 
| Ensure the TypeId for ObjectBase gets fully configured to anchor the inheritance tree properly.  More... | |
Nix-vector routing protocol.
ns3::Ipv4NixVectorRouting is accessible through the following paths with Config::Set and Config::Connect:
No Attributes are defined for this type.
 No TraceSources are defined for this type.
 Size of this type is 152 bytes (on a 64-bit architecture). 
Definition at line 52 of file ipv4-nix-vector-routing.h.
| ns3::Ipv4NixVectorRouting::Ipv4NixVectorRouting | ( | ) | 
Definition at line 50 of file ipv4-nix-vector-routing.cc.
References NS_LOG_FUNCTION_NOARGS.
| ns3::Ipv4NixVectorRouting::~Ipv4NixVectorRouting | ( | ) | 
Definition at line 56 of file ipv4-nix-vector-routing.cc.
References NS_LOG_FUNCTION_NOARGS.
| 
 | private | 
Definition at line 774 of file ipv4-nix-vector-routing.cc.
References ns3::NetDeviceContainer::Begin(), third::channel, ns3::NetDeviceContainer::End(), GetAdjacentNetDevices(), ns3::Node::GetDevice(), ns3::Node::GetId(), ns3::Node::GetNDevices(), ns3::Object::GetObject(), NS_LOG_FUNCTION_NOARGS, and NS_LOG_LOGIC.
Referenced by GetNixVector().
 Here is the call graph for this function:
 Here is the call graph for this function: Here is the caller graph for this function:
 Here is the caller graph for this function:| 
 | private | 
Definition at line 233 of file ipv4-nix-vector-routing.cc.
References ns3::NixVector::AddNeighborIndex(), ns3::NetDeviceContainer::Begin(), ns3::NixVector::BitCount(), third::channel, ns3::NetDeviceContainer::End(), GetAdjacentNetDevices(), ns3::Node::GetDevice(), ns3::Node::GetId(), ns3::NetDeviceContainer::GetN(), ns3::Node::GetNDevices(), NS_LOG_FUNCTION_NOARGS, and NS_LOG_LOGIC.
Referenced by GetNixVector().
 Here is the call graph for this function:
 Here is the call graph for this function: Here is the caller graph for this function:
 Here is the caller graph for this function:Definition at line 206 of file ipv4-nix-vector-routing.cc.
References ns3::NixVector::AddNeighborIndex(), ns3::NixVector::BitCount(), ns3::Node::GetDevice(), ns3::Node::GetId(), ns3::Ipv4InterfaceAddress::GetLocal(), ns3::Node::GetNDevices(), m_ipv4, m_node, NS_LOG_FUNCTION_NOARGS, and NS_LOG_LOGIC.
 Here is the call graph for this function:
 Here is the call graph for this function:| 
 | private | 
Definition at line 922 of file ipv4-nix-vector-routing.cc.
References FlushGlobalNixRoutingCache(), and g_isCacheDirty.
Referenced by GetIpv4RouteInCache(), GetNixVectorInCache(), PrintRoutingTable(), RouteInput(), and RouteOutput().
 Here is the call graph for this function:
 Here is the call graph for this function: Here is the caller graph for this function:
 Here is the caller graph for this function:| 
 | privatevirtual | 
Destructor implementation.
This method is called by Dispose() or by the Object's destructor, whichever comes first.
Subclasses are expected to implement their real destruction code in an overriden version of this method and chain up to their parent's implementation once they are done. i.e, for simplicity, the destructor of every subclass should be empty and its content should be moved to the associated DoDispose() method.
It is safe to call GetObject() from within this method.
Reimplemented from ns3::Object.
Definition at line 72 of file ipv4-nix-vector-routing.cc.
References ns3::Object::DoDispose(), m_ipv4, m_node, and NS_LOG_FUNCTION_NOARGS.
 Here is the call graph for this function:
 Here is the call graph for this function:| 
 | private | 
Definition at line 445 of file ipv4-nix-vector-routing.cc.
References third::channel, ns3::NetDeviceContainer::Get(), GetAdjacentNetDevices(), ns3::Node::GetDevice(), ns3::Ipv4InterfaceAddress::GetLocal(), ns3::NetDeviceContainer::GetN(), ns3::Node::GetNDevices(), ns3::Object::GetObject(), and m_node.
Referenced by RouteInput(), and RouteOutput().
 Here is the call graph for this function:
 Here is the call graph for this function: Here is the caller graph for this function:
 Here is the caller graph for this function:| 
 | private | 
Definition at line 374 of file ipv4-nix-vector-routing.cc.
References third::channel, GetAdjacentNetDevices(), ns3::Node::GetDevice(), ns3::NetDeviceContainer::GetN(), ns3::Node::GetNDevices(), and m_node.
Referenced by RouteInput(), and RouteOutput().
 Here is the call graph for this function:
 Here is the call graph for this function: Here is the caller graph for this function:
 Here is the caller graph for this function:| void ns3::Ipv4NixVectorRouting::FlushGlobalNixRoutingCache | ( | void | ) | const | 
Called when run-time link topology change occurs which iterates through the node list and flushes any nix vector caches.
const is used here due to need to potentially flush the cache in const methods such as PrintRoutingTable. Caches are stored in mutable variables and flushed in const methods. Definition at line 92 of file ipv4-nix-vector-routing.cc.
References ns3::NodeList::Begin(), ns3::NodeList::End(), ns3::Object::GetObject(), NS_LOG_FUNCTION_NOARGS, and NS_LOG_LOGIC.
Referenced by CheckCacheStateAndFlush().
 Here is the call graph for this function:
 Here is the call graph for this function: Here is the caller graph for this function:
 Here is the caller graph for this function:| 
 | private | 
Definition at line 118 of file ipv4-nix-vector-routing.cc.
References m_ipv4RouteCache, and NS_LOG_FUNCTION_NOARGS.
| 
 | private | 
Definition at line 111 of file ipv4-nix-vector-routing.cc.
References m_nixCache, and NS_LOG_FUNCTION_NOARGS.
| 
 | private | 
Definition at line 306 of file ipv4-nix-vector-routing.cc.
References ns3::NetDeviceContainer::Add(), NetDeviceIsBridged(), NS_LOG_FUNCTION_NOARGS, and NS_LOG_LOGIC.
Referenced by BFS(), BuildNixVector(), FindNetDeviceForNixIndex(), and FindTotalNeighbors().
 Here is the call graph for this function:
 Here is the call graph for this function: Here is the caller graph for this function:
 Here is the caller graph for this function:| 
 | private | 
Definition at line 188 of file ipv4-nix-vector-routing.cc.
References CheckCacheStateAndFlush(), m_ipv4RouteCache, NS_LOG_FUNCTION_NOARGS, and NS_LOG_LOGIC.
Referenced by RouteInput(), and RouteOutput().
 Here is the call graph for this function:
 Here is the call graph for this function: Here is the caller graph for this function:
 Here is the caller graph for this function:| 
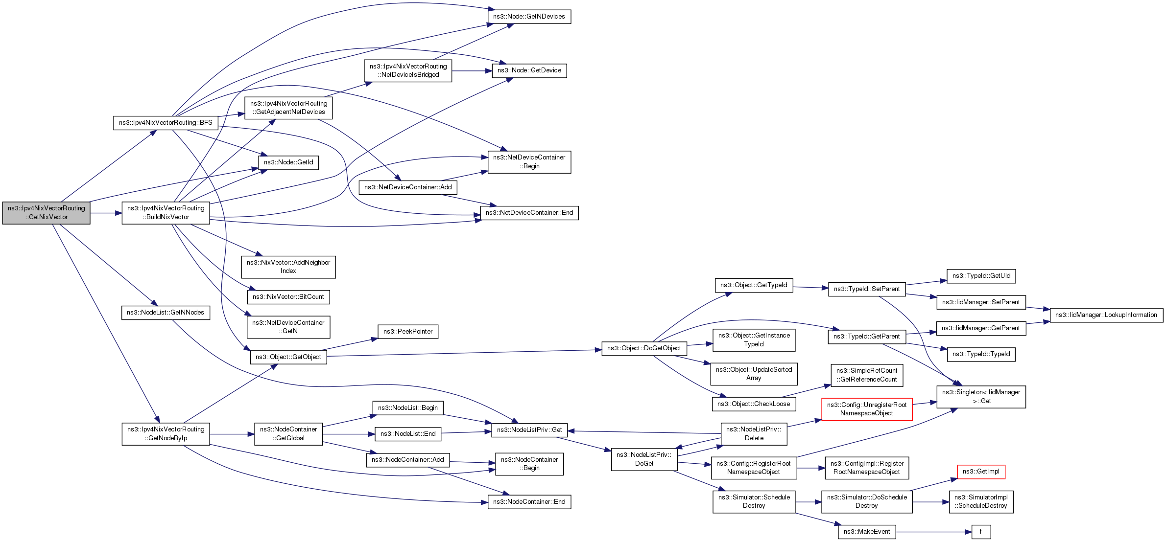
 | private | 
Definition at line 125 of file ipv4-nix-vector-routing.cc.
References BFS(), BuildNixVector(), ns3::Node::GetId(), ns3::NodeList::GetNNodes(), GetNodeByIp(), NS_LOG_DEBUG, NS_LOG_ERROR, and NS_LOG_FUNCTION_NOARGS.
Referenced by RouteOutput().
 Here is the call graph for this function:
 Here is the call graph for this function: Here is the caller graph for this function:
 Here is the caller graph for this function:| 
 | private | 
Definition at line 170 of file ipv4-nix-vector-routing.cc.
References CheckCacheStateAndFlush(), m_nixCache, NS_LOG_FUNCTION_NOARGS, and NS_LOG_LOGIC.
Referenced by RouteOutput().
 Here is the call graph for this function:
 Here is the call graph for this function: Here is the caller graph for this function:
 Here is the caller graph for this function:| 
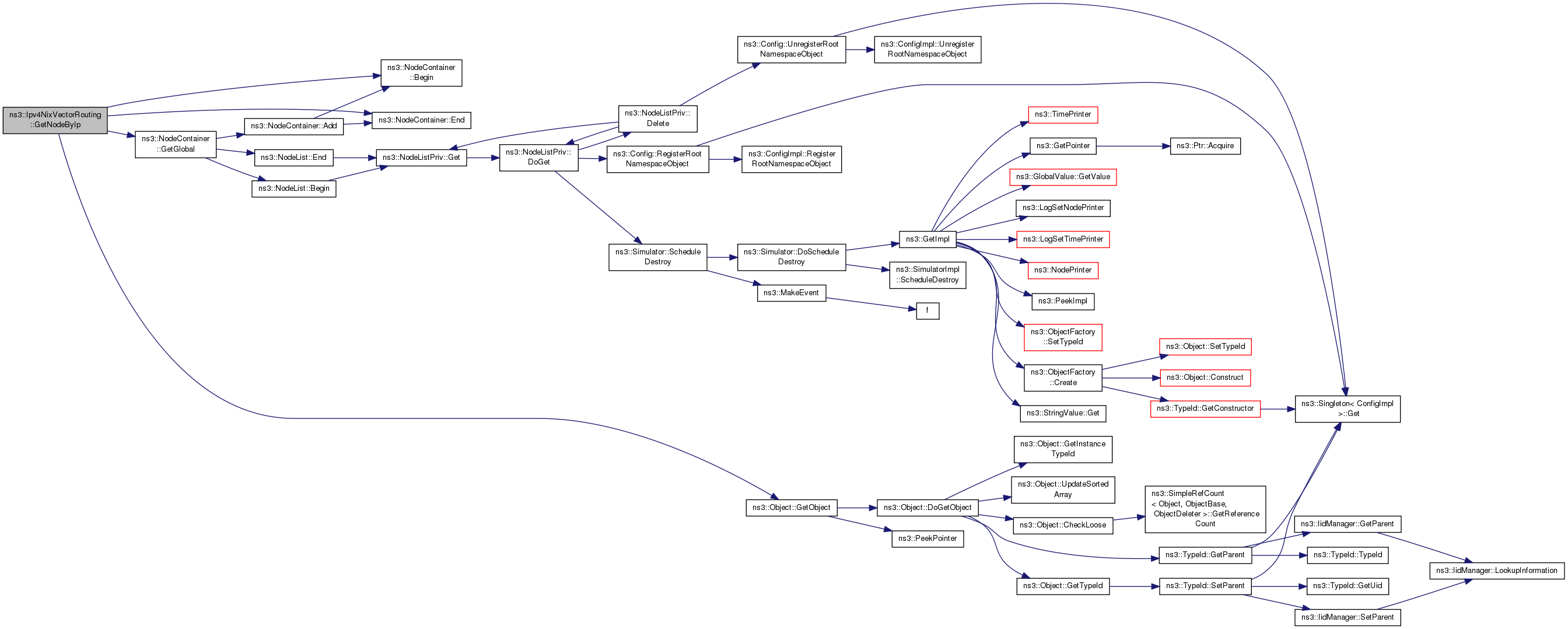
 | private | 
Definition at line 346 of file ipv4-nix-vector-routing.cc.
References ns3::NodeContainer::Begin(), ns3::NodeContainer::End(), ns3::NodeContainer::GetGlobal(), ns3::Object::GetObject(), NS_LOG_ERROR, and NS_LOG_FUNCTION_NOARGS.
Referenced by GetNixVector().
 Here is the call graph for this function:
 Here is the call graph for this function: Here is the caller graph for this function:
 Here is the caller graph for this function:| 
 | static | 
The Interface ID of the Global Router interface.
Definition at line 40 of file ipv4-nix-vector-routing.cc.
References ns3::TypeId::SetParent().
 Here is the call graph for this function:
 Here is the call graph for this function:| 
 | private | 
Definition at line 405 of file ipv4-nix-vector-routing.cc.
References ns3::Node::GetDevice(), ns3::Node::GetNDevices(), NS_ABORT_MSG_UNLESS, NS_LOG_FUNCTION, and NS_LOG_LOGIC.
Referenced by GetAdjacentNetDevices().
 Here is the call graph for this function:
 Here is the call graph for this function: Here is the caller graph for this function:
 Here is the caller graph for this function:| 
 | privatevirtual | 
| interface | the index of the interface we are being notified about | 
| address | a new address being added to an interface | 
Protocols are expected to implement this method to be notified whenever a new address is added to an interface. Typically used to add a 'network route' on an interface. Can be invoked on an up or down interface.
Implements ns3::Ipv4RoutingProtocol.
Definition at line 763 of file ipv4-nix-vector-routing.cc.
References g_isCacheDirty.
| 
 | privatevirtual | 
| interface | the index of the interface we are being notified about | 
Protocols are expected to implement this method to be notified of the state change of an interface in a node.
Implements ns3::Ipv4RoutingProtocol.
Definition at line 758 of file ipv4-nix-vector-routing.cc.
References g_isCacheDirty.
| 
 | privatevirtual | 
| interface | the index of the interface we are being notified about | 
Protocols are expected to implement this method to be notified of the state change of an interface in a node.
Implements ns3::Ipv4RoutingProtocol.
Definition at line 753 of file ipv4-nix-vector-routing.cc.
References g_isCacheDirty.
| 
 | privatevirtual | 
| interface | the index of the interface we are being notified about | 
| address | a new address being added to an interface | 
Protocols are expected to implement this method to be notified whenever a new address is removed from an interface. Typically used to remove the 'network route' of an interface. Can be invoked on an up or down interface.
Implements ns3::Ipv4RoutingProtocol.
Definition at line 768 of file ipv4-nix-vector-routing.cc.
References g_isCacheDirty.
| 
 | privatevirtual | 
Print the Routing Table entries.
| stream | the ostream the Routing table is printed to | 
Implements ns3::Ipv4RoutingProtocol.
Definition at line 699 of file ipv4-nix-vector-routing.cc.
References ns3::Time::As(), CheckCacheStateAndFlush(), ns3::Names::FindName(), ns3::OutputStreamWrapper::GetStream(), m_ipv4, m_ipv4RouteCache, m_nixCache, ns3::Now(), and ns3::Time::S.
 Here is the call graph for this function:
 Here is the call graph for this function:| 
 | private | 
| 
 | privatevirtual | 
Route an input packet (to be forwarded or locally delivered)
This lookup is used in the forwarding process. The packet is handed over to the Ipv4RoutingProtocol, and will get forwarded onward by one of the callbacks. The Linux equivalent is ip_route_input(). There are four valid outcomes, and a matching callbacks to handle each.
| p | received packet | 
| header | input parameter used to form a search key for a route | 
| idev | Pointer to ingress network device | 
| ucb | Callback for the case in which the packet is to be forwarded as unicast | 
| mcb | Callback for the case in which the packet is to be forwarded as multicast | 
| lcb | Callback for the case in which the packet is to be locally delivered | 
| ecb | Callback to call if there is an error in forwarding | 
Implements ns3::Ipv4RoutingProtocol.
Definition at line 614 of file ipv4-nix-vector-routing.cc.
References ns3::NixVector::BitCount(), CheckCacheStateAndFlush(), ns3::NixVector::ExtractNeighborIndex(), FindNetDeviceForNixIndex(), FindTotalNeighbors(), ns3::Ipv4Header::GetDestination(), ns3::Node::GetDevice(), ns3::Node::GetId(), GetIpv4RouteInCache(), ns3::Ipv4InterfaceAddress::GetLocal(), ns3::Packet::GetNixVector(), ns3::Callback< R, T1, T2, T3, T4, T5, T6, T7, T8, T9 >::IsNull(), m_ipv4, m_ipv4RouteCache, m_node, m_totalNeighbors, NS_ASSERT, NS_LOG_FUNCTION_NOARGS, NS_LOG_LOGIC, ns3::Ipv4Route::SetDestination(), ns3::Ipv4Route::SetGateway(), ns3::Ipv4Route::SetOutputDevice(), and ns3::Ipv4Route::SetSource().
 Here is the call graph for this function:
 Here is the call graph for this function:| 
 | privatevirtual | 
Query routing cache for an existing route, for an outbound packet.
This lookup is used by transport protocols. It does not cause any packet to be forwarded, and is synchronous. Can be used for multicast or unicast. The Linux equivalent is ip_route_output()
The header input parameter may have an uninitialized value for the source address, but the destination address should always be properly set by the caller.
| p | packet to be routed. Note that this method may modify the packet. Callers may also pass in a null pointer. | 
| header | input parameter (used to form key to search for the route) | 
| oif | Output interface Netdevice. May be zero, or may be bound via socket options to a particular output interface. | 
| sockerr | Output parameter; socket errno | 
Implements ns3::Ipv4RoutingProtocol.
Definition at line 491 of file ipv4-nix-vector-routing.cc.
References CheckCacheStateAndFlush(), ns3::NixVector::Copy(), ns3::Socket::ERROR_NOROUTETOHOST, ns3::Socket::ERROR_NOTERROR, FindNetDeviceForNixIndex(), FindTotalNeighbors(), ns3::Ipv4Header::GetDestination(), ns3::Node::GetDevice(), GetIpv4RouteInCache(), ns3::Ipv4InterfaceAddress::GetLocal(), GetNixVector(), GetNixVectorInCache(), ns3::Ipv4Route::GetOutputDevice(), m_ipv4, m_ipv4RouteCache, m_nixCache, m_node, m_totalNeighbors, NS_ASSERT_MSG, NS_LOG_DEBUG, NS_LOG_ERROR, NS_LOG_FUNCTION_NOARGS, NS_LOG_LOGIC, ns3::Ipv4Route::SetDestination(), ns3::Ipv4Route::SetGateway(), ns3::Packet::SetNixVector(), ns3::Ipv4Route::SetOutputDevice(), and ns3::Ipv4Route::SetSource().
 Here is the call graph for this function:
 Here is the call graph for this function:| ipv4 | the ipv4 object this routing protocol is being associated with | 
Typically, invoked directly or indirectly from ns3::Ipv4::SetRoutingProtocol
Implements ns3::Ipv4RoutingProtocol.
Definition at line 62 of file ipv4-nix-vector-routing.cc.
References m_ipv4, NS_ASSERT, and NS_LOG_DEBUG.
Set the Node pointer of the node for which this routing protocol is to be placed.
| node | Node pointer | 
Definition at line 84 of file ipv4-nix-vector-routing.cc.
References m_node, and NS_LOG_FUNCTION_NOARGS.
| 
 | staticprivate | 
Definition at line 172 of file ipv4-nix-vector-routing.h.
Referenced by CheckCacheStateAndFlush(), NotifyAddAddress(), NotifyInterfaceDown(), NotifyInterfaceUp(), and NotifyRemoveAddress().
Definition at line 180 of file ipv4-nix-vector-routing.h.
Referenced by BuildNixVectorLocal(), DoDispose(), PrintRoutingTable(), RouteInput(), RouteOutput(), and SetIpv4().
| 
 | mutableprivate | 
Definition at line 178 of file ipv4-nix-vector-routing.h.
Referenced by FlushIpv4RouteCache(), GetIpv4RouteInCache(), PrintRoutingTable(), RouteInput(), and RouteOutput().
| 
 | mutableprivate | 
Definition at line 175 of file ipv4-nix-vector-routing.h.
Referenced by FlushNixCache(), GetNixVectorInCache(), PrintRoutingTable(), and RouteOutput().
Definition at line 181 of file ipv4-nix-vector-routing.h.
Referenced by BuildNixVectorLocal(), DoDispose(), FindNetDeviceForNixIndex(), FindTotalNeighbors(), RouteInput(), RouteOutput(), and SetNode().
| 
 | private | 
Definition at line 185 of file ipv4-nix-vector-routing.h.
Referenced by RouteInput(), and RouteOutput().