A Discrete-Event Network Simulator
API
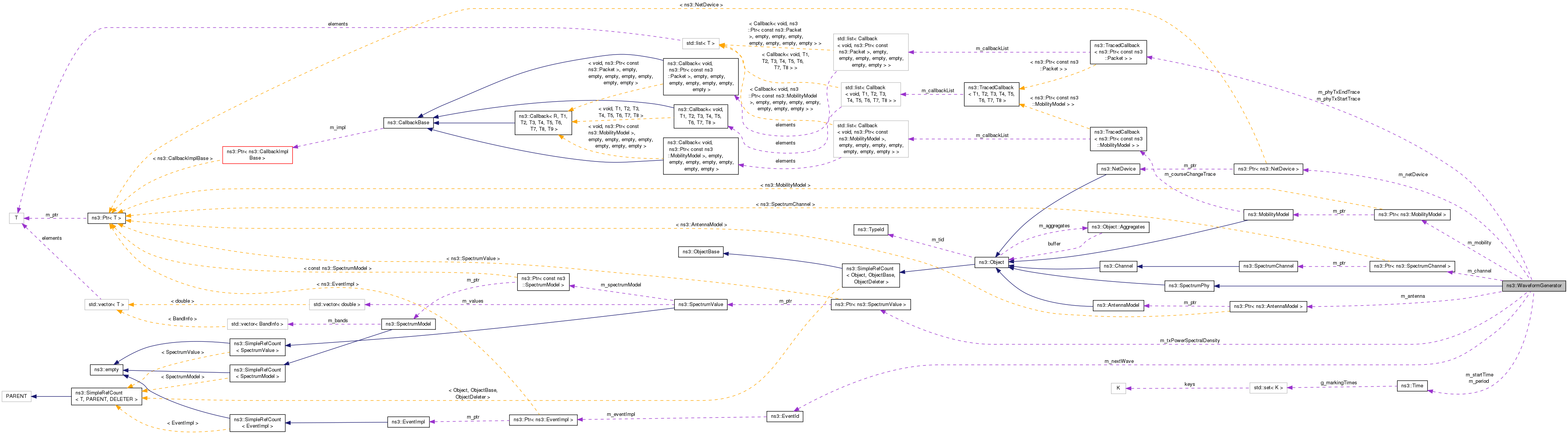
ns3::WaveformGenerator Class Reference

Simple SpectrumPhy implementation that sends customizable waveform. More...

#include "waveform-generator.h"

+ Inheritance diagram for ns3::WaveformGenerator:
+ Collaboration diagram for ns3::WaveformGenerator:

Public Member Functions

 WaveformGenerator ()
 
virtual ~WaveformGenerator ()
 
Ptr< NetDeviceGetDevice () const
 Get the associated NetDevice instance. More...
 
double GetDutyCycle () const
 
Ptr< MobilityModelGetMobility ()
 Get the associated MobilityModel instance. More...
 
Time GetPeriod () const
 
Ptr< AntennaModelGetRxAntenna ()
 Get the AntennaModel used by the NetDevice for reception. More...
 
Ptr< const SpectrumModelGetRxSpectrumModel () const
 
void SetAntenna (Ptr< AntennaModel > a)
 set the AntennaModel to be used More...
 
void SetChannel (Ptr< SpectrumChannel > c)
 Set the channel attached to this device. More...
 
void SetDevice (Ptr< NetDevice > d)
 Set the associated NetDevice instance. More...
 
void SetDutyCycle (double value)
 
void SetMobility (Ptr< MobilityModel > m)
 Set the mobility model associated with this device. More...
 
void SetPeriod (Time period)
 Set the period according to which the WaveformGenerator switches on and off. More...
 
void SetTxPowerSpectralDensity (Ptr< SpectrumValue > txs)
 Set the Power Spectral Density used for outgoing waveforms. More...
 
virtual void Start ()
 Start the waveform generator. More...
 
void StartRx (Ptr< SpectrumSignalParameters > params)
 Notify the SpectrumPhy instance of an incoming signal. More...
 
virtual void Stop ()
 Stop the waveform generator. More...
 
- Public Member Functions inherited from ns3::SpectrumPhy
 SpectrumPhy ()
 
virtual ~SpectrumPhy ()
 
- Public Member Functions inherited from ns3::Object
 Object ()
 Constructor. More...
 
virtual ~Object ()
 Destructor. More...
 
void AggregateObject (Ptr< Object > other)
 Aggregate two Objects together. More...
 
void Dispose (void)
 Dispose of this Object. More...
 
AggregateIterator GetAggregateIterator (void) const
 Get an iterator to the Objects aggregated to this one. More...
 
virtual TypeId GetInstanceTypeId (void) const
 Implement the GetInstanceTypeId method defined in ObjectBase. More...
 
template<typename T >
Ptr< T > GetObject (void) const
 Get a pointer to the requested aggregated Object. More...
 
template<typename T >
Ptr< T > GetObject (TypeId tid) const
 Get a pointer to the requested aggregated Object by TypeId. More...
 
void Initialize (void)
 Invoke DoInitialize on all Objects aggregated to this one. More...
 
bool IsInitialized (void) const
 Check if the object has been initialized. More...
 
- Public Member Functions inherited from ns3::SimpleRefCount< Object, ObjectBase, ObjectDeleter >
 SimpleRefCount ()
 Constructor. More...
 
 SimpleRefCount (const SimpleRefCount &o)
 Copy constructor. More...
 
uint32_t GetReferenceCount (void) const
 Get the reference count of the object. More...
 
SimpleRefCountoperator= (const SimpleRefCount &o)
 Assignment. More...
 
void Ref (void) const
 Increment the reference count. More...
 
void Unref (void) const
 Decrement the reference count. More...
 
- Public Member Functions inherited from ns3::ObjectBase
virtual ~ObjectBase ()
 Virtual destructor. More...
 
void GetAttribute (std::string name, AttributeValue &value) const
 Get the value of an attribute, raising fatal errors if unsuccessful. More...
 
bool GetAttributeFailSafe (std::string name, AttributeValue &value) const
 Get the value of an attribute without raising erros. More...
 
void SetAttribute (std::string name, const AttributeValue &value)
 Set a single attribute, raising fatal errors if unsuccessful. More...
 
bool SetAttributeFailSafe (std::string name, const AttributeValue &value)
 Set a single attribute without raising errors. More...
 
bool TraceConnect (std::string name, std::string context, const CallbackBase &cb)
 Connect a TraceSource to a Callback with a context. More...
 
bool TraceConnectWithoutContext (std::string name, const CallbackBase &cb)
 Connect a TraceSource to a Callback without a context. More...
 
bool TraceDisconnect (std::string name, std::string context, const CallbackBase &cb)
 Disconnect from a TraceSource a Callback previously connected with a context. More...
 
bool TraceDisconnectWithoutContext (std::string name, const CallbackBase &cb)
 Disconnect from a TraceSource a Callback previously connected without a context. More...
 

Static Public Member Functions

static TypeId GetTypeId (void)
 Get the type ID. More...
 
- Static Public Member Functions inherited from ns3::SpectrumPhy
static TypeId GetTypeId (void)
 Get the type ID. More...
 
- Static Public Member Functions inherited from ns3::Object
static TypeId GetTypeId (void)
 Register this type. More...
 
- Static Public Member Functions inherited from ns3::SimpleRefCount< Object, ObjectBase, ObjectDeleter >
static void Cleanup (void)
 Noop. More...
 
- Static Public Member Functions inherited from ns3::ObjectBase
static TypeId GetTypeId (void)
 Get the type ID. More...
 

Private Member Functions

virtual void DoDispose (void)
 Destructor implementation. More...
 
virtual void GenerateWaveform ()
 Generates a waveform. More...
 

Private Attributes

Ptr< AntennaModelm_antenna
 Antenna model. More...
 
Ptr< SpectrumChannelm_channel
 Channel. More...
 
double m_dutyCycle
 Duty Cycle (should be in [0,1]) More...
 
Ptr< MobilityModelm_mobility
 Mobility model. More...
 
Ptr< NetDevicem_netDevice
 Owning NetDevice. More...
 
EventId m_nextWave
 Next waveform generation event. More...
 
Time m_period
 Period. More...
 
TracedCallback< Ptr< const Packet > > m_phyTxEndTrace
 TracedCallback: Tx end. More...
 
TracedCallback< Ptr< const Packet > > m_phyTxStartTrace
 TracedCallback: Tx start. More...
 
Time m_startTime
 Start time. More...
 
Ptr< SpectrumValuem_txPowerSpectralDensity
 Tx PSD. More...
 

Additional Inherited Members

- Protected Member Functions inherited from ns3::Object
 Object (const Object &o)
 Copy an Object. More...
 
virtual void DoInitialize (void)
 Initialize() implementation. More...
 
virtual void NotifyNewAggregate (void)
 Notify all Objects aggregated to this one of a new Object being aggregated. More...
 
- Protected Member Functions inherited from ns3::ObjectBase
void ConstructSelf (const AttributeConstructionList &attributes)
 Complete construction of ObjectBase; invoked by derived classes. More...
 
virtual void NotifyConstructionCompleted (void)
 Notifier called once the ObjectBase is fully constructed. More...
 

Detailed Description

Simple SpectrumPhy implementation that sends customizable waveform.

Introspection did not find any typical Config paths.

The generated waveforms have a given Spectrum Power Density and duration (set with the SetResolution()) . The generator activates and deactivates periodically with a given period and with a duty cycle of 1/2.

This PHY model supports a single antenna model instance which is used for both transmission and reception (though received signals are discarded by this PHY).


Attributes

  • Period: the period (=1/frequency)
    • Set with class: ns3::TimeValue
    • Underlying type: Time –9223372036854775808.0ns:+9223372036854775807.0ns
    • Initial value: +1000000000.0ns
    • Flags: construct write read
  • DutyCycle: the duty cycle of the generator, i.e., the fraction of the period that is occupied by a signal
    • Set with class: ns3::DoubleValue
    • Underlying type: double -1.79769e+308:1.79769e+308
    • Initial value: 0.5
    • Flags: construct write read

TraceSources

Size of this type is 152 bytes (on a 64-bit architecture).

Definition at line 53 of file waveform-generator.h.

Constructor & Destructor Documentation

ns3::WaveformGenerator::WaveformGenerator ( )

Definition at line 37 of file waveform-generator.cc.

ns3::WaveformGenerator::~WaveformGenerator ( )
virtual

Definition at line 48 of file waveform-generator.cc.

Member Function Documentation

void ns3::WaveformGenerator::DoDispose ( void  )
privatevirtual

Destructor implementation.

This method is called by Dispose() or by the Object's destructor, whichever comes first.

Subclasses are expected to implement their real destruction code in an overriden version of this method and chain up to their parent's implementation once they are done. i.e, for simplicity, the destructor of every subclass should be empty and its content should be moved to the associated DoDispose() method.

It is safe to call GetObject() from within this method.

Reimplemented from ns3::Object.

Definition at line 55 of file waveform-generator.cc.

References ns3::EventId::Cancel(), ns3::EventId::IsRunning(), m_channel, m_mobility, m_netDevice, m_nextWave, and NS_LOG_FUNCTION.

+ Here is the call graph for this function:

void ns3::WaveformGenerator::GenerateWaveform ( )
privatevirtual

Generates a waveform.

Definition at line 198 of file waveform-generator.cc.

References ns3::Time::GetTimeStep(), m_antenna, m_channel, m_dutyCycle, m_nextWave, m_period, m_phyTxStartTrace, m_txPowerSpectralDensity, NS_LOG_FUNCTION, NS_LOG_LOGIC, and ns3::Simulator::Schedule().

Referenced by Start().

+ Here is the call graph for this function:

+ Here is the caller graph for this function:

Ptr< NetDevice > ns3::WaveformGenerator::GetDevice ( ) const
virtual

Get the associated NetDevice instance.

Returns
a Ptr to the associated NetDevice instance

Implements ns3::SpectrumPhy.

Definition at line 101 of file waveform-generator.cc.

References m_netDevice.

double ns3::WaveformGenerator::GetDutyCycle ( ) const
Returns
the value of the duty cycle

Definition at line 190 of file waveform-generator.cc.

References m_dutyCycle.

Referenced by GetTypeId().

+ Here is the caller graph for this function:

Ptr< MobilityModel > ns3::WaveformGenerator::GetMobility ( )
virtual

Get the associated MobilityModel instance.

Returns
a Ptr to the associated MobilityModel instance

Implements ns3::SpectrumPhy.

Definition at line 108 of file waveform-generator.cc.

References m_mobility.

Time ns3::WaveformGenerator::GetPeriod ( ) const
Returns
the value of the period according to which the WaveformGenerator switches on and off

Definition at line 177 of file waveform-generator.cc.

References m_period.

Referenced by GetTypeId().

+ Here is the caller graph for this function:

Ptr< AntennaModel > ns3::WaveformGenerator::GetRxAntenna ( )
virtual

Get the AntennaModel used by the NetDevice for reception.

Returns
a Ptr to the AntennaModel used by the NetDevice for reception

Implements ns3::SpectrumPhy.

Definition at line 158 of file waveform-generator.cc.

References m_antenna.

Ptr< const SpectrumModel > ns3::WaveformGenerator::GetRxSpectrumModel ( ) const
virtual
Returns
returns the SpectrumModel that this SpectrumPhy expects to be used for all SpectrumValues that are passed to StartRx. If 0 is returned, it means that any model will be accepted.

Implements ns3::SpectrumPhy.

Definition at line 115 of file waveform-generator.cc.

TypeId ns3::WaveformGenerator::GetTypeId ( void  )
static
void ns3::WaveformGenerator::SetAntenna ( Ptr< AntennaModel a)

set the AntennaModel to be used

Parameters
athe Antenna Model

Definition at line 164 of file waveform-generator.cc.

References m_antenna, and NS_LOG_FUNCTION.

void ns3::WaveformGenerator::SetChannel ( Ptr< SpectrumChannel c)
virtual

Set the channel attached to this device.

Parameters
cthe channel

Implements ns3::SpectrumPhy.

Definition at line 136 of file waveform-generator.cc.

References m_channel, and NS_LOG_FUNCTION_NOARGS.

void ns3::WaveformGenerator::SetDevice ( Ptr< NetDevice d)
virtual

Set the associated NetDevice instance.

Parameters
dthe NetDevice instance

Implements ns3::SpectrumPhy.

Definition at line 122 of file waveform-generator.cc.

References m_netDevice.

void ns3::WaveformGenerator::SetDutyCycle ( double  value)
Parameters
valuethe value of the duty cycle

Definition at line 185 of file waveform-generator.cc.

References m_dutyCycle.

Referenced by GetTypeId().

+ Here is the caller graph for this function:

void ns3::WaveformGenerator::SetMobility ( Ptr< MobilityModel m)
virtual

Set the mobility model associated with this device.

Parameters
mthe mobility model

Implements ns3::SpectrumPhy.

Definition at line 129 of file waveform-generator.cc.

References m_mobility.

void ns3::WaveformGenerator::SetPeriod ( Time  period)

Set the period according to which the WaveformGenerator switches on and off.

Parameters
period

Definition at line 171 of file waveform-generator.cc.

References m_period.

Referenced by GetTypeId().

+ Here is the caller graph for this function:

void ns3::WaveformGenerator::SetTxPowerSpectralDensity ( Ptr< SpectrumValue txs)

Set the Power Spectral Density used for outgoing waveforms.

Parameters
txsthe Power Spectral Density

Definition at line 151 of file waveform-generator.cc.

References m_txPowerSpectralDensity, and NS_LOG_FUNCTION.

void ns3::WaveformGenerator::Start ( void  )
virtual

Start the waveform generator.

Definition at line 218 of file waveform-generator.cc.

References GenerateWaveform(), ns3::EventId::IsRunning(), m_nextWave, m_startTime, ns3::Now(), NS_LOG_FUNCTION, NS_LOG_LOGIC, and ns3::Simulator::ScheduleNow().

+ Here is the call graph for this function:

void ns3::WaveformGenerator::StartRx ( Ptr< SpectrumSignalParameters params)
virtual

Notify the SpectrumPhy instance of an incoming signal.

Parameters
paramsthe parameters of the signals being received

Implements ns3::SpectrumPhy.

Definition at line 145 of file waveform-generator.cc.

References NS_LOG_FUNCTION.

void ns3::WaveformGenerator::Stop ( void  )
virtual

Stop the waveform generator.

Definition at line 231 of file waveform-generator.cc.

References ns3::EventId::Cancel(), ns3::EventId::IsRunning(), m_nextWave, and NS_LOG_FUNCTION.

+ Here is the call graph for this function:

Member Data Documentation

Ptr<AntennaModel> ns3::WaveformGenerator::m_antenna
private

Antenna model.

Definition at line 137 of file waveform-generator.h.

Referenced by GenerateWaveform(), GetRxAntenna(), and SetAntenna().

Ptr<SpectrumChannel> ns3::WaveformGenerator::m_channel
private

Channel.

Definition at line 139 of file waveform-generator.h.

Referenced by DoDispose(), GenerateWaveform(), and SetChannel().

double ns3::WaveformGenerator::m_dutyCycle
private

Duty Cycle (should be in [0,1])

Definition at line 148 of file waveform-generator.h.

Referenced by GenerateWaveform(), GetDutyCycle(), and SetDutyCycle().

Ptr<MobilityModel> ns3::WaveformGenerator::m_mobility
private

Mobility model.

Definition at line 136 of file waveform-generator.h.

Referenced by DoDispose(), GetMobility(), and SetMobility().

Ptr<NetDevice> ns3::WaveformGenerator::m_netDevice
private

Owning NetDevice.

Definition at line 138 of file waveform-generator.h.

Referenced by DoDispose(), GetDevice(), and SetDevice().

EventId ns3::WaveformGenerator::m_nextWave
private

Next waveform generation event.

Definition at line 150 of file waveform-generator.h.

Referenced by DoDispose(), GenerateWaveform(), Start(), and Stop().

Time ns3::WaveformGenerator::m_period
private

Period.

Definition at line 147 of file waveform-generator.h.

Referenced by GenerateWaveform(), GetPeriod(), and SetPeriod().

TracedCallback<Ptr<const Packet> > ns3::WaveformGenerator::m_phyTxEndTrace
private

TracedCallback: Tx end.

Definition at line 153 of file waveform-generator.h.

Referenced by GetTypeId().

TracedCallback<Ptr<const Packet> > ns3::WaveformGenerator::m_phyTxStartTrace
private

TracedCallback: Tx start.

Definition at line 152 of file waveform-generator.h.

Referenced by GenerateWaveform(), and GetTypeId().

Time ns3::WaveformGenerator::m_startTime
private

Start time.

Definition at line 149 of file waveform-generator.h.

Referenced by Start().

Ptr<SpectrumValue> ns3::WaveformGenerator::m_txPowerSpectralDensity
private

Tx PSD.

Definition at line 146 of file waveform-generator.h.

Referenced by GenerateWaveform(), and SetTxPowerSpectralDensity().


The documentation for this class was generated from the following files: