Class that implements the LR-WPAN Mac state machine. More...
#include "lr-wpan-mac.h"
Inheritance diagram for ns3::LrWpanMac:
Collaboration diagram for ns3::LrWpanMac:Classes | |
| struct | TxQueueElement |
| Helper structure for managing transmission queue elements. More... | |
Public Types | |
| typedef void(* | SentTracedCallback) (Ptr< const Packet > packet, uint8_t retries, uint8_t backoffs) |
| TracedCallback signature for sent packets. More... | |
| typedef void(* | StateTracedCallback) (LrWpanMacState oldState, LrWpanMacState newState) |
| TracedCallback signature for LrWpanMacState change events. More... | |
Public Member Functions | |
| LrWpanMac (void) | |
| Default constructor. More... | |
| virtual | ~LrWpanMac (void) |
| LrWpanAssociationStatus | GetAssociationStatus (void) const |
| Get the current association status. More... | |
| Mac64Address | GetExtendedAddress (void) const |
| Get the extended address of this MAC. More... | |
| uint64_t | GetMacAckWaitDuration (void) const |
| Get the macAckWaitDuration attribute value. More... | |
| uint8_t | GetMacMaxFrameRetries (void) const |
| Get the macMaxFrameRetries attribute value. More... | |
| uint16_t | GetPanId (void) const |
| Get the PAN id used by this MAC. More... | |
| Ptr< LrWpanPhy > | GetPhy (void) |
| Get the underlying PHY of the MAC. More... | |
| bool | GetRxOnWhenIdle (void) |
| Check if the receiver will be enabled when the MAC is idle. More... | |
| Mac16Address | GetShortAddress (void) const |
| Get the short address of this MAC. More... | |
| void | McpsDataRequest (McpsDataRequestParams params, Ptr< Packet > p) |
| IEEE 802.15.4-2006, section 7.1.1.1 MCPS-DATA.request Request to transfer a MSDU. More... | |
| void | PdDataConfirm (LrWpanPhyEnumeration status) |
| IEEE 802.15.4-2006 section 6.2.1.2 Confirm the end of transmission of an MPDU to MAC. More... | |
| void | PdDataIndication (uint32_t psduLength, Ptr< Packet > p, uint8_t lqi) |
| IEEE 802.15.4-2006 section 6.2.1.3 PD-DATA.indication Indicates the transfer of an MPDU from PHY to MAC (receiving) More... | |
| void | PlmeCcaConfirm (LrWpanPhyEnumeration status) |
| IEEE 802.15.4-2006 section 6.2.2.2 PLME-CCA.confirm status. More... | |
| void | PlmeEdConfirm (LrWpanPhyEnumeration status, uint8_t energyLevel) |
| IEEE 802.15.4-2006 section 6.2.2.4 PLME-ED.confirm status and energy level. More... | |
| void | PlmeGetAttributeConfirm (LrWpanPhyEnumeration status, LrWpanPibAttributeIdentifier id, LrWpanPhyPibAttributes *attribute) |
| IEEE 802.15.4-2006 section 6.2.2.6 PLME-GET.confirm Get attributes per definition from Table 23 in section 6.4.2. More... | |
| void | PlmeSetAttributeConfirm (LrWpanPhyEnumeration status, LrWpanPibAttributeIdentifier id) |
| IEEE 802.15.4-2006 section 6.2.2.10 PLME-SET.confirm Set attributes per definition from Table 23 in section 6.4.2. More... | |
| void | PlmeSetTRXStateConfirm (LrWpanPhyEnumeration status) |
| IEEE 802.15.4-2006 section 6.2.2.8 PLME-SET-TRX-STATE.confirm Set PHY state. More... | |
| void | SetAssociationStatus (LrWpanAssociationStatus status) |
| Set the current association status. More... | |
| void | SetCsmaCa (Ptr< LrWpanCsmaCa > csmaCa) |
| Set the CSMA/CA implementation to be used by the MAC. More... | |
| void | SetExtendedAddress (Mac64Address address) |
| Set the extended address of this MAC. More... | |
| void | SetLrWpanMacState (LrWpanMacState macState) |
| CSMA-CA algorithm calls back the MAC after executing channel assessment. More... | |
| void | SetMacMaxFrameRetries (uint8_t retries) |
| Set the macMaxFrameRetries attribute value. More... | |
| void | SetMcpsDataConfirmCallback (McpsDataConfirmCallback c) |
| Set the callback for the confirmation of a data transmission request. More... | |
| void | SetMcpsDataIndicationCallback (McpsDataIndicationCallback c) |
| Set the callback for the indication of an incoming data packet. More... | |
| void | SetPanId (uint16_t panId) |
| Set the PAN id used by this MAC. More... | |
| void | SetPhy (Ptr< LrWpanPhy > phy) |
| Set the underlying PHY for the MAC. More... | |
| void | SetRxOnWhenIdle (bool rxOnWhenIdle) |
| Set if the receiver should be enabled when the MAC is idle. More... | |
| void | SetShortAddress (Mac16Address address) |
| Set the short address of this MAC. More... | |
Public Member Functions inherited from ns3::Object | |
| Object () | |
| Constructor. More... | |
| virtual | ~Object () |
| Destructor. More... | |
| void | AggregateObject (Ptr< Object > other) |
| Aggregate two Objects together. More... | |
| void | Dispose (void) |
| Dispose of this Object. More... | |
| AggregateIterator | GetAggregateIterator (void) const |
| Get an iterator to the Objects aggregated to this one. More... | |
| virtual TypeId | GetInstanceTypeId (void) const |
| Get the most derived TypeId for this Object. More... | |
| template<typename T > | |
| Ptr< T > | GetObject (void) const |
| Get a pointer to the requested aggregated Object. More... | |
| template<typename T > | |
| Ptr< T > | GetObject (TypeId tid) const |
| Get a pointer to the requested aggregated Object by TypeId. More... | |
| void | Initialize (void) |
| Invoke DoInitialize on all Objects aggregated to this one. More... | |
| bool | IsInitialized (void) const |
| Check if the object has been initialized. More... | |
Public Member Functions inherited from ns3::SimpleRefCount< Object, ObjectBase, ObjectDeleter > | |
| SimpleRefCount () | |
| Default constructor. More... | |
| SimpleRefCount (const SimpleRefCount &o) | |
| Copy constructor. More... | |
| uint32_t | GetReferenceCount (void) const |
| Get the reference count of the object. More... | |
| SimpleRefCount & | operator= (const SimpleRefCount &o) |
| Assignment operator. More... | |
| void | Ref (void) const |
| Increment the reference count. More... | |
| void | Unref (void) const |
| Decrement the reference count. More... | |
Public Member Functions inherited from ns3::ObjectBase | |
| virtual | ~ObjectBase () |
| Virtual destructor. More... | |
| void | GetAttribute (std::string name, AttributeValue &value) const |
| Get the value of an attribute, raising fatal errors if unsuccessful. More... | |
| bool | GetAttributeFailSafe (std::string name, AttributeValue &value) const |
| Get the value of an attribute without raising erros. More... | |
| void | SetAttribute (std::string name, const AttributeValue &value) |
| Set a single attribute, raising fatal errors if unsuccessful. More... | |
| bool | SetAttributeFailSafe (std::string name, const AttributeValue &value) |
| Set a single attribute without raising errors. More... | |
| bool | TraceConnect (std::string name, std::string context, const CallbackBase &cb) |
| Connect a TraceSource to a Callback with a context. More... | |
| bool | TraceConnectWithoutContext (std::string name, const CallbackBase &cb) |
| Connect a TraceSource to a Callback without a context. More... | |
| bool | TraceDisconnect (std::string name, std::string context, const CallbackBase &cb) |
| Disconnect from a TraceSource a Callback previously connected with a context. More... | |
| bool | TraceDisconnectWithoutContext (std::string name, const CallbackBase &cb) |
| Disconnect from a TraceSource a Callback previously connected without a context. More... | |
Static Public Member Functions | |
| static TypeId | GetTypeId (void) |
| Get the type ID. More... | |
Static Public Member Functions inherited from ns3::Object | |
| static TypeId | GetTypeId (void) |
| Register this type. More... | |
Static Public Member Functions inherited from ns3::ObjectBase | |
| static TypeId | GetTypeId (void) |
| Get the type ID. More... | |
Public Attributes | |
| uint64_t | m_aBaseSlotDuration |
| Length of a superframe slot in symbols. More... | |
| uint64_t | m_aBaseSuperframeDuration |
| Length of a superframe in symbols. More... | |
| uint64_t | m_aNumSuperframeSlots |
| Number of a superframe slots per superframe. More... | |
| uint64_t | m_macBeaconOrder |
| Specification of how often the coordinator transmits its beacon. More... | |
| uint64_t | m_macBeaconTxTime |
| The time that the device transmitted its last beacon frame, in symbol periods. More... | |
| SequenceNumber8 | m_macDsn |
| Sequence number added to transmitted data or MAC command frame, 00-ff. More... | |
| uint8_t | m_macMaxFrameRetries |
| The maximum number of retries allowed after a transmission failure. More... | |
| uint16_t | m_macPanId |
| 16 bits id of PAN on which this device is operating. More... | |
| bool | m_macPromiscuousMode |
| Indicates if MAC sublayer is in receive all mode. More... | |
| bool | m_macRxOnWhenIdle |
| Indication of whether the MAC sublayer is to enable its receiver during idle periods. More... | |
| uint64_t | m_macSuperframeOrder |
| The length of the active portion of the outgoing superframe, including the beacon frame. More... | |
| uint64_t | m_macSyncSymbolOffset |
| Symbol boundary is same as m_macBeaconTxTime. More... | |
Static Public Attributes | |
| static const uint32_t | aMinMPDUOverhead = 9 |
| The minimum number of octets added by the MAC sublayer to the PSDU. More... | |
Protected Member Functions | |
| virtual void | DoDispose (void) |
| Destructor implementation. More... | |
| virtual void | DoInitialize (void) |
| Initialize() implementation. More... | |
Protected Member Functions inherited from ns3::Object | |
| Object (const Object &o) | |
| Copy an Object. More... | |
| virtual void | NotifyNewAggregate (void) |
| Notify all Objects aggregated to this one of a new Object being aggregated. More... | |
Protected Member Functions inherited from ns3::ObjectBase | |
| void | ConstructSelf (const AttributeConstructionList &attributes) |
| Complete construction of ObjectBase; invoked by derived classes. More... | |
| virtual void | NotifyConstructionCompleted (void) |
| Notifier called once the ObjectBase is fully constructed. More... | |
Private Member Functions | |
| void | AckWaitTimeout (void) |
| Handle an ACK timeout with a packet retransmission, if there are retransmission left, or a packet drop. More... | |
| void | ChangeMacState (LrWpanMacState newState) |
| Change the current MAC state to the given new state. More... | |
| void | CheckQueue (void) |
| Check the transmission queue. More... | |
| bool | PrepareRetransmission (void) |
| Check for remaining retransmissions for the packet currently being sent. More... | |
| void | RemoveFirstTxQElement () |
| Remove the tip of the transmission queue, including clean up related to the last packet transmission. More... | |
| void | SendAck (uint8_t seqno) |
| Send an acknowledgment packet for the given sequence number. More... | |
Private Attributes | |
| EventId | m_ackWaitTimeout |
| Scheduler event for the ACK timeout of the currently transmitted data packet. More... | |
| LrWpanAssociationStatus | m_associationStatus |
| The current association status of the MAC layer. More... | |
| Ptr< LrWpanCsmaCa > | m_csmaCa |
| The CSMA/CA implementation used by this MAC. More... | |
| TracedValue< LrWpanMacState > | m_lrWpanMacState |
| The current state of the MAC layer. More... | |
| TracedCallback< Ptr< const Packet > > | m_macPromiscRxTrace |
| The trace source fired for packets successfully received by the device immediately before being forwarded up to higher layers (at the L2/L3 transition). More... | |
| TracedCallback< Ptr< const Packet > > | m_macRxDropTrace |
| The trace source fired for packets successfully received by the device but dropped before being forwarded up to higher layers (at the L2/L3 transition). More... | |
| TracedCallback< Ptr< const Packet > > | m_macRxTrace |
| The trace source fired for packets successfully received by the device immediately before being forwarded up to higher layers (at the L2/L3 transition). More... | |
| TracedCallback< LrWpanMacState, LrWpanMacState > | m_macStateLogger |
| A trace source that fires when the LrWpanMac changes states. More... | |
| TracedCallback< Ptr< const Packet > > | m_macTxDequeueTrace |
| The trace source fired when packets are dequeued from the L3/l2 transmission queue. More... | |
| TracedCallback< Ptr< const Packet > > | m_macTxDropTrace |
| The trace source fired when packets are dropped due to missing ACKs or because of transmission failures in L1. More... | |
| TracedCallback< Ptr< const Packet > > | m_macTxEnqueueTrace |
| The trace source fired when packets come into the "top" of the device at the L3/L2 transition, when being queued for transmission. More... | |
| TracedCallback< Ptr< const Packet > > | m_macTxOkTrace |
| The trace source fired when packets where successfully transmitted, that is an acknowledgment was received, if requested, or the packet was successfully sent by L1, if no ACK was requested. More... | |
| TracedCallback< Ptr< const Packet > > | m_macTxTrace |
| The trace source fired when packets are being sent down to L1. More... | |
| McpsDataConfirmCallback | m_mcpsDataConfirmCallback |
| This callback is used to report data transmission request status to the upper layers. More... | |
| McpsDataIndicationCallback | m_mcpsDataIndicationCallback |
| This callback is used to notify incoming packets to the upper layers. More... | |
| uint8_t | m_numCsmacaRetry |
| The number of CSMA/CA retries used for sending the current packet. More... | |
| Ptr< LrWpanPhy > | m_phy |
| The PHY associated with this MAC. More... | |
| TracedCallback< Ptr< const Packet > > | m_promiscSnifferTrace |
| A trace source that emulates a promiscuous mode protocol sniffer connected to the device. More... | |
| uint8_t | m_retransmission |
| The number of already used retransmission for the currently transmitted packet. More... | |
| Mac64Address | m_selfExt |
| The extended address used by this MAC. More... | |
| TracedCallback< Ptr< const Packet >, uint8_t, uint8_t > | m_sentPktTrace |
| The trace source fired when packets are considered as successfully sent or the transmission has been given up. More... | |
| EventId | m_setMacState |
| Scheduler event for a deferred MAC state change. More... | |
| Mac16Address | m_shortAddress |
| The short address used by this MAC. More... | |
| TracedCallback< Ptr< const Packet > > | m_snifferTrace |
| A trace source that emulates a non-promiscuous protocol sniffer connected to the device. More... | |
| Ptr< Packet > | m_txPkt |
| The packet which is currently being sent by the MAC layer. More... | |
| std::deque< TxQueueElement * > | m_txQueue |
| The transmit queue used by the MAC. More... | |
Additional Inherited Members | |
Related Functions inherited from ns3::ObjectBase | |
| static TypeId | GetObjectIid (void) |
| Ensure the TypeId for ObjectBase gets fully configured to anchor the inheritance tree properly. More... | |
Class that implements the LR-WPAN Mac state machine.
ns3::LrWpanMac is accessible through the following paths with Config::Set and Config::Connect:
Size of this type is 512 bytes (on a 64-bit architecture).
Definition at line 219 of file lr-wpan-mac.h.
| typedef void(* ns3::LrWpanMac::SentTracedCallback) (Ptr< const Packet > packet, uint8_t retries, uint8_t backoffs) |
TracedCallback signature for sent packets.
| [in] | packet | The packet. |
| [in] | retries | The number of retries. |
| [in] | backoffs | The number of CSMA backoffs. |
Definition at line 544 of file lr-wpan-mac.h.
| typedef void(* ns3::LrWpanMac::StateTracedCallback) (LrWpanMacState oldState, LrWpanMacState newState) |
TracedCallback signature for LrWpanMacState change events.
| [in] | oldValue | The original state value. |
| [in] | newValue | The new state value. |
MacStateValue. The MacState TracedCallback will be removed in a future release. Definition at line 556 of file lr-wpan-mac.h.
| ns3::LrWpanMac::LrWpanMac | ( | void | ) |
Default constructor.
Definition at line 131 of file lr-wpan-mac.cc.
References ns3::Mac64Address::Allocate(), ns3::ASSOCIATED, ChangeMacState(), ns3::UniformRandomVariable::GetValue(), m_associationStatus, m_lrWpanMacState, m_macDsn, m_macMaxFrameRetries, m_macPanId, m_macPromiscuousMode, m_macRxOnWhenIdle, m_numCsmacaRetry, m_retransmission, m_selfExt, m_shortAddress, m_txPkt, ns3::MAC_IDLE, and ns3::ObjectBase::SetAttribute().
Here is the call graph for this function:
|
virtual |
Definition at line 155 of file lr-wpan-mac.cc.
|
private |
Handle an ACK timeout with a packet retransmission, if there are retransmission left, or a packet drop.
Definition at line 736 of file lr-wpan-mac.cc.
References ns3::MAC_CSMA, ns3::MAC_IDLE, NS_LOG_FUNCTION, PrepareRetransmission(), and SetLrWpanMacState().
Referenced by PdDataConfirm().
Here is the call graph for this function:
Here is the caller graph for this function:
|
private |
Change the current MAC state to the given new state.
| newState | the new state |
Definition at line 1017 of file lr-wpan-mac.cc.
References m_lrWpanMacState, m_macStateLogger, and NS_LOG_LOGIC().
Referenced by LrWpanMac(), PdDataIndication(), SendAck(), and SetLrWpanMacState().
Here is the call graph for this function:
Here is the caller graph for this function:
|
private |
Check the transmission queue.
If there are packets in the transmission queue and the MAC is idle, pick the first one and initiate a packet transmission.
Definition at line 424 of file lr-wpan-mac.cc.
References ns3::EventId::IsRunning(), m_lrWpanMacState, m_setMacState, m_txPkt, m_txQueue, ns3::MAC_CSMA, ns3::MAC_IDLE, NS_LOG_FUNCTION, ns3::Simulator::ScheduleNow(), SetLrWpanMacState(), and ns3::LrWpanMac::TxQueueElement::txQPkt.
Referenced by McpsDataRequest(), and SetLrWpanMacState().
Here is the call graph for this function:
Here is the caller graph for this function:
|
protectedvirtual |
Destructor implementation.
This method is called by Dispose() or by the Object's destructor, whichever comes first.
Subclasses are expected to implement their real destruction code in an overriden version of this method and chain up to their parent's implementation once they are done. i.e, for simplicity, the destructor of every subclass should be empty and its content should be moved to the associated DoDispose() method.
It is safe to call GetObject() from within this method.
Reimplemented from ns3::Object.
Definition at line 175 of file lr-wpan-mac.cc.
References ns3::Object::DoDispose(), m_csmaCa, m_mcpsDataConfirmCallback, m_mcpsDataIndicationCallback, m_phy, m_txPkt, and m_txQueue.
Here is the call graph for this function:
|
protectedvirtual |
Initialize() implementation.
This method is called only once by Initialize(). If the user calls Initialize() multiple times, DoInitialize() is called only the first time.
Subclasses are expected to override this method and chain up to their parent's implementation once they are done. It is safe to call GetObject() and AggregateObject() from within this method.
Reimplemented from ns3::Object.
Definition at line 160 of file lr-wpan-mac.cc.
References ns3::Object::DoInitialize(), ns3::IEEE_802_15_4_PHY_RX_ON, ns3::IEEE_802_15_4_PHY_TRX_OFF, m_macRxOnWhenIdle, and m_phy.
Here is the call graph for this function:| LrWpanAssociationStatus ns3::LrWpanMac::GetAssociationStatus | ( | void | ) | const |
Get the current association status.
Definition at line 993 of file lr-wpan-mac.cc.
References m_associationStatus.
| Mac64Address ns3::LrWpanMac::GetExtendedAddress | ( | void | ) | const |
Get the extended address of this MAC.
Definition at line 244 of file lr-wpan-mac.cc.
References m_selfExt, and NS_LOG_FUNCTION.
Referenced by McpsDataRequest().
Here is the caller graph for this function:| uint64_t ns3::LrWpanMac::GetMacAckWaitDuration | ( | void | ) | const |
Get the macAckWaitDuration attribute value.
Definition at line 1027 of file lr-wpan-mac.cc.
References m_csmaCa, and m_phy.
Referenced by PdDataConfirm().
Here is the caller graph for this function:| uint8_t ns3::LrWpanMac::GetMacMaxFrameRetries | ( | void | ) | const |
Get the macMaxFrameRetries attribute value.
Definition at line 1034 of file lr-wpan-mac.cc.
References m_macMaxFrameRetries.
| uint16_t ns3::LrWpanMac::GetPanId | ( | void | ) | const |
Get the PAN id used by this MAC.
Definition at line 1005 of file lr-wpan-mac.cc.
References m_macPanId.
Referenced by McpsDataRequest().
Here is the caller graph for this function:Get the underlying PHY of the MAC.
Definition at line 450 of file lr-wpan-mac.cc.
References m_phy.
| bool ns3::LrWpanMac::GetRxOnWhenIdle | ( | void | ) |
Check if the receiver will be enabled when the MAC is idle.
Definition at line 197 of file lr-wpan-mac.cc.
References m_macRxOnWhenIdle.
| Mac16Address ns3::LrWpanMac::GetShortAddress | ( | void | ) | const |
Get the short address of this MAC.
Definition at line 237 of file lr-wpan-mac.cc.
References m_shortAddress, and NS_LOG_FUNCTION.
Referenced by McpsDataRequest().
Here is the caller graph for this function:
|
static |
Get the type ID.
Definition at line 50 of file lr-wpan-mac.cc.
References m_lrWpanMacState, m_macPanId, m_macPromiscRxTrace, m_macRxDropTrace, m_macRxTrace, m_macStateLogger, m_macTxDequeueTrace, m_macTxDropTrace, m_macTxEnqueueTrace, m_macTxOkTrace, m_macTxTrace, m_promiscSnifferTrace, m_sentPktTrace, m_snifferTrace, ns3::MakeTraceSourceAccessor(), ns3::MakeUintegerAccessor(), and ns3::TypeId::SetParent().
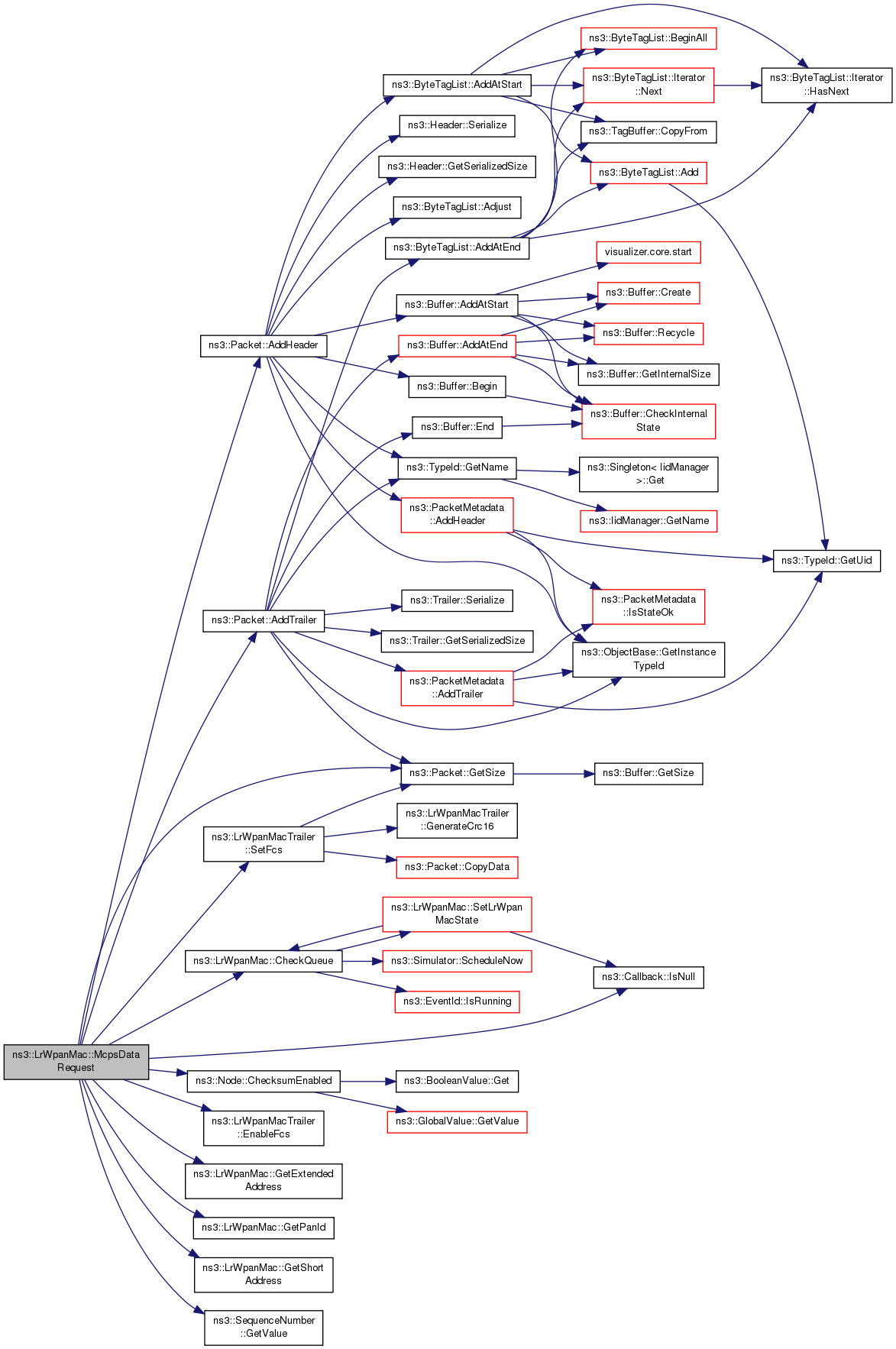
Here is the call graph for this function:| void ns3::LrWpanMac::McpsDataRequest | ( | McpsDataRequestParams | params, |
| Ptr< Packet > | p | ||
| ) |
IEEE 802.15.4-2006, section 7.1.1.1 MCPS-DATA.request Request to transfer a MSDU.
| params | the request parameters |
| p | the packet to be transmitted |
Definition at line 250 of file lr-wpan-mac.cc.
References ns3::Packet::AddHeader(), ns3::ADDR_MODE_RESERVED, ns3::Packet::AddTrailer(), ns3::LrWpanPhy::aMaxPhyPacketSize, aMinMPDUOverhead, CheckQueue(), ns3::Node::ChecksumEnabled(), ns3::LrWpanMacTrailer::EnableFcs(), ns3::EXT_ADDR, GetExtendedAddress(), GetPanId(), GetShortAddress(), ns3::Packet::GetSize(), ns3::SequenceNumber< NUMERIC_TYPE, SIGNED_TYPE >::GetValue(), ns3::IEEE_802_15_4_FRAME_TOO_LONG, ns3::IEEE_802_15_4_INVALID_ADDRESS, ns3::IEEE_802_15_4_INVALID_PARAMETER, ns3::Callback< R, T1, T2, T3, T4, T5, T6, T7, T8, T9 >::IsNull(), ns3::LrWpanMacHeader::LRWPAN_MAC_DATA, m_csmaCa, ns3::McpsDataRequestParams::m_dstAddr, ns3::McpsDataRequestParams::m_dstAddrMode, ns3::McpsDataRequestParams::m_dstPanId, m_macDsn, m_macTxEnqueueTrace, m_mcpsDataConfirmCallback, ns3::McpsDataRequestParams::m_msduHandle, ns3::McpsDataConfirmParams::m_msduHandle, ns3::McpsDataRequestParams::m_srcAddrMode, ns3::McpsDataConfirmParams::m_status, ns3::McpsDataRequestParams::m_txOptions, m_txQueue, ns3::NO_PANID_ADDR, NS_LOG_ERROR, NS_LOG_FUNCTION, ns3::LrWpanMacTrailer::SetFcs(), ns3::SHORT_ADDR, ns3::TX_OPTION_ACK, ns3::TX_OPTION_GTS, ns3::TX_OPTION_INDIRECT, ns3::LrWpanMac::TxQueueElement::txQMsduHandle, and ns3::LrWpanMac::TxQueueElement::txQPkt.
Here is the call graph for this function:| void ns3::LrWpanMac::PdDataConfirm | ( | LrWpanPhyEnumeration | status | ) |
IEEE 802.15.4-2006 section 6.2.1.2 Confirm the end of transmission of an MPDU to MAC.
| status | to report to MAC PHY PD-DATA.confirm status |
Definition at line 784 of file lr-wpan-mac.cc.
References AckWaitTimeout(), ns3::EventId::Cancel(), GetMacAckWaitDuration(), ns3::IEEE_802_15_4_FRAME_TOO_LONG, ns3::IEEE_802_15_4_PHY_SUCCESS, ns3::IEEE_802_15_4_PHY_UNSPECIFIED, ns3::IEEE_802_15_4_SUCCESS, ns3::EventId::IsExpired(), ns3::Callback< R, T1, T2, T3, T4, T5, T6, T7, T8, T9 >::IsNull(), m_ackWaitTimeout, m_lrWpanMacState, m_macTxDropTrace, m_macTxOkTrace, m_mcpsDataConfirmCallback, ns3::McpsDataConfirmParams::m_msduHandle, m_phy, m_setMacState, ns3::McpsDataConfirmParams::m_status, m_txPkt, m_txQueue, ns3::MAC_ACK_PENDING, ns3::MAC_IDLE, ns3::MAC_SENDING, ns3::MicroSeconds(), NS_ASSERT, NS_ASSERT_MSG, NS_FATAL_ERROR, NS_LOG_ERROR, NS_LOG_FUNCTION, ns3::Packet::PeekHeader(), RemoveFirstTxQElement(), ns3::Simulator::Schedule(), ns3::Simulator::ScheduleNow(), and SetLrWpanMacState().
Referenced by ns3::LrWpanNetDevice::CompleteConfig().
Here is the call graph for this function:
Here is the caller graph for this function:IEEE 802.15.4-2006 section 6.2.1.3 PD-DATA.indication Indicates the transfer of an MPDU from PHY to MAC (receiving)
| psduLength | number of bytes in the PSDU |
| p | the packet to be transmitted |
| lqi | Link quality (LQI) value measured during reception of the PPDU |
Definition at line 468 of file lr-wpan-mac.cc.
References ns3::EventId::Cancel(), ChangeMacState(), ns3::LrWpanMacTrailer::CheckFcs(), ns3::Node::ChecksumEnabled(), ns3::Packet::Copy(), ns3::LrWpanMacTrailer::EnableFcs(), ns3::LrWpanMacHeader::GetDstAddrMode(), ns3::LrWpanMacHeader::GetDstPanId(), ns3::LrWpanMacHeader::GetExtDstAddr(), ns3::LrWpanMacHeader::GetFrameVer(), ns3::LrWpanMacHeader::GetSeqNum(), ns3::LrWpanMacHeader::GetShortDstAddr(), ns3::LrWpanMacHeader::GetShortSrcAddr(), ns3::LrWpanMacHeader::GetSrcAddrMode(), ns3::LrWpanMacHeader::GetSrcPanId(), ns3::LrWpanMacHeader::GetType(), ns3::IEEE_802_15_4_SUCCESS, ns3::LrWpanMacHeader::IsAcknowledgment(), ns3::LrWpanMacHeader::IsAckReq(), ns3::LrWpanMacHeader::IsCommand(), ns3::LrWpanMacHeader::IsData(), ns3::Callback< R, T1, T2, T3, T4, T5, T6, T7, T8, T9 >::IsNull(), ns3::LrWpanMacHeader::LRWPAN_MAC_BEACON, ns3::LrWpanMacHeader::LRWPAN_MAC_COMMAND, ns3::LrWpanMacHeader::LRWPAN_MAC_DATA, ns3::LrWpanMacHeader::LRWPAN_MAC_RESERVED, m_ackWaitTimeout, m_csmaCa, ns3::McpsDataIndicationParams::m_dsn, ns3::McpsDataIndicationParams::m_dstAddr, ns3::McpsDataIndicationParams::m_dstAddrMode, ns3::McpsDataIndicationParams::m_dstPanId, m_lrWpanMacState, m_macPanId, m_macPromiscRxTrace, m_macPromiscuousMode, m_macRxDropTrace, m_macRxTrace, m_macTxOkTrace, m_mcpsDataConfirmCallback, m_mcpsDataIndicationCallback, ns3::McpsDataIndicationParams::m_mpduLinkQuality, ns3::McpsDataConfirmParams::m_msduHandle, m_promiscSnifferTrace, m_selfExt, m_setMacState, m_shortAddress, ns3::McpsDataIndicationParams::m_srcAddr, ns3::McpsDataIndicationParams::m_srcAddrMode, ns3::McpsDataIndicationParams::m_srcPanId, ns3::McpsDataConfirmParams::m_status, m_txPkt, m_txQueue, ns3::MAC_ACK_PENDING, ns3::MAC_CSMA, ns3::MAC_IDLE, NS_ASSERT, NS_LOG_DEBUG, NS_LOG_ERROR, NS_LOG_FUNCTION, ns3::Packet::PeekHeader(), PrepareRetransmission(), RemoveFirstTxQElement(), ns3::Packet::RemoveHeader(), ns3::Packet::RemoveTrailer(), ns3::Simulator::ScheduleNow(), SendAck(), SetLrWpanMacState(), ns3::SHORT_ADDR, and ns3::LrWpanMac::TxQueueElement::txQMsduHandle.
Referenced by ns3::LrWpanNetDevice::CompleteConfig().
Here is the call graph for this function:
Here is the caller graph for this function:| void ns3::LrWpanMac::PlmeCcaConfirm | ( | LrWpanPhyEnumeration | status | ) |
IEEE 802.15.4-2006 section 6.2.2.2 PLME-CCA.confirm status.
| status | TRX_OFF, BUSY or IDLE |
Definition at line 865 of file lr-wpan-mac.cc.
References m_csmaCa, and NS_LOG_FUNCTION.
| void ns3::LrWpanMac::PlmeEdConfirm | ( | LrWpanPhyEnumeration | status, |
| uint8_t | energyLevel | ||
| ) |
IEEE 802.15.4-2006 section 6.2.2.4 PLME-ED.confirm status and energy level.
| status | SUCCESS, TRX_OFF or TX_ON |
| energyLevel | 0x00-0xff ED level for the channel |
Definition at line 873 of file lr-wpan-mac.cc.
References NS_LOG_FUNCTION.
Referenced by ns3::LrWpanNetDevice::CompleteConfig().
Here is the caller graph for this function:| void ns3::LrWpanMac::PlmeGetAttributeConfirm | ( | LrWpanPhyEnumeration | status, |
| LrWpanPibAttributeIdentifier | id, | ||
| LrWpanPhyPibAttributes * | attribute | ||
| ) |
IEEE 802.15.4-2006 section 6.2.2.6 PLME-GET.confirm Get attributes per definition from Table 23 in section 6.4.2.
| status | SUCCESS or UNSUPPORTED_ATTRIBUTE |
| id | the attributed identifier |
| attribute | the attribute value |
Definition at line 880 of file lr-wpan-mac.cc.
References NS_LOG_FUNCTION.
Referenced by ns3::LrWpanNetDevice::CompleteConfig().
Here is the caller graph for this function:| void ns3::LrWpanMac::PlmeSetAttributeConfirm | ( | LrWpanPhyEnumeration | status, |
| LrWpanPibAttributeIdentifier | id | ||
| ) |
IEEE 802.15.4-2006 section 6.2.2.10 PLME-SET.confirm Set attributes per definition from Table 23 in section 6.4.2.
| status | SUCCESS, UNSUPPORTED_ATTRIBUTE, INVALID_PARAMETER, or READ_ONLY |
| id | the attributed identifier |
Definition at line 926 of file lr-wpan-mac.cc.
References NS_LOG_FUNCTION.
Referenced by ns3::LrWpanNetDevice::CompleteConfig().
Here is the caller graph for this function:| void ns3::LrWpanMac::PlmeSetTRXStateConfirm | ( | LrWpanPhyEnumeration | status | ) |
IEEE 802.15.4-2006 section 6.2.2.8 PLME-SET-TRX-STATE.confirm Set PHY state.
| status | in RX_ON,TRX_OFF,FORCE_TRX_OFF,TX_ON |
Definition at line 888 of file lr-wpan-mac.cc.
References ns3::Packet::GetSize(), ns3::IEEE_802_15_4_PHY_RX_ON, ns3::IEEE_802_15_4_PHY_SUCCESS, ns3::IEEE_802_15_4_PHY_TRX_OFF, ns3::IEEE_802_15_4_PHY_TX_ON, m_csmaCa, m_lrWpanMacState, m_macTxTrace, m_phy, m_promiscSnifferTrace, m_snifferTrace, m_txPkt, ns3::MAC_ACK_PENDING, ns3::MAC_CSMA, ns3::MAC_IDLE, ns3::MAC_SENDING, NS_ASSERT, NS_FATAL_ERROR, and NS_LOG_FUNCTION.
Referenced by ns3::LrWpanNetDevice::CompleteConfig().
Here is the call graph for this function:
Here is the caller graph for this function:
|
private |
Check for remaining retransmissions for the packet currently being sent.
Drop the packet, if there are no retransmissions left.
Definition at line 754 of file lr-wpan-mac.cc.
References ns3::IEEE_802_15_4_NO_ACK, ns3::Callback< R, T1, T2, T3, T4, T5, T6, T7, T8, T9 >::IsNull(), m_csmaCa, m_macMaxFrameRetries, m_macTxDropTrace, m_mcpsDataConfirmCallback, ns3::McpsDataConfirmParams::m_msduHandle, m_numCsmacaRetry, m_retransmission, ns3::McpsDataConfirmParams::m_status, m_txQueue, NS_LOG_FUNCTION, RemoveFirstTxQElement(), ns3::LrWpanMac::TxQueueElement::txQMsduHandle, and ns3::LrWpanMac::TxQueueElement::txQPkt.
Referenced by AckWaitTimeout(), and PdDataIndication().
Here is the call graph for this function:
Here is the caller graph for this function:
|
private |
Remove the tip of the transmission queue, including clean up related to the last packet transmission.
Definition at line 712 of file lr-wpan-mac.cc.
References ns3::Packet::Copy(), ns3::LrWpanMacHeader::GetShortDstAddr(), m_csmaCa, m_macTxDequeueTrace, m_numCsmacaRetry, m_retransmission, m_sentPktTrace, m_txPkt, m_txQueue, ns3::Packet::RemoveHeader(), and ns3::LrWpanMac::TxQueueElement::txQPkt.
Referenced by PdDataConfirm(), PdDataIndication(), PrepareRetransmission(), and SetLrWpanMacState().
Here is the call graph for this function:
Here is the caller graph for this function:
|
private |
Send an acknowledgment packet for the given sequence number.
| seqno | the sequence number for the ACK |
Definition at line 683 of file lr-wpan-mac.cc.
References ns3::Packet::AddHeader(), ns3::Packet::AddTrailer(), ChangeMacState(), ns3::Node::ChecksumEnabled(), ns3::LrWpanMacTrailer::EnableFcs(), ns3::IEEE_802_15_4_PHY_TX_ON, ns3::LrWpanMacHeader::LRWPAN_MAC_ACKNOWLEDGMENT, m_lrWpanMacState, m_phy, m_txPkt, ns3::MAC_IDLE, ns3::MAC_SENDING, NS_ASSERT, NS_LOG_FUNCTION, and ns3::LrWpanMacTrailer::SetFcs().
Referenced by PdDataIndication().
Here is the call graph for this function:
Here is the caller graph for this function:| void ns3::LrWpanMac::SetAssociationStatus | ( | LrWpanAssociationStatus | status | ) |
Set the current association status.
| status | new association status |
Definition at line 999 of file lr-wpan-mac.cc.
References m_associationStatus.
| void ns3::LrWpanMac::SetCsmaCa | ( | Ptr< LrWpanCsmaCa > | csmaCa | ) |
Set the CSMA/CA implementation to be used by the MAC.
| csmaCa | the CSMA/CA implementation |
Definition at line 438 of file lr-wpan-mac.cc.
References m_csmaCa.
| void ns3::LrWpanMac::SetExtendedAddress | ( | Mac64Address | address | ) |
Set the extended address of this MAC.
| address | the new address |
Definition at line 229 of file lr-wpan-mac.cc.
References first::address, and m_selfExt.
| void ns3::LrWpanMac::SetLrWpanMacState | ( | LrWpanMacState | macState | ) |
CSMA-CA algorithm calls back the MAC after executing channel assessment.
| macState | indicate BUSY oder IDLE channel condition |
Definition at line 933 of file lr-wpan-mac.cc.
References ChangeMacState(), ns3::CHANNEL_ACCESS_FAILURE, ns3::CHANNEL_IDLE, CheckQueue(), ns3::IEEE_802_15_4_CHANNEL_ACCESS_FAILURE, ns3::IEEE_802_15_4_PHY_RX_ON, ns3::IEEE_802_15_4_PHY_TRX_OFF, ns3::IEEE_802_15_4_PHY_TX_ON, ns3::Callback< R, T1, T2, T3, T4, T5, T6, T7, T8, T9 >::IsNull(), m_lrWpanMacState, m_macRxOnWhenIdle, m_macTxDropTrace, m_mcpsDataConfirmCallback, ns3::McpsDataConfirmParams::m_msduHandle, m_phy, ns3::McpsDataConfirmParams::m_status, m_txPkt, m_txQueue, ns3::MAC_ACK_PENDING, ns3::MAC_CSMA, ns3::MAC_IDLE, ns3::MAC_SENDING, NS_ASSERT, NS_LOG_DEBUG, NS_LOG_FUNCTION, and RemoveFirstTxQElement().
Referenced by AckWaitTimeout(), CheckQueue(), ns3::LrWpanNetDevice::CompleteConfig(), PdDataConfirm(), and PdDataIndication().
Here is the call graph for this function:
Here is the caller graph for this function:| void ns3::LrWpanMac::SetMacMaxFrameRetries | ( | uint8_t | retries | ) |
Set the macMaxFrameRetries attribute value.
| retries | the maximum number of retries |
Definition at line 1040 of file lr-wpan-mac.cc.
References m_macMaxFrameRetries.
| void ns3::LrWpanMac::SetMcpsDataConfirmCallback | ( | McpsDataConfirmCallback | c | ) |
Set the callback for the confirmation of a data transmission request.
The callback implements MCPS-DATA.confirm SAP of IEEE 802.15.4-2006, section 7.1.1.2.
| c | the callback |
Definition at line 462 of file lr-wpan-mac.cc.
References m_mcpsDataConfirmCallback.
| void ns3::LrWpanMac::SetMcpsDataIndicationCallback | ( | McpsDataIndicationCallback | c | ) |
Set the callback for the indication of an incoming data packet.
The callback implements MCPS-DATA.indication SAP of IEEE 802.15.4-2006, section 7.1.1.3.
| c | the callback |
Definition at line 456 of file lr-wpan-mac.cc.
References m_mcpsDataIndicationCallback.
| void ns3::LrWpanMac::SetPanId | ( | uint16_t | panId | ) |
Set the PAN id used by this MAC.
| panId | the new PAN id. |
Definition at line 1011 of file lr-wpan-mac.cc.
References m_macPanId.
Set the underlying PHY for the MAC.
| phy | the PHY |
Definition at line 444 of file lr-wpan-mac.cc.
References m_phy, and third::phy.
| void ns3::LrWpanMac::SetRxOnWhenIdle | ( | bool | rxOnWhenIdle | ) |
Set if the receiver should be enabled when the MAC is idle.
| rxOnWhenIdle | set to true to enable the receiver during idle periods |
Definition at line 203 of file lr-wpan-mac.cc.
References ns3::IEEE_802_15_4_PHY_RX_ON, ns3::IEEE_802_15_4_PHY_TRX_OFF, m_lrWpanMacState, m_macRxOnWhenIdle, m_phy, ns3::MAC_IDLE, and NS_LOG_FUNCTION.
| void ns3::LrWpanMac::SetShortAddress | ( | Mac16Address | address | ) |
Set the short address of this MAC.
| address | the new address |
Definition at line 222 of file lr-wpan-mac.cc.
References first::address, and m_shortAddress.
|
static |
The minimum number of octets added by the MAC sublayer to the PSDU.
See IEEE 802.15.4-2006, section 7.4.1, Table 85
Definition at line 233 of file lr-wpan-mac.h.
Referenced by McpsDataRequest().
| uint64_t ns3::LrWpanMac::m_aBaseSlotDuration |
Length of a superframe slot in symbols.
Defaults to 60 symbols in each superframe slot. See IEEE 802.15.4-2006, section 7.4.1, Table 85.
Definition at line 438 of file lr-wpan-mac.h.
| uint64_t ns3::LrWpanMac::m_aBaseSuperframeDuration |
Length of a superframe in symbols.
Defaults to aBaseSlotDuration * aNumSuperframeSlots in symbols. See IEEE 802.15.4-2006, section 7.4.1, Table 85.
Definition at line 451 of file lr-wpan-mac.h.
|
private |
Scheduler event for the ACK timeout of the currently transmitted data packet.
Definition at line 814 of file lr-wpan-mac.h.
Referenced by PdDataConfirm(), and PdDataIndication().
| uint64_t ns3::LrWpanMac::m_aNumSuperframeSlots |
Number of a superframe slots per superframe.
Defaults to 16. See IEEE 802.15.4-2006, section 7.4.1, Table 85.
Definition at line 444 of file lr-wpan-mac.h.
|
private |
The current association status of the MAC layer.
Definition at line 774 of file lr-wpan-mac.h.
Referenced by GetAssociationStatus(), LrWpanMac(), and SetAssociationStatus().
|
private |
The CSMA/CA implementation used by this MAC.
Definition at line 751 of file lr-wpan-mac.h.
Referenced by DoDispose(), GetMacAckWaitDuration(), McpsDataRequest(), PdDataIndication(), PlmeCcaConfirm(), PlmeSetTRXStateConfirm(), PrepareRetransmission(), RemoveFirstTxQElement(), and SetCsmaCa().
|
private |
The current state of the MAC layer.
Definition at line 769 of file lr-wpan-mac.h.
Referenced by ChangeMacState(), CheckQueue(), GetTypeId(), LrWpanMac(), PdDataConfirm(), PdDataIndication(), PlmeSetTRXStateConfirm(), SendAck(), SetLrWpanMacState(), and SetRxOnWhenIdle().
| uint64_t ns3::LrWpanMac::m_macBeaconOrder |
Specification of how often the coordinator transmits its beacon.
0 - 15 with 15 means no beacons are being sent. See IEEE 802.15.4-2006, section 7.4.2, Table 86.
Definition at line 472 of file lr-wpan-mac.h.
| uint64_t ns3::LrWpanMac::m_macBeaconTxTime |
The time that the device transmitted its last beacon frame, in symbol periods.
Only 24 bits used. See IEEE 802.15.4-2006, section 7.4.2, Table 86.
Definition at line 459 of file lr-wpan-mac.h.
| SequenceNumber8 ns3::LrWpanMac::m_macDsn |
Sequence number added to transmitted data or MAC command frame, 00-ff.
See IEEE 802.15.4-2006, section 7.4.2, Table 86.
Definition at line 500 of file lr-wpan-mac.h.
Referenced by LrWpanMac(), and McpsDataRequest().
| uint8_t ns3::LrWpanMac::m_macMaxFrameRetries |
The maximum number of retries allowed after a transmission failure.
See IEEE 802.15.4-2006, section 7.4.2, Table 86.
Definition at line 506 of file lr-wpan-mac.h.
Referenced by GetMacMaxFrameRetries(), LrWpanMac(), PrepareRetransmission(), and SetMacMaxFrameRetries().
| uint16_t ns3::LrWpanMac::m_macPanId |
16 bits id of PAN on which this device is operating.
0xffff means not asscoiated. See IEEE 802.15.4-2006, section 7.4.2, Table 86.
Definition at line 494 of file lr-wpan-mac.h.
Referenced by GetPanId(), GetTypeId(), LrWpanMac(), PdDataIndication(), and SetPanId().
|
private |
The trace source fired for packets successfully received by the device immediately before being forwarded up to higher layers (at the L2/L3 transition).
This is a promiscuous trace.
Definition at line 673 of file lr-wpan-mac.h.
Referenced by GetTypeId(), and PdDataIndication().
| bool ns3::LrWpanMac::m_macPromiscuousMode |
Indicates if MAC sublayer is in receive all mode.
True mean accept all frames from PHY. See IEEE 802.15.4-2006, section 7.4.2, Table 86.
Definition at line 487 of file lr-wpan-mac.h.
Referenced by LrWpanMac(), and PdDataIndication().
|
private |
The trace source fired for packets successfully received by the device but dropped before being forwarded up to higher layers (at the L2/L3 transition).
Definition at line 691 of file lr-wpan-mac.h.
Referenced by GetTypeId(), and PdDataIndication().
| bool ns3::LrWpanMac::m_macRxOnWhenIdle |
Indication of whether the MAC sublayer is to enable its receiver during idle periods.
See IEEE 802.15.4-2006, section 7.4.2, Table 86.
Definition at line 513 of file lr-wpan-mac.h.
Referenced by DoInitialize(), GetRxOnWhenIdle(), LrWpanMac(), SetLrWpanMacState(), and SetRxOnWhenIdle().
|
private |
The trace source fired for packets successfully received by the device immediately before being forwarded up to higher layers (at the L2/L3 transition).
This is a non-promiscuous trace.
Definition at line 682 of file lr-wpan-mac.h.
Referenced by GetTypeId(), and PdDataIndication().
|
private |
A trace source that fires when the LrWpanMac changes states.
Parameters are the old mac state and the new mac state.
MacStateValue TracedValue. Definition at line 741 of file lr-wpan-mac.h.
Referenced by ChangeMacState(), and GetTypeId().
| uint64_t ns3::LrWpanMac::m_macSuperframeOrder |
The length of the active portion of the outgoing superframe, including the beacon frame.
0 - 15 with 15 means the superframe will not be active after the beacon. See IEEE 802.15.4-2006, section 7.4.2, Table 86.
Definition at line 480 of file lr-wpan-mac.h.
| uint64_t ns3::LrWpanMac::m_macSyncSymbolOffset |
Symbol boundary is same as m_macBeaconTxTime.
See IEEE 802.15.4-2006, section 7.4.2, Table 86.
Definition at line 465 of file lr-wpan-mac.h.
|
private |
The trace source fired when packets are dequeued from the L3/l2 transmission queue.
Definition at line 640 of file lr-wpan-mac.h.
Referenced by GetTypeId(), and RemoveFirstTxQElement().
|
private |
The trace source fired when packets are dropped due to missing ACKs or because of transmission failures in L1.
Definition at line 664 of file lr-wpan-mac.h.
Referenced by GetTypeId(), PdDataConfirm(), PrepareRetransmission(), and SetLrWpanMacState().
|
private |
The trace source fired when packets come into the "top" of the device at the L3/L2 transition, when being queued for transmission.
Definition at line 632 of file lr-wpan-mac.h.
Referenced by GetTypeId(), and McpsDataRequest().
|
private |
The trace source fired when packets where successfully transmitted, that is an acknowledgment was received, if requested, or the packet was successfully sent by L1, if no ACK was requested.
Definition at line 656 of file lr-wpan-mac.h.
Referenced by GetTypeId(), PdDataConfirm(), and PdDataIndication().
|
private |
The trace source fired when packets are being sent down to L1.
Definition at line 647 of file lr-wpan-mac.h.
Referenced by GetTypeId(), and PlmeSetTRXStateConfirm().
|
private |
This callback is used to report data transmission request status to the upper layers.
See IEEE 802.15.4-2006, section 7.1.1.2.
Definition at line 764 of file lr-wpan-mac.h.
Referenced by DoDispose(), McpsDataRequest(), PdDataConfirm(), PdDataIndication(), PrepareRetransmission(), SetLrWpanMacState(), and SetMcpsDataConfirmCallback().
|
private |
This callback is used to notify incoming packets to the upper layers.
See IEEE 802.15.4-2006, section 7.1.1.3.
Definition at line 757 of file lr-wpan-mac.h.
Referenced by DoDispose(), PdDataIndication(), and SetMcpsDataIndicationCallback().
|
private |
The number of CSMA/CA retries used for sending the current packet.
Definition at line 808 of file lr-wpan-mac.h.
Referenced by LrWpanMac(), PrepareRetransmission(), and RemoveFirstTxQElement().
The PHY associated with this MAC.
Definition at line 746 of file lr-wpan-mac.h.
Referenced by DoDispose(), DoInitialize(), GetMacAckWaitDuration(), GetPhy(), PdDataConfirm(), PlmeSetTRXStateConfirm(), SendAck(), SetLrWpanMacState(), SetPhy(), and SetRxOnWhenIdle().
|
private |
A trace source that emulates a promiscuous mode protocol sniffer connected to the device.
This trace source fire on packets destined for any host just like your average everyday packet sniffer.
On the transmit size, this trace hook will fire after a packet is dequeued from the device queue for transmission. In Linux, for example, this would correspond to the point just before a device hard_start_xmit where dev_queue_xmit_nit is called to dispatch the packet to the PF_PACKET ETH_P_ALL handlers.
On the receive side, this trace hook will fire when a packet is received, just before the receive callback is executed. In Linux, for example, this would correspond to the point at which the packet is dispatched to packet sniffers in netif_receive_skb.
Definition at line 731 of file lr-wpan-mac.h.
Referenced by GetTypeId(), PdDataIndication(), and PlmeSetTRXStateConfirm().
|
private |
The number of already used retransmission for the currently transmitted packet.
Definition at line 803 of file lr-wpan-mac.h.
Referenced by LrWpanMac(), PrepareRetransmission(), and RemoveFirstTxQElement().
|
private |
The extended address used by this MAC.
Extended addresses are currently not really supported.
Definition at line 792 of file lr-wpan-mac.h.
Referenced by GetExtendedAddress(), LrWpanMac(), PdDataIndication(), and SetExtendedAddress().
|
private |
The trace source fired when packets are considered as successfully sent or the transmission has been given up.
Only non-broadcast packets are traced.
The data should represent: packet, number of retries, total number of csma backoffs
Definition at line 624 of file lr-wpan-mac.h.
Referenced by GetTypeId(), and RemoveFirstTxQElement().
|
private |
Scheduler event for a deferred MAC state change.
Definition at line 819 of file lr-wpan-mac.h.
Referenced by CheckQueue(), PdDataConfirm(), and PdDataIndication().
|
private |
The short address used by this MAC.
Currently we do not have complete extended address support in the MAC, nor do we have the association primitives, so this address has to be configured manually.
Definition at line 786 of file lr-wpan-mac.h.
Referenced by GetShortAddress(), LrWpanMac(), PdDataIndication(), and SetShortAddress().
|
private |
A trace source that emulates a non-promiscuous protocol sniffer connected to the device.
Unlike your average everyday sniffer, this trace source will not fire on PACKET_OTHERHOST events.
On the transmit size, this trace hook will fire after a packet is dequeued from the device queue for transmission. In Linux, for example, this would correspond to the point just before a device hard_start_xmit where dev_queue_xmit_nit is called to dispatch the packet to the PF_PACKET ETH_P_ALL handlers.
On the receive side, this trace hook will fire when a packet is received, just before the receive callback is executed. In Linux, for example, this would correspond to the point at which the packet is dispatched to packet sniffers in netif_receive_skb.
Definition at line 711 of file lr-wpan-mac.h.
Referenced by GetTypeId(), and PlmeSetTRXStateConfirm().
The packet which is currently being sent by the MAC layer.
Definition at line 779 of file lr-wpan-mac.h.
Referenced by CheckQueue(), DoDispose(), LrWpanMac(), PdDataConfirm(), PdDataIndication(), PlmeSetTRXStateConfirm(), RemoveFirstTxQElement(), SendAck(), and SetLrWpanMacState().
|
private |
The transmit queue used by the MAC.
Definition at line 797 of file lr-wpan-mac.h.
Referenced by CheckQueue(), DoDispose(), McpsDataRequest(), PdDataConfirm(), PdDataIndication(), PrepareRetransmission(), RemoveFirstTxQElement(), and SetLrWpanMacState().