Uan Test. More...
 Inheritance diagram for UanTest:
 Inheritance diagram for UanTest: Collaboration diagram for UanTest:
 Collaboration diagram for UanTest:| Public Member Functions | |
| UanTest () | |
| virtual void | DoRun (void) | 
| Implementation to actually run this TestCase.  More... | |
|  Public Member Functions inherited from ns3::TestCase | |
| virtual | ~TestCase () | 
| Destructor.  More... | |
| std::string | GetName (void) const | 
| Private Member Functions | |
| Ptr< UanNetDevice > | CreateNode (Vector pos, Ptr< UanChannel > chan) | 
| Create node function.  More... | |
| uint32_t | DoOnePhyTest (Time t1, Time t2, uint32_t r1, uint32_t r2, Ptr< UanPropModel > prop, uint16_t mode1=0, uint16_t mode2=0) | 
| Do one Phy test function.  More... | |
| bool | DoPhyTests () | 
| Phy test function.  More... | |
| bool | RxPacket (Ptr< NetDevice > dev, Ptr< const Packet > pkt, uint16_t mode, const Address &sender) | 
| Receive packet function.  More... | |
| void | SendOnePacket (Ptr< UanNetDevice > dev, uint16_t mode) | 
| Send one packet function.  More... | |
| Private Attributes | |
| uint32_t | m_bytesRx | 
| byes received  More... | |
| ObjectFactory | m_phyFac | 
| Phy.  More... | |
| Additional Inherited Members | |
|  Public Types inherited from ns3::TestCase | |
| enum | TestDuration { QUICK = 1, EXTENSIVE = 2, TAKES_FOREVER = 3 } | 
| How long the test takes to execute.  More... | |
|  Protected Member Functions inherited from ns3::TestCase | |
| TestCase (std::string name) | |
| Constructor.  More... | |
| void | AddTestCase (TestCase *testCase, TestDuration duration=QUICK) | 
| Add an individual child TestCase to this test suite.  More... | |
| TestCase * | GetParent () const | 
| Get the parent of this TestCsse.  More... | |
| bool | IsStatusFailure (void) const | 
| Check if any tests failed.  More... | |
| bool | IsStatusSuccess (void) const | 
| Check if all tests passed.  More... | |
| void | SetDataDir (std::string directory) | 
| Set the data directory where reference trace files can be found.  More... | |
| void | ReportTestFailure (std::string cond, std::string actual, std::string limit, std::string message, std::string file, int32_t line) | 
| Log the failure of this TestCase.  More... | |
| bool | MustAssertOnFailure (void) const | 
| Check if this run should assert on failure.  More... | |
| bool | MustContinueOnFailure (void) const | 
| Check if this run should continue on failure.  More... | |
| std::string | CreateDataDirFilename (std::string filename) | 
| Construct the full path to a file in the data directory.  More... | |
| std::string | CreateTempDirFilename (std::string filename) | 
| Construct the full path to a file in a temporary directory.  More... | |
Uan Test.
Definition at line 43 of file uan-test.cc.
| UanTest::UanTest | ( | ) | 
Definition at line 95 of file uan-test.cc.
| 
 | private | 
Create node function.
| pos | the position of the device | 
| chan | the communication channel | 
Definition at line 117 of file uan-test.cc.
References ns3::ObjectFactory::Create(), m_phyFac, third::mac, third::mobility, and third::phy.
Referenced by DoOnePhyTest().
 Here is the call graph for this function:
 Here is the call graph for this function: Here is the caller graph for this function:
 Here is the caller graph for this function:| 
 | private | 
Do one Phy test function.
| t1 | the time to send first packet | 
| t2 | the time to send the second packet | 
| r1 | first distance constant | 
| r2 | second distance constant | 
| prop | the propagation model | 
| mode1 | the send mode for device 1 | 
| mode2 | the send mode for device 2 | 
Definition at line 144 of file uan-test.cc.
References third::channel, CreateNode(), m_bytesRx, ns3::MakeCallback(), RxPacket(), ns3::Seconds(), SendOnePacket(), and ns3::UanNetDevice::SetReceiveCallback().
Referenced by DoPhyTests().
 Here is the call graph for this function:
 Here is the call graph for this function: Here is the caller graph for this function:
 Here is the caller graph for this function:| 
 | private | 
Phy test function.
Definition at line 175 of file uan-test.cc.
References ns3::UanModesList::AppendMode(), DoOnePhyTest(), MRG32k3a::m1, m_phyFac, NS_TEST_ASSERT_MSG_EQ_RETURNS_BOOL, ns3::Seconds(), ns3::ObjectFactory::Set(), and ns3::ObjectFactory::SetTypeId().
Referenced by DoRun().
 Here is the call graph for this function:
 Here is the call graph for this function: Here is the caller graph for this function:
 Here is the caller graph for this function:| 
 | virtual | 
Implementation to actually run this TestCase.
Subclasses should override this method to conduct their tests.
Implements ns3::TestCase.
Definition at line 264 of file uan-test.cc.
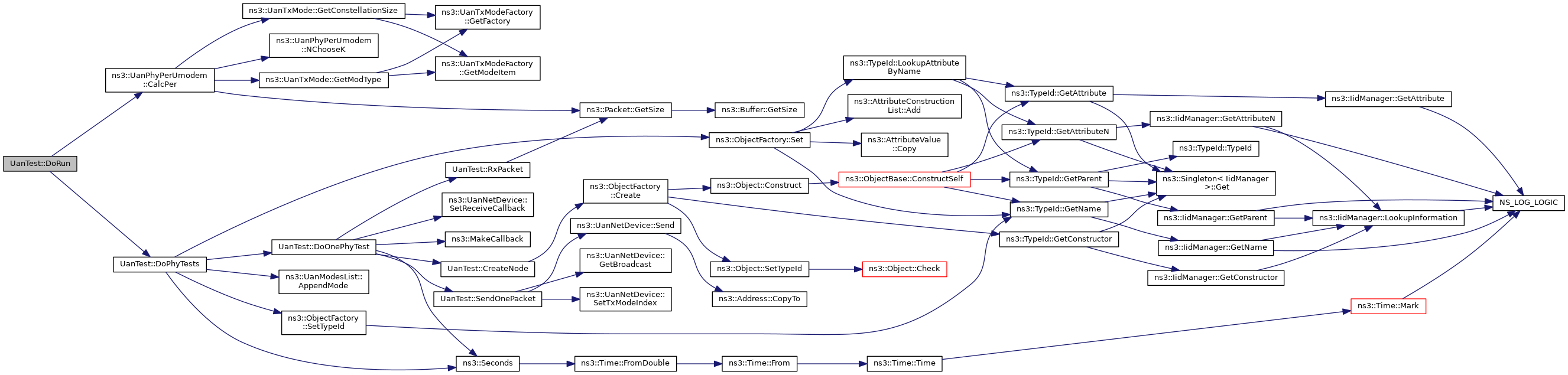
References ns3::UanPhyPerUmodem::CalcPer(), DoPhyTests(), and NS_TEST_ASSERT_MSG_EQ_TOL.
 Here is the call graph for this function:
 Here is the call graph for this function:| 
 | private | 
Receive packet function.
| dev | the device | 
| pkt | the packet | 
| mode | the receive mode | 
| sender | the address of the sender | 
Definition at line 101 of file uan-test.cc.
References ns3::Packet::GetSize(), m_bytesRx, and NS_UNUSED.
Referenced by DoOnePhyTest().
 Here is the call graph for this function:
 Here is the call graph for this function: Here is the caller graph for this function:
 Here is the caller graph for this function:| 
 | private | 
Send one packet function.
| dev | the device | 
| mode | the transmit mode | 
Definition at line 109 of file uan-test.cc.
References ns3::UanNetDevice::GetBroadcast(), ns3::UanNetDevice::Send(), and ns3::UanNetDevice::SetTxModeIndex().
Referenced by DoOnePhyTest().
 Here is the call graph for this function:
 Here is the call graph for this function: Here is the caller graph for this function:
 Here is the caller graph for this function:| 
 | private | 
byes received
Definition at line 90 of file uan-test.cc.
Referenced by DoOnePhyTest(), and RxPacket().
| 
 | private |