This class implements service flows as described by the IEEE-802.16 standard. More...
#include "service-flow.h"
Collaboration diagram for ns3::ServiceFlow:Public Types | |
| enum | CsSpecification { ATM = 99, IPV4 = 100, IPV6 = 101, ETHERNET = 102, VLAN = 103, IPV4_OVER_ETHERNET = 104, IPV6_OVER_ETHERNET = 105, IPV4_OVER_VLAN = 106, IPV6_OVER_VLAN = 107 } |
| section 11.13.19.2 CS parameter encoding rules, page 707 More... | |
| enum | Direction { SF_DIRECTION_DOWN, SF_DIRECTION_UP } |
| Direction enumeration. More... | |
| enum | ModulationType { MODULATION_TYPE_BPSK_12, MODULATION_TYPE_QPSK_12, MODULATION_TYPE_QPSK_34, MODULATION_TYPE_QAM16_12, MODULATION_TYPE_QAM16_34, MODULATION_TYPE_QAM64_23, MODULATION_TYPE_QAM64_34 } |
| Modulation type enumeration, Table 356 and 362. More... | |
| enum | SchedulingType { SF_TYPE_NONE = 0, SF_TYPE_UNDEF = 1, SF_TYPE_BE = 2, SF_TYPE_NRTPS = 3, SF_TYPE_RTPS = 4, SF_TYPE_UGS = 6, SF_TYPE_ALL = 255 } |
| section 11.13.11 Service flow scheduling type, page 701 More... | |
| enum | Type { SF_TYPE_PROVISIONED, SF_TYPE_ADMITTED, SF_TYPE_ACTIVE } |
| Type enumeration. More... | |
Public Member Functions | |
| ServiceFlow (Tlv tlv) | |
| creates a service flow from a TLV More... | |
| ServiceFlow () | |
| default constructor More... | |
| ServiceFlow (enum Direction direction) | |
| Constructor. More... | |
| ServiceFlow (const ServiceFlow &sf) | |
| Constructor. More... | |
| ServiceFlow (uint32_t sfid, enum Direction direction, Ptr< WimaxConnection > connection) | |
| Constructor. More... | |
| ~ServiceFlow (void) | |
| bool | CheckClassifierMatch (Ipv4Address srcAddress, Ipv4Address dstAddress, uint16_t srcPort, uint16_t dstPort, uint8_t proto) const |
| void | CleanUpQueue (void) |
| shall be called only by BS More... | |
| void | CopyParametersFrom (ServiceFlow sf) |
| Copy parameters from another service flow. More... | |
| uint16_t | GetArqBlockLifeTime (void) const |
| Get ARQ block lifetime. More... | |
| uint16_t | GetArqBlockSize (void) const |
| Get ARQ block size. More... | |
| uint8_t | GetArqDeliverInOrder (void) const |
| Get ARQ deliver in order. More... | |
| uint8_t | GetArqEnable (void) const |
| Get ARQ enable. More... | |
| uint16_t | GetArqPurgeTimeout (void) const |
| Get ARQ purge timeout. More... | |
| uint16_t | GetArqRetryTimeoutRx (void) const |
| Get ARQ retry timeout receive. More... | |
| uint16_t | GetArqRetryTimeoutTx (void) const |
| Get ARQ retry timeout transmit. More... | |
| uint16_t | GetArqSyncLoss (void) const |
| Get ARQ sync loss. More... | |
| uint16_t | GetArqWindowSize (void) const |
| Get ARQ retry timeout transmit. More... | |
| uint16_t | GetCid (void) const |
| Get CID. More... | |
| Ptr< WimaxConnection > | GetConnection (void) const |
| Can return a null connection is this service flow has not been associated yet to a connection. More... | |
| CsParameters | GetConvergenceSublayerParam (void) const |
| Get convergence sublayer. More... | |
| enum CsSpecification | GetCsSpecification (void) const |
| Get CS specification. More... | |
| enum Direction | GetDirection (void) const |
| Get direction. More... | |
| uint8_t | GetFixedversusVariableSduIndicator (void) const |
| Get fixed versus varaiable SDU indicator. More... | |
| bool | GetIsEnabled (void) const |
| Get is enabled flag. More... | |
| bool | GetIsMulticast (void) const |
| Get is multicast. More... | |
| uint32_t | GetMaximumLatency (void) const |
| Get maximum latency. More... | |
| uint32_t | GetMaxSustainedTrafficRate (void) const |
| Get max sustained traffic rate. More... | |
| uint32_t | GetMaxTrafficBurst (void) const |
| Get max traffic burst. More... | |
| uint32_t | GetMinReservedTrafficRate (void) const |
| Get minimum reserved traffic rate. More... | |
| uint32_t | GetMinTolerableTrafficRate (void) const |
| Get minimum tolerable traffic rate. More... | |
| enum WimaxPhy::ModulationType | GetModulation (void) const |
| Get modulation. More... | |
| uint8_t | GetQosParamSetType (void) const |
| Get QOS parameter set type. More... | |
| Ptr< WimaxMacQueue > | GetQueue (void) const |
| Get pointer to queue. More... | |
| ServiceFlowRecord * | GetRecord (void) const |
| Get service flow record. More... | |
| uint32_t | GetRequestTransmissionPolicy (void) const |
| Get request transmission policy. More... | |
| enum ServiceFlow::SchedulingType | GetSchedulingType (void) const |
| Get scheduling type. More... | |
| char * | GetSchedulingTypeStr (void) const |
| Get scheduling type string. More... | |
| uint8_t | GetSduSize (void) const |
| Get SDU size. More... | |
| std::string | GetServiceClassName () const |
| Get service class name. More... | |
| enum ServiceFlow::SchedulingType | GetServiceSchedulingType (void) const |
| Get service scheduling type. More... | |
| uint32_t | GetSfid (void) const |
| Get SFID. More... | |
| uint16_t | GetTargetSAID (void) const |
| Get target SAID. More... | |
| uint32_t | GetToleratedJitter (void) const |
| Get tolerated jitter. More... | |
| uint8_t | GetTrafficPriority (void) const |
| Get traffic priority. More... | |
| enum Type | GetType (void) const |
| Get type of service flow. More... | |
| uint16_t | GetUnsolicitedGrantInterval (void) const |
| Get unsolicited grant interval. More... | |
| uint16_t | GetUnsolicitedPollingInterval (void) const |
| Get unsolicited polling interval. More... | |
| bool | HasPackets (void) const |
| Check if packets are present. More... | |
| bool | HasPackets (MacHeaderType::HeaderType packetType) const |
| Check if packets of particular type are present. More... | |
| void | InitValues (void) |
| Initial values. More... | |
| ServiceFlow & | operator= (ServiceFlow const &o) |
| assignment operator More... | |
| void | PrintQoSParameters (void) const |
| Print QOS parameters. More... | |
| void | SetArqBlockLifeTime (uint16_t lifeTime) |
| Set ARQ block lifetime. More... | |
| void | SetArqBlockSize (uint16_t size) |
| Set ARQ block size. More... | |
| void | SetArqDeliverInOrder (uint8_t inOrder) |
| Set ARQ deliver in order. More... | |
| void | SetArqEnable (uint8_t arqEnable) |
| Set ARQ enable. More... | |
| void | SetArqPurgeTimeout (uint16_t timeout) |
| Set ARQ purge timeout. More... | |
| void | SetArqRetryTimeoutRx (uint16_t timeout) |
| Set ARQ retry timeout receive. More... | |
| void | SetArqRetryTimeoutTx (uint16_t timeout) |
| Set ARQ retry timeout transmit. More... | |
| void | SetArqSyncLoss (uint16_t syncLoss) |
| Set ARQ sync loss. More... | |
| void | SetArqWindowSize (uint16_t arqWindowSize) |
| Set ARQ retry timeout transmit. More... | |
| void | SetConnection (Ptr< WimaxConnection > connection) |
| Set connection. More... | |
| void | SetConvergenceSublayerParam (CsParameters csparam) |
| Set convergence sublayer parameters. More... | |
| void | SetCsSpecification (enum CsSpecification spec) |
| Set CS specification. More... | |
| void | SetDirection (enum Direction direction) |
| Set direction. More... | |
| void | SetFixedversusVariableSduIndicator (uint8_t sduIndicator) |
| Set fixed versus variable SDU indicator. More... | |
| void | SetIsEnabled (bool isEnabled) |
| Set is enabled flag. More... | |
| void | SetIsMulticast (bool isMulticast) |
| Set is multicast. More... | |
| void | SetMaximumLatency (uint32_t MaximumLatency) |
| Set maximum latency. More... | |
| void | SetMaxSustainedTrafficRate (uint32_t maxSustainedRate) |
| Set max sustained traffic rate. More... | |
| void | SetMaxTrafficBurst (uint32_t maxTrafficBurst) |
| Set maximum traffic burst. More... | |
| void | SetMinReservedTrafficRate (uint32_t minResvRate) |
| Set minimum reserved traffic rate. More... | |
| void | SetMinTolerableTrafficRate (uint32_t minJitter) |
| Set minimum tolerable traffic rate. More... | |
| void | SetModulation (enum WimaxPhy::ModulationType modulationType) |
| Set modulation. More... | |
| void | SetQosParamSetType (uint8_t type) |
| Set QOS parameter set type. More... | |
| void | SetRecord (ServiceFlowRecord *record) |
| Set service flow record. More... | |
| void | SetRequestTransmissionPolicy (uint32_t policy) |
| Set request transmission policy. More... | |
| void | SetSduSize (uint8_t sduSize) |
| Set SDU size. More... | |
| void | SetServiceClassName (std::string name) |
| Set service class name. More... | |
| void | SetServiceSchedulingType (enum ServiceFlow::SchedulingType schedType) |
| Set service scheduling type. More... | |
| void | SetSfid (uint32_t sfid) |
| Set SFID. More... | |
| void | SetTargetSAID (uint16_t targetSaid) |
| Set target SAID. More... | |
| void | SetToleratedJitter (uint32_t jitter) |
| Set tolerated jitter. More... | |
| void | SetTrafficPriority (uint8_t priority) |
| Set traffic priority. More... | |
| void | SetType (enum Type type) |
| Set type of service flow. More... | |
| void | SetUnsolicitedGrantInterval (uint16_t unsolicitedGrantInterval) |
| Set unsolicied grant interval. More... | |
| void | SetUnsolicitedPollingInterval (uint16_t unsolicitedPollingInterval) |
| Set unsolicited polling interval. More... | |
| Tlv | ToTlv (void) const |
| creates a TLV from this service flow More... | |
Private Attributes | |
| uint16_t | m_arqBlockLifeTime |
| ARQ block life time. More... | |
| uint16_t | m_arqBlockSize |
| ARQ block size. More... | |
| uint8_t | m_arqDeliverInOrder |
| ARQ deliver in order. More... | |
| uint8_t | m_arqEnable |
| ARQ enable. More... | |
| uint16_t | m_arqPurgeTimeout |
| ARQ purge timeout. More... | |
| uint16_t | m_arqRetryTimeoutRx |
| ARQ retry timeout receive. More... | |
| uint16_t | m_arqRetryTimeoutTx |
| ARQ retry timeout transmit. More... | |
| uint16_t | m_arqSyncLoss |
| ARQ sync loss. More... | |
| uint16_t | m_arqWindowSize |
| ARQ window size. More... | |
| Ptr< WimaxConnection > | m_connection |
| connection More... | |
| CsParameters | m_convergenceSublayerParam |
| convergence sublayer parameters More... | |
| enum CsSpecification | m_csSpecification |
| CS specification. More... | |
| Direction | m_direction |
| direction More... | |
| uint8_t | m_fixedversusVariableSduIndicator |
| fixed versus variable SDI indicator More... | |
| bool | m_isEnabled |
| is enabled? More... | |
| bool | m_isMulticast |
| is multicast? More... | |
| uint32_t | m_maximumLatency |
| maximum latency More... | |
| uint32_t | m_maxSustainedTrafficRate |
| maximum sustained traffic rate More... | |
| uint32_t | m_maxTrafficBurst |
| maximum traffic burst More... | |
| uint32_t | m_minReservedTrafficRate |
| minimum reserved traffic rate More... | |
| uint32_t | m_minTolerableTrafficRate |
| minimum tolerable traffic rate More... | |
| enum WimaxPhy::ModulationType | m_modulationType |
| modulation type More... | |
| uint8_t | m_qosParamSetType |
| QOS parameter type. More... | |
| ServiceFlowRecord * | m_record |
| service flow record More... | |
| uint32_t | m_requestTransmissionPolicy |
| request transmission policy More... | |
| enum ServiceFlow::SchedulingType | m_schedulingType |
| scheduling type More... | |
| uint8_t | m_sduSize |
| SDU size. More... | |
| std::string | m_serviceClassName |
| service class name More... | |
| uint32_t | m_sfid |
| SFID. More... | |
| uint16_t | m_targetSAID |
| traget SAID More... | |
| uint32_t | m_toleratedJitter |
| tolerated jitter More... | |
| uint8_t | m_trafficPriority |
| traffic priority More... | |
| Type | m_type |
| type More... | |
| uint16_t | m_unsolicitedGrantInterval |
| unsolicited grant interval More... | |
| uint16_t | m_unsolicitedPollingInterval |
| unsolicited polling interval More... | |
This class implements service flows as described by the IEEE-802.16 standard.
Definition at line 39 of file service-flow.h.
section 11.13.19.2 CS parameter encoding rules, page 707
| Enumerator | |
|---|---|
| ATM | |
| IPV4 | |
| IPV6 | |
| ETHERNET | |
| VLAN | |
| IPV4_OVER_ETHERNET | |
| IPV6_OVER_ETHERNET | |
| IPV4_OVER_VLAN | |
| IPV6_OVER_VLAN | |
Definition at line 69 of file service-flow.h.
Direction enumeration.
| Enumerator | |
|---|---|
| SF_DIRECTION_DOWN | |
| SF_DIRECTION_UP | |
Definition at line 43 of file service-flow.h.
Modulation type enumeration, Table 356 and 362.
| Enumerator | |
|---|---|
| MODULATION_TYPE_BPSK_12 | |
| MODULATION_TYPE_QPSK_12 | |
| MODULATION_TYPE_QPSK_34 | |
| MODULATION_TYPE_QAM16_12 | |
| MODULATION_TYPE_QAM16_34 | |
| MODULATION_TYPE_QAM64_23 | |
| MODULATION_TYPE_QAM64_34 | |
Definition at line 82 of file service-flow.h.
section 11.13.11 Service flow scheduling type, page 701
| Enumerator | |
|---|---|
| SF_TYPE_NONE | |
| SF_TYPE_UNDEF | |
| SF_TYPE_BE | |
| SF_TYPE_NRTPS | |
| SF_TYPE_RTPS | |
| SF_TYPE_UGS | |
| SF_TYPE_ALL | |
Definition at line 58 of file service-flow.h.
Type enumeration.
| Enumerator | |
|---|---|
| SF_TYPE_PROVISIONED | |
| SF_TYPE_ADMITTED | |
| SF_TYPE_ACTIVE | |
Definition at line 50 of file service-flow.h.
| ns3::ServiceFlow::ServiceFlow | ( | Tlv | tlv | ) |
creates a service flow from a TLV
| tlv | the tlv from which the service flow will be created |
Definition at line 71 of file service-flow.cc.
References ns3::SfVectorTlvValue::CID, ns3::SfVectorTlvValue::CS_Specification, ns3::Tlv::DOWNLINK_SERVICE_FLOW, ns3::SfVectorTlvValue::Fixed_length_versus_Variable_length_SDU_Indicator, ns3::Tlv::GetType(), InitValues(), ns3::SfVectorTlvValue::IPV4_CS_Parameters, m_connection, m_convergenceSublayerParam, m_csSpecification, m_direction, m_fixedversusVariableSduIndicator, m_isEnabled, m_isMulticast, m_maximumLatency, m_maxSustainedTrafficRate, m_maxTrafficBurst, m_minReservedTrafficRate, m_minTolerableTrafficRate, m_modulationType, m_qosParamSetType, m_record, m_requestTransmissionPolicy, m_schedulingType, m_sfid, m_toleratedJitter, m_trafficPriority, ns3::SfVectorTlvValue::Maximum_Latency, ns3::SfVectorTlvValue::Maximum_Sustained_Traffic_Rate, ns3::SfVectorTlvValue::Maximum_Traffic_Burst, ns3::SfVectorTlvValue::Minimum_Reserved_Traffic_Rate, ns3::SfVectorTlvValue::Minimum_Tolerable_Traffic_Rate, ns3::WimaxPhy::MODULATION_TYPE_QPSK_12, NS_ASSERT_MSG(), ns3::Tlv::PeekValue(), ns3::SfVectorTlvValue::QoS_Parameter_Set_Type, ns3::SfVectorTlvValue::Request_Transmission_Policy, ns3::SfVectorTlvValue::Service_Flow_Scheduling_Type, SF_DIRECTION_DOWN, SF_DIRECTION_UP, ns3::SfVectorTlvValue::SFID, ns3::SfVectorTlvValue::Tolerated_Jitter, ns3::SfVectorTlvValue::Traffic_Priority, ns3::Cid::TRANSPORT, and ns3::Tlv::UPLINK_SERVICE_FLOW.
Here is the call graph for this function:| ns3::ServiceFlow::ServiceFlow | ( | ) |
default constructor
Definition at line 43 of file service-flow.cc.
References InitValues(), m_isMulticast, m_modulationType, and ns3::WimaxPhy::MODULATION_TYPE_QPSK_12.
Here is the call graph for this function:| ns3::ServiceFlow::ServiceFlow | ( | enum Direction | direction | ) |
Constructor.
| direction | the direction |
Definition at line 30 of file service-flow.cc.
References InitValues(), m_connection, m_direction, m_isEnabled, m_isMulticast, m_modulationType, m_record, m_sfid, m_type, ns3::WimaxPhy::MODULATION_TYPE_QPSK_12, and SF_TYPE_PROVISIONED.
Here is the call graph for this function:| ns3::ServiceFlow::ServiceFlow | ( | const ServiceFlow & | sf | ) |
Constructor.
| sf | service flow |
Definition at line 701 of file service-flow.cc.
References GetArqEnable(), GetArqRetryTimeoutRx(), GetArqRetryTimeoutTx(), GetArqWindowSize(), GetConnection(), GetConvergenceSublayerParam(), GetCsSpecification(), GetDirection(), GetFixedversusVariableSduIndicator(), GetIsEnabled(), GetIsMulticast(), GetMaximumLatency(), GetMaxSustainedTrafficRate(), GetMaxTrafficBurst(), GetMinReservedTrafficRate(), GetMinTolerableTrafficRate(), GetModulation(), GetQosParamSetType(), GetRecord(), GetRequestTransmissionPolicy(), GetSduSize(), GetServiceClassName(), GetServiceSchedulingType(), GetSfid(), GetTargetSAID(), GetToleratedJitter(), GetTrafficPriority(), GetType(), GetUnsolicitedGrantInterval(), GetUnsolicitedPollingInterval(), m_arqEnable, m_arqRetryTimeoutRx, m_arqRetryTimeoutTx, m_arqWindowSize, m_connection, m_convergenceSublayerParam, m_csSpecification, m_direction, m_fixedversusVariableSduIndicator, m_isEnabled, m_isMulticast, m_maximumLatency, m_maxSustainedTrafficRate, m_maxTrafficBurst, m_minReservedTrafficRate, m_minTolerableTrafficRate, m_modulationType, m_qosParamSetType, m_record, m_requestTransmissionPolicy, m_schedulingType, m_sduSize, m_serviceClassName, m_sfid, m_targetSAID, m_toleratedJitter, m_trafficPriority, m_type, m_unsolicitedGrantInterval, and m_unsolicitedPollingInterval.
Here is the call graph for this function:| ns3::ServiceFlow::ServiceFlow | ( | uint32_t | sfid, |
| enum Direction | direction, | ||
| Ptr< WimaxConnection > | connection | ||
| ) |
Constructor.
| sfid | the SFID |
| direction | the direction |
| connection | the connection object |
Definition at line 57 of file service-flow.cc.
References InitValues(), m_connection, m_direction, m_isEnabled, m_isMulticast, m_modulationType, m_record, m_sfid, m_type, ns3::WimaxPhy::MODULATION_TYPE_QPSK_12, and SF_TYPE_PROVISIONED.
Here is the call graph for this function:| ns3::ServiceFlow::~ServiceFlow | ( | void | ) |
Definition at line 180 of file service-flow.cc.
References m_connection, and m_record.
| bool ns3::ServiceFlow::CheckClassifierMatch | ( | Ipv4Address | srcAddress, |
| Ipv4Address | dstAddress, | ||
| uint16_t | srcPort, | ||
| uint16_t | dstPort, | ||
| uint8_t | proto | ||
| ) | const |
| srcAddress | the source ip address |
| dstAddress | the destination ip address |
| srcPort | the source port |
| dstPort | the destination port |
| proto | the layer 4 protocol |
Definition at line 837 of file service-flow.cc.
References ns3::IpcsClassifierRecord::CheckMatch(), ns3::CsParameters::GetPacketClassifierRule(), and m_convergenceSublayerParam.
Here is the call graph for this function:| void ns3::ServiceFlow::CleanUpQueue | ( | void | ) |
shall be called only by BS
Definition at line 288 of file service-flow.cc.
References GetMaximumLatency(), m_connection, ns3::MilliSeconds(), and ns3::Simulator::Now().
Here is the call graph for this function:| void ns3::ServiceFlow::CopyParametersFrom | ( | ServiceFlow | sf | ) |
Copy parameters from another service flow.
| sf | the service flow |
Definition at line 672 of file service-flow.cc.
References GetArqEnable(), GetArqRetryTimeoutRx(), GetArqRetryTimeoutTx(), GetArqWindowSize(), GetConvergenceSublayerParam(), GetCsSpecification(), GetDirection(), GetFixedversusVariableSduIndicator(), GetIsMulticast(), GetMaximumLatency(), GetMaxSustainedTrafficRate(), GetMaxTrafficBurst(), GetMinReservedTrafficRate(), GetMinTolerableTrafficRate(), GetModulation(), GetQosParamSetType(), GetRequestTransmissionPolicy(), GetSduSize(), GetServiceClassName(), GetServiceSchedulingType(), GetTargetSAID(), GetToleratedJitter(), GetTrafficPriority(), GetUnsolicitedGrantInterval(), GetUnsolicitedPollingInterval(), m_arqEnable, m_arqRetryTimeoutRx, m_arqRetryTimeoutTx, m_arqWindowSize, m_convergenceSublayerParam, m_csSpecification, m_direction, m_fixedversusVariableSduIndicator, m_isMulticast, m_maximumLatency, m_maxSustainedTrafficRate, m_maxTrafficBurst, m_minReservedTrafficRate, m_minTolerableTrafficRate, m_modulationType, m_qosParamSetType, m_requestTransmissionPolicy, m_schedulingType, m_sduSize, m_serviceClassName, m_targetSAID, m_toleratedJitter, m_trafficPriority, m_unsolicitedGrantInterval, and m_unsolicitedPollingInterval.
Referenced by ns3::BsServiceFlowManager::AddMulticastServiceFlow(), ns3::SsServiceFlowManager::AddServiceFlow(), and ns3::BsServiceFlowManager::ProcessDsaReq().
Here is the call graph for this function:
Here is the caller graph for this function:| uint16_t ns3::ServiceFlow::GetArqBlockLifeTime | ( | void | ) | const |
Get ARQ block lifetime.
Definition at line 425 of file service-flow.cc.
References m_arqBlockLifeTime.
| uint16_t ns3::ServiceFlow::GetArqBlockSize | ( | void | ) | const |
Get ARQ block size.
Definition at line 445 of file service-flow.cc.
References m_arqBlockSize.
| uint8_t ns3::ServiceFlow::GetArqDeliverInOrder | ( | void | ) | const |
Get ARQ deliver in order.
Definition at line 435 of file service-flow.cc.
References m_arqDeliverInOrder.
| uint8_t ns3::ServiceFlow::GetArqEnable | ( | void | ) | const |
Get ARQ enable.
Definition at line 404 of file service-flow.cc.
References m_arqEnable.
Referenced by CopyParametersFrom(), operator=(), and ServiceFlow().
Here is the caller graph for this function:| uint16_t ns3::ServiceFlow::GetArqPurgeTimeout | ( | void | ) | const |
Get ARQ purge timeout.
Definition at line 440 of file service-flow.cc.
References m_arqPurgeTimeout.
| uint16_t ns3::ServiceFlow::GetArqRetryTimeoutRx | ( | void | ) | const |
Get ARQ retry timeout receive.
Definition at line 419 of file service-flow.cc.
References m_arqRetryTimeoutRx.
Referenced by CopyParametersFrom(), operator=(), and ServiceFlow().
Here is the caller graph for this function:| uint16_t ns3::ServiceFlow::GetArqRetryTimeoutTx | ( | void | ) | const |
Get ARQ retry timeout transmit.
Definition at line 414 of file service-flow.cc.
References m_arqRetryTimeoutTx.
Referenced by CopyParametersFrom(), operator=(), and ServiceFlow().
Here is the caller graph for this function:| uint16_t ns3::ServiceFlow::GetArqSyncLoss | ( | void | ) | const |
Get ARQ sync loss.
Definition at line 430 of file service-flow.cc.
References m_arqSyncLoss.
| uint16_t ns3::ServiceFlow::GetArqWindowSize | ( | void | ) | const |
Get ARQ retry timeout transmit.
Definition at line 409 of file service-flow.cc.
References m_arqWindowSize.
Referenced by CopyParametersFrom(), operator=(), and ServiceFlow().
Here is the caller graph for this function:| uint16_t ns3::ServiceFlow::GetCid | ( | void | ) | const |
Get CID.
Definition at line 325 of file service-flow.cc.
References m_connection.
Referenced by ns3::SubscriberStationNetDevice::DoSend(), ns3::BsServiceFlowManager::ProcessDsaReq(), ns3::SsServiceFlowManager::ProcessDsaRsp(), and ToTlv().
Here is the caller graph for this function:| Ptr< WimaxConnection > ns3::ServiceFlow::GetConnection | ( | void | ) | const |
Can return a null connection is this service flow has not been associated yet to a connection.
Definition at line 222 of file service-flow.cc.
References m_connection.
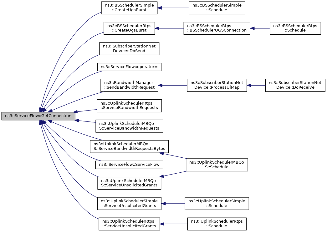
Referenced by ns3::BSSchedulerSimple::CreateUgsBurst(), ns3::BSSchedulerRtps::CreateUgsBurst(), ns3::SubscriberStationNetDevice::DoSend(), operator=(), ns3::BandwidthManager::SendBandwidthRequest(), ns3::UplinkSchedulerRtps::ServiceBandwidthRequests(), ns3::UplinkSchedulerMBQoS::ServiceBandwidthRequests(), ns3::UplinkSchedulerMBQoS::ServiceBandwidthRequestsBytes(), ServiceFlow(), ns3::UplinkSchedulerSimple::ServiceUnsolicitedGrants(), ns3::UplinkSchedulerRtps::ServiceUnsolicitedGrants(), and ns3::UplinkSchedulerMBQoS::ServiceUnsolicitedGrants().
Here is the caller graph for this function:| CsParameters ns3::ServiceFlow::GetConvergenceSublayerParam | ( | void | ) | const |
Get convergence sublayer.
Definition at line 455 of file service-flow.cc.
References m_convergenceSublayerParam.
Referenced by CopyParametersFrom(), operator=(), ns3::BsServiceFlowManager::ProcessDsaReq(), and ServiceFlow().
Here is the caller graph for this function:| enum ServiceFlow::CsSpecification ns3::ServiceFlow::GetCsSpecification | ( | void | ) | const |
Get CS specification.
Definition at line 450 of file service-flow.cc.
References m_csSpecification.
Referenced by CopyParametersFrom(), DsaRequestTestCase::DoRun(), Ns3WimaxSfTlvTestCase::DoRun(), operator=(), and ServiceFlow().
Here is the caller graph for this function:| ServiceFlow::Direction ns3::ServiceFlow::GetDirection | ( | void | ) | const |
Get direction.
Definition at line 197 of file service-flow.cc.
References m_direction.
Referenced by CopyParametersFrom(), DsaRequestTestCase::DoRun(), Ns3WimaxSfTlvTestCase::DoRun(), operator=(), ns3::BsServiceFlowManager::ProcessDsaReq(), and ServiceFlow().
Here is the caller graph for this function:| uint8_t ns3::ServiceFlow::GetFixedversusVariableSduIndicator | ( | void | ) | const |
Get fixed versus varaiable SDU indicator.
Definition at line 389 of file service-flow.cc.
References m_fixedversusVariableSduIndicator.
Referenced by CopyParametersFrom(), operator=(), and ServiceFlow().
Here is the caller graph for this function:| bool ns3::ServiceFlow::GetIsEnabled | ( | void | ) | const |
Get is enabled flag.
Definition at line 234 of file service-flow.cc.
References m_isEnabled.
Referenced by ns3::SubscriberStationNetDevice::DoSend(), operator=(), and ServiceFlow().
Here is the caller graph for this function:| bool ns3::ServiceFlow::GetIsMulticast | ( | void | ) | const |
Get is multicast.
Definition at line 471 of file service-flow.cc.
References m_isMulticast.
Referenced by CopyParametersFrom(), operator=(), ServiceFlow(), ns3::UplinkSchedulerSimple::SetupServiceFlow(), ns3::UplinkSchedulerMBQoS::SetupServiceFlow(), and ns3::UplinkSchedulerRtps::SetupServiceFlow().
Here is the caller graph for this function:| uint32_t ns3::ServiceFlow::GetMaximumLatency | ( | void | ) | const |
Get maximum latency.
Definition at line 384 of file service-flow.cc.
References m_maximumLatency.
Referenced by CleanUpQueue(), CopyParametersFrom(), ns3::UplinkSchedulerMBQoS::DetermineDeadline(), DsaRequestTestCase::DoRun(), Ns3WimaxSfTlvTestCase::DoRun(), operator=(), and ServiceFlow().
Here is the caller graph for this function:| uint32_t ns3::ServiceFlow::GetMaxSustainedTrafficRate | ( | void | ) | const |
Get max sustained traffic rate.
Definition at line 349 of file service-flow.cc.
References m_maxSustainedTrafficRate.
Referenced by CopyParametersFrom(), DsaRequestTestCase::DoRun(), Ns3WimaxSfTlvTestCase::DoRun(), operator=(), and ServiceFlow().
Here is the caller graph for this function:| uint32_t ns3::ServiceFlow::GetMaxTrafficBurst | ( | void | ) | const |
Get max traffic burst.
Definition at line 354 of file service-flow.cc.
References m_maxTrafficBurst.
Referenced by CopyParametersFrom(), DsaRequestTestCase::DoRun(), Ns3WimaxSfTlvTestCase::DoRun(), operator=(), and ServiceFlow().
Here is the caller graph for this function:| uint32_t ns3::ServiceFlow::GetMinReservedTrafficRate | ( | void | ) | const |
Get minimum reserved traffic rate.
Definition at line 359 of file service-flow.cc.
References m_minReservedTrafficRate.
Referenced by ns3::UplinkSchedulerMBQoS::CheckMinimumBandwidth(), CopyParametersFrom(), DsaRequestTestCase::DoRun(), Ns3WimaxSfTlvTestCase::DoRun(), operator=(), ServiceFlow(), ns3::UplinkSchedulerSimple::SetupServiceFlow(), ns3::UplinkSchedulerMBQoS::SetupServiceFlow(), ns3::UplinkSchedulerRtps::SetupServiceFlow(), and ns3::UplinkSchedulerMBQoS::UplinkSchedWindowTimer().
Here is the caller graph for this function:| uint32_t ns3::ServiceFlow::GetMinTolerableTrafficRate | ( | void | ) | const |
Get minimum tolerable traffic rate.
Definition at line 364 of file service-flow.cc.
References m_minTolerableTrafficRate.
Referenced by CopyParametersFrom(), DsaRequestTestCase::DoRun(), Ns3WimaxSfTlvTestCase::DoRun(), operator=(), and ServiceFlow().
Here is the caller graph for this function:| enum WimaxPhy::ModulationType ns3::ServiceFlow::GetModulation | ( | void | ) | const |
Get modulation.
Definition at line 476 of file service-flow.cc.
References m_modulationType.
Referenced by CopyParametersFrom(), operator=(), ServiceFlow(), ns3::UplinkSchedulerSimple::SetupServiceFlow(), ns3::UplinkSchedulerMBQoS::SetupServiceFlow(), and ns3::UplinkSchedulerRtps::SetupServiceFlow().
Here is the caller graph for this function:| uint8_t ns3::ServiceFlow::GetQosParamSetType | ( | void | ) | const |
Get QOS parameter set type.
Definition at line 339 of file service-flow.cc.
References m_qosParamSetType.
Referenced by CopyParametersFrom(), operator=(), and ServiceFlow().
Here is the caller graph for this function:| Ptr< WimaxMacQueue > ns3::ServiceFlow::GetQueue | ( | void | ) | const |
Get pointer to queue.
Definition at line 252 of file service-flow.cc.
References m_connection.
Referenced by ns3::BandwidthManager::SelectFlowForRequest().
Here is the caller graph for this function:| ServiceFlowRecord * ns3::ServiceFlow::GetRecord | ( | void | ) | const |
Get service flow record.
Definition at line 246 of file service-flow.cc.
References m_record.
Referenced by ns3::BandwidthManager::CalculateAllocationSize(), ns3::UplinkSchedulerMBQoS::CheckMinimumBandwidth(), ns3::UplinkSchedulerMBQoS::CountSymbolsJobs(), ns3::UplinkSchedulerMBQoS::DetermineDeadline(), ns3::SubscriberStationNetDevice::DoReceive(), operator=(), ns3::UplinkSchedulerSimple::ServiceBandwidthRequests(), ns3::UplinkSchedulerRtps::ServiceBandwidthRequests(), ns3::UplinkSchedulerMBQoS::ServiceBandwidthRequests(), ns3::UplinkSchedulerMBQoS::ServiceBandwidthRequestsBytes(), ServiceFlow(), ns3::UplinkSchedulerSimple::ServiceUnsolicitedGrants(), ns3::UplinkSchedulerRtps::ServiceUnsolicitedGrants(), ns3::UplinkSchedulerMBQoS::ServiceUnsolicitedGrants(), ns3::UplinkSchedulerSimple::SetupServiceFlow(), ns3::UplinkSchedulerMBQoS::SetupServiceFlow(), ns3::UplinkSchedulerRtps::SetupServiceFlow(), and ns3::UplinkSchedulerMBQoS::UplinkSchedWindowTimer().
Here is the caller graph for this function:| uint32_t ns3::ServiceFlow::GetRequestTransmissionPolicy | ( | void | ) | const |
Get request transmission policy.
Definition at line 374 of file service-flow.cc.
References m_requestTransmissionPolicy.
Referenced by CopyParametersFrom(), operator=(), and ServiceFlow().
Here is the caller graph for this function:| enum ServiceFlow::SchedulingType ns3::ServiceFlow::GetSchedulingType | ( | void | ) | const |
Get scheduling type.
Definition at line 262 of file service-flow.cc.
References m_schedulingType.
Referenced by ns3::BandwidthManager::CalculateAllocationSize(), ns3::UplinkSchedulerMBQoS::CheckMinimumBandwidth(), ns3::WimaxConnection::GetSchedulingType(), ns3::UplinkSchedulerMBQoS::ProcessBandwidthRequest(), ns3::BandwidthManager::SelectFlowForRequest(), ns3::UplinkSchedulerSimple::ServiceUnsolicitedGrants(), ns3::UplinkSchedulerRtps::ServiceUnsolicitedGrants(), ns3::UplinkSchedulerMBQoS::ServiceUnsolicitedGrants(), ns3::UplinkSchedulerSimple::SetupServiceFlow(), ns3::UplinkSchedulerMBQoS::SetupServiceFlow(), ns3::UplinkSchedulerRtps::SetupServiceFlow(), and ns3::UplinkSchedulerMBQoS::UplinkSchedWindowTimer().
Here is the caller graph for this function:| char * ns3::ServiceFlow::GetSchedulingTypeStr | ( | void | ) | const |
Get scheduling type string.
Definition at line 781 of file service-flow.cc.
References m_schedulingType, NS_FATAL_ERROR, SF_TYPE_BE, SF_TYPE_NRTPS, SF_TYPE_RTPS, and SF_TYPE_UGS.
Referenced by ns3::UplinkSchedulerRtps::ServiceBandwidthRequests(), ns3::UplinkSchedulerMBQoS::ServiceBandwidthRequests(), ns3::UplinkSchedulerMBQoS::ServiceBandwidthRequestsBytes(), ns3::UplinkSchedulerRtps::ServiceUnsolicitedGrants(), and ns3::UplinkSchedulerMBQoS::ServiceUnsolicitedGrants().
Here is the caller graph for this function:| uint8_t ns3::ServiceFlow::GetSduSize | ( | void | ) | const |
Get SDU size.
Definition at line 394 of file service-flow.cc.
References m_sduSize.
Referenced by ns3::UplinkSchedulerMBQoS::CheckMinimumBandwidth(), CopyParametersFrom(), ns3::UplinkSchedulerMBQoS::CountSymbolsJobs(), operator=(), ns3::UplinkSchedulerSimple::ServiceBandwidthRequests(), ns3::UplinkSchedulerRtps::ServiceBandwidthRequests(), ns3::UplinkSchedulerMBQoS::ServiceBandwidthRequests(), ServiceFlow(), ns3::UplinkSchedulerSimple::SetupServiceFlow(), and ns3::UplinkSchedulerRtps::SetupServiceFlow().
Here is the caller graph for this function:| std::string ns3::ServiceFlow::GetServiceClassName | ( | ) | const |
Get service class name.
Definition at line 334 of file service-flow.cc.
References m_serviceClassName.
Referenced by CopyParametersFrom(), operator=(), and ServiceFlow().
Here is the caller graph for this function:| enum ServiceFlow::SchedulingType ns3::ServiceFlow::GetServiceSchedulingType | ( | void | ) | const |
Get service scheduling type.
Definition at line 369 of file service-flow.cc.
References m_schedulingType.
Referenced by CopyParametersFrom(), DsaRequestTestCase::DoRun(), Ns3WimaxSfTlvTestCase::DoRun(), operator=(), and ServiceFlow().
Here is the caller graph for this function:| uint32_t ns3::ServiceFlow::GetSfid | ( | void | ) | const |
Get SFID.
Definition at line 320 of file service-flow.cc.
References m_sfid.
Referenced by DsaRequestTestCase::DoRun(), Ns3WimaxSfTlvTestCase::DoRun(), ns3::SubscriberStationNetDevice::DoSend(), operator=(), ns3::BsServiceFlowManager::ProcessDsaReq(), ns3::UplinkSchedulerRtps::ServiceBandwidthRequests(), ns3::UplinkSchedulerMBQoS::ServiceBandwidthRequests(), ns3::UplinkSchedulerMBQoS::ServiceBandwidthRequestsBytes(), ServiceFlow(), ns3::UplinkSchedulerSimple::ServiceUnsolicitedGrants(), ns3::UplinkSchedulerRtps::ServiceUnsolicitedGrants(), and ns3::UplinkSchedulerMBQoS::ServiceUnsolicitedGrants().
Here is the caller graph for this function:| uint16_t ns3::ServiceFlow::GetTargetSAID | ( | void | ) | const |
Get target SAID.
Definition at line 399 of file service-flow.cc.
References m_targetSAID.
Referenced by CopyParametersFrom(), operator=(), and ServiceFlow().
Here is the caller graph for this function:| uint32_t ns3::ServiceFlow::GetToleratedJitter | ( | void | ) | const |
Get tolerated jitter.
Definition at line 379 of file service-flow.cc.
References m_toleratedJitter.
Referenced by CopyParametersFrom(), operator=(), ServiceFlow(), ns3::UplinkSchedulerSimple::SetupServiceFlow(), ns3::UplinkSchedulerMBQoS::SetupServiceFlow(), and ns3::UplinkSchedulerRtps::SetupServiceFlow().
Here is the caller graph for this function:| uint8_t ns3::ServiceFlow::GetTrafficPriority | ( | void | ) | const |
Get traffic priority.
Definition at line 344 of file service-flow.cc.
References m_trafficPriority.
Referenced by CopyParametersFrom(), DsaRequestTestCase::DoRun(), Ns3WimaxSfTlvTestCase::DoRun(), operator=(), and ServiceFlow().
Here is the caller graph for this function:| ServiceFlow::Type ns3::ServiceFlow::GetType | ( | void | ) | const |
Get type of service flow.
Definition at line 209 of file service-flow.cc.
References m_type.
Referenced by operator=(), and ServiceFlow().
Here is the caller graph for this function:| uint16_t ns3::ServiceFlow::GetUnsolicitedGrantInterval | ( | void | ) | const |
Get unsolicited grant interval.
Definition at line 460 of file service-flow.cc.
References m_unsolicitedGrantInterval.
Referenced by ns3::BandwidthManager::CalculateAllocationSize(), CopyParametersFrom(), operator=(), and ServiceFlow().
Here is the caller graph for this function:| uint16_t ns3::ServiceFlow::GetUnsolicitedPollingInterval | ( | void | ) | const |
Get unsolicited polling interval.
Definition at line 465 of file service-flow.cc.
References m_unsolicitedPollingInterval.
Referenced by ns3::BandwidthManager::CalculateAllocationSize(), CopyParametersFrom(), ns3::UplinkSchedulerMBQoS::CountSymbolsJobs(), operator=(), and ServiceFlow().
Here is the caller graph for this function:| bool ns3::ServiceFlow::HasPackets | ( | void | ) | const |
Check if packets are present.
Definition at line 268 of file service-flow.cc.
References m_connection.
Referenced by ns3::BSSchedulerSimple::CreateUgsBurst(), ns3::BSSchedulerRtps::CreateUgsBurst(), and ns3::BandwidthManager::SelectFlowForRequest().
Here is the caller graph for this function:| bool ns3::ServiceFlow::HasPackets | ( | MacHeaderType::HeaderType | packetType | ) | const |
Check if packets of particular type are present.
| packetType | the packet type to select |
Definition at line 278 of file service-flow.cc.
References m_connection.
| void ns3::ServiceFlow::InitValues | ( | void | ) |
Initial values.
Definition at line 636 of file service-flow.cc.
References IPV4, m_arqBlockLifeTime, m_arqBlockSize, m_arqDeliverInOrder, m_arqEnable, m_arqPurgeTimeout, m_arqRetryTimeoutRx, m_arqRetryTimeoutTx, m_arqSyncLoss, m_arqWindowSize, m_csSpecification, m_direction, m_fixedversusVariableSduIndicator, m_isMulticast, m_maximumLatency, m_maxSustainedTrafficRate, m_maxTrafficBurst, m_minReservedTrafficRate, m_minTolerableTrafficRate, m_modulationType, m_qosParamSetType, m_requestTransmissionPolicy, m_schedulingType, m_sduSize, m_serviceClassName, m_sfid, m_targetSAID, m_toleratedJitter, m_trafficPriority, m_type, m_unsolicitedGrantInterval, m_unsolicitedPollingInterval, ns3::WimaxPhy::MODULATION_TYPE_QPSK_12, SF_DIRECTION_DOWN, SF_TYPE_ACTIVE, and SF_TYPE_NONE.
Referenced by ServiceFlow().
Here is the caller graph for this function:| ServiceFlow & ns3::ServiceFlow::operator= | ( | ServiceFlow const & | o | ) |
assignment operator
| o | the service flow to assign |
Definition at line 737 of file service-flow.cc.
References GetArqEnable(), GetArqRetryTimeoutRx(), GetArqRetryTimeoutTx(), GetArqWindowSize(), GetConnection(), GetConvergenceSublayerParam(), GetCsSpecification(), GetDirection(), GetFixedversusVariableSduIndicator(), GetIsEnabled(), GetIsMulticast(), GetMaximumLatency(), GetMaxSustainedTrafficRate(), GetMaxTrafficBurst(), GetMinReservedTrafficRate(), GetMinTolerableTrafficRate(), GetModulation(), GetQosParamSetType(), GetRecord(), GetRequestTransmissionPolicy(), GetSduSize(), GetServiceClassName(), GetServiceSchedulingType(), GetSfid(), GetTargetSAID(), GetToleratedJitter(), GetTrafficPriority(), GetType(), GetUnsolicitedGrantInterval(), GetUnsolicitedPollingInterval(), m_arqEnable, m_arqRetryTimeoutRx, m_arqRetryTimeoutTx, m_arqWindowSize, m_connection, m_convergenceSublayerParam, m_csSpecification, m_direction, m_fixedversusVariableSduIndicator, m_isEnabled, m_isMulticast, m_maximumLatency, m_maxSustainedTrafficRate, m_maxTrafficBurst, m_minReservedTrafficRate, m_minTolerableTrafficRate, m_modulationType, m_qosParamSetType, m_record, m_requestTransmissionPolicy, m_schedulingType, m_sduSize, m_serviceClassName, m_sfid, m_targetSAID, m_toleratedJitter, m_trafficPriority, m_type, m_unsolicitedGrantInterval, and m_unsolicitedPollingInterval.
Here is the call graph for this function:| void ns3::ServiceFlow::PrintQoSParameters | ( | void | ) | const |
Print QOS parameters.
Definition at line 313 of file service-flow.cc.
| void ns3::ServiceFlow::SetArqBlockLifeTime | ( | uint16_t | lifeTime | ) |
Set ARQ block lifetime.
| lifeTime | the ARQ block life time |
Definition at line 580 of file service-flow.cc.
References m_arqBlockLifeTime.
| void ns3::ServiceFlow::SetArqBlockSize | ( | uint16_t | size | ) |
Set ARQ block size.
| size | the size |
Definition at line 600 of file service-flow.cc.
References m_arqBlockSize.
| void ns3::ServiceFlow::SetArqDeliverInOrder | ( | uint8_t | inOrder | ) |
Set ARQ deliver in order.
| inOrder | the deliver in order setting |
Definition at line 590 of file service-flow.cc.
References m_arqDeliverInOrder.
| void ns3::ServiceFlow::SetArqEnable | ( | uint8_t | arqEnable | ) |
Set ARQ enable.
| arqEnable | the ARQ enable setting |
Definition at line 560 of file service-flow.cc.
References m_arqEnable.
| void ns3::ServiceFlow::SetArqPurgeTimeout | ( | uint16_t | timeout | ) |
Set ARQ purge timeout.
| timeout | the timeout value |
Definition at line 595 of file service-flow.cc.
References m_arqPurgeTimeout, and timeout.
| void ns3::ServiceFlow::SetArqRetryTimeoutRx | ( | uint16_t | timeout | ) |
Set ARQ retry timeout receive.
| timeout | the timeout |
Definition at line 575 of file service-flow.cc.
References m_arqRetryTimeoutRx, and timeout.
| void ns3::ServiceFlow::SetArqRetryTimeoutTx | ( | uint16_t | timeout | ) |
Set ARQ retry timeout transmit.
| timeout | the ARQ retry timeout transmit |
Definition at line 570 of file service-flow.cc.
References m_arqRetryTimeoutTx, and timeout.
| void ns3::ServiceFlow::SetArqSyncLoss | ( | uint16_t | syncLoss | ) |
Set ARQ sync loss.
| syncLoss | the ARQ sync loss |
Definition at line 585 of file service-flow.cc.
References m_arqSyncLoss.
| void ns3::ServiceFlow::SetArqWindowSize | ( | uint16_t | arqWindowSize | ) |
Set ARQ retry timeout transmit.
| arqWindowSize | the ARQ retry timeout transmit |
Definition at line 565 of file service-flow.cc.
References m_arqWindowSize.
| void ns3::ServiceFlow::SetConnection | ( | Ptr< WimaxConnection > | connection | ) |
Set connection.
| connection | the connection |
Definition at line 215 of file service-flow.cc.
References m_connection.
Referenced by ns3::BsServiceFlowManager::AddMulticastServiceFlow(), and ns3::SsServiceFlowManager::ProcessDsaRsp().
Here is the caller graph for this function:| void ns3::ServiceFlow::SetConvergenceSublayerParam | ( | CsParameters | csparam | ) |
Set convergence sublayer parameters.
| csparam | the convergence sublayer parameters |
Definition at line 610 of file service-flow.cc.
References m_convergenceSublayerParam.
Referenced by ns3::WimaxHelper::CreateServiceFlow(), DsaRequestTestCase::DoRun(), Ns3WimaxSfCreationTestCase::DoRun(), Ns3WimaxSfTlvTestCase::DoRun(), and ns3::BsServiceFlowManager::ProcessDsaReq().
Here is the caller graph for this function:| void ns3::ServiceFlow::SetCsSpecification | ( | enum CsSpecification | spec | ) |
Set CS specification.
| spec | the CS specification |
Definition at line 605 of file service-flow.cc.
References m_csSpecification.
Referenced by ns3::WimaxHelper::CreateServiceFlow(), DsaRequestTestCase::DoRun(), Ns3WimaxSfCreationTestCase::DoRun(), and Ns3WimaxSfTlvTestCase::DoRun().
Here is the caller graph for this function:| void ns3::ServiceFlow::SetDirection | ( | enum Direction | direction | ) |
Set direction.
| direction | the direction value |
Definition at line 191 of file service-flow.cc.
References m_direction.
| void ns3::ServiceFlow::SetFixedversusVariableSduIndicator | ( | uint8_t | sduIndicator | ) |
Set fixed versus variable SDU indicator.
| sduIndicator | fixed vs variable SDU indicator |
Definition at line 545 of file service-flow.cc.
References m_fixedversusVariableSduIndicator.
| void ns3::ServiceFlow::SetIsEnabled | ( | bool | isEnabled | ) |
Set is enabled flag.
| isEnabled | is enabled flag |
Definition at line 228 of file service-flow.cc.
References m_isEnabled.
Referenced by ns3::BsServiceFlowManager::AddMulticastServiceFlow(), ns3::SsServiceFlowManager::ProcessDsaRsp(), and ns3::BsServiceFlowManager::ScheduleDsaRsp().
Here is the caller graph for this function:| void ns3::ServiceFlow::SetIsMulticast | ( | bool | isMulticast | ) |
Set is multicast.
| isMulticast | the is multicast flag |
Definition at line 625 of file service-flow.cc.
References m_isMulticast.
Referenced by ns3::BsServiceFlowManager::AddMulticastServiceFlow().
Here is the caller graph for this function:| void ns3::ServiceFlow::SetMaximumLatency | ( | uint32_t | MaximumLatency | ) |
Set maximum latency.
| MaximumLatency | the maximjum latency |
Definition at line 540 of file service-flow.cc.
References m_maximumLatency.
Referenced by ns3::WimaxHelper::CreateServiceFlow(), DsaRequestTestCase::DoRun(), Ns3WimaxSfCreationTestCase::DoRun(), and Ns3WimaxSfTlvTestCase::DoRun().
Here is the caller graph for this function:| void ns3::ServiceFlow::SetMaxSustainedTrafficRate | ( | uint32_t | maxSustainedRate | ) |
Set max sustained traffic rate.
| maxSustainedRate | the maximum sustained traffic rate |
Definition at line 505 of file service-flow.cc.
References m_maxSustainedTrafficRate.
Referenced by ns3::WimaxHelper::CreateServiceFlow(), DsaRequestTestCase::DoRun(), Ns3WimaxSfCreationTestCase::DoRun(), and Ns3WimaxSfTlvTestCase::DoRun().
Here is the caller graph for this function:| void ns3::ServiceFlow::SetMaxTrafficBurst | ( | uint32_t | maxTrafficBurst | ) |
Set maximum traffic burst.
| maxTrafficBurst | the maximum traffic burst |
Definition at line 510 of file service-flow.cc.
References m_maxTrafficBurst.
Referenced by ns3::WimaxHelper::CreateServiceFlow(), DsaRequestTestCase::DoRun(), Ns3WimaxSfCreationTestCase::DoRun(), and Ns3WimaxSfTlvTestCase::DoRun().
Here is the caller graph for this function:| void ns3::ServiceFlow::SetMinReservedTrafficRate | ( | uint32_t | minResvRate | ) |
Set minimum reserved traffic rate.
| minResvRate | the minimum reserved traffic rate |
Definition at line 515 of file service-flow.cc.
References m_minReservedTrafficRate.
Referenced by ns3::WimaxHelper::CreateServiceFlow(), DsaRequestTestCase::DoRun(), Ns3WimaxSfCreationTestCase::DoRun(), and Ns3WimaxSfTlvTestCase::DoRun().
Here is the caller graph for this function:| void ns3::ServiceFlow::SetMinTolerableTrafficRate | ( | uint32_t | minJitter | ) |
Set minimum tolerable traffic rate.
| minJitter | the minimum tolerable traffic rate |
Definition at line 520 of file service-flow.cc.
References m_minTolerableTrafficRate.
Referenced by ns3::WimaxHelper::CreateServiceFlow(), DsaRequestTestCase::DoRun(), Ns3WimaxSfCreationTestCase::DoRun(), and Ns3WimaxSfTlvTestCase::DoRun().
Here is the caller graph for this function:| void ns3::ServiceFlow::SetModulation | ( | enum WimaxPhy::ModulationType | modulationType | ) |
Set modulation.
| modulationType | the modulation type |
Definition at line 630 of file service-flow.cc.
References m_modulationType.
Referenced by ns3::BsServiceFlowManager::AddMulticastServiceFlow().
Here is the caller graph for this function:| void ns3::ServiceFlow::SetQosParamSetType | ( | uint8_t | type | ) |
Set QOS parameter set type.
| type | the QOS paraneter set type |
Definition at line 495 of file service-flow.cc.
References m_qosParamSetType.
| void ns3::ServiceFlow::SetRecord | ( | ServiceFlowRecord * | record | ) |
Set service flow record.
| record | pointer to the service flow record |
Definition at line 240 of file service-flow.cc.
References m_record.
| void ns3::ServiceFlow::SetRequestTransmissionPolicy | ( | uint32_t | policy | ) |
Set request transmission policy.
| policy | the request transmission policy |
Definition at line 530 of file service-flow.cc.
References m_requestTransmissionPolicy.
Referenced by ns3::WimaxHelper::CreateServiceFlow().
Here is the caller graph for this function:| void ns3::ServiceFlow::SetSduSize | ( | uint8_t | sduSize | ) |
Set SDU size.
| sduSize | the SDU size |
Definition at line 550 of file service-flow.cc.
References m_sduSize.
Referenced by ns3::WimaxHelper::CreateServiceFlow().
Here is the caller graph for this function:| void ns3::ServiceFlow::SetServiceClassName | ( | std::string | name | ) |
Set service class name.
| name | the service class name |
Definition at line 490 of file service-flow.cc.
References m_serviceClassName.
| void ns3::ServiceFlow::SetServiceSchedulingType | ( | enum ServiceFlow::SchedulingType | schedType | ) |
Set service scheduling type.
| schedType | the service scheduling type |
Definition at line 525 of file service-flow.cc.
References m_schedulingType.
Referenced by ns3::WimaxHelper::CreateServiceFlow(), DsaRequestTestCase::DoRun(), Ns3WimaxSfCreationTestCase::DoRun(), and Ns3WimaxSfTlvTestCase::DoRun().
Here is the caller graph for this function:| void ns3::ServiceFlow::SetSfid | ( | uint32_t | sfid | ) |
Set SFID.
| sfid | the SFID |
Definition at line 485 of file service-flow.cc.
References m_sfid.
Referenced by DsaRequestTestCase::DoRun(), and Ns3WimaxSfTlvTestCase::DoRun().
Here is the caller graph for this function:| void ns3::ServiceFlow::SetTargetSAID | ( | uint16_t | targetSaid | ) |
Set target SAID.
| targetSaid | the target SAID value |
Definition at line 555 of file service-flow.cc.
References m_targetSAID.
| void ns3::ServiceFlow::SetToleratedJitter | ( | uint32_t | jitter | ) |
Set tolerated jitter.
| jitter | the tolerated jitter |
Definition at line 535 of file service-flow.cc.
References m_toleratedJitter.
Referenced by ns3::WimaxHelper::CreateServiceFlow().
Here is the caller graph for this function:| void ns3::ServiceFlow::SetTrafficPriority | ( | uint8_t | priority | ) |
Set traffic priority.
| priority | the traffic priority |
Definition at line 500 of file service-flow.cc.
References m_trafficPriority.
Referenced by ns3::WimaxHelper::CreateServiceFlow(), DsaRequestTestCase::DoRun(), Ns3WimaxSfCreationTestCase::DoRun(), and Ns3WimaxSfTlvTestCase::DoRun().
Here is the caller graph for this function:| void ns3::ServiceFlow::SetType | ( | enum Type | type | ) |
Set type of service flow.
| type | the type value |
Definition at line 203 of file service-flow.cc.
References m_type.
Referenced by ns3::BsServiceFlowManager::AddMulticastServiceFlow(), and ns3::BsServiceFlowManager::ScheduleDsaRsp().
Here is the caller graph for this function:| void ns3::ServiceFlow::SetUnsolicitedGrantInterval | ( | uint16_t | unsolicitedGrantInterval | ) |
Set unsolicied grant interval.
| unsolicitedGrantInterval | the unsolicited grant interval |
Definition at line 615 of file service-flow.cc.
References m_unsolicitedGrantInterval.
Referenced by ns3::WimaxHelper::CreateServiceFlow(), ns3::BsServiceFlowManager::ProcessDsaReq(), ns3::SsServiceFlowManager::ProcessDsaRsp(), ns3::UplinkSchedulerSimple::SetupServiceFlow(), ns3::UplinkSchedulerMBQoS::SetupServiceFlow(), and ns3::UplinkSchedulerRtps::SetupServiceFlow().
Here is the caller graph for this function:| void ns3::ServiceFlow::SetUnsolicitedPollingInterval | ( | uint16_t | unsolicitedPollingInterval | ) |
Set unsolicited polling interval.
| unsolicitedPollingInterval | the unsolicited polling interval |
Definition at line 620 of file service-flow.cc.
References m_unsolicitedPollingInterval.
Referenced by ns3::BsServiceFlowManager::ProcessDsaReq(), ns3::SsServiceFlowManager::ProcessDsaRsp(), ns3::UplinkSchedulerSimple::SetupServiceFlow(), ns3::UplinkSchedulerMBQoS::SetupServiceFlow(), and ns3::UplinkSchedulerRtps::SetupServiceFlow().
Here is the caller graph for this function:| Tlv ns3::ServiceFlow::ToTlv | ( | void | ) | const |
creates a TLV from this service flow
Definition at line 804 of file service-flow.cc.
References ns3::VectorTlvValue::Add(), ns3::SfVectorTlvValue::CID, ns3::SfVectorTlvValue::CS_Specification, ns3::Tlv::DOWNLINK_SERVICE_FLOW, ns3::SfVectorTlvValue::Fixed_length_versus_Variable_length_SDU_Indicator, GetCid(), ns3::VectorTlvValue::GetSerializedSize(), m_convergenceSublayerParam, m_csSpecification, m_direction, m_fixedversusVariableSduIndicator, m_maximumLatency, m_maxSustainedTrafficRate, m_maxTrafficBurst, m_minReservedTrafficRate, m_minTolerableTrafficRate, m_qosParamSetType, m_requestTransmissionPolicy, m_schedulingType, m_sduSize, m_sfid, m_targetSAID, m_toleratedJitter, m_trafficPriority, ns3::SfVectorTlvValue::Maximum_Latency, ns3::SfVectorTlvValue::Maximum_Sustained_Traffic_Rate, ns3::SfVectorTlvValue::Maximum_Traffic_Burst, ns3::SfVectorTlvValue::Minimum_Reserved_Traffic_Rate, ns3::SfVectorTlvValue::Minimum_Tolerable_Traffic_Rate, ns3::SfVectorTlvValue::QoS_Parameter_Set_Type, ns3::SfVectorTlvValue::Request_Transmission_Policy, ns3::SfVectorTlvValue::SDU_Size, ns3::SfVectorTlvValue::Service_Flow_Scheduling_Type, SF_DIRECTION_UP, ns3::SfVectorTlvValue::SFID, ns3::SfVectorTlvValue::Target_SAID, ns3::SfVectorTlvValue::Tolerated_Jitter, ns3::CsParameters::ToTlv(), ns3::SfVectorTlvValue::Traffic_Priority, and ns3::Tlv::UPLINK_SERVICE_FLOW.
Referenced by Ns3WimaxSfTlvTestCase::DoRun(), ns3::DsaReq::GetSerializedSize(), ns3::DsaRsp::GetSerializedSize(), ns3::DsaReq::Serialize(), and ns3::DsaRsp::Serialize().
Here is the call graph for this function:
Here is the caller graph for this function:
|
private |
ARQ block life time.
Definition at line 574 of file service-flow.h.
Referenced by GetArqBlockLifeTime(), InitValues(), and SetArqBlockLifeTime().
|
private |
ARQ block size.
Definition at line 578 of file service-flow.h.
Referenced by GetArqBlockSize(), InitValues(), and SetArqBlockSize().
|
private |
ARQ deliver in order.
Definition at line 576 of file service-flow.h.
Referenced by GetArqDeliverInOrder(), InitValues(), and SetArqDeliverInOrder().
|
private |
ARQ enable.
Definition at line 570 of file service-flow.h.
Referenced by CopyParametersFrom(), GetArqEnable(), InitValues(), operator=(), ServiceFlow(), and SetArqEnable().
|
private |
ARQ purge timeout.
Definition at line 577 of file service-flow.h.
Referenced by GetArqPurgeTimeout(), InitValues(), and SetArqPurgeTimeout().
|
private |
ARQ retry timeout receive.
Definition at line 573 of file service-flow.h.
Referenced by CopyParametersFrom(), GetArqRetryTimeoutRx(), InitValues(), operator=(), ServiceFlow(), and SetArqRetryTimeoutRx().
|
private |
ARQ retry timeout transmit.
Definition at line 572 of file service-flow.h.
Referenced by CopyParametersFrom(), GetArqRetryTimeoutTx(), InitValues(), operator=(), ServiceFlow(), and SetArqRetryTimeoutTx().
|
private |
ARQ sync loss.
Definition at line 575 of file service-flow.h.
Referenced by GetArqSyncLoss(), InitValues(), and SetArqSyncLoss().
|
private |
ARQ window size.
Definition at line 571 of file service-flow.h.
Referenced by CopyParametersFrom(), GetArqWindowSize(), InitValues(), operator=(), ServiceFlow(), and SetArqWindowSize().
|
private |
connection
Definition at line 585 of file service-flow.h.
Referenced by CleanUpQueue(), GetCid(), GetConnection(), GetQueue(), HasPackets(), operator=(), ServiceFlow(), SetConnection(), and ~ServiceFlow().
|
private |
convergence sublayer parameters
Definition at line 580 of file service-flow.h.
Referenced by CheckClassifierMatch(), CopyParametersFrom(), GetConvergenceSublayerParam(), operator=(), ServiceFlow(), SetConvergenceSublayerParam(), and ToTlv().
|
private |
CS specification.
Definition at line 579 of file service-flow.h.
Referenced by CopyParametersFrom(), GetCsSpecification(), InitValues(), operator=(), ServiceFlow(), SetCsSpecification(), and ToTlv().
|
private |
direction
Definition at line 583 of file service-flow.h.
Referenced by CopyParametersFrom(), GetDirection(), InitValues(), operator=(), ServiceFlow(), SetDirection(), and ToTlv().
|
private |
fixed versus variable SDI indicator
Definition at line 567 of file service-flow.h.
Referenced by CopyParametersFrom(), GetFixedversusVariableSduIndicator(), InitValues(), operator=(), ServiceFlow(), SetFixedversusVariableSduIndicator(), and ToTlv().
|
private |
is enabled?
Definition at line 586 of file service-flow.h.
Referenced by GetIsEnabled(), operator=(), ServiceFlow(), and SetIsEnabled().
|
private |
is multicast?
Definition at line 587 of file service-flow.h.
Referenced by CopyParametersFrom(), GetIsMulticast(), InitValues(), operator=(), ServiceFlow(), and SetIsMulticast().
|
private |
maximum latency
Definition at line 566 of file service-flow.h.
Referenced by CopyParametersFrom(), GetMaximumLatency(), InitValues(), operator=(), ServiceFlow(), SetMaximumLatency(), and ToTlv().
|
private |
maximum sustained traffic rate
Definition at line 559 of file service-flow.h.
Referenced by CopyParametersFrom(), GetMaxSustainedTrafficRate(), InitValues(), operator=(), ServiceFlow(), SetMaxSustainedTrafficRate(), and ToTlv().
|
private |
maximum traffic burst
Definition at line 560 of file service-flow.h.
Referenced by CopyParametersFrom(), GetMaxTrafficBurst(), InitValues(), operator=(), ServiceFlow(), SetMaxTrafficBurst(), and ToTlv().
|
private |
minimum reserved traffic rate
Definition at line 561 of file service-flow.h.
Referenced by CopyParametersFrom(), GetMinReservedTrafficRate(), InitValues(), operator=(), ServiceFlow(), SetMinReservedTrafficRate(), and ToTlv().
|
private |
minimum tolerable traffic rate
Definition at line 562 of file service-flow.h.
Referenced by CopyParametersFrom(), GetMinTolerableTrafficRate(), InitValues(), operator=(), ServiceFlow(), SetMinTolerableTrafficRate(), and ToTlv().
|
private |
modulation type
Definition at line 588 of file service-flow.h.
Referenced by CopyParametersFrom(), GetModulation(), InitValues(), operator=(), ServiceFlow(), and SetModulation().
|
private |
QOS parameter type.
Definition at line 557 of file service-flow.h.
Referenced by CopyParametersFrom(), GetQosParamSetType(), InitValues(), operator=(), ServiceFlow(), SetQosParamSetType(), and ToTlv().
|
private |
service flow record
Definition at line 590 of file service-flow.h.
Referenced by GetRecord(), operator=(), ServiceFlow(), SetRecord(), and ~ServiceFlow().
|
private |
request transmission policy
Definition at line 564 of file service-flow.h.
Referenced by CopyParametersFrom(), GetRequestTransmissionPolicy(), InitValues(), operator=(), ServiceFlow(), SetRequestTransmissionPolicy(), and ToTlv().
|
private |
scheduling type
Definition at line 563 of file service-flow.h.
Referenced by CopyParametersFrom(), GetSchedulingType(), GetSchedulingTypeStr(), GetServiceSchedulingType(), InitValues(), operator=(), ServiceFlow(), SetServiceSchedulingType(), and ToTlv().
|
private |
SDU size.
Definition at line 568 of file service-flow.h.
Referenced by CopyParametersFrom(), GetSduSize(), InitValues(), operator=(), ServiceFlow(), SetSduSize(), and ToTlv().
|
private |
service class name
Definition at line 556 of file service-flow.h.
Referenced by CopyParametersFrom(), GetServiceClassName(), InitValues(), operator=(), ServiceFlow(), and SetServiceClassName().
|
private |
SFID.
Definition at line 555 of file service-flow.h.
Referenced by GetSfid(), InitValues(), operator=(), ServiceFlow(), SetSfid(), and ToTlv().
|
private |
traget SAID
Definition at line 569 of file service-flow.h.
Referenced by CopyParametersFrom(), GetTargetSAID(), InitValues(), operator=(), ServiceFlow(), SetTargetSAID(), and ToTlv().
|
private |
tolerated jitter
Definition at line 565 of file service-flow.h.
Referenced by CopyParametersFrom(), GetToleratedJitter(), InitValues(), operator=(), ServiceFlow(), SetToleratedJitter(), and ToTlv().
|
private |
traffic priority
Definition at line 558 of file service-flow.h.
Referenced by CopyParametersFrom(), GetTrafficPriority(), InitValues(), operator=(), ServiceFlow(), SetTrafficPriority(), and ToTlv().
|
private |
type
Definition at line 584 of file service-flow.h.
Referenced by GetType(), InitValues(), operator=(), ServiceFlow(), and SetType().
|
private |
unsolicited grant interval
Definition at line 581 of file service-flow.h.
Referenced by CopyParametersFrom(), GetUnsolicitedGrantInterval(), InitValues(), operator=(), ServiceFlow(), and SetUnsolicitedGrantInterval().
|
private |
unsolicited polling interval
Definition at line 582 of file service-flow.h.
Referenced by CopyParametersFrom(), GetUnsolicitedPollingInterval(), InitValues(), operator=(), ServiceFlow(), and SetUnsolicitedPollingInterval().