#include "aodv-rqueue.h"
 Collaboration diagram for ns3::aodv::QueueEntry:
 Collaboration diagram for ns3::aodv::QueueEntry:| Public Types | |
| typedef Ipv4RoutingProtocol::ErrorCallback | ErrorCallback | 
| IPv4 routing error callback typedef.  More... | |
| typedef Ipv4RoutingProtocol::UnicastForwardCallback | UnicastForwardCallback | 
| IPv4 routing unicast forward callback typedef.  More... | |
| Public Member Functions | |
| QueueEntry (Ptr< const Packet > pa=0, Ipv4Header const &h=Ipv4Header(), UnicastForwardCallback ucb=UnicastForwardCallback(), ErrorCallback ecb=ErrorCallback(), Time exp=Simulator::Now()) | |
| constructor  More... | |
| ErrorCallback | GetErrorCallback () const | 
| Get error callback.  More... | |
| Time | GetExpireTime () const | 
| Get expire time.  More... | |
| Ipv4Header | GetIpv4Header () const | 
| Get IPv4 header.  More... | |
| Ptr< const Packet > | GetPacket () const | 
| Get packet from entry.  More... | |
| UnicastForwardCallback | GetUnicastForwardCallback () const | 
| Get unicast forward callback.  More... | |
| bool | operator== (QueueEntry const &o) const | 
| Compare queue entries.  More... | |
| void | SetErrorCallback (ErrorCallback ecb) | 
| Set error callback.  More... | |
| void | SetExpireTime (Time exp) | 
| Set expire time.  More... | |
| void | SetIpv4Header (Ipv4Header h) | 
| Set IPv4 header.  More... | |
| void | SetPacket (Ptr< const Packet > p) | 
| Set packet in entry.  More... | |
| void | SetUnicastForwardCallback (UnicastForwardCallback ucb) | 
| Set unicast forward callback.  More... | |
| Private Attributes | |
| ErrorCallback | m_ecb | 
| Error callback.  More... | |
| Time | m_expire | 
| Expire time for queue entry.  More... | |
| Ipv4Header | m_header | 
| IP header.  More... | |
| Ptr< const Packet > | m_packet | 
| Data packet.  More... | |
| UnicastForwardCallback | m_ucb | 
| Unicast forward callback.  More... | |
AODV Queue Entry.
Definition at line 43 of file aodv-rqueue.h.
IPv4 routing error callback typedef.
Definition at line 49 of file aodv-rqueue.h.
IPv4 routing unicast forward callback typedef.
Definition at line 47 of file aodv-rqueue.h.
| 
 | inline | 
constructor
| pa | the packet to add to the queue | 
| h | the Ipv4Header | 
| ucb | the UnicastForwardCallback function | 
| ecb | the ErrorCallback function | 
| exp | the expiration time | 
Definition at line 59 of file aodv-rqueue.h.
| 
 | inline | 
Get error callback.
Definition at line 101 of file aodv-rqueue.h.
References m_ecb.
Referenced by ns3::aodv::QueueEntryTest::DoRun(), and ns3::aodv::RequestQueue::Drop().
 Here is the caller graph for this function:
 Here is the caller graph for this function:| 
 | inline | 
Get expire time.
Definition at line 157 of file aodv-rqueue.h.
References m_expire, and ns3::Simulator::Now().
Referenced by ns3::aodv::QueueEntryTest::DoRun(), and ns3::aodv::IsExpired::operator()().
 Here is the call graph for this function:
 Here is the call graph for this function: Here is the caller graph for this function:
 Here is the caller graph for this function:| 
 | inline | 
Get IPv4 header.
Definition at line 133 of file aodv-rqueue.h.
References m_header.
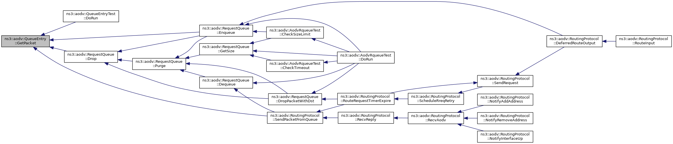
Referenced by ns3::aodv::QueueEntryTest::DoRun(), ns3::aodv::RequestQueue::Drop(), ns3::aodv::RequestQueue::Enqueue(), ns3::aodv::RequestQueue::IsEqual(), and ns3::aodv::RoutingProtocol::SendPacketFromQueue().
 Here is the caller graph for this function:
 Here is the caller graph for this function:Get packet from entry.
Definition at line 117 of file aodv-rqueue.h.
References m_packet.
Referenced by ns3::aodv::QueueEntryTest::DoRun(), ns3::aodv::RequestQueue::Drop(), ns3::aodv::RequestQueue::Enqueue(), and ns3::aodv::RoutingProtocol::SendPacketFromQueue().
 Here is the caller graph for this function:
 Here is the caller graph for this function:| 
 | inline | 
Get unicast forward callback.
Definition at line 85 of file aodv-rqueue.h.
References m_ucb.
Referenced by ns3::aodv::QueueEntryTest::DoRun(), and ns3::aodv::RoutingProtocol::SendPacketFromQueue().
 Here is the caller graph for this function:
 Here is the caller graph for this function:| 
 | inline | 
Compare queue entries.
| o | QueueEntry to compare | 
Definition at line 75 of file aodv-rqueue.h.
References ns3::Ipv4Header::GetDestination(), m_expire, m_header, and m_packet.
 Here is the call graph for this function:
 Here is the call graph for this function:| 
 | inline | 
Set error callback.
| ecb | The error callback | 
Definition at line 109 of file aodv-rqueue.h.
References m_ecb.
Referenced by ns3::aodv::QueueEntryTest::DoRun().
 Here is the caller graph for this function:
 Here is the caller graph for this function:| 
 | inline | 
Set expire time.
| exp | The expiration time | 
Definition at line 149 of file aodv-rqueue.h.
References m_expire, and ns3::Simulator::Now().
Referenced by ns3::aodv::QueueEntryTest::DoRun(), and ns3::aodv::RequestQueue::Enqueue().
 Here is the call graph for this function:
 Here is the call graph for this function: Here is the caller graph for this function:
 Here is the caller graph for this function:| 
 | inline | 
Set IPv4 header.
| h | the IPv4 header | 
Definition at line 141 of file aodv-rqueue.h.
References m_header.
Referenced by ns3::aodv::QueueEntryTest::DoRun().
 Here is the caller graph for this function:
 Here is the caller graph for this function:Set packet in entry.
| p | The packet | 
Definition at line 125 of file aodv-rqueue.h.
References m_packet.
| 
 | inline | 
Set unicast forward callback.
| ucb | The unicast callback | 
Definition at line 93 of file aodv-rqueue.h.
References m_ucb.
Referenced by ns3::aodv::QueueEntryTest::DoRun().
 Here is the caller graph for this function:
 Here is the caller graph for this function:| 
 | private | 
Error callback.
Definition at line 170 of file aodv-rqueue.h.
Referenced by GetErrorCallback(), and SetErrorCallback().
| 
 | private | 
Expire time for queue entry.
Definition at line 172 of file aodv-rqueue.h.
Referenced by GetExpireTime(), operator==(), and SetExpireTime().
| 
 | private | 
IP header.
Definition at line 166 of file aodv-rqueue.h.
Referenced by GetIpv4Header(), operator==(), and SetIpv4Header().
Data packet.
Definition at line 164 of file aodv-rqueue.h.
Referenced by GetPacket(), operator==(), and SetPacket().
| 
 | private | 
Unicast forward callback.
Definition at line 168 of file aodv-rqueue.h.
Referenced by GetUnicastForwardCallback(), and SetUnicastForwardCallback().