A Discrete-Event Network Simulator
API
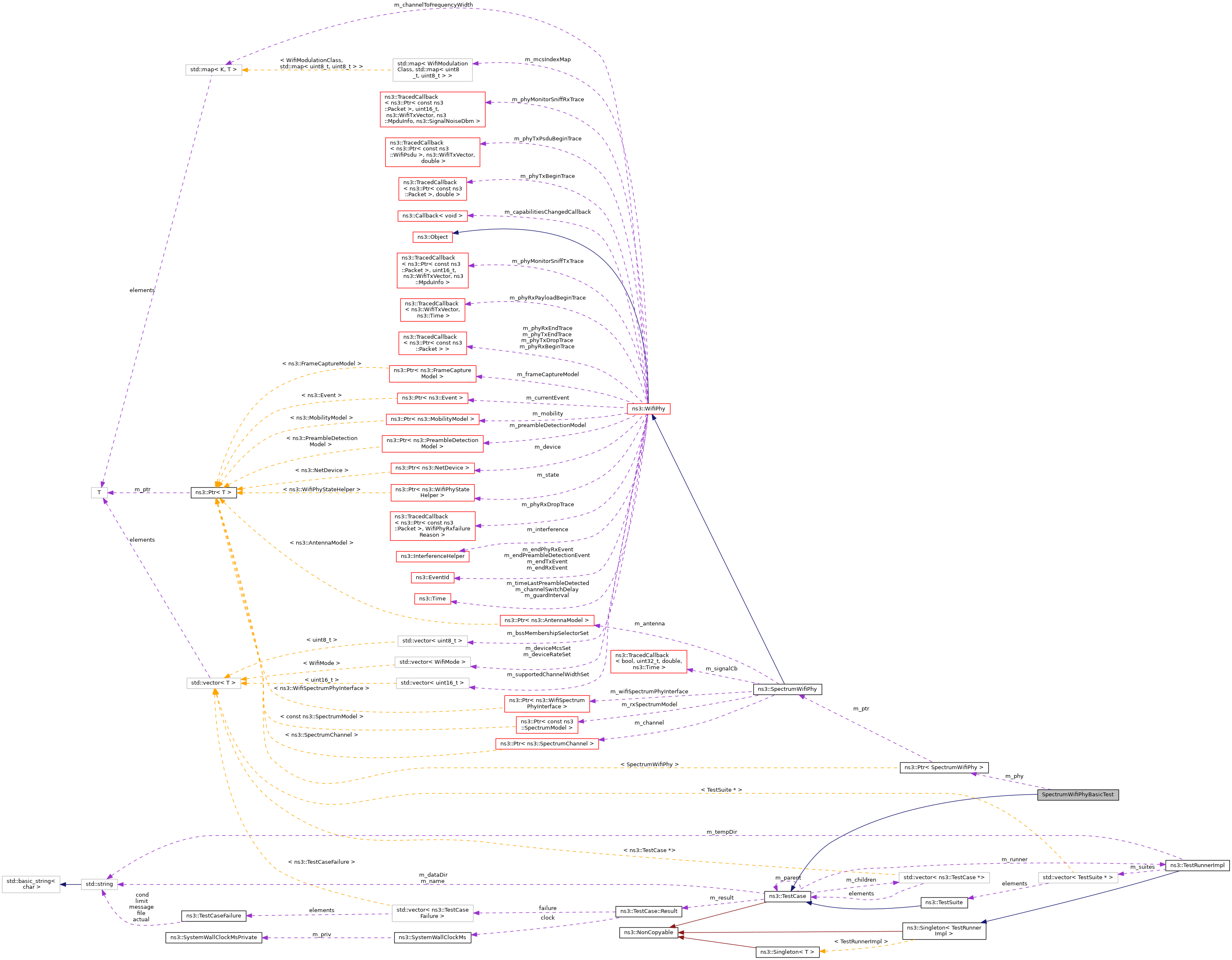
SpectrumWifiPhyBasicTest Class Reference

Spectrum Wifi Phy Basic Test. More...

+ Inheritance diagram for SpectrumWifiPhyBasicTest:
+ Collaboration diagram for SpectrumWifiPhyBasicTest:

Public Member Functions

 SpectrumWifiPhyBasicTest ()
 
 SpectrumWifiPhyBasicTest (std::string name)
 Constructor. More...
 
virtual ~SpectrumWifiPhyBasicTest ()
 
- Public Member Functions inherited from ns3::TestCase
virtual ~TestCase ()
 Destructor. More...
 
std::string GetName (void) const
 

Protected Member Functions

virtual void DoSetup (void)
 Implementation to do any local setup required for this TestCase. More...
 
Ptr< SpectrumSignalParametersMakeSignal (double txPowerWatts)
 Make signal function. More...
 
void SendSignal (double txPowerWatts)
 Send signal function. More...
 
void SpectrumWifiPhyRxFailure (Ptr< WifiPsdu > psdu)
 
Spectrum wifi receive failure function More...
 
void SpectrumWifiPhyRxSuccess (Ptr< WifiPsdu > psdu, double snr, WifiTxVector txVector, std::vector< bool > statusPerMpdu)
 Spectrum wifi receive success function. More...
 
- Protected Member Functions inherited from ns3::TestCase
 TestCase (std::string name)
 Constructor. More...
 
void AddTestCase (TestCase *testCase, TestDuration duration=QUICK)
 Add an individual child TestCase to this test suite. More...
 
TestCaseGetParent () const
 Get the parent of this TestCsse. More...
 
bool IsStatusFailure (void) const
 Check if any tests failed. More...
 
bool IsStatusSuccess (void) const
 Check if all tests passed. More...
 
void SetDataDir (std::string directory)
 Set the data directory where reference trace files can be found. More...
 
void ReportTestFailure (std::string cond, std::string actual, std::string limit, std::string message, std::string file, int32_t line)
 Log the failure of this TestCase. More...
 
bool MustAssertOnFailure (void) const
 Check if this run should assert on failure. More...
 
bool MustContinueOnFailure (void) const
 Check if this run should continue on failure. More...
 
std::string CreateDataDirFilename (std::string filename)
 Construct the full path to a file in the data directory. More...
 
std::string CreateTempDirFilename (std::string filename)
 Construct the full path to a file in a temporary directory. More...
 

Protected Attributes

uint32_t m_count
 count More...
 
Ptr< SpectrumWifiPhym_phy
 Phy. More...
 

Private Member Functions

virtual void DoRun (void)
 Implementation to actually run this TestCase. More...
 

Additional Inherited Members

- Public Types inherited from ns3::TestCase
enum  TestDuration { QUICK = 1, EXTENSIVE = 2, TAKES_FOREVER = 3 }
 How long the test takes to execute. More...
 

Detailed Description

Spectrum Wifi Phy Basic Test.

Definition at line 47 of file spectrum-wifi-phy-test.cc.

Constructor & Destructor Documentation

◆ SpectrumWifiPhyBasicTest() [1/2]

SpectrumWifiPhyBasicTest::SpectrumWifiPhyBasicTest ( )

Definition at line 92 of file spectrum-wifi-phy-test.cc.

◆ SpectrumWifiPhyBasicTest() [2/2]

SpectrumWifiPhyBasicTest::SpectrumWifiPhyBasicTest ( std::string  name)

Constructor.

Parameters
namereference name

Definition at line 98 of file spectrum-wifi-phy-test.cc.

◆ ~SpectrumWifiPhyBasicTest()

SpectrumWifiPhyBasicTest::~SpectrumWifiPhyBasicTest ( )
virtual

Definition at line 152 of file spectrum-wifi-phy-test.cc.

Member Function Documentation

◆ DoRun()

void SpectrumWifiPhyBasicTest::DoRun ( void  )
privatevirtual

Implementation to actually run this TestCase.

Subclasses should override this method to conduct their tests.

Implements ns3::TestCase.

Reimplemented in SpectrumWifiPhyListenerTest.

Definition at line 173 of file spectrum-wifi-phy-test.cc.

References m_count, ns3::MicroSeconds(), NS_TEST_ASSERT_MSG_EQ, ns3::Seconds(), and SendSignal().

+ Here is the call graph for this function:

◆ DoSetup()

void SpectrumWifiPhyBasicTest::DoSetup ( void  )
protectedvirtual

Implementation to do any local setup required for this TestCase.

Subclasses should override this method to perform any costly per-test setup before DoRun is invoked.

Reimplemented from ns3::TestCase.

Reimplemented in SpectrumWifiPhyListenerTest.

Definition at line 159 of file spectrum-wifi-phy-test.cc.

References CHANNEL_NUMBER, ns3::SpectrumWifiPhy::ConfigureStandard(), FREQUENCY, m_phy, ns3::MakeCallback(), ns3::SpectrumWifiPhy::SetChannelNumber(), ns3::WifiPhy::SetErrorRateModel(), ns3::SpectrumWifiPhy::SetFrequency(), ns3::WifiPhy::SetReceiveErrorCallback(), ns3::WifiPhy::SetReceiveOkCallback(), SpectrumWifiPhyRxFailure(), SpectrumWifiPhyRxSuccess(), and ns3::WIFI_PHY_STANDARD_80211n_5GHZ.

Referenced by SpectrumWifiPhyListenerTest::DoSetup().

+ Here is the call graph for this function:
+ Here is the caller graph for this function:

◆ MakeSignal()

Ptr< SpectrumSignalParameters > SpectrumWifiPhyBasicTest::MakeSignal ( double  txPowerWatts)
protected

Make signal function.

Parameters
txPowerWattsthe transmit power in watts
Returns
Ptr<SpectrumSignalParameters>

Definition at line 106 of file spectrum-wifi-phy-test.cc.

References ns3::WifiPhy::CalculateTxDuration(), CHANNEL_WIDTH, ns3::SpectrumSignalParameters::duration, FREQUENCY, ns3::WifiPhy::GetFrequency(), ns3::WifiPsdu::GetSize(), GUARD_WIDTH, m_phy, ns3::WifiSpectrumSignalParameters::ppdu, ns3::SpectrumSignalParameters::psd, ns3::WifiMacHeader::SetType(), ns3::SpectrumSignalParameters::txPhy, ns3::WIFI_MAC_QOSDATA, and ns3::WIFI_PREAMBLE_LONG.

Referenced by SendSignal().

+ Here is the call graph for this function:
+ Here is the caller graph for this function:

◆ SendSignal()

void SpectrumWifiPhyBasicTest::SendSignal ( double  txPowerWatts)
protected

Send signal function.

Parameters
txPowerWattsthe transmit power in watts

Definition at line 133 of file spectrum-wifi-phy-test.cc.

References m_phy, MakeSignal(), and ns3::SpectrumWifiPhy::StartRx().

Referenced by DoRun(), and SpectrumWifiPhyListenerTest::DoRun().

+ Here is the call graph for this function:
+ Here is the caller graph for this function:

◆ SpectrumWifiPhyRxFailure()

void SpectrumWifiPhyBasicTest::SpectrumWifiPhyRxFailure ( Ptr< WifiPsdu psdu)
protected


Spectrum wifi receive failure function

Parameters
psduthe PSDU

Definition at line 146 of file spectrum-wifi-phy-test.cc.

References m_count, and NS_LOG_FUNCTION.

Referenced by DoSetup().

+ Here is the caller graph for this function:

◆ SpectrumWifiPhyRxSuccess()

void SpectrumWifiPhyBasicTest::SpectrumWifiPhyRxSuccess ( Ptr< WifiPsdu psdu,
double  snr,
WifiTxVector  txVector,
std::vector< bool >  statusPerMpdu 
)
protected

Spectrum wifi receive success function.

Parameters
psduthe PSDU
snrthe SNR
txVectorthe transmit vector
statusPerMpdureception status per MPDU

Definition at line 139 of file spectrum-wifi-phy-test.cc.

References m_count, and NS_LOG_FUNCTION.

Referenced by DoSetup().

+ Here is the caller graph for this function:

Member Data Documentation

◆ m_count

uint32_t SpectrumWifiPhyBasicTest::m_count
protected

◆ m_phy

Ptr<SpectrumWifiPhy> SpectrumWifiPhyBasicTest::m_phy
protected

The documentation for this class was generated from the following file: