Component carrier manager implementation that splits traffic equally among carriers. More...
#include "no-op-component-carrier-manager.h"
Inheritance diagram for ns3::RrComponentCarrierManager:
Collaboration diagram for ns3::RrComponentCarrierManager:Public Member Functions | |
| RrComponentCarrierManager () | |
| virtual | ~RrComponentCarrierManager () override |
Public Member Functions inherited from ns3::NoOpComponentCarrierManager | |
| NoOpComponentCarrierManager () | |
| virtual | ~NoOpComponentCarrierManager () |
Public Member Functions inherited from ns3::LteEnbComponentCarrierManager | |
| LteEnbComponentCarrierManager () | |
| virtual | ~LteEnbComponentCarrierManager () |
| virtual LteCcmMacSapUser * | GetLteCcmMacSapUser () |
| This function returns a pointer to the LteCcmMacSapUser interface, which is used by MAC to communicate to CCM when e.g. More... | |
| virtual LteCcmRrcSapProvider * | GetLteCcmRrcSapProvider () |
| Export the "provider" part of the ComponentCarrier Management SAP interface. More... | |
| virtual LteMacSapProvider * | GetLteMacSapProvider () |
| Returns the pointer to the LteMacSapProvider interface, the provider of MAC, which is this new architecture served by LteEnbComponentCarrierManager object which will behave as a proxy, and will forward calls between to MAC objects of component carriers based on the logic implemented in the specific component carrier manager. More... | |
| virtual bool | SetCcmMacSapProviders (uint8_t componentCarrierId, LteCcmMacSapProvider *sap) |
| Set LteCcmMacSapProvider interface for the MAC object of the specified component carrier. More... | |
| virtual void | SetLteCcmRrcSapUser (LteCcmRrcSapUser *s) |
| Set the "user" part of the ComponentCarrier Management SAP interface that this ComponentCarrier algorithm instance will interact with. More... | |
| virtual bool | SetMacSapProvider (uint8_t componentCarrierId, LteMacSapProvider *sap) |
| Set LteMacSapProvider interface for the MAC object of the specified component carrier. More... | |
| virtual void | SetNumberOfComponentCarriers (uint16_t noOfComponentCarriers) |
| Sets the total number of component carriers. More... | |
Public Member Functions inherited from ns3::Object | |
| Object () | |
| Constructor. More... | |
| virtual | ~Object () |
| Destructor. More... | |
| void | AggregateObject (Ptr< Object > other) |
| Aggregate two Objects together. More... | |
| void | Dispose (void) |
| Dispose of this Object. More... | |
| AggregateIterator | GetAggregateIterator (void) const |
| Get an iterator to the Objects aggregated to this one. More... | |
| virtual TypeId | GetInstanceTypeId (void) const |
| Get the most derived TypeId for this Object. More... | |
| template<typename T > | |
| Ptr< T > | GetObject (void) const |
| Get a pointer to the requested aggregated Object. More... | |
| template<typename T > | |
| Ptr< T > | GetObject (TypeId tid) const |
| Get a pointer to the requested aggregated Object by TypeId. More... | |
| template<> | |
| Ptr< Object > | GetObject () const |
| template<> | |
| Ptr< Object > | GetObject (TypeId tid) const |
| void | Initialize (void) |
| Invoke DoInitialize on all Objects aggregated to this one. More... | |
| bool | IsInitialized (void) const |
| Check if the object has been initialized. More... | |
Public Member Functions inherited from ns3::SimpleRefCount< Object, ObjectBase, ObjectDeleter > | |
| SimpleRefCount () | |
| Default constructor. More... | |
| SimpleRefCount (const SimpleRefCount &o) | |
| Copy constructor. More... | |
| uint32_t | GetReferenceCount (void) const |
| Get the reference count of the object. More... | |
| SimpleRefCount & | operator= (const SimpleRefCount &o) |
| Assignment operator. More... | |
| void | Ref (void) const |
| Increment the reference count. More... | |
| void | Unref (void) const |
| Decrement the reference count. More... | |
Public Member Functions inherited from ns3::ObjectBase | |
| virtual | ~ObjectBase () |
| Virtual destructor. More... | |
| void | GetAttribute (std::string name, AttributeValue &value) const |
| Get the value of an attribute, raising fatal errors if unsuccessful. More... | |
| bool | GetAttributeFailSafe (std::string name, AttributeValue &value) const |
| Get the value of an attribute without raising erros. More... | |
| void | SetAttribute (std::string name, const AttributeValue &value) |
| Set a single attribute, raising fatal errors if unsuccessful. More... | |
| bool | SetAttributeFailSafe (std::string name, const AttributeValue &value) |
| Set a single attribute without raising errors. More... | |
| bool | TraceConnect (std::string name, std::string context, const CallbackBase &cb) |
| Connect a TraceSource to a Callback with a context. More... | |
| bool | TraceConnectWithoutContext (std::string name, const CallbackBase &cb) |
| Connect a TraceSource to a Callback without a context. More... | |
| bool | TraceDisconnect (std::string name, std::string context, const CallbackBase &cb) |
| Disconnect from a TraceSource a Callback previously connected with a context. More... | |
| bool | TraceDisconnectWithoutContext (std::string name, const CallbackBase &cb) |
| Disconnect from a TraceSource a Callback previously connected without a context. More... | |
Static Public Member Functions | |
| static TypeId | GetTypeId () |
| Get the type ID. More... | |
Static Public Member Functions inherited from ns3::NoOpComponentCarrierManager | |
| static TypeId | GetTypeId () |
| Get the type ID. More... | |
Static Public Member Functions inherited from ns3::LteEnbComponentCarrierManager | |
| static TypeId | GetTypeId () |
| Get the type ID. More... | |
Static Public Member Functions inherited from ns3::Object | |
| static TypeId | GetTypeId (void) |
| Register this type. More... | |
Static Public Member Functions inherited from ns3::ObjectBase | |
| static TypeId | GetTypeId (void) |
| Get the type ID. More... | |
Protected Member Functions | |
| virtual void | DoReportBufferStatus (LteMacSapProvider::ReportBufferStatusParameters params) override |
| Report buffer status. More... | |
| virtual void | DoUlReceiveMacCe (MacCeListElement_s bsr, uint8_t componentCarrierId) override |
| Forwards uplink BSR to CCM, called by MAC through CCM SAP interface. More... | |
| virtual void | DoUlReceiveSr (uint16_t rnti, uint8_t componentCarrierId) override |
| Forward uplink SR to CCM, called by MAC through CCM SAP interface. More... | |
Protected Member Functions inherited from ns3::NoOpComponentCarrierManager | |
| virtual void | DoAddLc (LteEnbCmacSapProvider::LcInfo lcInfo, LteMacSapUser *msu) |
| Add LC. More... | |
| virtual void | DoAddUe (uint16_t rnti, uint8_t state) |
| Add UE. More... | |
| virtual LteMacSapUser * | DoConfigureSignalBearer (LteEnbCmacSapProvider::LcInfo lcinfo, LteMacSapUser *msu) |
| Configure the signal bearer. More... | |
| virtual void | DoDispose () |
| Destructor implementation. More... | |
| virtual void | DoInitialize () |
| Initialize() implementation. More... | |
| virtual void | DoNotifyHarqDeliveryFailure () |
| Notify HARQ delivery failure. More... | |
| virtual void | DoNotifyPrbOccupancy (double prbOccupancy, uint8_t componentCarrierId) |
| Function implements the function of the SAP interface of CCM instance which is used by MAC to notify the PRB occupancy reported by scheduler. More... | |
| virtual void | DoNotifyTxOpportunity (LteMacSapUser::TxOpportunityParameters txOpParams) |
| Notify transmit opportunity. More... | |
| virtual void | DoReceivePdu (LteMacSapUser::ReceivePduParameters rxPduParams) |
| Receive PDU. More... | |
| virtual std::vector< uint8_t > | DoReleaseDataRadioBearer (uint16_t rnti, uint8_t lcid) |
| Release data radio bearer. More... | |
| virtual void | DoRemoveUe (uint16_t rnti) |
| Remove UE. More... | |
| virtual void | DoReportUeMeas (uint16_t rnti, LteRrcSap::MeasResults measResults) |
| Implementation of ReportUeMeas. More... | |
| virtual std::vector< LteCcmRrcSapProvider::LcsConfig > | DoSetupDataRadioBearer (EpsBearer bearer, uint8_t bearerId, uint16_t rnti, uint8_t lcid, uint8_t lcGroup, LteMacSapUser *msu) |
| Setup data radio bearer. More... | |
| virtual void | DoTransmitPdu (LteMacSapProvider::TransmitPduParameters params) |
| Transmit PDU. More... | |
Protected Member Functions inherited from ns3::Object | |
| Object (const Object &o) | |
| Copy an Object. More... | |
| virtual void | NotifyNewAggregate (void) |
| Notify all Objects aggregated to this one of a new Object being aggregated. More... | |
Protected Member Functions inherited from ns3::ObjectBase | |
| void | ConstructSelf (const AttributeConstructionList &attributes) |
| Complete construction of ObjectBase; invoked by derived classes. More... | |
| virtual void | NotifyConstructionCompleted (void) |
| Notifier called once the ObjectBase is fully constructed. More... | |
Private Attributes | |
| uint8_t | m_lastCcIdForSr {0} |
| Last CCID to which a SR was routed. More... | |
Additional Inherited Members | |
Protected Attributes inherited from ns3::NoOpComponentCarrierManager | |
| std::map< uint8_t, double > | m_ccPrbOccupancy |
| The physical resource block occupancy per carrier. More... | |
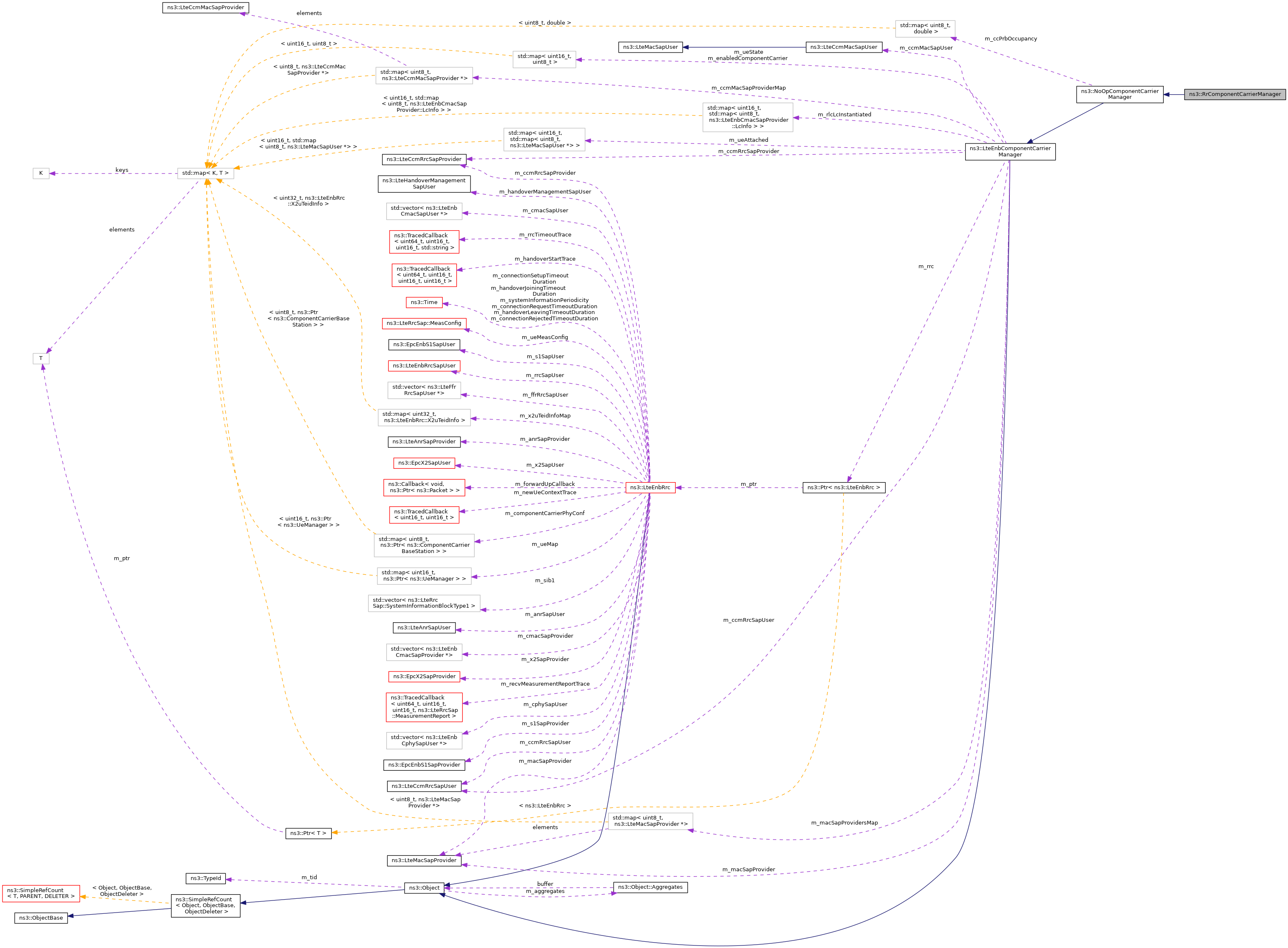
Protected Attributes inherited from ns3::LteEnbComponentCarrierManager | |
| std::map< uint8_t, LteCcmMacSapProvider * > | m_ccmMacSapProviderMap |
| A map of pointers to the SAP interfaces of CCM instance that provides the CCM specific functionalities to MAC, i.e. More... | |
| LteCcmMacSapUser * | m_ccmMacSapUser |
| LteCcmMacSapUser is extended version of LteMacSapUser interface. More... | |
| LteCcmRrcSapProvider * | m_ccmRrcSapProvider |
| A pointer to the SAP interface of the CCM instance to receive API calls from the eNodeB RRC instance. More... | |
| LteCcmRrcSapUser * | m_ccmRrcSapUser |
| A pointer to SAP interface of RRC instance, i.e. More... | |
| std::map< uint16_t, uint8_t > | m_enabledComponentCarrier |
| This map tells for each RNTI the number of enabled component carriers. More... | |
| LteMacSapProvider * | m_macSapProvider |
| A pointer to main SAP interface of the MAC instance, which is in this case handled by CCM. More... | |
| std::map< uint8_t, LteMacSapProvider * > | m_macSapProvidersMap |
| A map of pointers to real SAP interfaces of MAC instances. More... | |
| uint16_t | m_noOfComponentCarriers |
| The number component of carriers that are supported by this eNb. More... | |
| std::map< uint16_t, std::map< uint8_t, LteEnbCmacSapProvider::LcInfo > > | m_rlcLcInstantiated |
| This map contains logical channel configuration per flow Id (rnti, lcid). More... | |
| Ptr< LteEnbRrc > | m_rrc |
| A pointer to the RRC instance of this eNb. More... | |
| std::map< uint16_t, std::map< uint8_t, LteMacSapUser * > > | m_ueAttached |
| The map that contains the rnti, lcid, SAP of the RLC instance. More... | |
| std::map< uint16_t, uint8_t > | m_ueState |
| Map of RRC states per UE (rnti, state), e.g. More... | |
Related Functions inherited from ns3::ObjectBase | |
| static TypeId | GetObjectIid (void) |
| Ensure the TypeId for ObjectBase gets fully configured to anchor the inheritance tree properly. More... | |
Component carrier manager implementation that splits traffic equally among carriers.
ns3::RrComponentCarrierManager is accessible through the following paths with Config::Set and Config::Connect:
No Attributes are defined for this type.
No TraceSources are defined for this type.
Size of this type is 424 bytes (on a 64-bit architecture).
Definition at line 165 of file no-op-component-carrier-manager.h.
| ns3::RrComponentCarrierManager::RrComponentCarrierManager | ( | ) |
Definition at line 443 of file no-op-component-carrier-manager.cc.
References NS_LOG_FUNCTION.
|
overridevirtual |
Definition at line 449 of file no-op-component-carrier-manager.cc.
References NS_LOG_FUNCTION.
|
overrideprotectedvirtual |
Report buffer status.
| params | the report buffer status parameters |
Reimplemented from ns3::NoOpComponentCarrierManager.
Definition at line 467 of file no-op-component-carrier-manager.cc.
References ns3::LteCcmRrcSapUser::GetUeManager(), ns3::LteMacSapProvider::ReportBufferStatusParameters::lcid, ns3::LteEnbComponentCarrierManager::m_ccmRrcSapUser, ns3::LteEnbComponentCarrierManager::m_enabledComponentCarrier, ns3::LteEnbComponentCarrierManager::m_macSapProvidersMap, NS_ASSERT_MSG(), NS_LOG_FUNCTION, NS_LOG_INFO, ns3::LteMacSapProvider::ReportBufferStatusParameters::retxQueueSize, ns3::LteMacSapProvider::ReportBufferStatusParameters::rnti, and ns3::LteMacSapProvider::ReportBufferStatusParameters::txQueueSize.
Here is the call graph for this function:
|
overrideprotectedvirtual |
Forwards uplink BSR to CCM, called by MAC through CCM SAP interface.
| bsr | the BSR |
| componentCarrierId | the component carrier ID |
Reimplemented from ns3::NoOpComponentCarrierManager.
Definition at line 494 of file no-op-component-carrier-manager.cc.
References ns3::MacCeListElement_s::BSR, ns3::BufferSizeLevelBsr::BsrId2BufferSize(), ns3::BufferSizeLevelBsr::BufferSize2BsrId(), ns3::LteCcmRrcSapUser::GetUeManager(), ns3::MacCeValue_u::m_bufferStatus, ns3::LteEnbComponentCarrierManager::m_ccmMacSapProviderMap, ns3::LteEnbComponentCarrierManager::m_ccmRrcSapUser, ns3::MacCeValue_u::m_crnti, ns3::LteEnbComponentCarrierManager::m_enabledComponentCarrier, ns3::MacCeListElement_s::m_macCeType, ns3::MacCeListElement_s::m_macCeValue, ns3::MacCeValue_u::m_phr, ns3::MacCeListElement_s::m_rnti, NS_ASSERT_MSG(), and NS_LOG_FUNCTION.
Here is the call graph for this function:
|
overrideprotectedvirtual |
Forward uplink SR to CCM, called by MAC through CCM SAP interface.
| rnti | RNTI of the UE that requested SR |
| componentCarrierId | the component carrier ID that forwarded the SR |
Reimplemented from ns3::NoOpComponentCarrierManager.
Definition at line 543 of file no-op-component-carrier-manager.cc.
References ns3::LteEnbComponentCarrierManager::m_ccmMacSapProviderMap, ns3::LteEnbComponentCarrierManager::m_enabledComponentCarrier, m_lastCcIdForSr, NS_LOG_FUNCTION, and NS_UNUSED.
|
static |
Get the type ID.
Definition at line 455 of file no-op-component-carrier-manager.cc.
References ns3::TypeId::SetParent().
Here is the call graph for this function:
|
private |
Last CCID to which a SR was routed.
Definition at line 185 of file no-op-component-carrier-manager.h.
Referenced by DoUlReceiveSr().