A Discrete-Event Network Simulator
API
ns3::Simulator Class Reference

Control the scheduling of simulation events. More...

#include "simulator.h"

Public Types

enum  : uint32_t { NO_CONTEXT = 0xffffffff }
 Context enum values. More...
 

Static Public Member Functions

static void Cancel (const EventId &id)
 Set the cancel bit on this event: the event's associated function will not be invoked when it expires. More...
 
static void Destroy (void)
 Execute the events scheduled with ScheduleDestroy(). More...
 
static uint32_t GetContext (void)
 Get the current simulation context. More...
 
static Time GetDelayLeft (const EventId &id)
 Get the remaining time until this event will execute. More...
 
static uint64_t GetEventCount (void)
 Get the number of events executed. More...
 
static Ptr< SimulatorImplGetImplementation (void)
 Get the SimulatorImpl singleton. More...
 
static Time GetMaximumSimulationTime (void)
 Get the maximum representable simulation time. More...
 
static uint32_t GetSystemId (void)
 Get the system id of this simulator. More...
 
static bool IsExpired (const EventId &id)
 Check if an event has already run or been cancelled. More...
 
static bool IsFinished (void)
 Check if the simulation should finish. More...
 
static Time Now (void)
 Return the current simulation virtual time. More...
 
static void Remove (const EventId &id)
 Remove an event from the event list. More...
 
static void Run (void)
 Run the simulation. More...
 
static EventId Schedule (const Time &delay, const Ptr< EventImpl > &event)
 Schedule a future event execution (in the same context). More...
 
static EventId ScheduleDestroy (const Ptr< EventImpl > &event)
 Schedule an event to run at the end of the simulation, after the Stop() time or condition has been reached. More...
 
static EventId ScheduleNow (const Ptr< EventImpl > &event)
 Schedule an event to run at the current virtual time. More...
 
static void ScheduleWithContext (uint32_t context, const Time &delay, EventImpl *event)
 Schedule a future event execution (in a different context). More...
 
static void SetImplementation (Ptr< SimulatorImpl > impl)
 
static void SetScheduler (ObjectFactory schedulerFactory)
 Set the scheduler type with an ObjectFactory. More...
 
static void Stop (void)
 Tell the Simulator the calling event should be the last one executed. More...
 
static void Stop (const Time &delay)
 Schedule the time delay until the Simulator should stop. More...
 
Schedule events (in the same context) to run at a future time.
template<typename FUNC , typename std::enable_if<!std::is_convertible< FUNC, Ptr< EventImpl >>::value, int >::type = 0, typename std::enable_if<!std::is_function< typename std::remove_pointer< FUNC >::type >::value, int >::type = 0, typename... Ts>
static EventId Schedule (Time const &delay, FUNC f, Ts &&... args)
 Schedule an event to expire after delay. More...
 
template<typename... Us, typename... Ts>
static EventId Schedule (Time const &delay, void(*f)(Us...), Ts &&... args)
 Schedule an event to expire after delay. More...
 
Schedule events (in a different context) to run now or at a future time.

See main-test-sync.cc for example usage.

template<typename FUNC , typename std::enable_if<!std::is_convertible< FUNC, Ptr< EventImpl >>::value, int >::type = 0, typename std::enable_if<!std::is_function< typename std::remove_pointer< FUNC >::type >::value, int >::type = 0, typename... Ts>
static void ScheduleWithContext (uint32_t context, Time const &delay, FUNC f, Ts &&... args)
 Schedule an event with the given context. More...
 
template<typename... Us, typename... Ts>
static void ScheduleWithContext (uint32_t context, Time const &delay, void(*f)(Us...), Ts &&... args)
 Schedule an event with the given context. More...
 
Schedule events (in the same context) to run now.
template<typename FUNC , typename std::enable_if<!std::is_convertible< FUNC, Ptr< EventImpl >>::value, int >::type = 0, typename std::enable_if<!std::is_function< typename std::remove_pointer< FUNC >::type >::value, int >::type = 0, typename... Ts>
static EventId ScheduleNow (FUNC f, Ts &&... args)
 Schedule an event to expire Now. More...
 
template<typename... Us, typename... Ts>
static EventId ScheduleNow (void(*f)(Us...), Ts &&... args)
 Schedule an event to expire Now. More...
 
Schedule events to run at the end of the simulation, when Simulator:Destroy() is called.
template<typename FUNC , typename std::enable_if<!std::is_convertible< FUNC, Ptr< EventImpl >>::value, int >::type = 0, typename std::enable_if<!std::is_function< typename std::remove_pointer< FUNC >::type >::value, int >::type = 0, typename... Ts>
static EventId ScheduleDestroy (FUNC f, Ts &&... args)
 Schedule an event to run at the end of the simulation, when Simulator::Destroy() is called. More...
 
template<typename... Us, typename... Ts>
static EventId ScheduleDestroy (void(*f)(Us...), Ts &&... args)
 Schedule an event to run at the end of the simulation, when Simulator::Destroy() is called. More...
 

Private Member Functions

 Simulator ()
 Default constructor. More...
 
 ~Simulator ()
 Destructor. More...
 

Static Private Member Functions

static EventId DoSchedule (Time const &delay, EventImpl *event)
 Implementation of the various Schedule methods. More...
 
static EventId DoScheduleDestroy (EventImpl *event)
 Implementation of the various ScheduleDestroy methods. More...
 
static EventId DoScheduleNow (EventImpl *event)
 Implementation of the various ScheduleNow methods. More...
 

Detailed Description

Control the scheduling of simulation events.

The internal simulation clock is maintained as a 64-bit integer in a unit specified by the user through the Time::SetResolution function. This means that it is not possible to specify event expiration times with anything better than this user-specified accuracy. Events whose expiration time is the same modulo this accuracy are scheduled in FIFO order: the first event inserted in the scheduling queue is scheduled to expire first.

A simple example of how to use the Simulator class to schedule events is shown in sample-simulator.cc:

/* -*- Mode:C++; c-file-style:"gnu"; indent-tabs-mode:nil; -*- */
/*
* Copyright (c) 2010 INRIA
*
* This program is free software; you can redistribute it and/or modify
* it under the terms of the GNU General Public License version 2 as
* published by the Free Software Foundation;
*
* This program is distributed in the hope that it will be useful,
* but WITHOUT ANY WARRANTY; without even the implied warranty of
* MERCHANTABILITY or FITNESS FOR A PARTICULAR PURPOSE. See the
* GNU General Public License for more details.
*
* You should have received a copy of the GNU General Public License
* along with this program; if not, write to the Free Software
* Foundation, Inc., 59 Temple Place, Suite 330, Boston, MA 02111-1307 USA
*
* Authors: Mathieu Lacage <mathieu.lacage@sophia.inria.fr>
*/
#include <iostream>
#include "ns3/simulator.h"
#include "ns3/nstime.h"
#include "ns3/command-line.h"
#include "ns3/double.h"
#include "ns3/random-variable-stream.h"
using namespace ns3;
namespace {
class MyModel
{
public:
void Start (void);
private:
void HandleEvent (double eventValue);
};
void
MyModel::Start (void)
{
&MyModel::HandleEvent,
this, Simulator::Now ().GetSeconds ());
}
void
MyModel::HandleEvent (double value)
{
std::cout << "Member method received event at "
<< "s started at " << value << "s" << std::endl;
}
static void
ExampleFunction (MyModel *model)
{
std::cout << "ExampleFunction received event at "
<< Simulator::Now ().GetSeconds () << "s" << std::endl;
model->Start ();
}
static void
{
std::cout << "RandomFunction received event at "
<< Simulator::Now ().GetSeconds () << "s" << std::endl;
}
static void
{
std::cout << "I should never be called... " << std::endl;
}
} // unnamed namespace
int main (int argc, char *argv[])
{
CommandLine cmd (__FILE__);
cmd.Parse (argc, argv);
MyModel model;
Ptr<UniformRandomVariable> v = CreateObject<UniformRandomVariable> ();
v->SetAttribute ("Min", DoubleValue (10));
v->SetAttribute ("Max", DoubleValue (20));
}

Definition at line 68 of file simulator.h.

Member Enumeration Documentation

◆ anonymous enum

anonymous enum : uint32_t

Context enum values.

Internal:
This enum type is fixed to match the representation size of simulation context.
Enumerator
NO_CONTEXT 

Flag for events not associated with any particular context.

Definition at line 194 of file simulator.h.

Constructor & Destructor Documentation

◆ Simulator()

ns3::Simulator::Simulator ( )
private

Default constructor.

◆ ~Simulator()

ns3::Simulator::~Simulator ( )
private

Destructor.

Member Function Documentation

◆ Cancel()

void ns3::Simulator::Cancel ( const EventId id)
static

Set the cancel bit on this event: the event's associated function will not be invoked when it expires.

This method has the same visible effect as the ns3::Simulator::Remove method but its algorithmic complexity is much lower: it has O(1) complexity. This method has the exact same semantics as ns3::EventId::Cancel. Note that it is not possible to cancel events which were scheduled for the "destroy" time. Doing so will result in a program error (crash).

Parameters
[in]idthe event to cancel

Definition at line 268 of file simulator.cc.

References ns3::SimulatorImpl::Cancel(), ns3::GetImpl(), and ns3::PeekImpl().

Referenced by ns3::EventId::Cancel(), ns3::ThreeGppHttpClient::CancelAllPendingEvents(), ns3::LteUeRrc::CancelEnteringTrigger(), ns3::OnOffApplication::CancelEvents(), ns3::LteUeRrc::CancelLeavingTrigger(), ns3::ThreeGppHttpServerTxBuffer::CloseAllSockets(), ns3::ThreeGppHttpServerTxBuffer::CloseSocket(), ns3::DataCalculator::DoDispose(), ns3::FlowMonitor::DoDispose(), ns3::BaseStationNetDevice::DoReceive(), ns3::SubscriberStationNetDevice::DoReceive(), ns3::UanPhyGen::EnergyDepletionHandler(), ns3::dsdv::RoutingTable::ForceDeleteIpv4Event(), ns3::UanMacCw::NotifyTxStart(), ns3::SSLinkManager::PerformRanging(), ns3::ThreeGppHttpServerTxBuffer::RemoveSocket(), ns3::NullMessageSimulatorImpl::RescheduleNullMessageEvent(), ns3::UanMacCw::SaveTimer(), ns3::SsServiceFlowManager::ScheduleDsaReq(), ns3::BsServiceFlowManager::ScheduleDsaRsp(), ns3::ShowProgress::SetInterval(), ns3::SubscriberStationNetDevice::SetTimer(), ns3::MeshWifiInterfaceMac::ShiftTbtt(), ns3::FdNetDevice::Start(), ns3::FlowMonitor::Start(), ns3::TapBridge::Start(), Sender::StartApplication(), ns3::SimpleOfdmWimaxPhy::StartReceive(), ns3::FdNetDevice::Stop(), ns3::FlowMonitor::Stop(), ns3::TapBridge::Stop(), Sender::StopApplication(), ns3::UdpClient::StopApplication(), ns3::PacketSocketClient::StopApplication(), ns3::Ping6::StopApplication(), ns3::Radvd::StopApplication(), ns3::UdpTraceClient::StopApplication(), ns3::UdpEchoClient::StopApplication(), ns3::DpdkNetDevice::Write(), ns3::DpdkNetDevice::~DpdkNetDevice(), and ns3::EventGarbageCollector::~EventGarbageCollector().

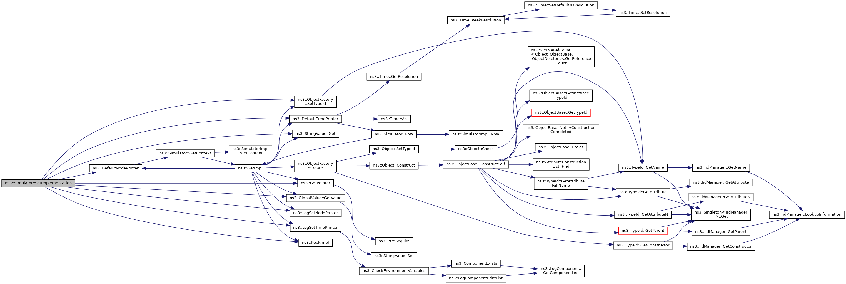
+ Here is the call graph for this function:
+ Here is the caller graph for this function:

◆ Destroy()

void ns3::Simulator::Destroy ( void  )
static

Execute the events scheduled with ScheduleDestroy().

This method is typically invoked at the end of a simulation to avoid false-positive reports by a leak checker. After this method has been invoked, it is actually possible to restart a new simulation with a set of calls to Simulator::Run, Simulator::Schedule and Simulator::ScheduleWithContext.

Definition at line 136 of file simulator.cc.

References ns3::LogSetNodePrinter(), ns3::LogSetTimePrinter(), NS_LOG_FUNCTION_NOARGS, and ns3::PeekImpl().

Referenced by BatteryLifetimeTest::ConstantLoadTest(), BasicEnergyDepletionTest::DepletionTestCase(), ns3::aodv::NeighborTest::DoRun(), ns3::TcpLpToNewReno::DoRun(), ns3::tests::WatchdogTestCase::DoRun(), ns3::olsr::Bug780Test::DoRun(), SteadyStateRandomWaypointTest::DoRun(), ns3::LenaDeactivateBearerTestCase::DoRun(), ns3::aodv::IdCacheTest::DoRun(), ns3::tests::EventGarbageCollectorTestCase::DoRun(), WaypointMobilityModelNotifyTest::DoRun(), ns3::olsr::HelloRegressionTest::DoRun(), ns3::aodv::LoopbackTestCase::DoRun(), LteHandoverDelayTestCase::DoRun(), ns3::olsr::TcRegressionTest::DoRun(), CarrierAggregationConfigTestCase::DoRun(), ns3::TcpLpInferenceTest1::DoRun(), ns3::TcpLpInferenceTest2::DoRun(), WaypointMobilityModelAddWaypointTest::DoRun(), ns3::aodv::AodvRqueueTest::DoRun(), ns3::aodv::AodvRtableEntryTest::DoRun(), ns3::aodv::AodvRtableTest::DoRun(), Ns2MobilityHelperTest::DoTeardown(), ns3::TcpGeneralTest::DoTeardown(), experiment(), Experiment::Run(), RunSimulation(), WaveNetDeviceExample::SendIpExample(), WaveNetDeviceExample::SendWsaExample(), WaveNetDeviceExample::SendWsmpExample(), BasicEnergyUpdateTest::StateSwitchTest(), and BatteryLifetimeTest::VariableLoadTest().

+ Here is the call graph for this function:
+ Here is the caller graph for this function:

◆ DoSchedule()

EventId ns3::Simulator::DoSchedule ( Time const &  delay,
EventImpl event 
)
staticprivate

Implementation of the various Schedule methods.

Parameters
[in]delayDelay until the event should execute.
[in]eventThe event to execute.
Returns
The EventId.

Definition at line 235 of file simulator.cc.

References ns3::Singleton< DesMetrics >::Get(), ns3::GetImpl(), Now(), ns3::SimulatorImpl::Schedule(), and ns3::DesMetrics::Trace().

Referenced by Schedule().

+ Here is the call graph for this function:
+ Here is the caller graph for this function:

◆ DoScheduleDestroy()

EventId ns3::Simulator::DoScheduleDestroy ( EventImpl event)
staticprivate

Implementation of the various ScheduleDestroy methods.

Parameters
[in]eventThe event to execute.
Returns
The EventId.

Definition at line 251 of file simulator.cc.

References ns3::GetImpl(), and ns3::SimulatorImpl::ScheduleDestroy().

Referenced by ScheduleDestroy().

+ Here is the call graph for this function:
+ Here is the caller graph for this function:

◆ DoScheduleNow()

EventId ns3::Simulator::DoScheduleNow ( EventImpl event)
staticprivate

Implementation of the various ScheduleNow methods.

Parameters
[in]eventThe event to execute.
Returns
The EventId.

Definition at line 243 of file simulator.cc.

References ns3::Singleton< DesMetrics >::Get(), ns3::GetImpl(), Now(), ns3::SimulatorImpl::ScheduleNow(), and ns3::DesMetrics::Trace().

Referenced by ScheduleNow().

+ Here is the call graph for this function:
+ Here is the caller graph for this function:

◆ GetContext()

uint32_t ns3::Simulator::GetContext ( void  )
static

Get the current simulation context.

The simulation context is the ns-3 notion of a Logical Process. Events in a single context should only modify state associated with that context. Events for objects in other contexts should be scheduled with ScheduleWithContext() to track the context switches. In other words, events in different contexts should be mutually thread safe, by not modify overlapping model state.

In circumstances where the context can't be determined, such as during object initialization, the enum value NO_CONTEXT should be used.

Returns
The current simulation context

Definition at line 300 of file simulator.cc.

References ns3::SimulatorImpl::GetContext(), and ns3::GetImpl().

Referenced by ns3::DefaultNodePrinter(), ns3::Node::ReceiveFromDevice(), ns3::DesMetrics::Trace(), and ns3::DesMetrics::TraceWithContext().

+ Here is the call graph for this function:
+ Here is the caller graph for this function:

◆ GetDelayLeft()

◆ GetEventCount()

uint64_t ns3::Simulator::GetEventCount ( void  )
static

Get the number of events executed.

Returns
The total number of events executed.

Definition at line 306 of file simulator.cc.

References ns3::SimulatorImpl::GetEventCount(), and ns3::GetImpl().

Referenced by ns3::ShowProgress::CheckProgress().

+ Here is the call graph for this function:
+ Here is the caller graph for this function:

◆ GetImplementation()

Ptr< SimulatorImpl > ns3::Simulator::GetImplementation ( void  )
static

Get the SimulatorImpl singleton.

Internal:
If the SimulatorImpl singleton hasn't been created yet, this function does so. At the same time it also creates the Scheduler. Both of these respect the global values which may have been set from the command line or through the Config system.

As a side effect we also call LogSetTimePrinter() and LogSetNodePrinter() with the default implementations since we can't really do any logging until we have a SimulatorImpl and Scheduler.

Returns
The SimulatorImpl singleton.

Definition at line 353 of file simulator.cc.

References ns3::GetImpl(), and NS_LOG_FUNCTION_NOARGS.

Referenced by ns3::GrantedTimeWindowMpiInterface::GetSize(), ns3::GrantedTimeWindowMpiInterface::GetSystemId(), ns3::NullMessageMpiInterface::IsEnabled(), ns3::GrantedTimeWindowMpiInterface::IsEnabled(), and ns3::PyViz::SimulatorRunUntil().

+ Here is the call graph for this function:
+ Here is the caller graph for this function:

◆ GetMaximumSimulationTime()

Time ns3::Simulator::GetMaximumSimulationTime ( void  )
static

Get the maximum representable simulation time.

Returns
The maximum simulation time at which an event can be scheduled.

The returned value will always be bigger than or equal to Simulator::Now.

Definition at line 293 of file simulator.cc.

References ns3::GetImpl(), ns3::SimulatorImpl::GetMaximumSimulationTime(), and NS_LOG_FUNCTION_NOARGS.

Referenced by ns3::ChannelAccessManager::DoRestartAccessTimeoutIfNeeded(), ns3::RemoteChannelBundleManager::GetSafeTime(), ns3::aodv::RoutingProtocol::NotifyAddAddress(), ns3::dsdv::RoutingProtocol::NotifyAddAddress(), ns3::aodv::RoutingProtocol::NotifyInterfaceUp(), ns3::dsdv::RoutingProtocol::NotifyInterfaceUp(), ns3::aodv::RoutingProtocol::NotifyRemoveAddress(), ns3::aodv::RoutingProtocol::SetIpv4(), and ns3::dsdv::RoutingProtocol::SetIpv4().

+ Here is the call graph for this function:
+ Here is the caller graph for this function:

◆ GetSystemId()

uint32_t ns3::Simulator::GetSystemId ( void  )
static

Get the system id of this simulator.

The system id is the identifier for this simulator instance in a distributed simulation. For MPI this is the MPI rank.

Returns
The system id for this simulator.

Definition at line 312 of file simulator.cc.

References ns3::GetImpl(), ns3::SimulatorImpl::GetSystemId(), NS_LOG_FUNCTION_NOARGS, and ns3::PeekImpl().

Referenced by ns3::GlobalRouteManagerImpl::InitializeRoutes().

+ Here is the call graph for this function:
+ Here is the caller graph for this function:

◆ IsExpired()

bool ns3::Simulator::IsExpired ( const EventId id)
static

Check if an event has already run or been cancelled.

This method has O(1) complexity. Note that it is not possible to test for the expiration of events which were scheduled for the "destroy" time. Doing so will result in a program error (crash). An event is said to "expire" when it starts being scheduled which means that if the code executed by the event calls this function, it will get true.

Parameters
[in]idThe event to test for expiration.
Returns
true if the event has expired, false otherwise.

Definition at line 278 of file simulator.cc.

References ns3::GetImpl(), ns3::SimulatorImpl::IsExpired(), and ns3::PeekImpl().

Referenced by ns3::ThreeGppHttpClient::CancelAllPendingEvents(), ns3::ThreeGppHttpServerTxBuffer::CloseAllSockets(), ns3::ThreeGppHttpServerTxBuffer::CloseSocket(), ns3::EventId::IsExpired(), and ns3::ThreeGppHttpServerTxBuffer::RemoveSocket().

+ Here is the call graph for this function:
+ Here is the caller graph for this function:

◆ IsFinished()

bool ns3::Simulator::IsFinished ( void  )
static

Check if the simulation should finish.

Reasons to finish are because there are no more events lefts to be scheduled, or if simulation time has already reached the "stop time" (see Simulator::Stop()).

Returns
true if no more events or stop time reached.

Definition at line 165 of file simulator.cc.

References ns3::GetImpl(), ns3::SimulatorImpl::IsFinished(), and NS_LOG_FUNCTION_NOARGS.

Referenced by ns3::ThreeGppHttpServer::DoDispose(), ns3::ThreeGppHttpClient::DoDispose(), ns3::AnimationInterface::MobilityAutoCheck(), PrintCellInfo(), ns3::RvBatteryModel::UpdateEnergySource(), ns3::LiIonEnergySource::UpdateEnergySource(), and ns3::BasicEnergyHarvester::UpdateHarvestedPower().

+ Here is the call graph for this function:
+ Here is the caller graph for this function:

◆ Now()

Time ns3::Simulator::Now ( void  )
static

Return the current simulation virtual time.

Returns
The current virtual time.

Definition at line 195 of file simulator.cc.

References ns3::GetImpl(), and ns3::SimulatorImpl::Now().

Referenced by ns3::dsr::DsrRouteCache::AddNeighbor(), ns3::flame::FlameRtable::AddPath(), ns3::dot11s::HwmpRtable::AddPrecursor(), ns3::dot11s::HwmpRtable::AddProactivePath(), ns3::dot11s::HwmpRtable::AddReactivePath(), ns3::LteEnbRrc::AddUeMeasReportConfig(), ns3::WaypointMobilityModel::AddWaypoint(), NodeStatistics::AdvancePosition(), ns3::UplinkSchedulerSimple::AllocateInitialRangingInterval(), ns3::UplinkSchedulerMBQoS::AllocateInitialRangingInterval(), ns3::UplinkSchedulerRtps::AllocateInitialRangingInterval(), ns3::AsciiLrWpanMacTransmitSinkWithContext(), ns3::AsciiLrWpanMacTransmitSinkWithoutContext(), ns3::AsciiPhyReceiveSinkWithContext(), ns3::AsciiPhyReceiveSinkWithoutContext(), ns3::AsciiPhyRxOkEvent(), ns3::AsciiPhyTransmitSinkWithContext(), ns3::AsciiPhyTransmitSinkWithoutContext(), ns3::AsciiPhyTxEvent(), ns3::WimaxHelper::AsciiRxEvent(), ns3::WimaxHelper::AsciiTxEvent(), ns3::UanMacRc::Associate(), ns3::UanMacRc::AssociateTimeout(), AssociationLog(), ns3::olsr::RoutingProtocol::AssociationTupleTimerExpire(), BackoffTrace(), BeaconIndication(), ns3::BSSchedulerRtps::BSSchedulerRTPSConnection(), ns3::BSSchedulerRtps::BSSchedulerUGSConnection(), BytesInQueueTrace(), ns3::ThreeGppSpectrumPropagationLossModel::CalcBeamformingGain(), ns3::BandwidthManager::CalculateAllocationSize(), ns3::WifiRemoteStationInfo::CalculateAveragingCoefficient(), ns3::BasicEnergyHarvester::CalculateHarvestedPower(), ns3::InterferenceHelper::CalculateNoiseInterferenceW(), ns3::BasicEnergySource::CalculateRemainingEnergy(), ns3::LiIonEnergySource::CalculateRemainingEnergy(), CalculateThroughput(), ns3::PyViz::CallbackStopSimulation(), ns3::dsr::DsrRouting::CallCancelPacketTimer(), ns3::OnOffApplication::CancelEvents(), Bench::Cb(), ChangeSignalAndReportRate(), ns3::AcousticModemEnergyModel::ChangeState(), ns3::WifiRadioEnergyModel::ChangeState(), ns3::LrWpanPhy::ChangeTrxState(), ns3::ThreeGppChannelModel::ChannelMatrixNeedsUpdate(), ns3::UplinkSchedulerMBQoS::CheckDeadline(), ns3::FlowMonitor::CheckForLostPackets(), ns3::LrWpanPhy::CheckInterference(), CheckQueueDiscSize(), CheckQueueSize(), ns3::dsr::DsrRouting::CheckSendBuffer(), NodeStatistics::CheckStatistics(), CheckT1QueueSize(), CheckT2QueueSize(), ns3::RraaWifiManager::CheckTimeout(), ns3::RrpaaWifiManager::CheckTimeout(), ns3::dsr::DsrNetworkQueue::Cleanup(), ns3::ServiceFlow::CleanUpQueue(), ns3::CobaltQueueDisc::CobaltShouldDrop(), ns3::CoDelGetTime(), ns3::DynamicQueueLimits::Completed(), ComputeSnr(), ns3::WifiPhy::ContinueReceiveHeader(), ns3::TcpTxBuffer::CopyFromSequence(), Emitter::Count(), ns3::UplinkSchedulerMBQoS::CountSymbolsJobs(), CourseChange(), Ns2MobilityHelperTest::CourseChange(), WaypointMobilityModelNotifyTest::CourseChangeCallback(), WaypointMobilityModelAddWaypointTest::CourseChangeCallback(), ns3::MobilityHelper::CourseChanged(), ns3::BlockAckManager::CreateAgreement(), ns3::LteUePhy::CreateDlCqiFeedbackMessage(), ns3::AnimationInterface::CsmaPhyRxEndTrace(), ns3::AnimationInterface::CsmaPhyTxBeginTrace(), ns3::AnimationInterface::CsmaPhyTxEndTrace(), CwndChange(), CwndTrace(), CwndTracer(), CwTrace(), DataIndication(), DataIndicationCoordinator(), dataSentMacConfirm(), ns3::AsciiTraceHelper::DefaultDequeueSinkWithContext(), ns3::AsciiTraceHelper::DefaultDequeueSinkWithoutContext(), ns3::AsciiTraceHelper::DefaultDropSinkWithContext(), ns3::AsciiTraceHelper::DefaultDropSinkWithoutContext(), ns3::AsciiTraceHelper::DefaultEnqueueSinkWithContext(), ns3::AsciiTraceHelper::DefaultEnqueueSinkWithoutContext(), ns3::AsciiTraceHelper::DefaultReceiveSinkWithContext(), ns3::AsciiTraceHelper::DefaultReceiveSinkWithoutContext(), ns3::PcapHelper::DefaultSink(), ns3::DefaultTimePrinter(), ns3::dot11s::HwmpRtable::DeleteProactivePath(), ns3::TcpSocketBase::Destroy(), ns3::TcpSocketBase::Destroy6(), ns3::AnimationInterface::DevTxTrace(), DisassociationLog(), ns3::RadioBearerStatsCalculator::DlRxPdu(), ns3::MacStatsCalculator::DlScheduling(), ns3::RadioBearerStatsCalculator::DlTxPdu(), ns3::LteEnbMac::DoAllocateNcRaPreamble(), ns3::TraceFadingLossModel::DoCalcRxPowerSpectralDensity(), ns3::AmrrWifiManager::DoCreateStation(), ns3::OnoeWifiManager::DoCreateStation(), ns3::MinstrelHtWifiManager::DoCreateStation(), ns3::MinstrelWifiManager::DoCreateStation(), ns3::FdBetFfMacScheduler::DoCschedLcConfigReq(), ns3::TdBetFfMacScheduler::DoCschedLcConfigReq(), ns3::PfFfMacScheduler::DoCschedLcConfigReq(), ns3::TdTbfqFfMacScheduler::DoCschedLcConfigReq(), ns3::CqaFfMacScheduler::DoCschedLcConfigReq(), ns3::PssFfMacScheduler::DoCschedLcConfigReq(), ns3::FdTbfqFfMacScheduler::DoCschedLcConfigReq(), ns3::PieQueueDisc::DoDequeue(), ns3::CoDelQueueDisc::DoDequeue(), ns3::TbfQueueDisc::DoDequeue(), ns3::RedQueueDisc::DoDequeue(), ns3::PieQueueDisc::DoEnqueue(), ns3::RedQueueDisc::DoEnqueue(), ns3::TcpSocketBase::DoForwardUp(), ns3::ConstantAccelerationMobilityModel::DoGetPosition(), ns3::ConstantAccelerationMobilityModel::DoGetVelocity(), ns3::ChannelAccessManager::DoGrantDcfAccess(), ns3::BasicEnergyHarvester::DoInitialize(), ns3::MeshWifiInterfaceMac::DoInitialize(), ns3::MacLow::DoNavResetNow(), ns3::MacLow::DoNavStartNow(), ns3::LteRlcUm::DoNotifyTxOpportunity(), ns3::LteRlcAm::DoNotifyTxOpportunity(), ns3::LteRlcSm::DoNotifyTxOpportunity(), ns3::PyViz::DoPause(), ns3::LteTestRrc::DoReceivePdcpSdu(), ns3::LteRlcUm::DoReceivePdu(), ns3::LteRlcAm::DoReceivePdu(), ns3::LtePdcp::DoReceivePdu(), ns3::LteRlcSm::DoReceivePdu(), ns3::MinstrelHtWifiManager::DoReportAmpduTxStatus(), ns3::LteRlcTm::DoReportBufferStatus(), ns3::LteRlcUm::DoReportBufferStatus(), ns3::LteRlcAm::DoReportBufferStatus(), ns3::MinstrelHtWifiManager::DoReportDataOk(), ns3::MinstrelHtWifiManager::DoReportFinalDataFailed(), ns3::LteUePhy::DoReset(), ns3::ChannelAccessManager::DoRestartAccessTimeoutIfNeeded(), ns3::tests::EventGarbageCollectorTestCase::DoRun(), ns3::FdTbfqFfMacScheduler::DoSchedDlTriggerReq(), DoSchedule(), DoScheduleNow(), ns3::ConstantAccelerationMobilityModel::DoSetPosition(), ns3::WaypointMobilityModel::DoSetPosition(), ns3::LteEnbPhy::DoSetSrsConfigurationIndex(), ns3::LteUePhy::DoSetSrsConfigurationIndex(), ns3::LteUeMac::DoSubframeIndication(), ns3::WifiPhyStateHelper::DoSwitchFromRx(), ns3::LteRlcUm::DoTransmitPdcpPdu(), ns3::LteRlcAm::DoTransmitPdcpPdu(), ns3::LteRlcTm::DoTransmitPdcpPdu(), ns3::LtePdcp::DoTransmitPdcpSdu(), DropAtQueue(), DroppingStateTracer(), ns3::olsr::RoutingProtocol::Dump(), ns3::olsr::RoutingProtocol::DupTupleTimerExpire(), ns3::TcpOptionTS::ElapsedTimeFromTsValue(), Emitter::Emit(), LteHandoverDelayTestCase::EnbHandoverEndOkCallback(), LteHandoverDelayTestCase::EnbHandoverStartCallback(), EnbRrcTimeout(), ns3::LrWpanPhy::EndEd(), ns3::LteEnbPhy::EndFrame(), ns3::WifiPhy::EndReceive(), ns3::LrWpanPhy::EndRx(), ns3::LteSpectrumPhy::EndRxData(), ns3::LteEnbPhy::EndSubFrame(), ns3::MacLow::EndTxNoAck(), ns3::WimaxMacQueue::Enqueue(), ns3::UanMacCw::Enqueue(), ns3::dsr::DsrNetworkQueue::Enqueue(), ns3::QueueDisc::Enqueue(), ns3::TcpSocketBase::EstimateRtt(), ns3::RedQueueDisc::Estimator(), anonymous_namespace{sample-show-progress.cc}::Hold::Event(), EveryDropTracer(), anonymous_namespace{sample-simulator.cc}::ExampleFunction(), ns3::tests::WatchdogTestCase::Expire(), ns3::Watchdog::Expire(), ns3::dsr::DsrGraReply::FindAndUpdate(), ns3::dsr::DsrRreqTable::FindAndUpdate(), ns3::ArpCache::Flush(), ns3::olsr::RoutingProtocol::ForwardDefault(), ns3::MacLow::ForwardDown(), ns3::dsr::DsrRouting::ForwardErrPacket(), ns3::LteUePhy::GenerateCqiRsrpRsrq(), ns3::LteEnbPhy::GenerateCtrlCqiReport(), GenerateTraffic(), ns3::AnimationInterface::GenericWirelessRxTrace(), ns3::AnimationInterface::GenericWirelessTxTrace(), ns3::ChannelAccessManager::GetAccessGrantStart(), ns3::BlockAckManager::GetBar(), ns3::ThreeGppChannelConditionModel::GetChannelCondition(), ns3::UplinkSchedulerSimple::GetChannelDescriptorsToUpdate(), ns3::UplinkSchedulerRtps::GetChannelDescriptorsToUpdate(), ns3::UplinkSchedulerMBQoS::GetChannelDescriptorsToUpdate(), ns3::WifiPhyStateHelper::GetDelayUntilIdle(), ns3::InterferenceHelper::GetEnergyDuration(), ns3::aodv::Neighbors::GetExpireTime(), ns3::dsr::DsrSendBuffEntry::GetExpireTime(), ns3::dsr::DsrErrorBuffEntry::GetExpireTime(), ns3::aodv::QueueEntry::GetExpireTime(), ns3::dsdv::QueueEntry::GetExpireTime(), ns3::dsr::DsrReceivedRreqEntry::GetExpireTime(), ns3::dsr::DsrPassiveBuffEntry::GetExpireTime(), ns3::dsr::DsrRouteCacheEntry::GetExpireTime(), ns3::dsr::DsrMaintainBuffEntry::GetExpireTime(), ns3::dsr::DsrRouteCache::GetExpireTime(), ns3::BridgeNetDevice::GetLearnedState(), ns3::dsdv::RoutingTableEntry::GetLifeTime(), ns3::aodv::RoutingTableEntry::GetLifeTime(), ns3::dsr::DsrLinkStab::GetLinkStability(), ns3::Node::GetLocalTime(), ns3::ThreeGppChannelModel::GetNewChannel(), ns3::dsr::DsrNodeStab::GetNodeStability(), ns3::PyViz::GetPauseMessages(), ns3::dot11s::HwmpRtable::GetPrecursors(), ns3::WifiPhyHelper::GetRadiotapHeader(), ns3::MacLow::GetRemainingCfpDuration(), GetSetTRXStateConfirm(), ns3::TcpHtcp::GetSsThresh(), ns3::WifiPhyStateHelper::GetState(), ns3::NscTcpL4Protocol::gettime(), ns3::LrWpanCsmaCa::GetTimeLeftInCap(), ns3::SubscriberStationNetDevice::GetTimeToAllocation(), ns3::LrWpanCsmaCa::GetTimeToNextSlot(), ns3::SimpleDeviceEnergyModel::GetTotalEnergyConsumption(), ns3::WifiRadioEnergyModel::GetTotalEnergyConsumption(), ns3::QosTxop::GetTxopRemaining(), GoodputSampling(), anonymous_namespace{sample-simulator.cc}::MyModel::HandleEvent(), ns3::UdpEchoServer::HandleRead(), ns3::PacketSocketServer::HandleRead(), ns3::UdpServer::HandleRead(), ns3::PacketSink::HandleRead(), ns3::Radvd::HandleRead(), ns3::UdpEchoClient::HandleRead(), ns3::SixLowPanNetDevice::HandleTimeout(), ns3::Ipv6ExtensionFragment::HandleTimeout(), ns3::Ipv4L3Protocol::HandleTimeout(), ns3::ArpCache::HandleWaitReplyTimeout(), HarvestedPower(), ns3::aodv::RoutingProtocol::HelloTimerExpire(), ns3::olsr::RoutingProtocol::IfaceAssocTupleTimerExpire(), InFlightTracer(), ns3::aodv::RoutingTableEntry::Invalidate(), ns3::dsr::DsrRouteCacheEntry::Invalidate(), ns3::Ipv4L3ProtocolDropSinkWithContext(), ns3::Ipv4L3ProtocolDropSinkWithoutContext(), ns3::Ipv4L3ProtocolRxSinkWithContext(), ns3::Ipv4L3ProtocolRxSinkWithoutContext(), ns3::Ipv4L3ProtocolRxTxSink(), ns3::Ipv4L3ProtocolTxSinkWithContext(), ns3::Ipv4L3ProtocolTxSinkWithoutContext(), ns3::Ipv6L3ProtocolDropSinkWithContext(), ns3::Ipv6L3ProtocolDropSinkWithoutContext(), ns3::Ipv6L3ProtocolRxSinkWithContext(), ns3::Ipv6L3ProtocolRxSinkWithoutContext(), ns3::Ipv6L3ProtocolRxTxSink(), ns3::Ipv6L3ProtocolTxSinkWithContext(), ns3::Ipv6L3ProtocolTxSinkWithoutContext(), ns3::ChannelAccessManager::IsBusy(), ns3::aodv::IdCache::IsDuplicate(), ns3::Probe::IsEnabled(), ns3::ArpCache::Entry::IsExpired(), ns3::FrameCaptureModel::IsInCaptureWindow(), ns3::AnimationInterface::IsInTimeWindow(), ns3::MacLow::IsNavZero(), ns3::BridgeNetDevice::Learn(), LimitsTrace(), ns3::olsr::RoutingProtocol::LinkSensing(), ns3::DhcpClient::LinkStateHandler(), ns3::olsr::RoutingProtocol::LinkTupleAdded(), ns3::olsr::RoutingProtocol::LinkTupleTimerExpire(), ns3::olsr::RoutingProtocol::LinkTupleUpdated(), ns3::TraceFadingLossModel::LoadTrace(), ns3::WifiPhyStateHelper::LogPreviousIdleAndCcaBusyStates(), ns3::flame::FlameRtable::Lookup(), ns3::dot11s::HwmpRtable::LookupProactive(), ns3::dot11s::HwmpRtable::LookupProactiveExpired(), ns3::dot11s::HwmpRtable::LookupReactive(), ns3::dot11s::HwmpRtable::LookupReactiveExpired(), ns3::AnimationInterface::LrWpanPhyRxBeginTrace(), ns3::AnimationInterface::LrWpanPhyTxBeginTrace(), ns3::AnimationInterface::LteSpectrumPhyRxStart(), ns3::AnimationInterface::LteSpectrumPhyTxStart(), ns3::LteUePhy::LteUePhy(), MacRxTrace(), MacTxTrace(), ns3::dsr::DsrRreqTable::MarkLinkAsUnidirectional(), ns3::LrWpanMac::McpsDataRequest(), ns3::StaWifiMac::MissedBeacons(), modify(), ns3::olsr::RoutingProtocol::MprSelTupleTimerExpire(), ns3::olsr::RoutingProtocol::Nb2hopTupleTimerExpire(), ns3::ChannelAccessManager::NeedBackoffUponAccess(), ns3::BlockAckManager::NeedBarRetransmission(), ns3::olsr::RoutingProtocol::NeighborLoss(), ns3::TcpSocketBase::NewAck(), NextRxTracer(), NextTxTracer(), ns3::QosTxop::NotifyAccessGranted(), ns3::ChannelAccessManager::NotifyAckTimeoutResetNow(), ns3::ChannelAccessManager::NotifyAckTimeoutStartNow(), ns3::Ipv4GlobalRouting::NotifyAddAddress(), ns3::BlockAckManager::NotifyAgreementEstablished(), ns3::BlockAckManager::NotifyAgreementNoReply(), ns3::BlockAckManager::NotifyAgreementRejected(), ns3::BlockAckManager::NotifyAgreementReset(), ns3::dot11s::PeerManagementProtocol::NotifyBeaconSent(), NotifyConnectionEstablishedEnb(), NotifyConnectionEstablishedUe(), NotifyConnectionReleaseAtEnodeB(), NotifyConnectionTimeoutUe(), ns3::ChannelAccessManager::NotifyCtsTimeoutResetNow(), ns3::ChannelAccessManager::NotifyCtsTimeoutStartNow(), NotifyHandoverEndOkEnb(), NotifyHandoverEndOkUe(), NotifyHandoverStartEnb(), NotifyHandoverStartUe(), ns3::Ipv4GlobalRouting::NotifyInterfaceDown(), ns3::Ipv4GlobalRouting::NotifyInterfaceUp(), ns3::ChannelAccessManager::NotifyMaybeCcaBusyStartNow(), ns3::MacLow::NotifyNav(), ns3::ChannelAccessManager::NotifyNavResetNow(), ns3::ChannelAccessManager::NotifyNavStartNow(), ns3::MacLow::NotifyOffNow(), ns3::ChannelAccessManager::NotifyOnNow(), NotifyRandomAccessErrorUe(), NotifyRaResponseTimeoutUe(), ns3::Ipv4GlobalRouting::NotifyRemoveAddress(), ns3::InterferenceHelper::NotifyRxEnd(), ns3::ChannelAccessManager::NotifyRxEndErrorNow(), ns3::ChannelAccessManager::NotifyRxEndOkNow(), ns3::ChannelAccessManager::NotifyRxStartNow(), ns3::MacLow::NotifySleepNow(), ns3::ChannelAccessManager::NotifySwitchingStartNow(), ns3::MacLow::NotifySwitchingStartNow(), ns3::ChannelAccessManager::NotifyTxStartNow(), ns3::ChannelAccessManager::NotifyWakeupNow(), ns3::Now(), ns3::TcpOptionTS::NowToTsValue(), ns3::CoDelQueueDisc::OkToDrop(), ns3::aodv::IdCache::IsExpired::operator()(), ns3::aodv::CloseNeighbor::operator()(), ns3::dsr::DsrGraReply::IsExpired::operator()(), ns3::dsr::DsrRreqTable::IsExpired::operator()(), ns3::dsr::CloseNeighbor::operator()(), PacingRateTracer(), PacketDequeue(), ns3::QueueDisc::PacketDequeued(), ns3::dsr::DsrRouting::PacketNewRoute(), ns3::PcapSniffLrWpan(), ns3::WifiPhyHelper::PcapSniffRxEvent(), ns3::WifiPhyHelper::PcapSniffTxEvent(), ns3::PcapSniffTxRxEvent(), ns3::LrWpanMac::PdDataConfirm(), ns3::LrWpanMac::PdDataIndication(), ns3::WifiMacQueue::Peek(), ns3::WifiMacQueue::PeekByAddress(), ns3::WifiMacQueue::PeekByTid(), ns3::WifiMacQueue::PeekByTidAndAddress(), ns3::WifiMacQueue::PeekFirstAvailable(), ns3::TcpSocketBase::PersistTimeout(), PhyRxDoneTrace(), PhyRxDropTrace(), PhyRxErrorTrace(), PhyRxOkTrace(), PhyRxPayloadTrace(), PhyRxTrace(), PhyStateTrace(), PhySyncDetection(), PhyTxDoneTrace(), PhyTxTrace(), ns3::Watchdog::Ping(), ns3::TcpLp::PktsAcked(), ns3::TcpHtcp::PktsAcked(), ns3::LrWpanPhy::PlmeEdRequest(), ns3::olsr::RoutingProtocol::PopulateMprSelectorSet(), ns3::olsr::RoutingProtocol::PopulateTwoHopNeighborSet(), PowerCallback(), ns3::WifiMacQueueItem::Print(), ns3::dsdv::RoutingTableEntry::Print(), ns3::dsr::DsrRouteCacheEntry::Print(), ns3::aodv::RoutingTableEntry::Print(), ns3::Ipv4RoutingHelper::PrintArpCache(), ns3::Ipv4RoutingHelper::PrintArpCacheEvery(), PrintCellInfo(), IpAddressHelper::PrintIpAddresses(), ns3::Ipv6RoutingHelper::PrintNdiscCache(), ns3::Ipv6RoutingHelper::PrintNdiscCacheEvery(), PrintProgress(), PrintReceivedPacket(), UanExperiment::PrintReceivedPacket(), PrintThroughput(), ns3::UplinkSchedulerMBQoS::ProcessBandwidthRequest(), ns3::olsr::RoutingProtocol::ProcessHello(), ns3::olsr::RoutingProtocol::ProcessHna(), ns3::olsr::RoutingProtocol::ProcessMid(), ns3::BSLinkManager::ProcessRangingRequest(), ns3::olsr::RoutingProtocol::ProcessTc(), ns3::dsr::DsrRouting::PromiscReceive(), ns3::AnimationInterface::PurgePendingPackets(), RadioLinkFailure(), anonymous_namespace{sample-simulator.cc}::RandomFunction(), ns3::BaseStationNetDevice::RangingOppStart(), RateCallback(), ns3::dot11s::HwmpProtocol::ReactivePathResolved(), ns3::UanTransducerHd::Receive(), ns3::V4TraceRoute::Receive(), ns3::V4Ping::Receive(), ns3::MeshWifiInterfaceMac::Receive(), ns3::StaWifiMac::Receive(), ns3::dot11s::PeerManagementProtocol::ReceiveBeacon(), ns3::TcpSocketBase::ReceivedData(), ns3::ThreeGppHttpServer::ReceivedDataCallback(), ns3::ThreeGppHttpClient::ReceiveEmbeddedObject(), ns3::LteUePhy::ReceiveLteControlMessageList(), ns3::ThreeGppHttpClient::ReceiveMainObject(), ns3::GrantedTimeWindowMpiInterface::ReceiveMessages(), ns3::NullMessageMpiInterface::ReceiveMessages(), ns3::MacLow::ReceiveOk(), ns3::UanMacRcGw::ReceivePacket(), ReceivePdDataIndication(), ns3::DelayJitterEstimation::RecordRx(), ns3::dsdv::RoutingProtocol::RecvDsdv(), ns3::olsr::RoutingProtocol::RecvOlsr(), ns3::aodv::RoutingProtocol::RecvRequest(), RemainingEnergy(), RemainingEnergyTrace(), ns3::Ipv4L3Protocol::RemoveDuplicates(), ns3::olsr::RoutingProtocol::RemoveLinkTuple(), ns3::flame::FlameProtocol::RemoveRoutingStuff(), anonymous_namespace{sample-log-time-format.cc}::ReplacementTimePrinter(), ns3::MeshHelper::Report(), ns3::PhyStatsCalculator::ReportCurrentCellRsrpSinr(), ns3::FlowMonitor::ReportFirstTx(), ns3::FlowMonitor::ReportForwarding(), ns3::PhyStatsCalculator::ReportInterference(), ns3::FlowMonitor::ReportLastRx(), ns3::LteUePhy::ReportUeMeasurements(), ns3::PhyStatsCalculator::ReportUeSinr(), ns3::ChannelAccessManager::RequestAccess(), ns3::ThreeGppHttpClient::RequestEmbeddedObject(), ns3::ThreeGppHttpClient::RequestMainObject(), ns3::flame::FlameProtocol::RequestRoute(), SampleEmitter::Reschedule(), ns3::RadioBearerStatsCalculator::RescheduleEndEpoch(), ns3::DynamicQueueLimits::Reset(), ns3::WifiPhy::ResetCca(), ns3::RraaWifiManager::ResetCountersBasic(), ns3::RrpaaWifiManager::ResetCountersBasic(), ns3::WifiPhy::ResetReceive(), ns3::StaWifiMac::RestartBeaconWatchdog(), ns3::dot11s::HwmpProtocol::RetryPathDiscovery(), ns3::TcpSocketBase::ReTxTimeout(), ns3::LteUePhy::RlfDetection(), ns3::olsr::RoutingProtocol::RoutingTableComputation(), RtoTracer(), ns3::UanMacRc::RtsTimeout(), RttTracer(), ns3::RvBatteryModel::RvBatteryModel(), RxEvent(), ns3::UanMacAloha::RxPacketError(), RxTracer(), ns3::dsr::DsrRouting::SalvagePacket(), ns3::LteUeRrc::SaveScellUeMeasurements(), ns3::UanMacCw::SaveTimer(), ns3::LteUeRrc::SaveUeMeasurements(), ns3::RealtimeSimulatorImpl::Schedule(), ns3::UplinkSchedulerMBQoS::Schedule(), ns3::UanMacRc::ScheduleData(), ScheduleWithContext(), ns3::BSSchedulerSimple::SelectConnection(), ns3::SSScheduler::SelectConnection(), ns3::UdpClient::Send(), ns3::V4TraceRoute::Send(), ns3::V4Ping::Send(), ns3::PacketSocketClient::Send(), ns3::Radvd::Send(), ns3::UdpEchoClient::Send(), ns3::WifiPhy::Send(), ns3::dsr::DsrRouting::Send(), ns3::dsr::DsrRouting::SendAck(), ns3::BulkSendApplication::SendData(), ns3::TcpSocketCongestedRouter::SendDataPacket(), ns3::TcpSocketBase::SendDataPacket(), ns3::TcpSocketSmallAcks::SendEmptyPacket(), ns3::TcpSocketBase::SendEmptyPacket(), ns3::dsr::DsrRouting::SendGratuitousReply(), ns3::olsr::RoutingProtocol::SendHello(), Sender::SendPacket(), ns3::OnOffApplication::SendPacket(), ns3::dsr::DsrRouting::SendPacket(), ns3::dsr::DsrRouting::SendPacketFromBuffer(), ns3::olsr::Bug780Test::SendPing(), ns3::dsr::DsrRouting::SendReply(), ns3::aodv::RoutingProtocol::SendRequest(), ns3::dsr::DsrRouting::SendRequest(), ns3::aodv::RoutingProtocol::SendRerrMessage(), ns3::aodv::RoutingProtocol::SendRerrWhenNoRouteToForward(), ns3::UanMacRc::SendRts(), UanExperiment::SendSinglePacket(), ns3::dsr::DsrRouting::SendUnreachError(), ns3::MgtProbeResponseHeader::Serialize(), ns3::ThreeGppHttpServer::ServeFromTxBuffer(), ns3::UplinkSchedulerMBQoS::ServiceBandwidthRequests(), ns3::UplinkSchedulerMBQoS::ServiceBandwidthRequestsBytes(), ns3::UplinkSchedulerSimple::ServiceUnsolicitedGrants(), ns3::UplinkSchedulerRtps::ServiceUnsolicitedGrants(), ns3::UplinkSchedulerMBQoS::ServiceUnsolicitedGrants(), ns3::SimpleDeviceEnergyModel::SetCurrentA(), ns3::dsr::DsrSendBuffEntry::SetExpireTime(), ns3::dsr::DsrErrorBuffEntry::SetExpireTime(), ns3::aodv::QueueEntry::SetExpireTime(), ns3::dsdv::QueueEntry::SetExpireTime(), ns3::dsr::DsrReceivedRreqEntry::SetExpireTime(), ns3::dsr::DsrPassiveBuffEntry::SetExpireTime(), ns3::dsr::DsrRouteCacheEntry::SetExpireTime(), ns3::dsr::DsrMaintainBuffEntry::SetExpireTime(), ns3::RemoteChannelBundle::SetGuaranteeTime(), ns3::aodv::RoutingTableEntry::SetLifeTime(), ns3::dsr::DsrLinkStab::SetLinkStability(), ns3::AcousticModemEnergyModel::SetMicroModemState(), ns3::dsr::DsrNodeStab::SetNodeStability(), ns3::ConstantVelocityHelper::SetPosition(), ns3::DhcpHeader::SetTime(), ns3::SixLowPanNetDevice::SetTimeout(), ns3::Ipv6ExtensionFragment::SetTimeout(), ns3::Ipv4L3Protocol::SetTimeout(), ns3::ConstantVelocityHelper::SetVelocity(), ns3::ConstantAccelerationMobilityModel::SetVelocityAndAcceleration(), ns3::WifiRadioEnergyModel::SetWifiRadioState(), ns3::MeshWifiInterfaceMac::ShiftTbtt(), ns3::dot11s::HwmpProtocol::ShouldSendPreq(), showPosition(), ns3::PyViz::SimulatorRunUntil(), ns3::PcapHelper::SinkWithHeader(), ns3::TcpRateLinux::SkbDelivered(), ns3::TcpRateLinux::SkbSent(), SocketPrinter(), SocketSendTrace(), SsThreshTracer(), anonymous_namespace{sample-simulator.cc}::MyModel::Start(), ns3::LteTestRrc::Start(), ns3::V4TraceRoute::StartApplication(), ns3::V4Ping::StartApplication(), ns3::Txop::StartBackoffNow(), ns3::LrWpanMac::StartCAP(), StartConfirm(), ns3::UanMacRcGw::StartCycle(), ns3::BaseStationNetDevice::StartDlSubFrame(), StartFlow(), ns3::BaseStationNetDevice::StartFrame(), ns3::NdiscCache::Entry::StartReachableTimer(), ns3::WifiPhy::StartReceiveHeader(), ns3::WifiPhy::StartReceivePreamble(), ns3::LrWpanPhy::StartRx(), ns3::LteSpectrumPhy::StartRxData(), ns3::LteSpectrumPhy::StartRxDlCtrl(), ns3::UanPhyGen::StartRxPacket(), ns3::LteSpectrumPhy::StartRxUlSrs(), ns3::OnOffApplication::StartSending(), ns3::LteEnbPhy::StartSubFrame(), ns3::UanMacCw::StartTimer(), ns3::BaseStationNetDevice::StartUlSubFrame(), ns3::V4TraceRoute::StartWaitReplyTimer(), ns3::ArpCache::StartWaitReplyTimer(), ns3::V4Ping::StopApplication(), ns3::LteUePhy::SubframeIndication(), ns3::WifiPhyStateHelper::SwitchFromOff(), ns3::WifiPhyStateHelper::SwitchFromRxAbort(), ns3::WifiPhyStateHelper::SwitchFromRxEndError(), ns3::WifiPhyStateHelper::SwitchFromRxEndOk(), ns3::WifiPhyStateHelper::SwitchFromSleep(), ns3::WifiPhyStateHelper::SwitchMaybeToCcaBusy(), ns3::WifiPhyStateHelper::SwitchToChannelSwitching(), ns3::WifiPhyStateHelper::SwitchToOff(), ns3::WifiPhyStateHelper::SwitchToRx(), ns3::WifiPhyStateHelper::SwitchToSleep(), ns3::WifiPhyStateHelper::SwitchToTx(), TcPacketsInQueue(), ns3::QosTxop::TerminateTxop(), TestDeterministicByTime(), Throughput(), ns3::olsr::RoutingProtocol::TopologyTupleTimerExpire(), TotalEnergy(), TotalEnergyHarvested(), ns3::PyViz::TraceDevQueueDrop(), TraceDrop(), TraceDropsFrequency(), TraceMark(), TraceMarksFrequency(), TraceN0Cwnd(), TraceN0Rtt(), TraceN0Throughput(), TraceN1Cwnd(), TraceN1Rtt(), TraceN1Throughput(), ns3::PyViz::TraceNetDevRxCommon(), ns3::PyViz::TraceNetDevTxCommon(), TracePacketReception(), TracePingRtt(), TraceQueueLength(), ns3::TimeSeriesAdaptor::TraceSinkDouble(), ns3::AnimationInterface::TrackIpv4L3ProtocolCounters(), ns3::AnimationInterface::TrackIpv4Route(), ns3::AnimationInterface::TrackQueueCounters(), ns3::AnimationInterface::TrackWifiMacCounters(), ns3::AnimationInterface::TrackWifiPhyCounters(), TransEndIndication(), ns3::UanTransducerHd::Transmit(), ns3::PointToPointRemoteChannel::TransmitStart(), ns3::WifiMacQueue::TtlExceeded(), TxTracer(), LteHandoverDelayTestCase::UeHandoverEndOkCallback(), LteHandoverDelayTestCase::UeHandoverStartCallback(), UeStateTransition(), ns3::RadioBearerStatsCalculator::UlRxPdu(), ns3::MacStatsCalculator::UlScheduling(), ns3::RadioBearerStatsCalculator::UlTxPdu(), ns3::ConstantVelocityHelper::Update(), ns3::aodv::Neighbors::Update(), ns3::TcpBic::Update(), ns3::WaypointMobilityModel::Update(), ns3::BlockAckManager::UpdateAgreement(), ns3::TcpHtcp::UpdateAlpha(), ns3::ChannelAccessManager::UpdateBackoff(), ns3::TcpLedbat::UpdateBaseDelay(), ns3::Ipv4L3Protocol::UpdateDuplicate(), ns3::BasicEnergySource::UpdateEnergySource(), ns3::RvBatteryModel::UpdateEnergySource(), ns3::LiIonEnergySource::UpdateEnergySource(), ns3::BasicEnergyHarvester::UpdateHarvestedPower(), ns3::RedQueueDisc::UpdateMaxP(), ns3::AmrrWifiManager::UpdateMode(), ns3::OnoeWifiManager::UpdateMode(), ns3::dsr::DsrRouteCache::UpdateNeighbor(), ns3::NdiscCache::Entry::UpdateReachableTimer(), ns3::TcpSocketBase::UpdateRttHistory(), ns3::ArpCache::Entry::UpdateSeen(), ns3::MinstrelWifiManager::UpdateStats(), ns3::MinstrelHtWifiManager::UpdateStats(), ns3::BaseStationNetDevice::UplinkAllocationEnd(), ns3::BaseStationNetDevice::UplinkAllocationStart(), ns3::UplinkSchedulerRtps::UplinkSchedulerRtps(), ns3::UplinkSchedulerSimple::UplinkSchedulerSimple(), ns3::UplinkSchedulerMBQoS::UplinkSchedWindowTimer(), ns3::AnimationInterface::WavePhyRxBeginTrace(), ns3::AnimationInterface::WifiPhyRxBeginTrace(), ns3::AnimationInterface::WifiPhyTxBeginTrace(), ns3::AnimationInterface::WriteXmlRouting(), ns3::AnimationInterface::WriteXmlRp(), ns3::AnimationInterface::WriteXmlUpdateLink(), ns3::AnimationInterface::WriteXmlUpdateNodeColor(), ns3::AnimationInterface::WriteXmlUpdateNodeCounter(), ns3::AnimationInterface::WriteXmlUpdateNodeDescription(), ns3::AnimationInterface::WriteXmlUpdateNodeImage(), ns3::AnimationInterface::WriteXmlUpdateNodePosition(), and ns3::AnimationInterface::WriteXmlUpdateNodeSize().

+ Here is the call graph for this function:

◆ Remove()

void ns3::Simulator::Remove ( const EventId id)
static

Remove an event from the event list.

This method has the same visible effect as the ns3::EventId::Cancel method but its algorithmic complexity is much higher: it has often O(log(n)) complexity, sometimes O(n), sometimes worse. Note that it is not possible to remove events which were scheduled for the "destroy" time. Doing so will result in a program error (crash).

Parameters
[in]idThe event to remove from the list of scheduled events.

Definition at line 258 of file simulator.cc.

References ns3::GetImpl(), ns3::PeekImpl(), and ns3::SimulatorImpl::Remove().

Referenced by ns3::RandomWalk2dOutdoorMobilityModel::DoSetPosition(), and ns3::EventId::Remove().

+ Here is the call graph for this function:
+ Here is the caller graph for this function:

◆ Run()

void ns3::Simulator::Run ( void  )
static

Run the simulation.

The simulation will run until one of:

  • No events are present anymore
  • The user called Simulator::Stop
  • The user called Simulator::Stop with a stop time and the expiration time of the next event to be processed is greater than or equal to the stop time.

Definition at line 172 of file simulator.cc.

References ns3::Time::ClearMarkedTimes(), ns3::GetImpl(), NS_LOG_FUNCTION_NOARGS, and ns3::SimulatorImpl::Run().

Referenced by BatteryLifetimeTest::ConstantLoadTest(), BasicEnergyDepletionTest::DepletionTestCase(), ns3::aodv::NeighborTest::DoRun(), ns3::TcpLpToNewReno::DoRun(), ns3::tests::WatchdogTestCase::DoRun(), ns3::olsr::Bug780Test::DoRun(), SteadyStateRandomWaypointTest::DoRun(), ns3::LenaDeactivateBearerTestCase::DoRun(), ns3::aodv::IdCacheTest::DoRun(), WaypointMobilityModelNotifyTest::DoRun(), ns3::tests::EventGarbageCollectorTestCase::DoRun(), ns3::olsr::HelloRegressionTest::DoRun(), ns3::aodv::LoopbackTestCase::DoRun(), LteHandoverDelayTestCase::DoRun(), ns3::olsr::TcRegressionTest::DoRun(), CarrierAggregationConfigTestCase::DoRun(), ns3::TcpLpInferenceTest1::DoRun(), ns3::TcpLpInferenceTest2::DoRun(), WaypointMobilityModelAddWaypointTest::DoRun(), Ns2MobilityHelperTest::DoRun(), ns3::TcpGeneralTest::DoRun(), ns3::aodv::AodvRqueueTest::DoRun(), experiment(), Experiment::Run(), Bench::RunBench(), RunSimulation(), WaveNetDeviceExample::SendIpExample(), WaveNetDeviceExample::SendWsaExample(), WaveNetDeviceExample::SendWsmpExample(), BasicEnergyUpdateTest::StateSwitchTest(), TestDeterministic(), TestDeterministicByTime(), TestProbabilistic(), and BatteryLifetimeTest::VariableLoadTest().

+ Here is the call graph for this function:
+ Here is the caller graph for this function:

◆ Schedule() [1/3]

template<typename FUNC , typename std::enable_if<!std::is_convertible< FUNC, Ptr< EventImpl >>::value, int >::type , typename std::enable_if<!std::is_function< typename std::remove_pointer< FUNC >::type >::value, int >::type , typename... Ts>
EventId ns3::Simulator::Schedule ( Time const &  delay,
FUNC  f,
Ts &&...  args 
)
static

Schedule an event to expire after delay.

This can be thought of as scheduling an event for the current simulation time plus the delay passed as a parameter.

We leverage SFINAE to discard this overload if the second argument is convertible to Ptr<EventImpl> or is a function pointer.

Template Parameters
FUNC[deduced] Template type for the function to invoke.
Ts[deduced] Argument types.
Parameters
[in]delayThe relative expiration time of the event.
[in]fThe function to invoke.
[in]argsArguments to pass to MakeEvent.
Returns
The id for the scheduled event.

Definition at line 557 of file simulator.h.

References DoSchedule(), f(), and ns3::MakeEvent().

Referenced by ns3::DhcpClient::AcceptAck(), ns3::Ipv6Interface::AddAddress(), ns3::QosTxop::AddBaResponseTimeout(), ns3::SpectrumInterference::AddSignal(), ns3::LteInterference::AddSignal(), ns3::WaypointMobilityModel::AddWaypoint(), AdvancePosition(), NodeStatistics::AdvancePosition(), ns3::DefaultChannelScheduler::AssignContinuousAccess(), ns3::DefaultChannelScheduler::AssignExtendedAccess(), ns3::UanMacRc::Associate(), ns3::UanMacRc::AssociateTimeout(), ns3::LrWpanHelper::AssociateToBeaconPan(), ns3::olsr::RoutingProtocol::AssociationTupleTimerExpire(), ns3::LrWpanMac::BeaconSearchTimeout(), ns3::RandomDirection2dMobilityModel::BeginPause(), ns3::RandomWaypointMobilityModel::BeginWalk(), ns3::SteadyStateRandomWaypointMobilityModel::BeginWalk(), ns3::DhcpClient::Boot(), ns3::LteFfrDistributedAlgorithm::Calculate(), ns3::PieQueueDisc::CalculateP(), CalculateThroughput(), ns3::dsr::DsrRouting::CancelPacketTimerNextHop(), ns3::LrWpanCsmaCa::CanProceed(), Bench::Cb(), ChangeSignalAndReportRate(), ns3::WifiRadioEnergyModel::ChangeState(), CheckQueueDiscSize(), CheckQueueSize(), ns3::dsr::DsrRouting::CheckSendBuffer(), NodeStatistics::CheckStatistics(), CheckT1QueueSize(), CheckT2QueueSize(), ns3::LteEnbRrc::ConfigureCell(), ns3::WifiPhy::ContinueReceiveHeader(), Emitter::Count(), ns3::MacLow::CreateBlockAckAgreement(), ns3::olsr::Bug780Test::CreateNodes(), ns3::MacLow::DeaggregateAmpduAndReceive(), ns3::RadioEnvironmentMapHelper::DelayedInstall(), ns3::WifiPhy::DoChannelSwitch(), ns3::Icmpv6L4Protocol::DoDAD(), ns3::TbfQueueDisc::DoDequeue(), ns3::TcpSocketBase::DoForwardUp(), ns3::WifiPhy::DoFrequencySwitch(), Emitter::DoInitialize(), ns3::UeManager::DoInitialize(), ns3::Application::DoInitialize(), ns3::dot11s::HwmpProtocol::DoInitialize(), ns3::MeshWifiInterfaceMac::DoInitialize(), ns3::Rip::DoInitialize(), ns3::RipNg::DoInitialize(), ns3::ApWifiMac::DoInitialize(), ns3::RandomWaypointMobilityModel::DoInitializePrivate(), ns3::SteadyStateRandomWaypointMobilityModel::DoInitializePrivate(), ns3::LteUeRrc::DoNotifyOutOfSync(), ns3::LteUeRrc::DoNotifyRandomAccessSuccessful(), ns3::LteRlcUm::DoNotifyTxOpportunity(), ns3::LteRlcAm::DoNotifyTxOpportunity(), ns3::LteRlcTm::DoNotifyTxOpportunity(), ns3::TcpSocketBase::DoPeerClose(), ns3::LteRlcUm::DoReceivePdu(), ns3::LteRlcAm::DoReceivePdu(), ns3::VsaManager::DoRepeat(), ns3::LteTestMac::DoReportBufferStatus(), ns3::ChannelAccessManager::DoRestartAccessTimeoutIfNeeded(), ns3::aodv::NeighborTest::DoRun(), ns3::TcpLpToNewReno::DoRun(), ns3::tests::WatchdogTestCase::DoRun(), SteadyStateRandomWaypointTest::DoRun(), ns3::LenaDeactivateBearerTestCase::DoRun(), ns3::aodv::IdCacheTest::DoRun(), WaypointMobilityModelNotifyTest::DoRun(), ns3::tests::EventGarbageCollectorTestCase::DoRun(), ns3::TcpLpInferenceTest1::DoRun(), ns3::TcpLpInferenceTest2::DoRun(), WaypointMobilityModelAddWaypointTest::DoRun(), ns3::TcpGeneralTest::DoRun(), ns3::aodv::AodvRqueueTest::DoRun(), ns3::LteUeRrcProtocolIdeal::DoSendIdealUeContextRemoveRequest(), ns3::LteUeRrcProtocolReal::DoSendIdealUeContextRemoveRequest(), ns3::LteUeRrcProtocolIdeal::DoSendMeasurementReport(), ns3::LteEnbRrcProtocolIdeal::DoSendRrcConnectionReconfiguration(), ns3::LteUeRrcProtocolIdeal::DoSendRrcConnectionReconfigurationCompleted(), ns3::LteEnbRrcProtocolIdeal::DoSendRrcConnectionReestablishment(), ns3::LteUeRrcProtocolIdeal::DoSendRrcConnectionReestablishmentComplete(), ns3::LteEnbRrcProtocolIdeal::DoSendRrcConnectionReestablishmentReject(), ns3::LteUeRrcProtocolIdeal::DoSendRrcConnectionReestablishmentRequest(), ns3::LteEnbRrcProtocolIdeal::DoSendRrcConnectionReject(), ns3::LteEnbRrcProtocolIdeal::DoSendRrcConnectionRelease(), ns3::LteUeRrcProtocolIdeal::DoSendRrcConnectionRequest(), ns3::LteEnbRrcProtocolIdeal::DoSendRrcConnectionSetup(), ns3::LteUeRrcProtocolIdeal::DoSendRrcConnectionSetupCompleted(), ns3::LteEnbRrcProtocolIdeal::DoSendSystemInformation(), ns3::VsaManager::DoSendVsa(), ns3::LteRlcAm::DoTransmitPdcpPdu(), ns3::LteTestMac::DoTransmitPdu(), ns3::RandomWalk2dMobilityModel::DoWalk(), ns3::RandomWalk2dOutdoorMobilityModel::DoWalk(), ns3::GaussMarkovMobilityModel::DoWalk(), ns3::olsr::RoutingProtocol::DupTupleTimerExpire(), Emitter::Emit(), ns3::AnimationInterface::EnableIpv4L3ProtocolCounters(), ns3::AnimationInterface::EnableIpv4RouteTracking(), ns3::AnimationInterface::EnableQueueCounters(), ns3::AnimationInterface::EnableWifiMacCounters(), ns3::AnimationInterface::EnableWifiPhyCounters(), ns3::UanMacRcGw::EndCycle(), ns3::BaseStationNetDevice::EndDlSubFrame(), ns3::RadioBearerStatsCalculator::EndEpoch(), ns3::SimpleOfdmWimaxPhy::EndReceiveFecBlock(), ns3::BaseStationNetDevice::EndUlSubFrame(), ns3::ThreeGppHttpClient::EnterParsingTime(), ns3::ThreeGppHttpClient::EnterReadingTime(), anonymous_namespace{sample-show-progress.cc}::Hold::Event(), experiment(), ns3::Watchdog::Expire(), ns3::LteRlcUm::ExpireRbsTimer(), ns3::LteRlcTm::ExpireRbsTimer(), ns3::LteRlcAm::ExpireRbsTimer(), ns3::LteRlcUm::ExpireReorderingTimer(), ns3::LteRlcAm::ExpireReorderingTimer(), ns3::olsr::RoutingProtocol::ForwardDefault(), ns3::MacLow::ForwardDown(), ns3::Icmpv6L4Protocol::FunctionDadTimeout(), ns3::SpectrumAnalyzer::GenerateReport(), GenerateTraffic(), ns3::WaveformGenerator::GenerateWaveform(), GoodputSampling(), ns3::QosTxop::GotAck(), ns3::WifiRadioEnergyModel::HandleEnergyChanged(), ns3::Radvd::HandleRead(), ns3::Rip::HandleResponses(), ns3::RipNg::HandleResponses(), ns3::SixLowPanNetDevice::HandleTimeout(), ns3::Ipv6ExtensionFragment::HandleTimeout(), ns3::Ipv4L3Protocol::HandleTimeout(), ns3::V4TraceRoute::HandleWaitReplyTimeout(), ns3::ArpCache::HandleWaitReplyTimeout(), ns3::LteHelper::HandoverRequest(), ns3::olsr::RoutingProtocol::IfaceAssocTupleTimerExpire(), ns3::RadioEnvironmentMapHelper::Install(), InstallBulkSend(), ns3::Rip::InvalidateRoute(), ns3::RipNg::InvalidateRoute(), ns3::TcpSocketBase::LastAckTimeout(), ns3::olsr::RoutingProtocol::LinkSensing(), ns3::olsr::RoutingProtocol::LinkTupleTimerExpire(), ns3::ArpL3Protocol::Lookup(), ns3::LteUePhy::LteUePhy(), ns3::MakeTimerImpl(), ns3::BaseStationNetDevice::MarkRangingOppStart(), ns3::BaseStationNetDevice::MarkUplinkAllocationEnd(), ns3::BaseStationNetDevice::MarkUplinkAllocationStart(), ns3::LteUeRrc::MeasurementReportTriggering(), ns3::QosTxop::MissedAck(), ns3::StaWifiMac::MissedBeacons(), ns3::QosTxop::MissedBlockAck(), ns3::LrWpanMac::MlmeSyncRequest(), ns3::AnimationInterface::MobilityAutoCheck(), modify(), ns3::olsr::RoutingProtocol::MprSelTupleTimerExpire(), ns3::olsr::RoutingProtocol::Nb2hopTupleTimerExpire(), ns3::TcpSocketBase::NewAck(), ns3::dot11s::PeerManagementProtocol::NotifyBeaconSent(), ns3::ChannelCoordinator::NotifyCchSlot(), ns3::FlowMonitor::NotifyConstructionCompleted(), ns3::BlockAckManager::NotifyGotBlockAck(), ns3::ChannelCoordinator::NotifyGuardSlot(), ns3::WifiRadioEnergyModelPhyListener::NotifyMaybeCcaBusyStart(), ns3::MacLow::NotifyNav(), ns3::ChannelCoordinator::NotifySchSlot(), ns3::WifiRadioEnergyModelPhyListener::NotifySwitchingStart(), ns3::UanMacCw::NotifyTxStart(), ns3::WifiRadioEnergyModelPhyListener::NotifyTxStart(), ns3::DhcpClient::OfferHandler(), ns3::LrWpanMac::PdDataConfirm(), ns3::LrWpanMac::PdDataIndication(), ns3::LrWpanPhy::PdDataRequest(), ns3::SSLinkManager::PerformBackoff(), ns3::FlowMonitor::PeriodicCheckForLostPackets(), ns3::TcpSocketBase::PersistTimeout(), ns3::PieQueueDisc::PieQueueDisc(), ns3::Watchdog::Ping(), ns3::TcpWestwood::PktsAcked(), ns3::LrWpanPhy::PlmeCcaRequest(), ns3::LrWpanPhy::PlmeEdRequest(), ns3::LrWpanPhy::PlmeSetTRXStateRequest(), ns3::olsr::RoutingProtocol::PopulateMprSelectorSet(), ns3::olsr::RoutingProtocol::PopulateTwoHopNeighborSet(), ns3::Ipv4RoutingHelper::PrintArpCacheEvery(), PrintCellInfo(), ns3::Ipv4RoutingHelper::PrintEvery(), ns3::Ipv6RoutingHelper::PrintEvery(), ns3::Ipv6RoutingHelper::PrintNdiscCacheEvery(), ns3::Ipv4RoutingHelper::PrintNeighborCacheAllAt(), ns3::Ipv6RoutingHelper::PrintNeighborCacheAllAt(), ns3::Ipv4RoutingHelper::PrintNeighborCacheAllEvery(), ns3::Ipv6RoutingHelper::PrintNeighborCacheAllEvery(), ns3::Ipv4RoutingHelper::PrintNeighborCacheAt(), ns3::Ipv6RoutingHelper::PrintNeighborCacheAt(), ns3::Ipv4RoutingHelper::PrintNeighborCacheEvery(), ns3::Ipv6RoutingHelper::PrintNeighborCacheEvery(), PrintProgress(), ns3::Ipv4RoutingHelper::PrintRoutingTableAllAt(), ns3::Ipv6RoutingHelper::PrintRoutingTableAllAt(), ns3::Ipv4RoutingHelper::PrintRoutingTableAllEvery(), ns3::Ipv6RoutingHelper::PrintRoutingTableAllEvery(), ns3::Ipv4RoutingHelper::PrintRoutingTableAt(), ns3::Ipv6RoutingHelper::PrintRoutingTableAt(), ns3::Ipv4RoutingHelper::PrintRoutingTableEvery(), ns3::Ipv6RoutingHelper::PrintRoutingTableEvery(), ns3::dsr::DsrRouting::PriorityScheduler(), ns3::olsr::RoutingProtocol::ProcessHna(), ns3::olsr::RoutingProtocol::ProcessMid(), ns3::olsr::RoutingProtocol::ProcessTc(), ns3::SubscriberStationNetDevice::ProcessUlMap(), Progress(), ns3::LrWpanCsmaCa::RandomBackoffDelay(), ns3::UanTransducerHd::Receive(), ns3::V4TraceRoute::Receive(), ns3::TcpSocketBase::ReceivedData(), ns3::ThreeGppHttpServer::ReceivedDataCallback(), ns3::SixLowPanNetDevice::ReceiveFromDevice(), ns3::MacLow::ReceiveOk(), ns3::UanMacRc::ReceiveOkFromPhy(), ns3::dsdv::RoutingProtocol::RecvDsdv(), ns3::UeManager::RecvHandoverRequestAck(), ns3::aodv::RoutingProtocol::RecvRequest(), ns3::UeManager::RecvRrcConnectionRequest(), ns3::Ipv4L3Protocol::RemoveDuplicates(), ns3::LteUePhy::ReportUeMeasurements(), ns3::DhcpClient::Request(), ns3::ChannelAccessManager::RequestAccess(), SampleEmitter::Reschedule(), ns3::RadioBearerStatsCalculator::RescheduleEndEpoch(), ns3::NullMessageSimulatorImpl::RescheduleNullMessageEvent(), ns3::MacLow::ResetBlockAckInactivityTimerIfNeeded(), ns3::WifiPhy::ResetCca(), ns3::StaWifiMac::RestartBeaconWatchdog(), ns3::dot11s::HwmpProtocol::RetryPathDiscovery(), ns3::dsdv::RoutingProtocol::RouteOutput(), ns3::UanMacRc::RtsTimeout(), Experiment::Run(), Bench::RunBench(), ns3::RadioEnvironmentMapHelper::RunOneIteration(), ns3::MacLow::RxStartIndication(), ns3::dsr::DsrRouting::ScheduleCachedReply(), ns3::ShowProgress::ScheduleCheckProgress(), ns3::UanMacRc::ScheduleData(), ns3::SsServiceFlowManager::ScheduleDsaReq(), ns3::BsServiceFlowManager::ScheduleDsaRsp(), ns3::WifiPhy::ScheduleEndOfMpdus(), ns3::dsr::DsrRouting::ScheduleInterRequest(), ns3::MeshWifiInterfaceMac::ScheduleNextBeacon(), ns3::OnOffApplication::ScheduleNextTx(), ns3::NullMessageSimulatorImpl::ScheduleNullMessageEvent(), ns3::SSLinkManager::ScheduleScanningRestart(), ns3::OnOffApplication::ScheduleStartEvent(), ns3::OnOffApplication::ScheduleStopEvent(), ns3::Ping6::ScheduleTransmit(), ns3::UdpEchoClient::ScheduleTransmit(), ns3::UdpClient::Send(), ns3::V4Ping::Send(), ns3::PacketSocketClient::Send(), ns3::Radvd::Send(), ns3::UdpTraceClient::Send(), ns3::WifiPhy::Send(), ns3::dsr::DsrRouting::Send(), ns3::TcpSocketBase::Send(), ns3::StaWifiMac::SendAssociationRequest(), ns3::BaseStationNetDevice::SendBursts(), ns3::MacLow::SendCtsToSelf(), ns3::LteTestRrc::SendData(), ns3::LteTestPdcp::SendData(), ns3::TcpSocketCongestedRouter::SendDataPacket(), ns3::TcpSocketBase::SendDataPacket(), ns3::TcpSocketSmallAcks::SendEmptyPacket(), ns3::TcpSocketBase::SendEmptyPacket(), ns3::aodv::RoutingProtocol::SendHello(), WaveNetDeviceExample::SendIpExample(), ns3::LteUeRrc::SendMeasurementReport(), ns3::dot11s::HwmpProtocolMac::SendMyPerr(), ns3::dot11s::HwmpProtocolMac::SendMyPreq(), ns3::Icmpv6L4Protocol::SendNS(), ns3::ApWifiMac::SendOneBeacon(), Sender::SendPacket(), SendPacket(), ns3::UanPhyGen::SendPacket(), ns3::TcpGeneralTest::SendPacket(), ns3::dsr::DsrRouting::SendPacketFromBuffer(), ns3::dsdv::RoutingProtocol::SendPacketFromQueue(), UanExperiment::SendPackets(), ns3::olsr::Bug780Test::SendPing(), ns3::dot11s::HwmpProtocol::SendProactivePreq(), ns3::SSLinkManager::SendRangingRequest(), ns3::LteUeMac::SendRaPreamble(), ns3::aodv::RoutingProtocol::SendRequest(), ns3::aodv::RoutingProtocol::SendRerrMessage(), ns3::Icmpv6L4Protocol::SendRS(), ns3::UanMacRc::SendRts(), ns3::MacLow::SendRtsForPacket(), ns3::LteEnbRrc::SendSystemInformation(), ns3::Rip::SendTriggeredRouteUpdate(), ns3::RipNg::SendTriggeredRouteUpdate(), ns3::LteTestMac::SendTxOpportunity(), ns3::Rip::SendUnsolicitedRouteUpdate(), ns3::RipNg::SendUnsolicitedRouteUpdate(), ns3::VsaManager::SendVsa(), WaveNetDeviceExample::SendWsaExample(), WaveNetDeviceExample::SendWsmpExample(), ns3::dot11s::PeerLink::SetBeaconInformation(), ns3::dot11s::PeerLink::SetConfirmTimer(), ns3::RandomDirection2dMobilityModel::SetDirectionAndSpeed(), ns3::WifiRadioEnergyModel::SetEnergySource(), ns3::dot11s::PeerLink::SetHoldingTimer(), ns3::SetMovement(), ns3::Ipv6PmtuCache::SetPmtu(), ns3::dot11s::PeerLink::SetRetryTimer(), ns3::SetSchedPosition(), ns3::WifiPhy::SetSleepMode(), ns3::SixLowPanNetDevice::SetTimeout(), ns3::Ipv6ExtensionFragment::SetTimeout(), ns3::Ipv4L3Protocol::SetTimeout(), ns3::MeshWifiInterfaceMac::ShiftTbtt(), ns3::dot11s::HwmpProtocol::ShouldSendPreq(), showPosition(), anonymous_namespace{sample-simulator.cc}::MyModel::Start(), ns3::LteTestRrc::Start(), ns3::SteadyStateRandomWaypointMobilityModel::Start(), ns3::SpectrumAnalyzer::Start(), ns3::TvSpectrumTransmitter::Start(), ns3::FdNetDevice::Start(), ns3::FlowMonitor::Start(), ns3::DataCalculator::Start(), ns3::TapBridge::Start(), ns3::LrWpanCsmaCa::Start(), ns3::AnimationInterface::StartAnimation(), ns3::UdpClient::StartApplication(), ns3::DhcpServer::StartApplication(), ns3::Radvd::StartApplication(), ns3::UdpTraceClient::StartApplication(), ns3::LrWpanMac::StartCAP(), ns3::LrWpanMac::StartCFP(), ns3::UanMacRcGw::StartCycle(), ns3::MacLow::StartDataTxTimers(), ns3::BaseStationNetDevice::StartDlSubFrame(), ns3::LrWpanMac::StartInactivePeriod(), ns3::SimpleOfdmWimaxPhy::StartReceive(), ns3::WifiPhy::StartReceiveHeader(), ns3::WifiPhy::StartReceivePayload(), ns3::SpectrumAnalyzer::StartRx(), ns3::HalfDuplexIdealPhy::StartRx(), ns3::LrWpanPhy::StartRx(), ns3::WifiPhy::StartRx(), ns3::LteSpectrumPhy::StartRxData(), ns3::LteSpectrumPhy::StartRxDlCtrl(), ns3::UanPhyGen::StartRxPacket(), ns3::LteSpectrumPhy::StartRxUlSrs(), ns3::StaWifiMac::StartScanning(), ns3::WimaxPhy::StartScanning(), ns3::SimpleOfdmWimaxPhy::StartSendDummyFecBlock(), ns3::LteEnbPhy::StartSubFrame(), ns3::SSLinkManager::StartSynchronizing(), ns3::UanMacCw::StartTimer(), ns3::SimpleNetDevice::StartTransmission(), ns3::SingleModelSpectrumChannel::StartTx(), ns3::MultiModelSpectrumChannel::StartTx(), ns3::HalfDuplexIdealPhy::StartTx(), ns3::LteSpectrumPhy::StartTxDataFrame(), ns3::LteSpectrumPhy::StartTxDlCtrlFrame(), ns3::LteSpectrumPhy::StartTxUlSrsFrame(), ns3::BaseStationNetDevice::StartUlSubFrame(), ns3::V4TraceRoute::StartWaitReplyTimer(), ns3::ArpCache::StartWaitReplyTimer(), BasicEnergyUpdateTest::StateSwitchTest(), ns3::SteadyStateRandomWaypointMobilityModel::SteadyStateBeginWalk(), ns3::NullMessageSimulatorImpl::Stop(), ns3::DefaultSimulatorImpl::Stop(), ns3::RealtimeSimulatorImpl::Stop(), ns3::DistributedSimulatorImpl::Stop(), ns3::FdNetDevice::Stop(), ns3::FlowMonitor::Stop(), ns3::DataCalculator::Stop(), ns3::TapBridge::Stop(), ns3::LteUePhy::SubframeIndication(), TcPacketsInQueue(), Throughput(), ns3::DhcpServer::TimerHandler(), ns3::TcpSocketBase::TimeWait(), ns3::olsr::RoutingProtocol::TopologyTupleTimerExpire(), TraceDropsFrequency(), TraceMarksFrequency(), TraceN0Throughput(), TraceN1Throughput(), ns3::AnimationInterface::TrackIpv4L3ProtocolCounters(), ns3::AnimationInterface::TrackIpv4Route(), ns3::AnimationInterface::TrackQueueCounters(), ns3::AnimationInterface::TrackWifiMacCounters(), ns3::AnimationInterface::TrackWifiPhyCounters(), ns3::UanTransducerHd::Transmit(), ns3::CsmaNetDevice::TransmitCompleteEvent(), ns3::CsmaChannel::TransmitEnd(), ns3::PointToPointNetDevice::TransmitStart(), ns3::CsmaNetDevice::TransmitStart(), ns3::BlockAckManager::UpdateAgreement(), ns3::Ipv4L3Protocol::UpdateDuplicate(), ns3::BasicEnergySource::UpdateEnergySource(), ns3::RvBatteryModel::UpdateEnergySource(), ns3::LiIonEnergySource::UpdateEnergySource(), ns3::BasicEnergyHarvester::UpdateHarvestedPower(), ns3::UplinkSchedulerMBQoS::UplinkSchedWindowTimer(), BatteryLifetimeTest::VariableLoadTest(), ns3::LteUeRrc::VarMeasReportListAdd(), ns3::DpdkNetDevice::Write(), and ns3::AthstatsWifiTraceSink::WriteStats().

+ Here is the call graph for this function:

◆ Schedule() [2/3]

template<typename... Us, typename... Ts>
EventId ns3::Simulator::Schedule ( Time const &  delay,
void(*)(Us...)  f,
Ts &&...  args 
)
static

Schedule an event to expire after delay.

This can be thought of as scheduling an event for the current simulation time plus the delay passed as a parameter.

Template Parameters
Us[deduced] Formal function argument types.
Ts[deduced] Actual function argument types. When the event expires (when it becomes due to be run), the function will be invoked with any supplied arguments.
Parameters
[in]delayThe relative expiration time of the event.
[in]fThe function to invoke.
[in]argsArguments to pass to the invoked function.
Returns
The id for the scheduled event.

Definition at line 563 of file simulator.h.

References DoSchedule(), f(), and ns3::MakeEvent().

+ Here is the call graph for this function:

◆ Schedule() [3/3]

EventId ns3::Simulator::Schedule ( const Time delay,
const Ptr< EventImpl > &  event 
)
static

Schedule a future event execution (in the same context).

Parameters
[in]delayDelay until the event expires.
[in]eventThe event to schedule.
Returns
A unique identifier for the newly-scheduled event.

Definition at line 211 of file simulator.cc.

References DoSchedule(), and ns3::GetPointer().

+ Here is the call graph for this function:

◆ ScheduleDestroy() [1/3]

template<typename FUNC , typename std::enable_if<!std::is_convertible< FUNC, Ptr< EventImpl >>::value, int >::type , typename std::enable_if<!std::is_function< typename std::remove_pointer< FUNC >::type >::value, int >::type , typename... Ts>
EventId ns3::Simulator::ScheduleDestroy ( FUNC  f,
Ts &&...  args 
)
static

Schedule an event to run at the end of the simulation, when Simulator::Destroy() is called.

All events scheduled to expire at "Destroy" time are scheduled FIFO, after all normal events have expired and only when Simulator::Destroy is invoked.

We leverage SFINAE to discard this overload if the second argument is convertible to Ptr<EventImpl> or is a function pointer.

Template Parameters
FUNC[deduced] Template type for the function to invoke.
Ts[deduced] Actual function argument types.
Parameters
[in]fThe function to invoke.
[in]argsArguments to pass to MakeEvent.
Returns
The EventId of the scheduled event.

Definition at line 606 of file simulator.h.

References DoScheduleDestroy(), f(), and ns3::MakeEvent().

Referenced by ns3::BuildingListPriv::DoGet(), ns3::ChannelListPriv::DoGet(), ns3::NodeListPriv::DoGet(), ns3::SimulationSingleton< T >::GetObject(), and ns3::FdReader::Start().

+ Here is the call graph for this function:
+ Here is the caller graph for this function:

◆ ScheduleDestroy() [2/3]

template<typename... Us, typename... Ts>
EventId ns3::Simulator::ScheduleDestroy ( void(*)(Us...)  f,
Ts &&...  args 
)
static

Schedule an event to run at the end of the simulation, when Simulator::Destroy() is called.

All events scheduled to expire at "Destroy" time are scheduled FIFO, after all normal events have expired and only when Simulator::Destroy is invoked.

Template Parameters
Us[deduced] Formal function argument types.
Ts[deduced] Actual function argument types.
Parameters
[in]fThe function to invoke.
[in]argsArguments to pass to MakeEvent.
Returns
The EventId of the scheduled event.

Definition at line 613 of file simulator.h.

References DoScheduleDestroy(), f(), and ns3::MakeEvent().

+ Here is the call graph for this function:

◆ ScheduleDestroy() [3/3]

EventId ns3::Simulator::ScheduleDestroy ( const Ptr< EventImpl > &  event)
static

Schedule an event to run at the end of the simulation, after the Stop() time or condition has been reached.

Parameters
[in]eventThe event to schedule.
Returns
A unique identifier for the newly-scheduled event.

Definition at line 230 of file simulator.cc.

References DoScheduleDestroy(), and ns3::GetPointer().

+ Here is the call graph for this function:

◆ ScheduleNow() [1/3]

template<typename FUNC , typename std::enable_if<!std::is_convertible< FUNC, Ptr< EventImpl >>::value, int >::type , typename std::enable_if<!std::is_function< typename std::remove_pointer< FUNC >::type >::value, int >::type , typename... Ts>
EventId ns3::Simulator::ScheduleNow ( FUNC  f,
Ts &&...  args 
)
static

Schedule an event to expire Now.

All events scheduled to to expire "Now" are scheduled FIFO, after all normal events have expired.

We leverage SFINAE to discard this overload if the second argument is convertible to Ptr<EventImpl> or is a function pointer.

Template Parameters
FUNC[deduced] Template type for the function to invoke.
Ts[deduced] Actual function argument types.
Parameters
[in]fThe function to invoke.
[in]argsArguments to pass to the invoked function.
Returns
The EventId of the scheduled event.

Definition at line 588 of file simulator.h.

References DoScheduleNow(), f(), and ns3::MakeEvent().

Referenced by ns3::NscTcpSocketImpl::Accept(), ns3::AthstatsWifiTraceSink::AthstatsWifiTraceSink(), ns3::LrWpanCsmaCa::CanProceed(), ns3::LrWpanMac::CheckQueue(), ns3::ThreeGppHttpClient::ConnectionSucceededCallback(), ns3::NoBackhaulEpcHelper::DoActivateEpsBearerForUe(), ns3::LteFfrDistributedAlgorithm::DoInitialize(), ns3::ApWifiMac::DoInitialize(), ns3::SteadyStateRandomWaypointMobilityModel::DoInitializePrivate(), ns3::EpcUeNas::DoNotifyConnectionFailed(), ns3::LteUeRrc::DoRecvRrcConnectionReconfiguration(), ns3::RandomWaypointMobilityModel::DoSetPosition(), ns3::RandomDirection2dMobilityModel::DoSetPosition(), ns3::RandomWalk2dMobilityModel::DoSetPosition(), ns3::SteadyStateRandomWaypointMobilityModel::DoSetPosition(), ns3::GaussMarkovMobilityModel::DoSetPosition(), ns3::RandomWalk2dOutdoorMobilityModel::DoSetPosition(), ns3::LteEnbPhy::EndFrame(), ns3::LteEnbPhy::EndSubFrame(), experiment(), ns3::GaussMarkovMobilityModel::GaussMarkovMobilityModel(), ns3::LrWpanMac::IfsWaitTimeout(), ns3::LteTestPdcp::LteTestPdcp(), ns3::LrWpanMac::MlmeStartRequest(), ns3::dsr::DsrRouting::NotifyNewAggregate(), ns3::AlohaNoackNetDevice::NotifyTransmissionEnd(), ns3::NetDeviceQueue::NotifyTransmittedBytes(), ns3::NscTcpSocketImpl::NSCWakeup(), ns3::ThreeGppHttpClient::ParseMainObject(), ns3::LrWpanMac::PdDataConfirm(), ns3::LrWpanMac::PdDataIndication(), ns3::LrWpanCsmaCa::PlmeCcaConfirm(), ns3::TcpSocketBase::ProcessListen(), ns3::TcpSocketBase::ProcessSynSent(), ns3::ThreeGppHttpClient::ReceiveEmbeddedObject(), ns3::MemberLteEnbRrcSapProvider< C >::RecvIdealUeContextRemoveRequest(), ns3::MemberLteEnbRrcSapProvider< C >::RecvMeasurementReport(), ns3::MemberLteUeRrcSapProvider< C >::RecvRrcConnectionReconfiguration(), ns3::MemberLteEnbRrcSapProvider< C >::RecvRrcConnectionReconfigurationCompleted(), ns3::MemberLteUeRrcSapProvider< C >::RecvRrcConnectionReestablishment(), ns3::MemberLteEnbRrcSapProvider< C >::RecvRrcConnectionReestablishmentComplete(), ns3::MemberLteUeRrcSapProvider< C >::RecvRrcConnectionReestablishmentReject(), ns3::MemberLteEnbRrcSapProvider< C >::RecvRrcConnectionReestablishmentRequest(), ns3::MemberLteUeRrcSapProvider< C >::RecvRrcConnectionReject(), ns3::MemberLteUeRrcSapProvider< C >::RecvRrcConnectionRelease(), ns3::MemberLteEnbRrcSapProvider< C >::RecvRrcConnectionRequest(), ns3::MemberLteUeRrcSapProvider< C >::RecvRrcConnectionSetup(), ns3::MemberLteEnbRrcSapProvider< C >::RecvRrcConnectionSetupCompleted(), ns3::MemberLteUeRrcSapProvider< C >::RecvSystemInformation(), ns3::dsr::DsrRouting::ScheduleInitialReply(), ns3::TcpSocketCongestedRouter::SendDataPacket(), ns3::TcpSocketBase::SendDataPacket(), ns3::NscTcpSocketImpl::SendPendingData(), ns3::ApWifiMac::SetBeaconGeneration(), ns3::aodv::RoutingProtocol::SetIpv4(), ns3::dsdv::RoutingProtocol::SetIpv4(), ns3::NscTcpL4Protocol::SetNode(), ns3::WaveformGenerator::Start(), ns3::LrWpanCsmaCa::Start(), ns3::BaseStationNetDevice::Start(), ns3::SubscriberStationNetDevice::Start(), Sender::StartApplication(), ns3::V4TraceRoute::StartApplication(), ns3::PacketSocketClient::StartApplication(), and ns3::NetDeviceQueue::Wake().

+ Here is the call graph for this function:

◆ ScheduleNow() [2/3]

template<typename... Us, typename... Ts>
EventId ns3::Simulator::ScheduleNow ( void(*)(Us...)  f,
Ts &&...  args 
)
static

Schedule an event to expire Now.

All events scheduled to to expire "Now" are scheduled FIFO, after all normal events have expired.

Template Parameters
Us[deduced] Formal function argument types.
Ts[deduced] Actual function argument types.
Parameters
[in]fThe function to invoke.
[in]argsArguments to pass to MakeEvent.
Returns
The EventId of the scheduled event.

Definition at line 595 of file simulator.h.

References DoScheduleNow(), f(), and ns3::MakeEvent().

+ Here is the call graph for this function:

◆ ScheduleNow() [3/3]

EventId ns3::Simulator::ScheduleNow ( const Ptr< EventImpl > &  event)
static

Schedule an event to run at the current virtual time.

Parameters
[in]eventThe event to schedule.
Returns
A unique identifier for the newly-scheduled event.

Definition at line 217 of file simulator.cc.

References DoScheduleNow(), and ns3::GetPointer().

+ Here is the call graph for this function:

◆ ScheduleWithContext() [1/3]

template<typename FUNC , typename std::enable_if<!std::is_convertible< FUNC, Ptr< EventImpl >>::value, int >::type , typename std::enable_if<!std::is_function< typename std::remove_pointer< FUNC >::type >::value, int >::type , typename... Ts>
void ns3::Simulator::ScheduleWithContext ( uint32_t  context,
Time const &  delay,
FUNC  f,
Ts &&...  args 
)
static

Schedule an event with the given context.

A context of 0xffffffff means no context is specified. This method is thread-safe: it can be called from any thread.

We leverage SFINAE to discard this overload if the second argument is convertible to Ptr<EventImpl> or is a function pointer.

Template Parameters
FUNC[deduced] Template type for the function to invoke.
Ts[deduced] Argument types.
Parameters
[in]contextUser-specified context parameter
[in]delayThe relative expiration time of the event.
[in]fThe function to invoke.
[in]argsArguments to pass to MakeEvent.

Definition at line 572 of file simulator.h.

References f(), and ns3::MakeEvent().

Referenced by ns3::BuildingListPriv::Add(), ns3::NodeListPriv::Add(), ns3::Node::AddApplication(), ns3::Node::AddDevice(), ns3::LteEnbPhy::DoInitialize(), ns3::LteUePhy::DoInitialize(), ns3::aodv::LoopbackTestCase::DoRun(), ns3::TcpGeneralTest::DoRun(), ns3::LteEnbRrcProtocolReal::DoSendSystemInformation(), ns3::BsmApplication::GenerateWaveTraffic(), ns3::TapBridge::ReadCallback(), ns3::FdNetDevice::ReceiveCallback(), ns3::GrantedTimeWindowMpiInterface::ReceiveMessages(), ns3::NullMessageMpiInterface::ReceiveMessages(), ScheduleWithContext(), ns3::ErrorChannel::Send(), ns3::SimpleChannel::Send(), ns3::LoopbackNetDevice::Send(), ns3::SimpleOfdmWimaxChannel::Send(), ns3::YansWifiChannel::Send(), ns3::aodv::LoopbackTestCase::SendData(), ns3::LoopbackNetDevice::SendFrom(), ns3::LteTestMac::SendTxOpportunity(), ns3::PyViz::SimulatorRunUntil(), ns3::LteTestRrc::Start(), ns3::BsmApplication::StartApplication(), ns3::SingleModelSpectrumChannel::StartTx(), ns3::MultiModelSpectrumChannel::StartTx(), ns3::CsmaChannel::TransmitEnd(), ns3::PointToPointChannel::TransmitStart(), and ns3::UanChannel::TxPacket().

+ Here is the call graph for this function:
+ Here is the caller graph for this function:

◆ ScheduleWithContext() [2/3]

template<typename... Us, typename... Ts>
void ns3::Simulator::ScheduleWithContext ( uint32_t  context,
Time const &  delay,
void(*)(Us...)  f,
Ts &&...  args 
)
static

Schedule an event with the given context.

A context of 0xffffffff means no context is specified. This method is thread-safe: it can be called from any thread.

Template Parameters
Us[deduced] Formal function argument types.
Ts[deduced] Actual function argument types.
Parameters
[in]contextUser-specified context parameter
[in]delayThe relative expiration time of the event.
[in]fThe function to invoke.
[in]argsArguments to pass to the invoked function.

Definition at line 578 of file simulator.h.

References f(), ns3::MakeEvent(), and ScheduleWithContext().

+ Here is the call graph for this function:

◆ ScheduleWithContext() [3/3]

void ns3::Simulator::ScheduleWithContext ( uint32_t  context,
const Time delay,
EventImpl event 
)
static

Schedule a future event execution (in a different context).

This method is thread-safe: it can be called from any thread.

Parameters
[in]delayDelay until the event expires.
[in]contextEvent context.
[in]eventThe event to schedule.
Returns
A unique identifier for the newly-scheduled event.

Definition at line 222 of file simulator.cc.

References ns3::Singleton< DesMetrics >::Get(), ns3::GetImpl(), Now(), ns3::SimulatorImpl::ScheduleWithContext(), and ns3::DesMetrics::TraceWithContext().

+ Here is the call graph for this function:

◆ SetImplementation()

void ns3::Simulator::SetImplementation ( Ptr< SimulatorImpl impl)
static
Parameters
[in]implA new simulator implementation.

The simulator provides a mechanism to swap out different implementations. For example, the default implementation is a single-threaded simulator that performs no realtime synchronization. By calling this method, you can substitute in a new simulator implementation that might be multi- threaded and synchronize events to a realtime clock.

The simulator implementation can be set when the simulator is not running.

Definition at line 327 of file simulator.cc.

References ns3::DefaultNodePrinter(), ns3::DefaultTimePrinter(), ns3::g_schedTypeImpl, ns3::StringValue::Get(), ns3::GetPointer(), ns3::GlobalValue::GetValue(), ns3::LogSetNodePrinter(), ns3::LogSetTimePrinter(), NS_FATAL_ERROR, NS_LOG_FUNCTION, ns3::PeekImpl(), and ns3::ObjectFactory::SetTypeId().

+ Here is the call graph for this function:

◆ SetScheduler()

void ns3::Simulator::SetScheduler ( ObjectFactory  schedulerFactory)
static

Set the scheduler type with an ObjectFactory.

Parameters
[in]schedulerFactoryThe configured ObjectFactory.

The event scheduler can be set at any time: the events scheduled in the previous scheduler will be transferred to the new scheduler before we start to use it.

Definition at line 158 of file simulator.cc.

References ns3::GetImpl(), NS_LOG_FUNCTION, and ns3::SimulatorImpl::SetScheduler().

+ Here is the call graph for this function:

◆ Stop() [1/2]

void ns3::Simulator::Stop ( void  )
static

Tell the Simulator the calling event should be the last one executed.

If a running event invokes this method, it will be the last event executed by the Simulator::Run method before returning to the caller.

Definition at line 180 of file simulator.cc.

References ns3::GetImpl(), NS_LOG_FUNCTION_NOARGS, NS_LOG_LOGIC, and ns3::SimulatorImpl::Stop().

Referenced by ns3::PyViz::CallbackStopSimulation(), BatteryLifetimeTest::ConstantLoadTest(), BasicEnergyDepletionTest::DepletionTestCase(), ns3::olsr::Bug780Test::DoRun(), SteadyStateRandomWaypointTest::DoRun(), ns3::LenaDeactivateBearerTestCase::DoRun(), WaypointMobilityModelNotifyTest::DoRun(), ns3::olsr::HelloRegressionTest::DoRun(), ns3::aodv::LoopbackTestCase::DoRun(), LteHandoverDelayTestCase::DoRun(), ns3::olsr::TcRegressionTest::DoRun(), CarrierAggregationConfigTestCase::DoRun(), WaypointMobilityModelAddWaypointTest::DoRun(), Ns2MobilityHelperTest::DoRun(), experiment(), ns3::RadioEnvironmentMapHelper::Finalize(), Experiment::Run(), WaveNetDeviceExample::SendIpExample(), WaveNetDeviceExample::SendWsaExample(), WaveNetDeviceExample::SendWsmpExample(), BasicEnergyUpdateTest::StateSwitchTest(), ns3::NullMessageSimulatorImpl::Stop(), ns3::DefaultSimulatorImpl::Stop(), ns3::RealtimeSimulatorImpl::Stop(), ns3::DistributedSimulatorImpl::Stop(), TestDeterministic(), TestDeterministicByTime(), TestProbabilistic(), and BatteryLifetimeTest::VariableLoadTest().

+ Here is the call graph for this function:
+ Here is the caller graph for this function:

◆ Stop() [2/2]

void ns3::Simulator::Stop ( const Time delay)
static

Schedule the time delay until the Simulator should stop.

Force the Simulator::Run method to return to the caller when the expiration time of the next event to be processed is greater than or equal to the stop time. The stop time is relative to the current simulation time.

Parameters
[in]delayThe stop time, relative to the current time.

Definition at line 188 of file simulator.cc.

References ns3::GetImpl(), NS_LOG_FUNCTION, and ns3::SimulatorImpl::Stop().

+ Here is the call graph for this function:

The documentation for this class was generated from the following files: