A Discrete-Event Network Simulator
API
ns3::MeshWifiInterfaceMac Class Reference

Basic MAC of mesh point Wi-Fi interface. More...

#include "mesh-wifi-interface-mac.h"

+ Inheritance diagram for ns3::MeshWifiInterfaceMac:
+ Collaboration diagram for ns3::MeshWifiInterfaceMac:

Classes

struct  Statistics
 Statistics: More...
 

Public Member Functions

 MeshWifiInterfaceMac ()
 C-tor. More...
 
virtual ~MeshWifiInterfaceMac ()
 D-tor. More...
 
int64_t AssignStreams (int64_t stream)
 Assign a fixed random variable stream number to the random variables used by this model. More...
 
bool CheckSupportedRates (SupportedRates rates) const
 Check supported rates. More...
 
virtual void ConfigureStandard (enum WifiStandard standard)
 Finish configuration based on the WifiStandard being provided. More...
 
virtual void Enqueue (Ptr< Packet > packet, Mac48Address to, Mac48Address from)
 
virtual void Enqueue (Ptr< Packet > packet, Mac48Address to)
 
uint16_t GetFrequencyChannel () const
 Current channel Id. More...
 
SupportedRates GetSupportedRates () const
 
void InstallPlugin (Ptr< MeshWifiInterfaceMacPlugin > plugin)
 Install plugin. More...
 
void Report (std::ostream &) const
 Statistics: More...
 
void ResetStats ()
 Reset statistics. More...
 
void SendManagementFrame (Ptr< Packet > frame, const WifiMacHeader &hdr)
 To be used by plugins sending management frames. More...
 
void SetBeaconGeneration (bool enable)
 Enable/disable beacons. More...
 
virtual void SetLinkUpCallback (Callback< void > linkUp)
 
virtual bool SupportsSendFrom () const
 
void SwitchFrequencyChannel (uint16_t new_id)
 Switch frequency channel. More...
 
Each mesh point interface must know the mesh point address
void SetMeshPointAddress (Mac48Address)
 
Mac48Address GetMeshPointAddress () const
 
Beacons
void SetRandomStartDelay (Time interval)
 Set maximum initial random delay before first beacon. More...
 
void SetBeaconInterval (Time interval)
 Set interval between two successive beacons. More...
 
Time GetBeaconInterval () const
 
Time GetTbtt () const
 Next beacon frame time. More...
 
void ShiftTbtt (Time shift)
 Shift TBTT. More...
 
Metric Calculation routines:
void SetLinkMetricCallback (Callback< uint32_t, Mac48Address, Ptr< MeshWifiInterfaceMac > > cb)
 
uint32_t GetLinkMetric (Mac48Address peerAddress)
 
- Public Member Functions inherited from ns3::RegularWifiMac
 RegularWifiMac ()
 
virtual ~RegularWifiMac ()
 
void ConfigureStandard (WifiStandard standard)
 
Mac48Address GetAddress (void) const
 
Mac48Address GetBssid (void) const
 
ExtendedCapabilities GetExtendedCapabilities (void) const
 Return the extended capabilities of the device. More...
 
HeCapabilities GetHeCapabilities (void) const
 Return the HE capabilities of the device. More...
 
HtCapabilities GetHtCapabilities (void) const
 Return the HT capabilities of the device. More...
 
bool GetShortSlotTimeSupported (void) const
 
Ssid GetSsid (void) const
 
VhtCapabilities GetVhtCapabilities (void) const
 Return the VHT capabilities of the device. More...
 
Ptr< WifiPhyGetWifiPhy (void) const
 
Ptr< WifiRemoteStationManagerGetWifiRemoteStationManager (void) const
 
void ResetWifiPhy (void)
 Remove currently attached WifiPhy device from this MAC. More...
 
void SetAddress (Mac48Address address)
 
void SetBssid (Mac48Address bssid)
 
void SetCtsToSelfSupported (bool enable)
 Enable or disable CTS-to-self feature. More...
 
void SetForwardUpCallback (ForwardUpCallback upCallback)
 
void SetLinkDownCallback (Callback< void > linkDown)
 
void SetLinkUpCallback (Callback< void > linkUp)
 
void SetPromisc (void)
 Sets the interface in promiscuous mode. More...
 
void SetShortSlotTimeSupported (bool enable)
 Enable or disable short slot time feature. More...
 
void SetSsid (Ssid ssid)
 
virtual void SetWifiPhy (const Ptr< WifiPhy > phy)
 
virtual void SetWifiRemoteStationManager (const Ptr< WifiRemoteStationManager > stationManager)
 
- Public Member Functions inherited from ns3::WifiMac
Ptr< NetDeviceGetDevice (void) const
 Return the device this PHY is associated with. More...
 
Ptr< HeConfigurationGetHeConfiguration (void) const
 
Ptr< HtConfigurationGetHtConfiguration (void) const
 
Ptr< VhtConfigurationGetVhtConfiguration (void) const
 
void NotifyPromiscRx (Ptr< const Packet > packet)
 
void NotifyRx (Ptr< const Packet > packet)
 
void NotifyRxDrop (Ptr< const Packet > packet)
 
void NotifyTx (Ptr< const Packet > packet)
 
void NotifyTxDrop (Ptr< const Packet > packet)
 
void SetDevice (const Ptr< NetDevice > device)
 Sets the device this PHY is associated with. More...
 
virtual void SetForwardUpCallback (Callback< void, Ptr< const Packet >, Mac48Address, Mac48Address > upCallback)=0
 
- Public Member Functions inherited from ns3::Object
 Object ()
 Constructor. More...
 
virtual ~Object ()
 Destructor. More...
 
void AggregateObject (Ptr< Object > other)
 Aggregate two Objects together. More...
 
void Dispose (void)
 Dispose of this Object. More...
 
AggregateIterator GetAggregateIterator (void) const
 Get an iterator to the Objects aggregated to this one. More...
 
virtual TypeId GetInstanceTypeId (void) const
 Get the most derived TypeId for this Object. More...
 
template<typename T >
Ptr< T > GetObject (void) const
 Get a pointer to the requested aggregated Object. More...
 
template<typename T >
Ptr< T > GetObject (TypeId tid) const
 Get a pointer to the requested aggregated Object by TypeId. More...
 
template<>
Ptr< ObjectGetObject () const
 
template<>
Ptr< ObjectGetObject (TypeId tid) const
 
void Initialize (void)
 Invoke DoInitialize on all Objects aggregated to this one. More...
 
bool IsInitialized (void) const
 Check if the object has been initialized. More...
 
- Public Member Functions inherited from ns3::SimpleRefCount< Object, ObjectBase, ObjectDeleter >
 SimpleRefCount ()
 Default constructor. More...
 
 SimpleRefCount (const SimpleRefCount &o)
 Copy constructor. More...
 
uint32_t GetReferenceCount (void) const
 Get the reference count of the object. More...
 
SimpleRefCountoperator= (const SimpleRefCount &o)
 Assignment operator. More...
 
void Ref (void) const
 Increment the reference count. More...
 
void Unref (void) const
 Decrement the reference count. More...
 
- Public Member Functions inherited from ns3::ObjectBase
virtual ~ObjectBase ()
 Virtual destructor. More...
 
void GetAttribute (std::string name, AttributeValue &value) const
 Get the value of an attribute, raising fatal errors if unsuccessful. More...
 
bool GetAttributeFailSafe (std::string name, AttributeValue &value) const
 Get the value of an attribute without raising erros. More...
 
void SetAttribute (std::string name, const AttributeValue &value)
 Set a single attribute, raising fatal errors if unsuccessful. More...
 
bool SetAttributeFailSafe (std::string name, const AttributeValue &value)
 Set a single attribute without raising errors. More...
 
bool TraceConnect (std::string name, std::string context, const CallbackBase &cb)
 Connect a TraceSource to a Callback with a context. More...
 
bool TraceConnectWithoutContext (std::string name, const CallbackBase &cb)
 Connect a TraceSource to a Callback without a context. More...
 
bool TraceDisconnect (std::string name, std::string context, const CallbackBase &cb)
 Disconnect from a TraceSource a Callback previously connected with a context. More...
 
bool TraceDisconnectWithoutContext (std::string name, const CallbackBase &cb)
 Disconnect from a TraceSource a Callback previously connected without a context. More...
 

Static Public Member Functions

static TypeId GetTypeId ()
 Get the type ID. More...
 
- Static Public Member Functions inherited from ns3::RegularWifiMac
static TypeId GetTypeId (void)
 Get the type ID. More...
 
- Static Public Member Functions inherited from ns3::WifiMac
static TypeId GetTypeId (void)
 Get the type ID. More...
 
- Static Public Member Functions inherited from ns3::Object
static TypeId GetTypeId (void)
 Register this type. More...
 
- Static Public Member Functions inherited from ns3::ObjectBase
static TypeId GetTypeId (void)
 Get the type ID. More...
 

Private Types

typedef std::vector< Ptr< MeshWifiInterfaceMacPlugin > > PluginList
 PluginList typedef. More...
 

Private Member Functions

virtual void DoDispose ()
 Real d-tor. More...
 
virtual void DoInitialize ()
 Initialize() implementation. More...
 
void ForwardDown (Ptr< Packet > packet, Mac48Address from, Mac48Address to)
 Send frame. More...
 
bool GetBeaconGeneration () const
 Get current beaconing status. More...
 
void Receive (Ptr< WifiMacQueueItem > mpdu)
 Frame receive handler. More...
 
void ScheduleNextBeacon ()
 Schedule next beacon. More...
 
void SendBeacon ()
 Send beacon. More...
 

Private Attributes

EventId m_beaconSendEvent
 "Timer" for the next beacon More...
 
Ptr< UniformRandomVariablem_coefficient
 Add randomness to beacon generation. More...
 
Callback< uint32_t, Mac48Address, Ptr< MeshWifiInterfaceMac > > m_linkMetricCallback
 linkMetricCallback More...
 
Mac48Address m_mpAddress
 Mesh point address. More...
 
PluginList m_plugins
 List of all installed plugins. More...
 
WifiStandard m_standard
 Current standard: needed to configure metric. More...
 
Statistics m_stats
 statistics More...
 
Mesh timing intervals
bool m_beaconEnable
 whether beaconing is enabled More...
 
Time m_beaconInterval
 Beaconing interval. More...
 
Time m_randomStart
 Maximum delay before first beacon. More...
 
Time m_tbtt
 Time for the next frame. More...
 

Additional Inherited Members

- Public Types inherited from ns3::RegularWifiMac
typedef Callback< void, Ptr< const Packet >, Mac48Address, Mac48AddressForwardUpCallback
 This type defines the callback of a higher layer that a WifiMac(-derived) object invokes to pass a packet up the stack. More...
 
- Protected Types inherited from ns3::RegularWifiMac
typedef std::map< AcIndex, Ptr< QosTxop > > EdcaQueues
 This type defines a mapping between an Access Category index, and a pointer to the corresponding channel access function. More...
 
- Protected Member Functions inherited from ns3::RegularWifiMac
void ConfigureContentionWindow (uint32_t cwMin, uint32_t cwMax)
 
virtual void DeaggregateAmsduAndForward (Ptr< WifiMacQueueItem > mpdu)
 This method can be called to de-aggregate an A-MSDU and forward the constituent packets up the stack. More...
 
void ForwardUp (Ptr< const Packet > packet, Mac48Address from, Mac48Address to)
 Forward the packet up to the device. More...
 
Ptr< QosTxopGetBEQueue (void) const
 Accessor for the AC_BE channel access function. More...
 
Ptr< QosTxopGetBKQueue (void) const
 Accessor for the AC_BK channel access function. More...
 
bool GetDsssSupported () const
 Return whether the device supports DSSS. More...
 
bool GetErpSupported () const
 Return whether the device supports ERP. More...
 
bool GetHeSupported () const
 Return whether the device supports HE. More...
 
bool GetHtSupported () const
 Return whether the device supports HT. More...
 
bool GetQosSupported () const
 Return whether the device supports QoS. More...
 
Ptr< TxopGetTxop (void) const
 Accessor for the DCF object. More...
 
bool GetVhtSupported () const
 Return whether the device supports VHT. More...
 
Ptr< QosTxopGetVIQueue (void) const
 Accessor for the AC_VI channel access function. More...
 
Ptr< QosTxopGetVOQueue (void) const
 Accessor for the AC_VO channel access function. More...
 
void SendAddBaResponse (const MgtAddBaRequestHeader *reqHdr, Mac48Address originator)
 This method can be called to accept a received ADDBA Request. More...
 
void SetDsssSupported (bool enable)
 Enable or disable DSSS support for the device. More...
 
void SetErpSupported (bool enable)
 Enable or disable ERP support for the device. More...
 
virtual void SetQosSupported (bool enable)
 Enable or disable QoS support for the device. More...
 
void SetTypeOfStation (TypeOfStation type)
 This method is invoked by a subclass to specify what type of station it is implementing. More...
 
virtual void TxFailed (const WifiMacHeader &hdr)
 The packet we sent was successfully received by the receiver (i.e. More...
 
virtual void TxOk (const WifiMacHeader &hdr)
 The packet we sent was successfully received by the receiver (i.e. More...
 
- Protected Member Functions inherited from ns3::WifiMac
void ConfigureDcf (Ptr< Txop > dcf, uint32_t cwmin, uint32_t cwmax, bool isDsss, AcIndex ac)
 
- Protected Member Functions inherited from ns3::Object
 Object (const Object &o)
 Copy an Object. More...
 
virtual void NotifyNewAggregate (void)
 Notify all Objects aggregated to this one of a new Object being aggregated. More...
 
- Protected Member Functions inherited from ns3::ObjectBase
void ConstructSelf (const AttributeConstructionList &attributes)
 Complete construction of ObjectBase; invoked by derived classes. More...
 
virtual void NotifyConstructionCompleted (void)
 Notifier called once the ObjectBase is fully constructed. More...
 
- Protected Attributes inherited from ns3::RegularWifiMac
Ptr< ChannelAccessManagerm_channelAccessManager
 channel access manager More...
 
EdcaQueues m_edca
 This is a map from Access Category index to the corresponding channel access function. More...
 
ForwardUpCallback m_forwardUp
 Callback to forward packet up the stack. More...
 
Callback< void > m_linkDown
 Callback when a link is down. More...
 
Callback< void > m_linkUp
 Callback when a link is up. More...
 
Ptr< MacLowm_low
 MacLow (RTS, CTS, Data, Ack etc.) More...
 
Ptr< WifiPhym_phy
 Wifi PHY. More...
 
Ptr< MacRxMiddlem_rxMiddle
 RX middle (defragmentation etc.) More...
 
Ssid m_ssid
 Service Set ID (SSID) More...
 
Ptr< WifiRemoteStationManagerm_stationManager
 Remote station manager (rate control, RTS/CTS/fragmentation thresholds etc.) More...
 
Ptr< MacTxMiddlem_txMiddle
 TX middle (aggregation etc.) More...
 
Ptr< Txopm_txop
 This holds a pointer to the TXOP instance for this WifiMac - used for transmission of frames to non-QoS peers. More...
 

Detailed Description

Basic MAC of mesh point Wi-Fi interface.


Its function is extendable through plugins mechanism.

Now only three output queues are used:

  • beacons (PIFS and no backoff),
  • background traffic,
  • management and priority traffic.

Config Paths

ns3::MeshWifiInterfaceMac is accessible through the following paths with Config::Set and Config::Connect:

  • "/NodeList/[i]/DeviceList/[i]/$ns3::WifiNetDevice/Mac/$ns3::RegularWifiMac/$ns3::MeshWifiInterfaceMac"
  • "/NodeList/[i]/DeviceList/[i]/$ns3::WifiNetDevice/Mac/$ns3::MeshWifiInterfaceMac"

Attributes

  • BeaconInterval: Beacon Interval
    • Set with class: ns3::TimeValue
    • Underlying type: Time -9.22337e+18ns:+9.22337e+18ns
    • Initial value: +5e+08ns
    • Flags: construct write read
  • RandomStart: Window when beacon generating starts (uniform random) in seconds
    • Set with class: ns3::TimeValue
    • Underlying type: Time -9.22337e+18ns:+9.22337e+18ns
    • Initial value: +5e+08ns
    • Flags: construct write read
  • BeaconGeneration: Enable/Disable Beaconing.
    • Set with class: BooleanValue
    • Underlying type: bool
    • Initial value: true
    • Flags: construct write read

Attributes defined in parent class ns3::RegularWifiMac

  • QosSupported: This Boolean attribute is set to enable 802.11e/WMM-style QoS support at this STA.
    • Set with class: BooleanValue
    • Underlying type: bool
    • Initial value: false
    • Flags: construct write read
  • CtsToSelfSupported: Use CTS to Self when using a rate that is not in the basic rate set.
    • Set with class: BooleanValue
    • Underlying type: bool
    • Initial value: false
    • Flags: construct write
  • VO_MaxAmsduSize: Maximum length in bytes of an A-MSDU for AC_VO access class (capped to 7935 for HT PPDUs and 11398 for VHT/HE PPDUs). Value 0 means A-MSDU aggregation is disabled for that AC.
    • Set with class: ns3::UintegerValue
    • Underlying type: uint16_t 0:11398
    • Initial value: 0
    • Flags: construct write read
  • VI_MaxAmsduSize: Maximum length in bytes of an A-MSDU for AC_VI access class (capped to 7935 for HT PPDUs and 11398 for VHT/HE PPDUs). Value 0 means A-MSDU aggregation is disabled for that AC.
    • Set with class: ns3::UintegerValue
    • Underlying type: uint16_t 0:11398
    • Initial value: 0
    • Flags: construct write read
  • BE_MaxAmsduSize: Maximum length in bytes of an A-MSDU for AC_BE access class (capped to 7935 for HT PPDUs and 11398 for VHT/HE PPDUs). Value 0 means A-MSDU aggregation is disabled for that AC.
    • Set with class: ns3::UintegerValue
    • Underlying type: uint16_t 0:11398
    • Initial value: 0
    • Flags: construct write read
  • BK_MaxAmsduSize: Maximum length in bytes of an A-MSDU for AC_BK access class (capped to 7935 for HT PPDUs and 11398 for VHT/HE PPDUs). Value 0 means A-MSDU aggregation is disabled for that AC.
    • Set with class: ns3::UintegerValue
    • Underlying type: uint16_t 0:11398
    • Initial value: 0
    • Flags: construct write read
  • VO_MaxAmpduSize: Maximum length in bytes of an A-MPDU for AC_VO access class (capped to 65535 for HT PPDUs, 1048575 for VHT PPDUs, and 8388607 for HE PPDUs). Value 0 means A-MPDU aggregation is disabled for that AC.
    • Set with class: ns3::UintegerValue
    • Underlying type: uint32_t 0:4294967295
    • Initial value: 0
    • Flags: construct write read
  • VI_MaxAmpduSize: Maximum length in bytes of an A-MPDU for AC_VI access class (capped to 65535 for HT PPDUs, 1048575 for VHT PPDUs, and 8388607 for HE PPDUs). Value 0 means A-MPDU aggregation is disabled for that AC.
    • Set with class: ns3::UintegerValue
    • Underlying type: uint32_t 0:4294967295
    • Initial value: 65535
    • Flags: construct write read
  • BE_MaxAmpduSize: Maximum length in bytes of an A-MPDU for AC_BE access class (capped to 65535 for HT PPDUs, 1048575 for VHT PPDUs, and 8388607 for HE PPDUs). Value 0 means A-MPDU aggregation is disabled for that AC.
    • Set with class: ns3::UintegerValue
    • Underlying type: uint32_t 0:4294967295
    • Initial value: 65535
    • Flags: construct write read
  • BK_MaxAmpduSize: Maximum length in bytes of an A-MPDU for AC_BK access class (capped to 65535 for HT PPDUs, 1048575 for VHT PPDUs, and 8388607 for HE PPDUs). Value 0 means A-MPDU aggregation is disabled for that AC.
    • Set with class: ns3::UintegerValue
    • Underlying type: uint32_t 0:4294967295
    • Initial value: 0
    • Flags: construct write read
  • VO_BlockAckThreshold: If number of packets in VO queue reaches this value, block ack mechanism is used. If this value is 0, block ack is never used.When A-MPDU is enabled, block ack mechanism is used regardless of this value.
    • Set with class: ns3::UintegerValue
    • Underlying type: uint8_t 0:64
    • Initial value: 0
    • Flags: construct write
  • VI_BlockAckThreshold: If number of packets in VI queue reaches this value, block ack mechanism is used. If this value is 0, block ack is never used.When A-MPDU is enabled, block ack mechanism is used regardless of this value.
    • Set with class: ns3::UintegerValue
    • Underlying type: uint8_t 0:64
    • Initial value: 0
    • Flags: construct write
  • BE_BlockAckThreshold: If number of packets in BE queue reaches this value, block ack mechanism is used. If this value is 0, block ack is never used.When A-MPDU is enabled, block ack mechanism is used regardless of this value.
    • Set with class: ns3::UintegerValue
    • Underlying type: uint8_t 0:64
    • Initial value: 0
    • Flags: construct write
  • BK_BlockAckThreshold: If number of packets in BK queue reaches this value, block ack mechanism is used. If this value is 0, block ack is never used.When A-MPDU is enabled, block ack mechanism is used regardless of this value.
    • Set with class: ns3::UintegerValue
    • Underlying type: uint8_t 0:64
    • Initial value: 0
    • Flags: construct write
  • VO_BlockAckInactivityTimeout: Represents max time (blocks of 1024 microseconds) allowed for block ackinactivity for AC_VO. If this value isn't equal to 0 a timer start after that ablock ack setup is completed and will be reset every time that a block ackframe is received. If this value is 0, block ack inactivity timeout won't be used.
    • Set with class: ns3::UintegerValue
    • Underlying type: uint16_t 0:65535
    • Initial value: 0
    • Flags: construct write
  • VI_BlockAckInactivityTimeout: Represents max time (blocks of 1024 microseconds) allowed for block ackinactivity for AC_VI. If this value isn't equal to 0 a timer start after that ablock ack setup is completed and will be reset every time that a block ackframe is received. If this value is 0, block ack inactivity timeout won't be used.
    • Set with class: ns3::UintegerValue
    • Underlying type: uint16_t 0:65535
    • Initial value: 0
    • Flags: construct write
  • BE_BlockAckInactivityTimeout: Represents max time (blocks of 1024 microseconds) allowed for block ackinactivity for AC_BE. If this value isn't equal to 0 a timer start after that ablock ack setup is completed and will be reset every time that a block ackframe is received. If this value is 0, block ack inactivity timeout won't be used.
    • Set with class: ns3::UintegerValue
    • Underlying type: uint16_t 0:65535
    • Initial value: 0
    • Flags: construct write
  • BK_BlockAckInactivityTimeout: Represents max time (blocks of 1024 microseconds) allowed for block ackinactivity for AC_BK. If this value isn't equal to 0 a timer start after that ablock ack setup is completed and will be reset every time that a block ackframe is received. If this value is 0, block ack inactivity timeout won't be used.
    • Set with class: ns3::UintegerValue
    • Underlying type: uint16_t 0:65535
    • Initial value: 0
    • Flags: construct write
  • ShortSlotTimeSupported: Whether or not short slot time is supported (only used by ERP APs or STAs).
    • Set with class: BooleanValue
    • Underlying type: bool
    • Initial value: true
    • Flags: construct write read
  • Txop: The Txop object.
  • VO_Txop: Queue that manages packets belonging to AC_VO access class.
  • VI_Txop: Queue that manages packets belonging to AC_VI access class.
  • BE_Txop: Queue that manages packets belonging to AC_BE access class.
  • BK_Txop: Queue that manages packets belonging to AC_BK access class.

Attributes defined in parent class ns3::WifiMac

  • Ssid: The ssid we want to belong to.
    • Set with class: SsidValue
    • Underlying type: Ssid
    • Initial value: default
    • Flags: construct write read

No TraceSources are defined for this type.

TraceSources defined in parent class ns3::RegularWifiMac

TraceSources defined in parent class ns3::WifiMac

  • MacTx: A packet has been received from higher layers and is being processed in preparation for queueing for transmission.
    Callback signature: ns3::Packet::TracedCallback
  • MacTxDrop: A packet has been dropped in the MAC layer before transmission.
    Callback signature: ns3::Packet::TracedCallback
  • MacPromiscRx: A packet has been received by this device, has been passed up from the physical layer and is being forwarded up the local protocol stack. This is a promiscuous trace.
    Callback signature: ns3::Packet::TracedCallback
  • MacRx: A packet has been received by this device, has been passed up from the physical layer and is being forwarded up the local protocol stack. This is a non-promiscuous trace.
    Callback signature: ns3::Packet::TracedCallback
  • MacRxDrop: A packet has been dropped in the MAC layer after it has been passed up from the physical layer.
    Callback signature: ns3::Packet::TracedCallback

Size of this type is 488 bytes (on a 64-bit architecture).

Definition at line 50 of file mesh-wifi-interface-mac.h.

Member Typedef Documentation

◆ PluginList

PluginList typedef.

Definition at line 202 of file mesh-wifi-interface-mac.h.

Constructor & Destructor Documentation

◆ MeshWifiInterfaceMac()

ns3::MeshWifiInterfaceMac::MeshWifiInterfaceMac ( )

C-tor.

Definition at line 75 of file mesh-wifi-interface-mac.cc.

References m_coefficient, ns3::MESH, NS_LOG_FUNCTION, and ns3::RegularWifiMac::SetTypeOfStation().

+ Here is the call graph for this function:

◆ ~MeshWifiInterfaceMac()

ns3::MeshWifiInterfaceMac::~MeshWifiInterfaceMac ( )
virtual

D-tor.

Definition at line 84 of file mesh-wifi-interface-mac.cc.

References NS_LOG_FUNCTION.

Member Function Documentation

◆ AssignStreams()

int64_t ns3::MeshWifiInterfaceMac::AssignStreams ( int64_t  stream)

Assign a fixed random variable stream number to the random variables used by this model.

Return the number of streams (possibly zero) that have been assigned.

Parameters
streamfirst stream index to use
Returns
the number of stream indices assigned by this model

Definition at line 149 of file mesh-wifi-interface-mac.cc.

References m_coefficient, m_plugins, NS_LOG_FUNCTION, and ns3::RandomVariableStream::SetStream().

+ Here is the call graph for this function:

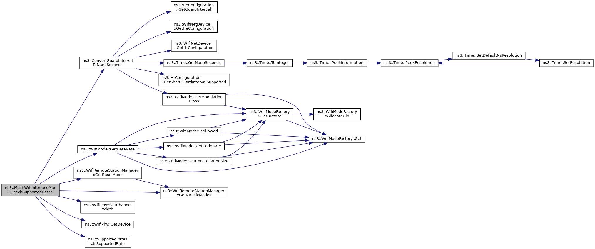
◆ CheckSupportedRates()

bool ns3::MeshWifiInterfaceMac::CheckSupportedRates ( SupportedRates  rates) const

◆ ConfigureStandard()

void ns3::MeshWifiInterfaceMac::ConfigureStandard ( enum WifiStandard  standard)
virtual

Finish configuration based on the WifiStandard being provided.

Parameters
standardthe WifiStandard being configured

Implements ns3::WifiMac.

Definition at line 543 of file mesh-wifi-interface-mac.cc.

References ns3::RegularWifiMac::ConfigureStandard(), m_standard, ns3::RegularWifiMac::m_txop, ns3::Txop::SetAifsn(), ns3::Txop::SetMaxCw(), and ns3::Txop::SetMinCw().

+ Here is the call graph for this function:

◆ DoDispose()

void ns3::MeshWifiInterfaceMac::DoDispose ( void  )
privatevirtual

Real d-tor.

Reimplemented from ns3::RegularWifiMac.

Definition at line 120 of file mesh-wifi-interface-mac.cc.

References ns3::EventId::Cancel(), ns3::RegularWifiMac::DoDispose(), m_beaconSendEvent, m_plugins, and NS_LOG_FUNCTION.

+ Here is the call graph for this function:

◆ DoInitialize()

void ns3::MeshWifiInterfaceMac::DoInitialize ( void  )
privatevirtual

Initialize() implementation.

This method is called only once by Initialize(). If the user calls Initialize() multiple times, DoInitialize() is called only the first time.

Subclasses are expected to override this method and chain up to their parent's implementation once they are done. It is safe to call GetObject() and AggregateObject() from within this method.

Reimplemented from ns3::RegularWifiMac.

Definition at line 129 of file mesh-wifi-interface-mac.cc.

References ns3::EventId::Cancel(), ns3::Time::GetSeconds(), ns3::UniformRandomVariable::GetValue(), ns3::EventId::IsRunning(), m_beaconEnable, m_beaconSendEvent, m_coefficient, m_randomStart, m_tbtt, ns3::Simulator::Now(), NS_ASSERT, NS_LOG_FUNCTION, ns3::Simulator::Schedule(), ns3::Seconds(), SendBeacon(), and ns3::ObjectBase::SetAttribute().

+ Here is the call graph for this function:

◆ Enqueue() [1/2]

void ns3::MeshWifiInterfaceMac::Enqueue ( Ptr< Packet packet,
Mac48Address  to,
Mac48Address  from 
)
virtual
Parameters
packetthe packet to send.
tothe address to which the packet should be sent.
fromthe address from which the packet should be sent.

The packet should be enqueued in a TX queue, and should be dequeued as soon as the DCF function determines that access it granted to this MAC. The extra parameter "from" allows this device to operate in a bridged mode, forwarding received frames without altering the source address.

Reimplemented from ns3::RegularWifiMac.

Definition at line 92 of file mesh-wifi-interface-mac.cc.

References ForwardDown(), and NS_LOG_FUNCTION.

+ Here is the call graph for this function:

◆ Enqueue() [2/2]

void ns3::MeshWifiInterfaceMac::Enqueue ( Ptr< Packet packet,
Mac48Address  to 
)
virtual
Parameters
packetthe packet to send.
tothe address to which the packet should be sent.

The packet should be enqueued in a TX queue, and should be dequeued as soon as the DCF function determines that access it granted to this MAC.

Implements ns3::RegularWifiMac.

Definition at line 98 of file mesh-wifi-interface-mac.cc.

References ForwardDown(), ns3::RegularWifiMac::m_low, and NS_LOG_FUNCTION.

+ Here is the call graph for this function:

◆ ForwardDown()

void ns3::MeshWifiInterfaceMac::ForwardDown ( Ptr< Packet packet,
Mac48Address  from,
Mac48Address  to 
)
private

◆ GetBeaconGeneration()

bool ns3::MeshWifiInterfaceMac::GetBeaconGeneration ( ) const
private

Get current beaconing status.

Returns
true if beacon active

Definition at line 362 of file mesh-wifi-interface-mac.cc.

References ns3::EventId::IsRunning(), and m_beaconSendEvent.

Referenced by GetTypeId().

+ Here is the call graph for this function:
+ Here is the caller graph for this function:

◆ GetBeaconInterval()

Time ns3::MeshWifiInterfaceMac::GetBeaconInterval ( ) const
Returns
interval between two beacons

Definition at line 351 of file mesh-wifi-interface-mac.cc.

References m_beaconInterval.

Referenced by Report(), and ScheduleNextBeacon().

+ Here is the caller graph for this function:

◆ GetFrequencyChannel()

uint16_t ns3::MeshWifiInterfaceMac::GetFrequencyChannel ( ) const

Current channel Id.

Returns
the frequency channel

Definition at line 176 of file mesh-wifi-interface-mac.cc.

References ns3::WifiPhy::GetChannelNumber(), ns3::RegularWifiMac::m_phy, NS_ASSERT, and NS_LOG_FUNCTION.

Referenced by Report().

+ Here is the call graph for this function:
+ Here is the caller graph for this function:

◆ GetLinkMetric()

uint32_t ns3::MeshWifiInterfaceMac::GetLinkMetric ( Mac48Address  peerAddress)

Definition at line 482 of file mesh-wifi-interface-mac.cc.

References m_linkMetricCallback.

◆ GetMeshPointAddress()

Mac48Address ns3::MeshWifiInterfaceMac::GetMeshPointAddress ( ) const

Definition at line 502 of file mesh-wifi-interface-mac.cc.

References m_mpAddress.

Referenced by SendBeacon().

+ Here is the caller graph for this function:

◆ GetSupportedRates()

◆ GetTbtt()

Time ns3::MeshWifiInterfaceMac::GetTbtt ( ) const

Next beacon frame time.

Returns
TBTT time

This is supposed to be used by any entity managing beacon collision avoidance (e.g. Peer management protocol in 802.11s)

Definition at line 367 of file mesh-wifi-interface-mac.cc.

References m_tbtt.

Referenced by ShiftTbtt().

+ Here is the caller graph for this function:

◆ GetTypeId()

TypeId ns3::MeshWifiInterfaceMac::GetTypeId ( void  )
static

◆ InstallPlugin()

void ns3::MeshWifiInterfaceMac::InstallPlugin ( Ptr< MeshWifiInterfaceMacPlugin plugin)

Install plugin.

Parameters
plugin
Todo:
return unique ID to allow user to unregister plugins

Definition at line 165 of file mesh-wifi-interface-mac.cc.

References m_plugins, NS_LOG_FUNCTION, and ns3::MeshWifiInterfaceMacPlugin::SetParent().

+ Here is the call graph for this function:

◆ Receive()

void ns3::MeshWifiInterfaceMac::Receive ( Ptr< WifiMacQueueItem mpdu)
privatevirtual

Frame receive handler.

Parameters
mpduthe received MPDU

Reimplemented from ns3::RegularWifiMac.

Definition at line 410 of file mesh-wifi-interface-mac.cc.

References ns3::WifiRemoteStationManager::AddBasicMode(), ns3::WifiRemoteStationManager::AddSupportedMode(), ns3::ConvertGuardIntervalToNanoSeconds(), ns3::RegularWifiMac::ForwardUp(), ns3::WifiMacHeader::GetAddr1(), ns3::WifiMacHeader::GetAddr2(), ns3::WifiMacHeader::GetAddr3(), ns3::WifiMacHeader::GetAddr4(), ns3::RegularWifiMac::GetAddress(), ns3::Mac48Address::GetBroadcast(), ns3::WifiPhy::GetChannelWidth(), ns3::WifiMode::GetDataRate(), ns3::WifiPhy::GetDevice(), ns3::Time::GetMicroSeconds(), ns3::WifiPhy::GetMode(), ns3::WifiPhy::GetNModes(), ns3::WifiMacHeader::GetQosTid(), ns3::Packet::GetSize(), ns3::RegularWifiMac::GetSsid(), ns3::MgtProbeResponseHeader::GetSsid(), ns3::MgtProbeResponseHeader::GetSupportedRates(), ns3::SupportedRates::IsBasicRate(), ns3::WifiMacHeader::IsBeacon(), ns3::WifiMacHeader::IsData(), ns3::Ssid::IsEqual(), ns3::WifiMacHeader::IsQosData(), ns3::SupportedRates::IsSupportedRate(), ns3::RegularWifiMac::m_phy, m_plugins, ns3::RegularWifiMac::m_stationManager, m_stats, ns3::Simulator::Now(), NS_LOG_DEBUG, ns3::Packet::PeekHeader(), ns3::MeshWifiInterfaceMac::Statistics::recvBeacons, ns3::MeshWifiInterfaceMac::Statistics::recvBytes, ns3::MeshWifiInterfaceMac::Statistics::recvFrames, ns3::Packet::ReplacePacketTag(), and ns3::SocketPriorityTag::SetPriority().

+ Here is the call graph for this function:

◆ Report()

void ns3::MeshWifiInterfaceMac::Report ( std::ostream &  os) const

◆ ResetStats()

void ns3::MeshWifiInterfaceMac::ResetStats ( )

Reset statistics.

Definition at line 537 of file mesh-wifi-interface-mac.cc.

References m_stats.

◆ ScheduleNextBeacon()

void ns3::MeshWifiInterfaceMac::ScheduleNextBeacon ( )
private

Schedule next beacon.

Definition at line 384 of file mesh-wifi-interface-mac.cc.

References GetBeaconInterval(), m_beaconSendEvent, m_tbtt, ns3::Simulator::Schedule(), and SendBeacon().

Referenced by SendBeacon().

+ Here is the call graph for this function:
+ Here is the caller graph for this function:

◆ SendBeacon()

void ns3::MeshWifiInterfaceMac::SendBeacon ( )
private

◆ SendManagementFrame()

void ns3::MeshWifiInterfaceMac::SendManagementFrame ( Ptr< Packet frame,
const WifiMacHeader hdr 
)

To be used by plugins sending management frames.

Parameters
framethe management frame
hdrthe wifi MAC header

Definition at line 265 of file mesh-wifi-interface-mac.cc.

References ns3::AC_BK, ns3::AC_VO, ns3::WifiMacHeader::GetAddr1(), ns3::Mac48Address::GetBroadcast(), ns3::Packet::GetSize(), ns3::RegularWifiMac::m_edca, m_plugins, m_stats, NS_FATAL_ERROR, ns3::MeshWifiInterfaceMac::Statistics::sentBytes, and ns3::MeshWifiInterfaceMac::Statistics::sentFrames.

+ Here is the call graph for this function:

◆ SetBeaconGeneration()

void ns3::MeshWifiInterfaceMac::SetBeaconGeneration ( bool  enable)

Enable/disable beacons.

Parameters
enableenable / disable flag

Definition at line 356 of file mesh-wifi-interface-mac.cc.

References m_beaconEnable, and NS_LOG_FUNCTION.

Referenced by GetTypeId().

+ Here is the caller graph for this function:

◆ SetBeaconInterval()

void ns3::MeshWifiInterfaceMac::SetBeaconInterval ( Time  interval)

Set interval between two successive beacons.

Definition at line 345 of file mesh-wifi-interface-mac.cc.

References m_beaconInterval, and NS_LOG_FUNCTION.

◆ SetLinkMetricCallback()

void ns3::MeshWifiInterfaceMac::SetLinkMetricCallback ( Callback< uint32_t, Mac48Address, Ptr< MeshWifiInterfaceMac > >  cb)

Definition at line 492 of file mesh-wifi-interface-mac.cc.

References m_linkMetricCallback.

◆ SetLinkUpCallback()

void ns3::MeshWifiInterfaceMac::SetLinkUpCallback ( Callback< void >  linkUp)
virtual
Parameters
linkUpthe callback to invoke when the link becomes up.

Implements ns3::WifiMac.

Definition at line 109 of file mesh-wifi-interface-mac.cc.

References NS_LOG_FUNCTION, and ns3::RegularWifiMac::SetLinkUpCallback().

+ Here is the call graph for this function:

◆ SetMeshPointAddress()

void ns3::MeshWifiInterfaceMac::SetMeshPointAddress ( Mac48Address  a)

Definition at line 497 of file mesh-wifi-interface-mac.cc.

References m_mpAddress.

◆ SetRandomStartDelay()

void ns3::MeshWifiInterfaceMac::SetRandomStartDelay ( Time  interval)

Set maximum initial random delay before first beacon.

Definition at line 339 of file mesh-wifi-interface-mac.cc.

References m_randomStart, and NS_LOG_FUNCTION.

◆ ShiftTbtt()

void ns3::MeshWifiInterfaceMac::ShiftTbtt ( Time  shift)

Shift TBTT.

Parameters
shiftThis is supposed to be used by any entity managing beacon collision avoidance (e.g. Peer management protocol in 802.11s)
Attention
User of ShiftTbtt () must take care to not shift it to the past.

Definition at line 372 of file mesh-wifi-interface-mac.cc.

References ns3::Simulator::Cancel(), GetTbtt(), m_beaconSendEvent, m_tbtt, ns3::Simulator::Now(), NS_ASSERT, ns3::Simulator::Schedule(), and SendBeacon().

+ Here is the call graph for this function:

◆ SupportsSendFrom()

bool ns3::MeshWifiInterfaceMac::SupportsSendFrom ( ) const
virtual
Returns
if this MAC supports sending from arbitrary address.

The interface may or may not support sending from arbitrary address. This function returns true if sending from arbitrary address is supported, false otherwise.

Reimplemented from ns3::RegularWifiMac.

Definition at line 104 of file mesh-wifi-interface-mac.cc.

◆ SwitchFrequencyChannel()

void ns3::MeshWifiInterfaceMac::SwitchFrequencyChannel ( uint16_t  new_id)

Switch frequency channel.

Parameters
new_id
Todo:
Correct channel switching is:
  1. Interface down, e.g. to stop packets from layer 3
  2. Wait before all output queues will be empty
  3. Switch PHY channel
  4. Interface up

Now we use dirty channel switch – just change frequency

Definition at line 184 of file mesh-wifi-interface-mac.cc.

References ns3::RegularWifiMac::m_channelAccessManager, ns3::RegularWifiMac::m_phy, ns3::ChannelAccessManager::NotifyNavResetNow(), NS_ASSERT, NS_LOG_FUNCTION, ns3::Seconds(), and ns3::WifiPhy::SetChannelNumber().

+ Here is the call graph for this function:

Member Data Documentation

◆ m_beaconEnable

bool ns3::MeshWifiInterfaceMac::m_beaconEnable
private

whether beaconing is enabled

Definition at line 209 of file mesh-wifi-interface-mac.h.

Referenced by DoInitialize(), and SetBeaconGeneration().

◆ m_beaconInterval

Time ns3::MeshWifiInterfaceMac::m_beaconInterval
private

Beaconing interval.

Definition at line 211 of file mesh-wifi-interface-mac.h.

Referenced by GetBeaconInterval(), GetTypeId(), SendBeacon(), and SetBeaconInterval().

◆ m_beaconSendEvent

EventId ns3::MeshWifiInterfaceMac::m_beaconSendEvent
private

"Timer" for the next beacon

Definition at line 222 of file mesh-wifi-interface-mac.h.

Referenced by DoDispose(), DoInitialize(), GetBeaconGeneration(), ScheduleNextBeacon(), SendBeacon(), and ShiftTbtt().

◆ m_coefficient

Ptr<UniformRandomVariable> ns3::MeshWifiInterfaceMac::m_coefficient
private

Add randomness to beacon generation.

Definition at line 249 of file mesh-wifi-interface-mac.h.

Referenced by AssignStreams(), DoInitialize(), and MeshWifiInterfaceMac().

◆ m_linkMetricCallback

Callback<uint32_t, Mac48Address, Ptr<MeshWifiInterfaceMac> > ns3::MeshWifiInterfaceMac::m_linkMetricCallback
private

linkMetricCallback

Definition at line 225 of file mesh-wifi-interface-mac.h.

Referenced by GetLinkMetric(), and SetLinkMetricCallback().

◆ m_mpAddress

Mac48Address ns3::MeshWifiInterfaceMac::m_mpAddress
private

Mesh point address.

Definition at line 219 of file mesh-wifi-interface-mac.h.

Referenced by GetMeshPointAddress(), and SetMeshPointAddress().

◆ m_plugins

PluginList ns3::MeshWifiInterfaceMac::m_plugins
private

List of all installed plugins.

Definition at line 224 of file mesh-wifi-interface-mac.h.

Referenced by AssignStreams(), DoDispose(), ForwardDown(), InstallPlugin(), Receive(), SendBeacon(), and SendManagementFrame().

◆ m_randomStart

Time ns3::MeshWifiInterfaceMac::m_randomStart
private

Maximum delay before first beacon.

Definition at line 213 of file mesh-wifi-interface-mac.h.

Referenced by DoInitialize(), GetTypeId(), and SetRandomStartDelay().

◆ m_standard

WifiStandard ns3::MeshWifiInterfaceMac::m_standard
private

Current standard: needed to configure metric.

Definition at line 246 of file mesh-wifi-interface-mac.h.

Referenced by ConfigureStandard().

◆ m_stats

Statistics ns3::MeshWifiInterfaceMac::m_stats
private

statistics

Definition at line 243 of file mesh-wifi-interface-mac.h.

Referenced by ForwardDown(), Receive(), Report(), ResetStats(), and SendManagementFrame().

◆ m_tbtt

Time ns3::MeshWifiInterfaceMac::m_tbtt
private

Time for the next frame.

Definition at line 215 of file mesh-wifi-interface-mac.h.

Referenced by DoInitialize(), GetTbtt(), ScheduleNextBeacon(), and ShiftTbtt().


The documentation for this class was generated from the following files: