A Discrete-Event Network Simulator
API
ns3::RegularWifiMac Class Referenceabstract

base class for all MAC-level wifi objects. More...

#include "regular-wifi-mac.h"

+ Inheritance diagram for ns3::RegularWifiMac:
+ Collaboration diagram for ns3::RegularWifiMac:

Public Types

typedef Callback< void, Ptr< const Packet >, Mac48Address, Mac48AddressForwardUpCallback
 This type defines the callback of a higher layer that a WifiMac(-derived) object invokes to pass a packet up the stack. More...
 

Public Member Functions

 RegularWifiMac ()
 
virtual ~RegularWifiMac ()
 
void ConfigureStandard (WifiStandard standard)
 
virtual void Enqueue (Ptr< Packet > packet, Mac48Address to, Mac48Address from)
 
virtual void Enqueue (Ptr< Packet > packet, Mac48Address to)=0
 
Mac48Address GetAddress (void) const
 
Mac48Address GetBssid (void) const
 
ExtendedCapabilities GetExtendedCapabilities (void) const
 Return the extended capabilities of the device. More...
 
HeCapabilities GetHeCapabilities (void) const
 Return the HE capabilities of the device. More...
 
HtCapabilities GetHtCapabilities (void) const
 Return the HT capabilities of the device. More...
 
bool GetShortSlotTimeSupported (void) const
 
Ssid GetSsid (void) const
 
VhtCapabilities GetVhtCapabilities (void) const
 Return the VHT capabilities of the device. More...
 
Ptr< WifiPhyGetWifiPhy (void) const
 
Ptr< WifiRemoteStationManagerGetWifiRemoteStationManager (void) const
 
void ResetWifiPhy (void)
 Remove currently attached WifiPhy device from this MAC. More...
 
void SetAddress (Mac48Address address)
 
void SetBssid (Mac48Address bssid)
 
void SetCtsToSelfSupported (bool enable)
 Enable or disable CTS-to-self feature. More...
 
void SetForwardUpCallback (ForwardUpCallback upCallback)
 
void SetLinkDownCallback (Callback< void > linkDown)
 
void SetLinkUpCallback (Callback< void > linkUp)
 
void SetPromisc (void)
 Sets the interface in promiscuous mode. More...
 
void SetShortSlotTimeSupported (bool enable)
 Enable or disable short slot time feature. More...
 
void SetSsid (Ssid ssid)
 
virtual void SetWifiPhy (const Ptr< WifiPhy > phy)
 
virtual void SetWifiRemoteStationManager (const Ptr< WifiRemoteStationManager > stationManager)
 
virtual bool SupportsSendFrom (void) const
 
- Public Member Functions inherited from ns3::WifiMac
Ptr< NetDeviceGetDevice (void) const
 Return the device this PHY is associated with. More...
 
Ptr< HeConfigurationGetHeConfiguration (void) const
 
Ptr< HtConfigurationGetHtConfiguration (void) const
 
Ptr< VhtConfigurationGetVhtConfiguration (void) const
 
void NotifyPromiscRx (Ptr< const Packet > packet)
 
void NotifyRx (Ptr< const Packet > packet)
 
void NotifyRxDrop (Ptr< const Packet > packet)
 
void NotifyTx (Ptr< const Packet > packet)
 
void NotifyTxDrop (Ptr< const Packet > packet)
 
void SetDevice (const Ptr< NetDevice > device)
 Sets the device this PHY is associated with. More...
 
virtual void SetForwardUpCallback (Callback< void, Ptr< const Packet >, Mac48Address, Mac48Address > upCallback)=0
 
- Public Member Functions inherited from ns3::Object
 Object ()
 Constructor. More...
 
virtual ~Object ()
 Destructor. More...
 
void AggregateObject (Ptr< Object > other)
 Aggregate two Objects together. More...
 
void Dispose (void)
 Dispose of this Object. More...
 
AggregateIterator GetAggregateIterator (void) const
 Get an iterator to the Objects aggregated to this one. More...
 
virtual TypeId GetInstanceTypeId (void) const
 Get the most derived TypeId for this Object. More...
 
template<typename T >
Ptr< T > GetObject (void) const
 Get a pointer to the requested aggregated Object. More...
 
template<typename T >
Ptr< T > GetObject (TypeId tid) const
 Get a pointer to the requested aggregated Object by TypeId. More...
 
template<>
Ptr< ObjectGetObject () const
 
template<>
Ptr< ObjectGetObject (TypeId tid) const
 
void Initialize (void)
 Invoke DoInitialize on all Objects aggregated to this one. More...
 
bool IsInitialized (void) const
 Check if the object has been initialized. More...
 
- Public Member Functions inherited from ns3::SimpleRefCount< Object, ObjectBase, ObjectDeleter >
 SimpleRefCount ()
 Default constructor. More...
 
 SimpleRefCount (const SimpleRefCount &o)
 Copy constructor. More...
 
uint32_t GetReferenceCount (void) const
 Get the reference count of the object. More...
 
SimpleRefCountoperator= (const SimpleRefCount &o)
 Assignment operator. More...
 
void Ref (void) const
 Increment the reference count. More...
 
void Unref (void) const
 Decrement the reference count. More...
 
- Public Member Functions inherited from ns3::ObjectBase
virtual ~ObjectBase ()
 Virtual destructor. More...
 
void GetAttribute (std::string name, AttributeValue &value) const
 Get the value of an attribute, raising fatal errors if unsuccessful. More...
 
bool GetAttributeFailSafe (std::string name, AttributeValue &value) const
 Get the value of an attribute without raising erros. More...
 
void SetAttribute (std::string name, const AttributeValue &value)
 Set a single attribute, raising fatal errors if unsuccessful. More...
 
bool SetAttributeFailSafe (std::string name, const AttributeValue &value)
 Set a single attribute without raising errors. More...
 
bool TraceConnect (std::string name, std::string context, const CallbackBase &cb)
 Connect a TraceSource to a Callback with a context. More...
 
bool TraceConnectWithoutContext (std::string name, const CallbackBase &cb)
 Connect a TraceSource to a Callback without a context. More...
 
bool TraceDisconnect (std::string name, std::string context, const CallbackBase &cb)
 Disconnect from a TraceSource a Callback previously connected with a context. More...
 
bool TraceDisconnectWithoutContext (std::string name, const CallbackBase &cb)
 Disconnect from a TraceSource a Callback previously connected without a context. More...
 

Static Public Member Functions

static TypeId GetTypeId (void)
 Get the type ID. More...
 
- Static Public Member Functions inherited from ns3::WifiMac
static TypeId GetTypeId (void)
 Get the type ID. More...
 
- Static Public Member Functions inherited from ns3::Object
static TypeId GetTypeId (void)
 Register this type. More...
 
- Static Public Member Functions inherited from ns3::ObjectBase
static TypeId GetTypeId (void)
 Get the type ID. More...
 

Protected Types

typedef std::map< AcIndex, Ptr< QosTxop > > EdcaQueues
 This type defines a mapping between an Access Category index, and a pointer to the corresponding channel access function. More...
 

Protected Member Functions

void ConfigureContentionWindow (uint32_t cwMin, uint32_t cwMax)
 
virtual void DeaggregateAmsduAndForward (Ptr< WifiMacQueueItem > mpdu)
 This method can be called to de-aggregate an A-MSDU and forward the constituent packets up the stack. More...
 
virtual void DoDispose ()
 Destructor implementation. More...
 
virtual void DoInitialize ()
 Initialize() implementation. More...
 
void ForwardUp (Ptr< const Packet > packet, Mac48Address from, Mac48Address to)
 Forward the packet up to the device. More...
 
Ptr< QosTxopGetBEQueue (void) const
 Accessor for the AC_BE channel access function. More...
 
Ptr< QosTxopGetBKQueue (void) const
 Accessor for the AC_BK channel access function. More...
 
bool GetDsssSupported () const
 Return whether the device supports DSSS. More...
 
bool GetErpSupported () const
 Return whether the device supports ERP. More...
 
bool GetHeSupported () const
 Return whether the device supports HE. More...
 
bool GetHtSupported () const
 Return whether the device supports HT. More...
 
bool GetQosSupported () const
 Return whether the device supports QoS. More...
 
Ptr< TxopGetTxop (void) const
 Accessor for the DCF object. More...
 
bool GetVhtSupported () const
 Return whether the device supports VHT. More...
 
Ptr< QosTxopGetVIQueue (void) const
 Accessor for the AC_VI channel access function. More...
 
Ptr< QosTxopGetVOQueue (void) const
 Accessor for the AC_VO channel access function. More...
 
virtual void Receive (Ptr< WifiMacQueueItem > mpdu)
 This method acts as the MacRxMiddle receive callback and is invoked to notify us that a frame has been received. More...
 
void SendAddBaResponse (const MgtAddBaRequestHeader *reqHdr, Mac48Address originator)
 This method can be called to accept a received ADDBA Request. More...
 
void SetDsssSupported (bool enable)
 Enable or disable DSSS support for the device. More...
 
void SetErpSupported (bool enable)
 Enable or disable ERP support for the device. More...
 
virtual void SetQosSupported (bool enable)
 Enable or disable QoS support for the device. More...
 
void SetTypeOfStation (TypeOfStation type)
 This method is invoked by a subclass to specify what type of station it is implementing. More...
 
virtual void TxFailed (const WifiMacHeader &hdr)
 The packet we sent was successfully received by the receiver (i.e. More...
 
virtual void TxOk (const WifiMacHeader &hdr)
 The packet we sent was successfully received by the receiver (i.e. More...
 
- Protected Member Functions inherited from ns3::WifiMac
void ConfigureDcf (Ptr< Txop > dcf, uint32_t cwmin, uint32_t cwmax, bool isDsss, AcIndex ac)
 
- Protected Member Functions inherited from ns3::Object
 Object (const Object &o)
 Copy an Object. More...
 
virtual void NotifyNewAggregate (void)
 Notify all Objects aggregated to this one of a new Object being aggregated. More...
 
- Protected Member Functions inherited from ns3::ObjectBase
void ConstructSelf (const AttributeConstructionList &attributes)
 Complete construction of ObjectBase; invoked by derived classes. More...
 
virtual void NotifyConstructionCompleted (void)
 Notifier called once the ObjectBase is fully constructed. More...
 

Protected Attributes

Ptr< ChannelAccessManagerm_channelAccessManager
 channel access manager More...
 
EdcaQueues m_edca
 This is a map from Access Category index to the corresponding channel access function. More...
 
ForwardUpCallback m_forwardUp
 Callback to forward packet up the stack. More...
 
Callback< void > m_linkDown
 Callback when a link is down. More...
 
Callback< void > m_linkUp
 Callback when a link is up. More...
 
Ptr< MacLowm_low
 MacLow (RTS, CTS, Data, Ack etc.) More...
 
Ptr< WifiPhym_phy
 Wifi PHY. More...
 
Ptr< MacRxMiddlem_rxMiddle
 RX middle (defragmentation etc.) More...
 
Ssid m_ssid
 Service Set ID (SSID) More...
 
Ptr< WifiRemoteStationManagerm_stationManager
 Remote station manager (rate control, RTS/CTS/fragmentation thresholds etc.) More...
 
Ptr< MacTxMiddlem_txMiddle
 TX middle (aggregation etc.) More...
 
Ptr< Txopm_txop
 This holds a pointer to the TXOP instance for this WifiMac - used for transmission of frames to non-QoS peers. More...
 

Private Member Functions

 RegularWifiMac (const RegularWifiMac &)
 type conversion operator More...
 
void DisableAggregation (void)
 Disable aggregation function. More...
 
void EnableAggregation (void)
 Enable aggregation function. More...
 
RegularWifiMacoperator= (const RegularWifiMac &mac)
 assignment operator More...
 
void SetBeBlockAckInactivityTimeout (uint16_t timeout)
 Set BE block ack inactivity timeout. More...
 
void SetBeBlockAckThreshold (uint8_t threshold)
 Set the block ack threshold for AC_BE. More...
 
void SetBkBlockAckInactivityTimeout (uint16_t timeout)
 Set BK block ack inactivity timeout. More...
 
void SetBkBlockAckThreshold (uint8_t threshold)
 Set the block ack threshold for AC_BK. More...
 
void SetupEdcaQueue (AcIndex ac)
 This method is a private utility invoked to configure the channel access function for the specified Access Category. More...
 
void SetViBlockAckInactivityTimeout (uint16_t timeout)
 Set VI block ack inactivity timeout. More...
 
void SetViBlockAckThreshold (uint8_t threshold)
 Set the block ack threshold for AC_VI. More...
 
void SetVoBlockAckInactivityTimeout (uint16_t timeout)
 Set VO block ack inactivity timeout. More...
 
void SetVoBlockAckThreshold (uint8_t threshold)
 Set the block ack threshold for AC_VO. More...
 

Private Attributes

uint32_t m_beMaxAmpduSize
 maximum A-MPDU size for AC_BE (in bytes) More...
 
uint16_t m_beMaxAmsduSize
 maximum A-MSDU size for AC_BE (in bytes) More...
 
uint32_t m_bkMaxAmpduSize
 maximum A-MPDU size for AC_BK (in bytes) More...
 
uint16_t m_bkMaxAmsduSize
 maximum A-MSDU size for AC_BK (in bytes) More...
 
bool m_dsssSupported
 This Boolean is set true iff this WifiMac is to model 802.11b. More...
 
bool m_erpSupported
 This Boolean is set true iff this WifiMac is to model 802.11g. More...
 
bool m_qosSupported
 This Boolean is set true iff this WifiMac is to model 802.11e/WMM style Quality of Service. More...
 
bool m_shortSlotTimeSupported
 flag whether short slot time is supported More...
 
TracedCallback< const WifiMacHeader & > m_txErrCallback
 transmit error callback More...
 
TracedCallback< const WifiMacHeader & > m_txOkCallback
 transmit OK callback More...
 
uint32_t m_viMaxAmpduSize
 maximum A-MPDU size for AC_VI (in bytes) More...
 
uint16_t m_viMaxAmsduSize
 maximum A-MSDU size for AC_VI (in bytes) More...
 
uint32_t m_voMaxAmpduSize
 maximum A-MPDU size for AC_VO (in bytes) More...
 
uint16_t m_voMaxAmsduSize
 maximum A-MSDU size for AC_VO (in bytes) More...
 

Additional Inherited Members

Detailed Description

base class for all MAC-level wifi objects.


This class encapsulates all the low-level MAC functionality and all the high-level MAC functionality (association/disassociation state machines).

Config Paths

ns3::RegularWifiMac is accessible through the following paths with Config::Set and Config::Connect:

  • "/NodeList/[i]/DeviceList/[i]/$ns3::WifiNetDevice/Mac/$ns3::RegularWifiMac"

Attributes

  • QosSupported: This Boolean attribute is set to enable 802.11e/WMM-style QoS support at this STA.
    • Set with class: BooleanValue
    • Underlying type: bool
    • Initial value: false
    • Flags: construct write read
  • CtsToSelfSupported: Use CTS to Self when using a rate that is not in the basic rate set.
    • Set with class: BooleanValue
    • Underlying type: bool
    • Initial value: false
    • Flags: construct write
  • VO_MaxAmsduSize: Maximum length in bytes of an A-MSDU for AC_VO access class (capped to 7935 for HT PPDUs and 11398 for VHT/HE PPDUs). Value 0 means A-MSDU aggregation is disabled for that AC.
    • Set with class: ns3::UintegerValue
    • Underlying type: uint16_t 0:11398
    • Initial value: 0
    • Flags: construct write read
  • VI_MaxAmsduSize: Maximum length in bytes of an A-MSDU for AC_VI access class (capped to 7935 for HT PPDUs and 11398 for VHT/HE PPDUs). Value 0 means A-MSDU aggregation is disabled for that AC.
    • Set with class: ns3::UintegerValue
    • Underlying type: uint16_t 0:11398
    • Initial value: 0
    • Flags: construct write read
  • BE_MaxAmsduSize: Maximum length in bytes of an A-MSDU for AC_BE access class (capped to 7935 for HT PPDUs and 11398 for VHT/HE PPDUs). Value 0 means A-MSDU aggregation is disabled for that AC.
    • Set with class: ns3::UintegerValue
    • Underlying type: uint16_t 0:11398
    • Initial value: 0
    • Flags: construct write read
  • BK_MaxAmsduSize: Maximum length in bytes of an A-MSDU for AC_BK access class (capped to 7935 for HT PPDUs and 11398 for VHT/HE PPDUs). Value 0 means A-MSDU aggregation is disabled for that AC.
    • Set with class: ns3::UintegerValue
    • Underlying type: uint16_t 0:11398
    • Initial value: 0
    • Flags: construct write read
  • VO_MaxAmpduSize: Maximum length in bytes of an A-MPDU for AC_VO access class (capped to 65535 for HT PPDUs, 1048575 for VHT PPDUs, and 8388607 for HE PPDUs). Value 0 means A-MPDU aggregation is disabled for that AC.
    • Set with class: ns3::UintegerValue
    • Underlying type: uint32_t 0:4294967295
    • Initial value: 0
    • Flags: construct write read
  • VI_MaxAmpduSize: Maximum length in bytes of an A-MPDU for AC_VI access class (capped to 65535 for HT PPDUs, 1048575 for VHT PPDUs, and 8388607 for HE PPDUs). Value 0 means A-MPDU aggregation is disabled for that AC.
    • Set with class: ns3::UintegerValue
    • Underlying type: uint32_t 0:4294967295
    • Initial value: 65535
    • Flags: construct write read
  • BE_MaxAmpduSize: Maximum length in bytes of an A-MPDU for AC_BE access class (capped to 65535 for HT PPDUs, 1048575 for VHT PPDUs, and 8388607 for HE PPDUs). Value 0 means A-MPDU aggregation is disabled for that AC.
    • Set with class: ns3::UintegerValue
    • Underlying type: uint32_t 0:4294967295
    • Initial value: 65535
    • Flags: construct write read
  • BK_MaxAmpduSize: Maximum length in bytes of an A-MPDU for AC_BK access class (capped to 65535 for HT PPDUs, 1048575 for VHT PPDUs, and 8388607 for HE PPDUs). Value 0 means A-MPDU aggregation is disabled for that AC.
    • Set with class: ns3::UintegerValue
    • Underlying type: uint32_t 0:4294967295
    • Initial value: 0
    • Flags: construct write read
  • VO_BlockAckThreshold: If number of packets in VO queue reaches this value, block ack mechanism is used. If this value is 0, block ack is never used.When A-MPDU is enabled, block ack mechanism is used regardless of this value.
    • Set with class: ns3::UintegerValue
    • Underlying type: uint8_t 0:64
    • Initial value: 0
    • Flags: construct write
  • VI_BlockAckThreshold: If number of packets in VI queue reaches this value, block ack mechanism is used. If this value is 0, block ack is never used.When A-MPDU is enabled, block ack mechanism is used regardless of this value.
    • Set with class: ns3::UintegerValue
    • Underlying type: uint8_t 0:64
    • Initial value: 0
    • Flags: construct write
  • BE_BlockAckThreshold: If number of packets in BE queue reaches this value, block ack mechanism is used. If this value is 0, block ack is never used.When A-MPDU is enabled, block ack mechanism is used regardless of this value.
    • Set with class: ns3::UintegerValue
    • Underlying type: uint8_t 0:64
    • Initial value: 0
    • Flags: construct write
  • BK_BlockAckThreshold: If number of packets in BK queue reaches this value, block ack mechanism is used. If this value is 0, block ack is never used.When A-MPDU is enabled, block ack mechanism is used regardless of this value.
    • Set with class: ns3::UintegerValue
    • Underlying type: uint8_t 0:64
    • Initial value: 0
    • Flags: construct write
  • VO_BlockAckInactivityTimeout: Represents max time (blocks of 1024 microseconds) allowed for block ackinactivity for AC_VO. If this value isn't equal to 0 a timer start after that ablock ack setup is completed and will be reset every time that a block ackframe is received. If this value is 0, block ack inactivity timeout won't be used.
    • Set with class: ns3::UintegerValue
    • Underlying type: uint16_t 0:65535
    • Initial value: 0
    • Flags: construct write
  • VI_BlockAckInactivityTimeout: Represents max time (blocks of 1024 microseconds) allowed for block ackinactivity for AC_VI. If this value isn't equal to 0 a timer start after that ablock ack setup is completed and will be reset every time that a block ackframe is received. If this value is 0, block ack inactivity timeout won't be used.
    • Set with class: ns3::UintegerValue
    • Underlying type: uint16_t 0:65535
    • Initial value: 0
    • Flags: construct write
  • BE_BlockAckInactivityTimeout: Represents max time (blocks of 1024 microseconds) allowed for block ackinactivity for AC_BE. If this value isn't equal to 0 a timer start after that ablock ack setup is completed and will be reset every time that a block ackframe is received. If this value is 0, block ack inactivity timeout won't be used.
    • Set with class: ns3::UintegerValue
    • Underlying type: uint16_t 0:65535
    • Initial value: 0
    • Flags: construct write
  • BK_BlockAckInactivityTimeout: Represents max time (blocks of 1024 microseconds) allowed for block ackinactivity for AC_BK. If this value isn't equal to 0 a timer start after that ablock ack setup is completed and will be reset every time that a block ackframe is received. If this value is 0, block ack inactivity timeout won't be used.
    • Set with class: ns3::UintegerValue
    • Underlying type: uint16_t 0:65535
    • Initial value: 0
    • Flags: construct write
  • ShortSlotTimeSupported: Whether or not short slot time is supported (only used by ERP APs or STAs).
    • Set with class: BooleanValue
    • Underlying type: bool
    • Initial value: true
    • Flags: construct write read
  • Txop: The Txop object.
  • VO_Txop: Queue that manages packets belonging to AC_VO access class.
  • VI_Txop: Queue that manages packets belonging to AC_VI access class.
  • BE_Txop: Queue that manages packets belonging to AC_BE access class.
  • BK_Txop: Queue that manages packets belonging to AC_BK access class.

Attributes defined in parent class ns3::WifiMac

  • Ssid: The ssid we want to belong to.
    • Set with class: SsidValue
    • Underlying type: Ssid
    • Initial value: default
    • Flags: construct write read

TraceSources

TraceSources defined in parent class ns3::WifiMac

  • MacTx: A packet has been received from higher layers and is being processed in preparation for queueing for transmission.
    Callback signature: ns3::Packet::TracedCallback
  • MacTxDrop: A packet has been dropped in the MAC layer before transmission.
    Callback signature: ns3::Packet::TracedCallback
  • MacPromiscRx: A packet has been received by this device, has been passed up from the physical layer and is being forwarded up the local protocol stack. This is a promiscuous trace.
    Callback signature: ns3::Packet::TracedCallback
  • MacRx: A packet has been received by this device, has been passed up from the physical layer and is being forwarded up the local protocol stack. This is a non-promiscuous trace.
    Callback signature: ns3::Packet::TracedCallback
  • MacRxDrop: A packet has been dropped in the MAC layer after it has been passed up from the physical layer.
    Callback signature: ns3::Packet::TracedCallback

Size of this type is 368 bytes (on a 64-bit architecture).

Definition at line 44 of file regular-wifi-mac.h.

Member Typedef Documentation

◆ EdcaQueues

typedef std::map<AcIndex, Ptr<QosTxop> > ns3::RegularWifiMac::EdcaQueues
protected

This type defines a mapping between an Access Category index, and a pointer to the corresponding channel access function.

Definition at line 155 of file regular-wifi-mac.h.

◆ ForwardUpCallback

This type defines the callback of a higher layer that a WifiMac(-derived) object invokes to pass a packet up the stack.

Parameters
packetthe packet that has been received.
fromthe MAC address of the device that sent the packet.
tothe MAC address of the device that the packet is destined for.

Definition at line 81 of file regular-wifi-mac.h.

Constructor & Destructor Documentation

◆ RegularWifiMac() [1/2]

◆ ~RegularWifiMac()

ns3::RegularWifiMac::~RegularWifiMac ( )
virtual

Definition at line 81 of file regular-wifi-mac.cc.

References NS_LOG_FUNCTION.

◆ RegularWifiMac() [2/2]

ns3::RegularWifiMac::RegularWifiMac ( const RegularWifiMac )
private

type conversion operator

Member Function Documentation

◆ ConfigureContentionWindow()

void ns3::RegularWifiMac::ConfigureContentionWindow ( uint32_t  cwMin,
uint32_t  cwMax 
)
protected
Parameters
cwMinthe minimum contention window size
cwMaxthe maximum contention window size

This method is called to set the minimum and the maximum contention window size.

Definition at line 1086 of file regular-wifi-mac.cc.

References ns3::AC_BE_NQOS, ns3::WifiMac::ConfigureDcf(), m_dsssSupported, m_edca, m_erpSupported, and m_txop.

Referenced by ConfigureStandard(), ns3::StaWifiMac::UpdateApInfoFromAssocResp(), and ns3::StaWifiMac::UpdateApInfoFromProbeResp().

+ Here is the call graph for this function:
+ Here is the caller graph for this function:

◆ ConfigureStandard()

void ns3::RegularWifiMac::ConfigureStandard ( WifiStandard  standard)
virtual
Parameters
standardthe wifi standard to be configured

This method completes the configuration process for a requested PHY standard. Subclasses should implement this method to configure their DCF queues according to the requested standard.

Implements ns3::WifiMac.

Definition at line 1041 of file regular-wifi-mac.cc.

References ConfigureContentionWindow(), EnableAggregation(), NS_FATAL_ERROR, NS_LOG_FUNCTION, SetDsssSupported(), SetErpSupported(), SetQosSupported(), ns3::WIFI_STANDARD_80211a, ns3::WIFI_STANDARD_80211ac, ns3::WIFI_STANDARD_80211ax_2_4GHZ, ns3::WIFI_STANDARD_80211ax_5GHZ, ns3::WIFI_STANDARD_80211ax_6GHZ, ns3::WIFI_STANDARD_80211b, ns3::WIFI_STANDARD_80211g, ns3::WIFI_STANDARD_80211n_2_4GHZ, ns3::WIFI_STANDARD_80211n_5GHZ, ns3::WIFI_STANDARD_80211p, and ns3::WIFI_STANDARD_holland.

Referenced by ns3::MeshWifiInterfaceMac::ConfigureStandard(), AmpduAggregationTest::DoRun(), TwoLevelAggregationTest::DoRun(), and HeAggregationTest::DoRunSubTest().

+ Here is the call graph for this function:
+ Here is the caller graph for this function:

◆ DeaggregateAmsduAndForward()

void ns3::RegularWifiMac::DeaggregateAmsduAndForward ( Ptr< WifiMacQueueItem mpdu)
protectedvirtual

This method can be called to de-aggregate an A-MSDU and forward the constituent packets up the stack.

Parameters
mpduthe MPDU containing the A-MSDU.

Reimplemented in ns3::ApWifiMac.

Definition at line 793 of file regular-wifi-mac.cc.

References ForwardUp(), NS_LOG_FUNCTION, and ns3::PeekPointer().

Referenced by ns3::AdhocWifiMac::Receive(), ns3::OcbWifiMac::Receive(), and ns3::StaWifiMac::Receive().

+ Here is the call graph for this function:
+ Here is the caller graph for this function:

◆ DisableAggregation()

void ns3::RegularWifiMac::DisableAggregation ( void  )
private

Disable aggregation function.

Definition at line 1133 of file regular-wifi-mac.cc.

References m_low, and NS_LOG_FUNCTION.

◆ DoDispose()

void ns3::RegularWifiMac::DoDispose ( void  )
protectedvirtual

Destructor implementation.

This method is called by Dispose() or by the Object's destructor, whichever comes first.

Subclasses are expected to implement their real destruction code in an overridden version of this method and chain up to their parent's implementation once they are done. i.e, for simplicity, the destructor of every subclass should be empty and its content should be moved to the associated DoDispose() method.

It is safe to call GetObject() from within this method.

Reimplemented from ns3::WifiMac.

Reimplemented in ns3::ApWifiMac, and ns3::MeshWifiInterfaceMac.

Definition at line 99 of file regular-wifi-mac.cc.

References ns3::Object::Dispose(), ns3::WifiMac::DoDispose(), m_channelAccessManager, m_edca, m_low, m_phy, m_rxMiddle, m_stationManager, m_txMiddle, m_txop, and NS_LOG_FUNCTION.

Referenced by ns3::MeshWifiInterfaceMac::DoDispose(), and ns3::ApWifiMac::DoDispose().

+ Here is the call graph for this function:
+ Here is the caller graph for this function:

◆ DoInitialize()

void ns3::RegularWifiMac::DoInitialize ( void  )
protectedvirtual

Initialize() implementation.

This method is called only once by Initialize(). If the user calls Initialize() multiple times, DoInitialize() is called only the first time.

Subclasses are expected to override this method and chain up to their parent's implementation once they are done. It is safe to call GetObject() and AggregateObject() from within this method.

Reimplemented from ns3::Object.

Reimplemented in ns3::StaWifiMac, ns3::ApWifiMac, and ns3::MeshWifiInterfaceMac.

Definition at line 87 of file regular-wifi-mac.cc.

References ns3::Object::Initialize(), m_edca, m_txop, and NS_LOG_FUNCTION.

Referenced by ns3::ApWifiMac::DoInitialize().

+ Here is the call graph for this function:
+ Here is the caller graph for this function:

◆ EnableAggregation()

void ns3::RegularWifiMac::EnableAggregation ( void  )
private

Enable aggregation function.

Definition at line 1115 of file regular-wifi-mac.cc.

References m_edca, m_low, and NS_LOG_FUNCTION.

Referenced by ConfigureStandard().

+ Here is the caller graph for this function:

◆ Enqueue() [1/2]

void ns3::RegularWifiMac::Enqueue ( Ptr< Packet packet,
Mac48Address  to,
Mac48Address  from 
)
virtual
Parameters
packetthe packet to send.
tothe address to which the packet should be sent.
fromthe address from which the packet should be sent.

The packet should be enqueued in a TX queue, and should be dequeued as soon as the DCF function determines that access it granted to this MAC. The extra parameter "from" allows this device to operate in a bridged mode, forwarding received frames without altering the source address.

Implements ns3::WifiMac.

Reimplemented in ns3::MeshWifiInterfaceMac, and ns3::ApWifiMac.

Definition at line 668 of file regular-wifi-mac.cc.

References GetAddress(), and NS_FATAL_ERROR.

+ Here is the call graph for this function:

◆ Enqueue() [2/2]

virtual void ns3::RegularWifiMac::Enqueue ( Ptr< Packet packet,
Mac48Address  to 
)
pure virtual
Parameters
packetthe packet to send.
tothe address to which the packet should be sent.

The packet should be enqueued in a TX queue, and should be dequeued as soon as the DCF function determines that access it granted to this MAC.

Implements ns3::WifiMac.

Implemented in ns3::StaWifiMac, ns3::OcbWifiMac, ns3::MeshWifiInterfaceMac, ns3::ApWifiMac, ns3::InfrastructureWifiMac, and ns3::AdhocWifiMac.

◆ ForwardUp()

void ns3::RegularWifiMac::ForwardUp ( Ptr< const Packet packet,
Mac48Address  from,
Mac48Address  to 
)
protected

Forward the packet up to the device.

Parameters
packetthe packet that we are forwarding up to the device
fromthe address of the source
tothe address of the destination

Definition at line 686 of file regular-wifi-mac.cc.

References m_forwardUp, and NS_LOG_FUNCTION.

Referenced by ns3::ApWifiMac::DeaggregateAmsduAndForward(), DeaggregateAmsduAndForward(), ns3::AdhocWifiMac::Receive(), ns3::ApWifiMac::Receive(), ns3::OcbWifiMac::Receive(), ns3::MeshWifiInterfaceMac::Receive(), and ns3::StaWifiMac::Receive().

+ Here is the caller graph for this function:

◆ GetAddress()

◆ GetBEQueue()

Ptr< QosTxop > ns3::RegularWifiMac::GetBEQueue ( void  ) const
protected

Accessor for the AC_BE channel access function.

Returns
a smart pointer to QosTxop

Definition at line 472 of file regular-wifi-mac.cc.

References ns3::AC_BE, and m_edca.

Referenced by ns3::OcbWifiMac::ConfigureEdca(), AmpduAggregationTest::DoRun(), TwoLevelAggregationTest::DoRun(), HeAggregationTest::DoRunSubTest(), GetTypeId(), SetBeBlockAckInactivityTimeout(), and SetBeBlockAckThreshold().

+ Here is the caller graph for this function:

◆ GetBKQueue()

Ptr< QosTxop > ns3::RegularWifiMac::GetBKQueue ( void  ) const
protected

Accessor for the AC_BK channel access function.

Returns
a smart pointer to QosTxop

Definition at line 478 of file regular-wifi-mac.cc.

References ns3::AC_BK, and m_edca.

Referenced by ns3::OcbWifiMac::ConfigureEdca(), GetTypeId(), SetBkBlockAckInactivityTimeout(), and SetBkBlockAckThreshold().

+ Here is the caller graph for this function:

◆ GetBssid()

Mac48Address ns3::RegularWifiMac::GetBssid ( void  ) const
virtual
Returns
the BSSID of the network this device belongs to.

Implements ns3::WifiMac.

Definition at line 643 of file regular-wifi-mac.cc.

References m_low.

Referenced by ns3::AdhocWifiMac::Enqueue(), ns3::StaWifiMac::Enqueue(), ns3::StaWifiMac::Receive(), SendAddBaResponse(), ns3::StaWifiMac::SendAssociationRequest(), ns3::StaWifiMac::SendCfPollResponse(), and ns3::StaWifiMac::SetState().

+ Here is the caller graph for this function:

◆ GetDsssSupported()

bool ns3::RegularWifiMac::GetDsssSupported ( ) const
protected

Return whether the device supports DSSS.

Returns
true if DSSS is supported, false otherwise

Definition at line 597 of file regular-wifi-mac.cc.

References m_dsssSupported.

Referenced by ns3::ApWifiMac::GetDsssParameterSet(), ns3::ApWifiMac::SendOneBeacon(), and ns3::ApWifiMac::SendProbeResp().

+ Here is the caller graph for this function:

◆ GetErpSupported()

bool ns3::RegularWifiMac::GetErpSupported ( ) const
protected

◆ GetExtendedCapabilities()

ExtendedCapabilities ns3::RegularWifiMac::GetExtendedCapabilities ( void  ) const

Return the extended capabilities of the device.

Returns
the extended capabilities that we support

Definition at line 147 of file regular-wifi-mac.cc.

References GetHtSupported(), GetVhtSupported(), NS_LOG_FUNCTION, ns3::ExtendedCapabilities::SetHtSupported(), and ns3::ExtendedCapabilities::SetVhtSupported().

Referenced by ns3::StaWifiMac::SendAssociationRequest(), ns3::ApWifiMac::SendAssocResp(), ns3::ApWifiMac::SendOneBeacon(), ns3::StaWifiMac::SendProbeRequest(), and ns3::ApWifiMac::SendProbeResp().

+ Here is the call graph for this function:
+ Here is the caller graph for this function:

◆ GetHeCapabilities()

◆ GetHeSupported()

bool ns3::RegularWifiMac::GetHeSupported ( ) const
protected

◆ GetHtCapabilities()

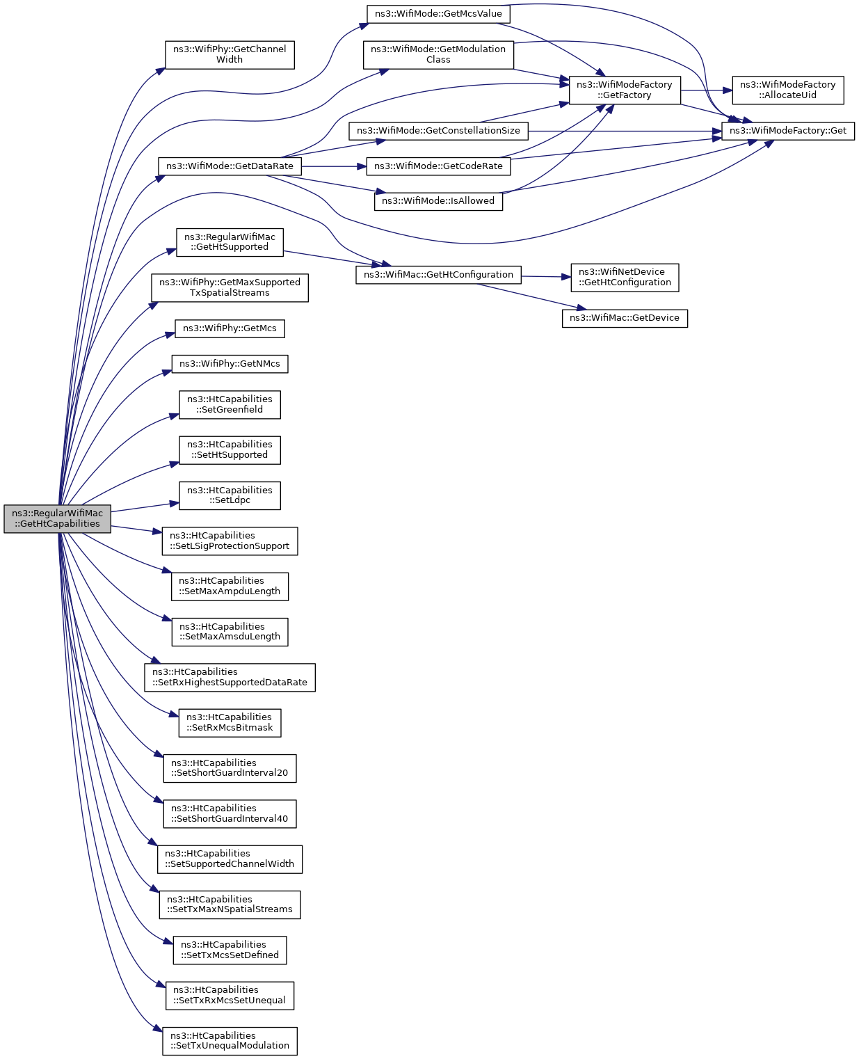
HtCapabilities ns3::RegularWifiMac::GetHtCapabilities ( void  ) const

Return the HT capabilities of the device.

Returns
the HT capabilities that we support

Definition at line 158 of file regular-wifi-mac.cc.

References ns3::WifiPhy::GetChannelWidth(), ns3::WifiMode::GetDataRate(), ns3::WifiMac::GetHtConfiguration(), GetHtSupported(), ns3::WifiPhy::GetMaxSupportedTxSpatialStreams(), ns3::WifiPhy::GetMcs(), ns3::WifiMode::GetMcsValue(), ns3::WifiMode::GetModulationClass(), ns3::WifiPhy::GetNMcs(), m_beMaxAmpduSize, m_beMaxAmsduSize, m_bkMaxAmpduSize, m_bkMaxAmsduSize, m_phy, m_viMaxAmpduSize, m_viMaxAmsduSize, m_voMaxAmpduSize, m_voMaxAmsduSize, max, min, NS_ASSERT, NS_LOG_DEBUG, NS_LOG_FUNCTION, ns3::HtCapabilities::SetGreenfield(), ns3::HtCapabilities::SetHtSupported(), ns3::HtCapabilities::SetLdpc(), ns3::HtCapabilities::SetLSigProtectionSupport(), ns3::HtCapabilities::SetMaxAmpduLength(), ns3::HtCapabilities::SetMaxAmsduLength(), ns3::HtCapabilities::SetRxHighestSupportedDataRate(), ns3::HtCapabilities::SetRxMcsBitmask(), ns3::HtCapabilities::SetShortGuardInterval20(), ns3::HtCapabilities::SetShortGuardInterval40(), ns3::HtCapabilities::SetSupportedChannelWidth(), ns3::HtCapabilities::SetTxMaxNSpatialStreams(), ns3::HtCapabilities::SetTxMcsSetDefined(), ns3::HtCapabilities::SetTxRxMcsSetUnequal(), ns3::HtCapabilities::SetTxUnequalModulation(), and ns3::WIFI_MOD_CLASS_HT.

Referenced by ns3::AdhocWifiMac::Enqueue(), ns3::OcbWifiMac::Enqueue(), ns3::AdhocWifiMac::Receive(), ns3::OcbWifiMac::Receive(), ns3::StaWifiMac::SendAssociationRequest(), ns3::ApWifiMac::SendAssocResp(), ns3::ApWifiMac::SendOneBeacon(), ns3::StaWifiMac::SendProbeRequest(), and ns3::ApWifiMac::SendProbeResp().

+ Here is the call graph for this function:
+ Here is the caller graph for this function:

◆ GetHtSupported()

◆ GetQosSupported()

◆ GetShortSlotTimeSupported()

bool ns3::RegularWifiMac::GetShortSlotTimeSupported ( void  ) const
virtual
Returns
whether the device supports short slot time capability.

Implements ns3::WifiMac.

Definition at line 662 of file regular-wifi-mac.cc.

References m_shortSlotTimeSupported.

Referenced by ns3::StaWifiMac::GetCapabilities(), ns3::ApWifiMac::GetShortSlotTimeEnabled(), and GetTypeId().

+ Here is the caller graph for this function:

◆ GetSsid()

Ssid ns3::RegularWifiMac::GetSsid ( void  ) const
virtual

◆ GetTxop()

Ptr< Txop > ns3::RegularWifiMac::GetTxop ( void  ) const
protected

Accessor for the DCF object.

Returns
a smart pointer to Txop

Definition at line 454 of file regular-wifi-mac.cc.

References m_txop.

Referenced by ns3::OcbWifiMac::ConfigureEdca(), and GetTypeId().

+ Here is the caller graph for this function:

◆ GetTypeId()

◆ GetVhtCapabilities()

VhtCapabilities ns3::RegularWifiMac::GetVhtCapabilities ( void  ) const

Return the VHT capabilities of the device.

Returns
the VHT capabilities that we support

Definition at line 221 of file regular-wifi-mac.cc.

References ns3::WifiPhy::GetChannelWidth(), ns3::WifiMode::GetDataRate(), ns3::WifiMac::GetHtConfiguration(), ns3::WifiPhy::GetMaxSupportedRxSpatialStreams(), ns3::WifiPhy::GetMaxSupportedTxSpatialStreams(), ns3::WifiPhy::GetMcs(), ns3::WifiMode::GetMcsValue(), ns3::WifiMode::GetModulationClass(), ns3::WifiPhy::GetNMcs(), ns3::WifiMac::GetVhtConfiguration(), GetVhtSupported(), ns3::WifiMode::IsAllowed(), m_beMaxAmpduSize, m_beMaxAmsduSize, m_bkMaxAmpduSize, m_bkMaxAmsduSize, m_phy, m_viMaxAmpduSize, m_viMaxAmsduSize, m_voMaxAmpduSize, m_voMaxAmsduSize, max, min, NS_LOG_DEBUG, NS_LOG_FUNCTION, ns3::VhtCapabilities::SetMaxAmpduLength(), ns3::VhtCapabilities::SetMaxMpduLength(), ns3::VhtCapabilities::SetRxHighestSupportedLgiDataRate(), ns3::VhtCapabilities::SetRxLdpc(), ns3::VhtCapabilities::SetRxMcsMap(), ns3::VhtCapabilities::SetRxStbc(), ns3::VhtCapabilities::SetShortGuardIntervalFor160Mhz(), ns3::VhtCapabilities::SetShortGuardIntervalFor80Mhz(), ns3::VhtCapabilities::SetSupportedChannelWidthSet(), ns3::VhtCapabilities::SetTxHighestSupportedLgiDataRate(), ns3::VhtCapabilities::SetTxMcsMap(), ns3::VhtCapabilities::SetTxStbc(), ns3::VhtCapabilities::SetVhtSupported(), and ns3::WIFI_MOD_CLASS_VHT.

Referenced by ns3::AdhocWifiMac::Enqueue(), ns3::OcbWifiMac::Enqueue(), ns3::AdhocWifiMac::Receive(), ns3::OcbWifiMac::Receive(), ns3::StaWifiMac::SendAssociationRequest(), ns3::ApWifiMac::SendAssocResp(), ns3::ApWifiMac::SendOneBeacon(), ns3::StaWifiMac::SendProbeRequest(), and ns3::ApWifiMac::SendProbeResp().

+ Here is the call graph for this function:
+ Here is the caller graph for this function:

◆ GetVhtSupported()

◆ GetVIQueue()

Ptr< QosTxop > ns3::RegularWifiMac::GetVIQueue ( void  ) const
protected

Accessor for the AC_VI channel access function.

Returns
a smart pointer to QosTxop

Definition at line 466 of file regular-wifi-mac.cc.

References ns3::AC_VI, and m_edca.

Referenced by ns3::OcbWifiMac::ConfigureEdca(), TwoLevelAggregationTest::DoRun(), GetTypeId(), SetViBlockAckInactivityTimeout(), and SetViBlockAckThreshold().

+ Here is the caller graph for this function:

◆ GetVOQueue()

Ptr< QosTxop > ns3::RegularWifiMac::GetVOQueue ( void  ) const
protected

Accessor for the AC_VO channel access function.

Returns
a smart pointer to QosTxop

Definition at line 460 of file regular-wifi-mac.cc.

References ns3::AC_VO, and m_edca.

Referenced by ns3::OcbWifiMac::ConfigureEdca(), GetTypeId(), SetVoBlockAckInactivityTimeout(), and SetVoBlockAckThreshold().

+ Here is the caller graph for this function:

◆ GetWifiPhy()

Ptr< WifiPhy > ns3::RegularWifiMac::GetWifiPhy ( void  ) const
virtual
Returns
the physical layer attached to this MAC

Implements ns3::WifiMac.

Definition at line 493 of file regular-wifi-mac.cc.

References m_phy, and NS_LOG_FUNCTION.

◆ GetWifiRemoteStationManager()

Ptr< WifiRemoteStationManager > ns3::RegularWifiMac::GetWifiRemoteStationManager ( void  ) const
virtual
Returns
the station manager attached to this MAC.

Implements ns3::WifiMac.

Definition at line 141 of file regular-wifi-mac.cc.

References m_stationManager.

◆ operator=()

RegularWifiMac& ns3::RegularWifiMac::operator= ( const RegularWifiMac mac)
private

assignment operator

Parameters
macthe RegularWifiMac to assign
Returns
the assigned value

◆ Receive()

void ns3::RegularWifiMac::Receive ( Ptr< WifiMacQueueItem mpdu)
protectedvirtual

This method acts as the MacRxMiddle receive callback and is invoked to notify us that a frame has been received.

The implementation is intended to capture logic that is going to be common to all (or most) derived classes. Specifically, handling of Block Ack management frames is dealt with here.

This method will need, however, to be overridden by derived classes so that they can perform their data handling before invoking the base version.

Parameters
mpduthe MPDU that has been received.

Reimplemented in ns3::StaWifiMac, ns3::MeshWifiInterfaceMac, ns3::OcbWifiMac, ns3::ApWifiMac, and ns3::AdhocWifiMac.

Definition at line 693 of file regular-wifi-mac.cc.

References ns3::WifiActionHeader::BLOCK_ACK, ns3::WifiActionHeader::BLOCK_ACK_ADDBA_REQUEST, ns3::WifiActionHeader::BLOCK_ACK_ADDBA_RESPONSE, ns3::WifiActionHeader::BLOCK_ACK_DELBA, ns3::WifiActionHeader::ActionValue::blockAck, ns3::WifiActionHeader::GetAction(), ns3::WifiMacHeader::GetAddr1(), ns3::WifiMacHeader::GetAddr2(), GetAddress(), ns3::WifiActionHeader::GetCategory(), ns3::MgtAddBaResponseHeader::GetTid(), ns3::MgtDelBaHeader::GetTid(), ns3::WifiMacHeader::GetType(), ns3::WifiMacHeader::IsAction(), ns3::MgtDelBaHeader::IsByOriginator(), ns3::WifiMacHeader::IsMgt(), m_edca, m_low, m_qosSupported, NS_ASSERT, NS_FATAL_ERROR, NS_LOG_FUNCTION, ns3::QosUtilsMapTidToAc(), ns3::Packet::RemoveHeader(), and SendAddBaResponse().

Referenced by ns3::AdhocWifiMac::Receive(), ns3::ApWifiMac::Receive(), ns3::OcbWifiMac::Receive(), ns3::StaWifiMac::Receive(), and RegularWifiMac().

+ Here is the call graph for this function:
+ Here is the caller graph for this function:

◆ ResetWifiPhy()

void ns3::RegularWifiMac::ResetWifiPhy ( void  )
virtual

Remove currently attached WifiPhy device from this MAC.

Implements ns3::WifiMac.

Definition at line 500 of file regular-wifi-mac.cc.

References m_channelAccessManager, m_low, m_phy, NS_LOG_FUNCTION, and ns3::ChannelAccessManager::RemovePhyListener().

Referenced by ns3::DefaultChannelScheduler::SwitchToNextChannel().

+ Here is the call graph for this function:
+ Here is the caller graph for this function:

◆ SendAddBaResponse()

void ns3::RegularWifiMac::SendAddBaResponse ( const MgtAddBaRequestHeader reqHdr,
Mac48Address  originator 
)
protected

This method can be called to accept a received ADDBA Request.

An ADDBA Response will be constructed and queued for transmission.

Parameters
reqHdra pointer to the received ADDBA Request header.
originatorthe MAC address of the originator.

Definition at line 804 of file regular-wifi-mac.cc.

References ns3::Packet::AddHeader(), ns3::WifiActionHeader::BLOCK_ACK, ns3::WifiActionHeader::BLOCK_ACK_ADDBA_RESPONSE, ns3::WifiActionHeader::ActionValue::blockAck, GetAddress(), GetBssid(), ns3::WifiMac::GetHeConfiguration(), ns3::MgtAddBaRequestHeader::GetStartingSequence(), ns3::MgtAddBaRequestHeader::GetTid(), ns3::MgtAddBaRequestHeader::GetTimeout(), ns3::MgtAddBaRequestHeader::IsAmsduSupported(), ns3::MgtAddBaRequestHeader::IsImmediateBlockAck(), m_edca, m_low, NS_LOG_FUNCTION, ns3::QosUtilsMapTidToAc(), ns3::WifiActionHeader::SetAction(), ns3::WifiMacHeader::SetAddr1(), ns3::WifiMacHeader::SetAddr2(), ns3::WifiMacHeader::SetAddr3(), ns3::MgtAddBaResponseHeader::SetAmsduSupport(), ns3::MgtAddBaResponseHeader::SetBufferSize(), ns3::MgtAddBaResponseHeader::SetDelayedBlockAck(), ns3::WifiMacHeader::SetDsNotFrom(), ns3::WifiMacHeader::SetDsNotTo(), ns3::MgtAddBaResponseHeader::SetImmediateBlockAck(), ns3::MgtAddBaResponseHeader::SetStatusCode(), ns3::StatusCode::SetSuccess(), ns3::MgtAddBaResponseHeader::SetTid(), ns3::MgtAddBaResponseHeader::SetTimeout(), ns3::WifiMacHeader::SetType(), and ns3::WIFI_MAC_MGT_ACTION.

Referenced by Receive().

+ Here is the call graph for this function:
+ Here is the caller graph for this function:

◆ SetAddress()

void ns3::RegularWifiMac::SetAddress ( Mac48Address  address)
virtual
Parameters
addressthe current address of this MAC layer.

Implements ns3::WifiMac.

Definition at line 610 of file regular-wifi-mac.cc.

References first::address, m_low, and NS_LOG_FUNCTION.

Referenced by AmpduAggregationTest::DoRun(), TwoLevelAggregationTest::DoRun(), HeAggregationTest::DoRunSubTest(), ns3::AdhocWifiMac::SetAddress(), and ns3::ApWifiMac::SetAddress().

+ Here is the caller graph for this function:

◆ SetBeBlockAckInactivityTimeout()

void ns3::RegularWifiMac::SetBeBlockAckInactivityTimeout ( uint16_t  timeout)
private

Set BE block ack inactivity timeout.

Parameters
timeoutthe BE block ack inactivity timeout.

Definition at line 408 of file regular-wifi-mac.cc.

References GetBEQueue(), NS_LOG_FUNCTION, ns3::QosTxop::SetBlockAckInactivityTimeout(), and timeout.

Referenced by GetTypeId().

+ Here is the call graph for this function:
+ Here is the caller graph for this function:

◆ SetBeBlockAckThreshold()

void ns3::RegularWifiMac::SetBeBlockAckThreshold ( uint8_t  threshold)
private

Set the block ack threshold for AC_BE.

Parameters
thresholdthe block ack threshold for AC_BE.

Definition at line 380 of file regular-wifi-mac.cc.

References GetBEQueue(), NS_LOG_FUNCTION, and ns3::QosTxop::SetBlockAckThreshold().

Referenced by GetTypeId().

+ Here is the call graph for this function:
+ Here is the caller graph for this function:

◆ SetBkBlockAckInactivityTimeout()

void ns3::RegularWifiMac::SetBkBlockAckInactivityTimeout ( uint16_t  timeout)
private

Set BK block ack inactivity timeout.

Parameters
timeoutthe BK block ack inactivity timeout.

Definition at line 415 of file regular-wifi-mac.cc.

References GetBKQueue(), NS_LOG_FUNCTION, ns3::QosTxop::SetBlockAckInactivityTimeout(), and timeout.

Referenced by GetTypeId().

+ Here is the call graph for this function:
+ Here is the caller graph for this function:

◆ SetBkBlockAckThreshold()

void ns3::RegularWifiMac::SetBkBlockAckThreshold ( uint8_t  threshold)
private

Set the block ack threshold for AC_BK.

Parameters
thresholdthe block ack threshold for AC_BK.

Definition at line 387 of file regular-wifi-mac.cc.

References GetBKQueue(), NS_LOG_FUNCTION, and ns3::QosTxop::SetBlockAckThreshold().

Referenced by GetTypeId().

+ Here is the call graph for this function:
+ Here is the caller graph for this function:

◆ SetBssid()

void ns3::RegularWifiMac::SetBssid ( Mac48Address  bssid)
Parameters
bssidthe BSSID of the network that this device belongs to.

Definition at line 636 of file regular-wifi-mac.cc.

References m_low, and NS_LOG_FUNCTION.

Referenced by ns3::OcbWifiMac::OcbWifiMac(), ns3::AdhocWifiMac::SetAddress(), ns3::ApWifiMac::SetAddress(), ns3::StaWifiMac::UpdateApInfoFromBeacon(), and ns3::StaWifiMac::UpdateApInfoFromProbeResp().

+ Here is the caller graph for this function:

◆ SetCtsToSelfSupported()

void ns3::RegularWifiMac::SetCtsToSelfSupported ( bool  enable)

Enable or disable CTS-to-self feature.

Parameters
enabletrue if CTS-to-self is to be supported, false otherwise

Definition at line 603 of file regular-wifi-mac.cc.

References m_low, and NS_LOG_FUNCTION.

Referenced by GetTypeId().

+ Here is the caller graph for this function:

◆ SetDsssSupported()

void ns3::RegularWifiMac::SetDsssSupported ( bool  enable)
protected

Enable or disable DSSS support for the device.

Parameters
enablewhether DSSS is supported

Definition at line 590 of file regular-wifi-mac.cc.

References m_dsssSupported, and NS_LOG_FUNCTION.

Referenced by ConfigureStandard(), and SetErpSupported().

+ Here is the caller graph for this function:

◆ SetErpSupported()

void ns3::RegularWifiMac::SetErpSupported ( bool  enable)
protected

Enable or disable ERP support for the device.

Parameters
enablewhether ERP is supported

Definition at line 579 of file regular-wifi-mac.cc.

References m_erpSupported, NS_LOG_FUNCTION, and SetDsssSupported().

Referenced by ConfigureStandard().

+ Here is the call graph for this function:
+ Here is the caller graph for this function:

◆ SetForwardUpCallback()

void ns3::RegularWifiMac::SetForwardUpCallback ( ForwardUpCallback  upCallback)

Definition at line 509 of file regular-wifi-mac.cc.

References m_forwardUp, and NS_LOG_FUNCTION.

◆ SetLinkDownCallback()

void ns3::RegularWifiMac::SetLinkDownCallback ( Callback< void >  linkDown)
virtual
Parameters
linkDownthe callback to invoke when the link becomes down.

Implements ns3::WifiMac.

Definition at line 523 of file regular-wifi-mac.cc.

References m_linkDown, and NS_LOG_FUNCTION.

Referenced by ns3::OcbWifiMac::SetLinkDownCallback().

+ Here is the caller graph for this function:

◆ SetLinkUpCallback()

void ns3::RegularWifiMac::SetLinkUpCallback ( Callback< void >  linkUp)
virtual
Parameters
linkUpthe callback to invoke when the link becomes up.

Implements ns3::WifiMac.

Definition at line 516 of file regular-wifi-mac.cc.

References m_linkUp, and NS_LOG_FUNCTION.

Referenced by ns3::AdhocWifiMac::SetLinkUpCallback(), ns3::ApWifiMac::SetLinkUpCallback(), ns3::MeshWifiInterfaceMac::SetLinkUpCallback(), and ns3::OcbWifiMac::SetLinkUpCallback().

+ Here is the caller graph for this function:

◆ SetPromisc()

void ns3::RegularWifiMac::SetPromisc ( void  )
virtual

Sets the interface in promiscuous mode.

Enables promiscuous mode on the interface. Note that any further filtering on the incoming frame path may affect the overall behavior.

Implements ns3::WifiMac.

Definition at line 649 of file regular-wifi-mac.cc.

References m_low.

◆ SetQosSupported()

void ns3::RegularWifiMac::SetQosSupported ( bool  enable)
protectedvirtual

Enable or disable QoS support for the device.

Parameters
enablewhether QoS is supported

Reimplemented in ns3::InfrastructureWifiMac.

Definition at line 530 of file regular-wifi-mac.cc.

References m_qosSupported, and NS_LOG_FUNCTION.

Referenced by ConfigureStandard(), GetTypeId(), and ns3::InfrastructureWifiMac::SetQosSupported().

+ Here is the caller graph for this function:

◆ SetShortSlotTimeSupported()

void ns3::RegularWifiMac::SetShortSlotTimeSupported ( bool  enable)
virtual

Enable or disable short slot time feature.

Parameters
enabletrue if short slot time is to be supported, false otherwise

Implements ns3::WifiMac.

Definition at line 655 of file regular-wifi-mac.cc.

References m_shortSlotTimeSupported, and NS_LOG_FUNCTION.

Referenced by GetTypeId().

+ Here is the caller graph for this function:

◆ SetSsid()

void ns3::RegularWifiMac::SetSsid ( Ssid  ssid)
virtual
Parameters
ssidthe current SSID of this MAC layer.

Implements ns3::WifiMac.

Definition at line 623 of file regular-wifi-mac.cc.

References m_ssid, NS_LOG_FUNCTION, and third::ssid.

◆ SetTypeOfStation()

void ns3::RegularWifiMac::SetTypeOfStation ( TypeOfStation  type)
protected

This method is invoked by a subclass to specify what type of station it is implementing.

This is something that the channel access functions (instantiated within this class as QosTxop's) need to know.

Parameters
typethe type of station.

Definition at line 444 of file regular-wifi-mac.cc.

References m_edca, and NS_LOG_FUNCTION.

Referenced by ns3::AdhocWifiMac::AdhocWifiMac(), ns3::ApWifiMac::ApWifiMac(), ns3::MeshWifiInterfaceMac::MeshWifiInterfaceMac(), ns3::OcbWifiMac::OcbWifiMac(), and ns3::StaWifiMac::StaWifiMac().

+ Here is the caller graph for this function:

◆ SetupEdcaQueue()

void ns3::RegularWifiMac::SetupEdcaQueue ( AcIndex  ac)
private

This method is a private utility invoked to configure the channel access function for the specified Access Category.

Parameters
acthe Access Category of the queue to initialise.

Definition at line 422 of file regular-wifi-mac.cc.

References m_channelAccessManager, m_edca, m_low, m_txMiddle, ns3::MakeCallback(), ns3::WifiMac::NotifyTxDrop(), NS_ASSERT, NS_LOG_FUNCTION, ns3::Txop::SetMacLow(), TxFailed(), and TxOk().

Referenced by RegularWifiMac().

+ Here is the call graph for this function:
+ Here is the caller graph for this function:

◆ SetViBlockAckInactivityTimeout()

void ns3::RegularWifiMac::SetViBlockAckInactivityTimeout ( uint16_t  timeout)
private

Set VI block ack inactivity timeout.

Parameters
timeoutthe VI block ack inactivity timeout.

Definition at line 401 of file regular-wifi-mac.cc.

References GetVIQueue(), NS_LOG_FUNCTION, ns3::QosTxop::SetBlockAckInactivityTimeout(), and timeout.

Referenced by GetTypeId().

+ Here is the call graph for this function:
+ Here is the caller graph for this function:

◆ SetViBlockAckThreshold()

void ns3::RegularWifiMac::SetViBlockAckThreshold ( uint8_t  threshold)
private

Set the block ack threshold for AC_VI.

Parameters
thresholdthe block ack threshold for AC_VI.

Definition at line 373 of file regular-wifi-mac.cc.

References GetVIQueue(), NS_LOG_FUNCTION, and ns3::QosTxop::SetBlockAckThreshold().

Referenced by GetTypeId().

+ Here is the call graph for this function:
+ Here is the caller graph for this function:

◆ SetVoBlockAckInactivityTimeout()

void ns3::RegularWifiMac::SetVoBlockAckInactivityTimeout ( uint16_t  timeout)
private

Set VO block ack inactivity timeout.

Parameters
timeoutthe VO block ack inactivity timeout.

Definition at line 394 of file regular-wifi-mac.cc.

References GetVOQueue(), NS_LOG_FUNCTION, ns3::QosTxop::SetBlockAckInactivityTimeout(), and timeout.

Referenced by GetTypeId().

+ Here is the call graph for this function:
+ Here is the caller graph for this function:

◆ SetVoBlockAckThreshold()

void ns3::RegularWifiMac::SetVoBlockAckThreshold ( uint8_t  threshold)
private

Set the block ack threshold for AC_VO.

Parameters
thresholdthe block ack threshold for AC_VO.

Definition at line 366 of file regular-wifi-mac.cc.

References GetVOQueue(), NS_LOG_FUNCTION, and ns3::QosTxop::SetBlockAckThreshold().

Referenced by GetTypeId().

+ Here is the call graph for this function:
+ Here is the caller graph for this function:

◆ SetWifiPhy()

void ns3::RegularWifiMac::SetWifiPhy ( const Ptr< WifiPhy phy)
virtual
Parameters
phythe physical layer attached to this MAC.

Implements ns3::WifiMac.

Reimplemented in ns3::StaWifiMac.

Definition at line 484 of file regular-wifi-mac.cc.

References m_channelAccessManager, m_low, m_phy, NS_LOG_FUNCTION, third::phy, and ns3::ChannelAccessManager::SetupPhyListener().

Referenced by ns3::DefaultChannelScheduler::AssignDefaultCchAccess(), ns3::StaWifiMac::SetWifiPhy(), and ns3::DefaultChannelScheduler::SwitchToNextChannel().

+ Here is the call graph for this function:
+ Here is the caller graph for this function:

◆ SetWifiRemoteStationManager()

void ns3::RegularWifiMac::SetWifiRemoteStationManager ( const Ptr< WifiRemoteStationManager stationManager)
virtual
Parameters
stationManagerthe station manager attached to this MAC.

Implements ns3::WifiMac.

Reimplemented in ns3::StaWifiMac, and ns3::ApWifiMac.

Definition at line 128 of file regular-wifi-mac.cc.

References m_edca, m_low, m_stationManager, m_txop, NS_LOG_FUNCTION, and ns3::Txop::SetWifiRemoteStationManager().

Referenced by ns3::WaveHelper::Install(), ns3::ApWifiMac::SetWifiRemoteStationManager(), and ns3::StaWifiMac::SetWifiRemoteStationManager().

+ Here is the call graph for this function:
+ Here is the caller graph for this function:

◆ SupportsSendFrom()

bool ns3::RegularWifiMac::SupportsSendFrom ( void  ) const
virtual
Returns
if this MAC supports sending from arbitrary address.

The interface may or may not support sending from arbitrary address. This function returns true if sending from arbitrary address is supported, false otherwise.

Implements ns3::WifiMac.

Reimplemented in ns3::MeshWifiInterfaceMac, and ns3::ApWifiMac.

Definition at line 680 of file regular-wifi-mac.cc.

◆ TxFailed()

void ns3::RegularWifiMac::TxFailed ( const WifiMacHeader hdr)
protectedvirtual

The packet we sent was successfully received by the receiver (i.e.

we did not receive an Ack from the receiver).

Parameters
hdrthe header of the packet that we failed to sent

Reimplemented in ns3::ApWifiMac.

Definition at line 1108 of file regular-wifi-mac.cc.

References m_txErrCallback, and NS_LOG_FUNCTION.

Referenced by RegularWifiMac(), SetupEdcaQueue(), and ns3::ApWifiMac::TxFailed().

+ Here is the caller graph for this function:

◆ TxOk()

void ns3::RegularWifiMac::TxOk ( const WifiMacHeader hdr)
protectedvirtual

The packet we sent was successfully received by the receiver (i.e.

we received an Ack from the receiver).

Parameters
hdrthe header of the packet that we successfully sent

Reimplemented in ns3::ApWifiMac.

Definition at line 1101 of file regular-wifi-mac.cc.

References m_txOkCallback, and NS_LOG_FUNCTION.

Referenced by RegularWifiMac(), SetupEdcaQueue(), and ns3::ApWifiMac::TxOk().

+ Here is the caller graph for this function:

Member Data Documentation

◆ m_beMaxAmpduSize

uint32_t ns3::RegularWifiMac::m_beMaxAmpduSize
private

maximum A-MPDU size for AC_BE (in bytes)

Definition at line 434 of file regular-wifi-mac.h.

Referenced by GetHeCapabilities(), GetHtCapabilities(), GetTypeId(), and GetVhtCapabilities().

◆ m_beMaxAmsduSize

uint16_t ns3::RegularWifiMac::m_beMaxAmsduSize
private

maximum A-MSDU size for AC_BE (in bytes)

Definition at line 429 of file regular-wifi-mac.h.

Referenced by GetHtCapabilities(), GetTypeId(), and GetVhtCapabilities().

◆ m_bkMaxAmpduSize

uint32_t ns3::RegularWifiMac::m_bkMaxAmpduSize
private

maximum A-MPDU size for AC_BK (in bytes)

Definition at line 435 of file regular-wifi-mac.h.

Referenced by GetHeCapabilities(), GetHtCapabilities(), GetTypeId(), and GetVhtCapabilities().

◆ m_bkMaxAmsduSize

uint16_t ns3::RegularWifiMac::m_bkMaxAmsduSize
private

maximum A-MSDU size for AC_BK (in bytes)

Definition at line 430 of file regular-wifi-mac.h.

Referenced by GetHtCapabilities(), GetTypeId(), and GetVhtCapabilities().

◆ m_channelAccessManager

◆ m_dsssSupported

bool ns3::RegularWifiMac::m_dsssSupported
private

This Boolean is set true iff this WifiMac is to model 802.11b.

It is exposed through the attribute system.

Definition at line 420 of file regular-wifi-mac.h.

Referenced by ConfigureContentionWindow(), GetDsssSupported(), and SetDsssSupported().

◆ m_edca

◆ m_erpSupported

bool ns3::RegularWifiMac::m_erpSupported
private

This Boolean is set true iff this WifiMac is to model 802.11g.

It is exposed through the attribute system.

Definition at line 415 of file regular-wifi-mac.h.

Referenced by ConfigureContentionWindow(), GetErpSupported(), and SetErpSupported().

◆ m_forwardUp

ForwardUpCallback ns3::RegularWifiMac::m_forwardUp
protected

Callback to forward packet up the stack.

Definition at line 143 of file regular-wifi-mac.h.

Referenced by ForwardUp(), and SetForwardUpCallback().

◆ m_linkDown

Callback<void> ns3::RegularWifiMac::m_linkDown
protected

Callback when a link is down.

Definition at line 145 of file regular-wifi-mac.h.

Referenced by SetLinkDownCallback(), and ns3::StaWifiMac::TryToEnsureAssociated().

◆ m_linkUp

Callback<void> ns3::RegularWifiMac::m_linkUp
protected

Callback when a link is up.

Definition at line 144 of file regular-wifi-mac.h.

Referenced by ns3::StaWifiMac::Receive(), and SetLinkUpCallback().

◆ m_low

◆ m_phy

◆ m_qosSupported

bool ns3::RegularWifiMac::m_qosSupported
private

This Boolean is set true iff this WifiMac is to model 802.11e/WMM style Quality of Service.

It is exposed through the attribute system.

At the moment, this flag is the sole selection between QoS and non-QoS operation for the STA (whether IBSS, AP, or non-AP). Ultimately, we will want a QoS-enabled STA to be able to fall back to non-QoS operation with a non-QoS peer. This'll require further intelligence - i.e., per-association QoS state. Having a big switch seems like a good intermediate stage, however.

Definition at line 410 of file regular-wifi-mac.h.

Referenced by GetQosSupported(), Receive(), and SetQosSupported().

◆ m_rxMiddle

Ptr<MacRxMiddle> ns3::RegularWifiMac::m_rxMiddle
protected

RX middle (defragmentation etc.)

Definition at line 135 of file regular-wifi-mac.h.

Referenced by ns3::ApWifiMac::ApWifiMac(), DoDispose(), ns3::OcbWifiMac::EnableForWave(), and RegularWifiMac().

◆ m_shortSlotTimeSupported

bool ns3::RegularWifiMac::m_shortSlotTimeSupported
private

flag whether short slot time is supported

Definition at line 440 of file regular-wifi-mac.h.

Referenced by GetShortSlotTimeSupported(), and SetShortSlotTimeSupported().

◆ m_ssid

Ssid ns3::RegularWifiMac::m_ssid
protected

Service Set ID (SSID)

Definition at line 147 of file regular-wifi-mac.h.

Referenced by GetSsid(), and SetSsid().

◆ m_stationManager

◆ m_txErrCallback

TracedCallback<const WifiMacHeader &> ns3::RegularWifiMac::m_txErrCallback
private

transmit error callback

Definition at line 438 of file regular-wifi-mac.h.

Referenced by GetTypeId(), and TxFailed().

◆ m_txMiddle

Ptr<MacTxMiddle> ns3::RegularWifiMac::m_txMiddle
protected

◆ m_txOkCallback

TracedCallback<const WifiMacHeader &> ns3::RegularWifiMac::m_txOkCallback
private

transmit OK callback

Definition at line 437 of file regular-wifi-mac.h.

Referenced by GetTypeId(), and TxOk().

◆ m_txop

◆ m_viMaxAmpduSize

uint32_t ns3::RegularWifiMac::m_viMaxAmpduSize
private

maximum A-MPDU size for AC_VI (in bytes)

Definition at line 433 of file regular-wifi-mac.h.

Referenced by GetHeCapabilities(), GetHtCapabilities(), GetTypeId(), and GetVhtCapabilities().

◆ m_viMaxAmsduSize

uint16_t ns3::RegularWifiMac::m_viMaxAmsduSize
private

maximum A-MSDU size for AC_VI (in bytes)

Definition at line 428 of file regular-wifi-mac.h.

Referenced by GetHtCapabilities(), GetTypeId(), and GetVhtCapabilities().

◆ m_voMaxAmpduSize

uint32_t ns3::RegularWifiMac::m_voMaxAmpduSize
private

maximum A-MPDU size for AC_VO (in bytes)

Definition at line 432 of file regular-wifi-mac.h.

Referenced by GetHeCapabilities(), GetHtCapabilities(), GetTypeId(), and GetVhtCapabilities().

◆ m_voMaxAmsduSize

uint16_t ns3::RegularWifiMac::m_voMaxAmsduSize
private

maximum A-MSDU size for AC_VO (in bytes)

Definition at line 427 of file regular-wifi-mac.h.

Referenced by GetHtCapabilities(), GetTypeId(), and GetVhtCapabilities().


The documentation for this class was generated from the following files: