A Discrete-Event Network Simulator
API
ns3::SixLowPanNetDevice Class Reference

Shim performing 6LoWPAN compression, decompression and fragmentation. More...

#include "sixlowpan-net-device.h"

+ Inheritance diagram for ns3::SixLowPanNetDevice:
+ Collaboration diagram for ns3::SixLowPanNetDevice:

Classes

class  Fragments
 A Set of Fragments. More...
 

Public Types

enum  DropReason { DROP_FRAGMENT_TIMEOUT = 1, DROP_FRAGMENT_BUFFER_FULL, DROP_UNKNOWN_EXTENSION, DROP_DISALLOWED_COMPRESSION }
 Enumeration of the dropping reasons in SixLoWPAN. More...
 
typedef void(* DropTracedCallback) (DropReason reason, Ptr< const Packet > packet, Ptr< SixLowPanNetDevice > sixNetDevice, uint32_t ifindex)
 TracedCallback signature for. More...
 
typedef void(* RxTxTracedCallback) (Ptr< const Packet > packet, Ptr< SixLowPanNetDevice > sixNetDevice, uint32_t ifindex)
 TracedCallback signature for packet send/receive events. More...
 
- Public Types inherited from ns3::NetDevice
typedef void(* LinkChangeTracedCallback) (void)
 TracedCallback signature for link changed event. More...
 
enum  PacketType {
  PACKET_HOST = 1, NS3_PACKET_HOST = PACKET_HOST, PACKET_BROADCAST, NS3_PACKET_BROADCAST = PACKET_BROADCAST,
  PACKET_MULTICAST, NS3_PACKET_MULTICAST = PACKET_MULTICAST, PACKET_OTHERHOST, NS3_PACKET_OTHERHOST = PACKET_OTHERHOST
}
 Packet types are used as they are in Linux. More...
 
typedef Callback< bool, Ptr< NetDevice >, Ptr< const Packet >, uint16_t, const Address &, const Address &, enum PacketTypePromiscReceiveCallback
 
typedef Callback< bool, Ptr< NetDevice >, Ptr< const Packet >, uint16_t, const Address &> ReceiveCallback
 

Public Member Functions

 SixLowPanNetDevice ()
 Constructor for the SixLowPanNetDevice. More...
 
virtual void AddLinkChangeCallback (Callback< void > callback)
 
int64_t AssignStreams (int64_t stream)
 Assign a fixed random variable stream number to the random variables used by this model. More...
 
virtual Address GetAddress (void) const
 
virtual Address GetBroadcast (void) const
 
virtual Ptr< ChannelGetChannel (void) const
 
virtual uint32_t GetIfIndex (void) const
 
virtual uint16_t GetMtu (void) const
 Returns the link-layer MTU for this interface. More...
 
virtual Address GetMulticast (Ipv4Address multicastGroup) const
 Make and return a MAC multicast address using the provided multicast group. More...
 
virtual Address GetMulticast (Ipv6Address addr) const
 Get the MAC multicast address corresponding to the IPv6 address provided. More...
 
Ptr< NetDeviceGetNetDevice () const
 Returns a smart pointer to the underlying NetDevice. More...
 
virtual Ptr< NodeGetNode (void) const
 
virtual bool IsBridge (void) const
 Return true if the net device is acting as a bridge. More...
 
virtual bool IsBroadcast (void) const
 
virtual bool IsLinkUp (void) const
 
virtual bool IsMulticast (void) const
 
virtual bool IsPointToPoint (void) const
 Return true if the net device is on a point-to-point link. More...
 
virtual bool NeedsArp (void) const
 
virtual bool Send (Ptr< Packet > packet, const Address &dest, uint16_t protocolNumber)
 
virtual bool SendFrom (Ptr< Packet > packet, const Address &source, const Address &dest, uint16_t protocolNumber)
 
virtual void SetAddress (Address address)
 Set the address of this interface. More...
 
virtual void SetIfIndex (const uint32_t index)
 
virtual bool SetMtu (const uint16_t mtu)
 
void SetNetDevice (Ptr< NetDevice > device)
 Setup SixLowPan to be a proxy for the specified NetDevice. More...
 
virtual void SetNode (Ptr< Node > node)
 
virtual void SetPromiscReceiveCallback (NetDevice::PromiscReceiveCallback cb)
 
virtual void SetReceiveCallback (NetDevice::ReceiveCallback cb)
 
virtual bool SupportsSendFrom () const
 
- Public Member Functions inherited from ns3::NetDevice
virtual ~NetDevice ()
 
- Public Member Functions inherited from ns3::Object
 Object ()
 Constructor. More...
 
virtual ~Object ()
 Destructor. More...
 
void AggregateObject (Ptr< Object > other)
 Aggregate two Objects together. More...
 
void Dispose (void)
 Dispose of this Object. More...
 
AggregateIterator GetAggregateIterator (void) const
 Get an iterator to the Objects aggregated to this one. More...
 
virtual TypeId GetInstanceTypeId (void) const
 Get the most derived TypeId for this Object. More...
 
template<typename T >
Ptr< T > GetObject (void) const
 Get a pointer to the requested aggregated Object. More...
 
template<typename T >
Ptr< T > GetObject (TypeId tid) const
 Get a pointer to the requested aggregated Object by TypeId. More...
 
template<>
Ptr< ObjectGetObject () const
 
template<>
Ptr< ObjectGetObject (TypeId tid) const
 
void Initialize (void)
 Invoke DoInitialize on all Objects aggregated to this one. More...
 
bool IsInitialized (void) const
 Check if the object has been initialized. More...
 
- Public Member Functions inherited from ns3::SimpleRefCount< Object, ObjectBase, ObjectDeleter >
 SimpleRefCount ()
 Default constructor. More...
 
 SimpleRefCount (const SimpleRefCount &o)
 Copy constructor. More...
 
uint32_t GetReferenceCount (void) const
 Get the reference count of the object. More...
 
SimpleRefCountoperator= (const SimpleRefCount &o)
 Assignment operator. More...
 
void Ref (void) const
 Increment the reference count. More...
 
void Unref (void) const
 Decrement the reference count. More...
 
- Public Member Functions inherited from ns3::ObjectBase
virtual ~ObjectBase ()
 Virtual destructor. More...
 
void GetAttribute (std::string name, AttributeValue &value) const
 Get the value of an attribute, raising fatal errors if unsuccessful. More...
 
bool GetAttributeFailSafe (std::string name, AttributeValue &value) const
 Get the value of an attribute without raising erros. More...
 
void SetAttribute (std::string name, const AttributeValue &value)
 Set a single attribute, raising fatal errors if unsuccessful. More...
 
bool SetAttributeFailSafe (std::string name, const AttributeValue &value)
 Set a single attribute without raising errors. More...
 
bool TraceConnect (std::string name, std::string context, const CallbackBase &cb)
 Connect a TraceSource to a Callback with a context. More...
 
bool TraceConnectWithoutContext (std::string name, const CallbackBase &cb)
 Connect a TraceSource to a Callback without a context. More...
 
bool TraceDisconnect (std::string name, std::string context, const CallbackBase &cb)
 Disconnect from a TraceSource a Callback previously connected with a context. More...
 
bool TraceDisconnectWithoutContext (std::string name, const CallbackBase &cb)
 Disconnect from a TraceSource a Callback previously connected without a context. More...
 

Static Public Member Functions

static TypeId GetTypeId (void)
 Get the type ID. More...
 
- Static Public Member Functions inherited from ns3::NetDevice
static TypeId GetTypeId (void)
 Get the type ID. More...
 
- Static Public Member Functions inherited from ns3::Object
static TypeId GetTypeId (void)
 Register this type. More...
 
- Static Public Member Functions inherited from ns3::ObjectBase
static TypeId GetTypeId (void)
 Get the type ID. More...
 

Protected Member Functions

virtual void DoDispose (void)
 Destructor implementation. More...
 
- Protected Member Functions inherited from ns3::Object
 Object (const Object &o)
 Copy an Object. More...
 
virtual void DoInitialize (void)
 Initialize() implementation. More...
 
virtual void NotifyNewAggregate (void)
 Notify all Objects aggregated to this one of a new Object being aggregated. More...
 
- Protected Member Functions inherited from ns3::ObjectBase
void ConstructSelf (const AttributeConstructionList &attributes)
 Complete construction of ObjectBase; invoked by derived classes. More...
 
virtual void NotifyConstructionCompleted (void)
 Notifier called once the ObjectBase is fully constructed. More...
 

Private Types

typedef std::pair< std::pair< Address, Address >, std::pair< uint16_t, uint16_t > > FragmentKey_t
 Fragment identifier type: src/dst address src/dst port. More...
 
typedef std::list< std::tuple< Time, FragmentKey_t, uint32_t > > FragmentsTimeoutsList_t
 Container for fragment timeouts. More...
 
typedef std::list< std::tuple< Time, FragmentKey_t, uint32_t > >::iterator FragmentsTimeoutsListI_t
 Container Iterator for fragment timeouts. More...
 
typedef std::map< FragmentKey_t, Ptr< Fragments > > MapFragments_t
 Container for fragment key -> fragments. More...
 
typedef std::map< FragmentKey_t, Ptr< Fragments > >::iterator MapFragmentsI_t
 Container Iterator for fragment key -> fragments. More...
 

Private Member Functions

 SixLowPanNetDevice (SixLowPanNetDevice const &)
 Copy constructor. More...
 
bool CanCompressLowPanNhc (uint8_t headerType)
 Checks if the next header can be compressed using NHC. More...
 
uint32_t CompressLowPanHc1 (Ptr< Packet > packet, Address const &src, Address const &dst)
 Compress the headers according to HC1 compression. More...
 
uint32_t CompressLowPanIphc (Ptr< Packet > packet, Address const &src, Address const &dst)
 Compress the headers according to IPHC compression. More...
 
uint32_t CompressLowPanNhc (Ptr< Packet > packet, uint8_t headerType, Address const &src, Address const &dst)
 Compress the headers according to NHC compression. More...
 
uint32_t CompressLowPanUdpNhc (Ptr< Packet > packet, bool omitChecksum)
 Compress the headers according to NHC compression. More...
 
void DecompressLowPanHc1 (Ptr< Packet > packet, Address const &src, Address const &dst)
 Decompress the headers according to HC1 compression. More...
 
void DecompressLowPanIphc (Ptr< Packet > packet, Address const &src, Address const &dst)
 Decompress the headers according to IPHC compression. More...
 
uint8_t DecompressLowPanNhc (Ptr< Packet > packet, Address const &src, Address const &dst, Ipv6Address srcAddress, Ipv6Address dstAddress)
 Decompress the headers according to NHC compression. More...
 
void DecompressLowPanUdpNhc (Ptr< Packet > packet, Ipv6Address saddr, Ipv6Address daddr)
 Decompress the headers according to NHC compression. More...
 
void DoFragmentation (Ptr< Packet > packet, uint32_t origPacketSize, uint32_t origHdrSize, std::list< Ptr< Packet > > &listFragments)
 Performs a packet fragmentation. More...
 
bool DoSend (Ptr< Packet > packet, const Address &source, const Address &dest, uint16_t protocolNumber, bool doSendFrom)
 
void DropOldestFragmentSet ()
 Drops the oldest fragment set. More...
 
Address Get16MacFrom48Mac (Address addr)
 Get a Mac16 from its Mac48 pseudo-MAC. More...
 
void HandleFragmentsTimeout (FragmentKey_t key, uint32_t iif)
 Process the timeout for packet fragments. More...
 
void HandleTimeout (void)
 Handles a fragmented packet timeout. More...
 
SixLowPanNetDeviceoperator= (SixLowPanNetDevice const &)
 Copy constructor. More...
 
bool ProcessFragment (Ptr< Packet > &packet, Address const &src, Address const &dst, bool isFirst)
 Process a packet fragment. More...
 
void ReceiveFromDevice (Ptr< NetDevice > device, Ptr< const Packet > packet, uint16_t protocol, Address const &source, Address const &destination, PacketType packetType)
 Receives all the packets from a NetDevice for further processing. More...
 
FragmentsTimeoutsListI_t SetTimeout (FragmentKey_t key, uint32_t iif)
 Set a new timeout "event" for a fragmented packet. More...
 

Private Attributes

uint8_t m_bc0Serial
 Serial number used in BC0 header. More...
 
uint32_t m_compressionThreshold
 Minimum L2 payload size. More...
 
TracedCallback< DropReason, Ptr< const Packet >, Ptr< SixLowPanNetDevice >, uint32_t > m_dropTrace
 Callback to trace drop packets. More...
 
uint16_t m_etherType
 EtherType number (used only if m_forceEtherType is true). More...
 
bool m_forceEtherType
 Force the EtherType number. More...
 
Time m_fragmentExpirationTimeout
 Time limit for fragment rebuilding. More...
 
uint16_t m_fragmentReassemblyListSize
 How many packets can be rebuilt at the same time. More...
 
MapFragments_t m_fragments
 Fragments hold to be rebuilt. More...
 
uint32_t m_ifIndex
 Interface index. More...
 
uint16_t m_meshCacheLength
 length of the cache for each source. More...
 
bool m_meshUnder
 Use a mesh-under routing. More...
 
uint8_t m_meshUnderHopsLeft
 Start value for mesh-under hops left. More...
 
Ptr< RandomVariableStreamm_meshUnderJitter
 Random variable for the mesh-under packet retransmission. More...
 
Ptr< NetDevicem_netDevice
 Smart pointer to the underlying NetDevice. More...
 
Ptr< Nodem_node
 Smart pointer to the Node. More...
 
bool m_omitUdpChecksum
 Omit UDP checksum in NC1 encoding. More...
 
NetDevice::PromiscReceiveCallback m_promiscRxCallback
 The callback used to notify higher layers that a packet has been received in promiscuous mode. More...
 
Ptr< UniformRandomVariablem_rng
 Rng for the fragments tag. More...
 
NetDevice::ReceiveCallback m_rxCallback
 The callback used to notify higher layers that a packet has been received. More...
 
TracedCallback< Ptr< const Packet >, Ptr< SixLowPanNetDevice >, uint32_t > m_rxTrace
 Callback to trace RX (reception) packets. More...
 
std::map< Address, std::list< uint8_t > > m_seenPkts
 Seen packets, memorized by OriginatorAdddress, SequenceNumber. More...
 
EventId m_timeoutEvent
 Event for the next scheduled timeout. More...
 
FragmentsTimeoutsList_t m_timeoutEventList
 Timeout "events" container. More...
 
TracedCallback< Ptr< const Packet >, Ptr< SixLowPanNetDevice >, uint32_t > m_txTrace
 Callback to trace TX (transmission) packets. More...
 
bool m_useIphc
 Use IPHC or HC1. More...
 

Additional Inherited Members

Detailed Description

Shim performing 6LoWPAN compression, decompression and fragmentation.


This class implements the shim between IPv6 and a generic NetDevice, performing packet compression, decompression and fragmentation in a transparent way. To this end, the class pretend to be a normal NetDevice, masquerading some functions of the underlying NetDevice.

Config Paths

ns3::SixLowPanNetDevice is accessible through the following paths with Config::Set and Config::Connect:

  • "/NodeList/[i]/DeviceList/[i]/$ns3::SixLowPanNetDevice"

Attributes

  • Rfc6282: Use RFC6282 (IPHC) if true, RFC4944 (HC1) otherwise.
    • Set with class: BooleanValue
    • Underlying type: bool
    • Initial value: true
    • Flags: construct write read
  • OmitUdpChecksum: Omit the UDP checksum in IPHC compression.
    • Set with class: BooleanValue
    • Underlying type: bool
    • Initial value: true
    • Flags: construct write read
  • FragmentReassemblyListSize: The maximum size of the reassembly buffer (in packets). Zero meaning infinite.
    • Set with class: ns3::UintegerValue
    • Underlying type: uint16_t 0:65535
    • Initial value: 0
    • Flags: construct write read
  • FragmentExpirationTimeout: When this timeout expires, the fragments will be cleared from the buffer.
    • Set with class: ns3::TimeValue
    • Underlying type: Time -9.22337e+18ns:+9.22337e+18ns
    • Initial value: +6e+10ns
    • Flags: construct write read
  • CompressionThreshold: The minimum MAC layer payload size.
    • Set with class: ns3::UintegerValue
    • Underlying type: uint32_t 0:4294967295
    • Initial value: 0
    • Flags: construct write read
  • ForceEtherType: Force a specific EtherType in L2 frames.
    • Set with class: BooleanValue
    • Underlying type: bool
    • Initial value: false
    • Flags: construct write read
  • EtherType: The specific EtherType to be used in L2 frames.
    • Set with class: ns3::UintegerValue
    • Underlying type: uint16_t 0:65535
    • Initial value: 65535
    • Flags: construct write read
  • UseMeshUnder: Use a mesh-under routing protocol.
    • Set with class: BooleanValue
    • Underlying type: bool
    • Initial value: false
    • Flags: construct write read
  • MeshUnderRadius: Hops Left to use in mesh-under.
    • Set with class: ns3::UintegerValue
    • Underlying type: uint8_t 0:255
    • Initial value: 10
    • Flags: construct write read
  • MeshCacheLength: Length of the cache for each source.
    • Set with class: ns3::UintegerValue
    • Underlying type: uint16_t 0:65535
    • Initial value: 10
    • Flags: construct write read
  • MeshUnderJitter: The jitter in ms a node uses to forward mesh-under packets - used to prevent collisions

TraceSources

Size of this type is 296 bytes (on a 64-bit architecture).

Definition at line 65 of file sixlowpan-net-device.h.

Member Typedef Documentation

◆ DropTracedCallback

typedef void(* ns3::SixLowPanNetDevice::DropTracedCallback) (DropReason reason, Ptr< const Packet > packet, Ptr< SixLowPanNetDevice > sixNetDevice, uint32_t ifindex)

TracedCallback signature for.

Parameters
[in]reasonThe reason for the drop.
[in]packetThe packet.
[in]sixNetDeviceThe SixLowPanNetDevice.
[in]ifindexThe ifindex of the device.
Deprecated:
The non-const Ptr<SixLowPanNetDevice> argument is deprecated and will be changed to Ptr<const SixLowPanNetDevice> in a future release.

Definition at line 175 of file sixlowpan-net-device.h.

◆ FragmentKey_t

typedef std::pair< std::pair<Address, Address>, std::pair<uint16_t, uint16_t> > ns3::SixLowPanNetDevice::FragmentKey_t
private

Fragment identifier type: src/dst address src/dst port.

Definition at line 358 of file sixlowpan-net-device.h.

◆ FragmentsTimeoutsList_t

Container for fragment timeouts.

Definition at line 361 of file sixlowpan-net-device.h.

◆ FragmentsTimeoutsListI_t

typedef std::list< std::tuple <Time, FragmentKey_t, uint32_t > >::iterator ns3::SixLowPanNetDevice::FragmentsTimeoutsListI_t
private

Container Iterator for fragment timeouts.

Definition at line 363 of file sixlowpan-net-device.h.

◆ MapFragments_t

Container for fragment key -> fragments.

Definition at line 512 of file sixlowpan-net-device.h.

◆ MapFragmentsI_t

typedef std::map< FragmentKey_t, Ptr<Fragments> >::iterator ns3::SixLowPanNetDevice::MapFragmentsI_t
private

Container Iterator for fragment key -> fragments.

Definition at line 516 of file sixlowpan-net-device.h.

◆ RxTxTracedCallback

typedef void(* ns3::SixLowPanNetDevice::RxTxTracedCallback) (Ptr< const Packet > packet, Ptr< SixLowPanNetDevice > sixNetDevice, uint32_t ifindex)

TracedCallback signature for packet send/receive events.

Parameters
[in]packetThe packet.
[in]sixNetDeviceThe SixLowPanNetDevice.
[in]ifindexThe ifindex of the device.
Deprecated:
The non-const Ptr<SixLowPanNetDevice> argument is deprecated and will be changed to Ptr<const SixLowPanNetDevice> in a future release.

Definition at line 160 of file sixlowpan-net-device.h.

Member Enumeration Documentation

◆ DropReason

Enumeration of the dropping reasons in SixLoWPAN.

Enumerator
DROP_FRAGMENT_TIMEOUT 

Fragment timeout exceeded.

DROP_FRAGMENT_BUFFER_FULL 

Fragment buffer size exceeded.

DROP_UNKNOWN_EXTENSION 

Unsupported compression kind.

DROP_DISALLOWED_COMPRESSION 

HC1 while in IPHC mode or viceversa.

Definition at line 71 of file sixlowpan-net-device.h.

Constructor & Destructor Documentation

◆ SixLowPanNetDevice() [1/2]

ns3::SixLowPanNetDevice::SixLowPanNetDevice ( )

Constructor for the SixLowPanNetDevice.

Definition at line 127 of file sixlowpan-net-device.cc.

References m_bc0Serial, m_netDevice, m_rng, and NS_LOG_FUNCTION.

◆ SixLowPanNetDevice() [2/2]

ns3::SixLowPanNetDevice::SixLowPanNetDevice ( SixLowPanNetDevice const &  )
private

Copy constructor.

Defined and unimplemented to avoid misuse.

Member Function Documentation

◆ AddLinkChangeCallback()

void ns3::SixLowPanNetDevice::AddLinkChangeCallback ( Callback< void >  callback)
virtual
Parameters
callbackthe callback to invoke

Add a callback invoked whenever the link status changes to UP. This callback is typically used by the IP/ARP layer to flush the ARP cache and by IPv6 stack to flush NDISC cache whenever the link goes up.

Implements ns3::NetDevice.

Definition at line 445 of file sixlowpan-net-device.cc.

References m_netDevice, NS_ASSERT_MSG, and NS_LOG_FUNCTION.

◆ AssignStreams()

int64_t ns3::SixLowPanNetDevice::AssignStreams ( int64_t  stream)

Assign a fixed random variable stream number to the random variables used by this model.

Return the number of streams (possibly zero) that have been assigned.

Parameters
[in]streamFirst stream index to use.
Returns
the number of stream indices assigned by this model.

Definition at line 161 of file sixlowpan-net-device.cc.

References m_meshUnderJitter, m_rng, NS_LOG_FUNCTION, and ns3::RandomVariableStream::SetStream().

+ Here is the call graph for this function:

◆ CanCompressLowPanNhc()

bool ns3::SixLowPanNetDevice::CanCompressLowPanNhc ( uint8_t  headerType)
private

Checks if the next header can be compressed using NHC.

Parameters
[in]headerTypeThe header kind to be compressed.
Returns
True if the header can be compressed.

Definition at line 1156 of file sixlowpan-net-device.cc.

References ns3::Ipv6Header::IPV6_EXT_FRAGMENTATION, ns3::Ipv6Header::IPV6_EXT_HOP_BY_HOP, ns3::Ipv6Header::IPV6_EXT_MOBILITY, ns3::Ipv6Header::IPV6_EXT_ROUTING, ns3::Ipv6Header::IPV6_IPV6, and ns3::Ipv6Header::IPV6_UDP.

Referenced by CompressLowPanIphc(), and CompressLowPanNhc().

+ Here is the caller graph for this function:

◆ CompressLowPanHc1()

uint32_t ns3::SixLowPanNetDevice::CompressLowPanHc1 ( Ptr< Packet packet,
Address const &  src,
Address const &  dst 
)
private

Compress the headers according to HC1 compression.

Parameters
[in]packetThe packet to be compressed.
[in]srcThe MAC source address.
[in]dstThe MAC destination address.
Returns
The size of the removed headers.

Definition at line 706 of file sixlowpan-net-device.cc.

References ns3::Packet::AddHeader(), ns3::Ipv6Address::GetBytes(), ns3::Ipv6Header::GetDestinationAddress(), ns3::Ipv6Header::GetFlowLabel(), ns3::Ipv6Header::GetHopLimit(), ns3::Ipv6Header::GetNextHeader(), ns3::SixLowPanHc1::GetSerializedSize(), ns3::Ipv6Header::GetSerializedSize(), ns3::Packet::GetSize(), ns3::Ipv6Header::GetSourceAddress(), ns3::Ipv6Header::GetTrafficClass(), ns3::SixLowPanHc1::HC1_PCIC, ns3::SixLowPanHc1::HC1_PCII, ns3::SixLowPanHc1::HC1_PIIC, ns3::SixLowPanHc1::HC1_PIII, ns3::Ipv6Address::IsLinkLocal(), ns3::Ipv6Address::MakeAutoconfiguredLinkLocalAddress(), NS_LOG_DEBUG, NS_LOG_FUNCTION, NS_LOG_LOGIC, ns3::Packet::PeekHeader(), ns3::Packet::RemoveHeader(), ns3::SixLowPanHc1::SetDstCompression(), ns3::SixLowPanHc1::SetDstInterface(), ns3::SixLowPanHc1::SetDstPrefix(), ns3::SixLowPanHc1::SetFlowLabel(), ns3::SixLowPanHc1::SetHc2HeaderPresent(), ns3::SixLowPanHc1::SetHopLimit(), ns3::SixLowPanHc1::SetNextHeader(), ns3::SixLowPanHc1::SetSrcCompression(), ns3::SixLowPanHc1::SetSrcInterface(), ns3::SixLowPanHc1::SetSrcPrefix(), ns3::SixLowPanHc1::SetTcflCompression(), and ns3::SixLowPanHc1::SetTrafficClass().

Referenced by DoSend().

+ Here is the call graph for this function:
+ Here is the caller graph for this function:

◆ CompressLowPanIphc()

uint32_t ns3::SixLowPanNetDevice::CompressLowPanIphc ( Ptr< Packet packet,
Address const &  src,
Address const &  dst 
)
private

Compress the headers according to IPHC compression.

Parameters
[in]packetThe packet to be compressed.
[in]srcThe MAC source address.
[in]dstThe MAC destination address.
Returns
The size of the removed headers.

Definition at line 929 of file sixlowpan-net-device.cc.

References ns3::Packet::AddHeader(), CanCompressLowPanNhc(), CompressLowPanNhc(), CompressLowPanUdpNhc(), ns3::Ipv6Address::GetBytes(), ns3::Ipv6Header::GetDestinationAddress(), ns3::Ipv6Header::GetFlowLabel(), ns3::Ipv6Header::GetHopLimit(), ns3::SixLowPanIphc::GetM(), ns3::Ipv6Header::GetNextHeader(), ns3::Ipv6Header::GetSerializedSize(), ns3::SixLowPanIphc::GetSerializedSize(), ns3::Packet::GetSize(), ns3::Ipv6Header::GetSourceAddress(), ns3::Ipv6Header::GetTrafficClass(), ns3::SixLowPanIphc::HC_COMPR_0, ns3::SixLowPanIphc::HC_COMPR_16, ns3::SixLowPanIphc::HC_COMPR_64, ns3::SixLowPanIphc::HC_INLINE, ns3::SixLowPanIphc::HLIM_COMPR_1, ns3::SixLowPanIphc::HLIM_COMPR_255, ns3::SixLowPanIphc::HLIM_COMPR_64, ns3::SixLowPanIphc::HLIM_INLINE, ns3::Ipv6Header::IPV6_IPV6, ns3::Ipv6Header::IPV6_UDP, ns3::Ipv6Address::IsLinkLocal(), ns3::Ipv6Address::IsMulticast(), m_omitUdpChecksum, ns3::Ipv6Address::MakeAutoconfiguredLinkLocalAddress(), NS_LOG_DEBUG, NS_LOG_FUNCTION, NS_LOG_LOGIC, ns3::Packet::PeekHeader(), ns3::Packet::RemoveHeader(), ns3::SixLowPanIphc::SetCid(), ns3::SixLowPanIphc::SetDac(), ns3::SixLowPanIphc::SetDam(), ns3::SixLowPanIphc::SetDscp(), ns3::SixLowPanIphc::SetDstAddress(), ns3::SixLowPanIphc::SetEcn(), ns3::SixLowPanIphc::SetFlowLabel(), ns3::SixLowPanIphc::SetHlim(), ns3::SixLowPanIphc::SetHopLimit(), ns3::SixLowPanIphc::SetM(), ns3::SixLowPanIphc::SetNextHeader(), ns3::SixLowPanIphc::SetNh(), ns3::SixLowPanIphc::SetSac(), ns3::SixLowPanIphc::SetSam(), ns3::SixLowPanIphc::SetSrcAddress(), ns3::SixLowPanIphc::SetTf(), ns3::SixLowPanIphc::TF_DSCP_ELIDED, ns3::SixLowPanIphc::TF_ELIDED, ns3::SixLowPanIphc::TF_FL_ELIDED, and ns3::SixLowPanIphc::TF_FULL.

Referenced by CompressLowPanNhc(), and DoSend().

+ Here is the call graph for this function:
+ Here is the caller graph for this function:

◆ CompressLowPanNhc()

uint32_t ns3::SixLowPanNetDevice::CompressLowPanNhc ( Ptr< Packet packet,
uint8_t  headerType,
Address const &  src,
Address const &  dst 
)
private

Compress the headers according to NHC compression.

Parameters
[in]packetThe packet to be compressed.
[in]headerTypeThe header type.
[in]srcThe MAC source address.
[in]dstThe MAC destination address.
Returns
The size of the removed headers.

Definition at line 1302 of file sixlowpan-net-device.cc.

References ns3::Buffer::AddAtStart(), ns3::Packet::AddHeader(), ns3::Buffer::Begin(), CanCompressLowPanNhc(), CompressLowPanIphc(), CompressLowPanUdpNhc(), ns3::SixLowPanNhcExtension::EID_DESTINATION_OPTIONS_H, ns3::SixLowPanNhcExtension::EID_FRAGMENTATION_H, ns3::SixLowPanNhcExtension::EID_HOPBYHOP_OPTIONS_H, ns3::SixLowPanNhcExtension::EID_ROUTING_H, ns3::Ipv6ExtensionHeader::GetLength(), ns3::Ipv6ExtensionHeader::GetNextHeader(), ns3::Ipv6ExtensionHopByHopHeader::GetSerializedSize(), ns3::Ipv6ExtensionDestinationHeader::GetSerializedSize(), ns3::Ipv6ExtensionFragmentHeader::GetSerializedSize(), ns3::Ipv6ExtensionRoutingHeader::GetSerializedSize(), ns3::SixLowPanNhcExtension::GetSerializedSize(), ns3::Packet::GetSize(), ns3::Buffer::GetSize(), ns3::Ipv6Header::IPV6_EXT_DESTINATION, ns3::Ipv6Header::IPV6_EXT_FRAGMENTATION, ns3::Ipv6Header::IPV6_EXT_HOP_BY_HOP, ns3::Ipv6Header::IPV6_EXT_MOBILITY, ns3::Ipv6Header::IPV6_EXT_ROUTING, ns3::Ipv6Header::IPV6_IPV6, ns3::Ipv6Header::IPV6_UDP, m_omitUdpChecksum, NS_ABORT_MSG, NS_LOG_DEBUG, NS_LOG_FUNCTION, ns3::Buffer::PeekData(), ns3::Packet::PeekHeader(), ns3::Buffer::RemoveAtStart(), ns3::Packet::RemoveHeader(), ns3::Ipv6ExtensionHopByHopHeader::Serialize(), ns3::Ipv6ExtensionDestinationHeader::Serialize(), ns3::Ipv6ExtensionFragmentHeader::Serialize(), ns3::Ipv6ExtensionRoutingHeader::Serialize(), ns3::SixLowPanNhcExtension::SetBlob(), ns3::SixLowPanNhcExtension::SetEid(), ns3::SixLowPanNhcExtension::SetNextHeader(), and ns3::SixLowPanNhcExtension::SetNh().

Referenced by CompressLowPanIphc().

+ Here is the call graph for this function:
+ Here is the caller graph for this function:

◆ CompressLowPanUdpNhc()

◆ DecompressLowPanHc1()

void ns3::SixLowPanNetDevice::DecompressLowPanHc1 ( Ptr< Packet packet,
Address const &  src,
Address const &  dst 
)
private

◆ DecompressLowPanIphc()

void ns3::SixLowPanNetDevice::DecompressLowPanIphc ( Ptr< Packet packet,
Address const &  src,
Address const &  dst 
)
private

Decompress the headers according to IPHC compression.

Parameters
[in]packetThe packet to be compressed.
[in]srcThe MAC source address.
[in]dstThe MAC destination address.

Definition at line 1177 of file sixlowpan-net-device.cc.

References ns3::Packet::AddHeader(), ns3::Packet::CopyData(), DecompressLowPanNhc(), DecompressLowPanUdpNhc(), ns3::Ipv6Address::GetAny(), ns3::SixLowPanIphc::GetDac(), ns3::SixLowPanIphc::GetDam(), ns3::Ipv6Header::GetDestinationAddress(), ns3::SixLowPanIphc::GetDscp(), ns3::SixLowPanIphc::GetDstAddress(), ns3::SixLowPanIphc::GetEcn(), ns3::SixLowPanIphc::GetFlowLabel(), ns3::SixLowPanIphc::GetHopLimit(), ns3::SixLowPanIphc::GetM(), ns3::SixLowPanIphc::GetNextHeader(), ns3::SixLowPanIphc::GetNh(), ns3::SixLowPanDispatch::GetNhcDispatchType(), ns3::SixLowPanIphc::GetSac(), ns3::SixLowPanIphc::GetSam(), ns3::Packet::GetSize(), ns3::Ipv6Header::GetSourceAddress(), ns3::SixLowPanIphc::GetSrcAddress(), ns3::SixLowPanIphc::GetTf(), ns3::SixLowPanIphc::HC_COMPR_0, ns3::SixLowPanIphc::HC_COMPR_16, ns3::SixLowPanIphc::HC_COMPR_64, ns3::SixLowPanIphc::HC_INLINE, ns3::Ipv6Header::IPV6_UDP, ns3::SixLowPanDispatch::LOWPAN_UDPNHC, ns3::Ipv6Address::MakeAutoconfiguredLinkLocalAddress(), NS_ABORT_MSG, NS_LOG_DEBUG, NS_LOG_FUNCTION, NS_UNUSED, ns3::Packet::RemoveHeader(), ns3::Ipv6Header::SetDestinationAddress(), ns3::Ipv6Header::SetFlowLabel(), ns3::Ipv6Header::SetHopLimit(), ns3::Ipv6Header::SetNextHeader(), ns3::Ipv6Header::SetPayloadLength(), ns3::Ipv6Header::SetSourceAddress(), ns3::Ipv6Header::SetTrafficClass(), ns3::SixLowPanIphc::TF_DSCP_ELIDED, ns3::SixLowPanIphc::TF_ELIDED, ns3::SixLowPanIphc::TF_FL_ELIDED, and ns3::SixLowPanIphc::TF_FULL.

Referenced by DecompressLowPanNhc(), ProcessFragment(), and ReceiveFromDevice().

+ Here is the call graph for this function:
+ Here is the caller graph for this function:

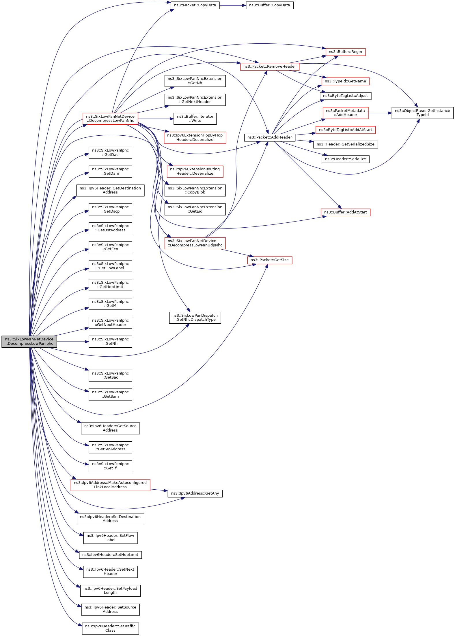
◆ DecompressLowPanNhc()

uint8_t ns3::SixLowPanNetDevice::DecompressLowPanNhc ( Ptr< Packet packet,
Address const &  src,
Address const &  dst,
Ipv6Address  srcAddress,
Ipv6Address  dstAddress 
)
private

Decompress the headers according to NHC compression.

Parameters
[in]packetThe packet to be compressed.
[in]srcThe MAC source address.
[in]dstThe MAC destination address.
[in]srcAddressThe IPv6 source address.
[in]dstAddressThe IPv6 destination address.
Returns
The decompressed header type.

Definition at line 1561 of file sixlowpan-net-device.cc.

References ns3::Buffer::AddAtStart(), ns3::Packet::AddHeader(), ns3::Buffer::Begin(), ns3::SixLowPanNhcExtension::CopyBlob(), ns3::Packet::CopyData(), DecompressLowPanIphc(), DecompressLowPanUdpNhc(), ns3::Ipv6ExtensionHopByHopHeader::Deserialize(), ns3::Ipv6ExtensionDestinationHeader::Deserialize(), ns3::Ipv6ExtensionFragmentHeader::Deserialize(), ns3::Ipv6ExtensionRoutingHeader::Deserialize(), ns3::SixLowPanNhcExtension::EID_DESTINATION_OPTIONS_H, ns3::SixLowPanNhcExtension::EID_FRAGMENTATION_H, ns3::SixLowPanNhcExtension::EID_HOPBYHOP_OPTIONS_H, ns3::SixLowPanNhcExtension::EID_IPv6_H, ns3::SixLowPanNhcExtension::EID_MOBILITY_H, ns3::SixLowPanNhcExtension::EID_ROUTING_H, ns3::SixLowPanNhcExtension::GetEid(), ns3::SixLowPanNhcExtension::GetNextHeader(), ns3::SixLowPanNhcExtension::GetNh(), ns3::SixLowPanDispatch::GetNhcDispatchType(), ns3::Packet::GetSize(), ns3::Ipv6Header::IPV6_EXT_DESTINATION, ns3::Ipv6Header::IPV6_EXT_FRAGMENTATION, ns3::Ipv6Header::IPV6_EXT_HOP_BY_HOP, ns3::Ipv6Header::IPV6_EXT_ROUTING, ns3::Ipv6Header::IPV6_IPV6, ns3::Ipv6Header::IPV6_UDP, ns3::SixLowPanDispatch::LOWPAN_UDPNHC, NS_ABORT_MSG, NS_LOG_DEBUG, NS_LOG_FUNCTION, NS_UNUSED, ns3::Packet::RemoveHeader(), and ns3::Buffer::Iterator::Write().

Referenced by DecompressLowPanIphc().

+ Here is the call graph for this function:
+ Here is the caller graph for this function:

◆ DecompressLowPanUdpNhc()

◆ DoDispose()

void ns3::SixLowPanNetDevice::DoDispose ( void  )
protectedvirtual

Destructor implementation.

This method is called by Dispose() or by the Object's destructor, whichever comes first.

Subclasses are expected to implement their real destruction code in an overridden version of this method and chain up to their parent's implementation once they are done. i.e, for simplicity, the destructor of every subclass should be empty and its content should be moved to the associated DoDispose() method.

It is safe to call GetObject() from within this method.

Reimplemented from ns3::Object.

Definition at line 169 of file sixlowpan-net-device.cc.

References ns3::EventId::Cancel(), ns3::Object::DoDispose(), ns3::EventId::IsRunning(), m_fragments, m_netDevice, m_node, m_timeoutEvent, m_timeoutEventList, and NS_LOG_FUNCTION.

+ Here is the call graph for this function:

◆ DoFragmentation()

void ns3::SixLowPanNetDevice::DoFragmentation ( Ptr< Packet packet,
uint32_t  origPacketSize,
uint32_t  origHdrSize,
std::list< Ptr< Packet > > &  listFragments 
)
private

Performs a packet fragmentation.

Parameters
[in]packetthe packet to be fragmented (with headers already compressed with 6LoWPAN).
[in]origPacketSizethe size of the IP packet before the 6LoWPAN header compression, including the IP/L4 headers.
[in]origHdrSizethe size of the IP header before the 6LoWPAN header compression.
[out]listFragmentsA reference to the list of the resulting packets, all with the proper headers in place.

Definition at line 1898 of file sixlowpan-net-device.cc.

References ns3::Packet::AddHeader(), ns3::Packet::Copy(), ns3::Packet::CreateFragment(), ns3::SixLowPanFrag1::GetSerializedSize(), ns3::SixLowPanFragN::GetSerializedSize(), ns3::Packet::GetSize(), ns3::UniformRandomVariable::GetValue(), m_netDevice, m_rng, NS_ASSERT_MSG, NS_LOG_FUNCTION, NS_LOG_LOGIC, packetSize, ns3::SixLowPanFragN::SetDatagramOffset(), ns3::SixLowPanFrag1::SetDatagramSize(), ns3::SixLowPanFragN::SetDatagramSize(), ns3::SixLowPanFrag1::SetDatagramTag(), and ns3::SixLowPanFragN::SetDatagramTag().

Referenced by DoSend().

+ Here is the call graph for this function:
+ Here is the caller graph for this function:

◆ DoSend()

bool ns3::SixLowPanNetDevice::DoSend ( Ptr< Packet packet,
const Address source,
const Address dest,
uint16_t  protocolNumber,
bool  doSendFrom 
)
private
Parameters
[in]packetPacket sent from above down to Network Device.
[in]sourceSource mac address (only used if doSendFrom is true, i.e., "MAC spoofing").
[in]destMac address of the destination (already resolved).
[in]protocolNumberIdentifies the type of payload contained in this packet. Used to call the right L3Protocol when the packet is received.
[in]doSendFromPerform a SendFrom instead of a Send.

Called from higher layer to send packet into Network Device with the specified source and destination Addresses.

Returns
Whether the Send operation succeeded.

Definition at line 533 of file sixlowpan-net-device.cc.

References ns3::Packet::AddHeader(), CompressLowPanHc1(), CompressLowPanIphc(), ns3::Packet::Copy(), DoFragmentation(), Get16MacFrom48Mac(), ns3::Node::GetId(), GetIfIndex(), ns3::Object::GetObject(), ns3::SixLowPanBc0::GetSerializedSize(), ns3::SixLowPanMesh::GetSerializedSize(), ns3::Packet::GetSize(), ns3::Mac48Address::IsMatchingType(), m_bc0Serial, m_compressionThreshold, m_etherType, m_forceEtherType, m_meshUnder, m_meshUnderHopsLeft, m_netDevice, m_node, m_txTrace, m_useIphc, NS_ASSERT_MSG, NS_LOG_DEBUG, NS_LOG_FUNCTION, NS_LOG_LOGIC, pktSize, ns3::SixLowPanMesh::SetFinalDst(), ns3::SixLowPanMesh::SetHopsLeft(), ns3::SixLowPanMesh::SetOriginator(), and ns3::SixLowPanBc0::SetSequenceNumber().

Referenced by Send(), and SendFrom().

+ Here is the call graph for this function:
+ Here is the caller graph for this function:

◆ DropOldestFragmentSet()

void ns3::SixLowPanNetDevice::DropOldestFragmentSet ( )
private

Drops the oldest fragment set.

◆ Get16MacFrom48Mac()

Address ns3::SixLowPanNetDevice::Get16MacFrom48Mac ( Address  addr)
private

Get a Mac16 from its Mac48 pseudo-MAC.

Parameters
addrthe PseudoMac address
Returns
the Mac16Address

Definition at line 2249 of file sixlowpan-net-device.cc.

References ns3::Mac16Address::CopyFrom(), ns3::Address::CopyTo(), ns3::Mac48Address::IsMatchingType(), and NS_ASSERT_MSG.

Referenced by DoSend(), and ReceiveFromDevice().

+ Here is the call graph for this function:
+ Here is the caller graph for this function:

◆ GetAddress()

Address ns3::SixLowPanNetDevice::GetAddress ( void  ) const
virtual
Returns
the current Address of this interface.

Implements ns3::NetDevice.

Definition at line 407 of file sixlowpan-net-device.cc.

References m_netDevice, NS_ASSERT_MSG, and NS_LOG_FUNCTION.

◆ GetBroadcast()

Address ns3::SixLowPanNetDevice::GetBroadcast ( void  ) const
virtual
Returns
the broadcast address supported by this netdevice.

Calling this method is invalid if IsBroadcast returns not true.

Implements ns3::NetDevice.

Definition at line 461 of file sixlowpan-net-device.cc.

References m_netDevice, NS_ASSERT_MSG, and NS_LOG_FUNCTION.

◆ GetChannel()

Ptr< Channel > ns3::SixLowPanNetDevice::GetChannel ( void  ) const
virtual
Returns
the channel this NetDevice is connected to. The value returned can be zero if the NetDevice is not yet connected to any channel or if the underlying NetDevice has no concept of a channel. i.e., callers must check for zero and be ready to handle it.

Implements ns3::NetDevice.

Definition at line 391 of file sixlowpan-net-device.cc.

References m_netDevice, NS_ASSERT_MSG, and NS_LOG_FUNCTION.

◆ GetIfIndex()

uint32_t ns3::SixLowPanNetDevice::GetIfIndex ( void  ) const
virtual
Returns
index ifIndex of the device

Implements ns3::NetDevice.

Definition at line 385 of file sixlowpan-net-device.cc.

References m_ifIndex, and NS_LOG_FUNCTION.

Referenced by DoSend(), ProcessFragment(), and ReceiveFromDevice().

+ Here is the caller graph for this function:

◆ GetMtu()

uint16_t ns3::SixLowPanNetDevice::GetMtu ( void  ) const
virtual

Returns the link-layer MTU for this interface.

If the link-layer MTU is smaller than IPv6's minimum MTU (RFC 4944), 1280 will be returned.

Returns
The link-level MTU in bytes for this interface.

Implements ns3::NetDevice.

Definition at line 423 of file sixlowpan-net-device.cc.

References m_netDevice, and NS_LOG_FUNCTION.

◆ GetMulticast() [1/2]

Address ns3::SixLowPanNetDevice::GetMulticast ( Ipv4Address  multicastGroup) const
virtual

Make and return a MAC multicast address using the provided multicast group.

RFC 1112 says that an Ipv4 host group address is mapped to an Ethernet multicast address by placing the low-order 23-bits of the IP address into the low-order 23 bits of the Ethernet multicast address 01-00-5E-00-00-00 (hex). Similar RFCs exist for Ipv6 and Eui64 mappings. This method performs the multicast address creation function appropriate to the underlying MAC address of the device. This MAC address is encapsulated in an abstract Address to avoid dependencies on the exact MAC address format.

In the case of net devices that do not support multicast, clients are expected to test NetDevice::IsMulticast and avoid attempting to map multicast packets. Subclasses of NetDevice that do support multicasting are expected to override this method and provide an implementation appropriate to the particular device.

Parameters
multicastGroupThe IP address for the multicast group destination of the packet.
Returns
The MAC multicast Address used to send packets to the provided multicast group.
Warning
Calling this method is invalid if IsMulticast returns not true.
See also
IsMulticast()

Implements ns3::NetDevice.

Definition at line 477 of file sixlowpan-net-device.cc.

References m_netDevice, NS_ASSERT_MSG, and NS_LOG_FUNCTION.

◆ GetMulticast() [2/2]

Address ns3::SixLowPanNetDevice::GetMulticast ( Ipv6Address  addr) const
virtual

Get the MAC multicast address corresponding to the IPv6 address provided.

Parameters
addrIPv6 address
Returns
the MAC multicast address
Warning
Calling this method is invalid if IsMulticast returns not true.

Implements ns3::NetDevice.

Definition at line 485 of file sixlowpan-net-device.cc.

References m_netDevice, NS_ASSERT_MSG, and NS_LOG_FUNCTION.

◆ GetNetDevice()

Ptr< NetDevice > ns3::SixLowPanNetDevice::GetNetDevice ( ) const

Returns a smart pointer to the underlying NetDevice.

Returns
A smart pointer to the underlying NetDevice.

Definition at line 138 of file sixlowpan-net-device.cc.

References m_netDevice, and NS_LOG_FUNCTION.

◆ GetNode()

Ptr< Node > ns3::SixLowPanNetDevice::GetNode ( void  ) const
virtual
Returns
the node base class which contains this network interface.

When a subclass needs to get access to the underlying node base class to print the nodeid for example, it can invoke this method.

Implements ns3::NetDevice.

Definition at line 667 of file sixlowpan-net-device.cc.

References m_node, and NS_LOG_FUNCTION.

◆ GetTypeId()

◆ HandleFragmentsTimeout()

void ns3::SixLowPanNetDevice::HandleFragmentsTimeout ( FragmentKey_t  key,
uint32_t  iif 
)
private

Process the timeout for packet fragments.

Parameters
[in]keyA key representing the packet fragments.
[in]iifInput Interface.

Definition at line 2232 of file sixlowpan-net-device.cc.

References DROP_FRAGMENT_TIMEOUT, ns3::Object::GetObject(), list, m_dropTrace, m_fragments, m_node, and NS_LOG_FUNCTION.

Referenced by HandleTimeout().

+ Here is the call graph for this function:
+ Here is the caller graph for this function:

◆ HandleTimeout()

void ns3::SixLowPanNetDevice::HandleTimeout ( void  )
private

Handles a fragmented packet timeout.

Definition at line 2275 of file sixlowpan-net-device.cc.

References HandleFragmentsTimeout(), m_timeoutEvent, m_timeoutEventList, ns3::Simulator::Now(), and ns3::Simulator::Schedule().

Referenced by SetTimeout().

+ Here is the call graph for this function:
+ Here is the caller graph for this function:

◆ IsBridge()

bool ns3::SixLowPanNetDevice::IsBridge ( void  ) const
virtual

Return true if the net device is acting as a bridge.

Returns
value of m_isBridge flag

Implements ns3::NetDevice.

Definition at line 501 of file sixlowpan-net-device.cc.

References m_netDevice, NS_ASSERT_MSG, and NS_LOG_FUNCTION.

◆ IsBroadcast()

bool ns3::SixLowPanNetDevice::IsBroadcast ( void  ) const
virtual
Returns
true if this interface supports a broadcast address, false otherwise.

Implements ns3::NetDevice.

Definition at line 453 of file sixlowpan-net-device.cc.

References m_netDevice, NS_ASSERT_MSG, and NS_LOG_FUNCTION.

◆ IsLinkUp()

bool ns3::SixLowPanNetDevice::IsLinkUp ( void  ) const
virtual
Returns
true if link is up; false otherwise

Implements ns3::NetDevice.

Definition at line 437 of file sixlowpan-net-device.cc.

References m_netDevice, NS_ASSERT_MSG, and NS_LOG_FUNCTION.

◆ IsMulticast()

bool ns3::SixLowPanNetDevice::IsMulticast ( void  ) const
virtual
Returns
value of m_isMulticast flag

Implements ns3::NetDevice.

Definition at line 469 of file sixlowpan-net-device.cc.

References m_netDevice, NS_ASSERT_MSG, and NS_LOG_FUNCTION.

◆ IsPointToPoint()

bool ns3::SixLowPanNetDevice::IsPointToPoint ( void  ) const
virtual

Return true if the net device is on a point-to-point link.

Returns
value of m_isPointToPoint flag

Implements ns3::NetDevice.

Definition at line 493 of file sixlowpan-net-device.cc.

References m_netDevice, NS_ASSERT_MSG, and NS_LOG_FUNCTION.

◆ NeedsArp()

bool ns3::SixLowPanNetDevice::NeedsArp ( void  ) const
virtual
Returns
true if ARP is needed, false otherwise.

Called by higher-layers to check if this NetDevice requires ARP to be used.

Implements ns3::NetDevice.

Definition at line 679 of file sixlowpan-net-device.cc.

References m_netDevice, NS_ASSERT_MSG, and NS_LOG_FUNCTION.

◆ operator=()

SixLowPanNetDevice& ns3::SixLowPanNetDevice::operator= ( SixLowPanNetDevice const &  )
private

Copy constructor.

Defined and unimplemented to avoid misuse.

Returns

◆ ProcessFragment()

bool ns3::SixLowPanNetDevice::ProcessFragment ( Ptr< Packet > &  packet,
Address const &  src,
Address const &  dst,
bool  isFirst 
)
private

Process a packet fragment.

Parameters
[in]packetThe packet.
[in]srcThe source MAC address.
[in]dstThe destination MAC address.
[in]isFirstTrue if it is the first fragment, false otherwise.
Returns
True is the fragment completed the packet.

Definition at line 1970 of file sixlowpan-net-device.cc.

References ns3::SixLowPanNetDevice::Fragments::AddFirstFragment(), ns3::SixLowPanNetDevice::Fragments::AddFragment(), ns3::Packet::Copy(), DecompressLowPanHc1(), DecompressLowPanIphc(), DROP_FRAGMENT_BUFFER_FULL, ns3::SixLowPanFragN::GetDatagramOffset(), ns3::SixLowPanFrag1::GetDatagramSize(), ns3::SixLowPanFragN::GetDatagramSize(), ns3::SixLowPanFrag1::GetDatagramTag(), ns3::SixLowPanFragN::GetDatagramTag(), ns3::SixLowPanDispatch::GetDispatchType(), GetIfIndex(), ns3::Object::GetObject(), ns3::SixLowPanNetDevice::Fragments::GetPacket(), ns3::Packet::GetSize(), ns3::SixLowPanNetDevice::Fragments::GetTimeoutIter(), ns3::SixLowPanNetDevice::Fragments::IsEntire(), list, ns3::SixLowPanDispatch::LOWPAN_HC1, ns3::SixLowPanDispatch::LOWPAN_IPHC, ns3::SixLowPanDispatch::LOWPAN_IPv6, m_dropTrace, m_fragmentReassemblyListSize, m_fragments, m_node, m_timeoutEventList, NS_FATAL_ERROR, NS_LOG_DEBUG, NS_LOG_FUNCTION, NS_LOG_LOGIC, packetSize, ns3::Packet::RemoveHeader(), ns3::SixLowPanNetDevice::Fragments::SetPacketSize(), SetTimeout(), and ns3::SixLowPanNetDevice::Fragments::SetTimeoutIter().

Referenced by ReceiveFromDevice().

+ Here is the call graph for this function:
+ Here is the caller graph for this function:

◆ ReceiveFromDevice()

void ns3::SixLowPanNetDevice::ReceiveFromDevice ( Ptr< NetDevice device,
Ptr< const Packet packet,
uint16_t  protocol,
Address const &  source,
Address const &  destination,
PacketType  packetType 
)
private

Receives all the packets from a NetDevice for further processing.

Parameters
[in]deviceThe NetDevice the packet ws received from.
[in]packetThe received packet.
[in]protocolThe protocol (if known).
[in]sourceThe source address.
[in]destinationThe destination address.
[in]packetTypeThe packet kind (e.g., HOST, BROADCAST, etc.).
Returns
The IPv6 link-local address.

Definition at line 191 of file sixlowpan-net-device.cc.

References ns3::Packet::AddHeader(), ns3::Mac16Address::ConvertFrom(), ns3::Packet::Copy(), ns3::Packet::CopyData(), DecompressLowPanHc1(), DecompressLowPanIphc(), DROP_DISALLOWED_COMPRESSION, DROP_UNKNOWN_EXTENSION, Get16MacFrom48Mac(), ns3::SixLowPanDispatch::GetDispatchType(), ns3::SixLowPanMesh::GetFinalDst(), ns3::SixLowPanMesh::GetHopsLeft(), GetIfIndex(), ns3::Object::GetObject(), ns3::SixLowPanMesh::GetOriginator(), ns3::SixLowPanBc0::GetSequenceNumber(), ns3::Packet::GetSize(), ns3::Packet::GetUid(), ns3::RandomVariableStream::GetValue(), ns3::Mac16Address::IsMatchingType(), ns3::Mac48Address::IsMatchingType(), ns3::Callback< R, T1, T2, T3, T4, T5, T6, T7, T8, T9 >::IsNull(), ns3::SixLowPanDispatch::LOWPAN_BC0, ns3::SixLowPanDispatch::LOWPAN_FRAG1, ns3::SixLowPanDispatch::LOWPAN_FRAGN, ns3::SixLowPanDispatch::LOWPAN_HC1, ns3::SixLowPanDispatch::LOWPAN_IPHC, ns3::SixLowPanDispatch::LOWPAN_IPv6, ns3::SixLowPanDispatch::LOWPAN_MESH, m_dropTrace, m_meshCacheLength, m_meshUnderJitter, m_netDevice, m_node, m_promiscRxCallback, m_rxCallback, m_rxTrace, m_seenPkts, m_useIphc, ns3::MilliSeconds(), NS_ABORT_MSG_IF, NS_LOG_DEBUG, NS_LOG_FUNCTION, NS_LOG_LOGIC, ProcessFragment(), ns3::Ipv6L3Protocol::PROT_NUMBER, ns3::Packet::RemoveHeader(), ns3::Simulator::Schedule(), ns3::NetDevice::Send(), and ns3::SixLowPanMesh::SetHopsLeft().

Referenced by SetNetDevice().

+ Here is the call graph for this function:
+ Here is the caller graph for this function:

◆ Send()

bool ns3::SixLowPanNetDevice::Send ( Ptr< Packet packet,
const Address dest,
uint16_t  protocolNumber 
)
virtual
Parameters
packetpacket sent from above down to Network Device
destmac address of the destination (already resolved)
protocolNumberidentifies the type of payload contained in this packet. Used to call the right L3Protocol when the packet is received.

Called from higher layer to send packet into Network Device to the specified destination Address

Returns
whether the Send operation succeeded

Implements ns3::NetDevice.

Definition at line 509 of file sixlowpan-net-device.cc.

References DoSend(), and NS_LOG_FUNCTION.

+ Here is the call graph for this function:

◆ SendFrom()

bool ns3::SixLowPanNetDevice::SendFrom ( Ptr< Packet packet,
const Address source,
const Address dest,
uint16_t  protocolNumber 
)
virtual
Parameters
packetpacket sent from above down to Network Device
sourcesource mac address (so called "MAC spoofing")
destmac address of the destination (already resolved)
protocolNumberidentifies the type of payload contained in this packet. Used to call the right L3Protocol when the packet is received.

Called from higher layer to send packet into Network Device with the specified source and destination Addresses.

Returns
whether the Send operation succeeded

Implements ns3::NetDevice.

Definition at line 521 of file sixlowpan-net-device.cc.

References DoSend(), and NS_LOG_FUNCTION.

+ Here is the call graph for this function:

◆ SetAddress()

void ns3::SixLowPanNetDevice::SetAddress ( Address  address)
virtual

Set the address of this interface.

Parameters
addressaddress to set

Implements ns3::NetDevice.

Definition at line 399 of file sixlowpan-net-device.cc.

References first::address, m_netDevice, NS_ASSERT_MSG, and NS_LOG_FUNCTION.

◆ SetIfIndex()

void ns3::SixLowPanNetDevice::SetIfIndex ( const uint32_t  index)
virtual
Parameters
indexifIndex of the device

Implements ns3::NetDevice.

Definition at line 379 of file sixlowpan-net-device.cc.

References m_ifIndex, and NS_LOG_FUNCTION.

◆ SetMtu()

bool ns3::SixLowPanNetDevice::SetMtu ( const uint16_t  mtu)
virtual
Parameters
mtuMTU value, in bytes, to set for the device
Returns
whether the MTU value was within legal bounds

Override for default MTU defined on a per-type basis.

Implements ns3::NetDevice.

Definition at line 415 of file sixlowpan-net-device.cc.

References m_netDevice, NS_ASSERT_MSG, and NS_LOG_FUNCTION.

◆ SetNetDevice()

void ns3::SixLowPanNetDevice::SetNetDevice ( Ptr< NetDevice device)

Setup SixLowPan to be a proxy for the specified NetDevice.

All the packets incoming and outgoing from the NetDevice will be processed by SixLowPanNetDevice.

Parameters
[in]deviceA smart pointer to the NetDevice to be proxied.

Definition at line 144 of file sixlowpan-net-device.cc.

References m_etherType, m_forceEtherType, m_netDevice, m_node, ns3::MakeCallback(), NS_LOG_DEBUG, NS_LOG_FUNCTION, ReceiveFromDevice(), and ns3::Node::RegisterProtocolHandler().

Referenced by SixlowpanFragmentationTest::DoRun(), SixlowpanHc1ImplTest::DoRun(), and SixlowpanIphcImplTest::DoRun().

+ Here is the call graph for this function:
+ Here is the caller graph for this function:

◆ SetNode()

void ns3::SixLowPanNetDevice::SetNode ( Ptr< Node node)
virtual
Parameters
nodethe node associated to this netdevice.

This method is called from ns3::Node::AddDevice.

Implements ns3::NetDevice.

Definition at line 673 of file sixlowpan-net-device.cc.

References m_node, and NS_LOG_FUNCTION.

◆ SetPromiscReceiveCallback()

void ns3::SixLowPanNetDevice::SetPromiscReceiveCallback ( NetDevice::PromiscReceiveCallback  cb)
virtual
Parameters
cbcallback to invoke whenever a packet has been received in promiscuous mode and must be forwarded to the higher layers.

Enables netdevice promiscuous mode and sets the callback that will handle promiscuous mode packets. Note, promiscuous mode packets means all packets, including those packets that can be sensed by the netdevice but which are intended to be received by other hosts.

Implements ns3::NetDevice.

Definition at line 693 of file sixlowpan-net-device.cc.

References m_promiscRxCallback, and NS_LOG_FUNCTION.

◆ SetReceiveCallback()

void ns3::SixLowPanNetDevice::SetReceiveCallback ( NetDevice::ReceiveCallback  cb)
virtual
Parameters
cbcallback to invoke whenever a packet has been received and must be forwarded to the higher layers.

Set the callback to be used to notify higher layers when a packet has been received.

Implements ns3::NetDevice.

Definition at line 687 of file sixlowpan-net-device.cc.

References m_rxCallback, and NS_LOG_FUNCTION.

◆ SetTimeout()

SixLowPanNetDevice::FragmentsTimeoutsListI_t ns3::SixLowPanNetDevice::SetTimeout ( FragmentKey_t  key,
uint32_t  iif 
)
private

Set a new timeout "event" for a fragmented packet.

Parameters
keythe fragment identification
iifinput interface of the packet
Returns
an iterator to the inserted "event"

Definition at line 2262 of file sixlowpan-net-device.cc.

References HandleTimeout(), m_fragmentExpirationTimeout, m_timeoutEvent, m_timeoutEventList, ns3::Simulator::Now(), and ns3::Simulator::Schedule().

Referenced by ProcessFragment().

+ Here is the call graph for this function:
+ Here is the caller graph for this function:

◆ SupportsSendFrom()

bool ns3::SixLowPanNetDevice::SupportsSendFrom ( ) const
virtual
Returns
true if this interface supports a bridging mode, false otherwise.

Implements ns3::NetDevice.

Definition at line 699 of file sixlowpan-net-device.cc.

References NS_LOG_FUNCTION.

Member Data Documentation

◆ m_bc0Serial

uint8_t ns3::SixLowPanNetDevice::m_bc0Serial
private

Serial number used in BC0 header.

Definition at line 530 of file sixlowpan-net-device.h.

Referenced by DoSend(), and SixLowPanNetDevice().

◆ m_compressionThreshold

uint32_t ns3::SixLowPanNetDevice::m_compressionThreshold
private

Minimum L2 payload size.

Definition at line 549 of file sixlowpan-net-device.h.

Referenced by DoSend(), and GetTypeId().

◆ m_dropTrace

TracedCallback<DropReason, Ptr<const Packet>, Ptr<SixLowPanNetDevice>, uint32_t> ns3::SixLowPanNetDevice::m_dropTrace
private

Callback to trace drop packets.

Data passed:

  • DropReason
  • Packet dropped (including 6LoWPAN header)
  • Ptr to SixLowPanNetDevice
  • interface index
    Deprecated:
    The non-const Ptr<SixLowPanNetDevice> argument is deprecated and will be changed to Ptr<const SixLowPanNetDevice> in a future release.

Definition at line 275 of file sixlowpan-net-device.h.

Referenced by GetTypeId(), HandleFragmentsTimeout(), ProcessFragment(), and ReceiveFromDevice().

◆ m_etherType

uint16_t ns3::SixLowPanNetDevice::m_etherType
private

EtherType number (used only if m_forceEtherType is true).

Definition at line 546 of file sixlowpan-net-device.h.

Referenced by DoSend(), GetTypeId(), and SetNetDevice().

◆ m_forceEtherType

bool ns3::SixLowPanNetDevice::m_forceEtherType
private

Force the EtherType number.

Also implying that the underlying NetDevice is using 48-bit Addresses, e.g., Ethernet, Wi-Fi, etc.

Definition at line 544 of file sixlowpan-net-device.h.

Referenced by DoSend(), GetTypeId(), and SetNetDevice().

◆ m_fragmentExpirationTimeout

Time ns3::SixLowPanNetDevice::m_fragmentExpirationTimeout
private

Time limit for fragment rebuilding.

Definition at line 519 of file sixlowpan-net-device.h.

Referenced by GetTypeId(), and SetTimeout().

◆ m_fragmentReassemblyListSize

uint16_t ns3::SixLowPanNetDevice::m_fragmentReassemblyListSize
private

How many packets can be rebuilt at the same time.

Some real implementation do limit this. Zero means no limit.

Definition at line 525 of file sixlowpan-net-device.h.

Referenced by GetTypeId(), and ProcessFragment().

◆ m_fragments

◆ m_ifIndex

uint32_t ns3::SixLowPanNetDevice::m_ifIndex
private

Interface index.

Definition at line 538 of file sixlowpan-net-device.h.

Referenced by GetIfIndex(), and SetIfIndex().

◆ m_meshCacheLength

uint16_t ns3::SixLowPanNetDevice::m_meshCacheLength
private

length of the cache for each source.

Definition at line 532 of file sixlowpan-net-device.h.

Referenced by GetTypeId(), and ReceiveFromDevice().

◆ m_meshUnder

bool ns3::SixLowPanNetDevice::m_meshUnder
private

Use a mesh-under routing.

Definition at line 529 of file sixlowpan-net-device.h.

Referenced by DoSend(), and GetTypeId().

◆ m_meshUnderHopsLeft

uint8_t ns3::SixLowPanNetDevice::m_meshUnderHopsLeft
private

Start value for mesh-under hops left.

Definition at line 531 of file sixlowpan-net-device.h.

Referenced by DoSend(), and GetTypeId().

◆ m_meshUnderJitter

Ptr<RandomVariableStream> ns3::SixLowPanNetDevice::m_meshUnderJitter
private

Random variable for the mesh-under packet retransmission.

Definition at line 533 of file sixlowpan-net-device.h.

Referenced by AssignStreams(), GetTypeId(), and ReceiveFromDevice().

◆ m_netDevice

◆ m_node

Ptr<Node> ns3::SixLowPanNetDevice::m_node
private

◆ m_omitUdpChecksum

bool ns3::SixLowPanNetDevice::m_omitUdpChecksum
private

Omit UDP checksum in NC1 encoding.

Definition at line 547 of file sixlowpan-net-device.h.

Referenced by CompressLowPanIphc(), CompressLowPanNhc(), and GetTypeId().

◆ m_promiscRxCallback

NetDevice::PromiscReceiveCallback ns3::SixLowPanNetDevice::m_promiscRxCallback
private

The callback used to notify higher layers that a packet has been received in promiscuous mode.

Definition at line 235 of file sixlowpan-net-device.h.

Referenced by ReceiveFromDevice(), and SetPromiscReceiveCallback().

◆ m_rng

Ptr<UniformRandomVariable> ns3::SixLowPanNetDevice::m_rng
private

Rng for the fragments tag.

Definition at line 551 of file sixlowpan-net-device.h.

Referenced by AssignStreams(), DoFragmentation(), and SixLowPanNetDevice().

◆ m_rxCallback

NetDevice::ReceiveCallback ns3::SixLowPanNetDevice::m_rxCallback
private

The callback used to notify higher layers that a packet has been received.

Definition at line 230 of file sixlowpan-net-device.h.

Referenced by ReceiveFromDevice(), and SetReceiveCallback().

◆ m_rxTrace

TracedCallback<Ptr<const Packet>, Ptr<SixLowPanNetDevice>, uint32_t> ns3::SixLowPanNetDevice::m_rxTrace
private

Callback to trace RX (reception) packets.

Data passed:

  • Packet received (including 6LoWPAN header)
  • Ptr to SixLowPanNetDevice
  • interface index
    Deprecated:
    The non-const Ptr<SixLowPanNetDevice> argument is deprecated and will be changed to Ptr<const SixLowPanNetDevice> in a future release.

Definition at line 261 of file sixlowpan-net-device.h.

Referenced by GetTypeId(), and ReceiveFromDevice().

◆ m_seenPkts

std::map<Address , std::list <uint8_t > > ns3::SixLowPanNetDevice::m_seenPkts
private

Seen packets, memorized by OriginatorAdddress, SequenceNumber.

Definition at line 534 of file sixlowpan-net-device.h.

Referenced by ReceiveFromDevice().

◆ m_timeoutEvent

EventId ns3::SixLowPanNetDevice::m_timeoutEvent
private

Event for the next scheduled timeout.

Definition at line 380 of file sixlowpan-net-device.h.

Referenced by DoDispose(), HandleTimeout(), and SetTimeout().

◆ m_timeoutEventList

FragmentsTimeoutsList_t ns3::SixLowPanNetDevice::m_timeoutEventList
private

Timeout "events" container.

Definition at line 378 of file sixlowpan-net-device.h.

Referenced by DoDispose(), HandleTimeout(), ProcessFragment(), and SetTimeout().

◆ m_txTrace

TracedCallback<Ptr<const Packet>, Ptr<SixLowPanNetDevice>, uint32_t> ns3::SixLowPanNetDevice::m_txTrace
private

Callback to trace TX (transmission) packets.

Data passed:

  • Packet received (including 6LoWPAN header)
  • Ptr to SixLowPanNetDevice
  • interface index
    Deprecated:
    The non-const Ptr<SixLowPanNetDevice> argument is deprecated and will be changed to Ptr<const SixLowPanNetDevice> in a future release.

Definition at line 248 of file sixlowpan-net-device.h.

Referenced by DoSend(), and GetTypeId().

◆ m_useIphc

bool ns3::SixLowPanNetDevice::m_useIphc
private

Use IPHC or HC1.

Definition at line 527 of file sixlowpan-net-device.h.

Referenced by DoSend(), GetTypeId(), and ReceiveFromDevice().


The documentation for this class was generated from the following files: