This class manages the serialization/deserialization of MeasurementReport IE. More...
#include "lte-rrc-header.h"
Inheritance diagram for ns3::MeasurementReportHeader:
Collaboration diagram for ns3::MeasurementReportHeader:Public Member Functions | |
| MeasurementReportHeader () | |
| ~MeasurementReportHeader () | |
| uint32_t | Deserialize (Buffer::Iterator bIterator) |
| LteRrcSap::MeasurementReport | GetMessage () const |
| Returns a MeasurementReport IE from the values in the class attributes. More... | |
| void | PreSerialize () const |
| This function serializes class attributes to m_serializationResult local Buffer. More... | |
| void | Print (std::ostream &os) const |
| This function prints the object, for debugging purposes. More... | |
| void | SetMessage (LteRrcSap::MeasurementReport msg) |
| Receives a MeasurementReport IE and stores the contents into the class attributes. More... | |
Public Member Functions inherited from ns3::RrcAsn1Header | |
| RrcAsn1Header () | |
| int | GetMessageType () |
| Get message type. More... | |
Public Member Functions inherited from ns3::Asn1Header | |
| Asn1Header () | |
| virtual | ~Asn1Header () |
| uint32_t | GetSerializedSize (void) const |
| void | Serialize (Buffer::Iterator bIterator) const |
Public Member Functions inherited from ns3::Header | |
| virtual | ~Header () |
| virtual uint32_t | Deserialize (Buffer::Iterator start, Buffer::Iterator end) |
| Deserialize the object from a buffer iterator. More... | |
| virtual uint32_t | Deserialize (Buffer::Iterator start)=0 |
| Deserialize the object from a buffer iterator. More... | |
Public Member Functions inherited from ns3::Chunk | |
| virtual uint32_t | Deserialize (Buffer::Iterator start, Buffer::Iterator end) |
| Deserialize the object from a buffer iterator. More... | |
Public Member Functions inherited from ns3::ObjectBase | |
| virtual | ~ObjectBase () |
| Virtual destructor. More... | |
| void | GetAttribute (std::string name, AttributeValue &value) const |
| Get the value of an attribute, raising fatal errors if unsuccessful. More... | |
| bool | GetAttributeFailSafe (std::string name, AttributeValue &value) const |
| Get the value of an attribute without raising erros. More... | |
| void | SetAttribute (std::string name, const AttributeValue &value) |
| Set a single attribute, raising fatal errors if unsuccessful. More... | |
| bool | SetAttributeFailSafe (std::string name, const AttributeValue &value) |
| Set a single attribute without raising errors. More... | |
| bool | TraceConnect (std::string name, std::string context, const CallbackBase &cb) |
| Connect a TraceSource to a Callback with a context. More... | |
| bool | TraceConnectWithoutContext (std::string name, const CallbackBase &cb) |
| Connect a TraceSource to a Callback without a context. More... | |
| bool | TraceDisconnect (std::string name, std::string context, const CallbackBase &cb) |
| Disconnect from a TraceSource a Callback previously connected with a context. More... | |
| bool | TraceDisconnectWithoutContext (std::string name, const CallbackBase &cb) |
| Disconnect from a TraceSource a Callback previously connected without a context. More... | |
Private Attributes | |
| LteRrcSap::MeasurementReport | m_measurementReport |
| measurement report More... | |
Additional Inherited Members | |
Static Public Member Functions inherited from ns3::Asn1Header | |
| static TypeId | GetTypeId (void) |
| Get the type ID. More... | |
Static Public Member Functions inherited from ns3::Header | |
| static TypeId | GetTypeId (void) |
| Get the type ID. More... | |
Static Public Member Functions inherited from ns3::Chunk | |
| static TypeId | GetTypeId (void) |
| Get the type ID. More... | |
Static Public Member Functions inherited from ns3::ObjectBase | |
| static TypeId | GetTypeId (void) |
| Get the type ID. More... | |
Protected Member Functions inherited from ns3::RrcAsn1Header | |
| int | BandwidthToEnum (uint16_t bandwidth) const |
| Convert from bandwidth (in RBs) to ENUMERATED value. More... | |
| Buffer::Iterator | DeserializeCellIdentification (LteRrcSap::CellIdentification *ci, Buffer::Iterator bIterator) |
| Deserialize cell identification function. More... | |
| Buffer::Iterator | DeserializeDrbToAddModList (std::list< LteRrcSap::DrbToAddMod > *drbToAddModLis, Buffer::Iterator bIterator) |
| Deserialize DRB to add mod list function. More... | |
| Buffer::Iterator | DeserializeLogicalChannelConfig (LteRrcSap::LogicalChannelConfig *logicalChannelConfig, Buffer::Iterator bIterator) |
| Deserialize logical channel config function. More... | |
| Buffer::Iterator | DeserializeMeasConfig (LteRrcSap::MeasConfig *measConfig, Buffer::Iterator bIterator) |
| Deserialize measure config function. More... | |
| Buffer::Iterator | DeserializeMeasResults (LteRrcSap::MeasResults *measResults, Buffer::Iterator bIterator) |
| Deserialize measure results function. More... | |
| Buffer::Iterator | DeserializeNonCriticalExtensionConfig (LteRrcSap::NonCriticalExtensionConfiguration *nonCriticalExtension, Buffer::Iterator bIterator) |
| Deserialize non critical extension config function. More... | |
| Buffer::Iterator | DeserializePhysicalConfigDedicated (LteRrcSap::PhysicalConfigDedicated *physicalConfigDedicated, Buffer::Iterator bIterator) |
| Deserialize physical config dedicated function. More... | |
| Buffer::Iterator | DeserializePhysicalConfigDedicatedSCell (LteRrcSap::PhysicalConfigDedicatedSCell *pcdsc, Buffer::Iterator bIterator) |
| Deserialize physical config dedicated SCell function. More... | |
| Buffer::Iterator | DeserializePlmnIdentity (uint32_t *plmnId, Buffer::Iterator bIterator) |
| Deserialize PLMN identity function. More... | |
| Buffer::Iterator | DeserializeQoffsetRange (int8_t *qOffsetRange, Buffer::Iterator bIterator) |
| Deserialize Qoffset range function. More... | |
| Buffer::Iterator | DeserializeRachConfigCommon (LteRrcSap::RachConfigCommon *rachConfigCommon, Buffer::Iterator bIterator) |
| Deserialize RACH config common function. More... | |
| Buffer::Iterator | DeserializeRadioResourceConfigCommon (LteRrcSap::RadioResourceConfigCommon *radioResourceConfigCommon, Buffer::Iterator bIterator) |
| Deserialize radio resource config common function. More... | |
| Buffer::Iterator | DeserializeRadioResourceConfigCommonSCell (LteRrcSap::RadioResourceConfigCommonSCell *rrccsc, Buffer::Iterator bIterator) |
| Deserialize radio resource config common SCell function. More... | |
| Buffer::Iterator | DeserializeRadioResourceConfigCommonSib (LteRrcSap::RadioResourceConfigCommonSib *radioResourceConfigCommonSib, Buffer::Iterator bIterator) |
| Deserialize radio resource config common SIB function. More... | |
| Buffer::Iterator | DeserializeRadioResourceConfigDedicated (LteRrcSap::RadioResourceConfigDedicated *radioResourceConfigDedicated, Buffer::Iterator bIterator) |
| Deserialize radio resource config dedicated function. More... | |
| Buffer::Iterator | DeserializeRadioResourceConfigDedicatedSCell (LteRrcSap::RadioResourceConfigDedicatedSCell *rrcdsc, Buffer::Iterator bIterator) |
| Deserialize radio resource config dedicated SCell function. More... | |
| Buffer::Iterator | DeserializeSrbToAddModList (std::list< LteRrcSap::SrbToAddMod > *srbToAddModList, Buffer::Iterator bIterator) |
| Deserialize SRB to add mod list function. More... | |
| Buffer::Iterator | DeserializeSystemInformationBlockType1 (LteRrcSap::SystemInformationBlockType1 *systemInformationBlockType1, Buffer::Iterator bIterator) |
| Deserialize system information block type 1 function. More... | |
| Buffer::Iterator | DeserializeSystemInformationBlockType2 (LteRrcSap::SystemInformationBlockType2 *systemInformationBlockType2, Buffer::Iterator bIterator) |
| Deserialize system information block type 2 function. More... | |
| Buffer::Iterator | DeserializeThresholdEutra (LteRrcSap::ThresholdEutra *thresholdEutra, Buffer::Iterator bIterator) |
| Deserialize threshold eutra function. More... | |
| uint16_t | EnumToBandwidth (int n) const |
| Convert from ENUMERATED value to bandwidth (in RBs) More... | |
| virtual TypeId | GetInstanceTypeId (void) const |
| Get the most derived TypeId for this Object. More... | |
| void | Print (std::ostream &os, LteRrcSap::RadioResourceConfigDedicated radioResourceConfigDedicated) const |
| This function prints RadioResourceConfigDedicated IE, for debugging purposes. More... | |
| void | SerializeDrbToAddModList (std::list< LteRrcSap::DrbToAddMod > drbToAddModList) const |
| Serialize DRB to add mod list function. More... | |
| void | SerializeLogicalChannelConfig (LteRrcSap::LogicalChannelConfig logicalChannelConfig) const |
| Serialize logicala channel config function. More... | |
| void | SerializeMeasConfig (LteRrcSap::MeasConfig measConfig) const |
| Serialize measure config function. More... | |
| void | SerializeMeasResults (LteRrcSap::MeasResults measResults) const |
| Serialize measure results function. More... | |
| void | SerializeNonCriticalExtensionConfiguration (LteRrcSap::NonCriticalExtensionConfiguration nonCriticalExtensionConfiguration) const |
| Serialize non critical extension config function. More... | |
| void | SerializePhysicalConfigDedicated (LteRrcSap::PhysicalConfigDedicated physicalConfigDedicated) const |
| Serialize physical config dedicated function. More... | |
| void | SerializePhysicalConfigDedicatedSCell (LteRrcSap::PhysicalConfigDedicatedSCell pcdsc) const |
| Serialize physical config dedicated function. More... | |
| void | SerializePlmnIdentity (uint32_t plmnId) const |
| Serialize PLMN identity function. More... | |
| void | SerializeQoffsetRange (int8_t qOffsetRange) const |
| Serialize Q offset range function. More... | |
| void | SerializeRachConfigCommon (LteRrcSap::RachConfigCommon rachConfigCommon) const |
| Serialize RACH config common function. More... | |
| void | SerializeRadioResourceConfigCommon (LteRrcSap::RadioResourceConfigCommon radioResourceConfigCommon) const |
| Serialize system information block type 2 function. More... | |
| void | SerializeRadioResourceConfigCommonSCell (LteRrcSap::RadioResourceConfigCommonSCell rrccsc) const |
| Serialize radio resource config common SCell function. More... | |
| void | SerializeRadioResourceConfigCommonSib (LteRrcSap::RadioResourceConfigCommonSib radioResourceConfigCommonSib) const |
| Serialize radio resource config common SIB function. More... | |
| void | SerializeRadioResourceConfigDedicated (LteRrcSap::RadioResourceConfigDedicated radioResourceConfigDedicated) const |
| Serialize radio resource config function. More... | |
| void | SerializeRadioResourceDedicatedSCell (LteRrcSap::RadioResourceConfigDedicatedSCell rrcdsc) const |
| Serialize radio resource dedicated SCell function. More... | |
| void | SerializeSrbToAddModList (std::list< LteRrcSap::SrbToAddMod > srbToAddModList) const |
| Serialize SRB to add mod list function. More... | |
| void | SerializeSystemInformationBlockType1 (LteRrcSap::SystemInformationBlockType1 systemInformationBlockType1) const |
| Serialize system information block type 1 function. More... | |
| void | SerializeSystemInformationBlockType2 (LteRrcSap::SystemInformationBlockType2 systemInformationBlockType2) const |
| Serialize system information block type 2 function. More... | |
| void | SerializeThresholdEutra (LteRrcSap::ThresholdEutra thresholdEutra) const |
| Serialize threshold eutra function. More... | |
Protected Member Functions inherited from ns3::Asn1Header | |
| template<int N> | |
| Buffer::Iterator | DeserializeBitset (std::bitset< N > *data, Buffer::Iterator bIterator) |
| Deserialize a bitset. More... | |
| Buffer::Iterator | DeserializeBitset (std::bitset< 8 > *data, Buffer::Iterator bIterator) |
| Deserialize a bitset. More... | |
| template<int N> | |
| Buffer::Iterator | DeserializeBitstring (std::bitset< N > *bitstring, Buffer::Iterator bIterator) |
| Deserialize a bitstring. More... | |
| Buffer::Iterator | DeserializeBitstring (std::bitset< 1 > *bitstring, Buffer::Iterator bIterator) |
| Deserialize a bitstring. More... | |
| Buffer::Iterator | DeserializeBitstring (std::bitset< 2 > *bitstring, Buffer::Iterator bIterator) |
| Deserialize a bitstring. More... | |
| Buffer::Iterator | DeserializeBitstring (std::bitset< 8 > *bitstring, Buffer::Iterator bIterator) |
| Deserialize a bitstring. More... | |
| Buffer::Iterator | DeserializeBitstring (std::bitset< 10 > *bitstring, Buffer::Iterator bIterator) |
| Deserialize a bitstring. More... | |
| Buffer::Iterator | DeserializeBitstring (std::bitset< 16 > *bitstring, Buffer::Iterator bIterator) |
| Deserialize a bitstring. More... | |
| Buffer::Iterator | DeserializeBitstring (std::bitset< 27 > *bitstring, Buffer::Iterator bIterator) |
| Deserialize a bitstring. More... | |
| Buffer::Iterator | DeserializeBitstring (std::bitset< 28 > *bitstring, Buffer::Iterator bIterator) |
| Deserialize a bitstring. More... | |
| Buffer::Iterator | DeserializeBitstring (std::bitset< 32 > *bitstring, Buffer::Iterator bIterator) |
| Deserialize a bitstring. More... | |
| Buffer::Iterator | DeserializeBoolean (bool *value, Buffer::Iterator bIterator) |
| Deserialize a boolean. More... | |
| Buffer::Iterator | DeserializeChoice (int numOptions, bool isExtensionMarkerPresent, int *selectedOption, Buffer::Iterator bIterator) |
| Deserialize a Choice (set of options) More... | |
| Buffer::Iterator | DeserializeEnum (int numElems, int *selectedElem, Buffer::Iterator bIterator) |
| Deserialize an Enum. More... | |
| Buffer::Iterator | DeserializeInteger (int *n, int nmin, int nmax, Buffer::Iterator bIterator) |
| Deserialize an integer. More... | |
| Buffer::Iterator | DeserializeNull (Buffer::Iterator bIterator) |
| Deserialize nothing (null op) More... | |
| template<int N> | |
| Buffer::Iterator | DeserializeSequence (std::bitset< N > *optionalOrDefaultMask, bool isExtensionMarkerPresent, Buffer::Iterator bIterator) |
| Deserialize a sequence. More... | |
| Buffer::Iterator | DeserializeSequence (std::bitset< 0 > *optionalOrDefaultMask, bool isExtensionMarkerPresent, Buffer::Iterator bIterator) |
| Deserialize a sequence. More... | |
| Buffer::Iterator | DeserializeSequence (std::bitset< 1 > *optionalOrDefaultMask, bool isExtensionMarkerPresent, Buffer::Iterator bIterator) |
| Deserialize a sequence. More... | |
| Buffer::Iterator | DeserializeSequence (std::bitset< 2 > *optionalOrDefaultMask, bool isExtensionMarkerPresent, Buffer::Iterator bIterator) |
| Deserialize a sequence. More... | |
| Buffer::Iterator | DeserializeSequence (std::bitset< 3 > *optionalOrDefaultMask, bool isExtensionMarkerPresent, Buffer::Iterator bIterator) |
| Deserialize a sequence. More... | |
| Buffer::Iterator | DeserializeSequence (std::bitset< 4 > *optionalOrDefaultMask, bool isExtensionMarkerPresent, Buffer::Iterator bIterator) |
| Deserialize a sequence. More... | |
| Buffer::Iterator | DeserializeSequence (std::bitset< 5 > *optionalOrDefaultMask, bool isExtensionMarkerPresent, Buffer::Iterator bIterator) |
| Deserialize a sequence. More... | |
| Buffer::Iterator | DeserializeSequence (std::bitset< 6 > *optionalOrDefaultMask, bool isExtensionMarkerPresent, Buffer::Iterator bIterator) |
| Deserialize a sequence. More... | |
| Buffer::Iterator | DeserializeSequence (std::bitset< 7 > *optionalOrDefaultMask, bool isExtensionMarkerPresent, Buffer::Iterator bIterator) |
| Deserialize a sequence. More... | |
| Buffer::Iterator | DeserializeSequence (std::bitset< 9 > *optionalOrDefaultMask, bool isExtensionMarkerPresent, Buffer::Iterator bIterator) |
| Deserialize a sequence. More... | |
| Buffer::Iterator | DeserializeSequence (std::bitset< 10 > *optionalOrDefaultMask, bool isExtensionMarkerPresent, Buffer::Iterator bIterator) |
| Deserialize a sequence. More... | |
| Buffer::Iterator | DeserializeSequence (std::bitset< 11 > *optionalOrDefaultMask, bool isExtensionMarkerPresent, Buffer::Iterator bIterator) |
| Deserialize a sequence. More... | |
| Buffer::Iterator | DeserializeSequenceOf (int *numElems, int nMax, int nMin, Buffer::Iterator bIterator) |
| Deserialize a Sequence. More... | |
| void | FinalizeSerialization () const |
| Finalizes an in progress serialization. More... | |
| template<int N> | |
| void | SerializeBitset (std::bitset< N > data) const |
| Serialize a bitset. More... | |
| template<int N> | |
| void | SerializeBitstring (std::bitset< N > bitstring) const |
| Serialize a bitstring. More... | |
| void | SerializeBitstring (std::bitset< 1 > bitstring) const |
| Serialize a bitstring. More... | |
| void | SerializeBitstring (std::bitset< 2 > bitstring) const |
| Serialize a bitstring. More... | |
| void | SerializeBitstring (std::bitset< 8 > bitstring) const |
| Serialize a bitstring. More... | |
| void | SerializeBitstring (std::bitset< 10 > bitstring) const |
| Serialize a bitstring. More... | |
| void | SerializeBitstring (std::bitset< 16 > bitstring) const |
| Serialize a bitstring. More... | |
| void | SerializeBitstring (std::bitset< 27 > bitstring) const |
| Serialize a bitstring. More... | |
| void | SerializeBitstring (std::bitset< 28 > bitstring) const |
| Serialize a bitstring. More... | |
| void | SerializeBitstring (std::bitset< 32 > bitstring) const |
| Serialize a bitstring. More... | |
| void | SerializeBoolean (bool value) const |
| Serialize a bool. More... | |
| void | SerializeChoice (int numOptions, int selectedOption, bool isExtensionMarkerPresent) const |
| Serialize a Choice (set of options) More... | |
| void | SerializeEnum (int numElems, int selectedElem) const |
| Serialize an Enum. More... | |
| void | SerializeInteger (int n, int nmin, int nmax) const |
| Serialize an Integer. More... | |
| void | SerializeNull () const |
| Serialize nothing (null op) More... | |
| template<int N> | |
| void | SerializeSequence (std::bitset< N > optionalOrDefaultMask, bool isExtensionMarkerPresent) const |
| Serialize a sequence. More... | |
| void | SerializeSequence (std::bitset< 0 > optionalOrDefaultMask, bool isExtensionMarkerPresent) const |
| Serialize a sequence. More... | |
| void | SerializeSequence (std::bitset< 1 > optionalOrDefaultMask, bool isExtensionMarkerPresent) const |
| Serialize a sequence. More... | |
| void | SerializeSequence (std::bitset< 2 > optionalOrDefaultMask, bool isExtensionMarkerPresent) const |
| Serialize a sequence. More... | |
| void | SerializeSequence (std::bitset< 3 > optionalOrDefaultMask, bool isExtensionMarkerPresent) const |
| Serialize a sequence. More... | |
| void | SerializeSequence (std::bitset< 4 > optionalOrDefaultMask, bool isExtensionMarkerPresent) const |
| Serialize a sequence. More... | |
| void | SerializeSequence (std::bitset< 5 > optionalOrDefaultMask, bool isExtensionMarkerPresent) const |
| Serialize a sequence. More... | |
| void | SerializeSequence (std::bitset< 6 > optionalOrDefaultMask, bool isExtensionMarkerPresent) const |
| Serialize a sequence. More... | |
| void | SerializeSequence (std::bitset< 7 > optionalOrDefaultMask, bool isExtensionMarkerPresent) const |
| Serialize a sequence. More... | |
| void | SerializeSequence (std::bitset< 9 > optionalOrDefaultMask, bool isExtensionMarkerPresent) const |
| Serialize a sequence. More... | |
| void | SerializeSequence (std::bitset< 10 > optionalOrDefaultMask, bool isExtensionMarkerPresent) const |
| Serialize a sequence. More... | |
| void | SerializeSequence (std::bitset< 11 > optionalOrDefaultMask, bool isExtensionMarkerPresent) const |
| Serialize a sequence. More... | |
| void | SerializeSequenceOf (int numElems, int nMax, int nMin) const |
| Serialize a Sequence. More... | |
| void | WriteOctet (uint8_t octet) const |
| Function to write in m_serializationResult, after resizing its size. More... | |
Protected Member Functions inherited from ns3::ObjectBase | |
| void | ConstructSelf (const AttributeConstructionList &attributes) |
| Complete construction of ObjectBase; invoked by derived classes. More... | |
| virtual void | NotifyConstructionCompleted (void) |
| Notifier called once the ObjectBase is fully constructed. More... | |
Static Protected Member Functions inherited from ns3::RrcAsn1Header | |
| static TypeId | GetTypeId (void) |
| Get the type ID. More... | |
Protected Attributes inherited from ns3::RrcAsn1Header | |
| int | m_messageType |
| Stores RRC message type, according to 3GPP TS 36.331. More... | |
Protected Attributes inherited from ns3::Asn1Header | |
| bool | m_isDataSerialized |
| true if data is serialized More... | |
| uint8_t | m_numSerializationPendingBits |
| number of pending bits More... | |
| uint8_t | m_serializationPendingBits |
| pending bits More... | |
| Buffer | m_serializationResult |
| serialization result More... | |
Related Functions inherited from ns3::ObjectBase | |
| static TypeId | GetObjectIid (void) |
| Ensure the TypeId for ObjectBase gets fully configured to anchor the inheritance tree properly. More... | |
This class manages the serialization/deserialization of MeasurementReport IE.
Definition at line 1083 of file lte-rrc-header.h.
| ns3::MeasurementReportHeader::MeasurementReportHeader | ( | ) |
Definition at line 6666 of file lte-rrc-header.cc.
| ns3::MeasurementReportHeader::~MeasurementReportHeader | ( | ) |
Definition at line 6670 of file lte-rrc-header.cc.
|
virtual |
| start | an iterator which points to where the header should read from. |
This method is used by Packet::RemoveHeader to re-create a header from the byte buffer of a packet. The data read is expected to match bit-for-bit the representation of this header in real networks.
Note that data is not actually removed from the buffer to which the iterator points. Both Packet::RemoveHeader() and Packet::PeekHeader() call Deserialize(), but only the RemoveHeader() has additional statements to remove the header bytes from the underlying buffer and associated metadata.
Reimplemented from ns3::RrcUlDcchMessage.
Definition at line 6706 of file lte-rrc-header.cc.
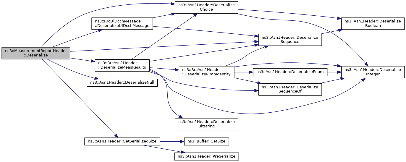
References ns3::Asn1Header::DeserializeChoice(), ns3::RrcAsn1Header::DeserializeMeasResults(), ns3::Asn1Header::DeserializeNull(), ns3::Asn1Header::DeserializeSequence(), ns3::RrcUlDcchMessage::DeserializeUlDcchMessage(), ns3::Asn1Header::GetSerializedSize(), m_measurementReport, and ns3::LteRrcSap::MeasurementReport::measResults.
Here is the call graph for this function:| LteRrcSap::MeasurementReport ns3::MeasurementReportHeader::GetMessage | ( | ) | const |
Returns a MeasurementReport IE from the values in the class attributes.
Definition at line 6808 of file lte-rrc-header.cc.
References m_measurementReport.
Referenced by ns3::LteEnbRrcProtocolReal::DoReceivePdcpSdu().
Here is the caller graph for this function:
|
virtual |
This function serializes class attributes to m_serializationResult local Buffer.
As ASN1 encoding produces a bitstream that does not have a fixed length, this function is needed to store the result, so its length can be retrieved with Header::GetSerializedSize() function. This method is pure virtual in this class (needs to be implemented in child classes) as the meaningful information elements are in the subclasses.
Reimplemented from ns3::RrcUlDcchMessage.
Definition at line 6675 of file lte-rrc-header.cc.
References ns3::Asn1Header::FinalizeSerialization(), m_measurementReport, ns3::Asn1Header::m_serializationResult, ns3::LteRrcSap::MeasurementReport::measResults, ns3::Asn1Header::SerializeChoice(), ns3::RrcAsn1Header::SerializeMeasResults(), ns3::Asn1Header::SerializeSequence(), and ns3::RrcUlDcchMessage::SerializeUlDcchMessage().
Here is the call graph for this function:
|
virtual |
This function prints the object, for debugging purposes.
| os | The output stream to use (i.e. std::cout) |
Reimplemented from ns3::RrcUlDcchMessage.
Definition at line 6754 of file lte-rrc-header.cc.
References ns3::LteRrcSap::MeasResults::haveMeasResultNeighCells, m_measurementReport, ns3::LteRrcSap::MeasResults::measId, ns3::LteRrcSap::MeasResults::measResultListEutra, ns3::LteRrcSap::MeasurementReport::measResults, ns3::LteRrcSap::MeasResults::rsrpResult, and ns3::LteRrcSap::MeasResults::rsrqResult.
| void ns3::MeasurementReportHeader::SetMessage | ( | LteRrcSap::MeasurementReport | msg | ) |
Receives a MeasurementReport IE and stores the contents into the class attributes.
| msg | The information element to parse |
Definition at line 6801 of file lte-rrc-header.cc.
References ns3::Asn1Header::m_isDataSerialized, and m_measurementReport.
Referenced by MeasurementReportTestCase::DoRun(), and ns3::LteUeRrcProtocolReal::DoSendMeasurementReport().
Here is the caller graph for this function:
|
private |
measurement report
Definition at line 1107 of file lte-rrc-header.h.
Referenced by Deserialize(), GetMessage(), PreSerialize(), Print(), and SetMessage().