Interface MAC plugin for HWMP – 802.11s routing protocol. More...
#include "hwmp-protocol-mac.h"
 Inheritance diagram for ns3::dot11s::HwmpProtocolMac:
 Inheritance diagram for ns3::dot11s::HwmpProtocolMac: Collaboration diagram for ns3::dot11s::HwmpProtocolMac:
 Collaboration diagram for ns3::dot11s::HwmpProtocolMac:| Classes | |
| struct | MyPerr | 
| MyPerr structure.  More... | |
| struct | Statistics | 
| Statistics structure.  More... | |
| Public Member Functions | |
| HwmpProtocolMac (uint32_t ifIndex, Ptr< HwmpProtocol > protocol) | |
| Constructor.  More... | |
| ~HwmpProtocolMac () | |
| int64_t | AssignStreams (int64_t stream) | 
| Assign a fixed random variable stream number to the random variables used by this model.  More... | |
| bool | Receive (Ptr< Packet > packet, const WifiMacHeader &header) | 
| Process received frame.  More... | |
| void | SetParent (Ptr< MeshWifiInterfaceMac > parent) | 
| Each plugin must be installed on an interface to work.  More... | |
| void | UpdateBeacon (MeshWifiBeacon &beacon) const | 
| Update beacon before it will be formed and sent.  More... | |
| bool | UpdateOutcomingFrame (Ptr< Packet > packet, WifiMacHeader &header, Mac48Address from, Mac48Address to) | 
| Update frame before it will be forwarded down.  More... | |
|  Public Member Functions inherited from ns3::MeshWifiInterfaceMacPlugin | |
| virtual | ~MeshWifiInterfaceMacPlugin () | 
| This is for subclasses.  More... | |
|  Public Member Functions inherited from ns3::SimpleRefCount< MeshWifiInterfaceMacPlugin > | |
| SimpleRefCount () | |
| Default constructor.  More... | |
| SimpleRefCount (const SimpleRefCount &o) | |
| Copy constructor.  More... | |
| uint32_t | GetReferenceCount (void) const | 
| Get the reference count of the object.  More... | |
| SimpleRefCount & | operator= (const SimpleRefCount &o) | 
| Assignment operator.  More... | |
| void | Ref (void) const | 
| Increment the reference count.  More... | |
| void | Unref (void) const | 
| Decrement the reference count.  More... | |
| Private Member Functions | |
| uint16_t | GetChannelId () const | 
| Get the channel ID.  More... | |
| uint32_t | GetLinkMetric (Mac48Address peerAddress) const | 
| bool | ReceiveAction (Ptr< Packet > packet, const WifiMacHeader &header) | 
| Receive action management frame.  More... | |
| bool | ReceiveData (Ptr< Packet > packet, const WifiMacHeader &header) | 
| Receive data frame.  More... | |
| void | Report (std::ostream &os) const | 
| Report statistics.  More... | |
| void | ResetStats () | 
| Reset statistics.  More... | |
| void | SendMyPerr () | 
| Send PERR function.  More... | |
| void | SendMyPreq () | 
| Sends one PREQ when PreqMinInterval after last PREQ expires (if any PREQ exists in rhe queue)  More... | |
| Interaction with HWMP: | |
| void | SendPreq (IePreq preq) | 
| Send PREQ function.  More... | |
| void | SendPreq (std::vector< IePreq > preq) | 
| Send PREQ function.  More... | |
| void | SendPrep (IePrep prep, Mac48Address receiver) | 
| Send PREP function.  More... | |
| void | ForwardPerr (std::vector< HwmpProtocol::FailedDestination > destinations, std::vector< Mac48Address > receivers) | 
| Forward a path error.  More... | |
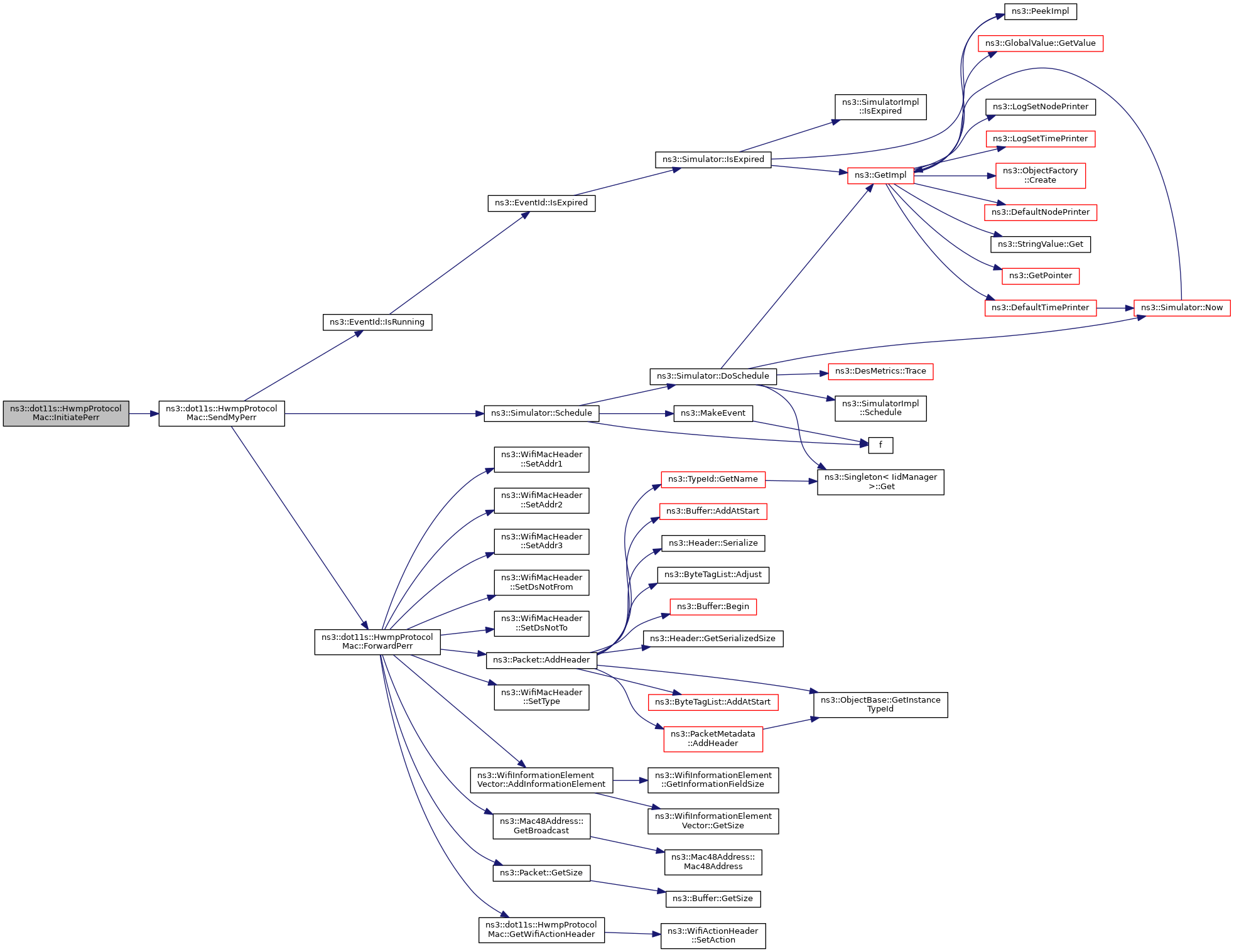
| void | InitiatePerr (std::vector< HwmpProtocol::FailedDestination > destinations, std::vector< Mac48Address > receivers) | 
| initiate my own path error  More... | |
| void | RequestDestination (Mac48Address dest, uint32_t originator_seqno, uint32_t dst_seqno) | 
| Request a destination.  More... | |
| Static Private Member Functions | |
| static WifiActionHeader | GetWifiActionHeader () | 
| Private Attributes | |
| uint32_t | m_ifIndex | 
| IF index.  More... | |
| Ptr< MeshWifiInterfaceMac > | m_parent | 
| parent  More... | |
| Ptr< HwmpProtocol > | m_protocol | 
| protocol  More... | |
| my PREQ and PREQ timer: | |
| EventId | m_preqTimer | 
| Timer for PREQs.  More... | |
| std::vector< IePreq > | m_myPreq | 
| container of PREQs  More... | |
| PERR timer and stored path error | |
| EventId | m_perrTimer | 
| PERR.  More... | |
| MyPerr | m_myPerr | 
| PERR.  More... | |
| Statistics | |
| Statistics | m_stats | 
| statistics  More... | |
| Friends | |
| class | HwmpProtocol | 
| allow HwmpProtocol class friend access  More... | |
Interface MAC plugin for HWMP – 802.11s routing protocol.
Definition at line 43 of file hwmp-protocol-mac.h.
| ns3::dot11s::HwmpProtocolMac::HwmpProtocolMac | ( | uint32_t | ifIndex, | 
| Ptr< HwmpProtocol > | protocol | ||
| ) | 
Constructor.
| ifIndex | interface index | 
| protocol | pointer to HWMP protocol instance | 
Definition at line 40 of file hwmp-protocol-mac.cc.
References NS_LOG_FUNCTION.
| ns3::dot11s::HwmpProtocolMac::~HwmpProtocolMac | ( | ) | 
Definition at line 45 of file hwmp-protocol-mac.cc.
| 
 | virtual | 
Assign a fixed random variable stream number to the random variables used by this model.
Return the number of streams (possibly zero) that have been assigned.
| stream | first stream index to use | 
Implements ns3::MeshWifiInterfaceMacPlugin.
Definition at line 495 of file hwmp-protocol-mac.cc.
References m_protocol.
| 
 | private | 
Forward a path error.
| destinations | vector of failed destinations | 
| receivers | vector of receivers | 
Definition at line 330 of file hwmp-protocol-mac.cc.
References ns3::Packet::AddHeader(), ns3::WifiInformationElementVector::AddInformationElement(), first::address, ns3::Mac48Address::GetBroadcast(), ns3::Packet::GetSize(), GetWifiActionHeader(), m_parent, m_protocol, m_stats, NS_LOG_FUNCTION, ns3::WifiMacHeader::SetAddr1(), ns3::WifiMacHeader::SetAddr2(), ns3::WifiMacHeader::SetAddr3(), ns3::WifiMacHeader::SetDsNotFrom(), ns3::WifiMacHeader::SetDsNotTo(), ns3::WifiMacHeader::SetType(), ns3::dot11s::HwmpProtocolMac::Statistics::txMgt, ns3::dot11s::HwmpProtocolMac::Statistics::txMgtBytes, ns3::dot11s::HwmpProtocolMac::Statistics::txPerr, and ns3::WIFI_MAC_MGT_ACTION.
Referenced by SendMyPerr().
 Here is the call graph for this function:
 Here is the call graph for this function: Here is the caller graph for this function:
 Here is the caller graph for this function:| 
 | private | 
Get the channel ID.
Definition at line 451 of file hwmp-protocol-mac.cc.
References m_parent.
| 
 | private | 
| peerAddress | peer address | 
Definition at line 446 of file hwmp-protocol-mac.cc.
References m_parent.
| 
 | staticprivate | 
Definition at line 217 of file hwmp-protocol-mac.cc.
References ns3::WifiActionHeader::MESH, ns3::WifiActionHeader::ActionValue::meshAction, ns3::WifiActionHeader::PATH_SELECTION, and ns3::WifiActionHeader::SetAction().
Referenced by ForwardPerr(), SendPrep(), and SendPreq().
 Here is the call graph for this function:
 Here is the call graph for this function: Here is the caller graph for this function:
 Here is the caller graph for this function:| 
 | private | 
initiate my own path error
| destinations | vector of failed destinations | 
| receivers | vector of receivers | 
Definition at line 384 of file hwmp-protocol-mac.cc.
References ns3::dot11s::HwmpProtocolMac::MyPerr::destinations, m_myPerr, NS_LOG_DEBUG, NS_LOG_FUNCTION, ns3::dot11s::HwmpProtocolMac::MyPerr::receivers, and SendMyPerr().
 Here is the call graph for this function:
 Here is the call graph for this function:| 
 | virtual | 
Process received frame.
| packet | |
| header | 
Implements ns3::MeshWifiInterfaceMacPlugin.
Definition at line 172 of file hwmp-protocol-mac.cc.
References ns3::WifiMacHeader::IsAction(), ns3::WifiMacHeader::IsData(), NS_LOG_FUNCTION, ReceiveAction(), and ReceiveData().
 Here is the call graph for this function:
 Here is the call graph for this function:| 
 | private | 
Receive action management frame.
| packet | |
| header | 
Definition at line 98 of file hwmp-protocol-mac.cc.
References ns3::WifiInformationElementVector::Begin(), ns3::WifiInformationElementVector::End(), ns3::WifiMacHeader::GetAddr2(), ns3::WifiMacHeader::GetAddr3(), ns3::WifiActionHeader::GetCategory(), ns3::Packet::GetSize(), IE_PERR, IE_PREP, IE_PREQ, IE_RANN, m_ifIndex, m_parent, m_protocol, m_stats, ns3::WifiActionHeader::MESH, NS_ASSERT, NS_LOG_FUNCTION, NS_LOG_WARN, ns3::Packet::RemoveHeader(), ns3::dot11s::HwmpProtocolMac::Statistics::rxMgt, ns3::dot11s::HwmpProtocolMac::Statistics::rxMgtBytes, ns3::dot11s::HwmpProtocolMac::Statistics::rxPerr, ns3::dot11s::HwmpProtocolMac::Statistics::rxPrep, and ns3::dot11s::HwmpProtocolMac::Statistics::rxPreq.
Referenced by Receive().
 Here is the call graph for this function:
 Here is the call graph for this function: Here is the caller graph for this function:
 Here is the caller graph for this function:| 
 | private | 
Receive data frame.
| packet | |
| header | 
Definition at line 56 of file hwmp-protocol-mac.cc.
References ns3::Packet::AddPacketTag(), ns3::WifiMacHeader::GetAddr3(), ns3::WifiMacHeader::GetAddr4(), ns3::Mac48Address::GetBroadcast(), ns3::Packet::GetSize(), ns3::WifiMacHeader::IsData(), m_protocol, m_stats, NS_ASSERT, NS_FATAL_ERROR, NS_LOG_FUNCTION, ns3::Packet::PeekPacketTag(), ns3::Packet::RemoveHeader(), ns3::dot11s::HwmpProtocolMac::Statistics::rxData, ns3::dot11s::HwmpProtocolMac::Statistics::rxDataBytes, ns3::dot11s::HwmpTag::SetSeqno(), and ns3::dot11s::HwmpTag::SetTtl().
Referenced by Receive().
 Here is the call graph for this function:
 Here is the call graph for this function: Here is the caller graph for this function:
 Here is the caller graph for this function:| 
 | private | 
Report statistics.
| os | The output stream on which to report | 
Definition at line 480 of file hwmp-protocol-mac.cc.
References m_parent, m_stats, and ns3::dot11s::HwmpProtocolMac::Statistics::Print().
 Here is the call graph for this function:
 Here is the call graph for this function:| 
 | private | 
Request a destination.
If cannot send PREQ immediately, add a destination to existing PREQ generated by me and stored in PREQ queue
| dest | is the destination to be resolved | 
| originator_seqno | is a sequence number that shall be preq originator sequenece number | 
| dst_seqno | is a sequence number taken from routing table | 
Definition at line 264 of file hwmp-protocol-mac.cc.
References ns3::dot11s::IePreq::AddDestinationAddressElement(), m_myPreq, m_protocol, NS_ASSERT, NS_LOG_FUNCTION, SendMyPreq(), ns3::dot11s::IePreq::SetHopcount(), ns3::dot11s::IePreq::SetLifetime(), ns3::dot11s::IePreq::SetOriginatorAddress(), ns3::dot11s::IePreq::SetOriginatorSeqNumber(), ns3::dot11s::IePreq::SetPreqID(), and ns3::dot11s::IePreq::SetTTL().
 Here is the call graph for this function:
 Here is the call graph for this function:| 
 | private | 
Reset statistics.
Definition at line 488 of file hwmp-protocol-mac.cc.
References m_stats, and NS_LOG_FUNCTION.
| 
 | private | 
Send PERR function.
Definition at line 433 of file hwmp-protocol-mac.cc.
References ns3::dot11s::HwmpProtocolMac::MyPerr::destinations, ForwardPerr(), ns3::EventId::IsRunning(), m_myPerr, m_perrTimer, m_protocol, NS_LOG_FUNCTION, ns3::dot11s::HwmpProtocolMac::MyPerr::receivers, and ns3::Simulator::Schedule().
Referenced by InitiatePerr().
 Here is the call graph for this function:
 Here is the call graph for this function: Here is the caller graph for this function:
 Here is the caller graph for this function:| 
 | private | 
Sends one PREQ when PreqMinInterval after last PREQ expires (if any PREQ exists in rhe queue)
Definition at line 288 of file hwmp-protocol-mac.cc.
References ns3::EventId::IsRunning(), m_myPreq, m_preqTimer, m_protocol, NS_ASSERT, NS_LOG_FUNCTION, ns3::Simulator::Schedule(), and SendPreq().
Referenced by RequestDestination().
 Here is the call graph for this function:
 Here is the call graph for this function: Here is the caller graph for this function:
 Here is the caller graph for this function:| 
 | private | 
Send PREP function.
| prep | the PREP information element | 
| receiver | the MAC address of the receiver | 
Definition at line 306 of file hwmp-protocol-mac.cc.
References ns3::Packet::AddHeader(), ns3::WifiInformationElementVector::AddInformationElement(), ns3::Packet::GetSize(), GetWifiActionHeader(), m_parent, m_protocol, m_stats, NS_LOG_FUNCTION, ns3::WifiMacHeader::SetAddr1(), ns3::WifiMacHeader::SetAddr2(), ns3::WifiMacHeader::SetAddr3(), ns3::WifiMacHeader::SetDsNotFrom(), ns3::WifiMacHeader::SetDsNotTo(), ns3::WifiMacHeader::SetType(), ns3::dot11s::HwmpProtocolMac::Statistics::txMgt, ns3::dot11s::HwmpProtocolMac::Statistics::txMgtBytes, ns3::dot11s::HwmpProtocolMac::Statistics::txPrep, and ns3::WIFI_MAC_MGT_ACTION.
 Here is the call graph for this function:
 Here is the call graph for this function:| 
 | private | 
Send PREQ function.
| preq | the PREQ | 
Definition at line 226 of file hwmp-protocol-mac.cc.
References NS_LOG_FUNCTION.
Referenced by SendMyPreq().
 Here is the caller graph for this function:
 Here is the caller graph for this function:| 
 | private | 
Send PREQ function.
| preq | vector of PREQ information elements | 
Definition at line 234 of file hwmp-protocol-mac.cc.
References ns3::Packet::AddHeader(), ns3::WifiInformationElementVector::AddInformationElement(), ns3::Packet::GetSize(), GetWifiActionHeader(), m_ifIndex, m_parent, m_protocol, m_stats, NS_LOG_FUNCTION, ns3::WifiMacHeader::SetAddr1(), ns3::WifiMacHeader::SetAddr2(), ns3::WifiMacHeader::SetAddr3(), ns3::WifiMacHeader::SetDsNotFrom(), ns3::WifiMacHeader::SetDsNotTo(), ns3::WifiMacHeader::SetType(), ns3::dot11s::HwmpProtocolMac::Statistics::txMgt, ns3::dot11s::HwmpProtocolMac::Statistics::txMgtBytes, ns3::dot11s::HwmpProtocolMac::Statistics::txPreq, and ns3::WIFI_MAC_MGT_ACTION.
 Here is the call graph for this function:
 Here is the call graph for this function:| 
 | virtual | 
Each plugin must be installed on an interface to work.
| parent | the parent object | 
Implements ns3::MeshWifiInterfaceMacPlugin.
Definition at line 49 of file hwmp-protocol-mac.cc.
References m_parent, and NS_LOG_FUNCTION.
| 
 | inlinevirtual | 
Update beacon before it will be formed and sent.
| beacon | 
Implements ns3::MeshWifiInterfaceMacPlugin.
Definition at line 60 of file hwmp-protocol-mac.h.
| 
 | virtual | 
Update frame before it will be forwarded down.
| packet | |
| header | |
| from | |
| to | 
Implements ns3::MeshWifiInterfaceMacPlugin.
Definition at line 192 of file hwmp-protocol-mac.cc.
References ns3::Packet::AddHeader(), ns3::dot11s::HwmpTag::GetAddress(), ns3::dot11s::HwmpTag::GetSeqno(), ns3::Packet::GetSize(), ns3::dot11s::HwmpTag::GetTtl(), ns3::WifiMacHeader::IsData(), m_stats, NS_FATAL_ERROR, NS_LOG_FUNCTION, ns3::Packet::RemovePacketTag(), ns3::WifiMacHeader::SetAddr1(), ns3::dot11s::MeshHeader::SetMeshSeqno(), ns3::dot11s::MeshHeader::SetMeshTtl(), ns3::WifiMacHeader::SetQosMeshControlPresent(), ns3::dot11s::HwmpProtocolMac::Statistics::txData, and ns3::dot11s::HwmpProtocolMac::Statistics::txDataBytes.
 Here is the call graph for this function:
 Here is the call graph for this function:| 
 | friend | 
allow HwmpProtocol class friend access
Definition at line 65 of file hwmp-protocol-mac.h.
| 
 | private | 
IF index.
Definition at line 133 of file hwmp-protocol-mac.h.
Referenced by ReceiveAction(), and SendPreq().
| 
 | private | 
PERR.
Definition at line 150 of file hwmp-protocol-mac.h.
Referenced by InitiatePerr(), and SendMyPerr().
| 
 | private | 
container of PREQs
Definition at line 139 of file hwmp-protocol-mac.h.
Referenced by RequestDestination(), and SendMyPreq().
| 
 | private | 
parent
Definition at line 132 of file hwmp-protocol-mac.h.
Referenced by ForwardPerr(), GetChannelId(), GetLinkMetric(), ReceiveAction(), Report(), SendPrep(), SendPreq(), and SetParent().
| 
 | private | 
| 
 | private | 
| 
 | private | 
protocol
Definition at line 134 of file hwmp-protocol-mac.h.
Referenced by AssignStreams(), ForwardPerr(), ReceiveAction(), ReceiveData(), RequestDestination(), SendMyPerr(), SendMyPreq(), SendPrep(), and SendPreq().
| 
 | private | 
statistics
Definition at line 183 of file hwmp-protocol-mac.h.
Referenced by ForwardPerr(), ReceiveAction(), ReceiveData(), Report(), ResetStats(), SendPrep(), SendPreq(), and UpdateOutcomingFrame().