A Discrete-Event Network Simulator
API
ns3::Ipv6ExtensionRouting Class Reference

IPv6 Extension Routing. More...

#include "ipv6-extension.h"

+ Inheritance diagram for ns3::Ipv6ExtensionRouting:
+ Collaboration diagram for ns3::Ipv6ExtensionRouting:

Public Member Functions

 Ipv6ExtensionRouting ()
 Constructor. More...
 
 ~Ipv6ExtensionRouting () override
 Destructor. More...
 
uint8_t GetExtensionNumber () const override
 Get the extension number. More...
 
virtual uint8_t GetTypeRouting () const
 Get the type of routing. More...
 
uint8_t Process (Ptr< Packet > &packet, uint8_t offset, const Ipv6Header &ipv6Header, Ipv6Address dst, uint8_t *nextHeader, bool &stopProcessing, bool &isDropped, Ipv6L3Protocol::DropReason &dropReason) override
 Process method Called from Ipv6L3Protocol::Receive. More...
 
- Public Member Functions inherited from ns3::Ipv6Extension
 Ipv6Extension ()
 Constructor. More...
 
 ~Ipv6Extension () override
 Destructor. More...
 
int64_t AssignStreams (int64_t stream)
 Assign a fixed random variable stream number to the random variables used by this model. More...
 
virtual uint8_t GetExtensionNumber () const =0
 Get the extension number. More...
 
Ptr< NodeGetNode () const
 Get the node. More...
 
virtual uint8_t Process (Ptr< Packet > &packet, uint8_t offset, const Ipv6Header &ipv6Header, Ipv6Address dst, uint8_t *nextHeader, bool &stopProcessing, bool &isDropped, Ipv6L3Protocol::DropReason &dropReason)=0
 Process method Called from Ipv6L3Protocol::Receive. More...
 
virtual uint8_t ProcessOptions (Ptr< Packet > &packet, uint8_t offset, uint8_t length, const Ipv6Header &ipv6Header, Ipv6Address dst, uint8_t *nextHeader, bool &stopProcessing, bool &isDropped, Ipv6L3Protocol::DropReason &dropReason)
 Process options Called by implementing classes to process the options. More...
 
void SetNode (Ptr< Node > node)
 Set the node. More...
 
- Public Member Functions inherited from ns3::Object
 Object ()
 Constructor. More...
 
 ~Object () override
 Destructor. More...
 
void AggregateObject (Ptr< Object > other)
 Aggregate two Objects together. More...
 
void Dispose ()
 Dispose of this Object. More...
 
AggregateIterator GetAggregateIterator () const
 Get an iterator to the Objects aggregated to this one. More...
 
TypeId GetInstanceTypeId () const override
 Get the most derived TypeId for this Object. More...
 
template<typename T >
Ptr< T > GetObject () const
 Get a pointer to the requested aggregated Object. More...
 
template<>
Ptr< ObjectGetObject () const
 Specialization of () for objects of type ns3::Object. More...
 
template<typename T >
Ptr< T > GetObject (TypeId tid) const
 Get a pointer to the requested aggregated Object by TypeId. More...
 
template<>
Ptr< ObjectGetObject (TypeId tid) const
 Specialization of (TypeId tid) for objects of type ns3::Object. More...
 
void Initialize ()
 Invoke DoInitialize on all Objects aggregated to this one. More...
 
bool IsInitialized () const
 Check if the object has been initialized. More...
 
- Public Member Functions inherited from ns3::SimpleRefCount< Object, ObjectBase, ObjectDeleter >
 SimpleRefCount ()
 Default constructor. More...
 
 SimpleRefCount (const SimpleRefCount &o)
 Copy constructor. More...
 
uint32_t GetReferenceCount () const
 Get the reference count of the object. More...
 
SimpleRefCountoperator= (const SimpleRefCount &o)
 Assignment operator. More...
 
void Ref () const
 Increment the reference count. More...
 
void Unref () const
 Decrement the reference count. More...
 
- Public Member Functions inherited from ns3::ObjectBase
virtual ~ObjectBase ()
 Virtual destructor. More...
 
void GetAttribute (std::string name, AttributeValue &value) const
 Get the value of an attribute, raising fatal errors if unsuccessful. More...
 
bool GetAttributeFailSafe (std::string name, AttributeValue &value) const
 Get the value of an attribute without raising erros. More...
 
virtual TypeId GetInstanceTypeId () const =0
 Get the most derived TypeId for this Object. More...
 
void SetAttribute (std::string name, const AttributeValue &value)
 Set a single attribute, raising fatal errors if unsuccessful. More...
 
bool SetAttributeFailSafe (std::string name, const AttributeValue &value)
 Set a single attribute without raising errors. More...
 
bool TraceConnect (std::string name, std::string context, const CallbackBase &cb)
 Connect a TraceSource to a Callback with a context. More...
 
bool TraceConnectWithoutContext (std::string name, const CallbackBase &cb)
 Connect a TraceSource to a Callback without a context. More...
 
bool TraceDisconnect (std::string name, std::string context, const CallbackBase &cb)
 Disconnect from a TraceSource a Callback previously connected with a context. More...
 
bool TraceDisconnectWithoutContext (std::string name, const CallbackBase &cb)
 Disconnect from a TraceSource a Callback previously connected without a context. More...
 

Static Public Member Functions

static TypeId GetTypeId ()
 Get the type identificator. More...
 
- Static Public Member Functions inherited from ns3::Ipv6Extension
static TypeId GetTypeId ()
 Get the type identificator. More...
 
- Static Public Member Functions inherited from ns3::Object
static TypeId GetTypeId ()
 Register this type. More...
 
- Static Public Member Functions inherited from ns3::ObjectBase
static TypeId GetTypeId ()
 Get the type ID. More...
 

Static Public Attributes

static const uint8_t EXT_NUMBER = 43
 Routing extension number. More...
 

Additional Inherited Members

- Protected Member Functions inherited from ns3::Object
 Object (const Object &o)
 Copy an Object. More...
 
virtual void DoDispose ()
 Destructor implementation. More...
 
virtual void DoInitialize ()
 Initialize() implementation. More...
 
virtual void NotifyNewAggregate ()
 Notify all Objects aggregated to this one of a new Object being aggregated. More...
 
- Protected Member Functions inherited from ns3::ObjectBase
void ConstructSelf (const AttributeConstructionList &attributes)
 Complete construction of ObjectBase; invoked by derived classes. More...
 
virtual void NotifyConstructionCompleted ()
 Notifier called once the ObjectBase is fully constructed. More...
 
- Protected Attributes inherited from ns3::Ipv6Extension
Ptr< UniformRandomVariablem_uvar
 Provides uniform random variables. More...
 

Detailed Description

IPv6 Extension Routing.

Introspection did not find any typical Config paths.

If you want to implement a new IPv6 routing extension, all you have to do is implement a subclass of this class and add it to an Ipv6ExtensionRoutingDemux.


No Attributes are defined for this type.

Attributes defined in parent class ns3::Ipv6Extension

  • ExtensionNumber: The IPv6 extension number.

No TraceSources are defined for this type.
Size of this type is 48 bytes (on a 64-bit architecture).

Definition at line 482 of file ipv6-extension.h.

Constructor & Destructor Documentation

◆ Ipv6ExtensionRouting()

ns3::Ipv6ExtensionRouting::Ipv6ExtensionRouting ( )

Constructor.

Definition at line 868 of file ipv6-extension.cc.

◆ ~Ipv6ExtensionRouting()

ns3::Ipv6ExtensionRouting::~Ipv6ExtensionRouting ( )
override

Destructor.

Definition at line 872 of file ipv6-extension.cc.

Member Function Documentation

◆ GetExtensionNumber()

uint8_t ns3::Ipv6ExtensionRouting::GetExtensionNumber ( ) const
overridevirtual

Get the extension number.

Returns
extension number

Implements ns3::Ipv6Extension.

Definition at line 877 of file ipv6-extension.cc.

References ns3::Ipv6ExtensionFragment::EXT_NUMBER.

◆ GetTypeId()

TypeId ns3::Ipv6ExtensionRouting::GetTypeId ( )
static

Get the type identificator.

Returns
type identificator

Definition at line 859 of file ipv6-extension.cc.

References ns3::TypeId::SetParent().

+ Here is the call graph for this function:

◆ GetTypeRouting()

uint8_t ns3::Ipv6ExtensionRouting::GetTypeRouting ( ) const
virtual

Get the type of routing.

Returns
type of routing

Reimplemented in ns3::Ipv6ExtensionLooseRouting.

Definition at line 883 of file ipv6-extension.cc.

◆ Process()

uint8_t ns3::Ipv6ExtensionRouting::Process ( Ptr< Packet > &  packet,
uint8_t  offset,
const Ipv6Header ipv6Header,
Ipv6Address  dst,
uint8_t *  nextHeader,
bool &  stopProcessing,
bool &  isDropped,
Ipv6L3Protocol::DropReason dropReason 
)
overridevirtual

Process method Called from Ipv6L3Protocol::Receive.

Parameters
packetthe packet
offsetthe offset of the extension to process
ipv6Headerthe IPv6 header of packet received
dstdestination address of the packet received (i.e. us)
nextHeaderthe next header
stopProcessingtrue if the packet must not be further processed
isDroppedtrue if the packet must be dropped
dropReasondropping reason
Returns
the size processed

Implements ns3::Ipv6Extension.

Reimplemented in ns3::Ipv6ExtensionLooseRouting.

Definition at line 889 of file ipv6-extension.cc.

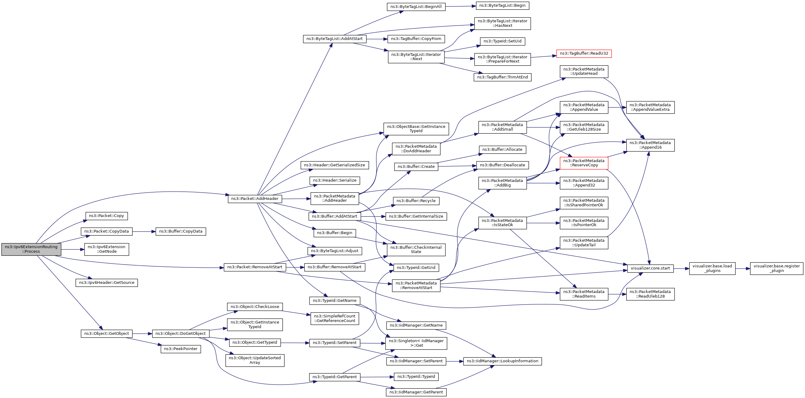
References ns3::Packet::AddHeader(), ns3::Packet::Copy(), ns3::Packet::CopyData(), ns3::Ipv6L3Protocol::DROP_MALFORMED_HEADER, ns3::Ipv6Extension::GetNode(), ns3::Object::GetObject(), ns3::Ipv6Header::GetSource(), ns3::Icmpv6Header::ICMPV6_MALFORMED_HEADER, NS_LOG_FUNCTION, NS_LOG_LOGIC, and ns3::Packet::RemoveAtStart().

+ Here is the call graph for this function:

Member Data Documentation

◆ EXT_NUMBER

const uint8_t ns3::Ipv6ExtensionRouting::EXT_NUMBER = 43
static

Routing extension number.

Definition at line 488 of file ipv6-extension.h.


The documentation for this class was generated from the following files: