IPv6 Neighbor Discovery cache. More...
#include "ndisc-cache.h"
Inheritance diagram for ns3::NdiscCache:
Collaboration diagram for ns3::NdiscCache:Classes | |
| class | Entry |
| A record that holds information about a NdiscCache entry. More... | |
Public Types | |
| typedef std::pair< Ptr< Packet >, Ipv6Header > | Ipv6PayloadHeaderPair |
| Pair of a packet and an Ipv4 header. More... | |
Public Member Functions | |
| NdiscCache () | |
| Constructor. More... | |
| NdiscCache (const NdiscCache &)=delete | |
| ~NdiscCache () override | |
| Destructor. More... | |
| virtual NdiscCache::Entry * | Add (Ipv6Address to) |
| Add an entry. More... | |
| void | Flush () |
| Flush the cache. More... | |
| Ptr< NetDevice > | GetDevice () const |
| Get the NetDevice associated with this cache. More... | |
| Ptr< Ipv6Interface > | GetInterface () const |
| Get the Ipv6Interface associated with this cache. More... | |
| uint32_t | GetUnresQlen () |
| Get the max number of waiting packet. More... | |
| virtual NdiscCache::Entry * | Lookup (Ipv6Address dst) |
| Lookup in the cache. More... | |
| std::list< NdiscCache::Entry * > | LookupInverse (Address dst) |
| Lookup in the cache for a MAC address. More... | |
| NdiscCache & | operator= (const NdiscCache &)=delete |
| void | PrintNdiscCache (Ptr< OutputStreamWrapper > stream) |
| Print the NDISC cache entries. More... | |
| void | Remove (NdiscCache::Entry *entry) |
| Delete an entry. More... | |
| void | RemoveAutoGeneratedEntries () |
| Clear the NDISC cache of all Auto-Generated entries. More... | |
| void | SetDevice (Ptr< NetDevice > device, Ptr< Ipv6Interface > interface, Ptr< Icmpv6L4Protocol > icmpv6) |
| Set the device and interface. More... | |
| void | SetUnresQlen (uint32_t unresQlen) |
| Set the max number of waiting packet. More... | |
Public Member Functions inherited from ns3::Object | |
| Object () | |
| Constructor. More... | |
| ~Object () override | |
| Destructor. More... | |
| void | AggregateObject (Ptr< Object > other) |
| Aggregate two Objects together. More... | |
| void | Dispose () |
| Dispose of this Object. More... | |
| AggregateIterator | GetAggregateIterator () const |
| Get an iterator to the Objects aggregated to this one. More... | |
| TypeId | GetInstanceTypeId () const override |
| Get the most derived TypeId for this Object. More... | |
| template<typename T > | |
| Ptr< T > | GetObject () const |
| Get a pointer to the requested aggregated Object. More... | |
| template<> | |
| Ptr< Object > | GetObject () const |
| Specialization of () for objects of type ns3::Object. More... | |
| template<typename T > | |
| Ptr< T > | GetObject (TypeId tid) const |
| Get a pointer to the requested aggregated Object by TypeId. More... | |
| template<> | |
| Ptr< Object > | GetObject (TypeId tid) const |
| Specialization of (TypeId tid) for objects of type ns3::Object. More... | |
| void | Initialize () |
| Invoke DoInitialize on all Objects aggregated to this one. More... | |
| bool | IsInitialized () const |
| Check if the object has been initialized. More... | |
Public Member Functions inherited from ns3::SimpleRefCount< Object, ObjectBase, ObjectDeleter > | |
| SimpleRefCount () | |
| Default constructor. More... | |
| SimpleRefCount (const SimpleRefCount &o) | |
| Copy constructor. More... | |
| uint32_t | GetReferenceCount () const |
| Get the reference count of the object. More... | |
| SimpleRefCount & | operator= (const SimpleRefCount &o) |
| Assignment operator. More... | |
| void | Ref () const |
| Increment the reference count. More... | |
| void | Unref () const |
| Decrement the reference count. More... | |
Public Member Functions inherited from ns3::ObjectBase | |
| virtual | ~ObjectBase () |
| Virtual destructor. More... | |
| void | GetAttribute (std::string name, AttributeValue &value) const |
| Get the value of an attribute, raising fatal errors if unsuccessful. More... | |
| bool | GetAttributeFailSafe (std::string name, AttributeValue &value) const |
| Get the value of an attribute without raising errors. More... | |
| virtual TypeId | GetInstanceTypeId () const =0 |
| Get the most derived TypeId for this Object. More... | |
| void | SetAttribute (std::string name, const AttributeValue &value) |
| Set a single attribute, raising fatal errors if unsuccessful. More... | |
| bool | SetAttributeFailSafe (std::string name, const AttributeValue &value) |
| Set a single attribute without raising errors. More... | |
| bool | TraceConnect (std::string name, std::string context, const CallbackBase &cb) |
| Connect a TraceSource to a Callback with a context. More... | |
| bool | TraceConnectWithoutContext (std::string name, const CallbackBase &cb) |
| Connect a TraceSource to a Callback without a context. More... | |
| bool | TraceDisconnect (std::string name, std::string context, const CallbackBase &cb) |
| Disconnect from a TraceSource a Callback previously connected with a context. More... | |
| bool | TraceDisconnectWithoutContext (std::string name, const CallbackBase &cb) |
| Disconnect from a TraceSource a Callback previously connected without a context. More... | |
Static Public Member Functions | |
| static TypeId | GetTypeId () |
| Get the type ID. More... | |
Static Public Member Functions inherited from ns3::Object | |
| static TypeId | GetTypeId () |
| Register this type. More... | |
Static Public Member Functions inherited from ns3::ObjectBase | |
| static TypeId | GetTypeId () |
| Get the type ID. More... | |
Static Public Attributes | |
| static const uint32_t | DEFAULT_UNRES_QLEN = 3 |
| Default value for unres qlen. More... | |
Protected Types | |
| typedef std::map< Ipv6Address, NdiscCache::Entry * > | Cache |
| Neighbor Discovery Cache container. More... | |
| typedef std::map< Ipv6Address, NdiscCache::Entry * >::iterator | CacheI |
| Neighbor Discovery Cache container iterator. More... | |
Protected Member Functions | |
| void | DoDispose () override |
| Dispose this object. More... | |
Protected Member Functions inherited from ns3::Object | |
| Object (const Object &o) | |
| Copy an Object. More... | |
| virtual void | DoDispose () |
| Destructor implementation. More... | |
| virtual void | DoInitialize () |
| Initialize() implementation. More... | |
| virtual void | NotifyNewAggregate () |
| Notify all Objects aggregated to this one of a new Object being aggregated. More... | |
Protected Member Functions inherited from ns3::ObjectBase | |
| void | ConstructSelf (const AttributeConstructionList &attributes) |
| Complete construction of ObjectBase; invoked by derived classes. More... | |
| virtual void | NotifyConstructionCompleted () |
| Notifier called once the ObjectBase is fully constructed. More... | |
Protected Attributes | |
| Cache | m_ndCache |
| A list of Entry. More... | |
Private Attributes | |
| Ptr< NetDevice > | m_device |
| The NetDevice. More... | |
| Ptr< Icmpv6L4Protocol > | m_icmpv6 |
| the icmpv6 L4 protocol for this cache. More... | |
| Ptr< Ipv6Interface > | m_interface |
| the interface. More... | |
| uint32_t | m_unresQlen |
| Max number of packet stored in m_waiting. More... | |
Additional Inherited Members | |
Related Functions inherited from ns3::ObjectBase | |
| static TypeId | GetObjectIid () |
| Ensure the TypeId for ObjectBase gets fully configured to anchor the inheritance tree properly. More... | |
IPv6 Neighbor Discovery cache.
Introspection did not find any typical Config paths.
No TraceSources are defined for this type.
Size of this type is 112 bytes (on a 64-bit architecture).
Definition at line 48 of file ndisc-cache.h.
|
protected |
Neighbor Discovery Cache container.
Definition at line 460 of file ndisc-cache.h.
|
protected |
Neighbor Discovery Cache container iterator.
Definition at line 464 of file ndisc-cache.h.
| typedef std::pair<Ptr<Packet>, Ipv6Header> ns3::NdiscCache::Ipv6PayloadHeaderPair |
Pair of a packet and an Ipv4 header.
Definition at line 159 of file ndisc-cache.h.
| ns3::NdiscCache::NdiscCache | ( | ) |
|
override |
Destructor.
Definition at line 57 of file ndisc-cache.cc.
References Flush(), and NS_LOG_FUNCTION.
Here is the call graph for this function:
|
delete |
|
virtual |
Add an entry.
| to | address to add |
Definition at line 134 of file ndisc-cache.cc.
References m_ndCache, NS_ASSERT, NS_LOG_FUNCTION, and ns3::NdiscCache::Entry::SetIpv6Address().
Referenced by ns3::NeighborCacheHelper::AddEntry(), FlushTest::DoRun(), ns3::Icmpv6L4Protocol::HandleNS(), ns3::Icmpv6L4Protocol::HandleRedirection(), ns3::Icmpv6L4Protocol::HandleRS(), ns3::Icmpv6L4Protocol::Lookup(), and ns3::Icmpv6L4Protocol::ReceiveLLA().
Here is the call graph for this function:
Here is the caller graph for this function:
|
overrideprotectedvirtual |
Dispose this object.
Reimplemented from ns3::Object.
Definition at line 64 of file ndisc-cache.cc.
References ns3::Object::DoDispose(), Flush(), m_device, m_icmpv6, m_interface, and NS_LOG_FUNCTION.
Here is the call graph for this function:| void ns3::NdiscCache::Flush | ( | ) |
Flush the cache.
Definition at line 163 of file ndisc-cache.cc.
References m_ndCache, and NS_LOG_FUNCTION.
Referenced by ~NdiscCache(), ns3::Icmpv6L4Protocol::CreateCache(), DoDispose(), and ns3::Ipv6Interface::SetDown().
Here is the caller graph for this function:Get the NetDevice associated with this cache.
Definition at line 93 of file ndisc-cache.cc.
References m_device, and NS_LOG_FUNCTION.
Referenced by ns3::Icmpv6L4Protocol::Lookup().
Here is the caller graph for this function:| Ptr< Ipv6Interface > ns3::NdiscCache::GetInterface | ( | ) | const |
Get the Ipv6Interface associated with this cache.
Definition at line 86 of file ndisc-cache.cc.
References m_interface, and NS_LOG_FUNCTION.
Referenced by ns3::Icmpv6L4Protocol::HandleNA(), ns3::Icmpv6L4Protocol::Lookup(), ns3::Ipv6L3Protocol::ReachabilityHint(), and ns3::Icmpv6L4Protocol::ReceiveLLA().
Here is the caller graph for this function:
|
static |
Get the type ID.
Definition at line 39 of file ndisc-cache.cc.
References DEFAULT_UNRES_QLEN, m_unresQlen, ns3::MakeUintegerAccessor(), and ns3::TypeId::SetParent().
Here is the call graph for this function:| uint32_t ns3::NdiscCache::GetUnresQlen | ( | ) |
Get the max number of waiting packet.
Definition at line 183 of file ndisc-cache.cc.
References m_unresQlen, and NS_LOG_FUNCTION.
|
virtual |
Lookup in the cache.
| dst | destination address. |
Definition at line 100 of file ndisc-cache.cc.
References m_ndCache, NS_LOG_FUNCTION, and NS_LOG_LOGIC.
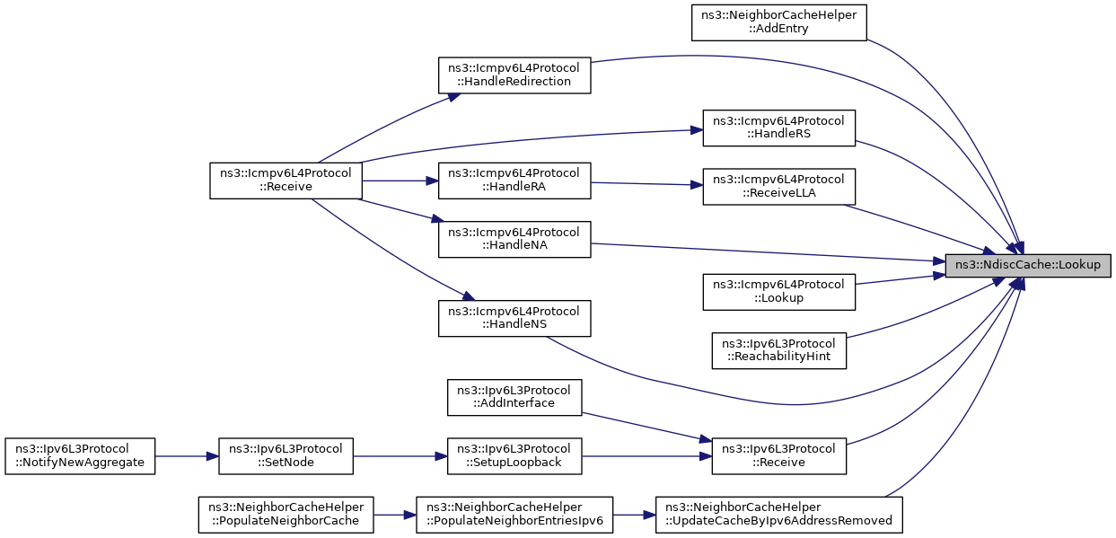
Referenced by ns3::NeighborCacheHelper::AddEntry(), ns3::Icmpv6L4Protocol::HandleNA(), ns3::Icmpv6L4Protocol::HandleNS(), ns3::Icmpv6L4Protocol::HandleRedirection(), ns3::Icmpv6L4Protocol::HandleRS(), ns3::Icmpv6L4Protocol::Lookup(), ns3::Ipv6L3Protocol::ReachabilityHint(), ns3::Ipv6L3Protocol::Receive(), ns3::Icmpv6L4Protocol::ReceiveLLA(), and ns3::NeighborCacheHelper::UpdateCacheByIpv6AddressRemoved().
Here is the caller graph for this function:| std::list< NdiscCache::Entry * > ns3::NdiscCache::LookupInverse | ( | Address | dst | ) |
Lookup in the cache for a MAC address.
| dst | destination MAC address. |
Definition at line 116 of file ndisc-cache.cc.
References ns3::NdiscCache::Entry::GetMacAddress(), m_ndCache, NS_LOG_FUNCTION, and NS_LOG_LOGIC.
Referenced by ns3::Ipv6L3Protocol::Receive().
Here is the call graph for this function:
Here is the caller graph for this function:
|
delete |
| void ns3::NdiscCache::PrintNdiscCache | ( | Ptr< OutputStreamWrapper > | stream | ) |
Print the NDISC cache entries.
| stream | the ostream the NDISC cache entries is printed to |
Definition at line 190 of file ndisc-cache.cc.
References ns3::Names::FindName(), ns3::OutputStreamWrapper::GetStream(), m_device, m_ndCache, NS_FATAL_ERROR, and NS_LOG_FUNCTION.
Referenced by ns3::Ipv6RoutingHelper::PrintNdiscCache(), and ns3::Ipv6RoutingHelper::PrintNdiscCacheEvery().
Here is the call graph for this function:
Here is the caller graph for this function:| void ns3::NdiscCache::Remove | ( | NdiscCache::Entry * | entry | ) |
Delete an entry.
| entry | pointer to delete from the list. |
Definition at line 146 of file ndisc-cache.cc.
References ns3::NdiscCache::Entry::ClearWaitingPacket(), m_ndCache, and NS_LOG_FUNCTION.
Referenced by ns3::Icmpv6L4Protocol::Lookup(), and ns3::NeighborCacheHelper::UpdateCacheByIpv6AddressRemoved().
Here is the call graph for this function:
Here is the caller graph for this function:| void ns3::NdiscCache::RemoveAutoGeneratedEntries | ( | ) |
Clear the NDISC cache of all Auto-Generated entries.
Definition at line 717 of file ndisc-cache.cc.
References m_ndCache, and NS_LOG_FUNCTION.
Referenced by ns3::NeighborCacheHelper::FlushAutoGenerated().
Here is the caller graph for this function:| void ns3::NdiscCache::SetDevice | ( | Ptr< NetDevice > | device, |
| Ptr< Ipv6Interface > | interface, | ||
| Ptr< Icmpv6L4Protocol > | icmpv6 | ||
| ) |
Set the device and interface.
| device | the device |
| interface | the IPv6 interface |
| icmpv6 | the ICMPv6 protocol |
Definition at line 75 of file ndisc-cache.cc.
References m_device, m_icmpv6, m_interface, and NS_LOG_FUNCTION.
Referenced by ns3::Icmpv6L4Protocol::CreateCache().
Here is the caller graph for this function:| void ns3::NdiscCache::SetUnresQlen | ( | uint32_t | unresQlen | ) |
Set the max number of waiting packet.
| unresQlen | value to set |
Definition at line 176 of file ndisc-cache.cc.
References m_unresQlen, and NS_LOG_FUNCTION.
|
static |
Default value for unres qlen.
Definition at line 62 of file ndisc-cache.h.
Referenced by GetTypeId().
The NetDevice.
Definition at line 475 of file ndisc-cache.h.
Referenced by DoDispose(), GetDevice(), PrintNdiscCache(), and SetDevice().
|
private |
the icmpv6 L4 protocol for this cache.
Definition at line 485 of file ndisc-cache.h.
Referenced by DoDispose(), ns3::NdiscCache::Entry::FunctionProbeTimeout(), ns3::NdiscCache::Entry::FunctionRetransmitTimeout(), and SetDevice().
|
private |
the interface.
Definition at line 480 of file ndisc-cache.h.
Referenced by DoDispose(), GetInterface(), and SetDevice().
|
protected |
A list of Entry.
Definition at line 469 of file ndisc-cache.h.
Referenced by Add(), ns3::NdiscCache::Entry::AddWaitingPacket(), Flush(), ns3::NdiscCache::Entry::FunctionDelayTimeout(), ns3::NdiscCache::Entry::FunctionProbeTimeout(), ns3::NdiscCache::Entry::FunctionRetransmitTimeout(), Lookup(), LookupInverse(), PrintNdiscCache(), Remove(), RemoveAutoGeneratedEntries(), ns3::NdiscCache::Entry::StartDelayTimer(), ns3::NdiscCache::Entry::StartProbeTimer(), ns3::NdiscCache::Entry::StartReachableTimer(), and ns3::NdiscCache::Entry::StartRetransmitTimer().
|
private |
Max number of packet stored in m_waiting.
Definition at line 490 of file ndisc-cache.h.
Referenced by GetTypeId(), GetUnresQlen(), and SetUnresQlen().