Uplink Scheduler - simplified. More...
#include "bs-uplink-scheduler-simple.h"
Inheritance diagram for ns3::UplinkSchedulerSimple:
Collaboration diagram for ns3::UplinkSchedulerSimple:Public Member Functions | |
| UplinkSchedulerSimple () | |
| UplinkSchedulerSimple (Ptr< BaseStationNetDevice > bs) | |
| Constructor. | |
| ~UplinkSchedulerSimple () override | |
| void | AddUplinkAllocation (OfdmUlMapIe &ulMapIe, const uint32_t &allocationSize, uint32_t &symbolsToAllocation, uint32_t &availableSymbols) override |
| Add uplink allocation. | |
| void | AllocateInitialRangingInterval (uint32_t &symbolsToAllocation, uint32_t &availableSymbols) override |
| Allocate Initial Ranging Interval function. | |
| uint32_t | CalculateAllocationStartTime () override |
| void | GetChannelDescriptorsToUpdate (bool &updateDcd, bool &updateUcd, bool &sendDcd, bool &sendUcd) override |
| Determines if channel descriptors sent in the current frame are required to be updated. | |
| std::list< OfdmUlMapIe > | GetUplinkAllocations () const override |
| void | InitOnce () override |
| Init once function. | |
| void | OnSetRequestedBandwidth (ServiceFlowRecord *sfr) override |
| Set requested bandwidth function. | |
| void | ProcessBandwidthRequest (const BandwidthRequestHeader &bwRequestHdr) override |
| Process bandwidth request function. | |
| void | Schedule () override |
| Schedule function. | |
| void | ServiceBandwidthRequests (const SSRecord *ssRecord, ServiceFlow::SchedulingType schedulingType, OfdmUlMapIe &ulMapIe, const WimaxPhy::ModulationType modulationType, uint32_t &symbolsToAllocation, uint32_t &availableSymbols) override |
| Service Bandwidth Requests function. | |
| bool | ServiceBandwidthRequests (ServiceFlow *serviceFlow, ServiceFlow::SchedulingType schedulingType, OfdmUlMapIe &ulMapIe, const WimaxPhy::ModulationType modulationType, uint32_t &symbolsToAllocation, uint32_t &availableSymbols) override |
| Service bandwidth requests function. | |
| void | ServiceUnsolicitedGrants (const SSRecord *ssRecord, ServiceFlow::SchedulingType schedulingType, OfdmUlMapIe &ulMapIe, const WimaxPhy::ModulationType modulationType, uint32_t &symbolsToAllocation, uint32_t &availableSymbols) override |
| Service Unsolicited Grants function. | |
| void | SetupServiceFlow (SSRecord *ssRecord, ServiceFlow *serviceFlow) override |
| Setup service flow function. | |
Public Member Functions inherited from ns3::UplinkScheduler | |
| UplinkScheduler () | |
| UplinkScheduler (Ptr< BaseStationNetDevice > bs) | |
| Constructor. | |
| ~UplinkScheduler () override | |
| virtual void | AddUplinkAllocation (OfdmUlMapIe &ulMapIe, const uint32_t &allocationSize, uint32_t &symbolsToAllocation, uint32_t &availableSymbols)=0 |
| Add uplink allocation. | |
| virtual void | AllocateInitialRangingInterval (uint32_t &symbolsToAllocation, uint32_t &availableSymbols)=0 |
| Allocate initial ranging interval function. | |
| virtual uint32_t | CalculateAllocationStartTime ()=0 |
| virtual Ptr< BaseStationNetDevice > | GetBs () |
| virtual void | GetChannelDescriptorsToUpdate (bool &, bool &, bool &, bool &)=0 |
| Determines if channel descriptors sent in the current frame are required to be updated. | |
| virtual Time | GetDcdTimeStamp () const |
| virtual bool | GetIsInvIrIntrvlAllocated () const |
| virtual bool | GetIsIrIntrvlAllocated () const |
| virtual uint8_t | GetNrIrOppsAllocated () const |
| virtual Time | GetTimeStampIrInterval () |
| virtual Time | GetUcdTimeStamp () const |
| virtual std::list< OfdmUlMapIe > | GetUplinkAllocations () const |
| virtual void | InitOnce ()=0 |
| one time initialization function | |
| virtual void | OnSetRequestedBandwidth (ServiceFlowRecord *sfr)=0 |
| Set requested bandwidth. | |
| virtual void | ProcessBandwidthRequest (const BandwidthRequestHeader &bwRequestHdr)=0 |
| Process bandwidth request function. | |
| virtual void | Schedule ()=0 |
| Schedule function. | |
| virtual void | ServiceBandwidthRequests (const SSRecord *ssRecord, ServiceFlow::SchedulingType schedulingType, OfdmUlMapIe &ulMapIe, const WimaxPhy::ModulationType modulationType, uint32_t &symbolsToAllocation, uint32_t &availableSymbols)=0 |
| Service bandwidth request function. | |
| virtual bool | ServiceBandwidthRequests (ServiceFlow *serviceFlow, ServiceFlow::SchedulingType schedulingType, OfdmUlMapIe &ulMapIe, const WimaxPhy::ModulationType modulationType, uint32_t &symbolsToAllocation, uint32_t &availableSymbols)=0 |
| Service bandwidth request function. | |
| virtual void | ServiceUnsolicitedGrants (const SSRecord *ssRecord, ServiceFlow::SchedulingType schedulingType, OfdmUlMapIe &ulMapIe, const WimaxPhy::ModulationType modulationType, uint32_t &symbolsToAllocation, uint32_t &availableSymbols)=0 |
| Service unsolicited grants function. | |
| virtual void | SetBs (Ptr< BaseStationNetDevice > bs) |
| Set base station device. | |
| virtual void | SetDcdTimeStamp (Time dcdTimeStamp) |
| Set DCD timestamp. | |
| virtual void | SetIsInvIrIntrvlAllocated (bool isInvIrIntrvlAllocated) |
| Set if the Inv IR interval is allocated. | |
| virtual void | SetIsIrIntrvlAllocated (bool isIrIntrvlAllocated) |
| Set if the IR interval is allocated. | |
| virtual void | SetNrIrOppsAllocated (uint8_t nrIrOppsAllocated) |
| Set the number of IR opps allocated. | |
| virtual void | SetTimeStampIrInterval (Time timeStampIrInterval) |
| Set timestamp IR interval. | |
| virtual void | SetUcdTimeStamp (Time ucdTimeStamp) |
| Set UCD timestamp. | |
| virtual void | SetupServiceFlow (SSRecord *ssRecord, ServiceFlow *serviceFlow)=0 |
| Setp service flow function. | |
Public Member Functions inherited from ns3::Object | |
| Object () | |
| Constructor. | |
| ~Object () override | |
| Destructor. | |
| void | AggregateObject (Ptr< Object > other) |
| Aggregate two Objects together. | |
| void | Dispose () |
| Dispose of this Object. | |
| AggregateIterator | GetAggregateIterator () const |
| Get an iterator to the Objects aggregated to this one. | |
| TypeId | GetInstanceTypeId () const override |
| Get the most derived TypeId for this Object. | |
| template<typename T > | |
| Ptr< T > | GetObject () const |
| Get a pointer to the requested aggregated Object. | |
| template<> | |
| Ptr< Object > | GetObject () const |
| Specialization of () for objects of type ns3::Object. | |
| template<typename T > | |
| Ptr< T > | GetObject (TypeId tid) const |
| Get a pointer to the requested aggregated Object by TypeId. | |
| template<> | |
| Ptr< Object > | GetObject (TypeId tid) const |
| Specialization of (TypeId tid) for objects of type ns3::Object. | |
| void | Initialize () |
| Invoke DoInitialize on all Objects aggregated to this one. | |
| bool | IsInitialized () const |
| Check if the object has been initialized. | |
Public Member Functions inherited from ns3::SimpleRefCount< Object, ObjectBase, ObjectDeleter > | |
| SimpleRefCount () | |
| Default constructor. | |
| SimpleRefCount (const SimpleRefCount &o) | |
| Copy constructor. | |
| uint32_t | GetReferenceCount () const |
| Get the reference count of the object. | |
| SimpleRefCount & | operator= (const SimpleRefCount &o) |
| Assignment operator. | |
| void | Ref () const |
| Increment the reference count. | |
| void | Unref () const |
| Decrement the reference count. | |
Public Member Functions inherited from ns3::ObjectBase | |
| virtual | ~ObjectBase () |
| Virtual destructor. | |
| void | GetAttribute (std::string name, AttributeValue &value) const |
| Get the value of an attribute, raising fatal errors if unsuccessful. | |
| bool | GetAttributeFailSafe (std::string name, AttributeValue &value) const |
| Get the value of an attribute without raising errors. | |
| virtual TypeId | GetInstanceTypeId () const =0 |
| Get the most derived TypeId for this Object. | |
| void | SetAttribute (std::string name, const AttributeValue &value) |
| Set a single attribute, raising fatal errors if unsuccessful. | |
| bool | SetAttributeFailSafe (std::string name, const AttributeValue &value) |
| Set a single attribute without raising errors. | |
| bool | TraceConnect (std::string name, std::string context, const CallbackBase &cb) |
| Connect a TraceSource to a Callback with a context. | |
| bool | TraceConnectWithoutContext (std::string name, const CallbackBase &cb) |
| Connect a TraceSource to a Callback without a context. | |
| bool | TraceDisconnect (std::string name, std::string context, const CallbackBase &cb) |
| Disconnect from a TraceSource a Callback previously connected with a context. | |
| bool | TraceDisconnectWithoutContext (std::string name, const CallbackBase &cb) |
| Disconnect from a TraceSource a Callback previously connected without a context. | |
Static Public Member Functions | |
| static TypeId | GetTypeId () |
| Get the type ID. | |
Static Public Member Functions inherited from ns3::UplinkScheduler | |
| static TypeId | GetTypeId () |
| Get the type ID. | |
Static Public Member Functions inherited from ns3::Object | |
| static TypeId | GetTypeId () |
| Register this type. | |
Static Public Member Functions inherited from ns3::ObjectBase | |
| static TypeId | GetTypeId () |
| Get the type ID. | |
Private Attributes | |
| std::list< OfdmUlMapIe > | m_uplinkAllocations |
| uplink allocations | |
Additional Inherited Members | |
Protected Member Functions inherited from ns3::Object | |
| Object (const Object &o) | |
| Copy an Object. | |
| virtual void | DoDispose () |
| Destructor implementation. | |
| virtual void | DoInitialize () |
| Initialize() implementation. | |
| virtual void | NotifyNewAggregate () |
| Notify all Objects aggregated to this one of a new Object being aggregated. | |
Protected Member Functions inherited from ns3::ObjectBase | |
| void | ConstructSelf (const AttributeConstructionList &attributes) |
| Complete construction of ObjectBase; invoked by derived classes. | |
| virtual void | NotifyConstructionCompleted () |
| Notifier called once the ObjectBase is fully constructed. | |
Related Functions inherited from ns3::ObjectBase | |
| static TypeId | GetObjectIid () |
| Ensure the TypeId for ObjectBase gets fully configured to anchor the inheritance tree properly. | |
Uplink Scheduler - simplified.
ns3::UplinkSchedulerSimple is accessible through the following paths with Config::Set and Config::Connect:
No Attributes are defined for this type.
No TraceSources are defined for this type.
Size of this type is 104 bytes (on a 64-bit architecture).
Definition at line 44 of file bs-uplink-scheduler-simple.h.
| ns3::UplinkSchedulerSimple::UplinkSchedulerSimple | ( | ) |
Definition at line 43 of file bs-uplink-scheduler-simple.cc.
References ns3::Simulator::Now(), ns3::Seconds(), ns3::UplinkScheduler::SetBs(), ns3::UplinkScheduler::SetDcdTimeStamp(), ns3::UplinkScheduler::SetIsInvIrIntrvlAllocated(), ns3::UplinkScheduler::SetIsIrIntrvlAllocated(), ns3::UplinkScheduler::SetNrIrOppsAllocated(), ns3::UplinkScheduler::SetTimeStampIrInterval(), and ns3::UplinkScheduler::SetUcdTimeStamp().
Here is the call graph for this function:| ns3::UplinkSchedulerSimple::UplinkSchedulerSimple | ( | Ptr< BaseStationNetDevice > | bs | ) |
Constructor.
| bs | base station device |
Definition at line 54 of file bs-uplink-scheduler-simple.cc.
References ns3::Simulator::Now(), ns3::Seconds(), ns3::UplinkScheduler::SetBs(), ns3::UplinkScheduler::SetDcdTimeStamp(), ns3::UplinkScheduler::SetIsInvIrIntrvlAllocated(), ns3::UplinkScheduler::SetIsIrIntrvlAllocated(), ns3::UplinkScheduler::SetNrIrOppsAllocated(), ns3::UplinkScheduler::SetTimeStampIrInterval(), and ns3::UplinkScheduler::SetUcdTimeStamp().
Here is the call graph for this function:
|
override |
Definition at line 65 of file bs-uplink-scheduler-simple.cc.
References m_uplinkAllocations, and ns3::UplinkScheduler::SetBs().
Here is the call graph for this function:
|
overridevirtual |
Add uplink allocation.
| ulMapIe | the UL map IE |
| allocationSize | the allocation size |
| symbolsToAllocation | the symbols to allocation |
| availableSymbols | the available symbols |
Implements ns3::UplinkScheduler.
Definition at line 158 of file bs-uplink-scheduler-simple.cc.
References m_uplinkAllocations, ns3::OfdmUlMapIe::SetDuration(), and ns3::OfdmUlMapIe::SetStartTime().
Referenced by AllocateInitialRangingInterval(), Schedule(), ServiceBandwidthRequests(), and ServiceUnsolicitedGrants().
Here is the call graph for this function:
Here is the caller graph for this function:
|
overridevirtual |
Allocate Initial Ranging Interval function.
| symbolsToAllocation | symbols to allocation for UpLink Subframe |
| availableSymbols | available symbols for rtPS flows |
Implements ns3::UplinkScheduler.
Definition at line 487 of file bs-uplink-scheduler-simple.cc.
References AddUplinkAllocation(), CalculateAllocationStartTime(), ns3::UplinkScheduler::GetBs(), ns3::UplinkScheduler::GetNrIrOppsAllocated(), ns3::UplinkScheduler::GetTimeStampIrInterval(), ns3::Simulator::Now(), NS_LOG_DEBUG, ns3::Seconds(), ns3::OfdmUlMapIe::SetCid(), ns3::UplinkScheduler::SetIsIrIntrvlAllocated(), ns3::UplinkScheduler::SetNrIrOppsAllocated(), ns3::OfdmUlMapIe::SetStartTime(), ns3::UplinkScheduler::SetTimeStampIrInterval(), ns3::OfdmUlMapIe::SetUiuc(), and ns3::OfdmUlBurstProfile::UIUC_INITIAL_RANGING.
Referenced by Schedule().
Here is the call graph for this function:
Here is the caller graph for this function:
|
overridevirtual |
Implements ns3::UplinkScheduler.
Definition at line 152 of file bs-uplink-scheduler-simple.cc.
References ns3::UplinkScheduler::GetBs().
Referenced by AllocateInitialRangingInterval().
Here is the call graph for this function:
Here is the caller graph for this function:
|
overridevirtual |
Determines if channel descriptors sent in the current frame are required to be updated.
| updateDcd | currently unused (assume true) | |
| updateUcd | currently unused (assume true) | |
| [out] | sendDcd | DCD must be updated |
| [out] | sendUcd | UCD must be updated |
Implements ns3::UplinkScheduler.
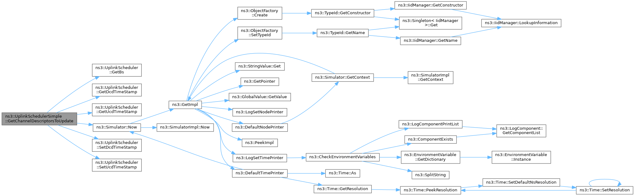
Definition at line 93 of file bs-uplink-scheduler-simple.cc.
References ns3::UplinkScheduler::GetBs(), ns3::UplinkScheduler::GetDcdTimeStamp(), ns3::UplinkScheduler::GetUcdTimeStamp(), ns3::Simulator::Now(), ns3::UplinkScheduler::SetDcdTimeStamp(), and ns3::UplinkScheduler::SetUcdTimeStamp().
Here is the call graph for this function:
|
static |
Get the type ID.
Definition at line 77 of file bs-uplink-scheduler-simple.cc.
References ns3::TypeId::SetParent().
Here is the call graph for this function:
|
overridevirtual |
Reimplemented from ns3::UplinkScheduler.
Definition at line 87 of file bs-uplink-scheduler-simple.cc.
References m_uplinkAllocations.
|
overridevirtual |
Init once function.
Implements ns3::UplinkScheduler.
Definition at line 72 of file bs-uplink-scheduler-simple.cc.
|
overridevirtual |
Set requested bandwidth function.
| sfr | the service flow record |
Implements ns3::UplinkScheduler.
Definition at line 593 of file bs-uplink-scheduler-simple.cc.
References ns3::ServiceFlowRecord::SetGrantedBandwidth().
Here is the call graph for this function:
|
overridevirtual |
Process bandwidth request function.
| bwRequestHdr | the bandwidth request header |
Implements ns3::UplinkScheduler.
Definition at line 586 of file bs-uplink-scheduler-simple.cc.
|
overridevirtual |
Schedule function.
Implements ns3::UplinkScheduler.
Definition at line 171 of file bs-uplink-scheduler-simple.cc.
References AddUplinkAllocation(), AllocateInitialRangingInterval(), ns3::WimaxNetDevice::DIRECTION_UPLINK, ns3::SSRecord::GetAreServiceFlowsAllocated(), ns3::SSRecord::GetBasicCid(), ns3::UplinkScheduler::GetBs(), ns3::SSRecord::GetIsBroadcastSS(), ns3::SSRecord::GetModulationType(), ns3::SSRecord::GetPollForRanging(), ns3::SSRecord::GetRangingStatus(), ns3::Cid::InitialRanging(), m_uplinkAllocations, ns3::WimaxNetDevice::RANGING_STATUS_CONTINUE, ns3::WimaxNetDevice::RANGING_STATUS_SUCCESS, ServiceBandwidthRequests(), ServiceUnsolicitedGrants(), ns3::OfdmUlMapIe::SetCid(), ns3::OfdmUlMapIe::SetDuration(), ns3::UplinkScheduler::SetIsInvIrIntrvlAllocated(), ns3::UplinkScheduler::SetIsIrIntrvlAllocated(), ns3::OfdmUlMapIe::SetStartTime(), ns3::OfdmUlMapIe::SetUiuc(), ns3::ServiceFlow::SF_TYPE_BE, ns3::ServiceFlow::SF_TYPE_NRTPS, ns3::ServiceFlow::SF_TYPE_RTPS, ns3::ServiceFlow::SF_TYPE_UGS, ns3::OfdmUlBurstProfile::UIUC_END_OF_MAP, and ns3::OfdmUlBurstProfile::UIUC_INITIAL_RANGING.
Here is the call graph for this function:
|
overridevirtual |
Service Bandwidth Requests function.
| ssRecord | Subscriber station record |
| schedulingType | the scheduling type |
| ulMapIe | the UL map IE |
| modulationType | the modulation type |
| symbolsToAllocation | the symbols to allocation |
| availableSymbols | the available symbols |
Implements ns3::UplinkScheduler.
Definition at line 414 of file bs-uplink-scheduler-simple.cc.
References ns3::SSRecord::GetServiceFlows(), and ServiceBandwidthRequests().
Referenced by Schedule(), ServiceBandwidthRequests(), and ServiceUnsolicitedGrants().
Here is the call graph for this function:
Here is the caller graph for this function:
|
overridevirtual |
Service bandwidth requests function.
| serviceFlow | the service flow |
| schedulingType | the scheduling type |
| ulMapIe | the UL map IE |
| modulationType | the modulation type |
| symbolsToAllocation | the symbols to allocation |
| availableSymbols | the available symbols |
Implements ns3::UplinkScheduler.
Definition at line 438 of file bs-uplink-scheduler-simple.cc.
References AddUplinkAllocation(), ns3::UplinkScheduler::GetBs(), ns3::ServiceFlowRecord::GetGrantedBandwidth(), ns3::ServiceFlow::GetRecord(), ns3::ServiceFlowRecord::GetRequestedBandwidth(), ns3::ServiceFlow::GetSduSize(), ns3::ServiceFlowRecord::SetBwSinceLastExpiry(), ns3::ServiceFlow::SF_TYPE_NRTPS, and ns3::ServiceFlowRecord::UpdateGrantedBandwidth().
Here is the call graph for this function:
|
overridevirtual |
Service Unsolicited Grants function.
| ssRecord | Subscriber station record |
| schedulingType | the scheduling type |
| ulMapIe | the UL map IE |
| modulationType | the modulation type |
| symbolsToAllocation | the symbols to allocation |
| availableSymbols | the available symbols |
Implements ns3::UplinkScheduler.
Definition at line 341 of file bs-uplink-scheduler-simple.cc.
References AddUplinkAllocation(), ns3::UplinkScheduler::GetBs(), ns3::ServiceFlowRecord::GetBwSinceLastExpiry(), ns3::ServiceFlow::GetConnection(), ns3::ServiceFlowRecord::GetGrantTimeStamp(), ns3::ServiceFlow::GetRecord(), ns3::ServiceFlow::GetSchedulingType(), ns3::SSRecord::GetServiceFlows(), ns3::ServiceFlow::GetSfid(), ns3::OfdmUlMapIe::GetUiuc(), ns3::Simulator::Now(), NS_LOG_DEBUG, ns3::Seconds(), ServiceBandwidthRequests(), ns3::ServiceFlowRecord::SetBwSinceLastExpiry(), ns3::ServiceFlowRecord::SetGrantTimeStamp(), ns3::OfdmUlMapIe::SetStartTime(), ns3::OfdmUlMapIe::SetUiuc(), ns3::ServiceFlow::SF_TYPE_NRTPS, ns3::ServiceFlow::SF_TYPE_UGS, and ns3::OfdmUlBurstProfile::UIUC_REQ_REGION_FULL.
Referenced by Schedule().
Here is the call graph for this function:
Here is the caller graph for this function:
|
overridevirtual |
Setup service flow function.
| ssRecord | Subscriber station record |
| serviceFlow | the service flow |
Implements ns3::UplinkScheduler.
Definition at line 528 of file bs-uplink-scheduler-simple.cc.
References ns3::UplinkScheduler::GetBs(), ns3::ServiceFlow::GetIsMulticast(), ns3::ServiceFlow::GetMinReservedTrafficRate(), ns3::ServiceFlow::GetModulation(), ns3::SSRecord::GetModulationType(), ns3::ServiceFlow::GetRecord(), ns3::ServiceFlow::GetSchedulingType(), ns3::ServiceFlow::GetSduSize(), ns3::ServiceFlow::GetToleratedJitter(), NS_FATAL_ERROR, ns3::ServiceFlowRecord::SetGrantSize(), ns3::ServiceFlow::SetUnsolicitedGrantInterval(), ns3::ServiceFlow::SetUnsolicitedPollingInterval(), ns3::ServiceFlow::SF_TYPE_BE, ns3::ServiceFlow::SF_TYPE_NRTPS, ns3::ServiceFlow::SF_TYPE_RTPS, and ns3::ServiceFlow::SF_TYPE_UGS.
Here is the call graph for this function:
|
private |
uplink allocations
Definition at line 161 of file bs-uplink-scheduler-simple.h.
Referenced by ~UplinkSchedulerSimple(), AddUplinkAllocation(), GetUplinkAllocations(), and Schedule().