handle RTS/CTS/DATA/ACK transactions. More...
#include <mac-low.h>
Inheritance diagram for ns3::MacLow:
Collaboration diagram for ns3::MacLow:Public Types | |
| typedef Callback< void, Ptr < Packet >, const WifiMacHeader * > | MacLowRxCallback |
Public Member Functions | |
| MacLow () | |
| virtual | ~MacLow () |
| Time | CalculateTransmissionTime (Ptr< const Packet > packet, const WifiMacHeader *hdr, const MacLowTransmissionParameters ¶meters) const |
| void | CreateBlockAckAgreement (const MgtAddBaResponseHeader *respHdr, Mac48Address originator, uint16_t startingSeq) |
| void | DestroyBlockAckAgreement (Mac48Address originator, uint8_t tid) |
| Time | GetAckTimeout (void) const |
| Mac48Address | GetAddress (void) const |
| Time | GetBasicBlockAckTimeout () const |
| Mac48Address | GetBssid (void) const |
| Time | GetCompressedBlockAckTimeout () const |
| Time | GetCtsTimeout (void) const |
| Time | GetPifs (void) const |
| Time | GetSifs (void) const |
| Time | GetSlotTime (void) const |
| void | NotifySwitchingStartNow (Time duration) |
| void | ReceiveError (Ptr< const Packet > packet, double rxSnr) |
| void | ReceiveOk (Ptr< Packet > packet, double rxSnr, WifiMode txMode, WifiPreamble preamble) |
| void | RegisterBlockAckListenerForAc (enum AcIndex ac, MacLowBlockAckEventListener *listener) |
| void | RegisterDcfListener (MacLowDcfListener *listener) |
| void | SetAckTimeout (Time ackTimeout) |
| void | SetAddress (Mac48Address ad) |
| void | SetBasicBlockAckTimeout (Time blockAckTimeout) |
| void | SetBssid (Mac48Address ad) |
| void | SetCompressedBlockAckTimeout (Time blockAckTimeout) |
| void | SetCtsTimeout (Time ctsTimeout) |
| void | SetPhy (Ptr< WifiPhy > phy) |
| void | SetPifs (Time pifs) |
| void | SetPromisc (void) |
| void | SetRxCallback (Callback< void, Ptr< Packet >, const WifiMacHeader * > callback) |
| void | SetSifs (Time sifs) |
| void | SetSlotTime (Time slotTime) |
| void | SetWifiRemoteStationManager (Ptr< WifiRemoteStationManager > manager) |
| void | StartTransmission (Ptr< const Packet > packet, const WifiMacHeader *hdr, MacLowTransmissionParameters parameters, MacLowTransmissionListener *listener) |
Public Member Functions inherited from ns3::Object | |
| Object () | |
| virtual | ~Object () |
| void | AggregateObject (Ptr< Object > other) |
| void | Dispose (void) |
| AggregateIterator | GetAggregateIterator (void) const |
| virtual TypeId | GetInstanceTypeId (void) const |
| template<typename T > | |
| Ptr< T > | GetObject (void) const |
| template<typename T > | |
| Ptr< T > | GetObject (TypeId tid) const |
| void | Start (void) |
Public Member Functions inherited from ns3::SimpleRefCount< Object, ObjectBase, ObjectDeleter > | |
| SimpleRefCount () | |
| SimpleRefCount (const SimpleRefCount &o) | |
| uint32_t | GetReferenceCount (void) const |
| SimpleRefCount & | operator= (const SimpleRefCount &o) |
| void | Ref (void) const |
| void | Unref (void) const |
Public Member Functions inherited from ns3::ObjectBase | |
| virtual | ~ObjectBase () |
| void | GetAttribute (std::string name, AttributeValue &value) const |
| bool | GetAttributeFailSafe (std::string name, AttributeValue &attribute) const |
| void | SetAttribute (std::string name, const AttributeValue &value) |
| bool | SetAttributeFailSafe (std::string name, const AttributeValue &value) |
| bool | TraceConnect (std::string name, std::string context, const CallbackBase &cb) |
| bool | TraceConnectWithoutContext (std::string name, const CallbackBase &cb) |
| bool | TraceDisconnect (std::string name, std::string context, const CallbackBase &cb) |
| bool | TraceDisconnectWithoutContext (std::string name, const CallbackBase &cb) |
Private Types | |
| typedef std::pair < Mac48Address, uint8_t > | AgreementKey |
| typedef std::map< AgreementKey, AgreementValue > | Agreements |
| typedef std::map< AgreementKey, AgreementValue >::iterator | AgreementsI |
| typedef std::pair < BlockAckAgreement, std::list < BufferedPacket > > | AgreementValue |
| typedef std::map< AgreementKey, BlockAckCache > | BlockAckCaches |
| typedef std::map< AgreementKey, BlockAckCache >::iterator | BlockAckCachesI |
| typedef std::pair< Ptr< Packet > , WifiMacHeader > | BufferedPacket |
| typedef std::list < BufferedPacket >::iterator | BufferedPacketI |
| typedef std::vector < MacLowDcfListener * > | DcfListeners |
| typedef std::vector < MacLowDcfListener * > ::const_iterator | DcfListenersCI |
| typedef std::map< AcIndex, MacLowBlockAckEventListener * > | QueueListeners |
Additional Inherited Members | |
Static Public Member Functions inherited from ns3::Object | |
| static TypeId | GetTypeId (void) |
| This method returns the TypeId associated to ns3::Object. | |
Protected Member Functions inherited from ns3::Object | |
| Object (const Object &o) | |
| virtual void | DoDispose (void) |
| virtual void | DoStart (void) |
| virtual void | NotifyNewAggregate (void) |
|
private |
|
private |
|
private |
|
private |
|
private |
|
private |
|
private |
|
private |
|
private |
|
private |
| typedef Callback<void, Ptr<Packet>, const WifiMacHeader*> ns3::MacLow::MacLowRxCallback |
|
private |
| ns3::MacLow::MacLow | ( | ) |
Definition at line 352 of file mac-low.cc.
References m_lastNavDuration, m_lastNavStart, m_promisc, NS_LOG_FUNCTION, and ns3::Seconds().
Here is the call graph for this function:
|
virtual |
Definition at line 372 of file mac-low.cc.
References NS_LOG_FUNCTION.
|
private |
Definition at line 1231 of file mac-low.cc.
References ns3::WifiMacHeader::GetAddr1(), m_currentHdr, m_listener, m_stationManager, ns3::MacLowTransmissionListener::MissedBlockAck(), NS_LOG_DEBUG, NS_LOG_FUNCTION, and ns3::WifiRemoteStationManager::ReportDataFailed().
Referenced by StartDataTxTimers().
Here is the call graph for this function:
Here is the caller graph for this function:
|
private |
Definition at line 1024 of file mac-low.cc.
References ns3::WifiPhy::CalculateTxDuration(), GetAckDuration(), ns3::WifiMacHeader::GetAddr1(), GetCtsDuration(), GetDataTxMode(), GetRtsSize(), GetRtsTxMode(), GetSifs(), GetSize(), m_phy, ns3::MacLowTransmissionParameters::MustSendRts(), ns3::MacLowTransmissionParameters::MustWaitAck(), ns3::Seconds(), and ns3::WIFI_PREAMBLE_LONG.
Referenced by CalculateTransmissionTime().
Here is the call graph for this function:
Here is the caller graph for this function:| Time ns3::MacLow::CalculateTransmissionTime | ( | Ptr< const Packet > | packet, |
| const WifiMacHeader * | hdr, | ||
| const MacLowTransmissionParameters & | parameters | ||
| ) | const |
| packet | to send (does not include the 802.11 MAC header and checksum) |
| hdr | header associated to the packet to send. |
| parameters | transmission parameters of packet. |
This transmission time includes the time required for the next packet transmission if one was selected.
Definition at line 1048 of file mac-low.cc.
References CalculateOverallTxTime(), ns3::WifiPhy::CalculateTxDuration(), GetDataTxMode(), ns3::MacLowTransmissionParameters::GetNextPacketSize(), GetSifs(), ns3::MacLowTransmissionParameters::HasNextPacket(), m_phy, and ns3::WIFI_PREAMBLE_LONG.
Here is the call graph for this function:
|
private |
Definition at line 406 of file mac-low.cc.
References ns3::EventId::Cancel(), ns3::MacLowTransmissionListener::Cancel(), ns3::EventId::IsRunning(), m_blockAckTimeoutEvent, m_ctsTimeoutEvent, m_fastAckFailedTimeoutEvent, m_fastAckTimeoutEvent, m_listener, m_normalAckTimeoutEvent, m_sendAckEvent, m_sendCtsEvent, m_sendDataEvent, m_superFastAckTimeoutEvent, m_waitSifsEvent, and NS_LOG_FUNCTION.
Referenced by NotifySwitchingStartNow(), and StartTransmission().
Here is the call graph for this function:
Here is the caller graph for this function:| void ns3::MacLow::CreateBlockAckAgreement | ( | const MgtAddBaResponseHeader * | respHdr, |
| Mac48Address | originator, | ||
| uint16_t | startingSeq | ||
| ) |
| respHdr | Add block ack response from originator (action frame). |
| originator | Address of peer station involved in block ack mechanism. |
| startingSeq | Sequence number of the first MPDU of all packets for which block ack was negotiated. |
This function is typically invoked only by ns3::RegularWifiMac when the STA (which may be non-AP in ESS, or in an IBSS) has received an ADDBA Request frame and is transmitting an ADDBA Response frame. At this point MacLow must allocate buffers to collect all correctly received packets belonging to the category for which Block Ack was negotiated.
Definition at line 1567 of file mac-low.cc.
References ns3::MacLowBlockAckEventListener::BlockAckInactivityTimeout(), ns3::MgtAddBaResponseHeader::GetBufferSize(), ns3::BlockAckAgreement::GetTid(), ns3::MgtAddBaResponseHeader::GetTid(), ns3::BlockAckAgreement::GetTimeout(), ns3::MgtAddBaResponseHeader::GetTimeout(), ns3::BlockAckCache::Init(), ns3::MgtAddBaResponseHeader::IsAmsduSupported(), ns3::MgtAddBaResponseHeader::IsImmediateBlockAck(), m_bAckAgreements, m_bAckCaches, m_edcaListeners, ns3::MicroSeconds(), ns3::QosUtilsMapTidToAc(), ns3::Simulator::Schedule(), ns3::BlockAckAgreement::SetAmsduSupport(), ns3::BlockAckAgreement::SetBufferSize(), ns3::BlockAckAgreement::SetDelayedBlockAck(), ns3::BlockAckAgreement::SetImmediateBlockAck(), ns3::BlockAckAgreement::SetStartingSequence(), ns3::BlockAckAgreement::SetTimeout(), and timeout.
Referenced by ns3::RegularWifiMac::SendAddBaResponse().
Here is the call graph for this function:
Here is the caller graph for this function:
|
private |
Definition at line 1187 of file mac-low.cc.
References ns3::WifiMacHeader::GetAddr1(), m_currentHdr, m_currentPacket, m_listener, m_stationManager, ns3::MacLowTransmissionListener::MissedCts(), NS_LOG_DEBUG, NS_LOG_FUNCTION, and ns3::WifiRemoteStationManager::ReportRtsFailed().
Referenced by SendRtsForPacket().
Here is the call graph for this function:
Here is the caller graph for this function:| void ns3::MacLow::DestroyBlockAckAgreement | ( | Mac48Address | originator, |
| uint8_t | tid | ||
| ) |
| originator | Address of peer participating in Block Ack mechanism. |
| tid | TID for which Block Ack was created. |
Checks if exists an established block ack agreement with originator for tid tid. If the agreement exists, tears down it. This function is typically invoked when a DELBA frame is received from originator.
Definition at line 1609 of file mac-low.cc.
References m_bAckAgreements, m_bAckCaches, NS_ASSERT, RxCompleteBufferedPacketsUntilFirstLost(), and RxCompleteBufferedPacketsWithSmallerSequence().
Referenced by ns3::EdcaTxopN::GotAck(), and ns3::RegularWifiMac::Receive().
Here is the call graph for this function:
Here is the caller graph for this function:
|
privatevirtual |
Definition at line 386 of file mac-low.cc.
References ns3::EventId::Cancel(), m_blockAckTimeoutEvent, m_ctsTimeoutEvent, m_fastAckFailedTimeoutEvent, m_fastAckTimeoutEvent, m_normalAckTimeoutEvent, m_phy, m_phyMacLowListener, m_sendAckEvent, m_sendCtsEvent, m_sendDataEvent, m_stationManager, m_superFastAckTimeoutEvent, m_waitSifsEvent, and NS_LOG_FUNCTION.
Here is the call graph for this function:
|
private |
Definition at line 1113 of file mac-low.cc.
References m_dcfListeners, m_lastNavStart, and ns3::Now().
Referenced by NavCounterResetCtsMissed(), and NotifyNav().
Here is the call graph for this function:
Here is the caller graph for this function:
|
private |
Definition at line 1123 of file mac-low.cc.
References m_dcfListeners, m_lastNavDuration, m_lastNavStart, and ns3::Now().
Referenced by NotifyNav().
Here is the call graph for this function:
Here is the caller graph for this function:
|
private |
Definition at line 1494 of file mac-low.cc.
References m_listener, ns3::MacLowTransmissionListener::MissedAck(), NS_LOG_DEBUG, and NS_LOG_FUNCTION.
Referenced by ReceiveError().
Here is the call graph for this function:
Here is the caller graph for this function:
|
private |
Definition at line 1214 of file mac-low.cc.
References ns3::WifiMacHeader::GetAddr1(), ns3::WifiPhy::IsStateIdle(), m_currentHdr, m_listener, m_phy, m_stationManager, ns3::MacLowTransmissionListener::MissedAck(), NS_LOG_DEBUG, NS_LOG_FUNCTION, and ns3::WifiRemoteStationManager::ReportDataFailed().
Referenced by StartDataTxTimers().
Here is the call graph for this function:
Here is the caller graph for this function:
|
private |
Definition at line 1173 of file mac-low.cc.
References ns3::WifiMacHeader::GetAddr1(), ns3::WifiMacHeader::GetDuration(), ns3::WifiMacHeader::GetSequenceControl(), ns3::Packet::GetSize(), ns3::WifiMacHeader::GetTypeString(), m_currentHdr, m_phy, NS_LOG_DEBUG, NS_LOG_FUNCTION, ns3::WifiPhy::SendPacket(), and ns3::WIFI_PREAMBLE_LONG.
Referenced by SendAckAfterData(), SendBlockAckResponse(), SendCtsAfterRts(), SendDataAfterCts(), SendDataPacket(), and SendRtsForPacket().
Here is the call graph for this function:
Here is the caller graph for this function:
|
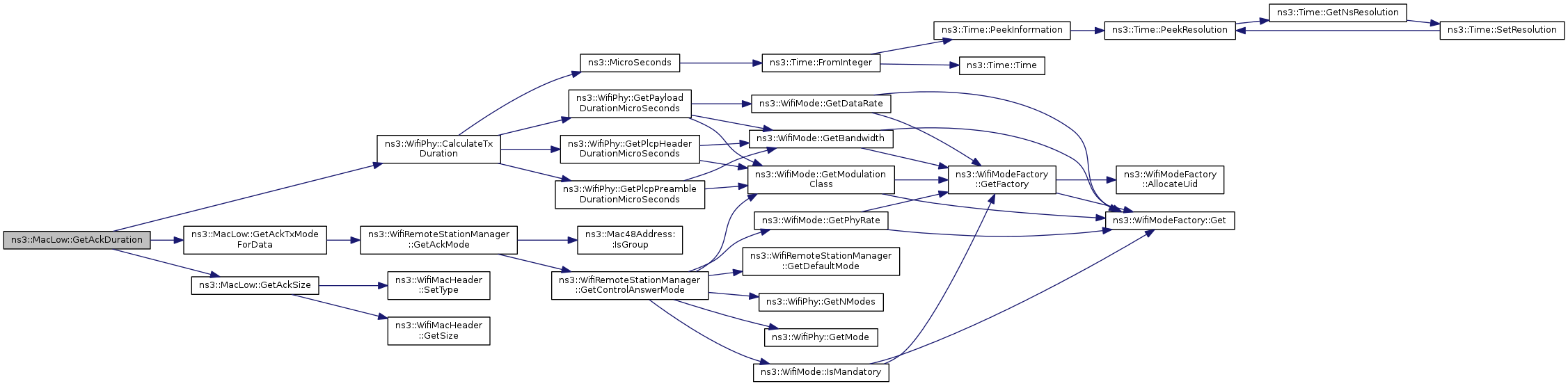
private |
Definition at line 958 of file mac-low.cc.
References ns3::WifiPhy::CalculateTxDuration(), GetAckSize(), GetAckTxModeForData(), m_phy, and ns3::WIFI_PREAMBLE_LONG.
Referenced by CalculateOverallTxTime(), SendAckAfterData(), SendBlockAckResponse(), SendDataAfterCts(), SendDataPacket(), and SendRtsForPacket().
Here is the call graph for this function:
Here is the caller graph for this function:
|
private |
Definition at line 923 of file mac-low.cc.
References ns3::WifiMacHeader::GetSize(), ns3::WifiMacHeader::SetType(), and ns3::WIFI_MAC_CTL_ACK.
Referenced by GetAckDuration().
Here is the call graph for this function:
Here is the caller graph for this function:| Time ns3::MacLow::GetAckTimeout | ( | void | ) | const |
Definition at line 537 of file mac-low.cc.
References m_ackTimeout.
Referenced by ns3::RegularWifiMac::GetAckTimeout(), and StartDataTxTimers().
Here is the caller graph for this function:
|
private |
Definition at line 1017 of file mac-low.cc.
References ns3::WifiRemoteStationManager::GetAckMode(), and m_stationManager.
Referenced by GetAckDuration(), and SendAckAfterData().
Here is the call graph for this function:
Here is the caller graph for this function:| Mac48Address ns3::MacLow::GetAddress | ( | void | ) | const |
Definition at line 532 of file mac-low.cc.
References m_self.
Referenced by ns3::StaWifiMac::Enqueue(), ns3::AdhocWifiMac::Enqueue(), ns3::ApWifiMac::Enqueue(), ns3::MeshWifiInterfaceMac::Enqueue(), ns3::RegularWifiMac::GetAddress(), ns3::EdcaTxopN::SendAddBaRequest(), ns3::EdcaTxopN::SendBlockAckRequest(), SendBlockAckResponse(), and ns3::EdcaTxopN::SendDelbaFrame().
Here is the caller graph for this function:| Time ns3::MacLow::GetBasicBlockAckTimeout | ( | ) | const |
Definition at line 542 of file mac-low.cc.
References m_basicBlockAckTimeout.
Referenced by ns3::RegularWifiMac::GetBasicBlockAckTimeout(), and StartDataTxTimers().
Here is the caller graph for this function:
|
private |
Definition at line 964 of file mac-low.cc.
References ns3::WifiPhy::CalculateTxDuration(), GetBlockAckSize(), m_phy, and ns3::WIFI_PREAMBLE_LONG.
Referenced by SendBlockAckResponse(), and SendDataPacket().
Here is the call graph for this function:
Here is the caller graph for this function:
|
private |
Definition at line 930 of file mac-low.cc.
References ns3::BASIC_BLOCK_ACK, ns3::COMPRESSED_BLOCK_ACK, ns3::CtrlBAckResponseHeader::GetSerializedSize(), ns3::WifiMacHeader::GetSize(), ns3::MULTI_TID_BLOCK_ACK, NS_ASSERT, ns3::CtrlBAckResponseHeader::SetType(), ns3::WifiMacHeader::SetType(), and ns3::WIFI_MAC_CTL_BACKRESP.
Referenced by GetBlockAckDuration().
Here is the call graph for this function:
Here is the caller graph for this function:| Mac48Address ns3::MacLow::GetBssid | ( | void | ) | const |
Definition at line 572 of file mac-low.cc.
References m_bssid.
Referenced by ns3::RegularWifiMac::GetBssid(), ns3::EdcaTxopN::NotifyAccessGranted(), and ns3::EdcaTxopN::SendBlockAckRequest().
Here is the caller graph for this function:| Time ns3::MacLow::GetCompressedBlockAckTimeout | ( | ) | const |
Definition at line 547 of file mac-low.cc.
References m_compressedBlockAckTimeout.
Referenced by ns3::RegularWifiMac::GetCompressedBlockAckTimeout(), and StartDataTxTimers().
Here is the caller graph for this function:
|
private |
Definition at line 977 of file mac-low.cc.
References ns3::WifiPhy::CalculateTxDuration(), GetCtsSize(), GetCtsTxModeForRts(), m_phy, and ns3::WIFI_PREAMBLE_LONG.
Referenced by CalculateOverallTxTime(), SendCtsAfterRts(), and SendRtsForPacket().
Here is the call graph for this function:
Here is the caller graph for this function:
|
private |
Definition at line 983 of file mac-low.cc.
References ns3::WifiMacHeader::GetSize(), ns3::WifiMacHeader::SetType(), and ns3::WIFI_MAC_CTL_CTS.
Referenced by GetCtsDuration().
Here is the call graph for this function:
Here is the caller graph for this function:| Time ns3::MacLow::GetCtsTimeout | ( | void | ) | const |
Definition at line 552 of file mac-low.cc.
References m_ctsTimeout.
Referenced by ns3::RegularWifiMac::GetCtsTimeout(), and SendRtsForPacket().
Here is the caller graph for this function:
|
private |
Definition at line 1012 of file mac-low.cc.
References ns3::WifiRemoteStationManager::GetCtsMode(), and m_stationManager.
Referenced by GetCtsDuration(), and SendCtsAfterRts().
Here is the call graph for this function:
Here is the caller graph for this function:
|
private |
Definition at line 1003 of file mac-low.cc.
References ns3::WifiMacHeader::GetAddr1(), ns3::WifiRemoteStationManager::GetDataMode(), ns3::WifiMacTrailer::GetSerializedSize(), ns3::WifiMacHeader::GetSize(), ns3::Packet::GetSize(), and m_stationManager.
Referenced by CalculateOverallTxTime(), CalculateTransmissionTime(), SendDataAfterCts(), SendDataPacket(), SendRtsForPacket(), and StartDataTxTimers().
Here is the call graph for this function:
Here is the caller graph for this function:| Time ns3::MacLow::GetPifs | ( | void | ) | const |
Definition at line 567 of file mac-low.cc.
References m_pifs.
Referenced by ns3::RegularWifiMac::GetPifs(), and StartDataTxTimers().
Here is the caller graph for this function:
|
private |
Definition at line 951 of file mac-low.cc.
References ns3::WifiMacHeader::GetSize(), ns3::WifiMacHeader::SetType(), and ns3::WIFI_MAC_CTL_RTS.
Referenced by CalculateOverallTxTime(), and SendRtsForPacket().
Here is the call graph for this function:
Here is the caller graph for this function:
|
private |
Definition at line 997 of file mac-low.cc.
References ns3::WifiMacHeader::GetAddr1(), ns3::WifiRemoteStationManager::GetRtsMode(), and m_stationManager.
Referenced by CalculateOverallTxTime(), and SendRtsForPacket().
Here is the call graph for this function:
Here is the caller graph for this function:| Time ns3::MacLow::GetSifs | ( | void | ) | const |
Definition at line 557 of file mac-low.cc.
References m_sifs.
Referenced by CalculateOverallTxTime(), CalculateTransmissionTime(), ns3::RegularWifiMac::GetSifs(), NotifyNav(), ReceiveError(), ReceiveOk(), SendAckAfterData(), SendBlockAckResponse(), SendCtsAfterRts(), SendDataAfterCts(), SendDataPacket(), SendRtsForPacket(), and StartDataTxTimers().
Here is the caller graph for this function:
|
private |
Definition at line 990 of file mac-low.cc.
References ns3::WifiMacTrailer::GetSerializedSize(), ns3::WifiMacHeader::GetSize(), and ns3::Packet::GetSize().
Referenced by CalculateOverallTxTime(), SendDataAfterCts(), SendRtsForPacket(), StartDataTxTimers(), and StartTransmission().
Here is the call graph for this function:
Here is the caller graph for this function:| Time ns3::MacLow::GetSlotTime | ( | void | ) | const |
Definition at line 562 of file mac-low.cc.
References m_slotTime.
Referenced by ns3::RegularWifiMac::GetSlot(), and NotifyNav().
Here is the caller graph for this function:
|
private |
Definition at line 1412 of file mac-low.cc.
References m_lastNavDuration, m_lastNavStart, and ns3::Simulator::Now().
Referenced by ReceiveOk().
Here is the call graph for this function:
Here is the caller graph for this function:
|
private |
|
private |
Definition at line 1104 of file mac-low.cc.
References DoNavResetNow(), ns3::WifiPhy::GetLastRxStartTime(), m_phy, and ns3::Seconds().
Referenced by NotifyNav().
Here is the call graph for this function:
Here is the caller graph for this function:
|
private |
Definition at line 1201 of file mac-low.cc.
References ns3::WifiMacHeader::GetAddr1(), m_currentHdr, m_listener, m_stationManager, ns3::MacLowTransmissionListener::MissedAck(), NS_LOG_DEBUG, NS_LOG_FUNCTION, and ns3::WifiRemoteStationManager::ReportDataFailed().
Referenced by StartDataTxTimers().
Here is the call graph for this function:
Here is the caller graph for this function:
|
private |
Definition at line 1148 of file mac-low.cc.
References m_dcfListeners.
Referenced by ReceiveOk().
Here is the caller graph for this function:
|
private |
Definition at line 1140 of file mac-low.cc.
References m_dcfListeners.
Referenced by StartDataTxTimers().
Here is the caller graph for this function:
|
private |
Definition at line 1164 of file mac-low.cc.
References m_dcfListeners.
Referenced by ReceiveOk().
Here is the caller graph for this function:
|
private |
Definition at line 1156 of file mac-low.cc.
References m_dcfListeners.
Referenced by SendRtsForPacket().
Here is the caller graph for this function:
|
private |
A STA that used information from an RTS frame as the most recent basis to update its NAV setting is permitted to reset its NAV if no PHY-RXSTART.indication is detected from the PHY during a period with a duration of (2 * aSIFSTime) + (CTS_Time) + (2 * aSlotTime) starting at the PHY-RXEND.indication corresponding to the detection of the RTS frame. The “CTS_Time” shall be calculated using the length of the CTS frame and the data rate at which the RTS frame used for the most recent NAV update was received.
Definition at line 1063 of file mac-low.cc.
References ns3::WifiPhy::CalculateTxDuration(), DoNavResetNow(), DoNavStartNow(), ns3::WifiMacHeader::GetAddr1(), ns3::WifiMacHeader::GetAddr2(), ns3::WifiMacHeader::GetDuration(), ns3::WifiMacHeader::GetSerializedSize(), GetSifs(), GetSlotTime(), ns3::WifiMacHeader::IsCfpoll(), ns3::WifiMacHeader::IsRts(), m_bssid, m_lastNavStart, m_navCounterResetCtsMissed, m_phy, m_self, NavCounterResetCtsMissed(), ns3::Simulator::Now(), NS_ASSERT, ns3::Simulator::Schedule(), ns3::WifiMacHeader::SetType(), and ns3::WIFI_MAC_CTL_CTS.
Referenced by ReceiveOk().
Here is the call graph for this function:
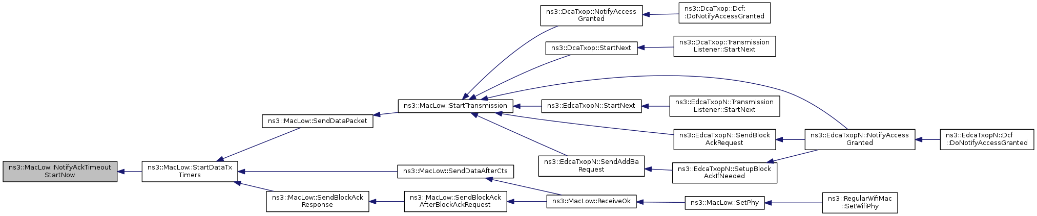
Here is the caller graph for this function:| void ns3::MacLow::NotifySwitchingStartNow | ( | Time | duration | ) |
| duration | switching delay duration. |
This method is typically invoked by the PhyMacLowListener to notify the MAC layer that a channel switching occured. When a channel switching occurs, pending MAC transmissions (RTS, CTS, DATA and ACK) are cancelled.
Definition at line 649 of file mac-low.cc.
References ns3::EventId::Cancel(), CancelAllEvents(), ns3::EventId::IsRunning(), m_currentPacket, m_lastNavDuration, m_lastNavStart, m_listener, m_navCounterResetCtsMissed, m_stationManager, ns3::Now(), NS_LOG_DEBUG, ns3::WifiRemoteStationManager::Reset(), and ns3::Seconds().
Referenced by ns3::PhyMacLowListener::NotifySwitchingStart().
Here is the call graph for this function:
Here is the caller graph for this function:
|
private |
| packet | packet received. |
| rxSnr | snr of packet received. |
This method is typically invoked by the lower PHY layer to notify the MAC layer that a packet was unsuccessfully received.
Definition at line 635 of file mac-low.cc.
References FastAckFailedTimeout(), GetSifs(), ns3::EventId::IsExpired(), m_fastAckFailedTimeoutEvent, m_txParams, ns3::MacLowTransmissionParameters::MustWaitFastAck(), NS_ASSERT, NS_LOG_DEBUG, NS_LOG_FUNCTION, and ns3::Simulator::Schedule().
Referenced by SetPhy().
Here is the call graph for this function:
Here is the caller graph for this function:| void ns3::MacLow::ReceiveOk | ( | Ptr< Packet > | packet, |
| double | rxSnr, | ||
| WifiMode | txMode, | ||
| WifiPreamble | preamble | ||
| ) |
| packet | packet received |
| rxSnr | snr of packet received |
| txMode | transmission mode of packet received |
| preamble | type of preamble used for the packet received |
This method is typically invoked by the lower PHY layer to notify the MAC layer that a packet was successfully received.
Definition at line 665 of file mac-low.cc.
References ns3::EventId::Cancel(), ns3::WifiMacHeader::GetAddr1(), ns3::WifiMacHeader::GetAddr2(), ns3::WifiMacHeader::GetDuration(), ns3::WifiMacHeader::GetQosTid(), GetSifs(), ns3::CtrlBAckRequestHeader::GetStartingSequence(), ns3::CtrlBAckRequestHeader::GetTidInfo(), ns3::WifiMacHeader::GetTypeString(), ns3::MacLowTransmissionListener::GotAck(), ns3::MacLowTransmissionListener::GotBlockAck(), ns3::MacLowTransmissionListener::GotCts(), ns3::MacLowTransmissionParameters::HasNextPacket(), ns3::WifiMacHeader::IsAck(), ns3::WifiMacHeader::IsBlockAck(), ns3::WifiMacHeader::IsBlockAckReq(), ns3::WifiMacHeader::IsCtl(), ns3::WifiMacHeader::IsCts(), ns3::WifiMacHeader::IsData(), ns3::EventId::IsExpired(), ns3::Mac48Address::IsGroup(), ns3::WifiMacHeader::IsMgt(), ns3::CtrlBAckRequestHeader::IsMultiTid(), IsNavZero(), ns3::WifiMacHeader::IsQosAck(), ns3::WifiMacHeader::IsQosBlockAck(), ns3::WifiMacHeader::IsQosData(), ns3::WifiMacHeader::IsQosNoAck(), ns3::WifiMacHeader::IsRts(), ns3::EventId::IsRunning(), m_bAckAgreements, m_bAckCaches, m_blockAckTimeoutEvent, m_ctsTimeoutEvent, m_currentHdr, m_currentPacket, m_edcaListeners, m_fastAckTimeoutEvent, m_listener, m_normalAckTimeoutEvent, m_promisc, m_rxCallback, m_self, m_sendAckEvent, m_sendCtsEvent, m_sendDataEvent, m_stationManager, m_superFastAckTimeoutEvent, m_txParams, m_waitSifsEvent, ns3::MacLowTransmissionParameters::MustWaitAck(), ns3::MacLowTransmissionParameters::MustWaitBasicBlockAck(), ns3::MacLowTransmissionParameters::MustWaitCompressedBlockAck(), ns3::MacLowTransmissionParameters::MustWaitFastAck(), ns3::MacLowTransmissionParameters::MustWaitNormalAck(), NotifyAckTimeoutResetNow(), NotifyCtsTimeoutResetNow(), NotifyNav(), NS_ASSERT, NS_FATAL_ERROR, NS_LOG_DEBUG, NS_LOG_FUNCTION, ns3::QosUtilsMapTidToAc(), ns3::Packet::RemoveHeader(), ns3::Packet::RemovePacketTag(), ns3::Packet::RemoveTrailer(), ns3::WifiRemoteStationManager::ReportDataOk(), ns3::WifiRemoteStationManager::ReportRtsOk(), ns3::WifiRemoteStationManager::ReportRxOk(), ResetBlockAckInactivityTimerIfNeeded(), RxCompleteBufferedPacketsUntilFirstLost(), RxCompleteBufferedPacketsWithSmallerSequence(), ns3::Simulator::Schedule(), SendAckAfterData(), SendBlockAckAfterBlockAckRequest(), SendCtsAfterRts(), SendDataAfterCts(), StoreMpduIfNeeded(), and WaitSifsAfterEndTx().
Referenced by SetPhy().
Here is the caller graph for this function:| void ns3::MacLow::RegisterBlockAckListenerForAc | ( | enum AcIndex | ac, |
| MacLowBlockAckEventListener * | listener | ||
| ) |
| ac | Access class managed by the queue. |
| listener | The listener for the queue. |
The lifetime of the registered listener is typically equal to the lifetime of the queue associated to this AC.
Definition at line 1842 of file mac-low.cc.
References m_edcaListeners.
Referenced by ns3::EdcaTxopN::CompleteConfig().
Here is the caller graph for this function:| void ns3::MacLow::RegisterDcfListener | ( | MacLowDcfListener * | listener | ) |
| listener | listen to NAV events for every incoming and outgoing packet. |
Definition at line 583 of file mac-low.cc.
References m_dcfListeners.
Referenced by ns3::DcfManager::SetupLowListener().
Here is the caller graph for this function:
|
private |
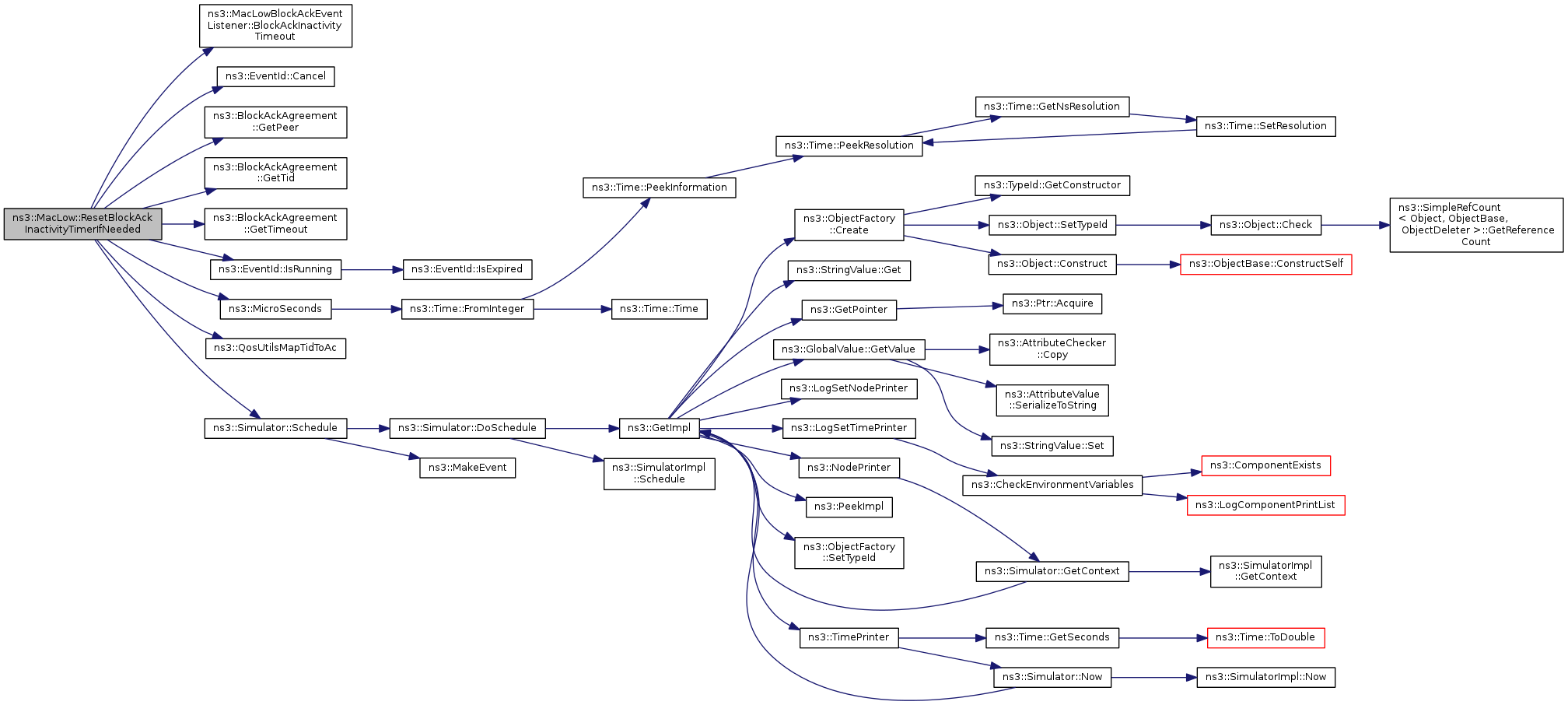
Definition at line 1821 of file mac-low.cc.
References ns3::MacLowBlockAckEventListener::BlockAckInactivityTimeout(), ns3::EventId::Cancel(), ns3::BlockAckAgreement::GetPeer(), ns3::BlockAckAgreement::GetTid(), ns3::BlockAckAgreement::GetTimeout(), ns3::EventId::IsRunning(), m_edcaListeners, ns3::BlockAckAgreement::m_inactivityEvent, ns3::MicroSeconds(), NS_ASSERT, ns3::QosUtilsMapTidToAc(), ns3::Simulator::Schedule(), and timeout.
Referenced by ReceiveOk().
Here is the call graph for this function:
Here is the caller graph for this function:
|
private |
| originator | Address of peer participating in Block Ack mechanism. |
| tid | TID for which Block Ack was created. |
This method is typically invoked when a MPDU with ack policy subfield set to Normal Ack is received and a block ack agreement for that packet exists. This happens when the originator of block ack has only few MPDUs to send. All completed MSDUs starting with starting sequence number of block ack agreement are forward up to WifiMac until there is an incomplete or missing MSDU. See section 9.10.4 in IEEE802.11 standard for more details.
Definition at line 1685 of file mac-low.cc.
References m_bAckAgreements, and m_rxCallback.
Referenced by DestroyBlockAckAgreement(), ReceiveOk(), and SendBlockAckAfterBlockAckRequest().
Here is the caller graph for this function:
|
private |
| originator | Address of peer participating in Block Ack mechanism. |
| tid | TID for which Block Ack was created. |
| seq | Starting sequence |
This function forward up all completed "old" packets with sequence number smaller than seq. All comparison are performed circularly mod 4096.
Definition at line 1625 of file mac-low.cc.
References m_bAckAgreements, m_rxCallback, and ns3::QosUtilsMapSeqControlToUniqueInteger().
Referenced by DestroyBlockAckAgreement(), ReceiveOk(), and SendBlockAckAfterBlockAckRequest().
Here is the call graph for this function:
Here is the caller graph for this function:
|
private |
Definition at line 1504 of file mac-low.cc.
References ns3::Packet::AddHeader(), ns3::Packet::AddPacketTag(), ns3::Packet::AddTrailer(), ForwardDown(), GetAckDuration(), GetAckTxModeForData(), GetSifs(), ns3::MicroSeconds(), NS_ASSERT, NS_LOG_FUNCTION, ns3::SnrTag::Set(), ns3::WifiMacHeader::SetAddr1(), ns3::WifiMacHeader::SetDsNotFrom(), ns3::WifiMacHeader::SetDsNotTo(), ns3::WifiMacHeader::SetDuration(), ns3::WifiMacHeader::SetNoMoreFragments(), ns3::WifiMacHeader::SetNoRetry(), ns3::WifiMacHeader::SetType(), and ns3::WIFI_MAC_CTL_ACK.
Referenced by ReceiveOk().
Here is the call graph for this function:
Here is the caller graph for this function:
|
private |
Definition at line 1773 of file mac-low.cc.
References ns3::BASIC_BLOCK_ACK, ns3::COMPRESSED_BLOCK_ACK, ns3::CtrlBAckRequestHeader::GetStartingSequence(), ns3::CtrlBAckRequestHeader::GetTidInfo(), ns3::CtrlBAckRequestHeader::IsBasic(), ns3::CtrlBAckRequestHeader::IsCompressed(), ns3::CtrlBAckRequestHeader::IsMultiTid(), m_bAckAgreements, m_bAckCaches, NS_ASSERT, NS_FATAL_ERROR, NS_LOG_DEBUG, NS_LOG_FUNCTION, RxCompleteBufferedPacketsUntilFirstLost(), RxCompleteBufferedPacketsWithSmallerSequence(), SendBlockAckResponse(), ns3::CtrlBAckResponseHeader::SetStartingSequence(), ns3::CtrlBAckResponseHeader::SetTidInfo(), and ns3::CtrlBAckResponseHeader::SetType().
Referenced by ReceiveOk().
Here is the call graph for this function:
Here is the caller graph for this function:
|
private |
Definition at line 1717 of file mac-low.cc.
References ns3::Packet::AddHeader(), ns3::Packet::AddTrailer(), ns3::BASIC_BLOCK_ACK, ns3::COMPRESSED_BLOCK_ACK, ns3::MacLowTransmissionParameters::DisableAck(), ns3::MacLowTransmissionParameters::DisableNextData(), ns3::MacLowTransmissionParameters::EnableAck(), ForwardDown(), GetAckDuration(), GetAddress(), GetBlockAckDuration(), GetSifs(), ns3::CtrlBAckResponseHeader::IsBasic(), ns3::CtrlBAckResponseHeader::IsCompressed(), ns3::CtrlBAckResponseHeader::IsMultiTid(), m_currentHdr, m_currentPacket, m_txParams, ns3::MicroSeconds(), NS_ASSERT, NS_FATAL_ERROR, ns3::WifiMacHeader::SetAddr1(), ns3::WifiMacHeader::SetAddr2(), ns3::WifiMacHeader::SetDsNotFrom(), ns3::WifiMacHeader::SetDsNotTo(), ns3::WifiMacHeader::SetDuration(), ns3::WifiMacHeader::SetNoMoreFragments(), ns3::WifiMacHeader::SetNoRetry(), ns3::WifiMacHeader::SetType(), StartDataTxTimers(), and ns3::WIFI_MAC_CTL_BACKRESP.
Referenced by SendBlockAckAfterBlockAckRequest().
Here is the call graph for this function:
Here is the caller graph for this function:
|
private |
Definition at line 1425 of file mac-low.cc.
References ns3::Packet::AddHeader(), ns3::Packet::AddPacketTag(), ns3::Packet::AddTrailer(), ForwardDown(), GetCtsDuration(), GetCtsTxModeForRts(), GetSifs(), ns3::MicroSeconds(), NS_ASSERT, NS_LOG_FUNCTION, ns3::SnrTag::Set(), ns3::WifiMacHeader::SetAddr1(), ns3::WifiMacHeader::SetDsNotFrom(), ns3::WifiMacHeader::SetDsNotTo(), ns3::WifiMacHeader::SetDuration(), ns3::WifiMacHeader::SetNoMoreFragments(), ns3::WifiMacHeader::SetNoRetry(), ns3::WifiMacHeader::SetType(), and ns3::WIFI_MAC_CTL_CTS.
Referenced by ReceiveOk().
Here is the call graph for this function:
Here is the caller graph for this function:
|
private |
|
private |
Definition at line 1457 of file mac-low.cc.
References ns3::Packet::AddHeader(), ns3::Packet::AddTrailer(), ns3::WifiPhy::CalculateTxDuration(), ForwardDown(), GetAckDuration(), ns3::WifiMacHeader::GetAddr1(), GetDataTxMode(), GetSifs(), GetSize(), m_currentHdr, m_currentPacket, m_phy, ns3::MicroSeconds(), NS_ASSERT, NS_LOG_FUNCTION, ns3::Seconds(), ns3::WifiMacHeader::SetDuration(), StartDataTxTimers(), and ns3::WIFI_PREAMBLE_LONG.
Referenced by ReceiveOk().
Here is the call graph for this function:
Here is the caller graph for this function:
|
private |
Definition at line 1360 of file mac-low.cc.
References ns3::Packet::AddHeader(), ns3::Packet::AddTrailer(), ns3::BASIC_BLOCK_ACK, ns3::WifiPhy::CalculateTxDuration(), ns3::COMPRESSED_BLOCK_ACK, ForwardDown(), GetAckDuration(), ns3::WifiMacHeader::GetAddr1(), GetBlockAckDuration(), GetDataTxMode(), ns3::MacLowTransmissionParameters::GetDurationId(), ns3::MacLowTransmissionParameters::GetNextPacketSize(), GetSifs(), ns3::MacLowTransmissionParameters::HasDurationId(), ns3::MacLowTransmissionParameters::HasNextPacket(), m_currentHdr, m_currentPacket, m_phy, m_txParams, ns3::MacLowTransmissionParameters::MustWaitAck(), ns3::MacLowTransmissionParameters::MustWaitBasicBlockAck(), ns3::MacLowTransmissionParameters::MustWaitCompressedBlockAck(), NS_LOG_FUNCTION, ns3::Seconds(), ns3::WifiMacHeader::SetDuration(), StartDataTxTimers(), and ns3::WIFI_PREAMBLE_LONG.
Referenced by StartTransmission().
Here is the call graph for this function:
Here is the caller graph for this function:
|
private |
Definition at line 1261 of file mac-low.cc.
References ns3::Packet::AddHeader(), ns3::Packet::AddTrailer(), ns3::WifiPhy::CalculateTxDuration(), CtsTimeout(), ForwardDown(), GetAckDuration(), ns3::WifiMacHeader::GetAddr1(), GetCtsDuration(), GetCtsTimeout(), GetDataTxMode(), ns3::MacLowTransmissionParameters::GetDurationId(), GetRtsSize(), GetRtsTxMode(), GetSifs(), GetSize(), ns3::MacLowTransmissionParameters::HasDurationId(), ns3::EventId::IsExpired(), m_ctsTimeoutEvent, m_currentHdr, m_currentPacket, m_phy, m_self, m_txParams, NotifyCtsTimeoutStartNow(), NS_ASSERT, NS_LOG_FUNCTION, ns3::Simulator::Schedule(), ns3::Seconds(), ns3::WifiMacHeader::SetAddr1(), ns3::WifiMacHeader::SetAddr2(), ns3::WifiMacHeader::SetDsNotFrom(), ns3::WifiMacHeader::SetDsNotTo(), ns3::WifiMacHeader::SetDuration(), ns3::WifiMacHeader::SetNoMoreFragments(), ns3::WifiMacHeader::SetNoRetry(), ns3::WifiMacHeader::SetType(), ns3::WIFI_MAC_CTL_RTS, and ns3::WIFI_PREAMBLE_LONG.
Referenced by StartTransmission().
Here is the call graph for this function:
Here is the caller graph for this function:| void ns3::MacLow::SetAckTimeout | ( | Time | ackTimeout | ) |
Definition at line 487 of file mac-low.cc.
References m_ackTimeout.
Referenced by ns3::RegularWifiMac::SetAckTimeout().
Here is the caller graph for this function:| void ns3::MacLow::SetAddress | ( | Mac48Address | ad | ) |
Definition at line 482 of file mac-low.cc.
References m_self.
Referenced by ns3::RegularWifiMac::SetAddress().
Here is the caller graph for this function:| void ns3::MacLow::SetBasicBlockAckTimeout | ( | Time | blockAckTimeout | ) |
Definition at line 492 of file mac-low.cc.
References m_basicBlockAckTimeout.
Referenced by ns3::RegularWifiMac::SetBasicBlockAckTimeout().
Here is the caller graph for this function:| void ns3::MacLow::SetBssid | ( | Mac48Address | ad | ) |
Definition at line 522 of file mac-low.cc.
References m_bssid.
Referenced by ns3::RegularWifiMac::SetBssid().
Here is the caller graph for this function:| void ns3::MacLow::SetCompressedBlockAckTimeout | ( | Time | blockAckTimeout | ) |
Definition at line 497 of file mac-low.cc.
References m_compressedBlockAckTimeout.
Referenced by ns3::RegularWifiMac::SetCompressedBlockAckTimeout().
Here is the caller graph for this function:| void ns3::MacLow::SetCtsTimeout | ( | Time | ctsTimeout | ) |
Definition at line 502 of file mac-low.cc.
References m_ctsTimeout.
Referenced by ns3::RegularWifiMac::SetCtsTimeout().
Here is the caller graph for this function:Definition at line 468 of file mac-low.cc.
References m_phy, ns3::MakeCallback(), ReceiveError(), ReceiveOk(), ns3::WifiPhy::SetReceiveErrorCallback(), ns3::WifiPhy::SetReceiveOkCallback(), and SetupPhyMacLowListener().
Referenced by ns3::RegularWifiMac::SetWifiPhy().
Here is the call graph for this function:
Here is the caller graph for this function:| void ns3::MacLow::SetPifs | ( | Time | pifs | ) |
Definition at line 517 of file mac-low.cc.
References m_pifs.
Referenced by ns3::RegularWifiMac::SetPifs().
Here is the caller graph for this function:| void ns3::MacLow::SetPromisc | ( | void | ) |
Definition at line 527 of file mac-low.cc.
References m_promisc.
Referenced by ns3::RegularWifiMac::SetPromisc().
Here is the caller graph for this function:| void ns3::MacLow::SetRxCallback | ( | Callback< void, Ptr< Packet >, const WifiMacHeader * > | callback | ) |
| callback | the callback which receives every incoming packet. |
This callback typically forwards incoming packets to an instance of ns3::MacRxMiddle.
Definition at line 578 of file mac-low.cc.
References m_rxCallback.
Referenced by ns3::RegularWifiMac::RegularWifiMac().
Here is the caller graph for this function:| void ns3::MacLow::SetSifs | ( | Time | sifs | ) |
Definition at line 507 of file mac-low.cc.
References m_sifs.
Referenced by ns3::RegularWifiMac::SetSifs().
Here is the caller graph for this function:| void ns3::MacLow::SetSlotTime | ( | Time | slotTime | ) |
Definition at line 512 of file mac-low.cc.
References m_slotTime.
Referenced by ns3::RegularWifiMac::SetSlot().
Here is the caller graph for this function:Definition at line 378 of file mac-low.cc.
References m_phyMacLowListener, and ns3::WifiPhy::RegisterListener().
Referenced by SetPhy().
Here is the call graph for this function:
Here is the caller graph for this function:| void ns3::MacLow::SetWifiRemoteStationManager | ( | Ptr< WifiRemoteStationManager > | manager | ) |
Definition at line 476 of file mac-low.cc.
References m_stationManager.
Referenced by ns3::RegularWifiMac::SetWifiRemoteStationManager().
Here is the caller graph for this function:
|
private |
Definition at line 1308 of file mac-low.cc.
References BlockAckTimeout(), ns3::WifiPhy::CalculateTxDuration(), FastAckTimeout(), GetAckTimeout(), GetBasicBlockAckTimeout(), GetCompressedBlockAckTimeout(), GetDataTxMode(), GetPifs(), GetSifs(), GetSize(), ns3::MacLowTransmissionParameters::HasNextPacket(), ns3::EventId::IsExpired(), m_blockAckTimeoutEvent, m_currentHdr, m_currentPacket, m_fastAckTimeoutEvent, m_listener, m_normalAckTimeoutEvent, m_phy, m_superFastAckTimeoutEvent, m_txParams, m_waitSifsEvent, ns3::MacLowTransmissionParameters::MustWaitBasicBlockAck(), ns3::MacLowTransmissionParameters::MustWaitCompressedBlockAck(), ns3::MacLowTransmissionParameters::MustWaitFastAck(), ns3::MacLowTransmissionParameters::MustWaitNormalAck(), ns3::MacLowTransmissionParameters::MustWaitSuperFastAck(), NormalAckTimeout(), NotifyAckTimeoutStartNow(), NS_ASSERT, ns3::Simulator::Schedule(), SuperFastAckTimeout(), WaitSifsAfterEndTx(), and ns3::WIFI_PREAMBLE_LONG.
Referenced by SendBlockAckResponse(), SendDataAfterCts(), and SendDataPacket().
Here is the call graph for this function:
Here is the caller graph for this function:| void ns3::MacLow::StartTransmission | ( | Ptr< const Packet > | packet, |
| const WifiMacHeader * | hdr, | ||
| MacLowTransmissionParameters | parameters, | ||
| MacLowTransmissionListener * | listener | ||
| ) |
| packet | packet to send |
| hdr | 802.11 header for packet to send |
| parameters | the transmission parameters to use for this packet. |
| listener | listen to transmission events. |
Start the transmission of the input packet and notify the listener of transmission events.
Definition at line 590 of file mac-low.cc.
References CancelAllEvents(), ns3::Packet::Copy(), ns3::WifiMacHeader::GetAddr1(), GetSize(), ns3::WifiPhy::IsStateTx(), m_currentHdr, m_currentPacket, m_listener, m_phy, m_txParams, ns3::MacLowTransmissionParameters::MustSendRts(), NS_ASSERT, NS_LOG_DEBUG, NS_LOG_FUNCTION, SendDataPacket(), and SendRtsForPacket().
Referenced by ns3::EdcaTxopN::NotifyAccessGranted(), ns3::DcaTxop::NotifyAccessGranted(), ns3::EdcaTxopN::SendAddBaRequest(), ns3::EdcaTxopN::SendBlockAckRequest(), ns3::EdcaTxopN::StartNext(), and ns3::DcaTxop::StartNext().
Here is the call graph for this function:
Here is the caller graph for this function:
|
private |
Definition at line 1536 of file mac-low.cc.
References ns3::WifiMacHeader::GetAddr2(), ns3::WifiMacHeader::GetQosTid(), ns3::WifiMacHeader::GetSequenceControl(), m_bAckAgreements, m_bAckCaches, NS_ASSERT, ns3::QosUtilsMapSeqControlToUniqueInteger(), and ns3::Packet::RemoveTrailer().
Referenced by ReceiveOk().
Here is the call graph for this function:
Here is the caller graph for this function:
|
private |
Definition at line 1242 of file mac-low.cc.
References ns3::WifiMacHeader::GetAddr1(), ns3::MacLowTransmissionListener::GotAck(), ns3::WifiPhy::IsStateIdle(), m_currentHdr, m_listener, m_phy, m_stationManager, ns3::MacLowTransmissionListener::MissedAck(), NS_LOG_DEBUG, NS_LOG_FUNCTION, and ns3::WifiRemoteStationManager::ReportDataFailed().
Referenced by StartDataTxTimers().
Here is the call graph for this function:
Here is the caller graph for this function:
|
private |
Definition at line 1488 of file mac-low.cc.
References m_listener, and ns3::MacLowTransmissionListener::StartNext().
Referenced by ReceiveOk(), and StartDataTxTimers().
Here is the call graph for this function:
Here is the caller graph for this function:
|
private |
Definition at line 625 of file mac-low.h.
Referenced by GetAckTimeout(), and SetAckTimeout().
|
private |
Definition at line 656 of file mac-low.h.
Referenced by CreateBlockAckAgreement(), DestroyBlockAckAgreement(), ReceiveOk(), RxCompleteBufferedPacketsUntilFirstLost(), RxCompleteBufferedPacketsWithSmallerSequence(), SendBlockAckAfterBlockAckRequest(), and StoreMpduIfNeeded().
|
private |
Definition at line 657 of file mac-low.h.
Referenced by CreateBlockAckAgreement(), DestroyBlockAckAgreement(), ReceiveOk(), SendBlockAckAfterBlockAckRequest(), and StoreMpduIfNeeded().
|
private |
Definition at line 626 of file mac-low.h.
Referenced by GetBasicBlockAckTimeout(), and SetBasicBlockAckTimeout().
|
private |
Definition at line 611 of file mac-low.h.
Referenced by CancelAllEvents(), DoDispose(), ReceiveOk(), and StartDataTxTimers().
|
private |
Definition at line 624 of file mac-low.h.
Referenced by GetBssid(), NotifyNav(), and SetBssid().
|
private |
Definition at line 627 of file mac-low.h.
Referenced by GetCompressedBlockAckTimeout(), and SetCompressedBlockAckTimeout().
|
private |
Definition at line 628 of file mac-low.h.
Referenced by GetCtsTimeout(), and SetCtsTimeout().
|
private |
Definition at line 612 of file mac-low.h.
Referenced by CancelAllEvents(), DoDispose(), ReceiveOk(), and SendRtsForPacket().
|
private |
Definition at line 620 of file mac-low.h.
Referenced by BlockAckTimeout(), CtsTimeout(), FastAckTimeout(), ForwardDown(), NormalAckTimeout(), ReceiveOk(), SendBlockAckResponse(), SendDataAfterCts(), SendDataPacket(), SendRtsForPacket(), StartDataTxTimers(), StartTransmission(), and SuperFastAckTimeout().
Definition at line 619 of file mac-low.h.
Referenced by CtsTimeout(), NotifySwitchingStartNow(), ReceiveOk(), SendBlockAckResponse(), SendDataAfterCts(), SendDataPacket(), SendRtsForPacket(), StartDataTxTimers(), and StartTransmission().
|
private |
Definition at line 605 of file mac-low.h.
Referenced by DoNavResetNow(), DoNavStartNow(), NotifyAckTimeoutResetNow(), NotifyAckTimeoutStartNow(), NotifyCtsTimeoutResetNow(), NotifyCtsTimeoutStartNow(), and RegisterDcfListener().
|
private |
Definition at line 660 of file mac-low.h.
Referenced by CreateBlockAckAgreement(), ReceiveOk(), RegisterBlockAckListenerForAc(), and ResetBlockAckInactivityTimerIfNeeded().
|
private |
Definition at line 610 of file mac-low.h.
Referenced by CancelAllEvents(), DoDispose(), and ReceiveError().
|
private |
Definition at line 608 of file mac-low.h.
Referenced by CancelAllEvents(), DoDispose(), ReceiveOk(), and StartDataTxTimers().
|
private |
Definition at line 634 of file mac-low.h.
Referenced by DoNavStartNow(), IsNavZero(), MacLow(), and NotifySwitchingStartNow().
|
private |
Definition at line 633 of file mac-low.h.
Referenced by DoNavResetNow(), DoNavStartNow(), IsNavZero(), MacLow(), NotifyNav(), and NotifySwitchingStartNow().
|
private |
Definition at line 622 of file mac-low.h.
Referenced by BlockAckTimeout(), CancelAllEvents(), CtsTimeout(), FastAckFailedTimeout(), FastAckTimeout(), NormalAckTimeout(), NotifySwitchingStartNow(), ReceiveOk(), StartDataTxTimers(), StartTransmission(), SuperFastAckTimeout(), and WaitSifsAfterEndTx().
|
private |
Definition at line 617 of file mac-low.h.
Referenced by NotifyNav(), and NotifySwitchingStartNow().
|
private |
Definition at line 607 of file mac-low.h.
Referenced by CancelAllEvents(), DoDispose(), ReceiveOk(), and StartDataTxTimers().
Definition at line 600 of file mac-low.h.
Referenced by CalculateOverallTxTime(), CalculateTransmissionTime(), DoDispose(), FastAckTimeout(), ForwardDown(), GetAckDuration(), GetBlockAckDuration(), GetCtsDuration(), NavCounterResetCtsMissed(), NotifyNav(), SendDataAfterCts(), SendDataPacket(), SendRtsForPacket(), SetPhy(), StartDataTxTimers(), StartTransmission(), and SuperFastAckTimeout().
|
private |
Definition at line 639 of file mac-low.h.
Referenced by DoDispose(), and SetupPhyMacLowListener().
|
private |
|
private |
Definition at line 636 of file mac-low.h.
Referenced by MacLow(), ReceiveOk(), and SetPromisc().
|
private |
Definition at line 602 of file mac-low.h.
Referenced by ReceiveOk(), RxCompleteBufferedPacketsUntilFirstLost(), RxCompleteBufferedPacketsWithSmallerSequence(), and SetRxCallback().
|
private |
Definition at line 623 of file mac-low.h.
Referenced by GetAddress(), NotifyNav(), ReceiveOk(), SendRtsForPacket(), and SetAddress().
|
private |
Definition at line 614 of file mac-low.h.
Referenced by CancelAllEvents(), DoDispose(), and ReceiveOk().
|
private |
Definition at line 613 of file mac-low.h.
Referenced by CancelAllEvents(), DoDispose(), and ReceiveOk().
|
private |
Definition at line 615 of file mac-low.h.
Referenced by CancelAllEvents(), DoDispose(), and ReceiveOk().
|
private |
|
private |
Definition at line 630 of file mac-low.h.
Referenced by GetSlotTime(), and SetSlotTime().
|
private |
Definition at line 601 of file mac-low.h.
Referenced by BlockAckTimeout(), CtsTimeout(), DoDispose(), FastAckTimeout(), GetAckTxModeForData(), GetCtsTxModeForRts(), GetDataTxMode(), GetRtsTxMode(), NormalAckTimeout(), NotifySwitchingStartNow(), ReceiveOk(), SetWifiRemoteStationManager(), and SuperFastAckTimeout().
|
private |
Definition at line 609 of file mac-low.h.
Referenced by CancelAllEvents(), DoDispose(), ReceiveOk(), and StartDataTxTimers().
|
private |
Definition at line 621 of file mac-low.h.
Referenced by ReceiveError(), ReceiveOk(), SendBlockAckResponse(), SendDataPacket(), SendRtsForPacket(), StartDataTxTimers(), and StartTransmission().
|
private |
Definition at line 616 of file mac-low.h.
Referenced by CancelAllEvents(), DoDispose(), ReceiveOk(), and StartDataTxTimers().