A Discrete-Event Network Simulator
API
 All Classes Namespaces Files Functions Variables Typedefs Enumerations Enumerator Properties Friends Macros Groups Pages
ns3::TapBridge Class Reference

A bridge to make it appear that a real host process is connected to an ns-3 net device. More...

#include <tap-bridge.h>

+ Inheritance diagram for ns3::TapBridge:
+ Collaboration diagram for ns3::TapBridge:

Public Types

enum  Mode { ILLEGAL, CONFIGURE_LOCAL, USE_LOCAL, USE_BRIDGE }
- Public Types inherited from ns3::NetDevice
enum  PacketType {
  PACKET_HOST = 1, NS3_PACKET_HOST = PACKET_HOST, PACKET_BROADCAST, NS3_PACKET_BROADCAST = PACKET_BROADCAST,
  PACKET_MULTICAST, NS3_PACKET_MULTICAST = PACKET_MULTICAST, PACKET_OTHERHOST, NS3_PACKET_OTHERHOST = PACKET_OTHERHOST
}
typedef Callback< bool, Ptr
< NetDevice >, Ptr< const
Packet >, uint16_t, const
Address &, const Address
&, enum PacketType
PromiscReceiveCallback
typedef Callback< bool, Ptr
< NetDevice >, Ptr< const
Packet >, uint16_t, const
Address & > 
ReceiveCallback

Public Member Functions

 TapBridge ()
virtual ~TapBridge ()
virtual void AddLinkChangeCallback (Callback< void > callback)
virtual Address GetAddress (void) const
Ptr< NetDeviceGetBridgedNetDevice (void)
 Get the bridged net device.
virtual Address GetBroadcast (void) const
virtual Ptr< ChannelGetChannel (void) const
virtual uint32_t GetIfIndex (void) const
TapBridge::Mode GetMode (void)
virtual uint16_t GetMtu (void) const
virtual Address GetMulticast (Ipv4Address multicastGroup) const
 Make and return a MAC multicast address using the provided multicast group.
virtual Address GetMulticast (Ipv6Address addr) const
 Get the MAC multicast address corresponding to the IPv6 address provided.
virtual Ptr< NodeGetNode (void) const
virtual bool IsBridge (void) const
 Return true if the net device is acting as a bridge.
virtual bool IsBroadcast (void) const
virtual bool IsLinkUp (void) const
virtual bool IsMulticast (void) const
virtual bool IsPointToPoint (void) const
 Return true if the net device is on a point-to-point link.
virtual bool NeedsArp (void) const
virtual bool Send (Ptr< Packet > packet, const Address &dest, uint16_t protocolNumber)
virtual bool SendFrom (Ptr< Packet > packet, const Address &source, const Address &dest, uint16_t protocolNumber)
virtual void SetAddress (Address address)
void SetBridgedNetDevice (Ptr< NetDevice > bridgedDevice)
 Set the ns-3 net device to bridge.
virtual void SetIfIndex (const uint32_t index)
void SetMode (TapBridge::Mode mode)
virtual bool SetMtu (const uint16_t mtu)
virtual void SetNode (Ptr< Node > node)
virtual void SetPromiscReceiveCallback (NetDevice::PromiscReceiveCallback cb)
virtual void SetReceiveCallback (NetDevice::ReceiveCallback cb)
void Start (Time tStart)
 Set a start time for the device.
void Stop (Time tStop)
virtual bool SupportsSendFrom () const
- Public Member Functions inherited from ns3::NetDevice
virtual ~NetDevice ()
- Public Member Functions inherited from ns3::Object
 Object ()
virtual ~Object ()
void AggregateObject (Ptr< Object > other)
void Dispose (void)
AggregateIterator GetAggregateIterator (void) const
virtual TypeId GetInstanceTypeId (void) const
template<typename T >
Ptr< T > GetObject (void) const
template<typename T >
Ptr< T > GetObject (TypeId tid) const
void Start (void)
- Public Member Functions inherited from ns3::SimpleRefCount< Object, ObjectBase, ObjectDeleter >
 SimpleRefCount ()
 SimpleRefCount (const SimpleRefCount &o)
uint32_t GetReferenceCount (void) const
SimpleRefCountoperator= (const SimpleRefCount &o)
void Ref (void) const
void Unref (void) const
- Public Member Functions inherited from ns3::ObjectBase
virtual ~ObjectBase ()
void GetAttribute (std::string name, AttributeValue &value) const
bool GetAttributeFailSafe (std::string name, AttributeValue &attribute) const
void SetAttribute (std::string name, const AttributeValue &value)
bool SetAttributeFailSafe (std::string name, const AttributeValue &value)
bool TraceConnect (std::string name, std::string context, const CallbackBase &cb)
bool TraceConnectWithoutContext (std::string name, const CallbackBase &cb)
bool TraceDisconnect (std::string name, std::string context, const CallbackBase &cb)
bool TraceDisconnectWithoutContext (std::string name, const CallbackBase &cb)

Static Public Member Functions

static TypeId GetTypeId (void)
 This method returns the TypeId associated to ns3::TapBridge.

Protected Member Functions

bool DiscardFromBridgedDevice (Ptr< NetDevice > device, Ptr< const Packet > packet, uint16_t protocol, Address const &src)
virtual void DoDispose (void)
bool ReceiveFromBridgedDevice (Ptr< NetDevice > device, Ptr< const Packet > packet, uint16_t protocol, Address const &src, Address const &dst, PacketType packetType)

Private Member Functions

void CreateTap (void)
Ptr< PacketFilter (Ptr< Packet > packet, Address *src, Address *dst, uint16_t *type)
void ForwardToBridgedDevice (uint8_t *buf, ssize_t len)
void ReadCallback (uint8_t *buf, ssize_t len)
void StartTapDevice (void)
void StopTapDevice (void)

Private Attributes

Mac48Address m_address
Ptr< NetDevicem_bridgedDevice
Ptr< TapBridgeFdReaderm_fdReader
uint32_t m_ifIndex
Mode m_mode
uint16_t m_mtu
Ptr< Nodem_node
uint32_t m_nodeId
bool m_ns3AddressRewritten
uint8_t * m_packetBuffer
NetDevice::PromiscReceiveCallback m_promiscRxCallback
NetDevice::ReceiveCallback m_rxCallback
int m_sock
EventId m_startEvent
EventId m_stopEvent
std::string m_tapDeviceName
Ipv4Address m_tapGateway
Ipv4Address m_tapIp
Mac48Address m_tapMac
Ipv4Mask m_tapNetmask
Time m_tStart
Time m_tStop

Detailed Description

A bridge to make it appear that a real host process is connected to an ns-3 net device.

The Tap Bridge lives in a kind of a gray world somewhere between a Linux host and an ns-3 bridge device. From the Linux perspective, this code appears as the user mode handler for a Tap net device. That is, when the Linux host writes to a /dev/tap device (that is either manually or automatically created depending on basic operating mode – more on this later), the write is redirected into the TapBridge that lives in the ns-3 world; and from this perspective, becomes a read. In other words, a Linux process writes a packet to a tap device and this packet is redirected to an ns-3 process where it is received by the TapBridge as a result of a read operation there. The TapBridge then sends the packet to the ns-3 net device to which it is bridged. In the other direction, a packet received by an ns-3 net device is bridged to the TapBridge (it appears via a callback from that net device. The TapBridge then takes that packet and writes it back to the host using the Linux TAP mechanism. This write to the device will then appear to the Linux host as if a packet has arrived on its device.

The upshot is that the Tap Bridge appears to bridge a tap device on a Linux host in the "real world" to an ns-3 net device in the simulation and make is appear that a ns-3 net device is actually installed in the Linux host. In order to do this on the ns-3 side, we need a "ghost node" in the simulation to hold the bridged ns-3 net device and the TapBridge. This node should not actually do anything else in the simulation since its job is simply to make the net device appear in Linux. This is not just arbitrary policy, it is because:

  • Bits sent to the Tap Bridge from higher layers in the ghost node (using the TapBridge Send() method) are completely ignored. The Tap Bridge is not, itself, connected to any network, neither in Linux nor in ns-3;
  • The bridged ns-3 net device is has had its receive callback disconnected from the ns-3 node and reconnected to the Tap Bridge. All data received by a bridged device will be sent to the Linux host and will not be received by the node. From the perspective of the ghost node, you can send over this device but you cannot ever receive.

Of course, if you understand all of the issues you can take control of your own destiny and do whatever you want – we do not actively prevent you from using the ghost node for anything you decide. You will be able to perform typical ns-3 operations on the ghost node if you so desire. The internet stack, for example, must be there and functional on that node in order to participate in IP address assignment and global routing. However, as mentioned above, interfaces talking any Tap Bridge or associated bridged net devices will not work completely. If you understand exactly what you are doing, you can set up other interfaces and devices on the ghost node and use them; or take advantage of the operational send side of the bridged devices to create traffic generators. We generally recommend that you treat this node as a ghost of the Linux host and leave it to itself, though.

Definition at line 103 of file tap-bridge.h.

Member Enumeration Documentation

Enumeration of the operating modes supported in the class.

Enumerator:
ILLEGAL 

mode not set

CONFIGURE_LOCAL 

ns-3 creates and configures tap device

USE_LOCAL 

ns-3 uses a pre-created tap, without configuring it

USE_BRIDGE 

ns-3 uses a pre-created tap, and bridges to a bridging net device

Definition at line 112 of file tap-bridge.h.

Constructor & Destructor Documentation

ns3::TapBridge::TapBridge ( )

Definition at line 154 of file tap-bridge.cc.

References m_packetBuffer, m_tStart, NS_LOG_FUNCTION_NOARGS, and ns3::Object::Start().

+ Here is the call graph for this function:

ns3::TapBridge::~TapBridge ( )
virtual

Definition at line 168 of file tap-bridge.cc.

References m_bridgedDevice, m_packetBuffer, NS_LOG_FUNCTION_NOARGS, and StopTapDevice().

+ Here is the call graph for this function:

Member Function Documentation

void ns3::TapBridge::AddLinkChangeCallback ( Callback< void >  callback)
virtual
Parameters
callbackthe callback to invoke

Add a callback invoked whenever the link status changes to UP. This callback is typically used by the IP/ARP layer to flush the ARP cache and by IPv6 stack to flush NDISC cache whenever the link goes up.

Implements ns3::NetDevice.

Definition at line 1051 of file tap-bridge.cc.

References NS_LOG_FUNCTION_NOARGS.

void ns3::TapBridge::CreateTap ( void  )
private

Call out to a separate process running as suid root in order to get our tap device created. We do this to avoid having the entire simulation running as root. If this method returns, we'll have a socket waiting for us in m_sock that we can use to talk to the tap device.

Definition at line 268 of file tap-bridge.cc.

References CONFIGURE_LOCAL, ns3::Mac48Address::ConvertFrom(), ns3::NetDevice::GetAddress(), ns3::Ipv4::GetAddress(), GetBridgedNetDevice(), ns3::Ipv4::GetInterfaceForDevice(), ns3::Ipv4InterfaceAddress::GetLocal(), ns3::Ipv4InterfaceAddress::GetMask(), ns3::Ipv4::GetNAddresses(), ns3::NetDevice::GetNode(), ns3::Object::GetObject(), ns3::Ipv4Mask::GetOnes(), ns3::Mac48Address::IsBroadcast(), ns3::Ipv4Address::IsBroadcast(), ns3::Ipv4Mask::IsEqual(), m_mode, m_sock, m_tapDeviceName, m_tapGateway, m_tapIp, m_tapMac, m_tapNetmask, NS_ABORT_MSG_IF, NS_ASSERT_MSG, NS_FATAL_ERROR, NS_LOG_DEBUG, NS_LOG_FUNCTION_NOARGS, NS_LOG_INFO, NS_LOG_WARN, TAP_MAGIC, ns3::TapBufferToString(), and USE_LOCAL.

Referenced by StartTapDevice().

+ Here is the call graph for this function:

+ Here is the caller graph for this function:

bool ns3::TapBridge::DiscardFromBridgedDevice ( Ptr< NetDevice device,
Ptr< const Packet packet,
uint16_t  protocol,
Address const &  src 
)
protected

Definition at line 899 of file tap-bridge.cc.

References NS_LOG_FUNCTION, and NS_LOG_LOGIC.

Referenced by SetBridgedNetDevice().

+ Here is the caller graph for this function:

void ns3::TapBridge::DoDispose ( void  )
protectedvirtual

Call out to a separate process running as suid root in order to get our tap device created. We do this to avoid having the entire simulation running as root. If this method returns, we'll have a socket waiting for us in m_sock that we can use to talk to the tap device.

Reimplemented from ns3::Object.

Definition at line 181 of file tap-bridge.cc.

References NS_LOG_FUNCTION_NOARGS.

Ptr< Packet > ns3::TapBridge::Filter ( Ptr< Packet packet,
Address src,
Address dst,
uint16_t *  type 
)
private

The host we are bridged to is in the evil real world. Do some sanity checking on a received packet to make sure it isn't too evil for our poor naive virginal simulator to handle.

Parameters
packetThe packet we received from the host, and which we need to check.
srcA pointer to the data structure that will get the source MAC address of the packet (extracted from the packet Ethernet header).
dstA pointer to the data structure that will get the destination MAC address of the packet (extracted from the packet Ethernet header).
typeA pointer to the variable that will get the packet type from either the Ethernet header in the case of type interpretation (DIX framing) or from the 802.2 LLC header in the case of length interpretation (802.3 framing).

Definition at line 798 of file tap-bridge.cc.

References ns3::EthernetHeader::GetDestination(), ns3::EthernetHeader::GetLengthType(), ns3::LlcSnapHeader::GetSerializedSize(), ns3::EthernetHeader::GetSerializedSize(), ns3::Packet::GetSize(), ns3::EthernetHeader::GetSource(), ns3::LlcSnapHeader::GetType(), NS_LOG_FUNCTION, NS_LOG_LOGIC, and ns3::Packet::RemoveHeader().

Referenced by ForwardToBridgedDevice().

+ Here is the call graph for this function:

+ Here is the caller graph for this function:

void ns3::TapBridge::ForwardToBridgedDevice ( uint8_t *  buf,
ssize_t  len 
)
private

Definition at line 671 of file tap-bridge.cc.

References CONFIGURE_LOCAL, ns3::Mac48Address::ConvertFrom(), Filter(), m_bridgedDevice, m_mode, m_ns3AddressRewritten, NS_ASSERT_MSG, NS_LOG_FUNCTION, NS_LOG_LOGIC, ns3::NetDevice::Send(), ns3::NetDevice::SendFrom(), ns3::NetDevice::SetAddress(), USE_BRIDGE, and USE_LOCAL.

Referenced by ReadCallback().

+ Here is the call graph for this function:

+ Here is the caller graph for this function:

Address ns3::TapBridge::GetAddress ( void  ) const
virtual
Returns
the current Address of this interface.

Implements ns3::NetDevice.

Definition at line 1007 of file tap-bridge.cc.

References m_address, and NS_LOG_FUNCTION_NOARGS.

Ptr< NetDevice > ns3::TapBridge::GetBridgedNetDevice ( void  )

Get the bridged net device.

The bridged net device is the ns-3 device to which this bridge is connected,

Returns
the bridged net device.

Definition at line 859 of file tap-bridge.cc.

References m_bridgedDevice, and NS_LOG_FUNCTION_NOARGS.

Referenced by CreateTap().

+ Here is the caller graph for this function:

Address ns3::TapBridge::GetBroadcast ( void  ) const
virtual
Returns
the broadcast address supported by this netdevice.

Calling this method is invalid if IsBroadcast returns not true.

Implements ns3::NetDevice.

Definition at line 1064 of file tap-bridge.cc.

References NS_LOG_FUNCTION_NOARGS.

Ptr< Channel > ns3::TapBridge::GetChannel ( void  ) const
virtual
Returns
the channel this NetDevice is connected to. The value returned can be zero if the NetDevice is not yet connected to any channel or if the underlying NetDevice has no concept of a channel. i.e., callers must check for zero and be ready to handle it.

Implements ns3::NetDevice.

Definition at line 993 of file tap-bridge.cc.

References NS_LOG_FUNCTION_NOARGS.

uint32_t ns3::TapBridge::GetIfIndex ( void  ) const
virtual
Returns
index ifIndex of the device

Implements ns3::NetDevice.

Definition at line 986 of file tap-bridge.cc.

References m_ifIndex, and NS_LOG_FUNCTION_NOARGS.

TapBridge::Mode ns3::TapBridge::GetMode ( void  )

Get the operating mode of this device.

Returns
The operating mode of this device.

Definition at line 1021 of file tap-bridge.cc.

References m_mode, and NS_LOG_FUNCTION_NOARGS.

uint16_t ns3::TapBridge::GetMtu ( void  ) const
virtual
Returns
the link-level MTU in bytes for this interface.

This value is typically used by the IP layer to perform IP fragmentation when needed.

Implements ns3::NetDevice.

Definition at line 1036 of file tap-bridge.cc.

References m_mtu, and NS_LOG_FUNCTION_NOARGS.

Referenced by GetTypeId().

+ Here is the caller graph for this function:

Address ns3::TapBridge::GetMulticast ( Ipv4Address  multicastGroup) const
virtual

Make and return a MAC multicast address using the provided multicast group.

RFC 1112 says that an Ipv4 host group address is mapped to an Ethernet multicast address by placing the low-order 23-bits of the IP address into the low-order 23 bits of the Ethernet multicast address 01-00-5E-00-00-00 (hex). Similar RFCs exist for Ipv6 and Eui64 mappings. This method performs the multicast address creation function appropriate to the underlying MAC address of the device. This MAC address is encapsulated in an abstract Address to avoid dependencies on the exact MAC address format.

In the case of net devices that do not support multicast, clients are expected to test NetDevice::IsMulticast and avoid attempting to map multicast packets. Subclasses of NetDevice that do support multicasting are expected to override this method and provide an implementation appropriate to the particular device.

Parameters
multicastGroupThe IP address for the multicast group destination of the packet.
Returns
The MAC multicast Address used to send packets to the provided multicast group.
Warning
Calling this method is invalid if IsMulticast returns not true.
See Also
Ipv4Address
Address
NetDevice::IsMulticast

Implements ns3::NetDevice.

Definition at line 1078 of file tap-bridge.cc.

References NS_LOG_FUNCTION.

Referenced by GetMulticast().

+ Here is the caller graph for this function:

Address ns3::TapBridge::GetMulticast ( Ipv6Address  addr) const
virtual

Get the MAC multicast address corresponding to the IPv6 address provided.

Parameters
addrIPv6 address
Returns
the MAC multicast address
Warning
Calling this method is invalid if IsMulticast returns not true.

Implements ns3::NetDevice.

Definition at line 1163 of file tap-bridge.cc.

References GetMulticast(), and NS_LOG_FUNCTION.

+ Here is the call graph for this function:

Ptr< Node > ns3::TapBridge::GetNode ( void  ) const
virtual
Returns
the node base class which contains this network interface.

When a subclass needs to get access to the underlying node base class to print the nodeid for example, it can invoke this method.

Implements ns3::NetDevice.

Definition at line 1122 of file tap-bridge.cc.

References m_node, and NS_LOG_FUNCTION_NOARGS.

Referenced by StartTapDevice().

+ Here is the caller graph for this function:

TypeId ns3::TapBridge::GetTypeId ( void  )
static

This method returns the TypeId associated to ns3::TapBridge.

This object is accessible through the following paths with Config::Set and Config::Connect:

  • /NodeList/[i]/DeviceList/[i]/$ns3::TapBridge

Attributes defined for this type:

  • Mtu: The MAC-level Maximum Transmission Unit
  • DeviceName: The name of the tap device to create.
    • Set with class: StringValue
    • Underlying type: std::string
    • Initial value:
    • Flags: construct write read
  • Gateway: The IP address of the default gateway to assign to the host machine, when in ConfigureLocal mode.
  • IpAddress: The IP address to assign to the tap device, when in ConfigureLocal mode. This address will override the discovered IP address of the simulated device.
  • MacAddress: The MAC address to assign to the tap device, when in ConfigureLocal mode. This address will override the discovered MAC address of the simulated device.
  • Netmask: The network mask to assign to the tap device, when in ConfigureLocal mode. This address will override the discovered MAC address of the simulated device.
    • Set with class: Ipv4MaskValue
    • Underlying type: Ipv4Mask
    • Initial value: 255.255.255.255
    • Flags: construct write read
  • Start: The simulation time at which to spin up the tap device read thread.
    • Set with class: TimeValue
    • Underlying type: Time
    • Initial value: +0.0ns
    • Flags: construct write read
  • Stop: The simulation time at which to tear down the tap device read thread.
    • Set with class: TimeValue
    • Underlying type: Time
    • Initial value: +0.0ns
    • Flags: construct write read
  • Mode: The operating and configuration mode to use.
    • Set with class: ns3::EnumValue
    • Underlying type: ConfigureLocal|UseLocal|UseBridge
    • Initial value: UseLocal
    • Flags: construct write

No TraceSources defined for this type.

Reimplemented from ns3::NetDevice.

Definition at line 95 of file tap-bridge.cc.

References CONFIGURE_LOCAL, GetMtu(), m_tapDeviceName, m_tapGateway, m_tapIp, m_tapMac, m_tapNetmask, m_tStart, m_tStop, ns3::MakeEnumAccessor(), ns3::MakeEnumChecker(), ns3::Seconds(), SetMode(), SetMtu(), ns3::TypeId::SetParent(), USE_BRIDGE, and USE_LOCAL.

+ Here is the call graph for this function:

bool ns3::TapBridge::IsBridge ( void  ) const
virtual

Return true if the net device is acting as a bridge.

Returns
value of m_isBridge flag

Implements ns3::NetDevice.

Definition at line 1093 of file tap-bridge.cc.

References NS_LOG_FUNCTION_NOARGS.

bool ns3::TapBridge::IsBroadcast ( void  ) const
virtual
Returns
true if this interface supports a broadcast address, false otherwise.

Implements ns3::NetDevice.

Definition at line 1057 of file tap-bridge.cc.

References NS_LOG_FUNCTION_NOARGS.

bool ns3::TapBridge::IsLinkUp ( void  ) const
virtual
Returns
true if link is up; false otherwise

Implements ns3::NetDevice.

Definition at line 1044 of file tap-bridge.cc.

References NS_LOG_FUNCTION_NOARGS.

bool ns3::TapBridge::IsMulticast ( void  ) const
virtual
Returns
value of m_isMulticast flag

Implements ns3::NetDevice.

Definition at line 1071 of file tap-bridge.cc.

References NS_LOG_FUNCTION_NOARGS.

bool ns3::TapBridge::IsPointToPoint ( void  ) const
virtual

Return true if the net device is on a point-to-point link.

Returns
value of m_isPointToPoint flag

Implements ns3::NetDevice.

Definition at line 1086 of file tap-bridge.cc.

References NS_LOG_FUNCTION_NOARGS.

bool ns3::TapBridge::NeedsArp ( void  ) const
virtual
Returns
true if ARP is needed, false otherwise.

Called by higher-layers to check if this NetDevice requires ARP to be used.

Implements ns3::NetDevice.

Definition at line 1136 of file tap-bridge.cc.

References NS_LOG_FUNCTION_NOARGS.

void ns3::TapBridge::ReadCallback ( uint8_t *  buf,
ssize_t  len 
)
private

Callback to process packets that are read

Definition at line 646 of file tap-bridge.cc.

References ForwardToBridgedDevice(), m_nodeId, ns3::MakeEvent(), NS_ASSERT_MSG, NS_LOG_FUNCTION_NOARGS, NS_LOG_INFO, ns3::Simulator::ScheduleWithContext(), and ns3::Seconds().

Referenced by StartTapDevice().

+ Here is the call graph for this function:

+ Here is the caller graph for this function:

bool ns3::TapBridge::Send ( Ptr< Packet packet,
const Address dest,
uint16_t  protocolNumber 
)
virtual
Parameters
packetpacket sent from above down to Network Device
destmac address of the destination (already resolved)
protocolNumberidentifies the type of payload contained in this packet. Used to call the right L3Protocol when the packet is received.

Called from higher layer to send packet into Network Device to the specified destination Address

Returns
whether the Send operation succeeded

Implements ns3::NetDevice.

Definition at line 1106 of file tap-bridge.cc.

References NS_FATAL_ERROR, and NS_LOG_FUNCTION.

bool ns3::TapBridge::SendFrom ( Ptr< Packet packet,
const Address source,
const Address dest,
uint16_t  protocolNumber 
)
virtual
Parameters
packetpacket sent from above down to Network Device
sourcesource mac address (so called "MAC spoofing")
destmac address of the destination (already resolved)
protocolNumberidentifies the type of payload contained in this packet. Used to call the right L3Protocol when the packet is received.

Called from higher layer to send packet into Network Device with the specified source and destination Addresses.

Returns
whether the Send operation succeeded

Implements ns3::NetDevice.

Definition at line 1114 of file tap-bridge.cc.

References NS_FATAL_ERROR, and NS_LOG_FUNCTION.

void ns3::TapBridge::SetAddress ( Address  address)
virtual

Set the address of this interface

Parameters
addressaddress to set

Implements ns3::NetDevice.

Definition at line 1000 of file tap-bridge.cc.

References ns3::Mac48Address::ConvertFrom(), m_address, and NS_LOG_FUNCTION.

+ Here is the call graph for this function:

void ns3::TapBridge::SetBridgedNetDevice ( Ptr< NetDevice bridgedDevice)

Set the ns-3 net device to bridge.

This method tells the bridge which ns-3 net device it should use to connect the simulation side of the bridge.

Parameters
bridgedDevicedevice to set
Attention
The ns-3 net device that is being set as the device must have an an IP address assigned to it before the simulation is run. This address will be used to set the hardware address of the host Linux device.

Definition at line 866 of file tap-bridge.cc.

References DiscardFromBridgedDevice(), ns3::NetDevice::GetAddress(), ns3::Mac48Address::IsMatchingType(), m_bridgedDevice, m_mode, m_node, ns3::MakeCallback(), NS_ASSERT_MSG, NS_FATAL_ERROR, NS_LOG_FUNCTION, ReceiveFromBridgedDevice(), ns3::NetDevice::SetPromiscReceiveCallback(), ns3::NetDevice::SetReceiveCallback(), ns3::NetDevice::SupportsSendFrom(), and USE_BRIDGE.

+ Here is the call graph for this function:

void ns3::TapBridge::SetIfIndex ( const uint32_t  index)
virtual
Parameters
indexifIndex of the device

Implements ns3::NetDevice.

Definition at line 979 of file tap-bridge.cc.

References m_ifIndex, and NS_LOG_FUNCTION_NOARGS.

void ns3::TapBridge::SetMode ( TapBridge::Mode  mode)

Set the operating mode of this device.

Parameters
modeThe operating mode of this device.

Definition at line 1014 of file tap-bridge.cc.

References m_mode, and NS_LOG_FUNCTION.

Referenced by GetTypeId().

+ Here is the caller graph for this function:

bool ns3::TapBridge::SetMtu ( const uint16_t  mtu)
virtual
Parameters
mtuMTU value, in bytes, to set for the device
Returns
whether the MTU value was within legal bounds

Override for default MTU defined on a per-type basis.

Implements ns3::NetDevice.

Definition at line 1028 of file tap-bridge.cc.

References m_mtu, and NS_LOG_FUNCTION_NOARGS.

Referenced by GetTypeId().

+ Here is the caller graph for this function:

void ns3::TapBridge::SetNode ( Ptr< Node node)
virtual
Parameters
nodethe node associated to this netdevice.

This method is called from ns3::Node::AddDevice.

Implements ns3::NetDevice.

Definition at line 1129 of file tap-bridge.cc.

References m_node, and NS_LOG_FUNCTION_NOARGS.

void ns3::TapBridge::SetPromiscReceiveCallback ( NetDevice::PromiscReceiveCallback  cb)
virtual
Parameters
cbcallback to invoke whenever a packet has been received in promiscuous mode and must be forwarded to the higher layers.

Enables netdevice promiscuous mode and sets the callback that will handle promiscuous mode packets. Note, promiscuous mode packets means all packets, including those packets that can be sensed by the netdevice but which are intended to be received by other hosts.

Implements ns3::NetDevice.

Definition at line 1150 of file tap-bridge.cc.

References m_promiscRxCallback, and NS_LOG_FUNCTION_NOARGS.

void ns3::TapBridge::SetReceiveCallback ( NetDevice::ReceiveCallback  cb)
virtual
Parameters
cbcallback to invoke whenever a packet has been received and must be forwarded to the higher layers.

Implements ns3::NetDevice.

Definition at line 1143 of file tap-bridge.cc.

References m_rxCallback, and NS_LOG_FUNCTION_NOARGS.

void ns3::TapBridge::Start ( Time  tStart)

Set a start time for the device.

The tap bridge consumes a non-trivial amount of time to start. It starts up in the context of a scheduled event to ensure that all configuration has been completed before extracting the configuration (IP addresses, etc.) In order to allow a more reasonable start-up sequence than a thundering herd of devices, the time at which each device starts is also configurable bot via the Attribute system and via this call.

Parameters
tStartthe start time

Definition at line 188 of file tap-bridge.cc.

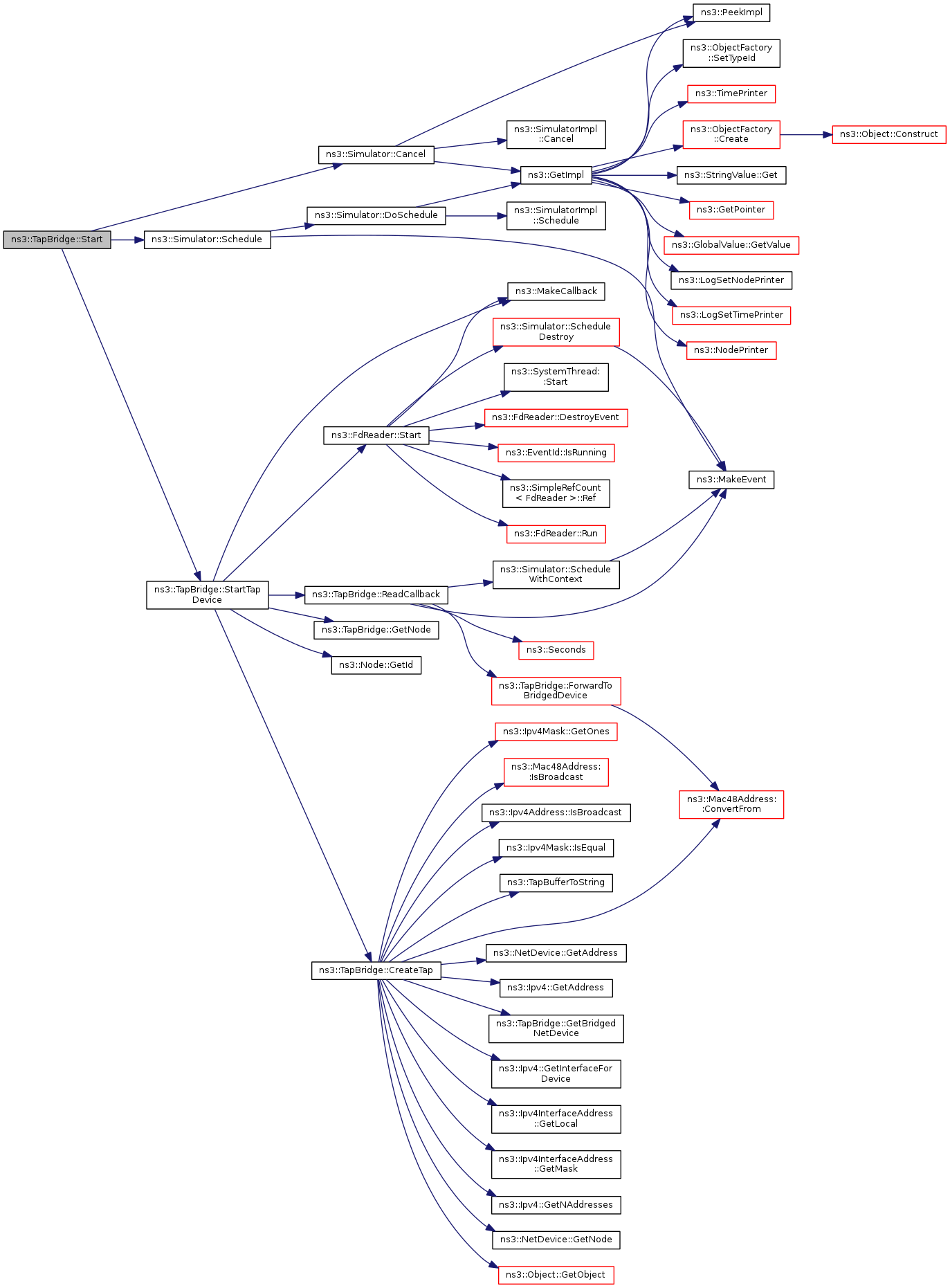
References ns3::Simulator::Cancel(), m_startEvent, NS_LOG_FUNCTION, ns3::Simulator::Schedule(), and StartTapDevice().

+ Here is the call graph for this function:

void ns3::TapBridge::StartTapDevice ( void  )
private

Spin up the device

Definition at line 211 of file tap-bridge.cc.

References CreateTap(), ns3::Node::GetId(), GetNode(), m_fdReader, m_nodeId, m_sock, ns3::MakeCallback(), NS_ABORT_MSG_IF, NS_LOG_FUNCTION_NOARGS, NS_LOG_LOGIC, ReadCallback(), and ns3::FdReader::Start().

Referenced by Start().

+ Here is the call graph for this function:

+ Here is the caller graph for this function:

void ns3::TapBridge::Stop ( Time  tStop)

Set a stop time for the device.

Parameters
tStopthe stop time
See Also
TapBridge::Start

Definition at line 200 of file tap-bridge.cc.

References ns3::Simulator::Cancel(), m_startEvent, m_stopEvent, NS_LOG_FUNCTION, ns3::Simulator::Schedule(), and StopTapDevice().

+ Here is the call graph for this function:

void ns3::TapBridge::StopTapDevice ( void  )
private

Tear down the device

Definition at line 250 of file tap-bridge.cc.

References m_fdReader, m_sock, NS_LOG_FUNCTION_NOARGS, and ns3::FdReader::Stop().

Referenced by Stop(), and ~TapBridge().

+ Here is the call graph for this function:

+ Here is the caller graph for this function:

bool ns3::TapBridge::SupportsSendFrom ( ) const
virtual
Returns
true if this interface supports a bridging mode, false otherwise.

Implements ns3::NetDevice.

Definition at line 1157 of file tap-bridge.cc.

References NS_LOG_FUNCTION_NOARGS.

Member Data Documentation

Mac48Address ns3::TapBridge::m_address
private

The (unused) MAC address of the TapBridge net device. Since the TapBridge is implemented as a ns-3 net device, it is required to implement certain functionality. In this case, the TapBridge is automatically assigned a MAC address, but it is not used.

Definition at line 386 of file tap-bridge.h.

Referenced by GetAddress(), and SetAddress().

Ptr<NetDevice> ns3::TapBridge::m_bridgedDevice
private

The ns-3 net device to which we are bridging.

Definition at line 446 of file tap-bridge.h.

Referenced by ForwardToBridgedDevice(), GetBridgedNetDevice(), ReceiveFromBridgedDevice(), SetBridgedNetDevice(), and ~TapBridge().

Ptr<TapBridgeFdReader> ns3::TapBridge::m_fdReader
private

Includes the ns-3 read thread used to do blocking reads on the fd corresponding to the host device.

Definition at line 368 of file tap-bridge.h.

Referenced by StartTapDevice(), and StopTapDevice().

uint32_t ns3::TapBridge::m_ifIndex
private

The ns-3 interface index of this TapBridge net device.

Definition at line 329 of file tap-bridge.h.

Referenced by GetIfIndex(), and SetIfIndex().

Mode ns3::TapBridge::m_mode
private

The operating mode of the bridge. Tells basically who creates and configures the underlying network tap.

Definition at line 376 of file tap-bridge.h.

Referenced by CreateTap(), ForwardToBridgedDevice(), GetMode(), ReceiveFromBridgedDevice(), SetBridgedNetDevice(), and SetMode().

uint16_t ns3::TapBridge::m_mtu
private

The common mtu to use for the net devices

Definition at line 336 of file tap-bridge.h.

Referenced by GetMtu(), and SetMtu().

Ptr<Node> ns3::TapBridge::m_node
private

Pointer to the (ghost) Node to which we are connected.

Definition at line 321 of file tap-bridge.h.

Referenced by GetNode(), ReceiveFromBridgedDevice(), SetBridgedNetDevice(), and SetNode().

uint32_t ns3::TapBridge::m_nodeId
private

Definition at line 465 of file tap-bridge.h.

Referenced by ReadCallback(), and StartTapDevice().

bool ns3::TapBridge::m_ns3AddressRewritten
private

Whether the MAC address of the underlying ns-3 device has already been rewritten is stored in this variable (for UseLocal mode only).

Definition at line 453 of file tap-bridge.h.

Referenced by ForwardToBridgedDevice().

uint8_t* ns3::TapBridge::m_packetBuffer
private

A 64K buffer to hold packet data while it is being sent.

Definition at line 458 of file tap-bridge.h.

Referenced by ReceiveFromBridgedDevice(), TapBridge(), and ~TapBridge().

NetDevice::PromiscReceiveCallback ns3::TapBridge::m_promiscRxCallback
private

Callback used to hook the promiscuous packet receive callback of the TapBridge ns-3 net device. This is never called, and therefore no packets will ever be received forwarded up the IP stack on the ghost node through this device.

Note that we intercept the similar callback in the bridged device in order to do the actual bridging between the bridged ns-3 net device and the Tap device on the host.

Definition at line 314 of file tap-bridge.h.

Referenced by SetPromiscReceiveCallback().

NetDevice::ReceiveCallback ns3::TapBridge::m_rxCallback
private

Callback used to hook the standard packet receive callback of the TapBridge ns-3 net device. This is never called, and therefore no packets will ever be received forwarded up the IP stack on the ghost node through this device.

Definition at line 301 of file tap-bridge.h.

Referenced by SetReceiveCallback().

int ns3::TapBridge::m_sock
private

The socket (actually interpreted as fd) to use to talk to the Tap device on the real internet host.

Definition at line 344 of file tap-bridge.h.

Referenced by CreateTap(), ReceiveFromBridgedDevice(), StartTapDevice(), and StopTapDevice().

EventId ns3::TapBridge::m_startEvent
private

The ID of the ns-3 event used to schedule the start up of the underlying host Tap device and ns-3 read thread.

Definition at line 352 of file tap-bridge.h.

Referenced by Start(), and Stop().

EventId ns3::TapBridge::m_stopEvent
private

The ID of the ns-3 event used to schedule the tear down of the underlying host Tap device and ns-3 read thread.

Definition at line 360 of file tap-bridge.h.

Referenced by Stop().

std::string ns3::TapBridge::m_tapDeviceName
private

The name of the device to create on the host. If the device name is the empty string, we allow the host kernel to choose a name.

Definition at line 408 of file tap-bridge.h.

Referenced by CreateTap(), and GetTypeId().

Ipv4Address ns3::TapBridge::m_tapGateway
private

The IP address to use as the device default gateway on the host.

Definition at line 415 of file tap-bridge.h.

Referenced by CreateTap(), and GetTypeId().

Ipv4Address ns3::TapBridge::m_tapIp
private

The IP address to use as the device IP on the host.

Definition at line 422 of file tap-bridge.h.

Referenced by CreateTap(), and GetTypeId().

Mac48Address ns3::TapBridge::m_tapMac
private

The MAC address to use as the hardware address on the host; only used in UseLocal mode. This value comes from the MAC address assigned to the bridged ns-3 net device and matches the MAC address of the underlying network TAP which we configured to have the same value.

Definition at line 432 of file tap-bridge.h.

Referenced by CreateTap(), and GetTypeId().

Ipv4Mask ns3::TapBridge::m_tapNetmask
private

The network mask to assign to the device created on the host.

Definition at line 439 of file tap-bridge.h.

Referenced by CreateTap(), and GetTypeId().

Time ns3::TapBridge::m_tStart
private

Time to start spinning up the device

Definition at line 393 of file tap-bridge.h.

Referenced by GetTypeId(), and TapBridge().

Time ns3::TapBridge::m_tStop
private

Time to start tearing down the device

Definition at line 400 of file tap-bridge.h.

Referenced by GetTypeId().


The documentation for this class was generated from the following files: