Hold together all Wimax-related objects in a NetDevice.This class holds together ns3::WimaxPhy, ns3::WimaxConnection, ns3::ConectionManager, ns3::BurstProfileManager, and ns3::BandwidthManager. More...
#include <wimax-net-device.h>
Inheritance diagram for ns3::WimaxNetDevice:
Collaboration diagram for ns3::WimaxNetDevice:Public Types | |
| enum | Direction { DIRECTION_DOWNLINK, DIRECTION_UPLINK } |
| enum | RangingStatus { RANGING_STATUS_EXPIRED, RANGING_STATUS_CONTINUE, RANGING_STATUS_ABORT, RANGING_STATUS_SUCCESS } |
Public Types inherited from ns3::NetDevice | |
| enum | PacketType { PACKET_HOST = 1, NS3_PACKET_HOST = PACKET_HOST, PACKET_BROADCAST, NS3_PACKET_BROADCAST = PACKET_BROADCAST, PACKET_MULTICAST, NS3_PACKET_MULTICAST = PACKET_MULTICAST, PACKET_OTHERHOST, NS3_PACKET_OTHERHOST = PACKET_OTHERHOST } |
| typedef Callback< bool, Ptr < NetDevice >, Ptr< const Packet >, uint16_t, const Address &, const Address &, enum PacketType > | PromiscReceiveCallback |
| typedef Callback< bool, Ptr < NetDevice >, Ptr< const Packet >, uint16_t, const Address & > | ReceiveCallback |
Public Member Functions | |
| WimaxNetDevice (void) | |
| virtual | ~WimaxNetDevice (void) |
| virtual void | AddLinkChangeCallback (Callback< void > callback) |
| void | Attach (Ptr< WimaxChannel > channel) |
| void | CreateDefaultConnections (void) |
| virtual void | DoDispose (void) |
| virtual bool | Enqueue (Ptr< Packet > packet, const MacHeaderType &hdrType, Ptr< WimaxConnection > connection)=0 |
| void | ForwardDown (Ptr< PacketBurst > burst, WimaxPhy::ModulationType modulationType) |
| void | ForwardUp (Ptr< Packet > packet, const Mac48Address &source, const Mac48Address &dest) |
| virtual Address | GetAddress (void) const |
| Ptr< BandwidthManager > | GetBandwidthManager (void) const |
| virtual Address | GetBroadcast (void) const |
| Ptr< WimaxConnection > | GetBroadcastConnection (void) const |
| Ptr< BurstProfileManager > | GetBurstProfileManager (void) const |
| uint64_t | GetChannel (uint8_t index) const |
| virtual Ptr< Channel > | GetChannel (void) const |
| Ptr< ConnectionManager > | GetConnectionManager (void) const |
| Dcd | GetCurrentDcd (void) const |
| Ucd | GetCurrentUcd (void) const |
| virtual uint32_t | GetIfIndex (void) const |
| Ptr< WimaxConnection > | GetInitialRangingConnection (void) const |
| Mac48Address | GetMacAddress (void) const |
| virtual uint16_t | GetMtu (void) const |
| virtual Address | GetMulticast (void) const |
| virtual Address | GetMulticast (Ipv6Address addr) const |
| Get the MAC multicast address corresponding to the IPv6 address provided. | |
| virtual Address | GetMulticast (Ipv4Address multicastGroup) const |
| Make and return a MAC multicast address using the provided multicast group. | |
| virtual std::string | GetName (void) const |
| virtual Ptr< Node > | GetNode (void) const |
| uint32_t | GetNrFrames (void) const |
| Ptr< WimaxPhy > | GetPhy (void) const |
| virtual Ptr< Channel > | GetPhyChannel (void) const |
| NetDevice::PromiscReceiveCallback | GetPromiscReceiveCallback (void) |
| uint16_t | GetRtg (void) const |
| uint8_t | GetState (void) const |
| uint16_t | GetTtg (void) const |
| virtual bool | IsBridge (void) const |
| Return true if the net device is acting as a bridge. | |
| virtual bool | IsBroadcast (void) const |
| virtual bool | IsLinkUp (void) const |
| virtual bool | IsMulticast (void) const |
| virtual bool | IsPointToPoint (void) const |
| Return true if the net device is on a point-to-point link. | |
| bool | IsPromisc (void) |
| virtual Address | MakeMulticastAddress (Ipv4Address multicastGroup) const |
| virtual bool | NeedsArp (void) const |
| void | NotifyPromiscTrace (Ptr< Packet > p) |
| virtual bool | Send (Ptr< Packet > packet, const Address &dest, uint16_t protocolNumber) |
| virtual bool | SendFrom (Ptr< Packet > packet, const Address &source, const Address &dest, uint16_t protocolNumber) |
| virtual void | SetAddress (Address address) |
| void | SetBandwidthManager (Ptr< BandwidthManager > bandwidthManager) |
| void | SetBurstProfileManager (Ptr< BurstProfileManager > burstProfileManager) |
| void | SetChannel (Ptr< WimaxChannel > wimaxChannel) |
| virtual void | SetConnectionManager (Ptr< ConnectionManager > connectionManager) |
| void | SetCurrentDcd (Dcd dcd) |
| void | SetCurrentUcd (Ucd ucd) |
| virtual void | SetIfIndex (const uint32_t index) |
| virtual void | SetLinkChangeCallback (Callback< void > callback) |
| void | SetMacAddress (Mac48Address address) |
| virtual bool | SetMtu (const uint16_t mtu) |
| virtual void | SetName (const std::string name) |
| virtual void | SetNode (Ptr< Node > node) |
| void | SetNrFrames (uint32_t nrFrames) |
| void | SetPhy (Ptr< WimaxPhy > phy) |
| virtual void | SetPromiscReceiveCallback (PromiscReceiveCallback cb) |
| void | SetReceiveCallback (void) |
| virtual void | SetReceiveCallback (NetDevice::ReceiveCallback cb) |
| void | SetRtg (uint16_t rtg) |
| void | SetState (uint8_t state) |
| void | SetTtg (uint16_t ttg) |
| virtual void | Start (void)=0 |
| virtual void | Stop (void)=0 |
| virtual bool | SupportsSendFrom (void) const |
Public Member Functions inherited from ns3::NetDevice | |
| virtual | ~NetDevice () |
Public Member Functions inherited from ns3::Object | |
| Object () | |
| virtual | ~Object () |
| void | AggregateObject (Ptr< Object > other) |
| void | Dispose (void) |
| AggregateIterator | GetAggregateIterator (void) const |
| virtual TypeId | GetInstanceTypeId (void) const |
| template<typename T > | |
| Ptr< T > | GetObject (void) const |
| template<typename T > | |
| Ptr< T > | GetObject (TypeId tid) const |
Public Member Functions inherited from ns3::SimpleRefCount< Object, ObjectBase, ObjectDeleter > | |
| SimpleRefCount () | |
| SimpleRefCount (const SimpleRefCount &o) | |
| uint32_t | GetReferenceCount (void) const |
| SimpleRefCount & | operator= (const SimpleRefCount &o) |
| void | Ref (void) const |
| void | Unref (void) const |
Public Member Functions inherited from ns3::ObjectBase | |
| virtual | ~ObjectBase () |
| void | GetAttribute (std::string name, AttributeValue &value) const |
| bool | GetAttributeFailSafe (std::string name, AttributeValue &attribute) const |
| void | SetAttribute (std::string name, const AttributeValue &value) |
| bool | SetAttributeFailSafe (std::string name, const AttributeValue &value) |
| bool | TraceConnect (std::string name, std::string context, const CallbackBase &cb) |
| bool | TraceConnectWithoutContext (std::string name, const CallbackBase &cb) |
| bool | TraceDisconnect (std::string name, std::string context, const CallbackBase &cb) |
| bool | TraceDisconnectWithoutContext (std::string name, const CallbackBase &cb) |
Static Public Member Functions | |
| static TypeId | GetTypeId (void) |
| This method returns the TypeId associated to ns3::WimaxNetDevice. | |
Public Attributes | |
| TracedCallback< Ptr< const Packet >, const Mac48Address & > | m_traceRx |
| TracedCallback< Ptr< const Packet >, const Mac48Address & > | m_traceTx |
Static Public Attributes | |
| static uint8_t | m_direction = ~0 |
| static Time | m_frameStartTime = Seconds (0) |
Private Member Functions | |
| WimaxNetDevice (const WimaxNetDevice &) | |
| virtual Ptr< WimaxChannel > | DoGetChannel (void) const |
| virtual void | DoReceive (Ptr< Packet > packet)=0 |
| virtual bool | DoSend (Ptr< Packet > packet, const Mac48Address &source, const Mac48Address &dest, uint16_t protocolNumber)=0 |
| void | InitializeChannels (void) |
| WimaxNetDevice & | operator= (const WimaxNetDevice &) |
| void | Receive (Ptr< const PacketBurst > burst) |
Private Attributes | |
| Mac48Address | m_address |
| Ptr< BandwidthManager > | m_bandwidthManager |
| Ptr< WimaxConnection > | m_broadcastConnection |
| Ptr< BurstProfileManager > | m_burstProfileManager |
| Ptr< ConnectionManager > | m_connectionManager |
| Dcd | m_currentDcd |
| Ucd | m_currentUcd |
| std::vector< uint64_t > | m_dlChannels |
| NetDevice::ReceiveCallback | m_forwardUp |
| uint32_t | m_ifIndex |
| Ptr< WimaxConnection > | m_initialRangingConnection |
| Callback< void > | m_linkChange |
| bool | m_linkUp |
| Ptr< Object > | m_mobility |
| uint16_t | m_mtu |
| std::string | m_name |
| Ptr< Node > | m_node |
| Ptr< WimaxPhy > | m_phy |
| NetDevice::PromiscReceiveCallback | m_promiscRx |
| uint16_t | m_rtg |
| uint8_t | m_state |
| uint32_t | m_symbolIndex |
| uint16_t | m_ttg |
Static Private Attributes | |
| static const uint16_t | DEFAULT_MSDU_SIZE = 1400 |
| static uint32_t | m_nrFrames = 0 |
| static const uint16_t | MAX_MSDU_SIZE = 1500 |
Additional Inherited Members | |
Protected Member Functions inherited from ns3::Object | |
| Object (const Object &o) | |
| virtual void | DoStart (void) |
| virtual void | NotifyNewAggregate (void) |
Hold together all Wimax-related objects in a NetDevice.
This class holds together ns3::WimaxPhy, ns3::WimaxConnection, ns3::ConectionManager, ns3::BurstProfileManager, and ns3::BandwidthManager.
Definition at line 69 of file wimax-net-device.h.
Definition at line 72 of file wimax-net-device.h.
| RANGING_STATUS_EXPIRED | |
| RANGING_STATUS_CONTINUE | |
| RANGING_STATUS_ABORT | |
| RANGING_STATUS_SUCCESS |
Definition at line 77 of file wimax-net-device.h.
| ns3::WimaxNetDevice::WimaxNetDevice | ( | void | ) |
Definition at line 129 of file wimax-net-device.cc.
References InitializeChannels(), m_bandwidthManager, m_burstProfileManager, m_connectionManager, m_direction, m_frameStartTime, m_nrFrames, and ns3::Seconds().
Here is the call graph for this function:
|
virtual |
Definition at line 144 of file wimax-net-device.cc.
|
private |
|
virtual |
| callback | the callback to invoke |
Add a callback invoked whenever the link status changes to UP. This callback is typically used by the IP/ARP layer to flush the ARP cache and by IPv6 stack to flush NDISC cache whenever the link goes up.
Implements ns3::NetDevice.
Definition at line 634 of file wimax-net-device.cc.
References NS_FATAL_ERROR.
| void ns3::WimaxNetDevice::Attach | ( | Ptr< WimaxChannel > | channel | ) |
Definition at line 348 of file wimax-net-device.cc.
References ns3::WimaxPhy::Attach(), and m_phy.
Referenced by ns3::WimaxHelper::Install().
Here is the call graph for this function:
Here is the caller graph for this function:| void ns3::WimaxNetDevice::CreateDefaultConnections | ( | void | ) |
Definition at line 502 of file wimax-net-device.cc.
References ns3::Cid::BROADCAST, ns3::Cid::Broadcast(), ns3::Cid::INITIAL_RANGING, ns3::Cid::InitialRanging(), m_broadcastConnection, and m_initialRangingConnection.
Referenced by ns3::BaseStationNetDevice::Start(), and ns3::SubscriberStationNetDevice::Start().
Here is the call graph for this function:
Here is the caller graph for this function:
|
virtual |
This method is called by Object::Dispose or by the object's destructor, whichever comes first.
Subclasses are expected to implement their real destruction code in an overriden version of this method and chain up to their parent's implementation once they are done. i.e., for simplicity, the destructor of every subclass should be empty and its content should be moved to the associated DoDispose method.
It is safe to call GetObject from within this method.
Reimplemented from ns3::Object.
Definition at line 149 of file wimax-net-device.cc.
References ns3::Object::Dispose(), m_bandwidthManager, m_broadcastConnection, m_burstProfileManager, m_connectionManager, m_initialRangingConnection, m_node, and m_phy.
Here is the call graph for this function:
|
privatevirtual |
Definition at line 523 of file wimax-net-device.cc.
References ns3::WimaxPhy::GetChannel(), and m_phy.
Referenced by GetChannel(), and GetPhyChannel().
Here is the call graph for this function:
Here is the caller graph for this function:
|
privatepure virtual |
|
pure virtual |
Implemented in ns3::SubscriberStationNetDevice, and ns3::BaseStationNetDevice.
Referenced by ns3::BsServiceFlowManager::ScheduleDsaRsp().
Here is the caller graph for this function:| void ns3::WimaxNetDevice::ForwardDown | ( | Ptr< PacketBurst > | burst, |
| WimaxPhy::ModulationType | modulationType | ||
| ) |
Definition at line 574 of file wimax-net-device.cc.
References m_direction, m_phy, and ns3::WimaxPhy::Send().
Referenced by ns3::SubscriberStationNetDevice::SendBurst(), and ns3::BaseStationNetDevice::SendBursts().
Here is the call graph for this function:
Here is the caller graph for this function:| void ns3::WimaxNetDevice::ForwardUp | ( | Ptr< Packet > | packet, |
| const Mac48Address & | source, | ||
| const Mac48Address & | dest | ||
| ) |
Definition at line 339 of file wimax-net-device.cc.
References ns3::LlcSnapHeader::GetType(), m_forwardUp, m_traceRx, and ns3::Packet::RemoveHeader().
Referenced by ns3::BaseStationNetDevice::DoReceive(), and ns3::SubscriberStationNetDevice::DoReceive().
Here is the call graph for this function:
Here is the caller graph for this function:
|
virtual |
Implements ns3::NetDevice.
Definition at line 406 of file wimax-net-device.cc.
References m_address.
Referenced by ns3::SSLinkManager::PerformRanging(), and Send().
Here is the caller graph for this function:| Ptr< BandwidthManager > ns3::WimaxNetDevice::GetBandwidthManager | ( | void | ) | const |
Definition at line 490 of file wimax-net-device.cc.
References m_bandwidthManager.
Referenced by ns3::BaseStationNetDevice::DoReceive(), GetTypeId(), ns3::SubscriberStationNetDevice::ProcessUlMap(), ns3::UplinkSchedulerSimple::Schedule(), ns3::UplinkSchedulerRtps::Schedule(), ns3::UplinkSchedulerMBQoS::Schedule(), ns3::UplinkSchedulerSimple::ServiceUnsolicitedGrants(), ns3::UplinkSchedulerRtps::ServiceUnsolicitedGrants(), ns3::UplinkSchedulerMBQoS::ServiceUnsolicitedGrants(), and ns3::BaseStationNetDevice::Start().
Here is the caller graph for this function:
|
virtual |
Calling this method is invalid if IsBroadcast returns not true.
Implements ns3::NetDevice.
Definition at line 265 of file wimax-net-device.cc.
| Ptr< WimaxConnection > ns3::WimaxNetDevice::GetBroadcastConnection | ( | void | ) | const |
Definition at line 436 of file wimax-net-device.cc.
References m_broadcastConnection.
Referenced by ns3::BSSchedulerRtps::BSSchedulerBroadcastConnection(), ns3::BaseStationNetDevice::CreateDescriptorMessages(), ns3::BaseStationNetDevice::CreateMapMessages(), ns3::SubscriberStationNetDevice::DoReceive(), ns3::BaseStationNetDevice::GetConnection(), ns3::SubscriberStationNetDevice::ProcessUlMap(), ns3::BSSchedulerSimple::Schedule(), ns3::BSSchedulerRtps::Schedule(), ns3::SSScheduler::SelectConnection(), ns3::BSSchedulerSimple::SelectConnection(), and ns3::BaseStationNetDevice::SendBursts().
Here is the caller graph for this function:| Ptr< BurstProfileManager > ns3::WimaxNetDevice::GetBurstProfileManager | ( | void | ) | const |
Definition at line 478 of file wimax-net-device.cc.
References m_burstProfileManager.
Referenced by ns3::BSSchedulerRtps::BSSchedulerBasicConnection(), ns3::BSSchedulerRtps::BSSchedulerBEConnection(), ns3::BSSchedulerRtps::BSSchedulerNRTPSConnection(), ns3::BSSchedulerRtps::BSSchedulerPrimaryConnection(), ns3::BSSchedulerRtps::BSSchedulerRTPSConnection(), ns3::BSSchedulerRtps::BSSchedulerUGSConnection(), GetTypeId(), ns3::BSLinkManager::PerformInitialRanging(), ns3::BSSchedulerSimple::Schedule(), ns3::SubscriberStationNetDevice::SendBurst(), ns3::BaseStationNetDevice::SendBursts(), ns3::SSLinkManager::SendRangingRequest(), ns3::BaseStationNetDevice::SetDlBurstProfiles(), and ns3::BaseStationNetDevice::SetUlBurstProfiles().
Here is the caller graph for this function:| uint64_t ns3::WimaxNetDevice::GetChannel | ( | uint8_t | index | ) | const |
Definition at line 376 of file wimax-net-device.cc.
References m_dlChannels.
Referenced by ns3::BSLinkManager::SelectDlChannel(), and ns3::SSLinkManager::StartScanning().
Here is the caller graph for this function:Implements ns3::NetDevice.
Definition at line 216 of file wimax-net-device.cc.
References DoGetChannel().
Here is the call graph for this function:| Ptr< ConnectionManager > ns3::WimaxNetDevice::GetConnectionManager | ( | void | ) | const |
Definition at line 466 of file wimax-net-device.cc.
References m_connectionManager.
Referenced by ns3::BsServiceFlowManager::AddMulticastServiceFlow(), ns3::BSSchedulerRtps::BSSchedulerBasicConnection(), ns3::BSSchedulerRtps::BSSchedulerPrimaryConnection(), ns3::BaseStationNetDevice::DoReceive(), ns3::SubscriberStationNetDevice::DoReceive(), ns3::BaseStationNetDevice::GetConnection(), GetTypeId(), ns3::BSLinkManager::PerformInitialRanging(), ns3::BandwidthManager::ProcessBandwidthRequest(), ns3::UplinkSchedulerMBQoS::ProcessBandwidthRequest(), ns3::BsServiceFlowManager::ProcessDsaReq(), ns3::SsServiceFlowManager::ProcessDsaRsp(), ns3::BSSchedulerSimple::Schedule(), ns3::BSSchedulerRtps::Schedule(), ns3::BSSchedulerSimple::SelectConnection(), and ns3::BaseStationNetDevice::Start().
Here is the caller graph for this function:| Dcd ns3::WimaxNetDevice::GetCurrentDcd | ( | void | ) | const |
Definition at line 448 of file wimax-net-device.cc.
References m_currentDcd.
Referenced by ns3::BurstProfileManager::GetBurstProfile(), ns3::BurstProfileManager::GetModulationType(), and ns3::SubscriberStationNetDevice::ProcessDcd().
Here is the caller graph for this function:| Ucd ns3::WimaxNetDevice::GetCurrentUcd | ( | void | ) | const |
Definition at line 460 of file wimax-net-device.cc.
References m_currentUcd.
Referenced by ns3::BurstProfileManager::GetBurstProfile(), ns3::BurstProfileManager::GetModulationType(), ns3::SSLinkManager::IncreaseRangingRequestCW(), ns3::SSLinkManager::PerformBackoff(), ns3::SubscriberStationNetDevice::ProcessUcd(), ns3::SubscriberStationNetDevice::ProcessUlMap(), ns3::SSLinkManager::ResetRangingRequestCW(), and ns3::SSLinkManager::SendRangingRequest().
Here is the caller graph for this function:
|
virtual |
Implements ns3::NetDevice.
Definition at line 210 of file wimax-net-device.cc.
References m_ifIndex.
Referenced by main().
Here is the caller graph for this function:| Ptr< WimaxConnection > ns3::WimaxNetDevice::GetInitialRangingConnection | ( | void | ) | const |
Definition at line 430 of file wimax-net-device.cc.
References m_initialRangingConnection.
Referenced by ns3::BSSchedulerRtps::BSSchedulerInitialRangingConnection(), ns3::SubscriberStationNetDevice::DoReceive(), ns3::BaseStationNetDevice::GetConnection(), ns3::SSLinkManager::PerformRanging(), ns3::BSSchedulerSimple::Schedule(), ns3::BSSchedulerRtps::Schedule(), ns3::SSScheduler::SelectConnection(), ns3::BSSchedulerSimple::SelectConnection(), ns3::BaseStationNetDevice::SendBursts(), and ns3::SSLinkManager::SendRangingRequest().
Here is the caller graph for this function:| Mac48Address ns3::WimaxNetDevice::GetMacAddress | ( | void | ) | const |
Definition at line 412 of file wimax-net-device.cc.
References m_address.
Referenced by ns3::BaseStationNetDevice::CreateDcd(), ns3::BaseStationNetDevice::CreateDlMap(), ns3::SubscriberStationNetDevice::DoReceive(), ns3::SubscriberStationNetDevice::DoSend(), Receive(), ns3::SubscriberStationNetDevice::SendBurst(), and ns3::SSLinkManager::SendRangingRequest().
Here is the caller graph for this function:
|
virtual |
This value is typically used by the IP layer to perform IP fragmentation when needed.
Implements ns3::NetDevice.
Definition at line 239 of file wimax-net-device.cc.
References m_mtu.
Referenced by GetTypeId().
Here is the caller graph for this function:
|
virtual |
Definition at line 277 of file wimax-net-device.cc.
Referenced by GetMulticast(), and MakeMulticastAddress().
Here is the caller graph for this function:
|
virtual |
Get the MAC multicast address corresponding to the IPv6 address provided.
| addr | IPv6 address |
Implements ns3::NetDevice.
Definition at line 625 of file wimax-net-device.cc.
References GetMulticast(), and NS_LOG_LOGIC.
Here is the call graph for this function:
|
virtual |
Make and return a MAC multicast address using the provided multicast group.
RFC 1112 says that an Ipv4 host group address is mapped to an Ethernet multicast address by placing the low-order 23-bits of the IP address into the low-order 23 bits of the Ethernet multicast address 01-00-5E-00-00-00 (hex). Similar RFCs exist for Ipv6 and Eui64 mappings. This method performs the multicast address creation function appropriate to the underlying MAC address of the device. This MAC address is encapsulated in an abstract Address to avoid dependencies on the exact MAC address format.
In the case of net devices that do not support multicast, clients are expected to test NetDevice::IsMulticast and avoid attempting to map multicast packets. Subclasses of NetDevice that do support multicasting are expected to override this method and provide an implementation appropriate to the particular device.
| multicastGroup | The IP address for the multicast group destination of the packet. |
Implements ns3::NetDevice.
Definition at line 608 of file wimax-net-device.cc.
References GetMulticast(), NS_LOG_FUNCTION, and NS_LOG_LOGIC.
Here is the call graph for this function:
|
virtual |
Definition at line 198 of file wimax-net-device.cc.
References m_name.
When a subclass needs to get access to the underlying node base class to print the nodeid for example, it can invoke this method.
Implements ns3::NetDevice.
Definition at line 315 of file wimax-net-device.cc.
References m_node.
| uint32_t ns3::WimaxNetDevice::GetNrFrames | ( | void | ) | const |
Definition at line 387 of file wimax-net-device.cc.
References m_nrFrames.
Referenced by ns3::BaseStationNetDevice::CreateDcd(), ns3::SSLinkManager::PerformBackoff(), ns3::BSLinkManager::PerformRanging(), ns3::BaseStationNetDevice::StartDlSubFrame(), and ns3::BaseStationNetDevice::StartFrame().
Here is the caller graph for this function:Definition at line 360 of file wimax-net-device.cc.
References m_phy.
Referenced by ns3::WimaxHelper::AssignStreams(), ns3::BSSchedulerRtps::BSSchedulerBasicConnection(), ns3::BSSchedulerRtps::BSSchedulerBEConnection(), ns3::BSSchedulerRtps::BSSchedulerBroadcastConnection(), ns3::BSSchedulerRtps::BSSchedulerInitialRangingConnection(), ns3::BSSchedulerRtps::BSSchedulerNRTPSConnection(), ns3::BSSchedulerRtps::BSSchedulerPrimaryConnection(), ns3::BSSchedulerRtps::BSSchedulerRTPSConnection(), ns3::BSSchedulerRtps::BSSchedulerUGSConnection(), ns3::UplinkSchedulerSimple::CalculateAllocationStartTime(), ns3::UplinkSchedulerRtps::CalculateAllocationStartTime(), ns3::UplinkSchedulerMBQoS::CalculateAllocationStartTime(), ns3::UplinkSchedulerMBQoS::CheckDeadline(), ns3::BSScheduler::CheckForFragmentation(), ns3::UplinkSchedulerMBQoS::CountSymbolsJobs(), ns3::BaseStationNetDevice::CreateDcd(), ns3::BaseStationNetDevice::CreateUcd(), ns3::BSSchedulerSimple::CreateUgsBurst(), ns3::BSSchedulerRtps::CreateUgsBurst(), ns3::WimaxHelper::EnablePcapInternal(), ns3::SubscriberStationNetDevice::GetTimeToAllocation(), GetTypeId(), ns3::SSLinkManager::PerformBackoff(), ns3::SubscriberStationNetDevice::ProcessDcd(), ns3::SubscriberStationNetDevice::ProcessUlMap(), ns3::SSScheduler::Schedule(), ns3::UplinkSchedulerSimple::Schedule(), ns3::BSSchedulerSimple::Schedule(), ns3::UplinkSchedulerRtps::Schedule(), ns3::UplinkSchedulerMBQoS::Schedule(), ns3::SSScheduler::SelectConnection(), ns3::BSSchedulerSimple::SelectConnection(), ns3::BaseStationNetDevice::SendBursts(), ns3::SSLinkManager::SendRangingRequest(), ns3::UplinkSchedulerSimple::ServiceBandwidthRequests(), ns3::UplinkSchedulerRtps::ServiceBandwidthRequests(), ns3::UplinkSchedulerMBQoS::ServiceBandwidthRequests(), ns3::UplinkSchedulerMBQoS::ServiceBandwidthRequestsBytes(), ns3::BandwidthManager::SetSubframeRatio(), ns3::UplinkSchedulerSimple::SetupServiceFlow(), ns3::UplinkSchedulerMBQoS::SetupServiceFlow(), ns3::UplinkSchedulerRtps::SetupServiceFlow(), ns3::BaseStationNetDevice::Start(), ns3::SubscriberStationNetDevice::Start(), ns3::BaseStationNetDevice::StartFrame(), ns3::SSLinkManager::StartScanning(), and ns3::UplinkSchedulerRtps::ULSchedulerRTPSConnection().
Here is the caller graph for this function:Definition at line 222 of file wimax-net-device.cc.
References DoGetChannel().
Referenced by GetTypeId().
Here is the call graph for this function:
Here is the caller graph for this function:| NetDevice::PromiscReceiveCallback ns3::WimaxNetDevice::GetPromiscReceiveCallback | ( | void | ) |
| uint16_t ns3::WimaxNetDevice::GetRtg | ( | void | ) | const |
Definition at line 186 of file wimax-net-device.cc.
References m_rtg.
Referenced by ns3::BaseStationNetDevice::CreateDcd(), ns3::BaseStationNetDevice::EndUlSubFrame(), GetTypeId(), ns3::BaseStationNetDevice::Start(), and ns3::BaseStationNetDevice::StartFrame().
Here is the caller graph for this function:| uint8_t ns3::WimaxNetDevice::GetState | ( | void | ) | const |
Definition at line 424 of file wimax-net-device.cc.
References m_state.
Referenced by ns3::SubscriberStationNetDevice::DoReceive(), ns3::SubscriberStationNetDevice::IsRegistered(), ns3::BSLinkManager::ProcessRangingRequest(), ns3::SubscriberStationNetDevice::ProcessUlMap(), ns3::SSLinkManager::SendRangingRequest(), ns3::SubscriberStationNetDevice::SetTimer(), ns3::SSLinkManager::StartContentionResolution(), and ns3::SSLinkManager::StartScanning().
Here is the caller graph for this function:| uint16_t ns3::WimaxNetDevice::GetTtg | ( | void | ) | const |
Definition at line 174 of file wimax-net-device.cc.
References m_ttg.
Referenced by ns3::UplinkSchedulerSimple::CalculateAllocationStartTime(), ns3::UplinkSchedulerRtps::CalculateAllocationStartTime(), ns3::UplinkSchedulerMBQoS::CalculateAllocationStartTime(), ns3::BaseStationNetDevice::CreateDcd(), ns3::BaseStationNetDevice::EndDlSubFrame(), GetTypeId(), ns3::BaseStationNetDevice::Start(), and ns3::BaseStationNetDevice::StartFrame().
Here is the caller graph for this function:
|
static |
This method returns the TypeId associated to ns3::WimaxNetDevice.
This object is accessible through the following paths with Config::Set and Config::Connect:
Attributes defined for this type:
TraceSources defined for this type:
Reimplemented from ns3::NetDevice.
Reimplemented in ns3::SubscriberStationNetDevice, and ns3::BaseStationNetDevice.
Definition at line 52 of file wimax-net-device.cc.
References DEFAULT_MSDU_SIZE, GetBandwidthManager(), GetBurstProfileManager(), GetConnectionManager(), GetMtu(), GetPhy(), GetPhyChannel(), GetRtg(), GetTtg(), m_broadcastConnection, m_initialRangingConnection, m_traceRx, m_traceTx, ns3::MakeTraceSourceAccessor(), MAX_MSDU_SIZE, SetBandwidthManager(), SetBurstProfileManager(), SetChannel(), SetConnectionManager(), SetMtu(), ns3::TypeId::SetParent(), SetPhy(), SetRtg(), and SetTtg().
Here is the call graph for this function:
|
private |
Definition at line 582 of file wimax-net-device.cc.
References m_dlChannels.
Referenced by WimaxNetDevice().
Here is the caller graph for this function:
|
virtual |
Return true if the net device is acting as a bridge.
Implements ns3::NetDevice.
Definition at line 601 of file wimax-net-device.cc.
References NS_LOG_FUNCTION_NOARGS.
|
virtual |
Implements ns3::NetDevice.
Definition at line 259 of file wimax-net-device.cc.
|
virtual |
Implements ns3::NetDevice.
Definition at line 245 of file wimax-net-device.cc.
|
virtual |
Implements ns3::NetDevice.
Definition at line 271 of file wimax-net-device.cc.
|
virtual |
Return true if the net device is on a point-to-point link.
Implements ns3::NetDevice.
Definition at line 289 of file wimax-net-device.cc.
| bool ns3::WimaxNetDevice::IsPromisc | ( | void | ) |
Definition at line 556 of file wimax-net-device.cc.
References ns3::Callback< R, T1, T2, T3, T4, T5, T6, T7, T8, T9 >::IsNull(), and m_promiscRx.
Referenced by ns3::SubscriberStationNetDevice::DoReceive().
Here is the call graph for this function:
Here is the caller graph for this function:
|
virtual |
Definition at line 283 of file wimax-net-device.cc.
References GetMulticast().
Here is the call graph for this function:
|
virtual |
Called by higher-layers to check if this NetDevice requires ARP to be used.
Implements ns3::NetDevice.
Definition at line 321 of file wimax-net-device.cc.
Definition at line 562 of file wimax-net-device.cc.
Referenced by ns3::SubscriberStationNetDevice::DoReceive().
Here is the caller graph for this function:
|
private |
|
private |
Definition at line 509 of file wimax-net-device.cc.
References ns3::PacketBurst::Begin(), DoReceive(), ns3::PacketBurst::End(), GetMacAddress(), list, and NS_LOG_DEBUG.
Referenced by SetReceiveCallback().
Here is the call graph for this function:
Here is the caller graph for this function:
|
virtual |
| packet | packet sent from above down to Network Device |
| dest | mac address of the destination (already resolved) |
| protocolNumber | identifies the type of payload contained in this packet. Used to call the right L3Protocol when the packet is received. |
Called from higher layer to send packet into Network Device to the specified destination Address
Implements ns3::NetDevice.
Definition at line 295 of file wimax-net-device.cc.
References ns3::Packet::AddHeader(), ns3::Mac48Address::ConvertFrom(), DoSend(), GetAddress(), m_traceTx, and ns3::LlcSnapHeader::SetType().
Here is the call graph for this function:
|
virtual |
| packet | packet sent from above down to Network Device |
| source | source mac address (so called "MAC spoofing") |
| dest | mac address of the destination (already resolved) |
| protocolNumber | identifies the type of payload contained in this packet. Used to call the right L3Protocol when the packet is received. |
Called from higher layer to send packet into Network Device with the specified source and destination Addresses.
Implements ns3::NetDevice.
Definition at line 535 of file wimax-net-device.cc.
References ns3::Packet::AddHeader(), ns3::Mac48Address::ConvertFrom(), DoSend(), m_traceTx, and ns3::LlcSnapHeader::SetType().
Here is the call graph for this function:
|
virtual |
Set the address of this interface
| address | address to set |
Implements ns3::NetDevice.
Definition at line 394 of file wimax-net-device.cc.
References ns3::Mac48Address::ConvertFrom(), and m_address.
Referenced by ns3::WimaxHelper::Install().
Here is the call graph for this function:
Here is the caller graph for this function:| void ns3::WimaxNetDevice::SetBandwidthManager | ( | Ptr< BandwidthManager > | bandwidthManager | ) |
| bandwidthManager | the bandwidth manager to be installed on the device |
Definition at line 496 of file wimax-net-device.cc.
References m_bandwidthManager.
Referenced by GetTypeId().
Here is the caller graph for this function:| void ns3::WimaxNetDevice::SetBurstProfileManager | ( | Ptr< BurstProfileManager > | burstProfileManager | ) |
| burstProfileManager | the burst profile manager to be installed on the device |
Definition at line 484 of file wimax-net-device.cc.
References m_burstProfileManager.
Referenced by GetTypeId().
Here is the caller graph for this function:| void ns3::WimaxNetDevice::SetChannel | ( | Ptr< WimaxChannel > | wimaxChannel | ) |
| wimaxChannel | the channel to be used |
Definition at line 366 of file wimax-net-device.cc.
References ns3::WimaxPhy::Attach(), and m_phy.
Referenced by GetTypeId().
Here is the call graph for this function:
Here is the caller graph for this function:
|
virtual |
| connectionManager | the commection manager to be installed in the device |
Definition at line 472 of file wimax-net-device.cc.
References m_connectionManager.
Referenced by GetTypeId().
Here is the caller graph for this function:| void ns3::WimaxNetDevice::SetCurrentDcd | ( | Dcd | dcd | ) |
Definition at line 442 of file wimax-net-device.cc.
References m_currentDcd.
Referenced by ns3::BaseStationNetDevice::CreateDcd(), and ns3::SubscriberStationNetDevice::ProcessDcd().
Here is the caller graph for this function:| void ns3::WimaxNetDevice::SetCurrentUcd | ( | Ucd | ucd | ) |
Definition at line 454 of file wimax-net-device.cc.
References m_currentUcd.
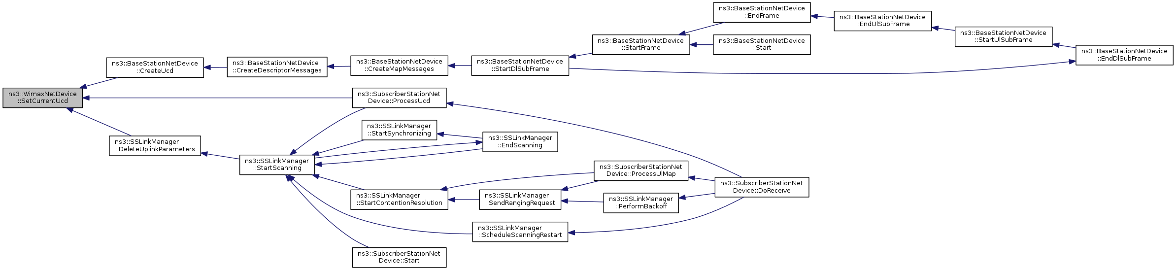
Referenced by ns3::BaseStationNetDevice::CreateUcd(), ns3::SSLinkManager::DeleteUplinkParameters(), and ns3::SubscriberStationNetDevice::ProcessUcd().
Here is the caller graph for this function:
|
virtual |
| index | ifIndex of the device |
Implements ns3::NetDevice.
Definition at line 204 of file wimax-net-device.cc.
References m_ifIndex.
|
virtual |
Definition at line 253 of file wimax-net-device.cc.
References m_linkChange.
| void ns3::WimaxNetDevice::SetMacAddress | ( | Mac48Address | address | ) |
| address | the mac address of the net device |
Definition at line 400 of file wimax-net-device.cc.
References m_address.
|
virtual |
| mtu | MTU value, in bytes, to set for the device |
Override for default MTU defined on a per-type basis.
Implements ns3::NetDevice.
Definition at line 228 of file wimax-net-device.cc.
References m_mtu, and MAX_MSDU_SIZE.
Referenced by GetTypeId().
Here is the caller graph for this function:
|
virtual |
Definition at line 192 of file wimax-net-device.cc.
References m_name.
| node | the node associated to this netdevice. |
This method is called from ns3::Node::AddDevice.
Implements ns3::NetDevice.
Definition at line 309 of file wimax-net-device.cc.
References m_node.
Referenced by ns3::BaseStationNetDevice::BaseStationNetDevice(), and ns3::SubscriberStationNetDevice::SubscriberStationNetDevice().
Here is the caller graph for this function:| void ns3::WimaxNetDevice::SetNrFrames | ( | uint32_t | nrFrames | ) |
Definition at line 382 of file wimax-net-device.cc.
References m_nrFrames.
Referenced by ns3::BaseStationNetDevice::StartDlSubFrame().
Here is the caller graph for this function:| phy | the phy layer to use. |
Definition at line 354 of file wimax-net-device.cc.
References m_phy.
Referenced by ns3::BaseStationNetDevice::BaseStationNetDevice(), GetTypeId(), and ns3::SubscriberStationNetDevice::SubscriberStationNetDevice().
Here is the caller graph for this function:
|
virtual |
| cb | callback to invoke whenever a packet has been received in promiscuous mode and must be forwarded to the higher layers. |
Enables netdevice promiscuous mode and sets the callback that will handle promiscuous mode packets. Note, promiscuous mode packets means all packets, including those packets that can be sensed by the netdevice but which are intended to be received by other hosts.
Implements ns3::NetDevice.
Definition at line 550 of file wimax-net-device.cc.
References m_promiscRx.
| void ns3::WimaxNetDevice::SetReceiveCallback | ( | void | ) |
Definition at line 529 of file wimax-net-device.cc.
References m_phy, ns3::MakeCallback(), Receive(), and ns3::WimaxPhy::SetReceiveCallback().
Referenced by ns3::BaseStationNetDevice::Start(), and ns3::SubscriberStationNetDevice::Start().
Here is the call graph for this function:
Here is the caller graph for this function:
|
virtual |
| cb | callback to invoke whenever a packet has been received and must be forwarded to the higher layers. |
Implements ns3::NetDevice.
Definition at line 333 of file wimax-net-device.cc.
References m_forwardUp.
| void ns3::WimaxNetDevice::SetRtg | ( | uint16_t | rtg | ) |
| rtg | receive/transmit transition gap |
Definition at line 180 of file wimax-net-device.cc.
References m_rtg.
Referenced by GetTypeId(), and ns3::BaseStationNetDevice::Start().
Here is the caller graph for this function:| void ns3::WimaxNetDevice::SetState | ( | uint8_t | state | ) |
Definition at line 418 of file wimax-net-device.cc.
References m_state.
Referenced by ns3::SubscriberStationNetDevice::DoReceive(), ns3::BaseStationNetDevice::EndDlSubFrame(), ns3::BaseStationNetDevice::EndUlSubFrame(), ns3::SSLinkManager::PerformRanging(), ns3::SSLinkManager::SendRangingRequest(), ns3::SSLinkManager::StartContentionResolution(), ns3::BaseStationNetDevice::StartDlSubFrame(), ns3::SSLinkManager::StartScanning(), ns3::SSLinkManager::StartSynchronizing(), ns3::BaseStationNetDevice::StartUlSubFrame(), and ns3::SubscriberStationNetDevice::Stop().
Here is the caller graph for this function:| void ns3::WimaxNetDevice::SetTtg | ( | uint16_t | ttg | ) |
| ttg | transmit/receive transition gap |
Definition at line 168 of file wimax-net-device.cc.
References m_ttg.
Referenced by GetTypeId(), and ns3::BaseStationNetDevice::Start().
Here is the caller graph for this function:
|
pure virtual |
This method calls the virtual DoStart method on all the objects aggregated to this object. DoStart will be called only once over the lifetime of an object, just like DoDispose is called only once.
Note: the code here is a bit tricky because we need to protect ourselves from modifications in the aggregate array while DoStart is called. The user's implementation of the DoStart method could call GetObject (which could reorder the array) and it could call AggregateObject which would add an object at the end of the array. To be safe, we restart iteration over the array whenever we call some user code, just in case.
Reimplemented from ns3::Object.
Implemented in ns3::SubscriberStationNetDevice, and ns3::BaseStationNetDevice.
Referenced by ns3::WimaxHelper::Install().
Here is the caller graph for this function:
|
pure virtual |
Implemented in ns3::SubscriberStationNetDevice, and ns3::BaseStationNetDevice.
|
virtual |
Implements ns3::NetDevice.
Definition at line 568 of file wimax-net-device.cc.
|
staticprivate |
Definition at line 239 of file wimax-net-device.h.
Referenced by GetTypeId().
|
private |
Definition at line 267 of file wimax-net-device.h.
Referenced by GetAddress(), GetMacAddress(), SetAddress(), and SetMacAddress().
|
private |
Definition at line 283 of file wimax-net-device.h.
Referenced by DoDispose(), GetBandwidthManager(), SetBandwidthManager(), and WimaxNetDevice().
|
private |
Definition at line 279 of file wimax-net-device.h.
Referenced by CreateDefaultConnections(), DoDispose(), GetBroadcastConnection(), and GetTypeId().
|
private |
Definition at line 282 of file wimax-net-device.h.
Referenced by DoDispose(), GetBurstProfileManager(), SetBurstProfileManager(), and WimaxNetDevice().
|
private |
Definition at line 281 of file wimax-net-device.h.
Referenced by DoDispose(), GetConnectionManager(), SetConnectionManager(), and WimaxNetDevice().
|
private |
Definition at line 275 of file wimax-net-device.h.
Referenced by GetCurrentDcd(), and SetCurrentDcd().
|
private |
Definition at line 276 of file wimax-net-device.h.
Referenced by GetCurrentUcd(), and SetCurrentUcd().
|
static |
Definition at line 189 of file wimax-net-device.h.
Referenced by ForwardDown(), ns3::BaseStationNetDevice::StartDlSubFrame(), ns3::BaseStationNetDevice::StartUlSubFrame(), and WimaxNetDevice().
|
private |
Definition at line 265 of file wimax-net-device.h.
Referenced by GetChannel(), and InitializeChannels().
|
private |
Definition at line 252 of file wimax-net-device.h.
Referenced by ForwardUp(), and SetReceiveCallback().
Definition at line 191 of file wimax-net-device.h.
Referenced by ns3::UplinkSchedulerMBQoS::CheckDeadline(), ns3::SubscriberStationNetDevice::GetTimeToAllocation(), ns3::BaseStationNetDevice::StartDlSubFrame(), ns3::BaseStationNetDevice::StartFrame(), and WimaxNetDevice().
|
private |
Definition at line 255 of file wimax-net-device.h.
Referenced by GetIfIndex(), and SetIfIndex().
|
private |
Definition at line 278 of file wimax-net-device.h.
Referenced by CreateDefaultConnections(), DoDispose(), GetInitialRangingConnection(), and GetTypeId().
|
private |
Definition at line 258 of file wimax-net-device.h.
Referenced by SetLinkChangeCallback().
|
private |
Definition at line 257 of file wimax-net-device.h.
Referenced by IsLinkUp().
Definition at line 285 of file wimax-net-device.h.
|
mutableprivate |
Definition at line 259 of file wimax-net-device.h.
|
private |
Definition at line 256 of file wimax-net-device.h.
Definition at line 250 of file wimax-net-device.h.
Referenced by DoDispose(), GetNode(), and SetNode().
|
staticprivate |
Definition at line 262 of file wimax-net-device.h.
Referenced by GetNrFrames(), SetNrFrames(), and WimaxNetDevice().
Definition at line 251 of file wimax-net-device.h.
Referenced by Attach(), DoDispose(), DoGetChannel(), ForwardDown(), GetPhy(), IsLinkUp(), SetChannel(), SetPhy(), and SetReceiveCallback().
|
private |
Definition at line 253 of file wimax-net-device.h.
Referenced by IsPromisc(), and SetPromiscReceiveCallback().
|
private |
Definition at line 273 of file wimax-net-device.h.
|
private |
Definition at line 268 of file wimax-net-device.h.
Referenced by GetState(), and SetState().
|
private |
Definition at line 269 of file wimax-net-device.h.
| TracedCallback<Ptr<const Packet>, const Mac48Address&> ns3::WimaxNetDevice::m_traceRx |
Definition at line 222 of file wimax-net-device.h.
Referenced by ForwardUp(), and GetTypeId().
| TracedCallback<Ptr<const Packet>, const Mac48Address&> ns3::WimaxNetDevice::m_traceTx |
Definition at line 223 of file wimax-net-device.h.
Referenced by GetTypeId(), Send(), and SendFrom().
|
private |
Definition at line 272 of file wimax-net-device.h.
|
staticprivate |
Definition at line 237 of file wimax-net-device.h.
Referenced by GetTypeId(), and SetMtu().