#include <lte-helper.h>
 Inheritance diagram for ns3::LteHelper:
 Collaboration diagram for ns3::LteHelper:Public Types | |
| enum | LteEpsBearerToRlcMapping_t { RLC_SM_ALWAYS = 1, RLC_UM_ALWAYS = 2, RLC_AM_ALWAYS = 3, PER_BASED = 4 } | 
Static Public Member Functions | |
| static TypeId | GetTypeId (void) | 
| This method returns the TypeId associated to ns3::LteHelper.   | |
Protected Member Functions | |
| virtual void | DoStart (void) | 
  Protected Member Functions inherited from ns3::Object | |
| Object (const Object &o) | |
| virtual void | NotifyNewAggregate (void) | 
Private Member Functions | |
| Ptr< NetDevice > | InstallSingleEnbDevice (Ptr< Node > n) | 
| Ptr< NetDevice > | InstallSingleUeDevice (Ptr< Node > n) | 
Creation and configuration of LTE entities
Definition at line 51 of file lte-helper.h.
Definition at line 310 of file lte-helper.h.
| ns3::LteHelper::LteHelper | ( | void | ) | 
Definition at line 59 of file lte-helper.cc.
References ns3::IsotropicAntennaModel::GetTypeId(), ns3::SingleModelSpectrumChannel::GetTypeId(), ns3::LteEnbNetDevice::GetTypeId(), m_channelFactory, m_enbAntennaModelFactory, m_enbNetDeviceFactory, m_ueAntennaModelFactory, NS_LOG_FUNCTION, and ns3::ObjectFactory::SetTypeId().
 Here is the call graph for this function:
      
  | 
  virtual | 
Definition at line 120 of file lte-helper.cc.
References NS_LOG_FUNCTION.
| void ns3::LteHelper::ActivateEpsBearer | ( | NetDeviceContainer | ueDevices, | 
| EpsBearer | bearer, | ||
| Ptr< EpcTft > | tft | ||
| ) | 
Activate an EPS bearer on a given set of UE devices
| ueDevices | the set of UE devices | 
| bearer | the characteristics of the bearer to be activated | 
| tft | the Traffic Flow Template that identifies the traffic to go on this bearer | 
Definition at line 532 of file lte-helper.cc.
References ns3::NetDeviceContainer::Begin(), ns3::NetDeviceContainer::End(), and NS_LOG_FUNCTION.
Referenced by ns3::LenaMimoTestCase::DoRun(), ns3::LenaPhyErrorModelTestCase::DoRun(), ns3::LenaRrFfMacSchedulerTestCase::DoRun(), ns3::LenaPfFfMacSchedulerTestCase1::DoRun(), ns3::LteLinkAdaptationTestCase::DoRun(), ns3::LteEnbAntennaTestCase::DoRun(), ns3::LteInterferenceTestCase::DoRun(), ns3::LtePathlossModelSystemTestCase::DoRun(), ns3::LenaPfFfMacSchedulerTestCase2::DoRun(), ns3::LteEpcE2eDataTestCase::DoRun(), and main().
 Here is the call graph for this function:
 Here is the caller graph for this function:| void ns3::LteHelper::ActivateEpsBearer | ( | Ptr< NetDevice > | ueDevice, | 
| EpsBearer | bearer, | ||
| Ptr< EpcTft > | tft | ||
| ) | 
Activate an EPS bearer on a given UE device
| ueDevices | the set of UE devices | 
| bearer | the characteristics of the bearer to be activated | 
| tft | the Traffic Flow Template that identifies the traffic to go on this bearer | 
Definition at line 543 of file lte-helper.cc.
References ns3::EpcHelper::ActivateEpsBearer(), ns3::Object::GetObject(), GetRlcType(), ns3::LteUeRrc::GetRnti(), m_epcHelper, NS_LOG_FUNCTION, NS_LOG_INFO, ns3::LteUeRrc::SetupRadioBearer(), and ns3::LteEnbRrc::SetupRadioBearer().
 Here is the call graph for this function:| int64_t ns3::LteHelper::AssignStreams | ( | NetDeviceContainer | c, | 
| int64_t | stream | ||
| ) | 
Assign a fixed random variable stream number to the random variables used by this model. Return the number of streams (possibly zero) that have been assigned. The Install() method should have previously been called by the user.
| c | NetDeviceContainer of the set of net devices for which the LteNetDevice should be modified to use a fixed stream | 
| stream | first stream index to use | 
Definition at line 644 of file lte-helper.cc.
References ns3::LteSpectrumPhy::AssignStreams(), ns3::NetDeviceContainer::Begin(), ns3::NetDeviceContainer::End(), ns3::LtePhy::GetDownlinkSpectrumPhy(), ns3::LteEnbNetDevice::GetPhy(), and ns3::LtePhy::GetUplinkSpectrumPhy().
 Here is the call graph for this function:| void ns3::LteHelper::Attach | ( | NetDeviceContainer | ueDevices, | 
| Ptr< NetDevice > | enbDevice | ||
| ) | 
Attach a set of UE devices to a single eNB device
| ueDevices | |
| enbDevice | 
Definition at line 458 of file lte-helper.cc.
References ns3::NetDeviceContainer::Begin(), ns3::NetDeviceContainer::End(), and NS_LOG_FUNCTION.
Referenced by AttachToClosestEnb(), ns3::LenaMimoTestCase::DoRun(), ns3::LenaPhyErrorModelTestCase::DoRun(), ns3::LenaRrFfMacSchedulerTestCase::DoRun(), ns3::LenaPfFfMacSchedulerTestCase1::DoRun(), ns3::LteLinkAdaptationTestCase::DoRun(), ns3::LteEnbAntennaTestCase::DoRun(), ns3::LteInterferenceTestCase::DoRun(), ns3::LtePathlossModelSystemTestCase::DoRun(), ns3::LenaPfFfMacSchedulerTestCase2::DoRun(), ns3::LteEpcE2eDataTestCase::DoRun(), ns3::LteFadingTestSuite::LteFadingTestSuite(), and main().
 Here is the call graph for this function:
 Here is the caller graph for this function:Attach a UE device to an eNB device
| ueDevice | |
| enbDevice | 
Definition at line 468 of file lte-helper.cc.
References ns3::SpectrumChannel::AddRx(), ns3::LteEnbRrc::AddUe(), ns3::LteUeRrc::ConfigureUe(), ns3::LtePhy::DoSetBandwidth(), ns3::LtePhy::DoSetEarfcn(), ns3::LteEnbNetDevice::GetCellId(), ns3::LteEnbNetDevice::GetDlEarfcn(), ns3::LtePhy::GetDownlinkSpectrumPhy(), ns3::LteUeNetDevice::GetImsi(), ns3::Object::GetObject(), ns3::LteEnbNetDevice::GetUlBandwidth(), m_downlinkChannel, NS_LOG_FUNCTION, ns3::LteUePhy::SetRnti(), and ns3::Object::Start().
 Here is the call graph for this function:| void ns3::LteHelper::AttachToClosestEnb | ( | NetDeviceContainer | ueDevices, | 
| NetDeviceContainer | enbDevices | ||
| ) | 
Attach each UE in a set to the closest (w.r.t. distance) eNB among those in a set
| ueDevices | the set of UEs | 
| enbDevices | the set of eNBs | 
Definition at line 500 of file lte-helper.cc.
References ns3::NetDeviceContainer::Begin(), ns3::NetDeviceContainer::End(), and NS_LOG_FUNCTION.
Referenced by main().
 Here is the call graph for this function:
 Here is the caller graph for this function:| void ns3::LteHelper::AttachToClosestEnb | ( | Ptr< NetDevice > | ueDevice, | 
| NetDeviceContainer | enbDevices | ||
| ) | 
Attach an UE ito the closest (w.r.t. distance) eNB among those in a set
| ueDevice | the UE | 
| enbDevices | the set of eNBs | 
Definition at line 510 of file lte-helper.cc.
References Attach(), ns3::NetDeviceContainer::Begin(), ns3::CalculateDistance(), ns3::NetDeviceContainer::End(), ns3::NetDeviceContainer::GetN(), ns3::NetDevice::GetNode(), ns3::Object::GetObject(), GetPosition(), NS_ASSERT, NS_ASSERT_MSG, and NS_LOG_FUNCTION.
 Here is the call graph for this function:
      
  | 
  virtual | 
This method is called by Object::Dispose or by the object's destructor, whichever comes first.
Subclasses are expected to implement their real destruction code in an overriden version of this method and chain up to their parent's implementation once they are done. i.e., for simplicity, the destructor of every subclass should be empty and its content should be moved to the associated DoDispose method.
It is safe to call GetObject from within this method.
Reimplemented from ns3::Object.
Definition at line 160 of file lte-helper.cc.
References m_downlinkChannel, m_uplinkChannel, and NS_LOG_FUNCTION.
      
  | 
  protectedvirtual | 
This method is called only once by Object::Start. If the user calls Object::Start multiple times, DoStart is called only the first time.
Subclasses are expected to override this method and chain up to their parent's implementation once they are done. It is safe to call GetObject and AggregateObject from within this method.
Reimplemented from ns3::Object.
Definition at line 69 of file lte-helper.cc.
References ns3::SpectrumChannel::AddPropagationLossModel(), ns3::SpectrumChannel::AddSpectrumPropagationLossModel(), ns3::ObjectFactory::Create(), ns3::Object::GetObject(), m_channelFactory, m_dlPathlossModelFactory, m_downlinkChannel, m_downlinkPathlossModel, m_fadingModelFactory, m_fadingModelType, m_macStats, m_pdcpStats, m_rlcStats, m_ulPathlossModelFactory, m_uplinkChannel, m_uplinkPathlossModel, NS_ASSERT_MSG, NS_LOG_FUNCTION, NS_LOG_LOGIC, and ns3::Object::Start().
 Here is the call graph for this function:| void ns3::LteHelper::EnableDlMacTraces | ( | void | ) | 
Enable trace sinks for DL MAC layer
Definition at line 925 of file lte-helper.cc.
References ns3::Config::Connect(), ns3::DlSchedulingCallback(), m_macStats, and ns3::MakeBoundCallback().
Referenced by EnableMacTraces().
 Here is the call graph for this function:
 Here is the caller graph for this function:| void ns3::LteHelper::EnableDlPdcpTraces | ( | void | ) | 
Enable trace sinks for DL PDCP layer
Definition at line 985 of file lte-helper.cc.
References ns3::Config::Connect(), ns3::DlRxPduCallback(), ns3::DlTxPduCallback(), m_pdcpStats, ns3::MakeBoundCallback(), and NS_LOG_FUNCTION_NOARGS.
Referenced by EnablePdcpTraces().
 Here is the call graph for this function:
 Here is the caller graph for this function:| void ns3::LteHelper::EnableDlRlcTraces | ( | void | ) | 
Enable trace sinks for DL RLC layer
Definition at line 817 of file lte-helper.cc.
References ns3::Config::Connect(), ns3::DlRxPduCallback(), ns3::DlTxPduCallback(), m_rlcStats, ns3::MakeBoundCallback(), and NS_LOG_FUNCTION_NOARGS.
Referenced by EnableRlcTraces().
 Here is the call graph for this function:
 Here is the caller graph for this function:| void ns3::LteHelper::EnableLogComponents | ( | void | ) | 
Enables logging for all components of the LENA architecture
Definition at line 598 of file lte-helper.cc.
References ns3::TypeId::GetName(), ns3::ObjectFactory::GetTypeId(), ns3::LOG_LEVEL_ALL, ns3::LogComponentEnable(), and m_dlPathlossModelFactory.
 Here is the call graph for this function:| void ns3::LteHelper::EnableMacTraces | ( | void | ) | 
Enable trace sinks for MAC layer
Definition at line 917 of file lte-helper.cc.
References EnableDlMacTraces(), and EnableUlMacTraces().
Referenced by ns3::LenaMimoTestCase::DoRun(), ns3::LteLinkAdaptationTestCase::DoRun(), ns3::LteInterferenceTestCase::DoRun(), ns3::LtePathlossModelSystemTestCase::DoRun(), EnableTraces(), and main().
 Here is the call graph for this function:
 Here is the caller graph for this function:| void ns3::LteHelper::EnablePdcpTraces | ( | void | ) | 
Enable trace sinks for PDCP layer
Definition at line 978 of file lte-helper.cc.
References EnableDlPdcpTraces(), and EnableUlPdcpTraces().
Referenced by ns3::LteEpcE2eDataTestCase::DoRun(), EnableTraces(), and main().
 Here is the call graph for this function:
 Here is the caller graph for this function:| void ns3::LteHelper::EnableRlcTraces | ( | void | ) | 
Enable trace sinks for RLC layer
Definition at line 637 of file lte-helper.cc.
References EnableDlRlcTraces(), and EnableUlRlcTraces().
Referenced by ns3::LenaMimoTestCase::DoRun(), ns3::LenaPhyErrorModelTestCase::DoRun(), ns3::LenaRrFfMacSchedulerTestCase::DoRun(), ns3::LenaPfFfMacSchedulerTestCase1::DoRun(), ns3::LteLinkAdaptationTestCase::DoRun(), ns3::LteInterferenceTestCase::DoRun(), ns3::LtePathlossModelSystemTestCase::DoRun(), ns3::LenaPfFfMacSchedulerTestCase2::DoRun(), ns3::LteEpcE2eDataTestCase::DoRun(), EnableTraces(), and main().
 Here is the call graph for this function:
 Here is the caller graph for this function:| void ns3::LteHelper::EnableTraces | ( | void | ) | 
Enables trace sinks for MAC, RLC and PDCP
Definition at line 629 of file lte-helper.cc.
References EnableMacTraces(), EnablePdcpTraces(), and EnableRlcTraces().
Referenced by main().
 Here is the call graph for this function:
 Here is the caller graph for this function:| void ns3::LteHelper::EnableUlMacTraces | ( | void | ) | 
Enable trace sinks for UL MAC layer
Definition at line 965 of file lte-helper.cc.
References ns3::Config::Connect(), m_macStats, ns3::MakeBoundCallback(), and ns3::UlSchedulingCallback().
Referenced by EnableMacTraces().
 Here is the call graph for this function:
 Here is the caller graph for this function:| void ns3::LteHelper::EnableUlPdcpTraces | ( | void | ) | 
Enable trace sinks for UL MAC layer
Definition at line 995 of file lte-helper.cc.
References ns3::Config::Connect(), m_pdcpStats, ns3::MakeBoundCallback(), ns3::UlRxPduCallback(), and ns3::UlTxPduCallback().
Referenced by EnablePdcpTraces().
 Here is the call graph for this function:
 Here is the caller graph for this function:| void ns3::LteHelper::EnableUlRlcTraces | ( | void | ) | 
Enable trace sinks for UL MAC layer
Definition at line 908 of file lte-helper.cc.
References ns3::Config::Connect(), m_rlcStats, ns3::MakeBoundCallback(), ns3::UlRxPduCallback(), and ns3::UlTxPduCallback().
Referenced by EnableRlcTraces().
 Here is the call graph for this function:
 Here is the caller graph for this function:| Ptr< RadioBearerStatsCalculator > ns3::LteHelper::GetPdcpStats | ( | void | ) | 
Definition at line 1004 of file lte-helper.cc.
References m_pdcpStats.
Referenced by ns3::LteEpcE2eDataTestCase::DoRun().
 Here is the caller graph for this function:| Ptr< RadioBearerStatsCalculator > ns3::LteHelper::GetRlcStats | ( | void | ) | 
Definition at line 972 of file lte-helper.cc.
References m_rlcStats.
Referenced by ns3::LenaMimoTestCase::DoRun(), ns3::LenaPhyErrorModelTestCase::DoRun(), ns3::LenaRrFfMacSchedulerTestCase::DoRun(), ns3::LenaPfFfMacSchedulerTestCase1::DoRun(), and ns3::LenaPfFfMacSchedulerTestCase2::DoRun().
 Here is the caller graph for this function:| bearer | the specification of an EPS bearer | 
Definition at line 564 of file lte-helper.cc.
References ns3::EpsBearer::GetPacketErrorLossRate(), GetTypeId(), m_epsBearerToRlcMapping, PER_BASED, RLC_AM_ALWAYS, RLC_SM_ALWAYS, and RLC_UM_ALWAYS.
Referenced by ActivateEpsBearer().
 Here is the call graph for this function:
 Here is the caller graph for this function:
      
  | 
  static | 
This method returns the TypeId associated to ns3::LteHelper.
Attributes defined for this type:
 
No TraceSources defined for this type.
 
Reimplemented from ns3::Object.
Definition at line 125 of file lte-helper.cc.
References m_epsBearerToRlcMapping, ns3::MakeEnumAccessor(), ns3::MakeEnumChecker(), PER_BASED, RLC_AM_ALWAYS, RLC_SM_ALWAYS, RLC_UM_ALWAYS, SetFadingModel(), ns3::TypeId::SetParent(), SetPathlossModelType(), and SetSchedulerType().
Referenced by GetRlcType().
 Here is the call graph for this function:
 Here is the caller graph for this function:| NetDeviceContainer ns3::LteHelper::InstallEnbDevice | ( | NodeContainer | c | ) | 
create a set of eNB devices
| c | the node container where the devices are to be installed | 
Definition at line 284 of file lte-helper.cc.
References ns3::NetDeviceContainer::Add(), ns3::NodeContainer::Begin(), ns3::NodeContainer::End(), InstallSingleEnbDevice(), NS_LOG_FUNCTION, and ns3::Object::Start().
Referenced by ns3::LenaMimoTestCase::DoRun(), ns3::LenaPhyErrorModelTestCase::DoRun(), ns3::LenaRrFfMacSchedulerTestCase::DoRun(), ns3::LenaPfFfMacSchedulerTestCase1::DoRun(), ns3::LteLinkAdaptationTestCase::DoRun(), ns3::LteEnbAntennaTestCase::DoRun(), ns3::LteInterferenceTestCase::DoRun(), ns3::LtePathlossModelSystemTestCase::DoRun(), ns3::LenaPfFfMacSchedulerTestCase2::DoRun(), ns3::LteEpcE2eDataTestCase::DoRun(), ns3::LteFadingTestSuite::LteFadingTestSuite(), main(), and ns3::LteHexGridEnbTopologyHelper::SetPositionAndInstallEnbDevice().
 Here is the call graph for this function:
 Here is the caller graph for this function:Definition at line 314 of file lte-helper.cc.
References ns3::Node::AddDevice(), ns3::EpcHelper::AddEnb(), ns3::SpectrumChannel::AddRx(), ns3::ObjectFactory::Create(), ns3::LteSpectrumValueHelper::GetCarrierFrequency(), ns3::LteEnbNetDevice::GetDlEarfcn(), ns3::LteEnbMac::GetFfMacCschedSapUser(), ns3::LteEnbMac::GetFfMacSchedSapUser(), ns3::LteEnbMac::GetLteEnbCmacSapProvider(), ns3::LteEnbMac::GetLteEnbPhySapUser(), ns3::LteEnbMac::GetLteMacSapProvider(), ns3::Object::GetObject(), ns3::LteEnbNetDevice::GetUlEarfcn(), m_downlinkChannel, m_downlinkPathlossModel, m_enbAntennaModelFactory, m_enbNetDeviceFactory, m_epcHelper, m_schedulerFactory, m_uplinkChannel, m_uplinkPathlossModel, ns3::MakeCallback(), NS_ASSERT_MSG, NS_LOG_INFO, NS_LOG_LOGIC, NS_LOG_WARN, ns3::LteEnbPhy::PhyPduReceived(), ns3::LteNetDevice::Receive(), ns3::ObjectBase::SetAttribute(), ns3::ObjectBase::SetAttributeFailSafe(), ns3::LteEnbMac::SetFfMacCschedSapProvider(), ns3::LteEnbMac::SetFfMacSchedSapProvider(), ns3::LteEnbRrc::SetLteEnbCmacSapProvider(), ns3::LteEnbMac::SetLteEnbCmacSapUser(), ns3::LteEnbMac::SetLteEnbPhySapProvider(), ns3::LteNetDevice::SetNode(), and ns3::Object::Start().
Referenced by InstallEnbDevice().
 Here is the call graph for this function:
 Here is the caller graph for this function:Definition at line 405 of file lte-helper.cc.
References ns3::ObjectFactory::Create(), ns3::LteUeMac::GetLteMacSapProvider(), ns3::LteUeMac::GetLteUeCmacSapProvider(), ns3::LteUeMac::GetLteUePhySapUser(), ns3::Object::GetObject(), m_downlinkChannel, m_ueAntennaModelFactory, m_uplinkChannel, ns3::MakeCallback(), NS_ASSERT_MSG, NS_LOG_FUNCTION, ns3::LteUePhy::PhyPduReceived(), ns3::LteNetDevice::Receive(), ns3::LteUeRrc::SetLteUeCmacSapProvider(), ns3::LteUeMac::SetLteUeCmacSapUser(), and ns3::LteUeMac::SetLteUePhySapProvider().
Referenced by InstallUeDevice().
 Here is the call graph for this function:
 Here is the caller graph for this function:| NetDeviceContainer ns3::LteHelper::InstallUeDevice | ( | NodeContainer | c | ) | 
create a set of UE devices
| c | the node container where the devices are to be installed | 
Definition at line 299 of file lte-helper.cc.
References ns3::NetDeviceContainer::Add(), ns3::NodeContainer::Begin(), ns3::NodeContainer::End(), InstallSingleUeDevice(), and NS_LOG_FUNCTION.
Referenced by ns3::LenaMimoTestCase::DoRun(), ns3::LenaPhyErrorModelTestCase::DoRun(), ns3::LenaRrFfMacSchedulerTestCase::DoRun(), ns3::LenaPfFfMacSchedulerTestCase1::DoRun(), ns3::LteLinkAdaptationTestCase::DoRun(), ns3::LteEnbAntennaTestCase::DoRun(), ns3::LteInterferenceTestCase::DoRun(), ns3::LtePathlossModelSystemTestCase::DoRun(), ns3::LenaPfFfMacSchedulerTestCase2::DoRun(), ns3::LteEpcE2eDataTestCase::DoRun(), ns3::LteFadingTestSuite::LteFadingTestSuite(), and main().
 Here is the call graph for this function:
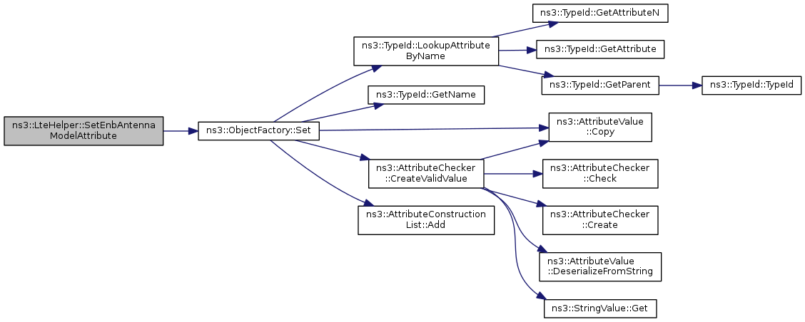
 Here is the caller graph for this function:| void ns3::LteHelper::SetEnbAntennaModelAttribute | ( | std::string | n, | 
| const AttributeValue & | v | ||
| ) | 
set an attribute for the AntennaModel to be used for the eNBs
| n | the name of the attribute | 
| v | the value of the attribute | 
Definition at line 231 of file lte-helper.cc.
References m_enbAntennaModelFactory, NS_LOG_FUNCTION, and ns3::ObjectFactory::Set().
Referenced by ns3::LteEnbAntennaTestCase::DoRun(), main(), and ns3::LteHexGridEnbTopologyHelper::SetPositionAndInstallEnbDevice().
 Here is the call graph for this function:
 Here is the caller graph for this function:| void ns3::LteHelper::SetEnbAntennaModelType | ( | std::string | type | ) | 
| type | the type of AntennaModel to be used for the eNBs | 
Definition at line 224 of file lte-helper.cc.
References m_enbAntennaModelFactory, NS_LOG_FUNCTION, and ns3::ObjectFactory::SetTypeId().
Referenced by ns3::LteEnbAntennaTestCase::DoRun(), and main().
 Here is the call graph for this function:
 Here is the caller graph for this function:| void ns3::LteHelper::SetEnbDeviceAttribute | ( | std::string | n, | 
| const AttributeValue & | v | ||
| ) | 
set an attribute for the LteEnbNetDevice to be created
| n | the name of the attribute | 
| v | the value of the attribute | 
Definition at line 216 of file lte-helper.cc.
References m_enbNetDeviceFactory, NS_LOG_FUNCTION, and ns3::ObjectFactory::Set().
Referenced by ns3::LtePathlossModelSystemTestCase::DoRun(), and main().
 Here is the call graph for this function:
 Here is the caller graph for this function:Set the EpcHelper to be used to setup the EPC network in conjunction with the setup of the LTE radio access network
| h | a pointer to the EpcHelper to be used | 
Definition at line 170 of file lte-helper.cc.
References m_epcHelper, m_epsBearerToRlcMapping, NS_LOG_FUNCTION, RLC_SM_ALWAYS, and RLC_UM_ALWAYS.
Referenced by ns3::LteEpcE2eDataTestCase::DoRun(), and main().
 Here is the caller graph for this function:| void ns3::LteHelper::SetFadingModel | ( | std::string | model | ) | 
| type | the fading model to be used | 
Definition at line 252 of file lte-helper.cc.
References m_fadingModelFactory, m_fadingModelType, NS_LOG_FUNCTION, ns3::Object::ObjectFactory, and ns3::ObjectFactory::SetTypeId().
Referenced by GetTypeId().
 Here is the call graph for this function:
 Here is the caller graph for this function:| void ns3::LteHelper::SetFadingModelAttribute | ( | std::string | n, | 
| const AttributeValue & | v | ||
| ) | 
set an attribute of the fading model
Definition at line 264 of file lte-helper.cc.
References m_fadingModelFactory, and ns3::ObjectFactory::Set().
Referenced by main().
 Here is the call graph for this function:
 Here is the caller graph for this function:| void ns3::LteHelper::SetPathlossModelAttribute | ( | std::string | n, | 
| const AttributeValue & | v | ||
| ) | 
set an attribute for the pathloss model to be created
| n | the name of the attribute | 
| v | the value of the attribute | 
Definition at line 208 of file lte-helper.cc.
References m_dlPathlossModelFactory, m_ulPathlossModelFactory, NS_LOG_FUNCTION, and ns3::ObjectFactory::Set().
Referenced by ns3::LenaMimoTestCase::DoRun(), ns3::LenaPhyErrorModelTestCase::DoRun(), ns3::LteLinkAdaptationTestCase::DoRun(), ns3::LteEnbAntennaTestCase::DoRun(), ns3::LtePathlossModelSystemTestCase::DoRun(), and main().
 Here is the call graph for this function:
 Here is the caller graph for this function:| void ns3::LteHelper::SetPathlossModelType | ( | std::string | type | ) | 
| type | the type of pathloss model to be used for the eNBs | 
Definition at line 198 of file lte-helper.cc.
References m_dlPathlossModelFactory, m_ulPathlossModelFactory, NS_LOG_FUNCTION, ns3::Object::ObjectFactory, and ns3::ObjectFactory::SetTypeId().
Referenced by GetTypeId().
 Here is the call graph for this function:
 Here is the caller graph for this function:| void ns3::LteHelper::SetSchedulerAttribute | ( | std::string | n, | 
| const AttributeValue & | v | ||
| ) | 
set an attribute for the scheduler to be created
| n | the name of the attribute | 
| v | the value of the attribute | 
Definition at line 190 of file lte-helper.cc.
References m_schedulerFactory, NS_LOG_FUNCTION, and ns3::ObjectFactory::Set().
Referenced by main().
 Here is the call graph for this function:
 Here is the caller graph for this function:| void ns3::LteHelper::SetSchedulerType | ( | std::string | type | ) | 
| type | the type of scheduler to be used for the eNBs | 
Definition at line 182 of file lte-helper.cc.
References m_schedulerFactory, NS_LOG_FUNCTION, ns3::Object::ObjectFactory, and ns3::ObjectFactory::SetTypeId().
Referenced by ns3::LenaMimoTestCase::DoRun(), ns3::LenaPhyErrorModelTestCase::DoRun(), ns3::LenaRrFfMacSchedulerTestCase::DoRun(), ns3::LenaPfFfMacSchedulerTestCase1::DoRun(), ns3::LteLinkAdaptationTestCase::DoRun(), ns3::LteEnbAntennaTestCase::DoRun(), ns3::LteInterferenceTestCase::DoRun(), ns3::LtePathlossModelSystemTestCase::DoRun(), ns3::LenaPfFfMacSchedulerTestCase2::DoRun(), GetTypeId(), and main().
 Here is the call graph for this function:
 Here is the caller graph for this function:| void ns3::LteHelper::SetSpectrumChannelAttribute | ( | std::string | n, | 
| const AttributeValue & | v | ||
| ) | 
set an attribute for the SpectrumChannel to be used for the UEs
| n | the name of the attribute | 
| v | the value of the attribute | 
Definition at line 277 of file lte-helper.cc.
References m_channelFactory, and ns3::ObjectFactory::Set().
 Here is the call graph for this function:| void ns3::LteHelper::SetSpectrumChannelType | ( | std::string | type | ) | 
| type | the type of SpectrumChannel to be used for the UEs | 
Definition at line 270 of file lte-helper.cc.
References m_channelFactory, NS_LOG_FUNCTION, and ns3::ObjectFactory::SetTypeId().
Referenced by main().
 Here is the call graph for this function:
 Here is the caller graph for this function:| void ns3::LteHelper::SetUeAntennaModelAttribute | ( | std::string | n, | 
| const AttributeValue & | v | ||
| ) | 
set an attribute for the AntennaModel to be used for the UEs
| n | the name of the attribute | 
| v | the value of the attribute | 
Definition at line 245 of file lte-helper.cc.
References m_ueAntennaModelFactory, NS_LOG_FUNCTION, and ns3::ObjectFactory::Set().
 Here is the call graph for this function:| void ns3::LteHelper::SetUeAntennaModelType | ( | std::string | type | ) | 
| type | the type of AntennaModel to be used for the UEs | 
Definition at line 238 of file lte-helper.cc.
References m_ueAntennaModelFactory, NS_LOG_FUNCTION, and ns3::ObjectFactory::SetTypeId().
 Here is the call graph for this function:
      
  | 
  private | 
Definition at line 351 of file lte-helper.h.
Referenced by DoStart(), LteHelper(), SetSpectrumChannelAttribute(), and SetSpectrumChannelType().
      
  | 
  private | 
Definition at line 348 of file lte-helper.h.
Referenced by DoStart(), EnableLogComponents(), SetPathlossModelAttribute(), and SetPathlossModelType().
      
  | 
  private | 
Definition at line 336 of file lte-helper.h.
Referenced by Attach(), DoDispose(), DoStart(), InstallSingleEnbDevice(), and InstallSingleUeDevice().
Definition at line 339 of file lte-helper.h.
Referenced by DoStart(), and InstallSingleEnbDevice().
      
  | 
  private | 
Definition at line 345 of file lte-helper.h.
Referenced by InstallSingleEnbDevice(), LteHelper(), SetEnbAntennaModelAttribute(), and SetEnbAntennaModelType().
      
  | 
  private | 
Definition at line 344 of file lte-helper.h.
Referenced by InstallSingleEnbDevice(), LteHelper(), and SetEnbDeviceAttribute().
Definition at line 362 of file lte-helper.h.
Referenced by ActivateEpsBearer(), InstallSingleEnbDevice(), and SetEpcHelper().
      
  | 
  private | 
Definition at line 360 of file lte-helper.h.
Referenced by GetRlcType(), GetTypeId(), and SetEpcHelper().
      
  | 
  private | 
Definition at line 354 of file lte-helper.h.
Referenced by DoStart(), SetFadingModel(), and SetFadingModelAttribute().
      
  | 
  private | 
Definition at line 353 of file lte-helper.h.
Referenced by DoStart(), and SetFadingModel().
      
  | 
  private | 
Definition at line 356 of file lte-helper.h.
Referenced by DoStart(), EnableDlMacTraces(), and EnableUlMacTraces().
      
  | 
  private | 
Definition at line 358 of file lte-helper.h.
Referenced by DoStart(), EnableDlPdcpTraces(), EnableUlPdcpTraces(), and GetPdcpStats().
      
  | 
  private | 
Definition at line 343 of file lte-helper.h.
      
  | 
  private | 
Definition at line 357 of file lte-helper.h.
Referenced by DoStart(), EnableDlRlcTraces(), EnableUlRlcTraces(), and GetRlcStats().
      
  | 
  private | 
Definition at line 342 of file lte-helper.h.
Referenced by InstallSingleEnbDevice(), SetSchedulerAttribute(), and SetSchedulerType().
      
  | 
  private | 
Definition at line 346 of file lte-helper.h.
Referenced by InstallSingleUeDevice(), LteHelper(), SetUeAntennaModelAttribute(), and SetUeAntennaModelType().
      
  | 
  private | 
Definition at line 349 of file lte-helper.h.
Referenced by DoStart(), SetPathlossModelAttribute(), and SetPathlossModelType().
      
  | 
  private | 
Definition at line 337 of file lte-helper.h.
Referenced by DoDispose(), DoStart(), InstallSingleEnbDevice(), and InstallSingleUeDevice().
Definition at line 340 of file lte-helper.h.
Referenced by DoStart(), and InstallSingleEnbDevice().