#include <node.h>
Inheritance diagram for ns3::Node:
Collaboration diagram for ns3::Node:Classes | |
| struct | ProtocolHandlerEntry |
Public Types | |
| typedef Callback< void, Ptr < NetDevice > > | DeviceAdditionListener |
| typedef Callback< void, Ptr < NetDevice >, Ptr< const Packet >, uint16_t, const Address &, const Address &, NetDevice::PacketType > | ProtocolHandler |
Public Member Functions | |
| Node () | |
| Node (uint32_t systemId) | |
| virtual | ~Node () |
| uint32_t | AddApplication (Ptr< Application > application) |
| uint32_t | AddDevice (Ptr< NetDevice > device) |
| Ptr< Application > | GetApplication (uint32_t index) const |
| Ptr< NetDevice > | GetDevice (uint32_t index) const |
| uint32_t | GetId (void) const |
| uint32_t | GetNApplications (void) const |
| uint32_t | GetNDevices (void) const |
| uint32_t | GetSystemId (void) const |
| void | RegisterDeviceAdditionListener (DeviceAdditionListener listener) |
| void | RegisterProtocolHandler (ProtocolHandler handler, uint16_t protocolType, Ptr< NetDevice > device, bool promiscuous=false) |
| void | UnregisterDeviceAdditionListener (DeviceAdditionListener listener) |
| void | UnregisterProtocolHandler (ProtocolHandler handler) |
Public Member Functions inherited from ns3::Object | |
| Object () | |
| virtual | ~Object () |
| void | AggregateObject (Ptr< Object > other) |
| void | Dispose (void) |
| AggregateIterator | GetAggregateIterator (void) const |
| virtual TypeId | GetInstanceTypeId (void) const |
| template<typename T > | |
| Ptr< T > | GetObject (void) const |
| template<typename T > | |
| Ptr< T > | GetObject (TypeId tid) const |
| void | Start (void) |
Public Member Functions inherited from ns3::SimpleRefCount< Object, ObjectBase, ObjectDeleter > | |
| SimpleRefCount () | |
| SimpleRefCount (const SimpleRefCount &o) | |
| uint32_t | GetReferenceCount (void) const |
| SimpleRefCount & | operator= (const SimpleRefCount &o) |
| void | Ref (void) const |
| void | Unref (void) const |
Public Member Functions inherited from ns3::ObjectBase | |
| virtual | ~ObjectBase () |
| void | GetAttribute (std::string name, AttributeValue &value) const |
| bool | GetAttributeFailSafe (std::string name, AttributeValue &attribute) const |
| void | SetAttribute (std::string name, const AttributeValue &value) |
| bool | SetAttributeFailSafe (std::string name, const AttributeValue &value) |
| bool | TraceConnect (std::string name, std::string context, const CallbackBase &cb) |
| bool | TraceConnectWithoutContext (std::string name, const CallbackBase &cb) |
| bool | TraceDisconnect (std::string name, std::string context, const CallbackBase &cb) |
| bool | TraceDisconnectWithoutContext (std::string name, const CallbackBase &cb) |
Static Public Member Functions | |
| static bool | ChecksumEnabled (void) |
| static TypeId | GetTypeId (void) |
| This method returns the TypeId associated to ns3::Node. | |
Protected Member Functions | |
| virtual void | DoDispose (void) |
| virtual void | DoStart (void) |
Protected Member Functions inherited from ns3::Object | |
| Object (const Object &o) | |
| virtual void | NotifyNewAggregate (void) |
Private Types | |
| typedef std::vector < DeviceAdditionListener > | DeviceAdditionListenerList |
| typedef std::vector< struct Node::ProtocolHandlerEntry > | ProtocolHandlerList |
Private Member Functions | |
| void | Construct (void) |
| bool | NonPromiscReceiveFromDevice (Ptr< NetDevice > device, Ptr< const Packet >, uint16_t protocol, const Address &from) |
| void | NotifyDeviceAdded (Ptr< NetDevice > device) |
| bool | PromiscReceiveFromDevice (Ptr< NetDevice > device, Ptr< const Packet >, uint16_t protocol, const Address &from, const Address &to, NetDevice::PacketType packetType) |
| bool | ReceiveFromDevice (Ptr< NetDevice > device, Ptr< const Packet >, uint16_t protocol, const Address &from, const Address &to, NetDevice::PacketType packetType, bool promisc) |
Private Attributes | |
| std::vector< Ptr< Application > > | m_applications |
| DeviceAdditionListenerList | m_deviceAdditionListeners |
| std::vector< Ptr< NetDevice > > | m_devices |
| ProtocolHandlerList | m_handlers |
| uint32_t | m_id |
| uint32_t | m_sid |
This class holds together:
| typedef Callback<void,Ptr<NetDevice> > ns3::Node::DeviceAdditionListener |
|
private |
| typedef Callback<void,Ptr<NetDevice>, Ptr<const Packet>,uint16_t,const Address &, const Address &, NetDevice::PacketType> ns3::Node::ProtocolHandler |
A protocol handler
| device | a pointer to the net device which received the packet |
| packet | the packet received |
| protocol | the 16 bit protocol number associated with this packet. This protocol number is expected to be the same protocol number given to the Send method by the user on the sender side. |
| sender | the address of the sender |
| receiver | the address of the receiver; Note: this value is only valid for promiscuous mode protocol handlers. Note: If the L2 protocol does not use L2 addresses, the address reported here is the value of device->GetAddress(). |
| packetType | type of packet received (broadcast/multicast/unicast/otherhost); Note: this value is only valid for promiscuous mode protocol handlers. |
|
private |
| ns3::Node::Node | ( | ) |
Definition at line 69 of file node.cc.
References Construct().
Here is the call graph for this function:| ns3::Node::Node | ( | uint32_t | systemId | ) |
| systemId | a unique integer used for parallel simulations. |
Definition at line 76 of file node.cc.
References Construct().
Here is the call graph for this function:| uint32_t ns3::Node::AddApplication | ( | Ptr< Application > | application | ) |
| application | Application to associate to this node. |
Associated this Application to this Node.
Definition at line 132 of file node.cc.
References GetId(), m_applications, ns3::Simulator::ScheduleWithContext(), ns3::Seconds(), ns3::Application::SetNode(), and ns3::Object::Start().
Referenced by ns3::EpcHelper::AddEnb(), ns3::aodv::LoopbackTestCase::DoRun(), Ns3TcpNoDelayTestCase::DoRun(), Ns3TcpSocketTestCase1::DoRun(), NscTcpLossTestCase1::DoRun(), Ns3TcpSocketTestCase2::DoRun(), NscTcpLossTestCase2::DoRun(), Ns3TcpCwndTestCase1::DoRun(), ns3::EpcS1uUlTestCase::DoRun(), Ns3TcpCwndTestCase2::DoRun(), ns3::EpcHelper::EpcHelper(), ns3::Ping6Helper::Install(), ns3::UdpServerHelper::Install(), ns3::UdpClientHelper::Install(), ns3::UdpTraceClientHelper::Install(), ns3::V4PingHelper::InstallPriv(), ns3::PacketSinkHelper::InstallPriv(), ns3::UdpEchoServerHelper::InstallPriv(), ns3::BulkSendHelper::InstallPriv(), ns3::OnOffHelper::InstallPriv(), ns3::UdpEchoClientHelper::InstallPriv(), and main().
Here is the call graph for this function:
Here is the caller graph for this function:| device | NetDevice to associate to this node. |
Associate this device to this node.
Definition at line 106 of file node.cc.
References GetId(), m_devices, ns3::MakeCallback(), NonPromiscReceiveFromDevice(), NotifyDeviceAdded(), ns3::Simulator::ScheduleWithContext(), ns3::Seconds(), ns3::NetDevice::SetIfIndex(), ns3::NetDevice::SetNode(), ns3::NetDevice::SetReceiveCallback(), and ns3::Object::Start().
Referenced by ns3::TcpTestCase::AddSimpleNetDevice(), ns3::AddSimpleNetDevice(), ns3::TcpTestCase::AddSimpleNetDevice6(), BuildSimpleTopology(), ns3::MeshHelper::CreateInterface(), ns3::WifiTest::CreateOne(), ns3::InterferenceHelperSequenceTest::CreateOne(), ns3::PointToPointTest::DoRun(), IpAddressHelperTestCasev6::DoRun(), StaticRoutingSlash32TestCase::DoRun(), ns3::Ipv4L3ProtocolTestCase::DoRun(), UdpClientServerTestCase::DoRun(), ns3::Ipv6L3ProtocolTestCase::DoRun(), ns3::Ipv6PacketInfoTagTest::DoRun(), ns3::Ipv4PacketInfoTagTest::DoRun(), ns3::Ipv4HeaderTest::DoRun(), ns3::Ipv4RawSocketImplTest::DoRun(), ns3::Ipv4FragmentationTest::DoRun(), ns3::Ipv6FragmentationTest::DoRun(), UdpTraceClientServerTestCase::DoRun(), ns3::UdpSocketImplTest::DoRun(), UdpEchoClientSetFillTestCase::DoRun(), GlobalRoutingSlash32TestCase::DoRun(), ns3::Udp6SocketImplTest::DoRun(), ns3::EpcHelper::EpcHelper(), ns3::BridgeHelper::Install(), ns3::TapBridgeHelper::Install(), ns3::PointToPointHelper::Install(), ns3::WaveformGeneratorHelper::Install(), ns3::AdhocAlohaNoackIdealPhyHelper::Install(), ns3::SpectrumAnalyzerHelper::Install(), ns3::WifiHelper::Install(), ns3::MeshHelper::Install(), ns3::WimaxHelper::Install(), ns3::UanHelper::Install(), ns3::EmuHelper::InstallPriv(), ns3::CsmaHelper::InstallPriv(), ns3::LteSimpleHelper::InstallSingleEnbDevice(), ns3::LteHelper::InstallSingleEnbDevice(), ns3::LteSimpleHelper::InstallSingleUeDevice(), main(), ns3::Ipv4L3Protocol::SetupLoopback(), ns3::Ipv6L3Protocol::SetupLoopback(), and Tunnel::Tunnel().
Here is the call graph for this function:
Here is the caller graph for this function:
|
static |
Definition at line 244 of file node.cc.
References ns3::g_checksumEnabled, ns3::BooleanValue::Get(), and ns3::GlobalValue::GetValue().
Referenced by ns3::CsmaNetDevice::AddHeader(), ns3::Ipv4L3Protocol::BuildHeader(), ns3::Ipv4L3Protocol::DoFragmentation(), ns3::UdpL4Protocol::Receive(), ns3::TcpL4Protocol::Receive(), ns3::Ipv4L3Protocol::Receive(), ns3::CsmaNetDevice::Receive(), ns3::V4Ping::Send(), ns3::UdpL4Protocol::Send(), ns3::TcpL4Protocol::Send(), ns3::Icmpv4L4Protocol::SendMessage(), and ns3::TcpL4Protocol::SendPacket().
Here is the call graph for this function:
Here is the caller graph for this function:
|
private |
Definition at line 84 of file node.cc.
References ns3::NodeList::Add(), and m_id.
Referenced by Node().
Here is the call graph for this function:
Here is the caller graph for this function:
|
protectedvirtual |
The dispose method. Subclasses must override this method and must chain up to it by calling Node::DoDispose at the end of their own DoDispose method.
Reimplemented from ns3::Object.
Definition at line 155 of file node.cc.
References ns3::Object::Dispose(), m_applications, m_deviceAdditionListeners, m_devices, and m_handlers.
Here is the call graph for this function:
|
protectedvirtual |
This method is called only once by Object::Start. If the user calls Object::Start multiple times, DoStart is called only the first time.
Subclasses are expected to override this method and chain up to their parent's implementation once they are done. It is safe to call GetObject and AggregateObject from within this method.
Reimplemented from ns3::Object.
Definition at line 178 of file node.cc.
References m_applications, m_devices, and ns3::Object::Start().
Here is the call graph for this function:| Ptr< Application > ns3::Node::GetApplication | ( | uint32_t | index | ) | const |
| index |
Definition at line 142 of file node.cc.
References m_applications, and NS_ASSERT_MSG.
Referenced by ns3::EpcHelper::ActivateEpsBearer(), ns3::EpcHelper::AddEnb(), ns3::OnOffHelper::AssignStreams(), and ns3::V4Ping::GetApplicationId().
Here is the caller graph for this function:| index | the index of the requested NetDevice |
The indexes used by the GetDevice method start at one and end at GetNDevices ()
Definition at line 119 of file node.cc.
References m_devices, and NS_ASSERT_MSG.
Referenced by ns3::Ipv4NixVectorRouting::BFS(), ns3::Socket::BindToNetDevice(), ns3::Ipv4NixVectorRouting::BuildNixVector(), ns3::Ipv4NixVectorRouting::BuildNixVectorLocal(), ns3::AnimationInterface::ConnectLte(), ns3::GlobalRouter::DiscoverLSAs(), ns3::PacketSocket::DoBind(), ns3::LteEnbRrc::DoRrcConfigurationUpdateInd(), ns3::AcousticModemEnergyTestCase::DoRun(), ns3::InterferenceHelperSequenceTest::DoRun(), ns3::UanHelper::EnableAscii(), ns3::AsciiTraceHelperForDevice::EnableAsciiImpl(), ns3::AthstatsHelper::EnableAthstats(), ns3::PcapHelperForDevice::EnablePcap(), ns3::Ipv4NixVectorRouting::FindNetDeviceForNixIndex(), ns3::Ipv4NixVectorRouting::FindTotalNeighbors(), ns3::PacketSocket::GetMinMtu(), ns3::AnimationInterface::GetNetDeviceFromContext(), ns3::PacketSocket::GetSockName(), ns3::AcousticModemEnergyModel::HandleEnergyDepletion(), ns3::Ipv4NixVectorRouting::NetDeviceIsBridged(), ns3::GlobalRouter::NetDeviceIsBridged(), PrintGnuplottableEnbListToFile(), PrintGnuplottableUeListToFile(), ns3::MpiInterface::ReceiveMessages(), ns3::Ipv4NixVectorRouting::RouteInput(), ns3::Ipv4NixVectorRouting::RouteOutput(), ns3::AcousticModemEnergyTestCase::SendOnePacket(), ns3::AcousticModemEnergyDepletionTestCase::SendOnePacket(), ns3::PacketSocket::SendTo(), ns3::Ipv4L3Protocol::SetupLoopback(), ns3::Ipv6L3Protocol::SetupLoopback(), ns3::AnimationInterface::StartAnimation(), ns3::PyViz::TraceNetDevRxCommon(), and ns3::PyViz::TraceNetDevTxCommon().
Here is the caller graph for this function:| uint32_t ns3::Node::GetId | ( | void | ) | const |
This unique id happens to be also the index of the Node into the NodeList.
Definition at line 94 of file node.cc.
References m_id.
Referenced by AddApplication(), AddDevice(), ns3::GlobalRouter::AnotherRouterOnLink(), ns3::Ipv4NixVectorRouting::BFS(), ns3::Ipv4NixVectorRouting::BuildNixVector(), ns3::Ipv4NixVectorRouting::BuildNixVectorLocal(), ns3::AcousticModemEnergyModel::ChangeState(), ns3::AnimationInterface::ConnectLteEnb(), ns3::AnimationInterface::ConnectLteUe(), ns3::MobilityHelper::CourseChanged(), ns3::Ipv4GlobalRoutingHelper::Create(), ns3::GlobalRouteManagerImpl::DeleteGlobalRoutes(), ns3::AnimationInterface::DevTxTrace(), ns3::GlobalRouter::DiscoverLSAs(), WifiMsduAggregatorThroughputTest::DoRun(), ns3::Ipv4FragmentationTest::DoRun(), ns3::Ipv6FragmentationTest::DoRun(), ns3::UanHelper::EnableAscii(), ns3::AsciiTraceHelperForDevice::EnableAsciiImpl(), ns3::EmuHelper::EnableAsciiInternal(), ns3::PointToPointHelper::EnableAsciiInternal(), ns3::CsmaHelper::EnableAsciiInternal(), ns3::YansWifiPhyHelper::EnableAsciiInternal(), ns3::WimaxHelper::EnableAsciiInternal(), ns3::AsciiTraceHelperForIpv4::EnableAsciiIpv4Impl(), ns3::InternetStackHelper::EnableAsciiIpv4Internal(), ns3::AsciiTraceHelperForIpv6::EnableAsciiIpv6Impl(), ns3::InternetStackHelper::EnableAsciiIpv6Internal(), ns3::AthstatsHelper::EnableAthstats(), ns3::PcapHelperForDevice::EnablePcap(), ns3::PcapHelperForIpv4::EnablePcapIpv4(), ns3::PcapHelperForIpv6::EnablePcapIpv6(), ns3::UanPhyGen::EnergyDepletionHandler(), ns3::GlobalRouter::FindDesignatedRouterForLink(), ns3::GlobalRouter::FindInterfaceForDevice(), ns3::PcapHelper::GetFilenameFromDevice(), ns3::AsciiTraceHelper::GetFilenameFromDevice(), ns3::PcapHelper::GetFilenameFromInterfacePair(), ns3::AsciiTraceHelper::GetFilenameFromInterfacePair(), ns3::AnimationInterface::GetIpv4Address(), ns3::Ipv4NixVectorRouting::GetNixVector(), ns3::PyViz::GetPacketDropSamples(), ns3::AnimationInterface::GetPosition(), ns3::AnimPacketInfo::GetRxInfo(), ns3::PyViz::GetTransmissionSamples(), ns3::AcousticModemEnergyModel::HandleEnergyDepletion(), ns3::ArpCache::HandleWaitReplyTimeout(), ns3::BridgeHelper::Install(), ns3::TapBridgeHelper::Install(), ns3::SpectrumAnalyzerHelper::Install(), ns3::Ipv4L3Protocol::IpForward(), ns3::Ipv6L3Protocol::IpForward(), ns3::Ipv4L3Protocol::IpMulticastForward(), ns3::Ipv6L3Protocol::IpMulticastForward(), ns3::Ipv4FlowProbe::Ipv4FlowProbe(), ns3::ArpL3Protocol::Lookup(), main(), ns3::AnimationInterface::MobilityAutoCheck(), ns3::AnimationInterface::MobilityCourseChangeTrace(), ns3::AnimationInterface::OutputCsmaPacket(), ns3::AnimationInterface::OutputWirelessPacket(), ns3::GlobalRouter::ProcessBridgedBroadcastLink(), ns3::AnimPacketInfo::ProcessRxBegin(), ns3::AnimPacketInfo::ProcessRxEnd(), ns3::GlobalRouter::ProcessSingleBroadcastLink(), ns3::ArpL3Protocol::Receive(), ns3::Ipv6L3Protocol::Receive(), ns3::Ipv4L3Protocol::Receive(), ns3::TapBridge::ReceiveFromBridgedDevice(), ReceiveFromDevice(), ns3::MpiInterface::ReceiveMessages(), ns3::AnimPacketInfo::RemoveRxInfo(), ns3::Ipv4ListRouting::RouteInput(), ns3::Ipv6ListRouting::RouteInput(), ns3::Ipv4NixVectorRouting::RouteInput(), ns3::olsr::RoutingProtocol::RouteInput(), ns3::olsr::RoutingProtocol::RouteOutput(), ns3::SimpleChannel::Send(), ns3::ErrorChannel::Send(), ns3::V4Ping::Send(), ns3::LoopbackNetDevice::Send(), ns3::ArpL3Protocol::SendArpReply(), ns3::ArpL3Protocol::SendArpRequest(), ns3::Ipv4RawSocketImplTest::SendData(), ns3::UdpSocketImplTest::SendData(), ns3::Udp6SocketImplTest::SendData(), ns3::Ipv4RawSocketImplTest::SendData_IpHdr(), ns3::Ipv4HeaderTest::SendData_IpHdr_Dscp(), ns3::LoopbackNetDevice::SendFrom(), ns3::AnimationInterface::SetConstantPosition(), ns3::AnimationInterface::SetLinkDescription(), ns3::GlobalRoutingLSA::SetNode(), ns3::AnimationInterface::SetNodeColor(), ns3::AnimationInterface::SetNodeDescription(), ns3::GlobalRouteManagerImpl::SPFAddASExternal(), ns3::GlobalRouteManagerImpl::SPFIntraAddRouter(), ns3::GlobalRouteManagerImpl::SPFIntraAddStub(), ns3::GlobalRouteManagerImpl::SPFIntraAddTransit(), ns3::AnimationInterface::StartAnimation(), ns3::EmuNetDevice::StartDevice(), ns3::TapBridge::StartTapDevice(), ns3::SingleModelSpectrumChannel::StartTx(), ns3::MultiModelSpectrumChannel::StartTx(), ns3::PyViz::TraceNetDevRxCommon(), ns3::PointToPointRemoteChannel::TransmitStart(), ns3::AnimationInterface::UpdateLinkDescription(), ns3::AnimationInterface::UpdateNodeColor(), ns3::AnimationInterface::UpdateNodeDescription(), ns3::AnimationInterface::UpdatePosition(), ns3::AnimationInterface::WifiPhyTxBeginTrace(), and WifiInterferenceTestCase::WifiSimpleInterference().
| uint32_t ns3::Node::GetNApplications | ( | void | ) | const |
Definition at line 149 of file node.cc.
References m_applications.
Referenced by ns3::EpcHelper::ActivateEpsBearer(), ns3::EpcHelper::AddEnb(), ns3::OnOffHelper::AssignStreams(), and ns3::V4Ping::GetApplicationId().
Here is the caller graph for this function:| uint32_t ns3::Node::GetNDevices | ( | void | ) | const |
Definition at line 126 of file node.cc.
References m_devices.
Referenced by ns3::Ipv4NixVectorRouting::BFS(), ns3::Socket::BindToNetDevice(), ns3::Ipv4NixVectorRouting::BuildNixVector(), ns3::Ipv4NixVectorRouting::BuildNixVectorLocal(), ns3::AnimationInterface::ConnectLte(), ns3::GlobalRouter::DiscoverLSAs(), ns3::LteEnbRrc::DoRrcConfigurationUpdateInd(), ns3::UanHelper::EnableAscii(), ns3::AsciiTraceHelperForDevice::EnableAsciiImpl(), ns3::AthstatsHelper::EnableAthstats(), ns3::PcapHelperForDevice::EnablePcap(), ns3::Ipv4NixVectorRouting::FindNetDeviceForNixIndex(), ns3::Ipv4NixVectorRouting::FindTotalNeighbors(), ns3::PacketSocket::GetMinMtu(), ns3::Ipv4NixVectorRouting::NetDeviceIsBridged(), ns3::GlobalRouter::NetDeviceIsBridged(), PrintGnuplottableEnbListToFile(), PrintGnuplottableUeListToFile(), ns3::MpiInterface::ReceiveMessages(), ns3::PacketSocket::SendTo(), ns3::Ipv4L3Protocol::SetupLoopback(), ns3::Ipv6L3Protocol::SetupLoopback(), and ns3::AnimationInterface::StartAnimation().
Here is the caller graph for this function:| uint32_t ns3::Node::GetSystemId | ( | void | ) | const |
Definition at line 100 of file node.cc.
References m_sid.
Referenced by ns3::DistributedSimulatorImpl::CalculateLookAhead(), ns3::GlobalRouteManagerImpl::InitializeRoutes(), ns3::PointToPointHelper::Install(), and ns3::MpiInterface::SendPacket().
Here is the caller graph for this function:
|
static |
This method returns the TypeId associated to ns3::Node.
This object is accessible through the following paths with Config::Set and Config::Connect:
Attributes defined for this type:
No TraceSources defined for this type.
Reimplemented from ns3::Object.
Definition at line 47 of file node.cc.
References ns3::TypeId::ATTR_GET, m_applications, m_devices, m_id, ns3::MakeObjectVectorAccessor(), and ns3::TypeId::SetParent().
Here is the call graph for this function:
|
private |
Definition at line 260 of file node.cc.
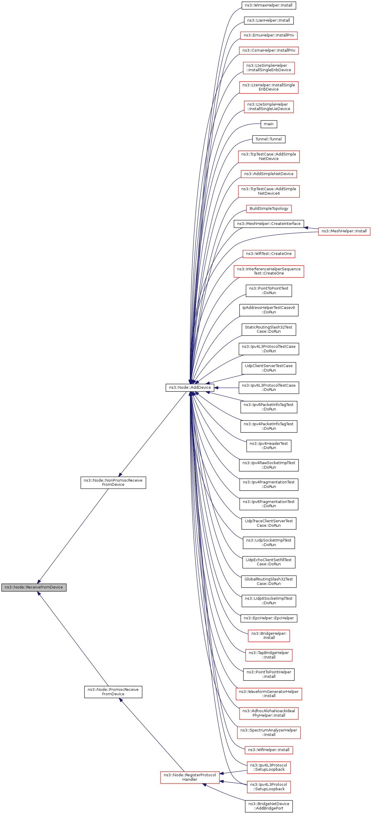
References ns3::NetDevice::GetAddress(), NS_LOG_FUNCTION, and ReceiveFromDevice().
Referenced by AddDevice().
Here is the call graph for this function:
Here is the caller graph for this function:Definition at line 324 of file node.cc.
References m_deviceAdditionListeners.
Referenced by AddDevice().
Here is the caller graph for this function:
|
private |
Definition at line 252 of file node.cc.
References NS_LOG_FUNCTION, and ReceiveFromDevice().
Referenced by RegisterProtocolHandler().
Here is the call graph for this function:
Here is the caller graph for this function:
|
private |
Definition at line 268 of file node.cc.
References ns3::Simulator::GetContext(), GetId(), ns3::NetDevice::GetIfIndex(), ns3::Object::GetInstanceTypeId(), ns3::TypeId::GetName(), ns3::Packet::GetUid(), m_handlers, NS_ASSERT_MSG, and NS_LOG_DEBUG.
Referenced by NonPromiscReceiveFromDevice(), and PromiscReceiveFromDevice().
Here is the call graph for this function:
Here is the caller graph for this function:| void ns3::Node::RegisterDeviceAdditionListener | ( | DeviceAdditionListener | listener | ) |
| listener | the listener to add |
Add a new listener to the list of listeners for the device-added event. When a new listener is added, it is notified of the existance of all already-added devices to make discovery of devices easier.
Definition at line 299 of file node.cc.
References m_deviceAdditionListeners, and m_devices.
| void ns3::Node::RegisterProtocolHandler | ( | ProtocolHandler | handler, |
| uint16_t | protocolType, | ||
| Ptr< NetDevice > | device, | ||
| bool | promiscuous = false |
||
| ) |
| handler | the handler to register |
| protocolType | the type of protocol this handler is interested in. This protocol type is a so-called EtherType, as registered here: http://standards.ieee.org/regauth/ethertype/eth.txt the value zero is interpreted as matching all protocols. |
| device | the device attached to this handler. If the value is zero, the handler is attached to all devices on this node. |
| promiscuous | whether to register a promiscuous mode handler |
Definition at line 197 of file node.cc.
References ns3::Node::ProtocolHandlerEntry::device, ns3::Node::ProtocolHandlerEntry::handler, m_devices, m_handlers, ns3::MakeCallback(), PromiscReceiveFromDevice(), ns3::Node::ProtocolHandlerEntry::promiscuous, ns3::Node::ProtocolHandlerEntry::protocol, and ns3::NetDevice::SetPromiscReceiveCallback().
Referenced by ns3::BridgeNetDevice::AddBridgePort(), ns3::MeshPointDevice::AddInterface(), ns3::Ipv6L3Protocol::AddInterface(), ns3::Ipv4L3Protocol::AddInterface(), ns3::PacketSocket::DoBind(), ns3::Ipv4L3Protocol::SetupLoopback(), and ns3::Ipv6L3Protocol::SetupLoopback().
Here is the call graph for this function:
Here is the caller graph for this function:| void ns3::Node::UnregisterDeviceAdditionListener | ( | DeviceAdditionListener | listener | ) |
| listener | the listener to remove |
Remove an existing listener from the list of listeners for the device-added event.
Definition at line 310 of file node.cc.
References m_deviceAdditionListeners.
| void ns3::Node::UnregisterProtocolHandler | ( | ProtocolHandler | handler | ) |
| handler | the handler to unregister |
After this call returns, the input handler will never be invoked anymore.
Definition at line 230 of file node.cc.
References m_handlers.
Referenced by ns3::PacketSocket::Close().
Here is the caller graph for this function:
|
private |
Definition at line 228 of file node.h.
Referenced by AddApplication(), DoDispose(), DoStart(), GetApplication(), GetNApplications(), and GetTypeId().
|
private |
Definition at line 230 of file node.h.
Referenced by DoDispose(), NotifyDeviceAdded(), RegisterDeviceAdditionListener(), and UnregisterDeviceAdditionListener().
Definition at line 227 of file node.h.
Referenced by AddDevice(), DoDispose(), DoStart(), GetDevice(), GetNDevices(), GetTypeId(), RegisterDeviceAdditionListener(), and RegisterProtocolHandler().
|
private |
Definition at line 229 of file node.h.
Referenced by DoDispose(), ReceiveFromDevice(), RegisterProtocolHandler(), and UnregisterProtocolHandler().
|
private |
Definition at line 225 of file node.h.
Referenced by Construct(), GetId(), and GetTypeId().
|
private |
Definition at line 226 of file node.h.
Referenced by GetSystemId().