A Discrete-Event Network Simulator
API
 All Classes Namespaces Files Functions Variables Typedefs Enumerations Enumerator Properties Friends Macros Groups Pages
ns3::Socket Class Reference

A low-level Socket API based loosely on the BSD Socket API.A few things to keep in mind about this type of socket: More...

#include <socket.h>

+ Inheritance diagram for ns3::Socket:
+ Collaboration diagram for ns3::Socket:

Public Types

enum  SocketErrno {
  ERROR_NOTERROR, ERROR_ISCONN, ERROR_NOTCONN, ERROR_MSGSIZE,
  ERROR_AGAIN, ERROR_SHUTDOWN, ERROR_OPNOTSUPP, ERROR_AFNOSUPPORT,
  ERROR_INVAL, ERROR_BADF, ERROR_NOROUTETOHOST, ERROR_NODEV,
  ERROR_ADDRNOTAVAIL, ERROR_ADDRINUSE, SOCKET_ERRNO_LAST
}
enum  SocketType { NS3_SOCK_STREAM, NS3_SOCK_SEQPACKET, NS3_SOCK_DGRAM, NS3_SOCK_RAW }

Public Member Functions

 Socket (void)
virtual ~Socket (void)
virtual int Bind (const Address &address)=0
 Allocate a local endpoint for this socket.
virtual int Bind ()=0
 Allocate a local IPv4 endpoint for this socket.
virtual int Bind6 ()=0
 Allocate a local IPv6 endpoint for this socket.
virtual void BindToNetDevice (Ptr< NetDevice > netdevice)
 Bind a socket to specific device.
virtual int Close (void)=0
 Close a socket.
virtual int Connect (const Address &address)=0
 Initiate a connection to a remote host.
virtual bool GetAllowBroadcast () const =0
 Query whether broadcast datagram transmissions are allowed.
Ptr< NetDeviceGetBoundNetDevice ()
 Returns socket's bound netdevice, if any.
virtual enum Socket::SocketErrno GetErrno (void) const =0
virtual Ptr< NodeGetNode (void) const =0
virtual uint32_t GetRxAvailable (void) const =0
virtual enum Socket::SocketType GetSocketType (void) const =0
virtual int GetSockName (Address &address) const =0
virtual uint32_t GetTxAvailable (void) const =0
 Returns the number of bytes which can be sent in a single call to Send.
bool IsRecvPktInfo () const
 Get status indicating whether enable/disable packet information to socket.
virtual int Listen (void)=0
 Listen for incoming connections.
virtual Ptr< PacketRecv (uint32_t maxSize, uint32_t flags)=0
 Read data from the socket.
Ptr< PacketRecv (void)
 Read a single packet from the socket.
int Recv (uint8_t *buf, uint32_t size, uint32_t flags)
 Recv data (or dummy data) from the remote host.
virtual Ptr< PacketRecvFrom (uint32_t maxSize, uint32_t flags, Address &fromAddress)=0
 Read a single packet from the socket and retrieve the sender address.
Ptr< PacketRecvFrom (Address &fromAddress)
 Read a single packet from the socket and retrieve the sender address.
int RecvFrom (uint8_t *buf, uint32_t size, uint32_t flags, Address &fromAddress)
 Read a single packet from the socket and retrieve the sender address.
virtual int Send (Ptr< Packet > p, uint32_t flags)=0
 Send data (or dummy data) to the remote host.
int Send (Ptr< Packet > p)
 Send data (or dummy data) to the remote host.
int Send (const uint8_t *buf, uint32_t size, uint32_t flags)
 Send data (or dummy data) to the remote host.
virtual int SendTo (Ptr< Packet > p, uint32_t flags, const Address &toAddress)=0
 Send data to a specified peer.
int SendTo (const uint8_t *buf, uint32_t size, uint32_t flags, const Address &address)
 Send data to a specified peer.
void SetAcceptCallback (Callback< bool, Ptr< Socket >, const Address & > connectionRequest, Callback< void, Ptr< Socket >, const Address & > newConnectionCreated)
 Accept connection requests from remote hosts.
virtual bool SetAllowBroadcast (bool allowBroadcast)=0
 Configure whether broadcast datagram transmissions are allowed.
void SetCloseCallbacks (Callback< void, Ptr< Socket > > normalClose, Callback< void, Ptr< Socket > > errorClose)
 Detect socket recv() events such as graceful shutdown or error.
void SetConnectCallback (Callback< void, Ptr< Socket > > connectionSucceeded, Callback< void, Ptr< Socket > > connectionFailed)
 Specify callbacks to allow the caller to determine if the connection succeeds of fails.
void SetDataSentCallback (Callback< void, Ptr< Socket >, uint32_t > dataSent)
 Notify application when a packet has been sent from transport protocol (non-standard socket call)
void SetRecvCallback (Callback< void, Ptr< Socket > >)
 Notify application when new data is available to be read.
void SetRecvPktInfo (bool flag)
 Enable/Disable receive packet information to socket.
void SetSendCallback (Callback< void, Ptr< Socket >, uint32_t > sendCb)
 Notify application when space in transmit buffer is added.
virtual int ShutdownRecv (void)=0
virtual int ShutdownSend (void)=0
- Public Member Functions inherited from ns3::Object
 Object ()
virtual ~Object ()
void AggregateObject (Ptr< Object > other)
void Dispose (void)
AggregateIterator GetAggregateIterator (void) const
virtual TypeId GetInstanceTypeId (void) const
template<typename T >
Ptr< T > GetObject (void) const
template<typename T >
Ptr< T > GetObject (TypeId tid) const
void Start (void)
- Public Member Functions inherited from ns3::SimpleRefCount< Object, ObjectBase, ObjectDeleter >
 SimpleRefCount ()
 SimpleRefCount (const SimpleRefCount &o)
uint32_t GetReferenceCount (void) const
SimpleRefCountoperator= (const SimpleRefCount &o)
void Ref (void) const
void Unref (void) const
- Public Member Functions inherited from ns3::ObjectBase
virtual ~ObjectBase ()
void GetAttribute (std::string name, AttributeValue &value) const
bool GetAttributeFailSafe (std::string name, AttributeValue &attribute) const
void SetAttribute (std::string name, const AttributeValue &value)
bool SetAttributeFailSafe (std::string name, const AttributeValue &value)
bool TraceConnect (std::string name, std::string context, const CallbackBase &cb)
bool TraceConnectWithoutContext (std::string name, const CallbackBase &cb)
bool TraceDisconnect (std::string name, std::string context, const CallbackBase &cb)
bool TraceDisconnectWithoutContext (std::string name, const CallbackBase &cb)

Static Public Member Functions

static Ptr< SocketCreateSocket (Ptr< Node > node, TypeId tid)
static TypeId GetTypeId (void)
 This method returns the TypeId associated to ns3::Socket.

Protected Member Functions

virtual void DoDispose (void)
void NotifyConnectionFailed (void)
bool NotifyConnectionRequest (const Address &from)
void NotifyConnectionSucceeded (void)
void NotifyDataRecv (void)
void NotifyDataSent (uint32_t size)
void NotifyErrorClose (void)
void NotifyNewConnectionCreated (Ptr< Socket > socket, const Address &from)
void NotifyNormalClose (void)
void NotifySend (uint32_t spaceAvailable)
- Protected Member Functions inherited from ns3::Object
 Object (const Object &o)
virtual void DoStart (void)
virtual void NotifyNewAggregate (void)

Protected Attributes

Ptr< NetDevicem_boundnetdevice
bool m_recvPktInfo

Private Attributes

Callback< void, Ptr< Socket > > m_connectionFailed
Callback< bool, Ptr< Socket >
, const Address & > 
m_connectionRequest
Callback< void, Ptr< Socket > > m_connectionSucceeded
Callback< void, Ptr< Socket >
, uint32_t > 
m_dataSent
Callback< void, Ptr< Socket > > m_errorClose
Callback< void, Ptr< Socket >
, const Address & > 
m_newConnectionCreated
Callback< void, Ptr< Socket > > m_normalClose
Callback< void, Ptr< Socket > > m_receivedData
Callback< void, Ptr< Socket >
, uint32_t > 
m_sendCb

Detailed Description

A low-level Socket API based loosely on the BSD Socket API.

A few things to keep in mind about this type of socket:

  • it uses ns-3 API constructs such as class ns3::Address instead of C-style structs
  • in contrast to the original BSD socket API, this API is asynchronous: it does not contain blocking calls. Sending and receiving operations must make use of the callbacks provided.
  • It also uses class ns3::Packet as a fancy byte buffer, allowing data to be passed across the API using an ns-3 Packet instead of a raw data pointer.
  • Not all of the full POSIX sockets API is supported

Other than that, it tries to stick to the BSD API to make it easier for those who know the BSD API to use this API. More details are provided in the ns-3 tutorial.

Definition at line 64 of file socket.h.

Member Enumeration Documentation

Enumerator:
ERROR_NOTERROR 
ERROR_ISCONN 
ERROR_NOTCONN 
ERROR_MSGSIZE 
ERROR_AGAIN 
ERROR_SHUTDOWN 
ERROR_OPNOTSUPP 
ERROR_AFNOSUPPORT 
ERROR_INVAL 
ERROR_BADF 
ERROR_NOROUTETOHOST 
ERROR_NODEV 
ERROR_ADDRNOTAVAIL 
ERROR_ADDRINUSE 
SOCKET_ERRNO_LAST 

Definition at line 72 of file socket.h.

Enumerator:
NS3_SOCK_STREAM 
NS3_SOCK_SEQPACKET 
NS3_SOCK_DGRAM 
NS3_SOCK_RAW 

Definition at line 90 of file socket.h.

Constructor & Destructor Documentation

ns3::Socket::Socket ( void  )

Definition at line 44 of file socket.cc.

References m_boundnetdevice, m_recvPktInfo, and NS_LOG_FUNCTION_NOARGS.

ns3::Socket::~Socket ( void  )
virtual

Definition at line 51 of file socket.cc.

References NS_LOG_FUNCTION_NOARGS.

Member Function Documentation

virtual int ns3::Socket::Bind ( const Address address)
pure virtual

Allocate a local endpoint for this socket.

Parameters
addressthe address to try to allocate
Returns
0 on success, -1 on failure.

Implemented in ns3::Ipv6RawSocketImpl, ns3::PacketSocket, ns3::TcpSocketBase, ns3::NscTcpSocketImpl, ns3::UdpSocketImpl, and ns3::Ipv4RawSocketImpl.

Referenced by ns3::EpcHelper::AddEnb(), DynamicGlobalRoutingTestCase::DoRun(), ns3::DualStackTestCase::DoRun(), Ns3TcpLossTestCase::DoRun(), Ns3TcpStateTestCase::DoRun(), ns3::Ipv4RawSocketImplTest::DoRun(), ns3::UdpSocketImplTest::DoRun(), ns3::Udp6SocketImplTest::DoRun(), ns3::olsr::RoutingProtocol::DoStart(), ns3::EpcHelper::EpcHelper(), main(), ns3::aodv::RoutingProtocol::NotifyAddAddress(), ns3::dsdv::RoutingProtocol::NotifyAddAddress(), ns3::aodv::RoutingProtocol::NotifyInterfaceUp(), ns3::dsdv::RoutingProtocol::NotifyInterfaceUp(), ns3::aodv::RoutingProtocol::NotifyRemoveAddress(), ns3::dsdv::RoutingProtocol::NotifyRemoveAddress(), Experiment::Run(), NetAnimExperiment::Run(), RunSimulation(), ns3::Ping6::Send(), ns3::Radvd::Send(), DsdvManetExample::SetupPacketReceive(), SetupPacketReceive(), ns3::SocketWriter::StartApplication(), ns3::V4Ping::StartApplication(), ns3::UdpEchoServer::StartApplication(), ns3::UdpClient::StartApplication(), ns3::UdpServer::StartApplication(), ns3::BulkSendApplication::StartApplication(), SimpleSource::StartApplication(), ns3::LteRadioBearerTagUdpClient::StartApplication(), ns3::Ping6::StartApplication(), ns3::UdpTraceClient::StartApplication(), ns3::UdpEchoClient::StartApplication(), ns3::Ipv4FragmentationTest::StartClient(), ns3::Ipv6FragmentationTest::StartClient(), ns3::Ipv4FragmentationTest::StartServer(), ns3::Ipv6FragmentationTest::StartServer(), and WifiInterferenceTestCase::WifiSimpleInterference().

+ Here is the caller graph for this function:

virtual int ns3::Socket::Bind ( )
pure virtual

Allocate a local IPv4 endpoint for this socket.

Returns
0 on success, -1 on failure.

Implemented in ns3::Ipv6RawSocketImpl, ns3::PacketSocket, ns3::TcpSocketBase, ns3::NscTcpSocketImpl, ns3::UdpSocketImpl, and ns3::Ipv4RawSocketImpl.

virtual int ns3::Socket::Bind6 ( )
pure virtual

Allocate a local IPv6 endpoint for this socket.

Returns
0 on success, -1 on failure.

Implemented in ns3::Ipv6RawSocketImpl, ns3::PacketSocket, ns3::TcpSocketBase, ns3::NscTcpSocketImpl, ns3::UdpSocketImpl, and ns3::Ipv4RawSocketImpl.

Referenced by ns3::UdpClient::StartApplication(), ns3::UdpTraceClient::StartApplication(), and ns3::UdpEchoClient::StartApplication().

+ Here is the caller graph for this function:

void ns3::Socket::BindToNetDevice ( Ptr< NetDevice netdevice)
virtual

Bind a socket to specific device.

This method corresponds to using setsockopt() SO_BINDTODEVICE of real network or BSD sockets. If set on a socket, this option will force packets to leave the bound device regardless of the device that IP routing would naturally choose. In the receive direction, only packets received from the bound interface will be delivered.

This option has no particular relationship to binding sockets to an address via Socket::Bind (). It is possible to bind sockets to a specific IP address on the bound interface by calling both Socket::Bind (address) and Socket::BindToNetDevice (device), but it is also possible to bind to mismatching device and address, even if the socket can not receive any packets as a result.

Parameters
netdevicePointer to Netdevice of desired interface
Returns
nothing

Reimplemented in ns3::TcpSocketBase, and ns3::UdpSocketImpl.

Definition at line 315 of file socket.cc.

References ns3::Node::GetDevice(), ns3::Node::GetNDevices(), GetNode(), m_boundnetdevice, and NS_ASSERT_MSG.

Referenced by ns3::olsr::RoutingProtocol::DoStart(), ns3::aodv::RoutingProtocol::NotifyAddAddress(), ns3::dsdv::RoutingProtocol::NotifyAddAddress(), ns3::aodv::RoutingProtocol::NotifyInterfaceUp(), and ns3::dsdv::RoutingProtocol::NotifyInterfaceUp().

+ Here is the call graph for this function:

+ Here is the caller graph for this function:

Ptr< Socket > ns3::Socket::CreateSocket ( Ptr< Node node,
TypeId  tid 
)
static

This method wraps the creation of sockets that is performed on a given node by a SocketFactory specified by TypeId.

Returns
A smart pointer to a newly created socket.
Parameters
nodeThe node on which to create the socket
tidThe TypeId of a SocketFactory class to use

Definition at line 57 of file socket.cc.

References ns3::Object::GetObject(), and NS_ASSERT.

Referenced by ns3::EpcHelper::AddEnb(), ns3::Ipv4RawSocketImplTest::DoRun(), ns3::UdpSocketImplTest::DoRun(), ns3::Udp6SocketImplTest::DoRun(), ns3::olsr::RoutingProtocol::DoStart(), ns3::EpcHelper::EpcHelper(), main(), ns3::aodv::RoutingProtocol::NotifyAddAddress(), ns3::dsdv::RoutingProtocol::NotifyAddAddress(), ns3::aodv::RoutingProtocol::NotifyInterfaceUp(), ns3::dsdv::RoutingProtocol::NotifyInterfaceUp(), ns3::aodv::RoutingProtocol::NotifyRemoveAddress(), ns3::dsdv::RoutingProtocol::NotifyRemoveAddress(), RunSimulation(), ns3::TcpTestCase::SetupDefaultSim(), ns3::TcpTestCase::SetupDefaultSim6(), SetupPacketReceive(), ns3::DualStackTestCase::SetUpSim(), ns3::SocketWriter::StartApplication(), ns3::V4Ping::StartApplication(), ns3::UdpEchoServer::StartApplication(), ns3::UdpClient::StartApplication(), ns3::UdpServer::StartApplication(), ns3::BulkSendApplication::StartApplication(), ns3::LteRadioBearerTagUdpClient::StartApplication(), ns3::Ping6::StartApplication(), ns3::Radvd::StartApplication(), ns3::UdpTraceClient::StartApplication(), ns3::UdpEchoClient::StartApplication(), ns3::Ipv4FragmentationTest::StartClient(), ns3::Ipv6FragmentationTest::StartClient(), ns3::Ipv4FragmentationTest::StartServer(), ns3::Ipv6FragmentationTest::StartServer(), and Tunnel::Tunnel().

+ Here is the call graph for this function:

+ Here is the caller graph for this function:

void ns3::Socket::DoDispose ( void  )
protectedvirtual

This method is called by Object::Dispose or by the object's destructor, whichever comes first.

Subclasses are expected to implement their real destruction code in an overriden version of this method and chain up to their parent's implementation once they are done. i.e., for simplicity, the destructor of every subclass should be empty and its content should be moved to the associated DoDispose method.

It is safe to call GetObject from within this method.

Reimplemented from ns3::Object.

Definition at line 300 of file socket.cc.

References m_connectionFailed, m_connectionRequest, m_connectionSucceeded, m_dataSent, m_errorClose, m_newConnectionCreated, m_normalClose, m_receivedData, and m_sendCb.

virtual bool ns3::Socket::GetAllowBroadcast ( ) const
pure virtual

Query whether broadcast datagram transmissions are allowed.

This method corresponds to using getsockopt() SO_BROADCAST of real network or BSD sockets.

Returns
true if broadcast is allowed, false otherwise

Implemented in ns3::Ipv6RawSocketImpl, ns3::TcpSocketBase, ns3::PacketSocket, ns3::NscTcpSocketImpl, ns3::UdpSocketImpl, and ns3::Ipv4RawSocketImpl.

Ptr< NetDevice > ns3::Socket::GetBoundNetDevice ( void  )

Returns socket's bound netdevice, if any.

This method corresponds to using getsockopt() SO_BINDTODEVICE of real network or BSD sockets.

Returns
Pointer to interface.

Definition at line 335 of file socket.cc.

References m_boundnetdevice.

virtual enum Socket::SocketErrno ns3::Socket::GetErrno ( void  ) const
pure virtual
Returns
the errno associated to the last call which failed in this socket. Each socket's errno is initialized to zero when the socket is created.

Implemented in ns3::Ipv6RawSocketImpl, ns3::PacketSocket, ns3::TcpSocketBase, ns3::NscTcpSocketImpl, ns3::UdpSocketImpl, and ns3::Ipv4RawSocketImpl.

Referenced by ns3::TcpTestCase::ServerHandleRecv(), and ns3::TcpTestCase::SourceHandleRecv().

+ Here is the caller graph for this function:

virtual enum Socket::SocketType ns3::Socket::GetSocketType ( void  ) const
pure virtual
Returns
the socket type, analogous to getsockopt (SO_TYPE)

Implemented in ns3::Ipv6RawSocketImpl, ns3::PacketSocket, ns3::TcpSocketBase, ns3::NscTcpSocketImpl, ns3::UdpSocketImpl, and ns3::Ipv4RawSocketImpl.

Referenced by ns3::BulkSendApplication::StartApplication().

+ Here is the caller graph for this function:

virtual int ns3::Socket::GetSockName ( Address address) const
pure virtual
Parameters
addressthe address name this socket is associated with.
Returns
0 if success, -1 otherwise

Implemented in ns3::Ipv6RawSocketImpl, ns3::PacketSocket, ns3::TcpSocketBase, ns3::NscTcpSocketImpl, ns3::UdpSocketImpl, and ns3::Ipv4RawSocketImpl.

Referenced by PrintReceivedPacket().

+ Here is the caller graph for this function:

virtual uint32_t ns3::Socket::GetTxAvailable ( void  ) const
pure virtual

Returns the number of bytes which can be sent in a single call to Send.

For datagram sockets, this returns the number of bytes that can be passed atomically through the underlying protocol.

For stream sockets, this returns the available space in bytes left in the transmit buffer.

Implemented in ns3::Ipv6RawSocketImpl, ns3::PacketSocket, ns3::TcpSocketBase, ns3::NscTcpSocketImpl, ns3::UdpSocketImpl, and ns3::Ipv4RawSocketImpl.

Referenced by ns3::TcpTestCase::ServerHandleRecv(), ns3::TcpTestCase::ServerHandleSend(), ns3::TcpTestCase::SourceHandleSend(), Ns3TcpStateTestCase::StartFlow(), Ns3TcpLossTestCase::StartFlow(), Ns3TcpStateTestCase::WriteUntilBufferFull(), and Ns3TcpLossTestCase::WriteUntilBufferFull().

+ Here is the caller graph for this function:

TypeId ns3::Socket::GetTypeId ( void  )
static

This method returns the TypeId associated to ns3::Socket.

No Attributes defined for this type.
No TraceSources defined for this type.

Reimplemented from ns3::Object.

Reimplemented in ns3::PacketSocket, ns3::Ipv6RawSocketImpl, ns3::TcpSocket, ns3::TcpSocketBase, ns3::NscTcpSocketImpl, ns3::UdpSocketImpl, ns3::UdpSocket, ns3::TcpTahoe, ns3::TcpRfc793, ns3::TcpReno, ns3::TcpNewReno, and ns3::Ipv4RawSocketImpl.

Definition at line 37 of file socket.cc.

References ns3::TypeId::SetParent().

+ Here is the call graph for this function:

bool ns3::Socket::IsRecvPktInfo ( ) const

Get status indicating whether enable/disable packet information to socket.

Returns
True if packet information should be sent to socket

Definition at line 347 of file socket.cc.

References m_recvPktInfo, and NS_LOG_FUNCTION_NOARGS.

Referenced by ns3::Ipv4RawSocketImpl::ForwardUp(), ns3::UdpSocketImpl::ForwardUp(), and ns3::Ipv6RawSocketImpl::ForwardUp().

+ Here is the caller graph for this function:

virtual int ns3::Socket::Listen ( void  )
pure virtual

Listen for incoming connections.

Returns
0 on success, -1 on error (in which case errno is set).

Implemented in ns3::Ipv6RawSocketImpl, ns3::PacketSocket, ns3::TcpSocketBase, ns3::NscTcpSocketImpl, ns3::UdpSocketImpl, ns3::TcpTahoe, ns3::TcpReno, ns3::TcpNewReno, and ns3::Ipv4RawSocketImpl.

Referenced by DynamicGlobalRoutingTestCase::DoRun(), and ns3::DualStackTestCase::DoRun().

+ Here is the caller graph for this function:

void ns3::Socket::NotifyConnectionFailed ( void  )
protected

Definition at line 212 of file socket.cc.

References ns3::Callback< R, T1, T2, T3, T4, T5, T6, T7, T8, T9 >::IsNull(), m_connectionFailed, and NS_LOG_FUNCTION_NOARGS.

Referenced by ns3::PacketSocket::Connect(), and ns3::TcpSocketBase::DoRetransmit().

+ Here is the call graph for this function:

+ Here is the caller graph for this function:

bool ns3::Socket::NotifyConnectionRequest ( const Address from)
protected

Definition at line 242 of file socket.cc.

References ns3::Callback< R, T1, T2, T3, T4, T5, T6, T7, T8, T9 >::IsNull(), m_connectionRequest, and NS_LOG_FUNCTION_NOARGS.

Referenced by ns3::TcpSocketBase::ProcessListen().

+ Here is the call graph for this function:

+ Here is the caller graph for this function:

void ns3::Socket::NotifyConnectionSucceeded ( void  )
protected
void ns3::Socket::NotifyDataSent ( uint32_t  size)
protected
void ns3::Socket::NotifyErrorClose ( void  )
protected

Definition at line 232 of file socket.cc.

References ns3::Callback< R, T1, T2, T3, T4, T5, T6, T7, T8, T9 >::IsNull(), m_errorClose, and NS_LOG_FUNCTION_NOARGS.

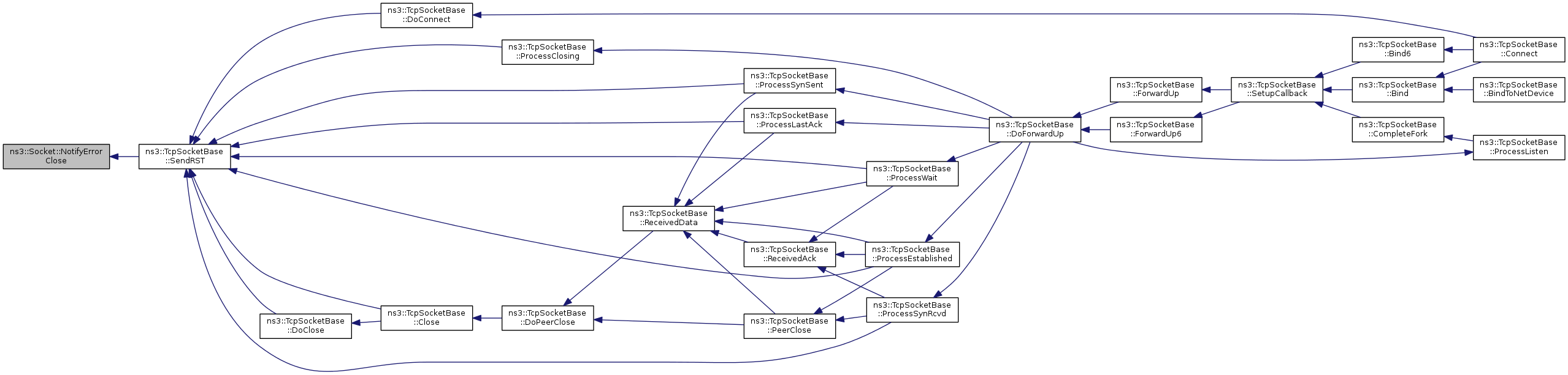
Referenced by ns3::TcpSocketBase::SendRST().

+ Here is the call graph for this function:

+ Here is the caller graph for this function:

void ns3::Socket::NotifyNewConnectionCreated ( Ptr< Socket socket,
const Address from 
)
protected

Definition at line 260 of file socket.cc.

References ns3::Callback< R, T1, T2, T3, T4, T5, T6, T7, T8, T9 >::IsNull(), m_newConnectionCreated, and NS_LOG_FUNCTION_NOARGS.

Referenced by ns3::NscTcpSocketImpl::CompleteFork(), and ns3::TcpSocketBase::ProcessSynRcvd().

+ Here is the call graph for this function:

+ Here is the caller graph for this function:

void ns3::Socket::NotifyNormalClose ( void  )
protected

Definition at line 222 of file socket.cc.

References ns3::Callback< R, T1, T2, T3, T4, T5, T6, T7, T8, T9 >::IsNull(), m_normalClose, and NS_LOG_FUNCTION_NOARGS.

Referenced by ns3::TcpSocketBase::CloseAndNotify(), and ns3::TcpSocketBase::DoPeerClose().

+ Here is the call graph for this function:

+ Here is the caller graph for this function:

void ns3::Socket::NotifySend ( uint32_t  spaceAvailable)
protected
virtual Ptr<Packet> ns3::Socket::Recv ( uint32_t  maxSize,
uint32_t  flags 
)
pure virtual

Read data from the socket.

This function matches closely in semantics to the recv() function call in the standard C library (libc): ssize_t recv (int s, void *buf, size_t len, int flags); except that the receive I/O is asynchronous. This is the primary Recv method at this low-level API and must be implemented by subclasses.

This method is normally used only on a connected socket. In a typical blocking sockets model, this call would block until at least one byte is returned or the connection closes. In ns-3 at this API, the call returns immediately in such a case and returns 0 if nothing is available to be read. However, an application can set a callback, ns3::SetRecvCallback, to be notified of data being available to be read (when it conceptually unblocks); this is an asynchronous I/O model for recv().

This variant of Recv() uses class ns3::Packet to encapsulate data, rather than providing a raw pointer and length field. This allows an ns-3 application to attach tags if desired (such as a flow ID) and may allow the simulator to avoid some data copies. Despite the appearance of receiving Packets on a stream socket, just think of it as a fancy byte buffer with streaming semantics.

The semantics depend on the type of socket. For a datagram socket, each Recv() returns the data from at most one Send(), and order is not necessarily preserved. For a stream socket, the bytes are delivered in order, and on-the-wire packet boundaries are not preserved.

The flags argument is formed by or'ing one or more of the values: MSG_OOB process out-of-band data MSG_PEEK peek at incoming message None of these flags are supported for now.

Some variants of Recv() are supported as additional API, including RecvFrom(), overloaded Recv() without arguments, and variants that use raw character buffers.

Parameters
maxSizereader will accept packet up to maxSize
flagsSocket control flags
Returns
Ptr<Packet> of the next in-sequence packet. Returns 0 if the socket cannot return a next in-sequence packet conforming to the maxSize and flags.
See Also
SetRecvCallback

Implemented in ns3::Ipv6RawSocketImpl, ns3::PacketSocket, ns3::TcpSocketBase, ns3::NscTcpSocketImpl, ns3::UdpSocketImpl, and ns3::Ipv4RawSocketImpl.

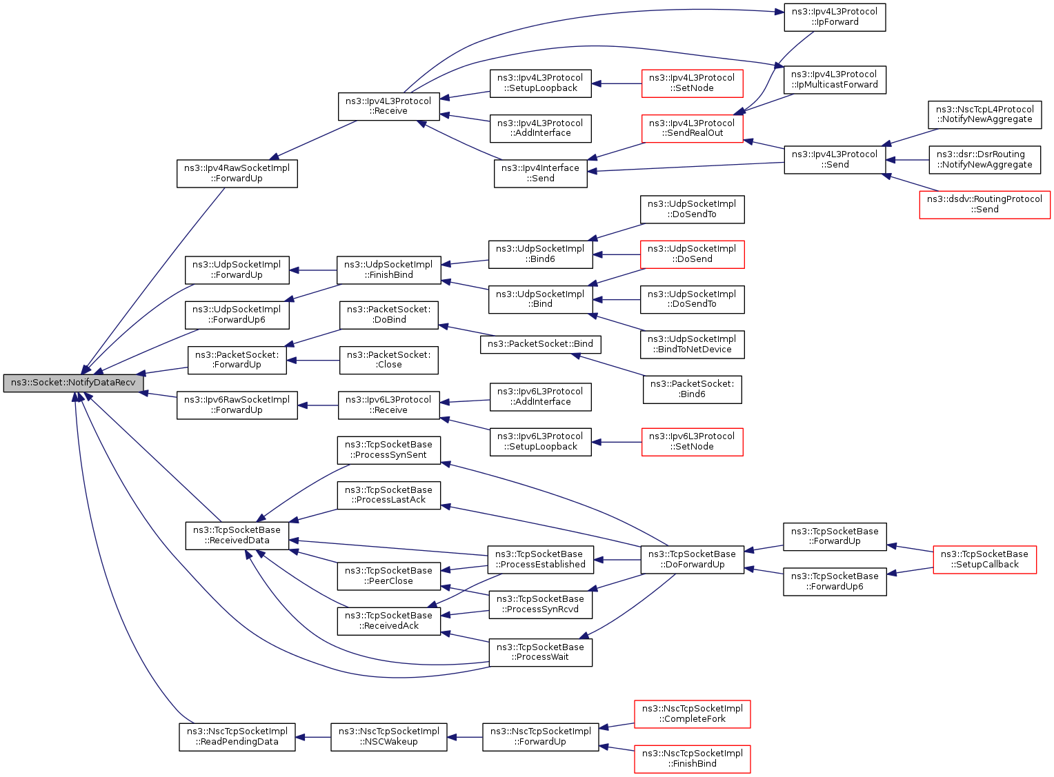
Referenced by Tunnel::N0SocketRecv(), Tunnel::N1SocketRecv(), Tunnel::N3SocketRecv(), NetAnimExperiment::ReceivePacket(), Experiment::ReceivePacket(), DsdvManetExample::ReceivePacket(), ReceivePacket(), ns3::Ipv4HeaderTest::ReceivePkt(), ns3::Ipv4RawSocketImplTest::ReceivePkt(), ns3::UdpSocketLoopbackTest::ReceivePkt(), ns3::Udp6SocketLoopbackTest::ReceivePkt(), ns3::UdpSocketImplTest::ReceivePkt(), ns3::Udp6SocketImplTest::ReceivePkt(), ns3::Ipv4RawSocketImplTest::ReceivePkt2(), ns3::UdpSocketImplTest::ReceivePkt2(), ns3::Udp6SocketImplTest::ReceivePkt2(), ns3::EpcEnbApplication::RecvFromLteSocket(), ns3::EpcEnbApplication::RecvFromS1uSocket(), ns3::EpcSgwPgwApplication::RecvFromS1uSocket(), ns3::Ipv6PacketInfoTagTest::RxCb(), ns3::Ipv4PacketInfoTagTest::RxCb(), ns3::TcpTestCase::ServerHandleRecv(), SocketPrinter(), and ns3::TcpTestCase::SourceHandleRecv().

+ Here is the caller graph for this function:

Ptr< Packet > ns3::Socket::Recv ( void  )

Read a single packet from the socket.

Overloaded version of Recv(maxSize, flags) with maxSize implicitly set to maximum sized integer, and flags set to zero.

Returns
Ptr<Packet> of the next in-sequence packet. Returns 0 if the socket cannot return a next in-sequence packet.

Definition at line 160 of file socket.cc.

References NS_LOG_FUNCTION_NOARGS.

Referenced by Recv(), ns3::UdpSocketImpl::RecvFrom(), ns3::NscTcpSocketImpl::RecvFrom(), ns3::TcpSocketBase::RecvFrom(), and ns3::PacketSocket::RecvFrom().

+ Here is the caller graph for this function:

int ns3::Socket::Recv ( uint8_t *  buf,
uint32_t  size,
uint32_t  flags 
)

Recv data (or dummy data) from the remote host.

This method is provided so as to have an API which is closer in appearance to that of real network or BSD sockets.

If the underlying packet was carring null (fake) data, this buffer will be zeroed up to the length specified by the return value.

Parameters
bufA pointer to a raw byte buffer to write the data to.
sizeNumber of bytes (at most) to copy to buf
flagsany flags to pass to the socket
Returns
number of bytes copied into buf

Definition at line 167 of file socket.cc.

References ns3::Packet::CopyData(), ns3::Packet::GetSize(), NS_LOG_FUNCTION_NOARGS, and Recv().

+ Here is the call graph for this function:

virtual Ptr<Packet> ns3::Socket::RecvFrom ( uint32_t  maxSize,
uint32_t  flags,
Address fromAddress 
)
pure virtual

Read a single packet from the socket and retrieve the sender address.

Calls Recv(maxSize, flags) with maxSize implicitly set to maximum sized integer, and flags set to zero.

This method has similar semantics to Recv () but subclasses may want to provide checks on socket state, so the implementation is pushed to subclasses.

Parameters
maxSizereader will accept packet up to maxSize
flagsSocket control flags
fromAddressoutput parameter that will return the address of the sender of the received packet, if any. Remains untouched if no packet is received.
Returns
Ptr<Packet> of the next in-sequence packet. Returns 0 if the socket cannot return a next in-sequence packet.

Implemented in ns3::Ipv6RawSocketImpl, ns3::PacketSocket, ns3::TcpSocketBase, ns3::NscTcpSocketImpl, ns3::UdpSocketImpl, and ns3::Ipv4RawSocketImpl.

Referenced by DynamicGlobalRoutingTestCase::HandleRead(), ns3::UdpEchoServer::HandleRead(), ns3::UdpServer::HandleRead(), ns3::PacketSink::HandleRead(), ns3::Ping6::HandleRead(), ns3::Radvd::HandleRead(), ns3::UdpEchoClient::HandleRead(), ns3::Ipv4FragmentationTest::HandleReadClient(), ns3::Ipv6FragmentationTest::HandleReadClient(), ns3::Ipv4FragmentationTest::HandleReadServer(), ns3::Ipv6FragmentationTest::HandleReadServer(), ns3::V4Ping::Receive(), ns3::aodv::RoutingProtocol::RecvAodv(), ns3::dsdv::RoutingProtocol::RecvDsdv(), RecvFrom(), and ns3::olsr::RoutingProtocol::RecvOlsr().

+ Here is the caller graph for this function:

Ptr< Packet > ns3::Socket::RecvFrom ( Address fromAddress)

Read a single packet from the socket and retrieve the sender address.

Calls RecvFrom (maxSize, flags, fromAddress) with maxSize implicitly set to maximum sized integer, and flags set to zero.

Parameters
fromAddressoutput parameter that will return the address of the sender of the received packet, if any. Remains untouched if no packet is received.
Returns
Ptr<Packet> of the next in-sequence packet. Returns 0 if the socket cannot return a next in-sequence packet.

Definition at line 180 of file socket.cc.

References NS_LOG_FUNCTION_NOARGS, and RecvFrom().

+ Here is the call graph for this function:

int ns3::Socket::RecvFrom ( uint8_t *  buf,
uint32_t  size,
uint32_t  flags,
Address fromAddress 
)

Read a single packet from the socket and retrieve the sender address.

This method is provided so as to have an API which is closer in appearance to that of real network or BSD sockets.

Parameters
bufA pointer to a raw byte buffer to write the data to. If the underlying packet was carring null (fake) data, this buffer will be zeroed up to the length specified by the return value.
sizeNumber of bytes (at most) to copy to buf
flagsany flags to pass to the socket
fromAddressoutput parameter that will return the address of the sender of the received packet, if any. Remains untouched if no packet is received.
Returns
number of bytes copied into buf

Definition at line 187 of file socket.cc.

References ns3::Packet::CopyData(), ns3::Packet::GetSize(), NS_LOG_FUNCTION_NOARGS, and RecvFrom().

+ Here is the call graph for this function:

virtual int ns3::Socket::Send ( Ptr< Packet p,
uint32_t  flags 
)
pure virtual

Send data (or dummy data) to the remote host.

This function matches closely in semantics to the send() function call in the standard C library (libc): ssize_t send (int s, const void *msg, size_t len, int flags); except that the send I/O is asynchronous. This is the primary Send method at this low-level API and must be implemented by subclasses.

In a typical blocking sockets model, this call would block upon lack of space to hold the message to be sent. In ns-3 at this API, the call returns immediately in such a case, but the callback registered with SetSendCallback() is invoked when the socket has space (when it conceptually unblocks); this is an asynchronous I/O model for send().

This variant of Send() uses class ns3::Packet to encapsulate data, rather than providing a raw pointer and length field. This allows an ns-3 application to attach tags if desired (such as a flow ID) and may allow the simulator to avoid some data copies. Despite the appearance of sending Packets on a stream socket, just think of it as a fancy byte buffer with streaming semantics.

If either the message buffer within the Packet is too long to pass atomically through the underlying protocol (for datagram sockets), or the message buffer cannot entirely fit in the transmit buffer (for stream sockets), -1 is returned and SocketErrno is set to ERROR_MSGSIZE. If the packet does not fit, the caller can split the Packet (based on information obtained from GetTxAvailable) and reattempt to send the data.

The flags argument is formed by or'ing one or more of the values: MSG_OOB process out-of-band data MSG_DONTROUTE bypass routing, use direct interface These flags are unsupported as of ns-3.1.

Parameters
pns3::Packet to send
flagsSocket control flags
Returns
the number of bytes accepted for transmission if no error occurs, and -1 otherwise.
See Also
SetSendCallback

Implemented in ns3::Ipv6RawSocketImpl, ns3::PacketSocket, ns3::TcpSocketBase, ns3::NscTcpSocketImpl, ns3::UdpSocketImpl, and ns3::Ipv4RawSocketImpl.

Referenced by GenerateTraffic(), WifiInterferenceTestCase::GenerateTraffic(), ns3::V4Ping::Send(), ns3::UdpClient::Send(), ns3::LteRadioBearerTagUdpClient::Send(), ns3::Ping6::Send(), ns3::Radvd::Send(), ns3::UdpEchoClient::Send(), Send(), ns3::Ipv4FragmentationTest::SendClient(), ns3::Ipv6FragmentationTest::SendClient(), ns3::BulkSendApplication::SendData(), SimpleSource::SendPacket(), ns3::UdpTraceClient::SendPacket(), ns3::dsdv::RoutingProtocol::SendPeriodicUpdate(), ns3::EpcEnbApplication::SendToLteSocket(), ns3::TcpTestCase::ServerHandleSend(), ns3::TcpTestCase::SourceHandleSend(), ns3::SocketWriter::Write(), Ns3TcpStateTestCase::WriteUntilBufferFull(), and Ns3TcpLossTestCase::WriteUntilBufferFull().

+ Here is the caller graph for this function:

int ns3::Socket::Send ( Ptr< Packet p)

Send data (or dummy data) to the remote host.

Overloaded version of Send(..., flags) with flags set to zero.

Parameters
pns3::Packet to send
Returns
the number of bytes accepted for transmission if no error occurs, and -1 otherwise.

Definition at line 120 of file socket.cc.

References NS_LOG_FUNCTION_NOARGS, and Send().

+ Here is the call graph for this function:

int ns3::Socket::Send ( const uint8_t *  buf,
uint32_t  size,
uint32_t  flags 
)

Send data (or dummy data) to the remote host.

This method is provided so as to have an API which is closer in appearance to that of real network or BSD sockets.

Parameters
bufA pointer to a raw byte buffer of some data to send. If this buffer is 0, we send dummy data whose size is specified by the second parameter
sizethe number of bytes to copy from the buffer
flagsSocket control flags

Definition at line 127 of file socket.cc.

References NS_LOG_FUNCTION_NOARGS, and Send().

+ Here is the call graph for this function:

virtual int ns3::Socket::SendTo ( Ptr< Packet p,
uint32_t  flags,
const Address toAddress 
)
pure virtual

Send data to a specified peer.

This method has similar semantics to Send () but subclasses may want to provide checks on socket state, so the implementation is pushed to subclasses.

Parameters
ppacket to send
flagsSocket control flags
toAddressIP Address of remote host
Returns
-1 in case of error or the number of bytes copied in the internal buffer and accepted for transmission.

Implemented in ns3::Ipv6RawSocketImpl, ns3::PacketSocket, ns3::TcpSocketBase, ns3::NscTcpSocketImpl, ns3::UdpSocketImpl, and ns3::Ipv4RawSocketImpl.

Referenced by ns3::UdpSocketLoopbackTest::DoRun(), ns3::Udp6SocketLoopbackTest::DoRun(), ns3::Ipv4RawSocketImplTest::DoSendData(), ns3::Ipv6PacketInfoTagTest::DoSendData(), ns3::Ipv4PacketInfoTagTest::DoSendData(), ns3::UdpSocketImplTest::DoSendData(), ns3::Udp6SocketImplTest::DoSendData(), ns3::Ipv4RawSocketImplTest::DoSendData_IpHdr(), ns3::Ipv4HeaderTest::DoSendData_IpHdr_Dscp(), ns3::UdpEchoServer::HandleRead(), ns3::aodv::RoutingProtocol::RecvReply(), ns3::aodv::RoutingProtocol::RecvRequest(), ns3::aodv::RoutingProtocol::SendHello(), ns3::dsdv::RoutingProtocol::SendPeriodicUpdate(), ns3::aodv::RoutingProtocol::SendReply(), ns3::aodv::RoutingProtocol::SendReplyAck(), ns3::aodv::RoutingProtocol::SendReplyByIntermediateNode(), ns3::aodv::RoutingProtocol::SendRequest(), ns3::aodv::RoutingProtocol::SendRerrMessage(), ns3::aodv::RoutingProtocol::SendRerrWhenNoRouteToForward(), SendTo(), ns3::EpcEnbApplication::SendToS1uSocket(), ns3::EpcSgwPgwApplication::SendToS1uSocket(), and ns3::dsdv::RoutingProtocol::SendTriggeredUpdate().

+ Here is the caller graph for this function:

int ns3::Socket::SendTo ( const uint8_t *  buf,
uint32_t  size,
uint32_t  flags,
const Address address 
)

Send data to a specified peer.

This method is provided so as to have an API which is closer in appearance to that of real network or BSD sockets.

Parameters
bufA pointer to a raw byte buffer of some data to send. If this is 0, we send dummy data whose size is specified by the third parameter
sizethe number of bytes to copy from the buffer
flagsSocket control flags
addressIP Address of remote host
Returns
-1 in case of error or the number of bytes copied in the internal buffer and accepted for transmission.

Definition at line 143 of file socket.cc.

References NS_LOG_FUNCTION_NOARGS, and SendTo().

+ Here is the call graph for this function:

void ns3::Socket::SetAcceptCallback ( Callback< bool, Ptr< Socket >, const Address & >  connectionRequest,
Callback< void, Ptr< Socket >, const Address & >  newConnectionCreated 
)

Accept connection requests from remote hosts.

Parameters
connectionRequestCallback for connection request from peer. This user callback is passed a pointer to this socket, the ip address and the port number of the connection originator. This callback must return true to accept the incoming connection, false otherwise. If the connection is accepted, the "newConnectionCreated" callback will be invoked later to give access to the user to the socket created to match this new connection. If the user does not explicitly specify this callback, all incoming connections will be refused.
newConnectionCreatedCallback for new connection: when a new is accepted, it is created and the corresponding socket is passed back to the user through this callback. This user callback is passed a pointer to the new socket, and the ip address and port number of the connection originator.

Definition at line 89 of file socket.cc.

References m_connectionRequest, m_newConnectionCreated, and NS_LOG_FUNCTION_NOARGS.

Referenced by ns3::DualStackTestCase::DoRun().

+ Here is the caller graph for this function:

virtual bool ns3::Socket::SetAllowBroadcast ( bool  allowBroadcast)
pure virtual

Configure whether broadcast datagram transmissions are allowed.

This method corresponds to using setsockopt() SO_BROADCAST of real network or BSD sockets. If set on a socket, this option will enable or disable packets to be transmitted to broadcast destination addresses.

Parameters
allowBroadcastWhether broadcast is allowed
Returns
true if operation succeeds

Implemented in ns3::Ipv6RawSocketImpl, ns3::TcpSocketBase, ns3::PacketSocket, ns3::NscTcpSocketImpl, ns3::UdpSocketImpl, and ns3::Ipv4RawSocketImpl.

Referenced by ns3::UdpSocketImplTest::DoRun(), ns3::Udp6SocketImplTest::DoRun(), ns3::olsr::RoutingProtocol::DoStart(), ns3::aodv::RoutingProtocol::NotifyAddAddress(), ns3::dsdv::RoutingProtocol::NotifyAddAddress(), ns3::aodv::RoutingProtocol::NotifyInterfaceUp(), ns3::dsdv::RoutingProtocol::NotifyInterfaceUp(), ns3::aodv::RoutingProtocol::NotifyRemoveAddress(), and ns3::dsdv::RoutingProtocol::NotifyRemoveAddress().

+ Here is the caller graph for this function:

void ns3::Socket::SetCloseCallbacks ( Callback< void, Ptr< Socket > >  normalClose,
Callback< void, Ptr< Socket > >  errorClose 
)

Detect socket recv() events such as graceful shutdown or error.

For connection-oriented sockets, the first callback is used to signal that the remote side has gracefully shut down the connection, and the second callback denotes an error corresponding to cases in which a traditional recv() socket call might return -1 (error), such as a connection reset. For datagram sockets, these callbacks may never be invoked.

Parameters
normalClosethis callback is invoked when the peer closes the connection gracefully
errorClosethis callback is invoked when the connection closes abnormally

Definition at line 79 of file socket.cc.

References m_errorClose, m_normalClose, and NS_LOG_FUNCTION_NOARGS.

void ns3::Socket::SetConnectCallback ( Callback< void, Ptr< Socket > >  connectionSucceeded,
Callback< void, Ptr< Socket > >  connectionFailed 
)

Specify callbacks to allow the caller to determine if the connection succeeds of fails.

Parameters
connectionSucceededthis callback is invoked when the connection request initiated by the user is successfully completed. The callback is passed back a pointer to the same socket object.
connectionFailedthis callback is invoked when the connection request initiated by the user is unsuccessfully completed. The callback is passed back a pointer to the same socket object.

Definition at line 69 of file socket.cc.

References m_connectionFailed, m_connectionSucceeded, and NS_LOG_FUNCTION_NOARGS.

Referenced by ns3::BulkSendApplication::StartApplication(), and ns3::TcpSocketBase::TcpSocketBase().

+ Here is the caller graph for this function:

void ns3::Socket::SetDataSentCallback ( Callback< void, Ptr< Socket >, uint32_t >  dataSent)

Notify application when a packet has been sent from transport protocol (non-standard socket call)

Parameters
dataSentCallback for the event that data is sent from the underlying transport protocol. This callback is passed a pointer to the socket, and the number of bytes sent.

Definition at line 99 of file socket.cc.

References m_dataSent, and NS_LOG_FUNCTION_NOARGS.

Referenced by ns3::TcpSocketBase::TcpSocketBase().

+ Here is the caller graph for this function:

void ns3::Socket::SetRecvCallback ( Callback< void, Ptr< Socket > >  receivedData)

Notify application when new data is available to be read.

This callback is intended to notify a socket that would have been blocked in a blocking socket model that data is available to be read.

Definition at line 113 of file socket.cc.

References m_receivedData, and NS_LOG_FUNCTION_NOARGS.

Referenced by ns3::EpcSgwPgwApplication::DoDispose(), DynamicGlobalRoutingTestCase::DoRun(), ns3::Ipv4RawSocketImplTest::DoRun(), ns3::UdpSocketImplTest::DoRun(), ns3::Udp6SocketImplTest::DoRun(), ns3::olsr::RoutingProtocol::DoStart(), ns3::EpcEnbApplication::EpcEnbApplication(), ns3::EpcSgwPgwApplication::EpcSgwPgwApplication(), ns3::PacketSink::HandleAccept(), main(), ns3::aodv::RoutingProtocol::NotifyAddAddress(), ns3::dsdv::RoutingProtocol::NotifyAddAddress(), ns3::aodv::RoutingProtocol::NotifyInterfaceUp(), ns3::dsdv::RoutingProtocol::NotifyInterfaceUp(), ns3::aodv::RoutingProtocol::NotifyRemoveAddress(), ns3::dsdv::RoutingProtocol::NotifyRemoveAddress(), PrintTraffic(), NetAnimExperiment::Run(), Experiment::Run(), ns3::TcpTestCase::ServerHandleConnectionCreated(), ns3::TcpTestCase::SetupDefaultSim(), ns3::TcpTestCase::SetupDefaultSim6(), DsdvManetExample::SetupPacketReceive(), SetupPacketReceive(), ns3::V4Ping::StartApplication(), ns3::UdpEchoServer::StartApplication(), ns3::UdpClient::StartApplication(), ns3::UdpServer::StartApplication(), ns3::LteRadioBearerTagUdpClient::StartApplication(), ns3::Ping6::StartApplication(), ns3::Radvd::StartApplication(), ns3::UdpTraceClient::StartApplication(), ns3::UdpEchoClient::StartApplication(), ns3::Ipv4FragmentationTest::StartClient(), ns3::Ipv6FragmentationTest::StartClient(), ns3::Ipv4FragmentationTest::StartServer(), ns3::Ipv6FragmentationTest::StartServer(), ns3::UdpEchoServer::StopApplication(), ns3::UdpServer::StopApplication(), ns3::Ping6::StopApplication(), ns3::Radvd::StopApplication(), ns3::UdpEchoClient::StopApplication(), ns3::TcpSocketBase::TcpSocketBase(), and WifiInterferenceTestCase::WifiSimpleInterference().

+ Here is the caller graph for this function:

void ns3::Socket::SetRecvPktInfo ( bool  flag)

Enable/Disable receive packet information to socket.

For IP_PKTINFO/IP6_PKTINFO. This method is only usable for Raw socket and Datagram Socket. Not supported for Stream socket.

Method doesn't make distinction between IPv4 and IPv6. If it is enabled, it is enabled for all types of sockets that supports packet information

Parameters
flagEnable/Disable receive information
Returns
nothing

Definition at line 341 of file socket.cc.

References m_recvPktInfo, and NS_LOG_FUNCTION_NOARGS.

Referenced by DynamicGlobalRoutingTestCase::DoRun().

+ Here is the caller graph for this function:

void ns3::Socket::SetSendCallback ( Callback< void, Ptr< Socket >, uint32_t >  sendCb)

Notify application when space in transmit buffer is added.

   This callback is intended to notify a 
   socket that would have been blocked in a blocking socket model
   that space is available in the transmit buffer and that it
   can call Send() again.
Parameters
sendCbCallback for the event that the socket transmit buffer fill level has decreased. This callback is passed a pointer to the socket, and the number of bytes available for writing into the buffer (an absolute value). If there is no transmit buffer limit, a maximum-sized integer is always returned.

Definition at line 106 of file socket.cc.

References m_sendCb, and NS_LOG_FUNCTION_NOARGS.

Referenced by ns3::TcpTestCase::ServerHandleConnectionCreated(), ns3::TcpTestCase::SetupDefaultSim(), ns3::TcpTestCase::SetupDefaultSim6(), ns3::BulkSendApplication::StartApplication(), Ns3TcpStateTestCase::StartFlow(), Ns3TcpLossTestCase::StartFlow(), and ns3::TcpSocketBase::TcpSocketBase().

+ Here is the caller graph for this function:

virtual int ns3::Socket::ShutdownRecv ( void  )
pure virtual
Returns
zero on success, -1 on failure.

Do not allow any further Recv calls. This method is typically implemented for Tcp sockets by a half close.

Implemented in ns3::Ipv6RawSocketImpl, ns3::PacketSocket, ns3::TcpSocketBase, ns3::NscTcpSocketImpl, ns3::UdpSocketImpl, and ns3::Ipv4RawSocketImpl.

Referenced by ns3::BulkSendApplication::StartApplication().

+ Here is the caller graph for this function:

virtual int ns3::Socket::ShutdownSend ( void  )
pure virtual
Returns
zero on success, -1 on failure.

Do not allow any further Send calls. This method is typically implemented for Tcp sockets by a half close.

Implemented in ns3::Ipv6RawSocketImpl, ns3::PacketSocket, ns3::TcpSocketBase, ns3::NscTcpSocketImpl, ns3::UdpSocketImpl, and ns3::Ipv4RawSocketImpl.

Referenced by DynamicGlobalRoutingTestCase::DoRun().

+ Here is the caller graph for this function:

Member Data Documentation

Callback<void, Ptr<Socket> > ns3::Socket::m_connectionFailed
private

Definition at line 629 of file socket.h.

Referenced by DoDispose(), NotifyConnectionFailed(), and SetConnectCallback().

Callback<bool, Ptr<Socket>, const Address &> ns3::Socket::m_connectionRequest
private

Definition at line 632 of file socket.h.

Referenced by DoDispose(), NotifyConnectionRequest(), and SetAcceptCallback().

Callback<void, Ptr<Socket> > ns3::Socket::m_connectionSucceeded
private

Definition at line 628 of file socket.h.

Referenced by DoDispose(), NotifyConnectionSucceeded(), and SetConnectCallback().

Callback<void, Ptr<Socket>, uint32_t> ns3::Socket::m_dataSent
private

Definition at line 634 of file socket.h.

Referenced by DoDispose(), NotifyDataSent(), and SetDataSentCallback().

Callback<void, Ptr<Socket> > ns3::Socket::m_errorClose
private

Definition at line 631 of file socket.h.

Referenced by DoDispose(), NotifyErrorClose(), and SetCloseCallbacks().

Callback<void, Ptr<Socket>, const Address&> ns3::Socket::m_newConnectionCreated
private

Definition at line 633 of file socket.h.

Referenced by DoDispose(), NotifyNewConnectionCreated(), and SetAcceptCallback().

Callback<void, Ptr<Socket> > ns3::Socket::m_normalClose
private

Definition at line 630 of file socket.h.

Referenced by DoDispose(), NotifyNormalClose(), and SetCloseCallbacks().

Callback<void, Ptr<Socket> > ns3::Socket::m_receivedData
private

Definition at line 636 of file socket.h.

Referenced by DoDispose(), NotifyDataRecv(), and SetRecvCallback().

bool ns3::Socket::m_recvPktInfo
protected

Definition at line 626 of file socket.h.

Referenced by IsRecvPktInfo(), SetRecvPktInfo(), and Socket().

Callback<void, Ptr<Socket>, uint32_t > ns3::Socket::m_sendCb
private

Definition at line 635 of file socket.h.

Referenced by DoDispose(), NotifySend(), and SetSendCallback().


The documentation for this class was generated from the following files: