#include <ss-scheduler.h>
Inheritance diagram for ns3::SSScheduler:
Collaboration diagram for ns3::SSScheduler:Public Member Functions | |
| SSScheduler (Ptr< SubscriberStationNetDevice > ss) | |
| ~SSScheduler (void) | |
| void | DoDispose (void) |
| bool | GetPollMe (void) const |
| Ptr< PacketBurst > | Schedule (uint16_t availableSymbols, WimaxPhy::ModulationType modulationType, MacHeaderType::HeaderType packetType, Ptr< WimaxConnection > &connection) |
| void | SetPollMe (bool pollMe) |
Public Member Functions inherited from ns3::Object | |
| Object () | |
| virtual | ~Object () |
| void | AggregateObject (Ptr< Object > other) |
| void | Dispose (void) |
| AggregateIterator | GetAggregateIterator (void) const |
| virtual TypeId | GetInstanceTypeId (void) const |
| template<typename T > | |
| Ptr< T > | GetObject (void) const |
| template<typename T > | |
| Ptr< T > | GetObject (TypeId tid) const |
| void | Start (void) |
Public Member Functions inherited from ns3::SimpleRefCount< Object, ObjectBase, ObjectDeleter > | |
| SimpleRefCount () | |
| SimpleRefCount (const SimpleRefCount &o) | |
| uint32_t | GetReferenceCount (void) const |
| SimpleRefCount & | operator= (const SimpleRefCount &o) |
| void | Ref (void) const |
| void | Unref (void) const |
Public Member Functions inherited from ns3::ObjectBase | |
| virtual | ~ObjectBase () |
| void | GetAttribute (std::string name, AttributeValue &value) const |
| bool | GetAttributeFailSafe (std::string name, AttributeValue &attribute) const |
| void | SetAttribute (std::string name, const AttributeValue &value) |
| bool | SetAttributeFailSafe (std::string name, const AttributeValue &value) |
| bool | TraceConnect (std::string name, std::string context, const CallbackBase &cb) |
| bool | TraceConnectWithoutContext (std::string name, const CallbackBase &cb) |
| bool | TraceDisconnect (std::string name, std::string context, const CallbackBase &cb) |
| bool | TraceDisconnectWithoutContext (std::string name, const CallbackBase &cb) |
Static Public Member Functions | |
| static TypeId | GetTypeId (void) |
| This method returns the TypeId associated to ns3::SSScheduler. | |
Private Member Functions | |
| SSScheduler (const SSScheduler &) | |
| SSScheduler & | operator= (const SSScheduler &) |
| Ptr< WimaxConnection > | SelectConnection (void) |
Private Attributes | |
| bool | m_pollMe |
| Ptr< SubscriberStationNetDevice > | m_ss |
Additional Inherited Members | |
Protected Member Functions inherited from ns3::Object | |
| Object (const Object &o) | |
| virtual void | DoStart (void) |
| virtual void | NotifyNewAggregate (void) |
Definition at line 40 of file ss-scheduler.h.
| ns3::SSScheduler::SSScheduler | ( | Ptr< SubscriberStationNetDevice > | ss | ) |
Definition at line 46 of file ss-scheduler.cc.
| ns3::SSScheduler::~SSScheduler | ( | void | ) |
Definition at line 52 of file ss-scheduler.cc.
|
private |
|
virtual |
This method is called by Object::Dispose or by the object's destructor, whichever comes first.
Subclasses are expected to implement their real destruction code in an overriden version of this method and chain up to their parent's implementation once they are done. i.e., for simplicity, the destructor of every subclass should be empty and its content should be moved to the associated DoDispose method.
It is safe to call GetObject from within this method.
Reimplemented from ns3::Object.
Definition at line 57 of file ss-scheduler.cc.
References m_ss.
| bool ns3::SSScheduler::GetPollMe | ( | void | ) | const |
Definition at line 69 of file ss-scheduler.cc.
References m_pollMe.
Referenced by ns3::SubscriberStationNetDevice::Enqueue().
Here is the caller graph for this function:
|
static |
This method returns the TypeId associated to ns3::SSScheduler.
This object is accessible through the following paths with Config::Set and Config::Connect:
No Attributes defined for this type.
No TraceSources defined for this type.
Reimplemented from ns3::Object.
Definition at line 39 of file ss-scheduler.cc.
References ns3::TypeId::SetParent().
Here is the call graph for this function:
|
private |
| Ptr< PacketBurst > ns3::SSScheduler::Schedule | ( | uint16_t | availableSymbols, |
| WimaxPhy::ModulationType | modulationType, | ||
| MacHeaderType::HeaderType | packetType, | ||
| Ptr< WimaxConnection > & | connection | ||
| ) |
| availableSymbols | the available resources in symbols |
| modulationType | the used modulation |
| packetType | the type of packets to select from |
| connection | the connection from wich packets will be selected |
Definition at line 75 of file ss-scheduler.cc.
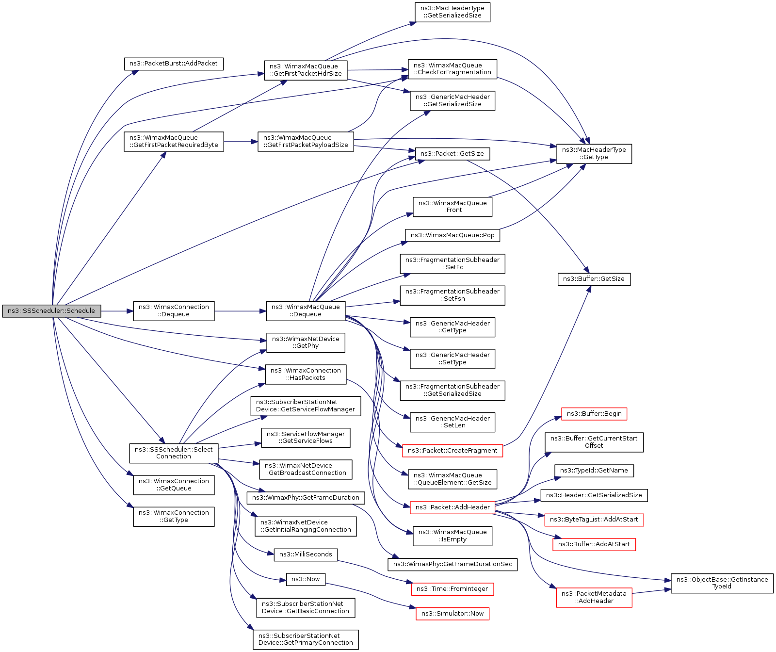
References ns3::PacketBurst::AddPacket(), ns3::WimaxMacQueue::CheckForFragmentation(), ns3::WimaxConnection::Dequeue(), ns3::WimaxMacQueue::GetFirstPacketHdrSize(), ns3::WimaxMacQueue::GetFirstPacketRequiredByte(), ns3::WimaxNetDevice::GetPhy(), ns3::WimaxConnection::GetQueue(), ns3::Packet::GetSize(), ns3::WimaxConnection::GetType(), ns3::WimaxConnection::HasPackets(), m_ss, NS_ASSERT_MSG, NS_LOG_INFO, SelectConnection(), and ns3::Cid::TRANSPORT.
Referenced by ns3::SubscriberStationNetDevice::SendBurst().
Here is the call graph for this function:
Here is the caller graph for this function:
|
private |
Definition at line 165 of file ss-scheduler.cc.
References ns3::SubscriberStationNetDevice::GetBasicConnection(), ns3::WimaxNetDevice::GetBroadcastConnection(), ns3::WimaxPhy::GetFrameDuration(), ns3::WimaxNetDevice::GetInitialRangingConnection(), ns3::WimaxNetDevice::GetPhy(), ns3::SubscriberStationNetDevice::GetPrimaryConnection(), ns3::SubscriberStationNetDevice::GetServiceFlowManager(), ns3::ServiceFlowManager::GetServiceFlows(), ns3::WimaxConnection::HasPackets(), ns3::MacHeaderType::HEADER_TYPE_GENERIC, m_ss, ns3::MilliSeconds(), ns3::Now(), NS_LOG_INFO, ns3::ServiceFlow::SF_TYPE_BE, ns3::ServiceFlow::SF_TYPE_NRTPS, ns3::ServiceFlow::SF_TYPE_RTPS, and ns3::ServiceFlow::SF_TYPE_UGS.
Referenced by Schedule().
Here is the call graph for this function:
Here is the caller graph for this function:| void ns3::SSScheduler::SetPollMe | ( | bool | pollMe | ) |
Definition at line 63 of file ss-scheduler.cc.
References m_pollMe.
|
private |
Definition at line 70 of file ss-scheduler.h.
Referenced by GetPollMe(), and SetPollMe().
|
private |
Definition at line 69 of file ss-scheduler.h.
Referenced by DoDispose(), Schedule(), and SelectConnection().