Interface to network animator. More...
#include <animation-interface.h>
Collaboration diagram for ns3::AnimationInterface:Public Types | |
| typedef void(* | AnimWriteCallback )(const char *str) |
| typedef for WriteCallBack used for listening to AnimationInterface write messages | |
Public Member Functions | |
| AnimationInterface (const std::string filename, uint64_t maxPktsPerFile=MAX_PKTS_PER_TRACE_FILE, bool usingXML=true) | |
| Constructor. | |
| ~AnimationInterface () | |
| Destructor for the animator interface. | |
| int64_t | AssignStreams (int64_t stream) |
| void | EnableIpv4RouteTracking (std::string fileName, Time startTime, Time stopTime, Time pollInterval=Seconds(5)) |
| Enable tracking of the Ipv4 routing table for all Nodes. | |
| void | EnableIpv4RouteTracking (std::string fileName, Time startTime, Time stopTime, NodeContainer nc, Time pollInterval=Seconds(5)) |
| Enable tracking of the Ipv4 routing table for a set of Nodes. | |
| void | EnablePacketMetadata (bool enable) |
| Enable Packet metadata. | |
| uint64_t | GetTracePktCount () |
| Get trace file packet count (This used only for testing) | |
| bool | IsStarted (void) |
| Is AnimationInterface started. | |
| void | ResetAnimWriteCallback () |
| Reset the write callback function. | |
| void | SetAnimWriteCallback (AnimWriteCallback cb) |
| Set a callback function to listen to AnimationInterface write events. | |
| void | SetMobilityPollInterval (Time t) |
| Set mobility poll interval:WARNING: setting a low interval can cause slowness. | |
| void | SetRandomPosition (bool setRandPos) |
| Set random position if a Mobility Model does not exists for the node. | |
| void | SetStartTime (Time t) |
| Specify the time at which capture should start. | |
| void | SetStopTime (Time t) |
| Specify the time at which capture should stop. | |
| void | ShowNode (uint32_t nodeId, bool show=true) |
| Helper function to show/hide a node. | |
| void | ShowNode (Ptr< Node > n, bool show=true) |
| Helper function to show/hide a node. | |
| void | UpdateLinkDescription (uint32_t fromNode, uint32_t toNode, std::string linkDescription) |
| Helper function to update the description for a link. | |
| void | UpdateLinkDescription (Ptr< Node > fromNode, Ptr< Node > toNode, std::string linkDescription) |
| Helper function to update the description for a link. | |
| void | UpdateNodeColor (Ptr< Node > n, uint8_t r, uint8_t g, uint8_t b) |
| Helper function to update the node color. | |
| void | UpdateNodeColor (uint32_t nodeId, uint8_t r, uint8_t g, uint8_t b) |
| Helper function to update the node color. | |
| void | UpdateNodeDescription (Ptr< Node > n, std::string descr) |
| Helper function to update the description for a given node. | |
| void | UpdateNodeDescription (uint32_t nodeId, std::string descr) |
| Helper function to update the description for a given node. | |
Static Public Member Functions | |
| static bool | IsInitialized (void) |
| Check if AnimationInterface is initialized. | |
| static void | SetConstantPosition (Ptr< Node > n, double x, double y, double z=0) |
| Helper function to set Constant Position for a given node. | |
| static void | SetLinkDescription (uint32_t fromNode, uint32_t toNode, std::string linkDescription, std::string fromNodeDescription="", std::string toNodeDescription="") |
| Helper function to set the description for a link. | |
| static void | SetLinkDescription (Ptr< Node > fromNode, Ptr< Node > toNode, std::string linkDescription, std::string fromNodeDescription="", std::string toNodeDescription="") |
| Helper function to set the description for a link. | |
| static void | SetNodeColor (Ptr< Node > n, uint8_t r, uint8_t g, uint8_t b) |
| Helper function to set the node color. | |
| static void | SetNodeColor (NodeContainer nc, uint8_t r, uint8_t g, uint8_t b) |
| Helper function to set the color of nodes in a container. | |
| static void | SetNodeDescription (Ptr< Node > n, std::string descr) |
| Helper function to set a brief description for a given node. | |
| static void | SetNodeDescription (NodeContainer nc, std::string descr) |
| Helper function to set a brief description for nodes in a Node Container. | |
Private Member Functions | |
| void | AddPendingCsmaPacket (uint64_t AnimUid, AnimPacketInfo &) |
| void | AddPendingLtePacket (uint64_t AnimUid, AnimPacketInfo &) |
| void | AddPendingUanPacket (uint64_t AnimUid, AnimPacketInfo &) |
| void | AddPendingWifiPacket (uint64_t AnimUid, AnimPacketInfo &) |
| void | AddPendingWimaxPacket (uint64_t AnimUid, AnimPacketInfo &) |
| void | ConnectCallbacks () |
| void | ConnectLte () |
| void | ConnectLteEnb (Ptr< Node > n, Ptr< LteEnbNetDevice > nd, uint32_t devIndex) |
| void | ConnectLteUe (Ptr< Node > n, Ptr< LteUeNetDevice > nd, uint32_t devIndex) |
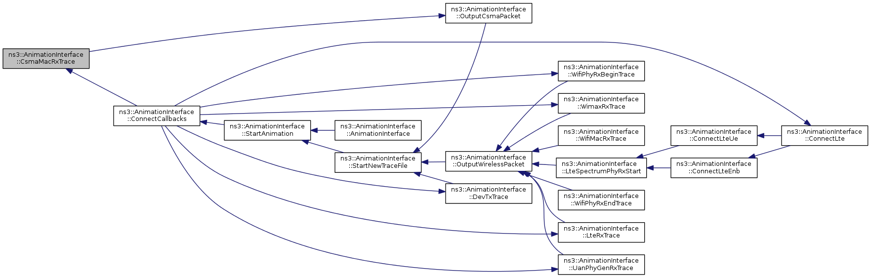
| void | CsmaMacRxTrace (std::string context, Ptr< const Packet > p) |
| bool | CsmaPacketIsPending (uint64_t AnimUid) |
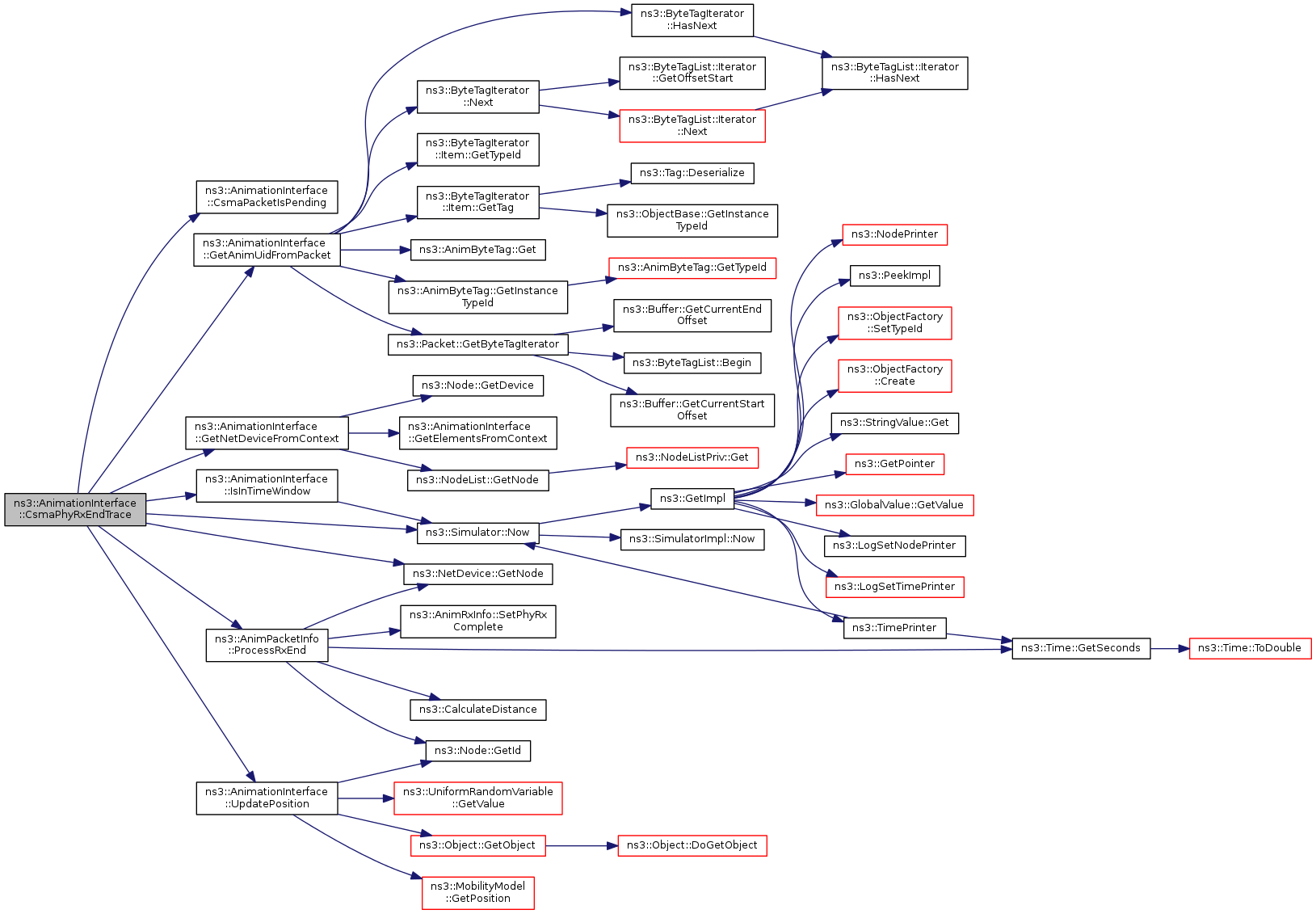
| void | CsmaPhyRxEndTrace (std::string context, Ptr< const Packet > p) |
| void | CsmaPhyTxBeginTrace (std::string context, Ptr< const Packet > p) |
| void | CsmaPhyTxEndTrace (std::string context, Ptr< const Packet > p) |
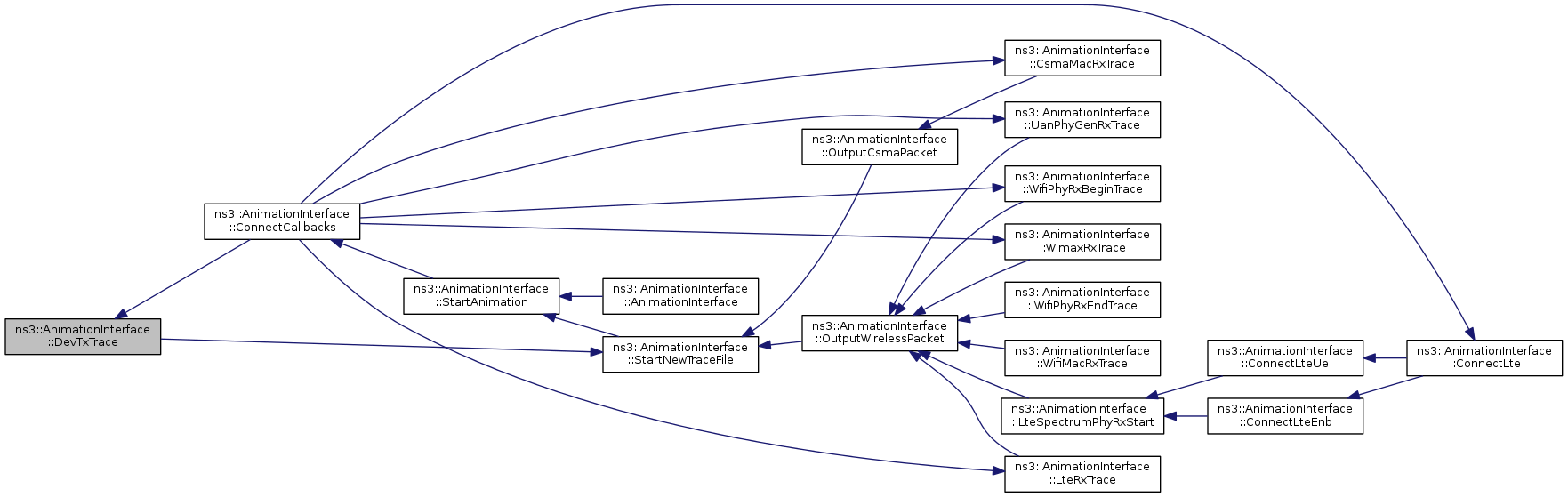
| void | DevTxTrace (std::string context, Ptr< const Packet > p, Ptr< NetDevice > tx, Ptr< NetDevice > rx, Time txTime, Time rxTime) |
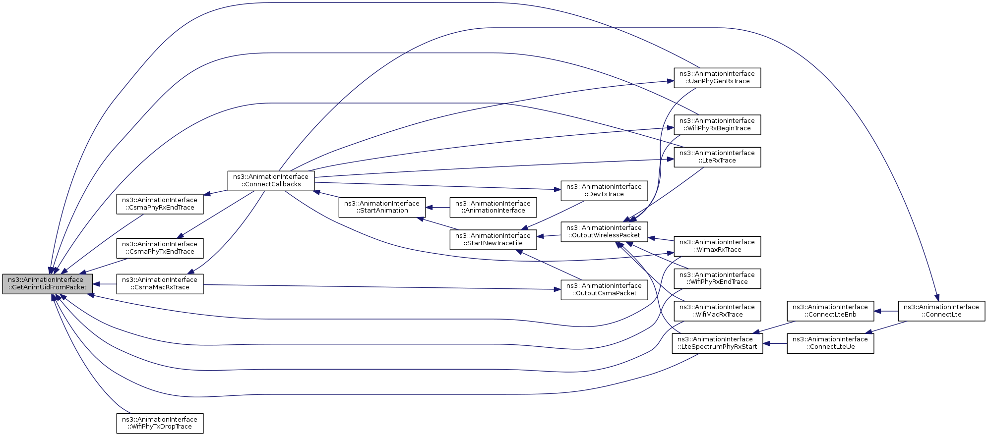
| uint64_t | GetAnimUidFromPacket (Ptr< const Packet >) |
| std::vector< std::string > | GetElementsFromContext (std::string context) |
| std::string | GetIpv4Address (Ptr< NetDevice > nd) |
| std::string | GetIpv4RoutingTable (Ptr< Node > n) |
| std::string | GetMacAddress (Ptr< NetDevice > nd) |
| std::string | GetNetAnimVersion () |
| Ptr< NetDevice > | GetNetDeviceFromContext (std::string context) |
| std::string | GetPacketMetadata (Ptr< const Packet > p) |
| Vector | GetPosition (Ptr< Node > n) |
| std::string | GetPreamble (void) |
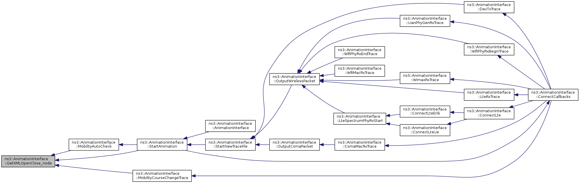
| std::string | GetXMLClose (std::string name) |
| std::string | GetXMLOpen_anim (uint32_t lp) |
| std::string | GetXMLOpen_packet (uint32_t fromLp, uint32_t fromId, double fbTx, double lbTx, std::string auxInfo="") |
| std::string | GetXMLOpen_topology (double minX, double minY, double maxX, double maxY) |
| std::string | GetXMLOpen_wpacket (uint32_t fromLp, uint32_t fromId, double fbTx, double lbTx, double range) |
| std::string | GetXMLOpenClose_link (uint32_t fromLp, uint32_t fromId, uint32_t toLp, uint32_t toId) |
| std::string | GetXMLOpenClose_linkupdate (uint32_t fromId, uint32_t toId, std::string) |
| std::string | GetXMLOpenClose_meta (std::string metaInfo) |
| std::string | GetXMLOpenClose_node (uint32_t lp, uint32_t id, double locX, double locY) |
| std::string | GetXMLOpenClose_node (uint32_t lp, uint32_t id, double locX, double locY, struct Rgb rgb) |
| std::string | GetXMLOpenClose_nodeupdate (uint32_t id, bool visible=true) |
| std::string | GetXMLOpenClose_NonP2pLinkProperties (uint32_t id, std::string ipv4Address, std::string channelType) |
| std::string | GetXMLOpenClose_p (std::string pktType, uint32_t fId, double fbTx, double lbTx, uint32_t tId, double fbRx, double lbRx, std::string metaInfo="", std::string auxInfo="") |
| std::string | GetXMLOpenClose_routing (uint32_t id, std::string routingInfo) |
| std::string | GetXMLOpenClose_rx (uint32_t toLp, uint32_t toId, double fbRx, double lbRx) |
| bool | IsInTimeWindow () |
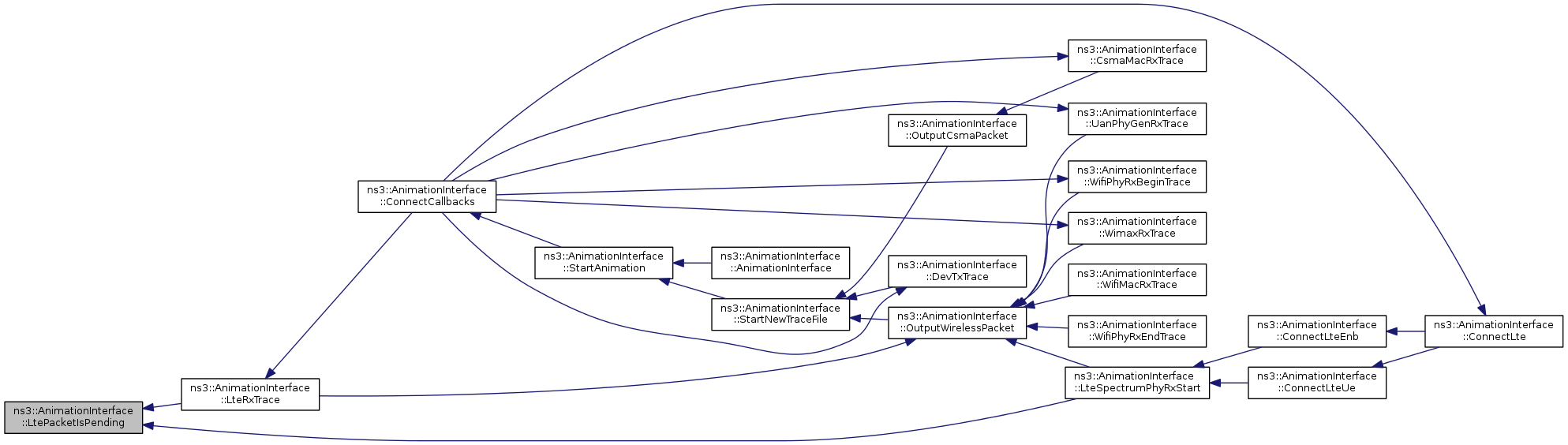
| bool | LtePacketIsPending (uint64_t AnimUid) |
| void | LteRxTrace (std::string context, Ptr< const Packet > p, const Mac48Address &) |
| void | LteSpectrumPhyRxStart (std::string context, Ptr< const PacketBurst > pb) |
| void | LteSpectrumPhyTxStart (std::string context, Ptr< const PacketBurst > pb) |
| void | LteTxTrace (std::string context, Ptr< const Packet > p, const Mac48Address &) |
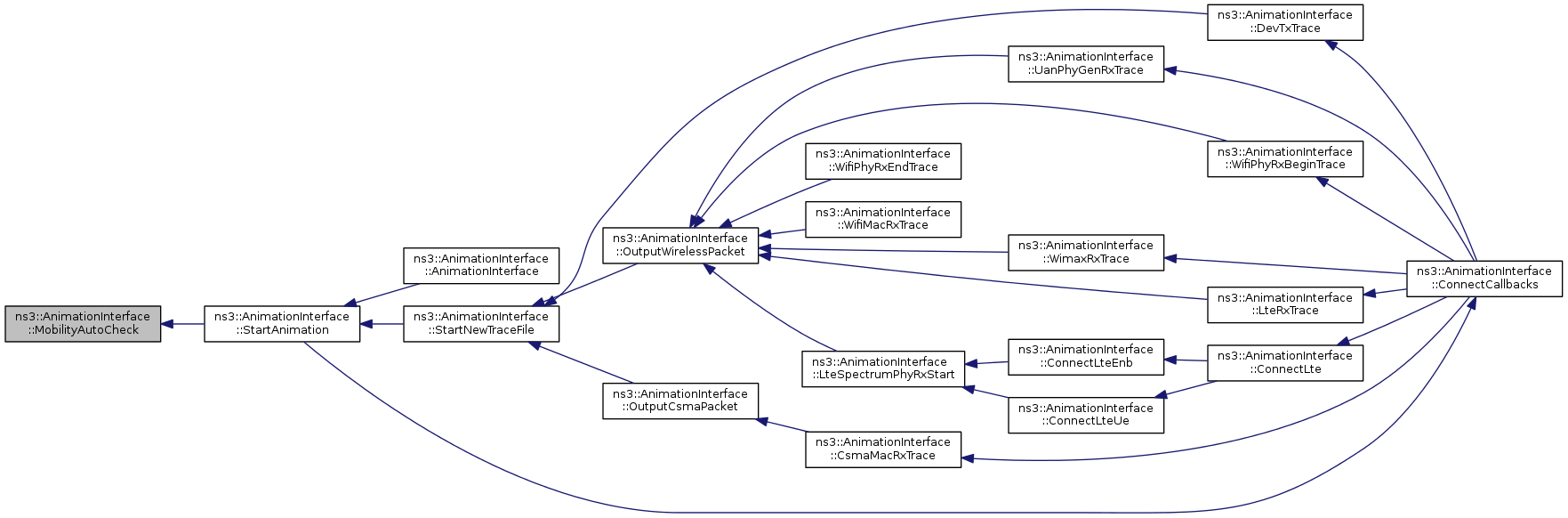
| void | MobilityAutoCheck () |
| void | MobilityCourseChangeTrace (Ptr< const MobilityModel > mob) |
| bool | NodeHasMoved (Ptr< Node > n, Vector newLocation) |
| void | OutputCsmaPacket (Ptr< const Packet > p, AnimPacketInfo &pktInfo, AnimRxInfo pktrxInfo) |
| void | OutputWirelessPacket (Ptr< const Packet > p, AnimPacketInfo &pktInfo, AnimRxInfo pktrxInfo) |
| void | PurgePendingCsma () |
| void | PurgePendingLte () |
| void | PurgePendingWifi () |
| void | PurgePendingWimax () |
| void | RecalcTopoBounds (Vector v) |
| std::vector< Ptr< Node > > | RecalcTopoBounds () |
| bool | SetOutputFile (const std::string &fn) |
| Specify that animation commands are to be written to the specified output file. | |
| bool | SetRoutingOutputFile (const std::string &fn) |
| void | SetXMLOutput () |
| Specify that animation commands are to be written in XML format. | |
| void | StartAnimation (bool restart=false) |
| Writes the topology information and sets up the appropriate animation packet tx callback. | |
| void | StartNewTraceFile () |
| void | StopAnimation () |
| Closes the interface to the animator. | |
| void | TrackIpv4Route () |
| bool | UanPacketIsPending (uint64_t AnimUid) |
| void | UanPhyGenRxTrace (std::string context, Ptr< const Packet >) |
| void | UanPhyGenTxTrace (std::string context, Ptr< const Packet >) |
| Vector | UpdatePosition (Ptr< Node > n) |
| Vector | UpdatePosition (Ptr< Node > n, Vector v) |
| void | WifiMacRxTrace (std::string context, Ptr< const Packet > p) |
| bool | WifiPacketIsPending (uint64_t AnimUid) |
| void | WifiPhyRxBeginTrace (std::string context, Ptr< const Packet > p) |
| void | WifiPhyRxDropTrace (std::string context, Ptr< const Packet > p) |
| void | WifiPhyRxEndTrace (std::string context, Ptr< const Packet > p) |
| void | WifiPhyTxBeginTrace (std::string context, Ptr< const Packet > p) |
| void | WifiPhyTxDropTrace (std::string context, Ptr< const Packet > p) |
| void | WifiPhyTxEndTrace (std::string context, Ptr< const Packet > p) |
| bool | WimaxPacketIsPending (uint64_t AnimUid) |
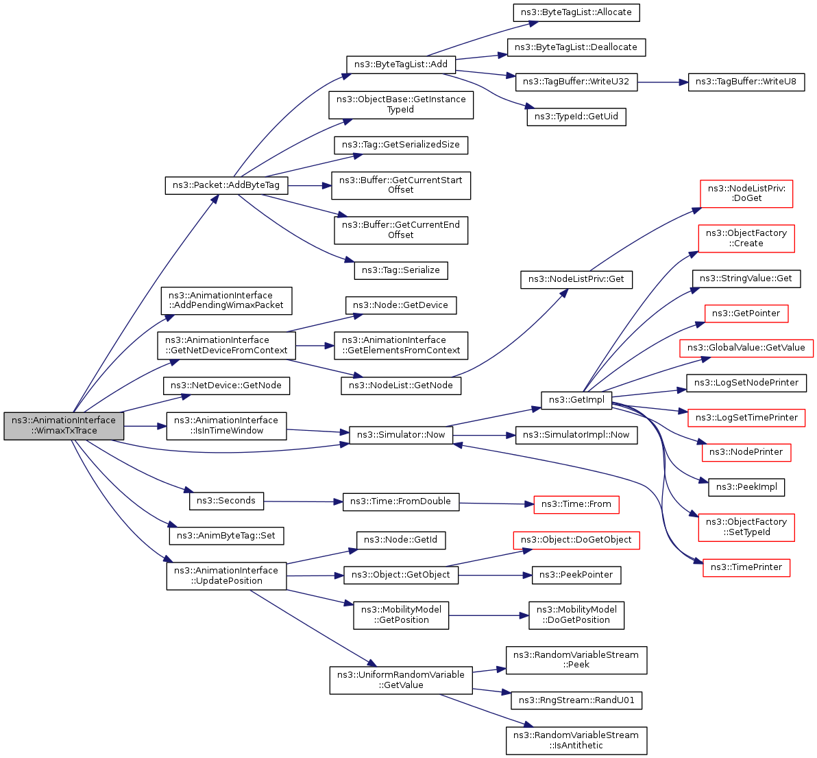
| void | WimaxRxTrace (std::string context, Ptr< const Packet > p, const Mac48Address &) |
| void | WimaxTxTrace (std::string context, Ptr< const Packet > p, const Mac48Address &) |
| void | WriteDummyPacket () |
| int | WriteN (const char *, uint32_t, FILE *f) |
| int | WriteN (const std::string &, FILE *f) |
| void | WriteNonP2pLinkProperties (uint32_t id, std::string ipv4Address, std::string channelType) |
Static Private Attributes | |
| static std::map < P2pLinkNodeIdPair, LinkProperties, LinkPairCompare > | linkProperties |
| static std::map< uint32_t, Rgb > | nodeColors |
| static std::map< uint32_t, std::string > | nodeDescriptions |
Interface to network animator.
Provides functions that facilitate communications with an external or internal network animator.
Definition at line 92 of file animation-interface.h.
| typedef void(* ns3::AnimationInterface::AnimWriteCallback)(const char *str) |
typedef for WriteCallBack used for listening to AnimationInterface write messages
Definition at line 192 of file animation-interface.h.
| ns3::AnimationInterface::AnimationInterface | ( | const std::string | filename, |
| uint64_t | maxPktsPerFile = MAX_PKTS_PER_TRACE_FILE, |
||
| bool | usingXML = true |
||
| ) |
Constructor.
| filename | The Filename for the trace file used by the Animator |
| maxPktsPerFile | The maximum number of packets per trace file. AnimationInterface will create trace files with the following filenames : filename, filename-1, filename-2..., filename-N where each file contains packet info for 'maxPktPerFile' number of packets |
| usingXML | Set to true if XML output traces are required |
Definition at line 64 of file animation-interface.cc.
References ns3::initialized, m_uniformRandomVariable, and StartAnimation().
Here is the call graph for this function:| ns3::AnimationInterface::~AnimationInterface | ( | ) |
Destructor for the animator interface.
Definition at line 79 of file animation-interface.cc.
References StopAnimation().
Here is the call graph for this function:
|
private |
Definition at line 859 of file animation-interface.cc.
References m_pendingCsmaPackets, ns3::AnimPacketInfo::m_txnd, and NS_ASSERT.
Referenced by CsmaPhyTxBeginTrace(), and CsmaPhyTxEndTrace().
Here is the caller graph for this function:
|
private |
Definition at line 853 of file animation-interface.cc.
References m_pendingLtePackets, ns3::AnimPacketInfo::m_txnd, and NS_ASSERT.
Referenced by LteSpectrumPhyTxStart(), and LteTxTrace().
Here is the caller graph for this function:
|
private |
Definition at line 836 of file animation-interface.cc.
References m_pendingUanPackets.
Referenced by UanPhyGenTxTrace().
Here is the caller graph for this function:
|
private |
Definition at line 842 of file animation-interface.cc.
References m_pendingWifiPackets.
Referenced by WifiPhyRxBeginTrace(), WifiPhyRxEndTrace(), and WifiPhyTxBeginTrace().
Here is the caller graph for this function:
|
private |
Definition at line 847 of file animation-interface.cc.
References m_pendingWimaxPackets, ns3::AnimPacketInfo::m_txnd, and NS_ASSERT.
Referenced by WimaxTxTrace().
Here is the caller graph for this function:| int64_t ns3::AnimationInterface::AssignStreams | ( | int64_t | stream | ) |
Assign a fixed random variable stream number to the random variables used by this model. Return the number of streams (possibly zero) that have been assigned.
| stream | first stream index to use |
Definition at line 1391 of file animation-interface.cc.
References m_uniformRandomVariable, NS_LOG_FUNCTION, and ns3::RandomVariableStream::SetStream().
Here is the call graph for this function:
|
private |
Definition at line 639 of file animation-interface.cc.
References ns3::Config::Connect(), ConnectLte(), ns3::Config::ConnectWithoutContext(), CsmaMacRxTrace(), CsmaPhyRxEndTrace(), CsmaPhyTxBeginTrace(), CsmaPhyTxEndTrace(), DevTxTrace(), LteRxTrace(), LteTxTrace(), ns3::MakeCallback(), MobilityCourseChangeTrace(), UanPhyGenRxTrace(), UanPhyGenTxTrace(), WifiPhyRxBeginTrace(), WifiPhyTxBeginTrace(), WimaxRxTrace(), and WimaxTxTrace().
Referenced by StartAnimation().
Here is the call graph for this function:
Here is the caller graph for this function:
|
private |
Definition at line 612 of file animation-interface.cc.
References ns3::NodeList::Begin(), ConnectLteEnb(), ConnectLteUe(), ns3::NodeList::End(), ns3::Node::GetDevice(), ns3::Node::GetNDevices(), and NS_ASSERT.
Referenced by ConnectCallbacks().
Here is the call graph for this function:
Here is the caller graph for this function:
|
private |
Definition at line 568 of file animation-interface.cc.
References ns3::LtePhy::GetDownlinkSpectrumPhy(), ns3::Node::GetId(), ns3::LteEnbNetDevice::GetPhy(), ns3::LtePhy::GetUplinkSpectrumPhy(), LteSpectrumPhyRxStart(), LteSpectrumPhyTxStart(), ns3::MakeCallback(), and ns3::ObjectBase::TraceConnect().
Referenced by ConnectLte().
Here is the call graph for this function:
Here is the caller graph for this function:
|
private |
Definition at line 591 of file animation-interface.cc.
References ns3::LtePhy::GetDownlinkSpectrumPhy(), ns3::Node::GetId(), ns3::LtePhy::GetUplinkSpectrumPhy(), LteSpectrumPhyRxStart(), LteSpectrumPhyTxStart(), ns3::MakeCallback(), and ns3::ObjectBase::TraceConnect().
Referenced by ConnectLte().
Here is the call graph for this function:
Here is the caller graph for this function:Definition at line 1283 of file animation-interface.cc.
References CsmaPacketIsPending(), GetAnimUidFromPacket(), GetNetDeviceFromContext(), ns3::NetDevice::GetNode(), ns3::AnimPacketInfo::GetRxInfo(), IsInTimeWindow(), ns3::AnimRxInfo::IsPhyRxComplete(), m_pendingCsmaPackets, m_started, NS_ASSERT, NS_LOG_FUNCTION, NS_LOG_INFO, NS_LOG_WARN, and OutputCsmaPacket().
Referenced by ConnectCallbacks().
Here is the call graph for this function:
Here is the caller graph for this function:
|
private |
Definition at line 263 of file animation-interface.cc.
References m_pendingCsmaPackets.
Referenced by CsmaMacRxTrace(), CsmaPhyRxEndTrace(), and CsmaPhyTxEndTrace().
Here is the caller graph for this function:
|
private |
Definition at line 1261 of file animation-interface.cc.
References CsmaPacketIsPending(), GetAnimUidFromPacket(), GetNetDeviceFromContext(), ns3::NetDevice::GetNode(), IsInTimeWindow(), m_pendingCsmaPackets, m_started, ns3::Simulator::Now(), NS_ASSERT, NS_LOG_INFO, NS_LOG_WARN, ns3::AnimPacketInfo::ProcessRxEnd(), and UpdatePosition().
Referenced by ConnectCallbacks().
Here is the call graph for this function:
Here is the caller graph for this function:
|
private |
Definition at line 1221 of file animation-interface.cc.
References ns3::Packet::AddByteTag(), AddPendingCsmaPacket(), gAnimUid, GetNetDeviceFromContext(), ns3::NetDevice::GetNode(), IsInTimeWindow(), m_started, ns3::Simulator::Now(), NS_ASSERT, NS_LOG_INFO, ns3::AnimByteTag::Set(), and UpdatePosition().
Referenced by ConnectCallbacks().
Here is the call graph for this function:
Here is the caller graph for this function:
|
private |
Definition at line 1239 of file animation-interface.cc.
References AddPendingCsmaPacket(), CsmaPacketIsPending(), GetAnimUidFromPacket(), GetNetDeviceFromContext(), ns3::NetDevice::GetNode(), ns3::Time::GetSeconds(), IsInTimeWindow(), ns3::AnimPacketInfo::m_lbTx, m_pendingCsmaPackets, m_started, ns3::Now(), ns3::Simulator::Now(), NS_ASSERT, NS_LOG_INFO, NS_LOG_WARN, and UpdatePosition().
Referenced by ConnectCallbacks().
Here is the call graph for this function:
Here is the caller graph for this function:
|
private |
Definition at line 788 of file animation-interface.cc.
References ns3::Node::GetId(), ns3::NetDevice::GetNode(), GetPacketMetadata(), ns3::Time::GetSeconds(), GetXMLOpenClose_p(), IsInTimeWindow(), m_currentPktCount, m_enablePacketMetadata, m_f, m_started, m_xml, ns3::Now(), NS_ASSERT, StartNewTraceFile(), and WriteN().
Referenced by ConnectCallbacks().
Here is the call graph for this function:
Here is the caller graph for this function:| void ns3::AnimationInterface::EnableIpv4RouteTracking | ( | std::string | fileName, |
| Time | startTime, | ||
| Time | stopTime, | ||
| Time | pollInterval = Seconds(5) |
||
| ) |
Enable tracking of the Ipv4 routing table for all Nodes.
| fileName | Trace file for storing routing table information |
| startTime | Start time for capture |
| stopTime | End time for capture |
| pollInterval | The periodic interval at which routing table information is polled Default: 5s |
Definition at line 84 of file animation-interface.cc.
References GetXMLOpen_anim(), m_routingF, m_routingFileName, m_routingPollInterval, m_routingStopTime, ns3::Simulator::Schedule(), SetRoutingOutputFile(), TrackIpv4Route(), and WriteN().
Referenced by EnableIpv4RouteTracking(), and main().
Here is the call graph for this function:
Here is the caller graph for this function:| void ns3::AnimationInterface::EnableIpv4RouteTracking | ( | std::string | fileName, |
| Time | startTime, | ||
| Time | stopTime, | ||
| NodeContainer | nc, | ||
| Time | pollInterval = Seconds(5) |
||
| ) |
Enable tracking of the Ipv4 routing table for a set of Nodes.
| fileName | Trace file for storing routing table information |
| startTime | Start time for capture |
| stopTime | End time for capture |
| nc | A NodeContainer containing nodes for which Routing table has to be tracked |
| pollInterval | The periodic interval at which routing table information is polled Default: 5s |
Definition at line 94 of file animation-interface.cc.
References EnableIpv4RouteTracking(), and m_routingNc.
Here is the call graph for this function:| void ns3::AnimationInterface::EnablePacketMetadata | ( | bool | enable | ) |
Enable Packet metadata.
| enable | if true enables writing the packet metadata to the XML trace file if false disables writing the packet metadata |
Definition at line 216 of file animation-interface.cc.
References ns3::Packet::EnablePrinting(), and m_enablePacketMetadata.
Referenced by main().
Here is the call graph for this function:
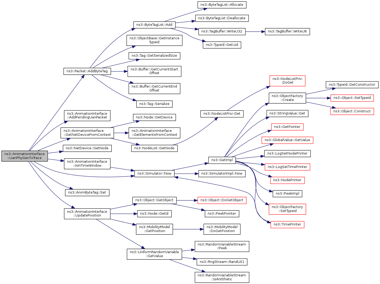
Here is the caller graph for this function:Definition at line 865 of file animation-interface.cc.
References ns3::AnimByteTag::Get(), ns3::Packet::GetByteTagIterator(), ns3::AnimByteTag::GetInstanceTypeId(), ns3::ByteTagIterator::Item::GetTag(), ns3::ByteTagIterator::Item::GetTypeId(), ns3::ByteTagIterator::HasNext(), and ns3::ByteTagIterator::Next().
Referenced by CsmaMacRxTrace(), CsmaPhyRxEndTrace(), CsmaPhyTxEndTrace(), LteRxTrace(), LteSpectrumPhyRxStart(), UanPhyGenRxTrace(), WifiMacRxTrace(), WifiPhyRxBeginTrace(), WifiPhyRxEndTrace(), WifiPhyTxDropTrace(), and WimaxRxTrace().
Here is the call graph for this function:
Here is the caller graph for this function:
|
private |
Definition at line 1865 of file animation-interface.cc.
Referenced by GetNetDeviceFromContext().
Here is the caller graph for this function:Definition at line 446 of file animation-interface.cc.
References ns3::Ipv4::GetAddress(), ns3::Node::GetId(), ns3::Ipv4::GetInterfaceForDevice(), ns3::Ipv4InterfaceAddress::GetLocal(), ns3::NodeList::GetNode(), ns3::NetDevice::GetNode(), and NS_LOG_WARN.
Referenced by StartAnimation().
Here is the call graph for this function:
Here is the caller graph for this function:Definition at line 100 of file animation-interface.cc.
References ns3::Node::GetId(), ns3::Object::GetObject(), ns3::Ipv4::GetRoutingProtocol(), NS_ASSERT, NS_LOG_WARN, and ns3::Ipv4RoutingProtocol::PrintRoutingTable().
Referenced by TrackIpv4Route().
Here is the call graph for this function:
Here is the caller graph for this function:Definition at line 438 of file animation-interface.cc.
References ns3::NetDevice::GetAddress().
Referenced by StartAnimation().
Here is the call graph for this function:
Here is the caller graph for this function:
|
private |
Definition at line 167 of file animation-interface.cc.
Referenced by GetXMLOpen_anim().
Here is the caller graph for this function:Definition at line 824 of file animation-interface.cc.
References ns3::Node::GetDevice(), GetElementsFromContext(), ns3::NodeList::GetNode(), and NS_ASSERT.
Referenced by CsmaMacRxTrace(), CsmaPhyRxEndTrace(), CsmaPhyTxBeginTrace(), CsmaPhyTxEndTrace(), LteRxTrace(), LteSpectrumPhyRxStart(), LteSpectrumPhyTxStart(), LteTxTrace(), UanPhyGenRxTrace(), UanPhyGenTxTrace(), WifiMacRxTrace(), WifiPhyRxBeginTrace(), WifiPhyRxEndTrace(), WifiPhyTxBeginTrace(), WifiPhyTxDropTrace(), WimaxRxTrace(), and WimaxTxTrace().
Here is the call graph for this function:
Here is the caller graph for this function:Definition at line 1378 of file animation-interface.cc.
References ns3::Packet::Print().
Referenced by DevTxTrace(), OutputCsmaPacket(), and OutputWirelessPacket().
Here is the call graph for this function:
Here is the caller graph for this function:Definition at line 319 of file animation-interface.cc.
References ns3::Node::GetId(), m_nodeLocation, and NS_FATAL_ERROR.
Referenced by MobilityAutoCheck(), MobilityCourseChangeTrace(), NodeHasMoved(), RecalcTopoBounds(), and StartAnimation().
Here is the call graph for this function:
Here is the caller graph for this function:
|
private |
Definition at line 1402 of file animation-interface.cc.
Referenced by StartAnimation().
Here is the caller graph for this function:| uint64_t ns3::AnimationInterface::GetTracePktCount | ( | ) |
Get trace file packet count (This used only for testing)
returns Number of packets recorded in the current trace file
Definition at line 1385 of file animation-interface.cc.
References m_currentPktCount.
|
inlineprivate |
Definition at line 609 of file animation-interface.h.
Referenced by MobilityAutoCheck(), MobilityCourseChangeTrace(), StartAnimation(), and StopAnimation().
Here is the caller graph for this function:
|
private |
Definition at line 1653 of file animation-interface.cc.
References GetNetAnimVersion().
Referenced by EnableIpv4RouteTracking(), and StartAnimation().
Here is the call graph for this function:
Here is the caller graph for this function:
|
private |
Definition at line 1777 of file animation-interface.cc.
|
private |
Definition at line 1659 of file animation-interface.cc.
Referenced by MobilityAutoCheck(), MobilityCourseChangeTrace(), and StartAnimation().
Here is the caller graph for this function:
|
private |
Definition at line 1821 of file animation-interface.cc.
|
private |
Definition at line 1746 of file animation-interface.cc.
References ns3::LinkProperties::fromNodeDescription, ns3::LinkProperties::linkDescription, linkProperties, and ns3::LinkProperties::toNodeDescription.
Referenced by StartAnimation().
Here is the caller graph for this function:
|
private |
Definition at line 1732 of file animation-interface.cc.
References ns3::Time::GetSeconds(), and ns3::Now().
Referenced by UpdateLinkDescription().
Here is the call graph for this function:
Here is the caller graph for this function:
|
private |
Definition at line 1844 of file animation-interface.cc.
|
private |
Definition at line 1696 of file animation-interface.cc.
References nodeDescriptions.
Referenced by MobilityAutoCheck(), MobilityCourseChangeTrace(), and StartAnimation().
Here is the caller graph for this function:
|
private |
Definition at line 1712 of file animation-interface.cc.
References ns3::Rgb::b, ns3::Rgb::g, nodeDescriptions, and ns3::Rgb::r.
|
private |
Definition at line 1669 of file animation-interface.cc.
References ns3::Rgb::b, ns3::Rgb::g, ns3::Time::GetSeconds(), nodeColors, nodeDescriptions, ns3::Now(), and ns3::Rgb::r.
Referenced by ShowNode(), UpdateNodeColor(), and UpdateNodeDescription().
Here is the call graph for this function:
Here is the caller graph for this function:
|
private |
Definition at line 1853 of file animation-interface.cc.
Referenced by WriteNonP2pLinkProperties().
Here is the caller graph for this function:
|
private |
Definition at line 1798 of file animation-interface.cc.
Referenced by DevTxTrace(), OutputCsmaPacket(), OutputWirelessPacket(), and WriteDummyPacket().
Here is the caller graph for this function:
|
private |
Definition at line 1788 of file animation-interface.cc.
References ns3::Time::GetSeconds(), and ns3::Now().
Referenced by TrackIpv4Route().
Here is the call graph for this function:
Here is the caller graph for this function:
|
private |
Definition at line 1833 of file animation-interface.cc.
|
static |
Check if AnimationInterface is initialized.
Definition at line 223 of file animation-interface.cc.
References ns3::initialized.
|
private |
Definition at line 244 of file animation-interface.cc.
References m_startTime, m_stopTime, and ns3::Simulator::Now().
Referenced by CsmaMacRxTrace(), CsmaPhyRxEndTrace(), CsmaPhyTxBeginTrace(), CsmaPhyTxEndTrace(), DevTxTrace(), LteRxTrace(), LteSpectrumPhyRxStart(), LteSpectrumPhyTxStart(), LteTxTrace(), MobilityAutoCheck(), MobilityCourseChangeTrace(), UanPhyGenRxTrace(), UanPhyGenTxTrace(), WifiMacRxTrace(), WifiPhyRxBeginTrace(), WifiPhyRxEndTrace(), WifiPhyTxBeginTrace(), WifiPhyTxDropTrace(), WimaxRxTrace(), and WimaxTxTrace().
Here is the call graph for this function:
Here is the caller graph for this function:| bool ns3::AnimationInterface::IsStarted | ( | void | ) |
Is AnimationInterface started.
Definition at line 228 of file animation-interface.cc.
References m_started.
|
private |
Definition at line 274 of file animation-interface.cc.
References m_pendingLtePackets.
Referenced by LteRxTrace(), and LteSpectrumPhyRxStart().
Here is the caller graph for this function:
|
private |
Definition at line 1129 of file animation-interface.cc.
References gAnimUid, GetAnimUidFromPacket(), GetNetDeviceFromContext(), ns3::NetDevice::GetNode(), ns3::AnimPacketInfo::GetRxInfo(), IsInTimeWindow(), LtePacketIsPending(), m_pendingLtePackets, m_started, ns3::Simulator::Now(), NS_ASSERT, NS_LOG_INFO, NS_LOG_WARN, OutputWirelessPacket(), ns3::AnimPacketInfo::ProcessRxBegin(), ns3::AnimPacketInfo::ProcessRxEnd(), ns3::Seconds(), and UpdatePosition().
Referenced by ConnectCallbacks().
Here is the call graph for this function:
Here is the caller graph for this function:
|
private |
Definition at line 1184 of file animation-interface.cc.
References gAnimUid, GetAnimUidFromPacket(), GetNetDeviceFromContext(), ns3::NetDevice::GetNode(), ns3::AnimPacketInfo::GetRxInfo(), IsInTimeWindow(), list, LtePacketIsPending(), m_pendingLtePackets, m_started, ns3::Simulator::Now(), NS_ASSERT, NS_LOG_INFO, NS_LOG_WARN, OutputWirelessPacket(), ns3::AnimPacketInfo::ProcessRxBegin(), ns3::AnimPacketInfo::ProcessRxEnd(), ns3::Seconds(), and UpdatePosition().
Referenced by ConnectLteEnb(), and ConnectLteUe().
Here is the call graph for this function:
Here is the caller graph for this function:
|
private |
Definition at line 1152 of file animation-interface.cc.
References ns3::Packet::AddByteTag(), AddPendingLtePacket(), gAnimUid, GetNetDeviceFromContext(), ns3::NetDevice::GetNode(), IsInTimeWindow(), list, m_started, ns3::Simulator::Now(), NS_ASSERT, NS_LOG_INFO, NS_LOG_WARN, ns3::Seconds(), ns3::AnimByteTag::Set(), and UpdatePosition().
Referenced by ConnectLteEnb(), and ConnectLteUe().
Here is the call graph for this function:
Here is the caller graph for this function:
|
private |
Definition at line 1110 of file animation-interface.cc.
References ns3::Packet::AddByteTag(), AddPendingLtePacket(), gAnimUid, GetNetDeviceFromContext(), ns3::NetDevice::GetNode(), IsInTimeWindow(), m_started, ns3::Simulator::Now(), NS_ASSERT, NS_LOG_INFO, ns3::Seconds(), ns3::AnimByteTag::Set(), and UpdatePosition().
Referenced by ConnectCallbacks().
Here is the call graph for this function:
Here is the caller graph for this function:
|
private |
Definition at line 1351 of file animation-interface.cc.
References ns3::Node::GetId(), GetPosition(), GetXMLClose(), GetXMLOpen_topology(), GetXMLOpenClose_node(), ns3::Simulator::IsFinished(), IsInTimeWindow(), m_f, m_mobilityPollInterval, m_started, m_topoMaxX, m_topoMaxY, m_topoMinX, m_topoMinY, NS_ASSERT, PurgePendingCsma(), PurgePendingLte(), PurgePendingWifi(), PurgePendingWimax(), RecalcTopoBounds(), ns3::Simulator::Schedule(), WriteDummyPacket(), WriteN(), ns3::Vector3D::x, and ns3::Vector3D::y.
Referenced by StartAnimation().
Here is the call graph for this function:
Here is the caller graph for this function:
|
private |
Definition at line 1310 of file animation-interface.cc.
References ns3::Node::GetId(), ns3::Object::GetObject(), ns3::MobilityModel::GetPosition(), GetPosition(), GetXMLClose(), GetXMLOpen_topology(), GetXMLOpenClose_node(), IsInTimeWindow(), m_f, m_started, m_topoMaxX, m_topoMaxY, m_topoMinX, m_topoMinY, nodeColors, NS_ASSERT, RecalcTopoBounds(), UpdatePosition(), WriteDummyPacket(), WriteN(), ns3::Vector3D::x, and ns3::Vector3D::y.
Referenced by ConnectCallbacks().
Here is the call graph for this function:
Here is the caller graph for this function:Definition at line 1336 of file animation-interface.cc.
References GetPosition(), ns3::Vector3D::x, and ns3::Vector3D::y.
Referenced by RecalcTopoBounds().
Here is the call graph for this function:
Here is the caller graph for this function:
|
private |
Definition at line 1478 of file animation-interface.cc.
References ns3::Node::GetId(), ns3::NetDevice::GetNode(), GetPacketMetadata(), GetXMLOpenClose_p(), m_enablePacketMetadata, m_f, ns3::AnimRxInfo::m_fbRx, ns3::AnimPacketInfo::m_fbTx, ns3::AnimRxInfo::m_lbRx, ns3::AnimPacketInfo::m_lbTx, ns3::AnimRxInfo::m_rxnd, ns3::AnimPacketInfo::m_txnd, m_xml, NS_ASSERT, StartNewTraceFile(), and WriteN().
Referenced by CsmaMacRxTrace().
Here is the call graph for this function:
Here is the caller graph for this function:
|
private |
Definition at line 1459 of file animation-interface.cc.
References ns3::AnimPacketInfo::firstlastbitDelta, ns3::Node::GetId(), ns3::NetDevice::GetNode(), GetPacketMetadata(), GetXMLOpenClose_p(), m_enablePacketMetadata, m_f, ns3::AnimRxInfo::m_fbRx, ns3::AnimPacketInfo::m_fbTx, ns3::AnimRxInfo::m_lbRx, ns3::AnimRxInfo::m_rxnd, ns3::AnimPacketInfo::m_txnd, ns3::AnimPacketInfo::m_txNodeId, m_xml, NS_ASSERT, StartNewTraceFile(), and WriteN().
Referenced by LteRxTrace(), LteSpectrumPhyRxStart(), UanPhyGenRxTrace(), WifiMacRxTrace(), WifiPhyRxBeginTrace(), WifiPhyRxEndTrace(), and WimaxRxTrace().
Here is the call graph for this function:
Here is the caller graph for this function:
|
private |
Definition at line 411 of file animation-interface.cc.
References ns3::Time::GetSeconds(), ns3::AnimPacketInfo::m_fbTx, m_pendingCsmaPackets, ns3::Now(), and PURGE_INTERVAL.
Referenced by MobilityAutoCheck().
Here is the call graph for this function:
Here is the caller graph for this function:
|
private |
Definition at line 385 of file animation-interface.cc.
References ns3::Time::GetSeconds(), ns3::AnimPacketInfo::m_fbTx, m_pendingLtePackets, ns3::Now(), and PURGE_INTERVAL.
Referenced by MobilityAutoCheck().
Here is the call graph for this function:
Here is the caller graph for this function:
|
private |
Definition at line 330 of file animation-interface.cc.
References ns3::Time::GetSeconds(), ns3::AnimPacketInfo::m_fbTx, m_pendingWifiPackets, ns3::Now(), and PURGE_INTERVAL.
Referenced by MobilityAutoCheck().
Here is the call graph for this function:
Here is the caller graph for this function:
|
private |
Definition at line 357 of file animation-interface.cc.
References ns3::Time::GetSeconds(), ns3::AnimPacketInfo::m_fbTx, m_pendingWimaxPackets, ns3::Now(), and PURGE_INTERVAL.
Referenced by MobilityAutoCheck().
Here is the call graph for this function:
Here is the caller graph for this function:
|
private |
Definition at line 737 of file animation-interface.cc.
References m_topoMaxX, m_topoMaxY, m_topoMinX, m_topoMinY, ns3::Vector3D::x, and ns3::Vector3D::y.
Definition at line 706 of file animation-interface.cc.
References ns3::NodeList::Begin(), ns3::NodeList::End(), ns3::Object::GetObject(), ns3::MobilityModel::GetPosition(), GetPosition(), NodeHasMoved(), NS_ASSERT, and UpdatePosition().
Referenced by MobilityAutoCheck(), and MobilityCourseChangeTrace().
Here is the call graph for this function:
Here is the caller graph for this function:| void ns3::AnimationInterface::ResetAnimWriteCallback | ( | ) |
Reset the write callback function.
Definition at line 239 of file animation-interface.cc.
References m_writeCallback.
Referenced by StopAnimation().
Here is the caller graph for this function:| void ns3::AnimationInterface::SetAnimWriteCallback | ( | AnimWriteCallback | cb | ) |
Set a callback function to listen to AnimationInterface write events.
| cb | Address of callback function |
Definition at line 234 of file animation-interface.cc.
References m_writeCallback.
|
static |
Helper function to set Constant Position for a given node.
| n | Ptr to the node |
| x | X co-ordinate of the node |
| y | Y co-ordinate of the node |
| z | Z co-ordinate of the node |
Definition at line 1492 of file animation-interface.cc.
References ns3::Object::AggregateObject(), ns3::Node::GetId(), ns3::Object::GetObject(), NS_ASSERT, and NS_LOG_INFO.
Referenced by ns3::AnimationInterfaceTestCase::DoRun(), and main().
Here is the call graph for this function:
Here is the caller graph for this function:
|
static |
Helper function to set the description for a link.
| fromNode | Node Id of the "from Node" of the p2p link |
| toNode | Node Id of the "to Node" of the p2p link |
| linkDescription | Description of the link such as link bandwidth |
| fromNodeDescription | Description at the "from Node" end such as IP address |
| toNodeDescription | Description at the "to Node" end such as Ip address |
Definition at line 1579 of file animation-interface.cc.
References ns3::P2pLinkNodeIdPair::fromNode, linkProperties, and ns3::P2pLinkNodeIdPair::toNode.
Referenced by SetLinkDescription(), and StartAnimation().
Here is the caller graph for this function:
|
static |
Helper function to set the description for a link.
| fromNode | Ptr to the "from Node" of the p2p link |
| toNode | Ptr the "to Node" of the p2p link |
| linkDescription | Description of the link such as link bandwidth |
| fromNodeDescription | Description at the "from Node" end such as IP address |
| toNodeDescription | Description at the "to Node" end such as Ip address |
Definition at line 1603 of file animation-interface.cc.
References ns3::Node::GetId(), NS_ASSERT, and SetLinkDescription().
Here is the call graph for this function:| void ns3::AnimationInterface::SetMobilityPollInterval | ( | Time | t | ) |
Set mobility poll interval:WARNING: setting a low interval can cause slowness.
| t | Time interval between fetching mobility/position information Default: 0.25s |
Definition at line 279 of file animation-interface.cc.
References m_mobilityPollInterval.
|
static |
Helper function to set the node color.
| n | Ptr to the node |
| r | Red component value (0-255) |
| g | Green component value (0-255) |
| b | Blue component value (0-255) |
Definition at line 1507 of file animation-interface.cc.
References ns3::Node::GetId(), ns3::initialized, nodeColors, NS_ASSERT, NS_FATAL_ERROR, and NS_LOG_INFO.
Referenced by main(), and SetNodeColor().
Here is the call graph for this function:
Here is the caller graph for this function:
|
static |
Helper function to set the color of nodes in a container.
| n | Ptr to the node |
| r | Red component value (0-255) |
| g | Green component value (0-255) |
| b | Blue component value (0-255) |
Definition at line 1550 of file animation-interface.cc.
References ns3::NodeContainer::Get(), ns3::NodeContainer::GetN(), NS_ASSERT, and SetNodeColor().
Here is the call graph for this function:Helper function to set a brief description for a given node.
Definition at line 1614 of file animation-interface.cc.
References ns3::Node::GetId(), ns3::initialized, nodeDescriptions, NS_ASSERT, and NS_FATAL_ERROR.
Referenced by main().
Here is the call graph for this function:
Here is the caller graph for this function:
|
static |
Helper function to set a brief description for nodes in a Node Container.
| nc | NodeContainer containing the nodes |
| descr | A string to briefly describe the nodes |
Definition at line 1638 of file animation-interface.cc.
References ns3::NodeContainer::Get(), ns3::Node::GetId(), ns3::NodeContainer::GetN(), ns3::initialized, nodeDescriptions, NS_ASSERT, and NS_FATAL_ERROR.
Here is the call graph for this function:
|
private |
Specify that animation commands are to be written to the specified output file.
This call is used to write the animation information to a text file that can later be used as input to the network animator tool.
| fn | The name of the output file. |
Definition at line 182 of file animation-interface.cc.
References m_f, m_outputFileName, m_outputFileSet, NS_FATAL_ERROR, and NS_LOG_INFO.
Referenced by StartAnimation().
Here is the caller graph for this function:| void ns3::AnimationInterface::SetRandomPosition | ( | bool | setRandPos | ) |
Set random position if a Mobility Model does not exists for the node.
| setRandPos | True if a random position can be set for a node without a Mobililty model |
Definition at line 284 of file animation-interface.cc.
References m_randomPosition.
|
private |
Definition at line 200 of file animation-interface.cc.
References m_routingF, and NS_FATAL_ERROR.
Referenced by EnableIpv4RouteTracking().
Here is the caller graph for this function:| void ns3::AnimationInterface::SetStartTime | ( | Time | t | ) |
Specify the time at which capture should start.
| t | The time at which AnimationInterface should begin capture of traffic info |
Definition at line 172 of file animation-interface.cc.
References m_startTime.
| void ns3::AnimationInterface::SetStopTime | ( | Time | t | ) |
Specify the time at which capture should stop.
| t | The time at which AnimationInterface should stop capture of traffic info |
Definition at line 177 of file animation-interface.cc.
References m_stopTime.
|
private |
Specify that animation commands are to be written in XML format.
Definition at line 143 of file animation-interface.cc.
References m_xml, and NS_LOG_INFO.
| void ns3::AnimationInterface::ShowNode | ( | uint32_t | nodeId, |
| bool | show = true |
||
| ) |
Helper function to show/hide a node.
| nodeId | Id of the node |
| show | Set to true to show node, set to false to hide |
Definition at line 1517 of file animation-interface.cc.
References ns3::NodeList::GetNode(), GetXMLOpenClose_nodeupdate(), m_f, NS_ASSERT, NS_LOG_INFO, and WriteN().
Referenced by modify(), and ShowNode().
Here is the call graph for this function:
Here is the caller graph for this function:Helper function to show/hide a node.
| n | Ptr to the node |
| show | Set to true to show node, set to false to hide |
Definition at line 1527 of file animation-interface.cc.
References ShowNode().
Here is the call graph for this function:
|
private |
Writes the topology information and sets up the appropriate animation packet tx callback.
Writes the topology information to the appropriate output, depending on prior calls to SetOutputFile, SetServerPort, or SetInternalAnimation. Then creates the callbacks needed for the animator to start processing packets.
| restart | True when restarting animation |
Definition at line 463 of file animation-interface.cc.
References ns3::NodeList::Begin(), ConnectCallbacks(), ns3::NodeList::End(), ns3::NetDevice::GetChannel(), ns3::Channel::GetDevice(), ns3::Node::GetDevice(), ns3::Node::GetId(), ns3::Object::GetInstanceTypeId(), GetIpv4Address(), GetMacAddress(), ns3::TypeId::GetName(), ns3::Channel::GetNDevices(), ns3::Node::GetNDevices(), ns3::NodeList::GetNNodes(), ns3::NetDevice::GetNode(), GetPosition(), GetPreamble(), GetXMLClose(), GetXMLOpen_anim(), GetXMLOpen_topology(), GetXMLOpenClose_link(), GetXMLOpenClose_node(), linkProperties, m_currentPktCount, m_f, m_mobilityPollInterval, m_outputFileName, m_started, m_topoMaxX, m_topoMaxY, m_topoMinX, m_topoMinY, m_xml, MobilityAutoCheck(), nodeColors, NS_ASSERT, NS_LOG_DEBUG, NS_LOG_INFO, ns3::Simulator::Schedule(), SetLinkDescription(), SetOutputFile(), UpdatePosition(), WriteN(), WriteNonP2pLinkProperties(), ns3::Vector3D::x, and ns3::Vector3D::y.
Referenced by AnimationInterface(), and StartNewTraceFile().
Here is the call graph for this function:
Here is the caller graph for this function:
|
private |
Definition at line 150 of file animation-interface.cc.
References m_currentPktCount, m_maxPktsPerFile, m_originalFileName, m_outputFileName, StartAnimation(), and StopAnimation().
Referenced by DevTxTrace(), OutputCsmaPacket(), and OutputWirelessPacket().
Here is the call graph for this function:
Here is the caller graph for this function:
|
private |
Closes the interface to the animator.
Definition at line 676 of file animation-interface.cc.
References GetXMLClose(), m_f, m_outputFileSet, m_routingF, m_started, m_xml, NS_LOG_INFO, ResetAnimWriteCallback(), and WriteN().
Referenced by StartNewTraceFile(), and ~AnimationInterface().
Here is the call graph for this function:
Here is the caller graph for this function:
|
private |
Definition at line 117 of file animation-interface.cc.
References ns3::NodeList::Begin(), ns3::NodeContainer::Begin(), ns3::NodeList::End(), ns3::NodeContainer::End(), ns3::Node::GetId(), GetIpv4RoutingTable(), ns3::NodeContainer::GetN(), GetXMLOpenClose_routing(), m_routingF, m_routingNc, m_routingPollInterval, m_routingStopTime, ns3::Simulator::Now(), NS_LOG_INFO, ns3::Simulator::Schedule(), and WriteN().
Referenced by EnableIpv4RouteTracking().
Here is the call graph for this function:
Here is the caller graph for this function:
|
private |
Definition at line 253 of file animation-interface.cc.
References m_pendingUanPackets.
Referenced by UanPhyGenRxTrace().
Here is the caller graph for this function:
|
private |
Definition at line 909 of file animation-interface.cc.
References GetAnimUidFromPacket(), GetNetDeviceFromContext(), ns3::NetDevice::GetNode(), IsInTimeWindow(), m_pendingUanPackets, m_started, ns3::Simulator::Now(), NS_ASSERT, NS_LOG_INFO, NS_LOG_WARN, OutputWirelessPacket(), UanPacketIsPending(), and UpdatePosition().
Referenced by ConnectCallbacks().
Here is the call graph for this function:
Here is the caller graph for this function:
|
private |
Definition at line 890 of file animation-interface.cc.
References ns3::Packet::AddByteTag(), AddPendingUanPacket(), gAnimUid, GetNetDeviceFromContext(), ns3::NetDevice::GetNode(), IsInTimeWindow(), m_started, ns3::Simulator::Now(), NS_ASSERT, NS_LOG_INFO, ns3::AnimByteTag::Set(), and UpdatePosition().
Referenced by ConnectCallbacks().
Here is the call graph for this function:
Here is the caller graph for this function:| void ns3::AnimationInterface::UpdateLinkDescription | ( | uint32_t | fromNode, |
| uint32_t | toNode, | ||
| std::string | linkDescription | ||
| ) |
Helper function to update the description for a link.
| fromNode | Node Id of the "from Node" of the p2p link |
| toNode | Node Id of the "to Node" of the p2p link |
| linkDescription | Description of the link such as link bandwidth |
Definition at line 1561 of file animation-interface.cc.
References GetXMLOpenClose_linkupdate(), m_f, and WriteN().
Referenced by modify().
Here is the call graph for this function:
Here is the caller graph for this function:| void ns3::AnimationInterface::UpdateLinkDescription | ( | Ptr< Node > | fromNode, |
| Ptr< Node > | toNode, | ||
| std::string | linkDescription | ||
| ) |
Helper function to update the description for a link.
| fromNode | Ptr to the "from Node" of the p2p link |
| toNode | Ptr to the "to Node" of the p2p link |
| linkDescription | Description of the link such as link bandwidth |
Definition at line 1569 of file animation-interface.cc.
References ns3::Node::GetId(), GetXMLOpenClose_linkupdate(), m_f, NS_ASSERT, and WriteN().
Here is the call graph for this function:Helper function to update the node color.
| n | Ptr to the node |
| r | Red component value (0-255) |
| g | Green component value (0-255) |
| b | Blue component value (0-255) |
Definition at line 1532 of file animation-interface.cc.
References ns3::Node::GetId().
Referenced by modify().
Here is the call graph for this function:
Here is the caller graph for this function:| void ns3::AnimationInterface::UpdateNodeColor | ( | uint32_t | nodeId, |
| uint8_t | r, | ||
| uint8_t | g, | ||
| uint8_t | b | ||
| ) |
Helper function to update the node color.
| nodeId | Id of the node |
| r | Red component value (0-255) |
| g | Green component value (0-255) |
| b | Blue component value (0-255) |
Definition at line 1537 of file animation-interface.cc.
References ns3::NodeList::GetNode(), GetXMLOpenClose_nodeupdate(), m_f, nodeColors, NS_ASSERT, NS_LOG_INFO, and WriteN().
Here is the call graph for this function:Helper function to update the description for a given node.
Definition at line 1622 of file animation-interface.cc.
References ns3::Node::GetId().
Referenced by modify().
Here is the call graph for this function:
Here is the caller graph for this function:| void ns3::AnimationInterface::UpdateNodeDescription | ( | uint32_t | nodeId, |
| std::string | descr | ||
| ) |
Helper function to update the description for a given node.
| nodeId | Id of the node |
| descr | A string to briefly describe the node |
Definition at line 1627 of file animation-interface.cc.
References ns3::NodeList::GetNode(), GetXMLOpenClose_nodeupdate(), m_f, nodeDescriptions, NS_ASSERT, and WriteN().
Here is the call graph for this function:Definition at line 289 of file animation-interface.cc.
References ns3::Node::GetId(), ns3::Object::GetObject(), ns3::MobilityModel::GetPosition(), ns3::UniformRandomVariable::GetValue(), m_nodeLocation, m_randomPosition, m_topoMaxX, m_topoMaxY, m_topoMinX, m_topoMinY, m_uniformRandomVariable, and NS_LOG_UNCOND.
Referenced by CsmaPhyRxEndTrace(), CsmaPhyTxBeginTrace(), CsmaPhyTxEndTrace(), LteRxTrace(), LteSpectrumPhyRxStart(), LteSpectrumPhyTxStart(), LteTxTrace(), MobilityCourseChangeTrace(), RecalcTopoBounds(), StartAnimation(), UanPhyGenRxTrace(), UanPhyGenTxTrace(), WifiPhyRxBeginTrace(), WifiPhyRxEndTrace(), WifiPhyTxBeginTrace(), WimaxRxTrace(), and WimaxTxTrace().
Here is the call graph for this function:
Here is the caller graph for this function:Definition at line 313 of file animation-interface.cc.
References ns3::Node::GetId(), and m_nodeLocation.
Here is the call graph for this function:Definition at line 1042 of file animation-interface.cc.
References GetAnimUidFromPacket(), GetNetDeviceFromContext(), ns3::NetDevice::GetNode(), ns3::AnimPacketInfo::GetRxInfo(), IsInTimeWindow(), ns3::AnimRxInfo::IsPhyRxComplete(), m_pendingWifiPackets, m_started, NS_ASSERT, NS_LOG_INFO, NS_LOG_WARN, OutputWirelessPacket(), and WifiPacketIsPending().
Here is the call graph for this function:
|
private |
Definition at line 258 of file animation-interface.cc.
References m_pendingWifiPackets.
Referenced by WifiMacRxTrace(), WifiPhyRxBeginTrace(), WifiPhyRxEndTrace(), and WifiPhyTxDropTrace().
Here is the caller graph for this function:
|
private |
Definition at line 976 of file animation-interface.cc.
References AddPendingWifiPacket(), ns3::WifiMacHeader::GetAddr2(), GetAnimUidFromPacket(), GetNetDeviceFromContext(), ns3::NodeList::GetNode(), ns3::NetDevice::GetNode(), IsInTimeWindow(), m_macToNodeIdMap, m_pendingWifiPackets, m_started, ns3::Simulator::Now(), NS_ASSERT, NS_LOG_INFO, NS_LOG_WARN, OutputWirelessPacket(), ns3::Packet::PeekHeader(), UpdatePosition(), and WifiPacketIsPending().
Referenced by ConnectCallbacks().
Here is the call graph for this function:
Here is the caller graph for this function:
|
private |
Definition at line 1067 of file animation-interface.cc.
|
private |
Definition at line 1015 of file animation-interface.cc.
References AddPendingWifiPacket(), GetAnimUidFromPacket(), GetNetDeviceFromContext(), ns3::NetDevice::GetNode(), ns3::AnimPacketInfo::GetRxInfo(), IsInTimeWindow(), ns3::AnimRxInfo::IsPhyRxComplete(), m_pendingWifiPackets, m_started, ns3::Simulator::Now(), NS_ASSERT, NS_LOG_INFO, NS_LOG_WARN, OutputWirelessPacket(), ns3::AnimPacketInfo::ProcessRxEnd(), UpdatePosition(), and WifiPacketIsPending().
Here is the call graph for this function:
|
private |
Definition at line 931 of file animation-interface.cc.
References ns3::Packet::AddByteTag(), AddPendingWifiPacket(), gAnimUid, ns3::Node::GetId(), GetNetDeviceFromContext(), ns3::NetDevice::GetNode(), IsInTimeWindow(), m_macToNodeIdMap, m_started, ns3::Simulator::Now(), NS_ASSERT, NS_LOG_INFO, ns3::AnimByteTag::Set(), and UpdatePosition().
Referenced by ConnectCallbacks().
Here is the call graph for this function:
Here is the caller graph for this function:
|
private |
Definition at line 961 of file animation-interface.cc.
References GetAnimUidFromPacket(), GetNetDeviceFromContext(), IsInTimeWindow(), m_pendingWifiPackets, m_started, NS_ASSERT, NS_LOG_INFO, and WifiPacketIsPending().
Here is the call graph for this function:
|
private |
Definition at line 956 of file animation-interface.cc.
|
private |
Definition at line 269 of file animation-interface.cc.
References m_pendingWimaxPackets.
Referenced by WimaxRxTrace().
Here is the caller graph for this function:
|
private |
Definition at line 1091 of file animation-interface.cc.
References GetAnimUidFromPacket(), GetNetDeviceFromContext(), ns3::NetDevice::GetNode(), ns3::AnimPacketInfo::GetRxInfo(), IsInTimeWindow(), m_pendingWimaxPackets, m_started, ns3::Simulator::Now(), NS_ASSERT, NS_LOG_INFO, OutputWirelessPacket(), ns3::AnimPacketInfo::ProcessRxBegin(), ns3::AnimPacketInfo::ProcessRxEnd(), ns3::Seconds(), UpdatePosition(), and WimaxPacketIsPending().
Referenced by ConnectCallbacks().
Here is the call graph for this function:
Here is the caller graph for this function:
|
private |
Definition at line 1072 of file animation-interface.cc.
References ns3::Packet::AddByteTag(), AddPendingWimaxPacket(), gAnimUid, GetNetDeviceFromContext(), ns3::NetDevice::GetNode(), IsInTimeWindow(), m_started, ns3::Simulator::Now(), NS_ASSERT, NS_LOG_INFO, ns3::Seconds(), ns3::AnimByteTag::Set(), and UpdatePosition().
Referenced by ConnectCallbacks().
Here is the call graph for this function:
Here is the caller graph for this function:
|
private |
Definition at line 766 of file animation-interface.cc.
References ns3::Time::GetSeconds(), GetXMLOpenClose_p(), m_f, ns3::Now(), and WriteN().
Referenced by MobilityAutoCheck(), and MobilityCourseChangeTrace().
Here is the call graph for this function:
Here is the caller graph for this function:
|
private |
Definition at line 746 of file animation-interface.cc.
References data.
Referenced by DevTxTrace(), EnableIpv4RouteTracking(), MobilityAutoCheck(), MobilityCourseChangeTrace(), OutputCsmaPacket(), OutputWirelessPacket(), ShowNode(), StartAnimation(), StopAnimation(), TrackIpv4Route(), UpdateLinkDescription(), UpdateNodeColor(), UpdateNodeDescription(), WriteDummyPacket(), WriteN(), and WriteNonP2pLinkProperties().
Here is the caller graph for this function:
|
private |
Definition at line 697 of file animation-interface.cc.
References m_writeCallback, and WriteN().
Here is the call graph for this function:
|
private |
Definition at line 781 of file animation-interface.cc.
References GetXMLOpenClose_NonP2pLinkProperties(), m_f, and WriteN().
Referenced by StartAnimation().
Here is the call graph for this function:
Here is the caller graph for this function:
|
private |
Definition at line 401 of file animation-interface.h.
Referenced by CsmaPhyTxBeginTrace(), LteRxTrace(), LteSpectrumPhyRxStart(), LteSpectrumPhyTxStart(), LteTxTrace(), UanPhyGenTxTrace(), WifiPhyTxBeginTrace(), and WimaxTxTrace().
|
staticprivate |
Definition at line 576 of file animation-interface.h.
Referenced by GetXMLOpenClose_link(), SetLinkDescription(), and StartAnimation().
|
private |
Definition at line 577 of file animation-interface.h.
Referenced by DevTxTrace(), GetTracePktCount(), StartAnimation(), and StartNewTraceFile().
|
private |
Definition at line 405 of file animation-interface.h.
Referenced by DevTxTrace(), EnablePacketMetadata(), OutputCsmaPacket(), and OutputWirelessPacket().
|
private |
Definition at line 393 of file animation-interface.h.
Referenced by DevTxTrace(), MobilityAutoCheck(), MobilityCourseChangeTrace(), OutputCsmaPacket(), OutputWirelessPacket(), SetOutputFile(), ShowNode(), StartAnimation(), StopAnimation(), UpdateLinkDescription(), UpdateNodeColor(), UpdateNodeDescription(), WriteDummyPacket(), and WriteNonP2pLinkProperties().
|
private |
Definition at line 567 of file animation-interface.h.
Referenced by WifiPhyRxBeginTrace(), and WifiPhyTxBeginTrace().
|
private |
Definition at line 408 of file animation-interface.h.
Referenced by StartNewTraceFile().
|
private |
Definition at line 398 of file animation-interface.h.
Referenced by MobilityAutoCheck(), SetMobilityPollInterval(), and StartAnimation().
|
private |
Definition at line 545 of file animation-interface.h.
Referenced by GetPosition(), and UpdatePosition().
|
private |
Definition at line 409 of file animation-interface.h.
Referenced by StartNewTraceFile().
|
private |
Definition at line 399 of file animation-interface.h.
Referenced by SetOutputFile(), StartAnimation(), and StartNewTraceFile().
|
private |
Definition at line 400 of file animation-interface.h.
Referenced by SetOutputFile(), and StopAnimation().
|
private |
Definition at line 535 of file animation-interface.h.
Referenced by AddPendingCsmaPacket(), CsmaMacRxTrace(), CsmaPacketIsPending(), CsmaPhyRxEndTrace(), CsmaPhyTxEndTrace(), and PurgePendingCsma().
|
private |
Definition at line 531 of file animation-interface.h.
Referenced by AddPendingLtePacket(), LtePacketIsPending(), LteRxTrace(), LteSpectrumPhyRxStart(), and PurgePendingLte().
|
private |
Definition at line 539 of file animation-interface.h.
Referenced by AddPendingUanPacket(), UanPacketIsPending(), and UanPhyGenRxTrace().
|
private |
Definition at line 523 of file animation-interface.h.
Referenced by AddPendingWifiPacket(), PurgePendingWifi(), WifiMacRxTrace(), WifiPacketIsPending(), WifiPhyRxBeginTrace(), WifiPhyRxEndTrace(), and WifiPhyTxDropTrace().
|
private |
Definition at line 527 of file animation-interface.h.
Referenced by AddPendingWimaxPacket(), PurgePendingWimax(), WimaxPacketIsPending(), and WimaxRxTrace().
|
private |
Definition at line 402 of file animation-interface.h.
Referenced by SetRandomPosition(), and UpdatePosition().
|
private |
Definition at line 394 of file animation-interface.h.
Referenced by EnableIpv4RouteTracking(), SetRoutingOutputFile(), StopAnimation(), and TrackIpv4Route().
|
private |
Definition at line 411 of file animation-interface.h.
Referenced by EnableIpv4RouteTracking().
|
private |
Definition at line 413 of file animation-interface.h.
Referenced by EnableIpv4RouteTracking(), and TrackIpv4Route().
|
private |
Definition at line 412 of file animation-interface.h.
Referenced by EnableIpv4RouteTracking(), and TrackIpv4Route().
|
private |
Definition at line 410 of file animation-interface.h.
Referenced by EnableIpv4RouteTracking(), and TrackIpv4Route().
|
private |
Definition at line 404 of file animation-interface.h.
Referenced by CsmaMacRxTrace(), CsmaPhyRxEndTrace(), CsmaPhyTxBeginTrace(), CsmaPhyTxEndTrace(), DevTxTrace(), IsStarted(), LteRxTrace(), LteSpectrumPhyRxStart(), LteSpectrumPhyTxStart(), LteTxTrace(), MobilityAutoCheck(), MobilityCourseChangeTrace(), StartAnimation(), StopAnimation(), UanPhyGenRxTrace(), UanPhyGenTxTrace(), WifiMacRxTrace(), WifiPhyRxBeginTrace(), WifiPhyRxEndTrace(), WifiPhyTxBeginTrace(), WifiPhyTxDropTrace(), WimaxRxTrace(), and WimaxTxTrace().
|
private |
Definition at line 406 of file animation-interface.h.
Referenced by IsInTimeWindow(), and SetStartTime().
|
private |
Definition at line 407 of file animation-interface.h.
Referenced by IsInTimeWindow(), and SetStopTime().
|
private |
Definition at line 592 of file animation-interface.h.
Referenced by MobilityAutoCheck(), MobilityCourseChangeTrace(), RecalcTopoBounds(), StartAnimation(), and UpdatePosition().
|
private |
Definition at line 593 of file animation-interface.h.
Referenced by MobilityAutoCheck(), MobilityCourseChangeTrace(), RecalcTopoBounds(), StartAnimation(), and UpdatePosition().
|
private |
Definition at line 590 of file animation-interface.h.
Referenced by MobilityAutoCheck(), MobilityCourseChangeTrace(), RecalcTopoBounds(), StartAnimation(), and UpdatePosition().
|
private |
Definition at line 591 of file animation-interface.h.
Referenced by MobilityAutoCheck(), MobilityCourseChangeTrace(), RecalcTopoBounds(), StartAnimation(), and UpdatePosition().
|
private |
Provides uniform random variables.
Definition at line 616 of file animation-interface.h.
Referenced by AnimationInterface(), AssignStreams(), and UpdatePosition().
|
private |
Definition at line 403 of file animation-interface.h.
Referenced by ResetAnimWriteCallback(), SetAnimWriteCallback(), and WriteN().
|
private |
Definition at line 397 of file animation-interface.h.
Referenced by DevTxTrace(), OutputCsmaPacket(), OutputWirelessPacket(), SetXMLOutput(), StartAnimation(), and StopAnimation().
|
staticprivate |
Definition at line 574 of file animation-interface.h.
Referenced by GetXMLOpenClose_nodeupdate(), MobilityCourseChangeTrace(), SetNodeColor(), StartAnimation(), and UpdateNodeColor().
|
staticprivate |
Definition at line 575 of file animation-interface.h.
Referenced by GetXMLOpenClose_node(), GetXMLOpenClose_nodeupdate(), SetNodeDescription(), and UpdateNodeDescription().