#include <lte-phy.h>
Inheritance diagram for ns3::LtePhy:
Collaboration diagram for ns3::LtePhy:Public Member Functions | |
| LtePhy () | |
| LtePhy (Ptr< LteSpectrumPhy > dlPhy, Ptr< LteSpectrumPhy > ulPhy) | |
| virtual | ~LtePhy () |
| virtual Ptr< SpectrumValue > | CreateTxPowerSpectralDensity ()=0 |
| Compute the TX Power Spectral Density. | |
| void | DoDispose () |
| virtual void | DoSendMacPdu (Ptr< Packet > p)=0 |
| Queue the MAC PDU to be sent (according to m_macChTtiDelay) | |
| void | DoSetBandwidth (uint8_t ulBandwidth, uint8_t dlBandwidth) |
| void | DoSetCellId (uint16_t cellId) |
| virtual void | DoSetEarfcn (uint16_t dlEarfcn, uint16_t ulEarfcn) |
| virtual void | GenerateCtrlCqiReport (const SpectrumValue &sinr)=0 |
| virtual void | GenerateDataCqiReport (const SpectrumValue &sinr)=0 |
| std::list< Ptr < LteControlMessage > > | GetControlMessages (void) |
| Ptr< LteNetDevice > | GetDevice () |
| Get the device where the phy layer is attached. | |
| Ptr< LteSpectrumPhy > | GetDownlinkSpectrumPhy () |
| Ptr< PacketBurst > | GetPacketBurst (void) |
| uint8_t | GetRbgSize (void) const |
| uint16_t | GetSrsPeriodicity (uint16_t srcCi) const |
| uint16_t | GetSrsSubframeOffset (uint16_t srcCi) const |
| double | GetTti (void) const |
| Ptr< LteSpectrumPhy > | GetUplinkSpectrumPhy () |
| void | SetControlMessages (Ptr< LteControlMessage > m) |
| void | SetDevice (Ptr< LteNetDevice > d) |
| Set the device where the phy layer is attached. | |
| void | SetDownlinkChannel (Ptr< SpectrumChannel > c) |
| void | SetMacPdu (Ptr< Packet > p) |
| void | SetTti (double tti) |
| Receive SendLteControlMessage (PDCCH map, CQI feedbacks) using the ideal control channel. | |
| void | SetUplinkChannel (Ptr< SpectrumChannel > c) |
Public Member Functions inherited from ns3::Object | |
| Object () | |
| virtual | ~Object () |
| void | AggregateObject (Ptr< Object > other) |
| void | Dispose (void) |
| AggregateIterator | GetAggregateIterator (void) const |
| virtual TypeId | GetInstanceTypeId (void) const |
| template<typename T > | |
| Ptr< T > | GetObject (void) const |
| template<typename T > | |
| Ptr< T > | GetObject (TypeId tid) const |
| void | Start (void) |
Public Member Functions inherited from ns3::SimpleRefCount< Object, ObjectBase, ObjectDeleter > | |
| SimpleRefCount () | |
| SimpleRefCount (const SimpleRefCount &o) | |
| uint32_t | GetReferenceCount (void) const |
| SimpleRefCount & | operator= (const SimpleRefCount &o) |
| void | Ref (void) const |
| void | Unref (void) const |
Public Member Functions inherited from ns3::ObjectBase | |
| virtual | ~ObjectBase () |
| void | GetAttribute (std::string name, AttributeValue &value) const |
| bool | GetAttributeFailSafe (std::string name, AttributeValue &attribute) const |
| void | SetAttribute (std::string name, const AttributeValue &value) |
| bool | SetAttributeFailSafe (std::string name, const AttributeValue &value) |
| bool | TraceConnect (std::string name, std::string context, const CallbackBase &cb) |
| bool | TraceConnectWithoutContext (std::string name, const CallbackBase &cb) |
| bool | TraceDisconnect (std::string name, std::string context, const CallbackBase &cb) |
| bool | TraceDisconnectWithoutContext (std::string name, const CallbackBase &cb) |
Static Public Member Functions | |
| static TypeId | GetTypeId (void) |
Protected Attributes | |
| uint16_t | m_cellId |
| std::vector< std::list< Ptr < LteControlMessage > > > | m_controlMessagesQueue |
| uint8_t | m_dlBandwidth |
| uint16_t | m_dlEarfcn |
| Ptr< LteSpectrumPhy > | m_downlinkSpectrumPhy |
| uint8_t | m_macChTtiDelay |
| Ptr< LteNetDevice > | m_netDevice |
| double | m_noiseFigure |
| std::vector< Ptr< PacketBurst > > | m_packetBurstQueue |
| uint8_t | m_rbgSize |
| double | m_tti |
| double | m_txPower |
| uint8_t | m_ulBandwidth |
| uint16_t | m_ulEarfcn |
| Ptr< LteSpectrumPhy > | m_uplinkSpectrumPhy |
Additional Inherited Members | |
Protected Member Functions inherited from ns3::Object | |
| Object (const Object &o) | |
| virtual void | DoStart (void) |
| virtual void | NotifyNewAggregate (void) |
The LtePhy models the physical layer of LTE. It is composed by two LteSpectrumPhy, one for the downlink and one for the uplink.
This type is not accessible from the Config system.
No Attributes are defined for this type.
No TraceSources are defined for this type.
| ns3::LtePhy::LtePhy | ( | ) |
Definition at line 39 of file lte-phy.cc.
References NS_FATAL_ERROR, and NS_LOG_FUNCTION.
| ns3::LtePhy::LtePhy | ( | Ptr< LteSpectrumPhy > | dlPhy, |
| Ptr< LteSpectrumPhy > | ulPhy | ||
| ) |
| dlPhy | the downlink LteSpectrumPhy instance |
| ulPhy | the uplink LteSpectrumPhy instance |
Definition at line 45 of file lte-phy.cc.
References NS_LOG_FUNCTION.
|
virtual |
Definition at line 69 of file lte-phy.cc.
References NS_LOG_FUNCTION.
|
pure virtual |
Compute the TX Power Spectral Density.
Implemented in ns3::LteEnbPhy, ns3::LteUePhy, and ns3::LteTestUePhy.
|
virtual |
This method is called by Object::Dispose or by the object's destructor, whichever comes first.
Subclasses are expected to implement their real destruction code in an overriden version of this method and chain up to their parent's implementation once they are done. i.e., for simplicity, the destructor of every subclass should be empty and its content should be moved to the associated DoDispose method.
It is safe to call GetObject from within this method.
Reimplemented from ns3::Object.
Reimplemented in ns3::LteUePhy, ns3::LteEnbPhy, and ns3::LteTestUePhy.
Definition at line 75 of file lte-phy.cc.
References ns3::Object::Dispose(), m_controlMessagesQueue, m_downlinkSpectrumPhy, m_netDevice, m_packetBurstQueue, m_uplinkSpectrumPhy, and NS_LOG_FUNCTION.
Here is the call graph for this function:Queue the MAC PDU to be sent (according to m_macChTtiDelay)
| p | the MAC PDU to sent |
Implemented in ns3::LteEnbPhy, ns3::LteUePhy, and ns3::LteTestUePhy.
| void ns3::LtePhy::DoSetBandwidth | ( | uint8_t | ulBandwidth, |
| uint8_t | dlBandwidth | ||
| ) |
| ulBandwidth | the UL bandwidth in RB |
| dlBandwidth | the DL bandwidth in RB |
Definition at line 146 of file lte-phy.cc.
References m_dlBandwidth, m_rbgSize, m_ulBandwidth, and ns3::Type0AllocationRbg.
Referenced by ns3::LteHelper::Attach(), ns3::EnbMemberLteEnbPhySapProvider::SetBandwidth(), ns3::UeMemberLteUePhySapProvider::SetBandwidth(), and ns3::LteEnbNetDevice::UpdateConfig().
Here is the caller graph for this function:| void ns3::LtePhy::DoSetCellId | ( | uint16_t | cellId | ) |
| cellId | the Cell Identifier |
Definition at line 273 of file lte-phy.cc.
References m_cellId, m_downlinkSpectrumPhy, m_uplinkSpectrumPhy, and ns3::LteSpectrumPhy::SetCellId().
Referenced by ns3::EnbMemberLteEnbPhySapProvider::SetCellId(), ns3::LteUeNetDevice::SetTargetEnb(), and ns3::LteEnbNetDevice::UpdateConfig().
Here is the call graph for this function:
Here is the caller graph for this function:
|
virtual |
| dlEarfcn | the carrier frequency (EARFCN) in downlink |
| ulEarfcn | the carrier frequency (EARFCN) in downlink |
Definition at line 205 of file lte-phy.cc.
References m_dlEarfcn, and m_ulEarfcn.
Referenced by ns3::LteHelper::Attach(), and ns3::LteEnbNetDevice::UpdateConfig().
Here is the caller graph for this function:
|
pure virtual |
generate a CQI report based on the given SINR of Ctrl frame
| sinr | the SINR vs frequency measured by the device |
Implemented in ns3::LteEnbPhy, ns3::LteUePhy, and ns3::LteTestUePhy.
Referenced by ns3::LteCtrlSinrChunkProcessor::End().
Here is the caller graph for this function:
|
pure virtual |
generate a CQI report based on the given SINR of Data frame (used for PUSCH CQIs)
| sinr | the SINR vs frequency measured by the device |
Implemented in ns3::LteEnbPhy, ns3::LteUePhy, and ns3::LteTestUePhy.
Referenced by ns3::LteDataSinrChunkProcessor::End().
Here is the caller graph for this function:| std::list< Ptr< LteControlMessage > > ns3::LtePhy::GetControlMessages | ( | void | ) |
Definition at line 251 of file lte-phy.cc.
References m_controlMessagesQueue.
Referenced by ns3::LteEnbPhy::StartSubFrame(), and ns3::LteUePhy::SubframeIndication().
Here is the caller graph for this function:| Ptr< LteNetDevice > ns3::LtePhy::GetDevice | ( | void | ) |
Get the device where the phy layer is attached.
Definition at line 97 of file lte-phy.cc.
References m_netDevice, and NS_LOG_FUNCTION.
Referenced by ns3::LteUePhy::DoSendLteControlMessage(), and ns3::LteUePhy::GenerateCtrlCqiReport().
Here is the caller graph for this function:| Ptr< LteSpectrumPhy > ns3::LtePhy::GetDownlinkSpectrumPhy | ( | ) |
Definition at line 104 of file lte-phy.cc.
References m_downlinkSpectrumPhy.
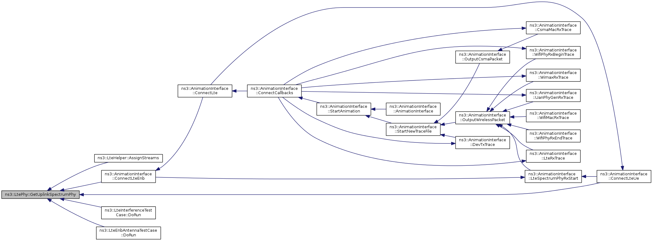
Referenced by ns3::LteHelper::AssignStreams(), ns3::LteHelper::Attach(), ns3::AnimationInterface::ConnectLteEnb(), ns3::AnimationInterface::ConnectLteUe(), ns3::LteLinkAdaptationTestCase::DoRun(), ns3::LteInterferenceTestCase::DoRun(), and ns3::LteEnbAntennaTestCase::DoRun().
Here is the caller graph for this function:| Ptr< PacketBurst > ns3::LtePhy::GetPacketBurst | ( | void | ) |
Definition at line 224 of file lte-phy.cc.
References m_packetBurstQueue.
Referenced by ns3::LteEnbPhy::StartSubFrame(), and ns3::LteUePhy::SubframeIndication().
Here is the caller graph for this function:| uint8_t ns3::LtePhy::GetRbgSize | ( | void | ) | const |
Definition at line 212 of file lte-phy.cc.
References m_rbgSize.
Referenced by ns3::LteUePhy::CreateDlCqiFeedbackMessage(), ns3::LteUePhy::ReceiveLteControlMessageList(), and ns3::LteEnbPhy::StartSubFrame().
Here is the caller graph for this function:| uint16_t ns3::LtePhy::GetSrsPeriodicity | ( | uint16_t | srcCi | ) | const |
| srcCi | the SRS Configuration Index |
Definition at line 169 of file lte-phy.cc.
Referenced by ns3::LteEnbPhy::DoSetSrsConfigurationIndex(), and ns3::LteUePhy::DoSetSrsConfigurationIndex().
Here is the caller graph for this function:| uint16_t ns3::LtePhy::GetSrsSubframeOffset | ( | uint16_t | srcCi | ) | const |
| srcCi | the SRS Configuration Index |
Definition at line 187 of file lte-phy.cc.
Referenced by ns3::LteEnbPhy::DoSetSrsConfigurationIndex(), and ns3::LteUePhy::DoSetSrsConfigurationIndex().
Here is the caller graph for this function:| double ns3::LtePhy::GetTti | ( | void | ) | const |
Definition at line 139 of file lte-phy.cc.
References m_tti, and NS_LOG_FUNCTION.
Referenced by ns3::LteEnbPhy::StartSubFrame(), and ns3::LteUePhy::SubframeIndication().
Here is the caller graph for this function:
|
static |
Reimplemented from ns3::Object.
Reimplemented in ns3::LteUePhy, ns3::LteEnbPhy, and ns3::LteTestUePhy.
Definition at line 60 of file lte-phy.cc.
References ns3::TypeId::SetParent().
Here is the call graph for this function:| Ptr< LteSpectrumPhy > ns3::LtePhy::GetUplinkSpectrumPhy | ( | ) |
Definition at line 110 of file lte-phy.cc.
References m_uplinkSpectrumPhy.
Referenced by ns3::LteHelper::AssignStreams(), ns3::AnimationInterface::ConnectLteEnb(), ns3::AnimationInterface::ConnectLteUe(), ns3::LteInterferenceTestCase::DoRun(), and ns3::LteEnbAntennaTestCase::DoRun().
Here is the caller graph for this function:| void ns3::LtePhy::SetControlMessages | ( | Ptr< LteControlMessage > | m | ) |
| m | the control message to be sent |
Definition at line 243 of file lte-phy.cc.
References m_controlMessagesQueue.
Referenced by ns3::LteUePhy::DoSendLteControlMessage(), and ns3::LteEnbPhy::DoSendLteControlMessage().
Here is the caller graph for this function:| void ns3::LtePhy::SetDevice | ( | Ptr< LteNetDevice > | d | ) |
Set the device where the phy layer is attached.
| d | the device |
Definition at line 89 of file lte-phy.cc.
References m_netDevice, and NS_LOG_FUNCTION.
| void ns3::LtePhy::SetDownlinkChannel | ( | Ptr< SpectrumChannel > | c | ) |
Set the downlink channel
| c | the downlink channel |
Definition at line 117 of file lte-phy.cc.
References m_downlinkSpectrumPhy, NS_LOG_FUNCTION, and ns3::LteSpectrumPhy::SetChannel().
Here is the call graph for this function:| p | queue MAC PDU to be sent |
Definition at line 218 of file lte-phy.cc.
References m_packetBurstQueue.
Referenced by ns3::LteUePhy::DoSendMacPdu(), and ns3::LteEnbPhy::DoSendMacPdu().
Here is the caller graph for this function:| void ns3::LtePhy::SetTti | ( | double | tti | ) |
Receive SendLteControlMessage (PDCCH map, CQI feedbacks) using the ideal control channel.
| msg | the Ideal Control Message to receive |
| tti | transmission time interval |
Definition at line 131 of file lte-phy.cc.
References m_tti, and NS_LOG_FUNCTION.
| void ns3::LtePhy::SetUplinkChannel | ( | Ptr< SpectrumChannel > | c | ) |
Set the uplink channel
| c | the uplink channel |
Definition at line 124 of file lte-phy.cc.
References m_uplinkSpectrumPhy, NS_LOG_FUNCTION, and ns3::LteSpectrumPhy::SetChannel().
Here is the call graph for this function:
|
protected |
Definition at line 237 of file lte-phy.h.
Referenced by DoSetCellId(), ns3::LteUePhy::DoSetSrsConfigurationIndex(), ns3::LteEnbPhy::SendControlChannels(), and ns3::LteUePhy::SendSrs().
|
protected |
Definition at line 234 of file lte-phy.h.
Referenced by DoDispose(), GetControlMessages(), ns3::LteUePhy::LteUePhy(), SetControlMessages(), and ns3::LteEnbPhy::SetMacChDelay().
|
protected |
Definition at line 227 of file lte-phy.h.
Referenced by ns3::LteUePhy::CreateDlCqiFeedbackMessage(), ns3::LteEnbPhy::CreateTxPowerSpectralDensity(), DoSetBandwidth(), ns3::LteUePhy::DoStart(), and ns3::LteEnbPhy::SendControlChannels().
|
protected |
Definition at line 230 of file lte-phy.h.
Referenced by ns3::LteEnbPhy::CreateTxPowerSpectralDensity(), DoSetEarfcn(), and ns3::LteUePhy::DoStart().
|
protected |
Definition at line 219 of file lte-phy.h.
Referenced by DoDispose(), DoSetCellId(), ns3::LteUePhy::DoSetTransmissionMode(), ns3::LteUePhy::DoStart(), GetDownlinkSpectrumPhy(), ns3::LteUePhy::ReceiveLteControlMessageList(), ns3::LteEnbPhy::SendControlChannels(), ns3::LteEnbPhy::SendDataChannels(), SetDownlinkChannel(), ns3::LteEnbPhy::SetDownlinkSubChannels(), ns3::LteUePhy::SetEnbCellId(), and ns3::LteUePhy::SetTxModeGain().
|
protected |
Definition at line 235 of file lte-phy.h.
Referenced by ns3::LteEnbPhy::DoGetMacChTtiDelay(), ns3::LteUePhy::GetMacChDelay(), ns3::LteEnbPhy::GetMacChDelay(), ns3::LteUePhy::LteUePhy(), ns3::LteUePhy::QueueSubChannelsForTransmission(), ns3::LteEnbPhy::SetMacChDelay(), and ns3::LteUePhy::SubframeIndication().
|
protected |
Definition at line 217 of file lte-phy.h.
Referenced by DoDispose(), GetDevice(), and SetDevice().
|
protected |
Definition at line 223 of file lte-phy.h.
Referenced by ns3::LteEnbPhy::DoStart(), ns3::LteUePhy::DoStart(), ns3::LteEnbPhy::GetNoiseFigure(), ns3::LteUePhy::GetNoiseFigure(), ns3::LteEnbPhy::SetNoiseFigure(), and ns3::LteUePhy::SetNoiseFigure().
|
protected |
Definition at line 233 of file lte-phy.h.
Referenced by DoDispose(), GetPacketBurst(), ns3::LteUePhy::LteUePhy(), ns3::LteEnbPhy::SetMacChDelay(), and SetMacPdu().
|
protected |
Definition at line 228 of file lte-phy.h.
Referenced by DoSetBandwidth(), and GetRbgSize().
|
protected |
|
protected |
Definition at line 222 of file lte-phy.h.
Referenced by ns3::LteUePhy::CreateTxPowerSpectralDensity(), ns3::LteEnbPhy::CreateTxPowerSpectralDensity(), ns3::LteEnbPhy::GetTxPower(), ns3::LteUePhy::GetTxPower(), ns3::LteEnbPhy::SetTxPower(), and ns3::LteUePhy::SetTxPower().
|
protected |
Definition at line 226 of file lte-phy.h.
Referenced by ns3::LteUePhy::CreateTxPowerSpectralDensity(), DoSetBandwidth(), ns3::LteEnbPhy::DoStart(), ns3::LteUePhy::SendSrs(), and ns3::LteUePhy::SubframeIndication().
|
protected |
Definition at line 231 of file lte-phy.h.
Referenced by ns3::LteUePhy::CreateTxPowerSpectralDensity(), DoSetEarfcn(), and ns3::LteEnbPhy::DoStart().
|
protected |
Definition at line 220 of file lte-phy.h.
Referenced by DoDispose(), DoSetCellId(), ns3::LteEnbPhy::DoStart(), GetUplinkSpectrumPhy(), ns3::LteUePhy::SendSrs(), ns3::LteUePhy::SetEnbCellId(), ns3::LteUePhy::SetSubChannelsForTransmission(), SetUplinkChannel(), ns3::LteEnbPhy::StartSubFrame(), and ns3::LteUePhy::SubframeIndication().